Secretory Proteins Are Involved in the Parasitism of Melon by Phelipanche aegyptiaca During the Attachment Stage
Abstract
1. Introduction
2. Results
2.1. Phenotypic Differences of P. aegyptiaca in Interacting with Different Melon Varieties
2.2. Analysis of DEGs in P. aegyptiaca
2.2.1. KEGG Enrichment Analysis of DEGs
2.2.2. GO Enrichment Analysis
2.2.3. Pathogenesis Pathway Analysis
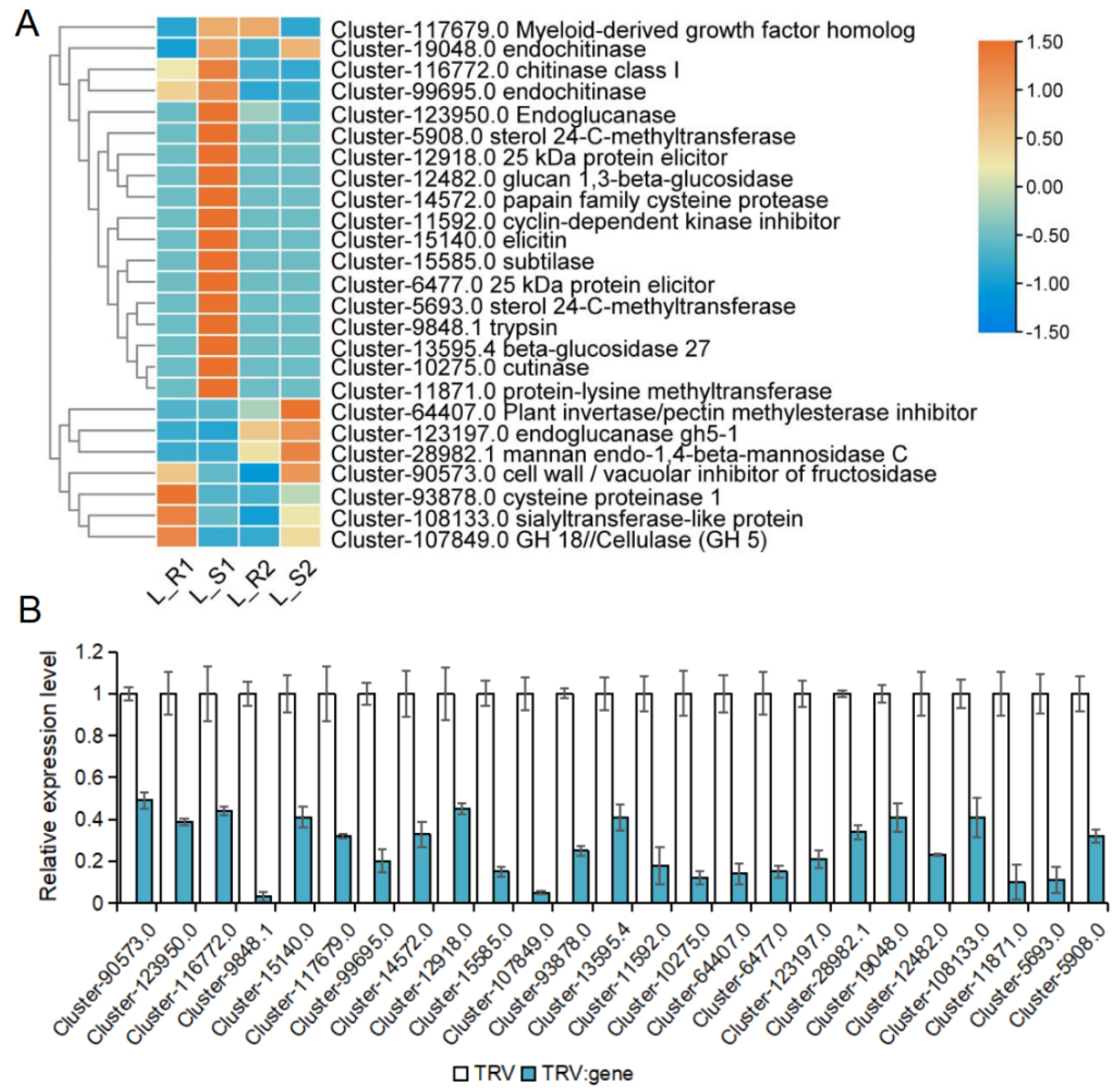
2.3. Results of HIGs Validation
2.4. Signal Peptide Secretion Function Verification
3. Discussion
4. Materials and Methods
4.1. Potting Method
4.2. Root Chamber Method
4.3. Transcriptome Sample Preparation and Sequencing
4.4. Transcript Assembly and Sequence Analysis
4.5. KEGG and GO Analysis
4.6. Validation of Gene Silencing
4.7. qRT-PCR Validation
4.8. Verification of Signal Peptide Secretion Function
5. Conclusions
Supplementary Materials
Author Contributions
Funding
Data Availability Statement
Conflicts of Interest
References
- Parker, C. Observations on the current status of Orobanche and Striga problems worldwide. Pest. Manag. Sci. 2009, 65, 453–459. [Google Scholar] [CrossRef] [PubMed]
- Zhang, L.; Cao, X.; Yao, Z.; Dong, X.; Chen, M.; Xiao, L.; Zhao, S. Identification of risk areas for Orobanche cumana and Phelipanche aegyptiaca in China, based on the major host plant and CMIP6 climate scenarios. Ecol. Evol. 2022, 12, e8824. [Google Scholar] [CrossRef] [PubMed]
- Eizenberg, H.; Goldwasser, Y. Control of Egyptian broomrape in processing tomato: A summary of 20 years of research and successful implementation. Plant Dis. 2018, 102, 1477–1488. [Google Scholar] [CrossRef] [PubMed]
- Xu, Y.; Zhang, J.; Ma, C.; Lei, Y.; Shen, G.; Jin, J.; Eaton, D.A.; Wu, J. Comparative genomics of orobanchaceous species with different parasitic lifestyles reveals the origin and stepwise evolution of plant parasitism. Mol. Plant 2022, 15, 1384–1399. [Google Scholar] [CrossRef]
- Fernández-Aparicio, M.; Reboud, X.; Gibot-Leclerc, S. Broomrape Weeds. Underground mechanisms of parasitism and associated strategies for their control: A Review. Front. Plant Sci. 2016, 7, 135. [Google Scholar] [CrossRef]
- Cuccurullo, A.; Nicolia, A.; Cardi, T. Resistance against broomrapes (Orobanche and Phelipanche spp.) in vegetables: A comprehensive view on classical and innovative breeding efforts. Euphytica 2022, 218, 82–100. [Google Scholar] [CrossRef]
- Larose, H.; Plakhine, D.; Wycoff, N.; Zhang, N.; Conn, C.; Nelson, D.C.; Eizenberg, H.; Joel, D.M.; Tadmor, Y.; Westwood, J.H. An Orobanche cernua x Orobanche cumana segregating population provides insight into the regulation of germination specificity in a parasitic plant. bioRxiv 2022. [Google Scholar] [CrossRef]
- Goyet, V.; Wada, S.; Cui, S.; Wakatake, T.; Shirasu, K.; Montiel, G.; Simier, P.; Yoshida, S. Haustorium inducing factors for parasitic Orobanchaceae. Front. Plant Sci. 2019, 10, 1056. [Google Scholar] [CrossRef]
- Wakatake, T.; Yoshida, S.; Shirasu, K. Induced cell fate transitions at multiple cell layers configure haustorium development in parasitic plants. Development 2018, 145, 1–11. [Google Scholar] [CrossRef]
- Péron, T.; Candat, A.; Montiel, G.; Veronesi, C.; Macherel, D.; Delavault, P.; Simier, P. New insights into phloem unloading and expression of sucrose transporters in vegetative sinks of the parasitic plant Phelipanche ramosa L. (Pomel). Front. Plant Sci. 2016, 7, 2048. [Google Scholar] [CrossRef]
- Lebedeva, M.A.; Gancheva, M.S.; Losev, M.R.; Krutikova, A.A.; Plemyashov, K.V.; Lutova, L.A. Molecular and genetic bases for sunflower resistance to broomrape. Russ. J. Plant Physl 2023, 70, 92. [Google Scholar] [CrossRef]
- Shahid, S.; Kim, G.; Johnson, N.R.; Wafula, E.; Wang, F.; Coruh, C.; Bernal-Galeano, V.; Phifer, T.; Depamphilis, C.W.; Westwood, J.H.; et al. MicroRNAs from the parasitic plant Cuscuta campestris target host messenger RNAs. Nature 2018, 553, 82–85. [Google Scholar] [CrossRef] [PubMed]
- Liu, N.; Shen, G.; Xu, Y.; Liu, H.; Zhang, J.; Li, S.; Li, J.; Zhang, C.; Qi, J.; Wang, L.; et al. Extensive inter-plant protein transfer between Cuscuta parasites and their host plants. Mol. Plant 2020, 13, 573–585. [Google Scholar] [CrossRef] [PubMed]
- Park, S.-Y.; Shimizu, K.; Brown, J.; Aoki, K.; Westwood, J.H. Mobile host mRNAs are translated to protein in the associated parasitic plant Cuscuta campestris. Plants 2022, 11, 93. [Google Scholar] [CrossRef]
- Yoshida, S.; Kee, Y.J. Large-scale sequencing paves the way for genomic and genetic analyses inparasitic plants. Curr. Opin. Biotech. 2021, 70, 248–254. [Google Scholar] [CrossRef]
- Ashapkin, V.V.; Kutueva, L.I.; Aleksandrushkina, N.I.; Vanyushin, B.F.; Teofanova, D.R.; Zagorchev, L.I. Genomic and epigenomic mechanisms of the interaction between parasitic and host plants. Int. J. Mol. Sci. 2023, 24, 2647. [Google Scholar] [CrossRef]
- Duriez, P.; Vautrin, S.; Auriac, M.-C.; Bazerque, J.; Boniface, M.-C.; Callot, C.; Carrère, S.; Cauet, S.; Chabaud, M.; Gentou, F.; et al. A receptor-like kinase enhances sunflower resistance to Orobanche cumana. Nat. Plants 2019, 5, 1211–1215. [Google Scholar] [CrossRef]
- Sisou, D.; Tadmor, Y.; Plakhine, D.; Ziadna, H.; Hübner, S.; Eizenberg, H. Biological and transcriptomic characterization of Pre-haustorial resistance to sunflower broomrape (Orobanche cumana W.) in Sunflowers (Helianthus annuus). Plants 2021, 10, 1810. [Google Scholar] [CrossRef]
- Huang, Q.; Lei, Z.; Xiang, L.; Zhang, W.; Zhang, L.; Gao, Y. Transcriptomic analysis of sunflower (Helianthus annuus) roots resistance to Orobanche cumana at the seedling stage. Horticulturae 2022, 8, 701. [Google Scholar] [CrossRef]
- Zhang, Y.; Su, J.; Yun, X.; Wu, W.; Wei, S.; Huang, Z.; Zhang, C.; Bai, Q.; Huang, H. Molecular mechanism of the parasitic interaction between Orobanche cumana Wallr. and sunflowers. J. Plant Interact. 2022, 17, 549–561. [Google Scholar] [CrossRef]
- Su, C.; Liu, H.; Wafula, E.K.; Honaas, L.; de Pamphilis, C.W.; Timko, M.P. SHR4z, a novel decoy effector from the haustorium of the parasitic weed Striga gesnerioides, suppresses host plant immunity. New Phytol. 2020, 226, 891–908. [Google Scholar] [CrossRef] [PubMed]
- Jhu, M.Y.; Farhi, M.; Wang, L.; Philbrook, R.N.; Belcher, M.S.; Nakayama, H.; Zumstein, K.S.; Rowland, S.D.; Ron, M.; Shih, P.M.; et al. Heinz-resistant tomato cultivars exhibit a lignin-based resistance to field dodder (Cuscuta campestris) parasitism. Plant Physiol. 2022, 18, 129–151. [Google Scholar] [CrossRef] [PubMed]
- Jhu, M.Y.; Sinha, N.R. Parasitic plants: An overview of mechanisms by which plants perceive and respond to parasites. Annu. Rev. Plant Biol. 2022, 73, 433–455. [Google Scholar] [CrossRef] [PubMed]
- Ishida, J.K.; Wakatake, T.; Yoshida, S.; Takebayashi, Y.; Kasahara, H.; Wafula, E.; Depamphilis, C.W.; Namba, S.; Shirasu, K. Local auxin biosynthesis mediated by a YUCCA flavin monooxygenase regulates haustorium development in the parasitic plant Phtheirospermum japonicum. Plant Cell 2016, 28, 1795–1814. [Google Scholar] [CrossRef] [PubMed]
- Yoshida, S.; Kim, S.; Wafula, E.K.; Tanskanen, J.; Kim, Y.-M.; Honaas, L.; Yang, Z.; Spallek, T.; Conn, C.E.; Ichihashi, Y.; et al. Genome sequence of Striga asiatica provides insight into the evolution of plant parasitism. Curr. Biol. 2019, 29, 3041–3052. [Google Scholar] [CrossRef]
- Zhu, W.; Ronen, M.; Gur, Y.; Minz-Dub, A.; Masrati, G.; Ben-Tal, N.; Savidor, A.; Sharon, I.; Eizner, E.; Valerius, O.; et al. BcXYG1, a secreted xyloglucanase from Botrytis cinerea, triggers both cell death and plant immune responses. Plant Physiol. 2017, 175, 438–456. [Google Scholar] [CrossRef]
- Ma, W.; Zou, L.; Zhiyuan, J.I.; Xiameng, X.U.; Zhengyin, X.U.; Yang, Y.; Alfano, J.R.; Chen, G. Xanthomonas oryzae pv. oryzae TALE proteins recruit OsTFIIAγ1 to compensate for the absence of OsTFIIAγ5 in bacterial blight in rice. Mol. Plant Pathol. 2018, 19, 2248–2262. [Google Scholar] [CrossRef]
- Yang, Z.; Wafula, E.K.; Honaas, L.A.; Zhang, H.; Das, M.; Fernandez-Aparicio, M.; Huang, K.; Bandaranayake, P.C.; Wu, B.; Der, J.P.; et al. Comparative transcriptome analyses reveal core parasitism genes and suggest gene duplication and repurposing as sources of structural novelty. Mol. Biol. Evol. 2015, 32, 767–790. [Google Scholar] [CrossRef]
- Ranjan, A.; Ichihashi, Y.; Farhi, M.; Zumstein, K.; Townsley, B.; David-Schwartz, R.; Sinha, N.R. De novo assembly and characterization of the transcriptome of the parasitic weed dodder identififies genes associated with plant parasitism. Plant Physiol. 2014, 166, 1186–1199. [Google Scholar] [CrossRef]
- Yang, C.; Fu, F.; Zhang, N.; Wang, J.; Hu, L.; Islam, F.; Bai, Q.; Yun, X.; Zhou, W. Transcriptional profiling of underground interaction of two contrasting sunflower cultivars with the root parasitic weed Orobanche cumana. Plant Soil. 2020, 450, 303–321. [Google Scholar] [CrossRef]
- Li, J.; Liu, H.; Yang, C.; Wang, J.; Yan, G.; Si, P.; Bai, Q.; Lu, Z.; Zhou, W.; Xu, L. Genome-wide identifification of MYB genes and expression analysis under different biotic and abiotic stresses in Helianthus annuus L. Ind. Crop Prod. 2020, 143, 111924. [Google Scholar] [CrossRef]
- Lopez, L.; Bellis, E.S.; Wafula, E.; Hearne, S.J.; Honaas, L.; Ralph, P.E.; Timko, M.P.; Unachukwu, N.; Depamphilis, C.W.; Lasky, J.R. Transcriptomics of hostspecific interactions in natural populations of the parasitic plant purple witchweed (Striga hermonthica). Weed Sci. 2019, 67, 397–411. [Google Scholar] [CrossRef]
- Guyon, K.; Balagué, C.; Roby, D.; Raffaele, S. Secretome analysis reveals effector candidates associated with broad host range necrotrophy in the fungal plant pathogen Sclerotinia sclerotiorum. BMC Genom. 2014, 15, 336. [Google Scholar] [CrossRef]
- Qiu, S.; Bradley, J.M.; Zhang, P.; Chaudhuri, R.; Blaxter, M.; Butlin, R.K.; Scholes, J.D. Genome-enabled discovery of candidate virulence loci in Striga hermonthica, a devastating parasite of African cereal crops. New Phytol. 2022, 236, 622–638. [Google Scholar] [CrossRef]
- Bin, L.; Wang, C.; Liu, Z.; He, W.; Zhao, D.; Fang, Y.Y.; Li, Y.; Zhang, Z.; Chen, P.; Liu, W.; et al. Geographical origin traceability of muskmelon from Xinjiang province using stable isotopes and multi-elements with chemometrics. J. Food Compos. Anal. 2022, 106, 104320. [Google Scholar] [CrossRef]
- Cao, X.; Xiao, L.; Zhang, L.; Chen, M.; Bian, P.; Ma, Q.; Chen, S.; He, Q.; Ma, X.; Yao, Z.; et al. Phenotypic and histological analyses on the resistance of melon to Phelipanche aegyptiaca. Front. Plant Sci. 2023, 14, 1070319. [Google Scholar] [CrossRef]
- Xiao, L.; Liu, Q.; Cao, X.; Chen, M.; Zhang, L.; Yao, Z.; Zhao, S. Detection of Secreted Effector Proteins from Phelipanche aegyptiaca During Invasion of Melon Roots. Phytopathology 2023, 113, 1548–1559. [Google Scholar] [CrossRef]
- Spallek, T.; Melnyk, C.W.; Wakatake, T.; Zhang, J.; Sakamoto, Y.; Kiba, T.; Yoshida, S.; Matsunaga, S.; Sakakibara, H.; Shirasu, K. Interspecies hormonal control of host root morphology by parasitic plants. Proc. Natl. Acad. Sci. USA 2017, 114, 5283–5288. [Google Scholar] [CrossRef]
- Spallek, T.; Gan, P.; Kadota, Y.; Shirasu, K. Same tune, different song—Cytokinins as virulence factors in plant–pathogen interactions? Curr. Opin. Plant Biol. 2018, 44, 82–87. [Google Scholar] [CrossRef]
- Aoki, N.; Cui, S.; Yoshida, S. Cytokinins induce prehaustoria coordinately with quinone Signals in the parasitic plant Striga hermonthica. Plant Cell Physiol. 2022, 63, 1446–1456. [Google Scholar] [CrossRef]
- Billard, E.; Goyet, V.; Delavault, P.; Simier, P.; Montiel, G. Cytokinin treated microcalli of Phelipanche ramosa: An efficient model for studying haustorium formation in holoparasitic plants. Plant Cell Tiss. Org. 2020, 141, 543–553. [Google Scholar] [CrossRef]
- Mutuku, J.M.; Cui, S.; Yoshida, S.; Shirasu, K. Orobanchaceae parasite–host interactions. New Phytol. 2021, 230, 46–59. [Google Scholar] [CrossRef] [PubMed]
- Olsen, S.; Krause, K. Activity of xyloglucan endotransglucosylases/hydrolases suggests a role during host invasion by the parasitic plant Cuscuta reflexa. PLoS ONE 2017, 12, e0176754. [Google Scholar] [CrossRef] [PubMed]
- Mutuku, J.M.; Cui, S.; Hori, C.; Takeda, Y.; Tobimatsu, Y.; Nakabayashi, R.; Mori, T.; Saito, K.; Demura, T.; Umezawa, T.; et al. The structural integrity of lignin is crucial for resistance against Striga hermonthica parasitism in rice. Plant Physiol. 2019, 179, 1796–1809. [Google Scholar] [CrossRef]
- Hohmann, U.; Santiago, J.; Nicolet, J.; Olsson, V.; Spiga, F.M.; Hothorn, L.A.; Butenko, M.A.; Hothorn, M. Mechanistic basis for the activation of plant membrane receptor kinases by SERK-family coreceptorsv. Proc. Natl. Acad. Sci. USA 2018, 115, 3488–3493. [Google Scholar] [CrossRef]








Disclaimer/Publisher’s Note: The statements, opinions and data contained in all publications are solely those of the individual author(s) and contributor(s) and not of MDPI and/or the editor(s). MDPI and/or the editor(s) disclaim responsibility for any injury to people or property resulting from any ideas, methods, instructions or products referred to in the content. |
© 2024 by the authors. Licensee MDPI, Basel, Switzerland. This article is an open access article distributed under the terms and conditions of the Creative Commons Attribution (CC BY) license (https://creativecommons.org/licenses/by/4.0/).
Share and Cite
Xiao, L.; Zhao, Q.; Cao, X.; Yao, Z.; Zhao, S. Secretory Proteins Are Involved in the Parasitism of Melon by Phelipanche aegyptiaca During the Attachment Stage. Plants 2024, 13, 3083. https://doi.org/10.3390/plants13213083
Xiao L, Zhao Q, Cao X, Yao Z, Zhao S. Secretory Proteins Are Involved in the Parasitism of Melon by Phelipanche aegyptiaca During the Attachment Stage. Plants. 2024; 13(21):3083. https://doi.org/10.3390/plants13213083
Chicago/Turabian StyleXiao, Lifeng, Qiuyue Zhao, Xiaolei Cao, Zhaoqun Yao, and Sifeng Zhao. 2024. "Secretory Proteins Are Involved in the Parasitism of Melon by Phelipanche aegyptiaca During the Attachment Stage" Plants 13, no. 21: 3083. https://doi.org/10.3390/plants13213083
APA StyleXiao, L., Zhao, Q., Cao, X., Yao, Z., & Zhao, S. (2024). Secretory Proteins Are Involved in the Parasitism of Melon by Phelipanche aegyptiaca During the Attachment Stage. Plants, 13(21), 3083. https://doi.org/10.3390/plants13213083

