The Germination Performance After Dormancy Breaking of Leucaena diversifolia (Schltdl.) Benth. Seeds in a Thermal Gradient and Its Distribution Under Climate Change Scenarios
Abstract
1. Introduction
2. Results
2.1. Germination
2.2. Cardinal Temperatures
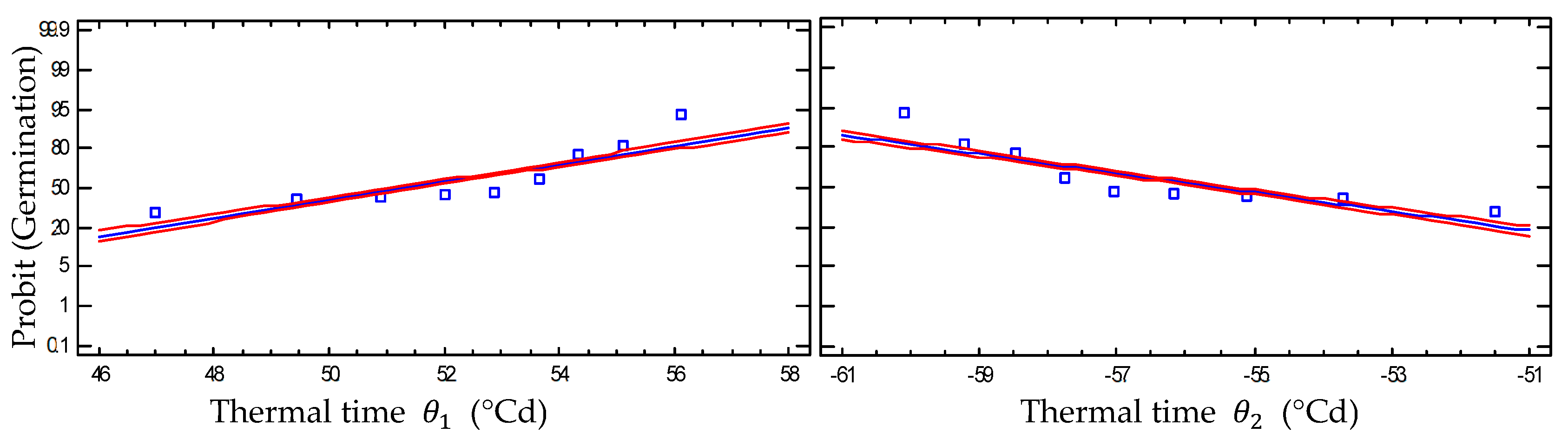
2.3. Thermal Time
2.4. Germination and Potential Distribution Under Climate Change Scenarios
2.5. Potential Distribution
3. Discussion
3.1. The Impact of the Temperature Range on Seed Germination
3.2. Differences in Germination Under Climate Change Scenarios
3.3. Differences in the Potential Distribution
4. Materials and Methods
4.1. Plant Material
4.2. Experiment Description and Experimental Design
4.3. Data Analyses
4.4. Cardinals Temperatures Calculation with Linear and Non-Linear Models
4.5. Thermal Time (Sub- and Supra-Optimal)
4.6. Seed Germination Under Climate Change Scenarios
4.7. Potential Distribution Under Climate Change Scenarios
4.7.1. Data Collection and Climatic Variables
4.7.2. Current and Future Distribution
4.7.3. Validation of Distribution Models
5. Conclusions
Author Contributions
Funding
Data Availability Statement
Acknowledgments
Conflicts of Interest
References
- Pavlidis, G.; Tsihrintzis, V.A. Environmental Benefits and Control of Pollution to Surface Water and Groundwater by Agroforestry Systems: A Review. Water Resour. Manag. 2018, 32, 1–29. [Google Scholar] [CrossRef]
- Dagang, A.B.K.; Nair, P.K.R. Silvopastoral Research and Adoption in Central America: Recent Findings and Recommendations for Future Directions. Agrofor. Syst. 2003, 59, 149–155. [Google Scholar] [CrossRef]
- Santoro, A.; Venturi, M.; Bertani, R.; Agnoletti, M. A Review of the Role of Forests and Agroforestry Systems in the Fao Globally Important Agricultural Heritage Systems (GIAHS) Programme. Forests 2020, 11, 860. [Google Scholar] [CrossRef]
- Rosenstock, T.S.; Tully, K.L.; Arias-Navarro, C.; Neufeldt, H.; Butterbach-Bahl, K.; Verchot, L.V. Agroforestry with N2-Fixing Trees: Sustainable Development’s Friend or Foe? Curr. Opin. Environ. Sustain. 2014, 6, 15–21. [Google Scholar] [CrossRef]
- Chinchilla-Mora, O.; Corea-Arias, E.; Meza-Picado, V.; Ávila-Arias, C. Crecimiento, Rendimiento y Costos Durante Los Primeros Tres Años de La Caoba (Swietenia Macrophylla King) Establecida En Sistemas Agroforestales. Rev. For. Mesoam. Kurú 2021, 18, 62–73. [Google Scholar]
- Calvé Jarque, S.; Murillo, O.; Córdoba, D.; Salazar, L. Aporte Económico de La Madera de Cedro (Cedrela odorata L.) Como Árbol de Sombra En Cafetales de Pérez Zeledón, Costa Rica. Rev. For. Mesoam. Kurú 2020, 17, 68–77. [Google Scholar] [CrossRef]
- Argel, P.J.; Lascano, C.E.; Ramírez, L. Leucaena in Latin American Farming Systems: Challenges for Development; Shelton, H.M., Gutteridge, R.C., Mullen, B.F., Bray, R.A., Eds.; ACIAR: Hanoi, Vietnam, 1998. [Google Scholar]
- Salazar, R. Leucaena Diversifolia y Leucaena Leucocephala En Costa Rica. Silvoenergía 1986, 1–4. [Google Scholar]
- Cuchillo Hilario, M.; Quiroz Enríquez, J.F.; Silva Luna, M.; Sotelo Cabrera, M.; Peters, M.; Delgadillo Puga, C.; Urban, L. Leucaena Diversifolia (Schltdl.) Benth. In Recursos Arbóreos Y Arbustivos Tropicales Para una Ganadería Bovina Sustentable; Palma García, J.M., González-Rebeles Islas, C., Eds.; Universidad de Colima: Colima, Mexico, 2018; pp. 76–82. ISBN 9786078549320. [Google Scholar]
- Steppler, H.; Nair, P.K.R. (Eds.) Agroforestry—A Decade of Development; International Council for Research in Agroforestry: Nairobi, Kenya, 1987; ISBN 929059036X. [Google Scholar]
- Zárate, S. Revision Del Género Leucaena En México. An. Inst. Biol. Ser. Botánica 1994, 65, 83–162. [Google Scholar]
- Yousif, M.A.I.; Wang, Y.R.; Dali, C. Seed Dormancy Overcoming and Seed Coat Structure Change in Leucaena Leucocephala and Acacia Nilotica. Forest Sci. Technol. 2020, 16, 18–25. [Google Scholar] [CrossRef]
- Bawa, K.S.; Dayanandan, S. Global Climate Change and Tropical Forest Genetic Resources. Clim. Change 1998, 39, 473–485. [Google Scholar] [CrossRef]
- Wu, H.; Wang, S.; Wei, X.; Jiang, M. Sensitivity of Seed Germination to Temperature of a Relict Tree Species from Different Origins along Latitudinal and Altitudinal Gradients: Implications for Response to Climate Change. Trees 2019, 33, 1435–1445. [Google Scholar] [CrossRef]
- Sáenz-Romero, C.; Rehfeldt, G.E.; Crookston, N.L.; Duval, P.; St-Amant, R.; Beaulieu, J.; Richardson, B.A. Spline Models of Contemporary, 2030, 2060 and 2090 Climates for Mexico and Their Use in Understanding Climate-Change Impacts on the Vegetation. Clim. Change 2010, 102, 595–623. [Google Scholar] [CrossRef]
- Grubb, P.J. The Maintenance of Species-Richness in Plant Communities: The Importance of the Regeneration Niche. Biol. Rev. 1977, 52, 107–145. [Google Scholar] [CrossRef]
- Gan, V.; Stobbe, E.H.; Njue, C. Evaluation of Selected Nonlinear Regression Models in Quantifying Seedling Emergence Rate of Spring Wheat. Crop Sci. 1996, 36, 165–168. [Google Scholar] [CrossRef]
- Guan, B.; Zhou, D.; Zhang, H.; Tian, Y.; Japhet, W.; Wang, P. Germination Responses of Medicago Ruthenica Seeds to Salinity, Alkalinity, and Temperature. J. Arid Environ. 2009, 73, 135–138. [Google Scholar] [CrossRef]
- Bueno González, M. Adaptation of Halophytes to Different Habitats. In Seed Dormancy and Germination; Jimenez-Lopez, J.C., Ed.; IntechOpen: London, UK, 2020; pp. 1–23. [Google Scholar]
- Bravo, C.; Chamorro, D.; Hiraldo, F.; Speziale, K.; Lambertucci, S.A.; Tella, J.L.; Blanco, G. Physiological Dormancy Broken by Endozoochory: Austral Parakeets (Enicognathus ferrugineus) as Legitimate Dispersers of Calafate (Berberis microphylla) in the Patagonian Andes. J. Plant Ecol. 2020, 13, 538–544. [Google Scholar] [CrossRef]
- Fernández-Pascual, E.; Mattana, E.; Pritchard, H.W. Seeds of Future Past: Climate Change and the Thermal Memory of Plant Reproductive Traits. Biol. Rev. 2019, 94, 439–456. [Google Scholar] [CrossRef]
- Sampayo-Maldonado, S.; Ordoñez-Salanueva, C.A.; Mattana, E.; Way, M.; Castillo-Lorenzo, E.; Dávila-Aranda, P.D.; Lira-Saade, R.; Téllez-Valdés, O.; Rodriguez-Arevalo, N.I.; Ulian, T.; et al. Thermal Niche for Seed Germination and Species Distribution Modelling of Swietenia Macrophylla King (Mahogany) under Climate Change Scenarios. Plants 2021, 10, 2377. [Google Scholar] [CrossRef]
- Sampayo-Maldonado, S.; Ordoñez-Salanueva, C.A.; Mattana, E.; Ulian, T.; Way, M.; Castillo-Lorenzo, E.; Dávila-Aranda, P.D.; Lira-Saade, R.; Téllez-Valdéz, O.; Rodriguez-Arevalo, N.I.; et al. Thermal Time and Cardinal Temperatures for Germination of Cedrela odorata L. Forests 2019, 10, 841. [Google Scholar] [CrossRef]
- Martínez-Villegas, J.A.; Castillo-Argüero, S.; Márquez-Guzmán, J.; Orozco-Segovia, A. Plant Attributes and Their Relationship to the Germination Response to Different Temperatures of 18 Species from Central Mexico. Plant Biol. 2018, 20, 1042–1052. [Google Scholar] [CrossRef]
- Ordoñez-Salanueva, C.A.; Orozco-Segovia, A.; Mattana, E.; Castillo-Lorenzo, E.; Davila-Aranda, P.; Pritchard, H.W.; Ulian, T.; Flores-Ortiz, C.M. Thermal Niche for Germination and Early Seedling Establishment at the Leading Edge of Two Pine Species, under a Changing Climate. Environ. Exp. Bot. 2021, 181, 104288. [Google Scholar] [CrossRef]
- De Souza, E.R.B.; Zago, R.; Garcia, J.; Gaspar Farias, J.; dos Santos Carvalho, E.M.; Rodrigues Barroso, M. Efeito de Métodos de Escarificação Do Tegumento. Pesqui. Agropecuária Trop. 2007, 37, 142–146. [Google Scholar]
- Pan, M.; Hui, L.C.; Law, C.M.Y.; Auyeung, S.M. Effects of Composting Yard Waste Temperature on Seed Germination of a Major Tropical Invasive Weed, Leucaena leucocephala. Sustainability 2022, 14, 13638. [Google Scholar] [CrossRef]
- McDonald, C.K. Germination Response to Temperature in Tropical and Subtropical Pasture Legumes. 1. Constant Temperature. Aust. J. Exp. Agric. 2002, 42, 407–419. [Google Scholar] [CrossRef]
- Hermosillo González, Y.; Aguirre Ortega, J.; Alonso Rodríguez, R.; Ortega Aguirre, C.; Gómez Gurrola, A.; Magaña Macías, R. Métodos Inductivos Para Maximizar La Germinación de Semilla de Germoplasma Nativo En Vivero Para Sistemas Silvopastoriles En Nayarit, México. Zootec. Trop. 2008, 26, 355–358. [Google Scholar]
- Cavalcante, A.M.B.; Perez, S.C.J.G.A. Efeitos Da Temperatura Sobre a Germinação de Sementes de Leucaena leucocephala (LAM.) de Wit. Rev. Bras. Sementes 1995, 17, 1–8. [Google Scholar] [CrossRef]
- Whisenant, S.G.; Ueckert, D.N. Germination Responses of Eysenhardtia texana and Leucaena retusa. J. Range Manag. 1982, 35, 748–750. [Google Scholar] [CrossRef]
- Hu, X.W.; Fan, Y.; Baskin, C.C.; Baskin, J.M.; Wang, Y.R. Comparison of the Effects of Temperature and Water Potential on Seed Germination of Fabaceae Species from Desert and Subalpine Grassland. Am. J. Bot. 2015, 102, 649–660. [Google Scholar] [CrossRef]
- Giolo, M.; Benincasa, P.; Anastasi, G.; Macolino, S.; Onofri, A. Effects of Sub-Optimal Temperatures on Seed Germination of Three Warm-Season Turfgrasses with Perspectives of Cultivation in Transition Zone. Agronomy 2019, 9, 421. [Google Scholar] [CrossRef]
- Houming, J. Introduction and Trial Planting of Leucaena in China. In Leucaena Research in the Asian Pacific Region: Proceedings of a Workshop Held in Singapore; International Development Research Centre: Ottawa, IL, Canada, 1982; pp. 123–126. ISBN 0889363722. [Google Scholar]
- Hwang, C.-Y.; Hsu, L.-M.; Liou, Y.-J.; Wang, C.-Y. Distribution, Growth, and Seed Germination Ability of Lead Tree (Leucaena leucocephala) Plants in Penghu Islands, Taiwan. Weed Technol. 2010, 24, 574–582. [Google Scholar] [CrossRef]
- Arruda, D.M.; Fernandes-Filho, E.I.; Solar, R.R.C.; Schaefer, C.E.G.R. Combining Climatic and Soil Properties Better Predicts Covers of Brazilian Biomes. Sci. Nat. 2017, 104, 32. [Google Scholar] [CrossRef] [PubMed]
- Correa, A.R.; Da Silva, A.M.P.; Arantes, C.R.D.A.; Guimarães, S.C.; Camili, E.C.; Coelho, M.D.F.B. Quantifying Seed Germination Based on Thermal Models to Predict Global Climate Change Impacts on Cerrado Species. Seed Sci. Res. 2021, 31, 126–135. [Google Scholar] [CrossRef]
- Ordoñez-Salanueva, C.A.; Seal, C.E.; Pritchard, H.W.; Orozco-Segovia, A.; Canales-Martínez, M.; Flores-Ortiz, C.M. Cardinal Temperatures and Thermal Time in Polaskia backeb (Cactaceae) Species: Effect of Projected Soil Temperature Increase and Nurse Interaction on Germination Timing. J. Arid Environ. 2015, 115, 73–80. [Google Scholar] [CrossRef]
- Contreras-Toledo, A.R. A Crop Wild Relative Conservation Strategy for Mexico. Ph.D. Thesis, University of Birmingham, Birmingham, West Midlands, UK, 2018. [Google Scholar]
- Schneider, R.R.; Hamann, A.; Farr, D.; Wang, X.; Boutin, S. Potential Effects of Climate Change on Ecosystem Distribution in Alberta. Can. J. For. Res. 2009, 39, 1001–1010. [Google Scholar] [CrossRef]
- Durán Puga, N.; Ruiz Corral, J.A.; González Eguiarte, D.R.; Martínez Sinfuentes, J.Á. Descriptores Ecológicos y Efecto Del Cambio Climático En La Aptitud Ambiental de Leucaena leucocephala (Lam.) de Wit. Rev. Mex. Ciencias For. 2020, 11, 72–93. [Google Scholar] [CrossRef]
- Hughes, C. Monograph of Leucaena (Leguminosae-Mimosoideae). Syst. Bot. Monogr. 1998, 55, 1–244. [Google Scholar] [CrossRef]
- Wan, J.Z.; Zhang, Z.X.; Wang, C.J. Identifying Potential Distributions of 10 Invasive Alien Trees: Implications for Conservation Management of Protected Areas. Environ. Monit. Assess. 2018, 190, 739. [Google Scholar] [CrossRef] [PubMed]
- Wang, C.J.; Wan, J.Z.; Zhang, Z.X. Will Global Climate Change Facilitate Plant Invasions in Conservation Areas? Pak. J. Bot. 2019, 51, 1395–1403. [Google Scholar] [CrossRef]
- Ulbrich, R. Utilization and Distribution of Selected Invasive Alien Species in Germany and Namibia in Comparison to the Areas of Origin. Ph.D. Thesis, University of Namibio, Windhoek, Namibia, 2015. [Google Scholar]
- Rzedowski, J. Vegetación de México; Comisión Nacional para el Conocimiento y Uso de la Biodiversidad: Ciudad de México, Mexico, 2006; ISBN 9789681800024. [Google Scholar]
- García, E. Modificaciones Al Sistema de Clasificación Climática de Köppen (Para Adaptarlo a Las Condiciones de La República Mexicana), 5th ed.; Universidad Nacional Autónoma de México: Mexico City, Mexico, 2004; ISBN 970-32-1010-4. [Google Scholar]
- International Seed Testing Association, (ISTA). International Rules for Seed Testing; International Seed Testing Association: Zurich, Switzerland, 2005. [Google Scholar]
- Al-Ansari, F.; Ksiksi, T. A Quantitative Assessment of Germination Parameters: The Case of Crotalaria Persica and Tephrosia Apollinea. Open Ecol. J. 2016, 9, 13–21. [Google Scholar] [CrossRef]
- Covell, S.; Ellis, R.H.; Roberts, E.H.; Summerfield, R.J. The Influence of Temperature on Seed Germination Rate in Grain Legumes: I. A Comparison of Chickpea, Lentil, Soyabean and Cowpea at Constant Temperatures. J. Exp. Bot. 1986, 37, 705–715. [Google Scholar] [CrossRef]
- Mangure, J.D. Speed of Germination: Aid in Selection and Evaluation for Seedling Emergence and Vigor. Crop Sci. 1962, 2, 176–177. [Google Scholar] [CrossRef]
- Hardegree, S.P. Predicting Germination Response to Temperature. I. Cardinal-Temperature Models and Subpopulation-Specific Regression. Ann. Bot. 2006, 97, 1115–1125. [Google Scholar] [CrossRef] [PubMed]
- Bewley, J.D.; Bradford, K.J.; Hilhorst, H.W.M.; Nonogaki, H. Seeds, 3rd ed.; Springer: New York, NY, USA, 2013; Volume 59, ISBN 978-1-4614-4692-7. [Google Scholar]
- Ellis, R.H.; Covell, S.; Roberts, E.H.; Summerfield, R.J. The Influence of Temperature on Seed Germination Rate in Grain Legumes: II. Intraspecific Variation in Chickpea (Cicer arietinum L.) at Constant Temperatures. J. Exp. Bot. 1986, 37, 1503–1515. [Google Scholar] [CrossRef]
- Soltani, A.; Robertson, M.J.; Torabi, B.; Yousefi-Daz, M.; Sarparast, R. Modelling Seedling Emergence in Chickpea as Influenced by Temperature and Sowing Depth. Agric. For. Meteorol. 2006, 138, 156–167. [Google Scholar] [CrossRef]
- Parmoon, G.; Moosavi, S.A.; Akbari, H.; Ebadi, A. Quantifying Cardinal Temperatures and Thermal Time Required for Germination of Silybum Marianum Seed. Crop J. 2015, 3, 145–151. [Google Scholar] [CrossRef][Green Version]
- Derakhshan, A.; Gherekhloo, J.; Vidal, R.A.; De Prado, R. Quantitative Description of the Germination of Littleseed Canarygrass (Phalaris minor) in Response to Temperature. Weed Sci. 2014, 62, 250–257. [Google Scholar] [CrossRef]
- Timmermans, B.G.H.; Vos, J.; Van Nieuwburg, J.; Stomph, T.J.; Van Der Putten, P.E.L. Germination Rates of Solanum Sisymbriifolium: Temperature Response Models, Effects of Temperature Fluctuations and Soil Water Potential. Seed Sci. Res. 2007, 17, 221–231. [Google Scholar] [CrossRef]
- Fernández-Eguiarte, A.; Zavala-Hidalgo, J.; Romero-Centeno, R.; Conde-Álvarez, A.C.; Trejo-Vázquez, R.I. Actualización de Los Escenarios de Cambio Climático Para Estudios de Impactos, Vulnerabilidad and Adaptación En México and Centroamérica; Centro de Ciencias de la Atmósfera, Universidad Nacional Autónoma de México, Instituto Nacional de Ecología and Cambio Climático, Secretaría de Medio Ambiente and Recursos Naturales: Mexico City, Mexico, 2015. [Google Scholar]
- Manzanilla Quiñones, U.; Aguirre Calderón, Ó.A.; Jiménez Pérez, J.; Treviño Garza, E.J.; Yerena Yamallel, J.I. Climate Change Scenarios (CMIP-5) for Three Protected Natural Areas in the Transversal Neovolcanic Belt. Rev. Mex. Ciencias For. 2018, 9, 514–537. [Google Scholar] [CrossRef]
- Cámara-Cabrales, L.; Kelty, M.J. Seed Dispersal of Big-Leaf Mahogany (Swietenia macrophylla) and Its Role in Natural Forest Management in the Yucatán Peninsula, Mexico. J. Trop. For. Sci. 2009, 21, 235–245. [Google Scholar]
- Flores-Magdaleno, H.; Flores-Gallardo, H.; Ojeda-Bustamante, W. Phenological Prediction of Potato Crop By Means of Thermal Time. Rev. Fitotec. Mex. 2014, 37, 149–157. [Google Scholar]
- Orrù, M.; Mattana, E.; Pritchard, H.W.; Bacchetta, G. Thermal Thresholds as Predictors of Seed Dormancy Release and Germination Timing: Altitude-Related Risks from Climate Warming for the Wild Grapevine Vitis vinifera Subsp. Sylvestris. Ann. Bot. 2012, 110, 1651–1660. [Google Scholar] [CrossRef]
- WorldClim. Free Climate Data for Ecological Modeling and GIS. WorldClim—Global Climate Data 2016. Available online: http://www.worldclim.org/ (accessed on 15 August 2022).
- Hijmans, R.J.; Cameron, S.E.; Parra, J.L.; Jones, P.G.; Jarvis, A. Very High Resolution Interpolated Climate Surfaces for Global Land Areas. Int. J. Climatol. 2005, 25, 1965–1978. [Google Scholar] [CrossRef]
- Comisión Nacional Para el Conocimiento y Uso de la Biodiversidad (CONABIO). Red Mundial de Información Sobre Biodiversidad (REMIB) 2015. Available online: http://www.conabio.gob.mx/remib/doctos/remibnodosdb.html (accessed on 16 May 2023).
- Phillips, S.J.; Anderson, R.P.; Dudík, M.; Schapire, R.E.; Blair, M.E. Opening the Black Box an Open-source Release of Maxent. Ecography 2017, 40, 887–893. [Google Scholar] [CrossRef]
- Phillips, S.J.; Anderson, R.P.; Schapire, R.E. Maximum Entropy Modeling of Species Geographic Distributions. Ecol. Modell. 2006, 190, 231–259. [Google Scholar] [CrossRef]
- Elith, J.; Phillips, S.J.; Hastie, T.; Dudík, M.; Chee, Y.E.; Yates, C.J. A Statistical Explanation of MaxEnt for Ecologists. Divers. Distrib. 2011, 17, 43–57. [Google Scholar] [CrossRef]
- Garza-López, M.; Ortega-Rodríguez, J.M.; Zamudio-Sánchez, F.J.; López-Toledo, J.F.; Domínguez-Álvarez, F.A.; Sáenz-Romero, C. Calakmul Como Refugio de Swietenia Macrophylla King Ante El Cambio Climático. Bot. Sci. 2016, 94, 76–87. [Google Scholar] [CrossRef][Green Version]
- Peterson, A.T.; Papeş, M.; Soberón, J. Rethinking Receiver Operating Characteristic Analysis Applications in Ecological Niche Modeling. Ecol. Modell. 2008, 213, 63–72. [Google Scholar] [CrossRef]







| Parameter | M1 (Two-Segment Linear Regressions) | |||||||||||||||
|---|---|---|---|---|---|---|---|---|---|---|---|---|---|---|---|---|
| 10% | 20% | 30% | 40% | 50% | 60% | 70% | 80% | |||||||||
| Tb (°C) | 3.38 | 4.61 | 5.08 | 5.36 | 5.54 | 5.68 | 5.80 | 5.90 | ||||||||
| Mean Tb (°C) | 5.17 ± 0.83 | |||||||||||||||
| To (°C) | 28.83 | 29.23 | 29.37 | 29.47 | 29.54 | 29.59 | 29.61 | 29.78 | ||||||||
| Mean To (°C) | 29.42 ± 0.29 | |||||||||||||||
| Tc (°C) | 40.00 | 40.01 | 40.01 | 40.01 | 40.01 | 40.01 | 40.00 | 35.00 | ||||||||
| Mean Tc (°C) | 39.45 ± 1.67 | |||||||||||||||
| Range | Suboptimal | Supraoptimal | Suboptimal | Supraoptimal | Suboptimal | Supraoptimal | Suboptimal | Supraoptimal | Suboptimal | Supraoptimal | Suboptimal | Supraoptimal | Suboptimal | Supraoptimal | Suboptimal | Supraoptimal |
| RMSE | 0.05 | 0.03 | 0.04 | 0.02 | 0.04 | 0.02 | 0.03 | 0.02 | 0.03 | 0.02 | 0.03 | 0.02 | 0.03 | 0.02 | 0.04 | 0.02 |
| R2 | 0.87 | 0.97 | 0.91 | 0.99 | 0.92 | 0.99 | 0.93 | 0.99 | 0.94 | 0.99 | 0.94 | 0.99 | 0.94 | 0.99 | 0.92 | 0.99 |
| Adjusted R2 | 0.86 | 0.96 | 0.90 | 0.99 | 0.92 | 0.99 | 0.93 | 0.99 | 0.93 | 0.99 | 0.93 | 0.99 | 0.94 | 0.99 | 0.91 | 0.99 |
| M2 (Simple Linear Regressions) | ||||||||
|---|---|---|---|---|---|---|---|---|
| Parameter | 10% | 20% | 30% | 40% | 50% | 60% | 70% | 80% |
| Tb (°C) | 6.90 | 7.33 | 7.53 | 7.65 | 7.74 | 7.79 | 7.83 | 7.85 |
| Mean Tb (°C) | 7.60 ± 0.31 | |||||||
| To (°C) | 29.62 | 29.60 | 29.68 | 29.70 | 29.71 | 29.72 | 29.74 | 28.61 |
| Mean To (°C) | 29.54 ± 0.38 | |||||||
| Tc (°C) | 40.57 | 40.24 | 40.19 | 40.12 | 40.05 | 40.02 | 40.00 | 38.32 |
| Mean Tc (°C) | 39.76 ± 0.82 | |||||||
| RMSE | 0.06 | 0.04 | 0.04 | 0.04 | 0.03 | 0.03 | 0.03 | 0.04 |
| R2 | 0.86 | 0.90 | 0.92 | 0.93 | 0.93 | 0.93 | 0.94 | 0.91 |
| Adjusted R2 | 0.86 | 0.90 | 0.91 | 0.92 | 0.93 | 0.93 | 0.93 | 0.91 |
| Parameter | Sub-Optimal | Supra-Optimal |
|---|---|---|
| R2 | 75.88 | 76.25 |
| K | −9.068 ± 0.392 | −10.343 ± 0.444 |
| 0.176 ± 0.007 | 0.186 ± 0.007 | |
| (°Cd) | 51.34 | 55.57 |
| State | Current (km2) | 2050 (km2) | 2090 (km2) | ||
|---|---|---|---|---|---|
| SSP1-2.6 | SSP5-8.5 | SSP1-2.6 | SSP5-8.5 | ||
| Chiapas | 28,690.44 | 24,791.86 | 25,127.01 | 23,622.18 | 19,317.22 |
| Oaxaca | 21,014.39 | 16,533.54 | 17,108.19 | 15,894.36 | 12,079.69 |
| Veracruz | 11,381.13 | 9478.52 | 9610.30 | 9179.33 | 8717.22 |
| Puebla | 3368.95 | 4783.11 | 4944.93 | 4584.02 | 4247.42 |
| Hidalgo | 807.21 | 2907.00 | 2903.1 | 2678.28 | 2169.28 |
| Estado de México | 214.54 | 563.35 | 658.27 | 551.36 | 723.62 |
| Guerrero | 186.44 | 717.80 | 677.10 | 812.09 | 1031.55 |
| Michoacán | 152.36 | 20.73 | 90.84 | 96.30 | 8.58 |
| Querétaro | 48.55 | 215.87 | 113.44 | 188.37 | 47.62 |
| San Luis Potosí | 34.16 | 189.43 | 153.76 | 228.02 | 34.82 |
| Tamaulipas | 30.68 | 3.15 | 25.77 | 27.05 | 0.00 |
| Tlaxcala | 18.57 | 0.00 | 0.00 | 0.00 | 0.00 |
| Jalisco | 14.54 | 133.61 | 201.53 | 112.25 | 59.57 |
| Tabasco | 8.58 | 14.37 | 16.93 | 9.31 | 7.07 |
| Colima | 1.10 | 0.00 | 0.00 | 0.00 | 0.00 |
| Campeche | 0.00 | 11.32 | 6.16 | 6.16 | 0.00 |
| Morelos | 0.00 | 17.51 | 33.97 | 7.68 | 18.97 |
| Nuevo León | 0.00 | 8.30 | 2.10 | 1.05 | 0.00 |
| Total | 65,971.63 | 60,389.45 | 61,673.40 | 57,997.81 | 48,462.64 |
| Current Scenario | Medium-Term Future (2050) 2.6 Watts/m2 | Medium-Term Future (2050) 8.5 Watts/m2 | Distant Future (2090) 2.6 Watts/m2 | Distant Future (2090) 8.5 Watts/m2 | |||||
|---|---|---|---|---|---|---|---|---|---|
| Variable † | % | Variable | % | Variable | % | Variable | % | Variable | % |
| Bio7 | 28.2 | Bio7 | 43.5 | Bio7 | 43.3 | Bio7 | 42.6 | Bio7 | 44.2 |
| Bio4 | 15.8 | Alt | 16.7 | Alt | 17.2 | Alt | 17.6 | Alt | 17.5 |
| Alt | 15.2 | Bio15 | 7.5 | Bio15 | 7.1 | Bio15 | 8.4 | Bio15 | 7.6 |
| Bio15 | 8.6 | Bio6 | 7.3 | Bio6 | 6.5 | Bio6 | 6.0 | Bio13 | 5.8 |
| Bio11 | 6.9 | Bio13 | 5.1 | Bio12 | 5.3 | Bio13 | 5.6 | Bio6 | 5.0 |
| Bio12 | 5.7 | Bio14 | 4.8 | Bio14 | 5.1 | Bio14 | 3.8 | Bio14 | 3.8 |
| Bio9 | 4.9 | Bio4 | 4.3 | Bio11 | 3.0 | Bio4 | 2.5 | Bio18 | 3.4 |
| Bio14 | 3.5 | Bio11 | 2.1 | Bio4 | 2.4 | Bio18 | 2.5 | Bio11 | 2.6 |
| Bio18 | 2.5 | Bio12 | 1.7 | Bio3 | 2.2 | Bio11 | 2.2 | Bio4 | 2.0 |
| Bio13 | 1.9 | Soil | 1.7 | Bio18 | 1.9 | Bio3 | 2.0 | Bio3 | 2.0 |
| Soil | 1.9 | Bio19 | 1.5 | Soil | 1.9 | Bio12 | 2.0 | Soil | 1.8 |
| Bio2 | 1.8 | Bio3 | 1.4 | Bio8 | 1.8 | Soil | 1.8 | Bio19 | 1.7 |
| Bio3 | 1.3 | Bio8 | 0.8 | Bio19 | 1.5 | Bio19 | 1.8 | Bio8 | 0.9 |
| Bio16 | 0.8 | Bio18 | 0.6 | Bio13 | 0.4 | Bio16 | 0.4 | Bio17 | 0.8 |
| Bio8 | 0.7 | Bio9 | 0.5 | Bio2 | 0.2 | Bio8 | 0.4 | Bio9 | 0.5 |
| Bio17 | 0.2 | Bio16 | 0.3 | Bio5 | 0.1 | Bio2 | 0.2 | Bio12 | 0.2 |
| Bio19 | 0.1 | Bio5 | 0.1 | Bio16 | 0.1 | Bio5 | 0.1 | Bio2 | 0.1 |
| Bio9 | 0.1 | Bio9 | 0.1 | Bio16 | 0.1 | ||||
Disclaimer/Publisher’s Note: The statements, opinions and data contained in all publications are solely those of the individual author(s) and contributor(s) and not of MDPI and/or the editor(s). MDPI and/or the editor(s) disclaim responsibility for any injury to people or property resulting from any ideas, methods, instructions or products referred to in the content. |
© 2024 by the authors. Licensee MDPI, Basel, Switzerland. This article is an open access article distributed under the terms and conditions of the Creative Commons Attribution (CC BY) license (https://creativecommons.org/licenses/by/4.0/).
Share and Cite
Flores, A.; Flores-Ortíz, C.M.; Dávila-Aranda, P.D.; Rodríguez-Arévalo, N.I.; Sampayo-Maldonado, S.; Cabrera-Santos, D.; Gianella, M.; Ulian, T. The Germination Performance After Dormancy Breaking of Leucaena diversifolia (Schltdl.) Benth. Seeds in a Thermal Gradient and Its Distribution Under Climate Change Scenarios. Plants 2024, 13, 2926. https://doi.org/10.3390/plants13202926
Flores A, Flores-Ortíz CM, Dávila-Aranda PD, Rodríguez-Arévalo NI, Sampayo-Maldonado S, Cabrera-Santos D, Gianella M, Ulian T. The Germination Performance After Dormancy Breaking of Leucaena diversifolia (Schltdl.) Benth. Seeds in a Thermal Gradient and Its Distribution Under Climate Change Scenarios. Plants. 2024; 13(20):2926. https://doi.org/10.3390/plants13202926
Chicago/Turabian StyleFlores, Andrés, Cesar M. Flores-Ortíz, Patricia D. Dávila-Aranda, Norma Isela Rodríguez-Arévalo, Salvador Sampayo-Maldonado, Daniel Cabrera-Santos, Maraeva Gianella, and Tiziana Ulian. 2024. "The Germination Performance After Dormancy Breaking of Leucaena diversifolia (Schltdl.) Benth. Seeds in a Thermal Gradient and Its Distribution Under Climate Change Scenarios" Plants 13, no. 20: 2926. https://doi.org/10.3390/plants13202926
APA StyleFlores, A., Flores-Ortíz, C. M., Dávila-Aranda, P. D., Rodríguez-Arévalo, N. I., Sampayo-Maldonado, S., Cabrera-Santos, D., Gianella, M., & Ulian, T. (2024). The Germination Performance After Dormancy Breaking of Leucaena diversifolia (Schltdl.) Benth. Seeds in a Thermal Gradient and Its Distribution Under Climate Change Scenarios. Plants, 13(20), 2926. https://doi.org/10.3390/plants13202926

