Genome-Wide Association Studies and QTL Mapping Reveal a New Locus Associated with Resistance to Bacterial Pustule Caused by Xanthomonas citri pv. glycines in Soybean
Abstract
1. Introduction
2. Results
2.1. Phenotypic Evaluation of Bacterial Pustule Resistance in Soybean Accessions
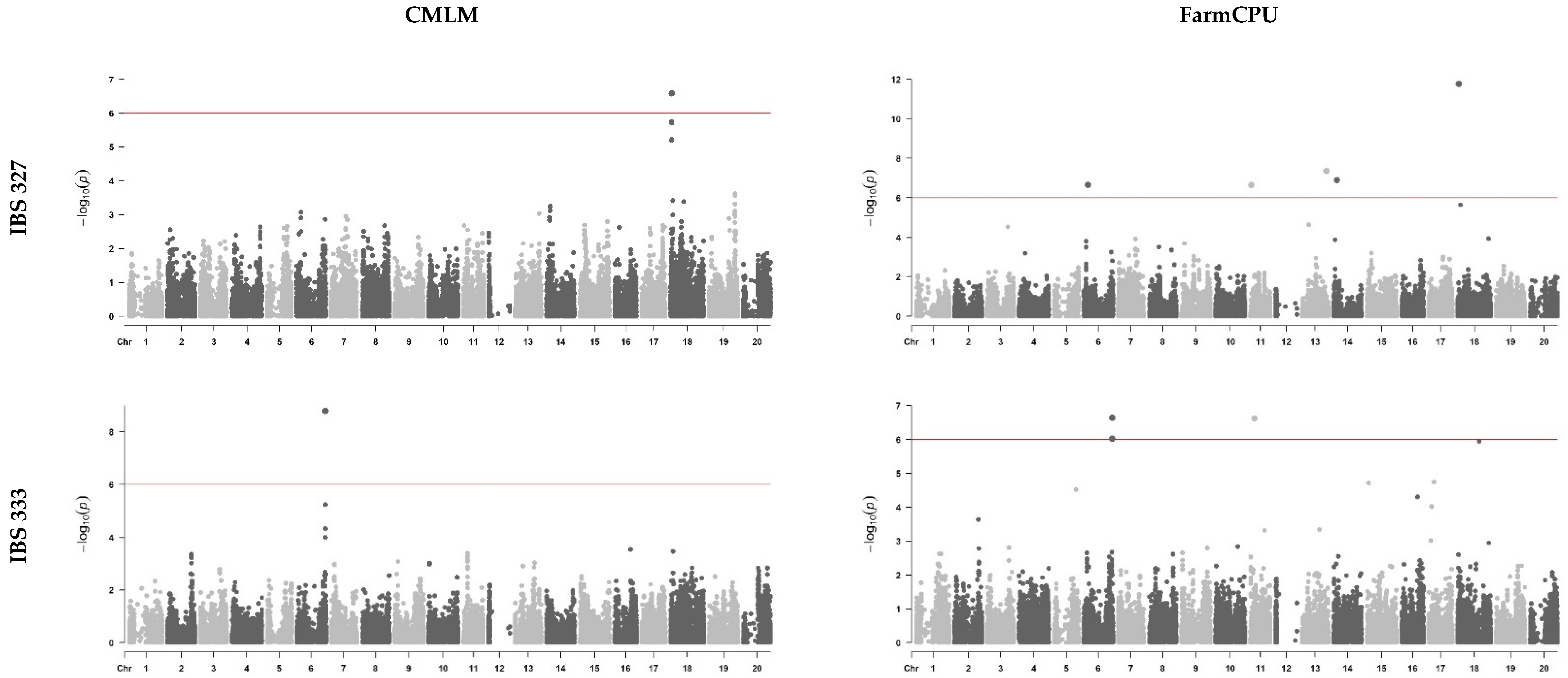
2.2. Genome-Wide Association Study for Bacterial Pustule Resistance
2.3. Haplotype Analysis
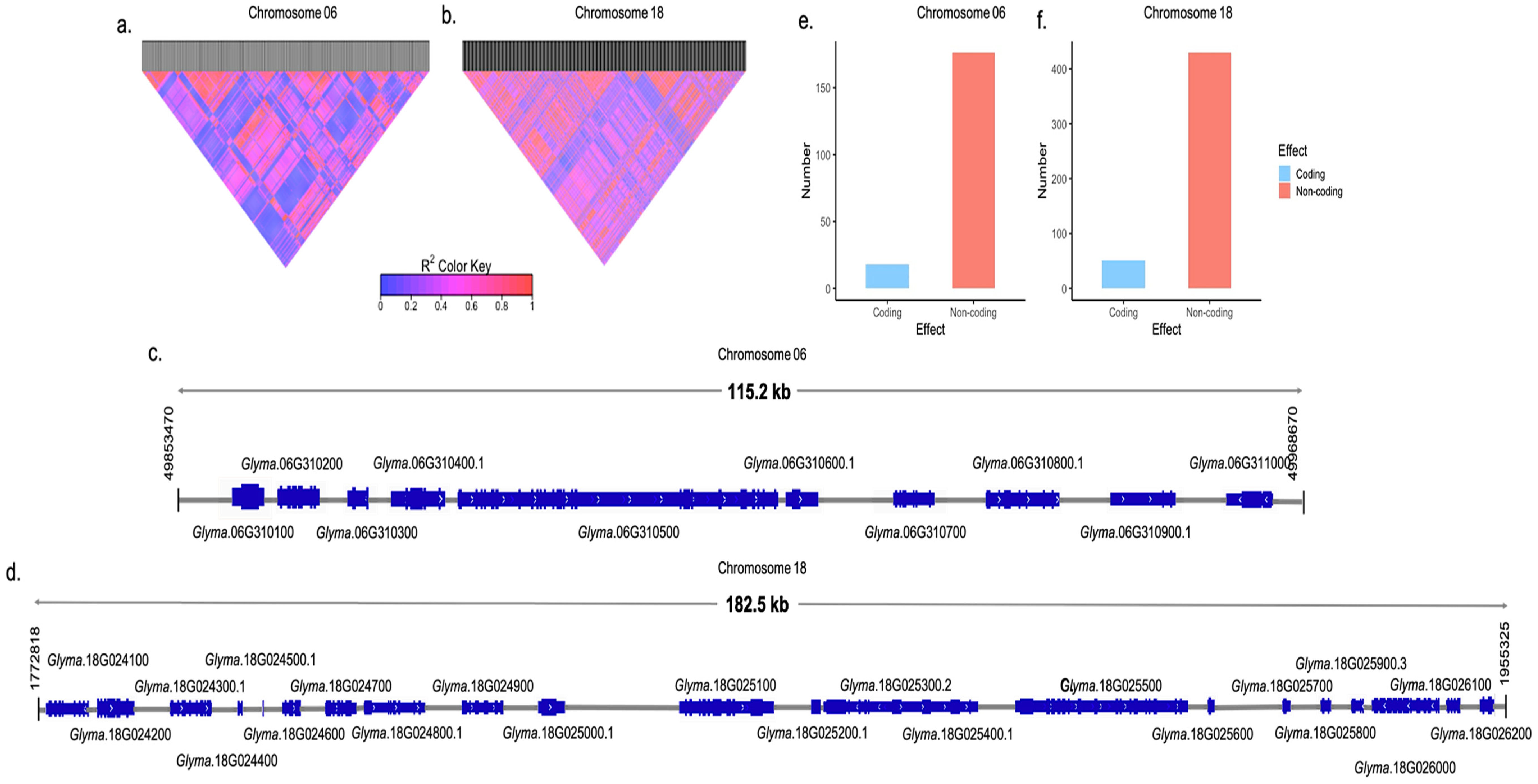
2.4. Investigation of LD Blocks Based on WGS Data and Additional Allelic Variation
2.5. QTL Mapping
3. Discussion
3.1. Xanthomonas citri Reactions in the GWAS Panel
3.2. GWAS Highlights Two Genomic Regions Associated with BP Resistance in Soybean
3.3. New Resistance Locus to BP Confer Resistance to Tropical Adapted Soybean Cultivars and Their Ancestors
3.4. Exploring the Regions Identified by GWAS
4. Materials and Methods
4.1. GWAS Plant Materials and QTL Mapping Population
4.2. Phenotypic Evaluation for Bacterial Pustule
4.3. DNA Extraction, GBS Library Preparation, and SNP Calling for GWAS
4.4. Panels Composition and SoySNP50K Analysis
4.5. Population Structure and Association Mapping
4.6. Linkage Disequilibrium Detection, Haplotype Analysis, and Candidate Gene Annotations
4.7. Inheritance Analysis and QTL MAPPING
5. Conclusions
Supplementary Materials
Author Contributions
Funding
Data Availability Statement
Acknowledgments
Conflicts of Interest
References
- Constantin, E.C.; Cleenwerck, I.; Maes, M.; Baeyen, S.; Van Malderghem, C.; De Vos, P.; Cottyn, B. Genetic Characterization of Strains Named as Xanthomonas axonopodis pv. dieffenbachiae Leads to a Taxonomic Revision of the X. axonopodis Species Complex. Plant Pathol. 2016, 65, 792–806. [Google Scholar] [CrossRef]
- Wrather, J.A.; Anderson, T.R.; Arsyad, D.M.; Tan, Y.; Ploper, L.D.; Porta-Puglia, A.; Ram, H.H.; Yorinori, J.T. Soybean disease loss estimates for the top ten soybean-producing countries in 1998. Can. J. Plant Pathol. 2001, 23, 115–121. [Google Scholar] [CrossRef]
- Prathuangwong, S.; Khandej, K. An artificial inoculation method of soybean seed with Xanthomonas campestris pv. glycines for inducing disease expression. Kasetsart J. 1998, 32, 84–89. [Google Scholar]
- Sain, S.K.; Gour, H.N. Pathological and physio-biochemical characterization of Xanthomonas axonopodis pv. glycines, incitent of Glycine max leaf pustules. Indian Phytopath. 2013, 66, 20–27. [Google Scholar]
- Lanna-Filho, R. Fitobactérias Na Cultura Da Soja. In Doenças da Soja: Melhoramento Genético e Técnicas de Manejo; Lemes, E., Castro, L., Assis, R., Eds.; Millennium: Campinas, Brazil, 2015; pp. 81–92. [Google Scholar]
- Groth, D.E.; Braun, E.J. Survival, seed transmission and epiphytic development of Xanthomonas campestris pv. glycines in the north-central United States. Plant Dis. 1989, 73, 326–330. [Google Scholar] [CrossRef]
- Jones, S.; Fett, W.F. Bacterial Pustule Disease of Soybean: Microscopy of Pustule Development in a Susceptible Cultivar. Phytopathology 1987, 77, 266–274. [Google Scholar] [CrossRef]
- Heitkamp, E.C.; Lamppa, R.S.; Lambrecht, P.A.; Harveson, R.M.; Mathew, F.M.; Markell, S.G. First report of bacterial pustule on soybeans in North Dakota. Plant Health Prog. 2014, 15, 155–156. [Google Scholar] [CrossRef]
- Zhao, R.; Kang, I.J.; Lee, S. Current status and future prospects in genomic research and breeding for resistance to xanthomonas citri pv. Glycines in soybean. Agronomy 2023, 13, 490. [Google Scholar] [CrossRef]
- Athinuwat, D.; Prathuangwong, S.; Cursino, L.; Burr, T. Xanthomonas axonopodis pv. glycines Soybean Cultivar Virulence Specificity is Determined by Avrbs3 Homolog AvrXgl. Phytopathology 2009, 99, 996–1004. [Google Scholar] [CrossRef]
- Park, H.J.; Han, S.W.; Oh, C.; Lee, S.; Ra, D.; Lee, S.H.; Heu, S. Avirulence Gene Diversity of Xanthomonas axonopodis pv. glycines Isolated in Korea. J. Microbiol. Biotechnol. 2008, 18, 1500–1509. [Google Scholar]
- Goradia, L.; Hartman, G.L.; Daniel, S.L. Evaluation of Glyphosate-Tolerant Soybean Cultivars for Resistance to Bacterial Pustule. Eur. J. Plant Pathol. 2009, 124, 331–335. [Google Scholar] [CrossRef]
- Hwang, I.; Lim, S.M. Pathogenic Variability in Isolates of Xanthomonas campestris pv. glycines. Korean J. Plant Pathol. 1998, 14, 19–22. [Google Scholar]
- Kaewnum, S.; Prathuangwong, S.; Burr, T.J. Aggressiveness of Xanthomonas axonopodis pv. glycines Isolates to Soybean and Hypersensitivity Responses by Other Plants. Plant Pathol. 2005, 54, 409–415. [Google Scholar] [CrossRef]
- Kang, I.J.; Kim, K.S.; Beattie, G.A.; Chung, H.; Heu, S.; Hwang, I. Characterization of Xanthomonas citri pv. glycines Population Genetics and Virulence in a National Survey of Bacterial Pustule Disease in Korea. Plant Pathol. J. 2021, 37, 652–661. [Google Scholar] [CrossRef]
- Hartwig, E.E.; Lehman, S.G. Inheritance of resistance to the bacterial pustule disease in Soybean. Agron. J. 1951, 43, 226–229. [Google Scholar] [CrossRef]
- Bernard, R.; Weiss, M. Qualitative Genetics. In Soybeans: Improvement, Production, and Uses; American Society of Agronomy: Madison, WI, USA, 1973; pp. 117–154. [Google Scholar]
- Narvel, J.M.; Jakkula, L.R.; Phillips, D.V.; Wang, T.; Lee, S.H.; Boerma, H.R. Molecular Mapping of Rxp Conditioning Reaction to Bacterial Pustule in Soybean. J. Hered. 2001, 92, 267–270. [Google Scholar] [CrossRef]
- Palmer, R.G.; Lim, S.M.; Hedges, B.R. Testing for Linkage between the Rxp Locus and Nine Isozyme Loci in Soybean. Crop. Sci. 1992, 32, 681–683. [Google Scholar] [CrossRef]
- Kim, D.H.; Kim, K.H.; Van, K.; Kim, M.Y.; Lee, S.H. Fine Mapping of a Resistance Gene to Bacterial Leaf Pustule in Soybean. Theor. Appl. Genet. 2010, 120, 1443–1450. [Google Scholar] [CrossRef]
- Kim, K.; Van, K.; Kim, M.; Lee, S. Development of Molecular Markers for Xanthomonas axonopodis Resistance in Soybean. Korean J. Crop. Sci. 2004, 29, 429–433. [Google Scholar]
- Van, K.; Ha, B.K.; Moon, Y.K.; Joong, K.M.; Paek, N.C.; Heu, S.; Lee, S.H. SSR Mapping of Genes Conditioning Soybean Resistance to Six Isolates of Xanthomonas axonopodis pv. glycines. Korean J. Genet. 2004, 26, 47–54. [Google Scholar]
- Zhao, F.; Cheng, W.; Wang, Y.; Gao, X.; Huang, D.; Kong, J.; Antwi-Boasiako, A.; Zheng, L.; Yan, W.; Chang, F.; et al. Identification of novel genomic regions for bacterial leaf pustule (BLP) resistance in soybean (Glycine max L.) via integrating linkage mapping and association analysis. Int. J. Mol. Sci. 2022, 23, 2113. [Google Scholar] [CrossRef]
- Han, S.W.; Choi, M.S.; Lee, S.H.; Hwang, D.; Hwang, B.K.; Heu, S. Characterization of a Novel Necrotic Response of Glycine max Line “PI96188” to Xanthomonas axonopodis pv. glycines. Plant Pathol. J. 2007, 23, 193–202. [Google Scholar] [CrossRef][Green Version]
- Kim, K.H.; Park, J.H.; Kim, M.Y.; Heu, S.; Lee, S.H. Genetic Mapping of Novel Symptom in Response to Soybean Bacterial Leaf Pustule in PI 96188. J. Crop. Sci. Biotechnol. 2011, 14, 119–123. [Google Scholar] [CrossRef]
- Manjaya, J.G.; Pawar, S.E. New Genes for Resistance to Xanthomonas campestris pv. glycines in Soybean [Glycine max (L.) Merr.] and Their Inheritance. Euphytica 1999, 106, 205–208. [Google Scholar] [CrossRef]
- Sharma, A.; Nair, P.M.; Pawar, S.E. Identification of Soybean Strains Resistant to Xanthomonas campestris pv. glycines. Euphytica 1993, 67, 95–99. [Google Scholar] [CrossRef]
- Soares, R.M.; Arias, C.A.A. Seleção de Linhagens de Soja da Embrapa para Resistência a Doenças: Histórico de 2008 a 2014; Embrapa Soja: Londrina, Brazil, 2016. [Google Scholar]
- Wysmierski, P.T.; Vello, N.A. The Genetic Base of Brazilian Soybean Cultivars: Evolution over Time and Breeding Implications. Genet. Mol. Biol. 2013, 36, 547–555. [Google Scholar] [CrossRef]
- Capobiango da Fonseca, P.; Maria Barbosa, R.; Ferreira, D.; Badel, J.L.; Schuster, I.; Vieira, R.F.; Lopes da Silva, F. Genome-wide Association Study Reveals Molecular Markers and Genes Potentially Associated with Soybean (Glycine max) resistance to Xanthomonas citri pv. glycines. Plant Breed. 2022, 141, 37–48. [Google Scholar] [CrossRef]
- Bastien, M.; Sonah, H.; Belzile, F. Genome Wide Association Mapping of Sclerotinia sclerotiorum Resistance in Soybean with a Genotyping-by-Sequencing Approach. Plant Genome 2014, 7, 1–13. [Google Scholar] [CrossRef]
- Oraguzie, N.C.; Wilcox, P.L.; Rikkerink, E.H.A.; De Silva, N.H. Linkage Disequilibrium. In Association Mapping in Plants; Springer: Berlin/Heidelberg, Germany, 2007; pp. 11–39. [Google Scholar]
- Deschamps, S.; Llaca, V.; May, G.D. Genotyping-by-Sequencing in Plants. Biology 2012, 1, 460–483. [Google Scholar] [CrossRef]
- Alekcevetch, J.C.; de Lima Passianotto, A.L.; Ferreira, E.G.C.; dos Santos, A.B.; da Silva, D.C.G.; Dias, W.P.; Belzile, F.; Abdelnoor, R.V.; Marcelino-Guimarães, F.C. Genome-Wide Association Study for Resistance to the Meloidogyne javanica Causing Root-Knot Nematode in Soybean. Theor. Appl. Genet. 2021, 134, 777–792. [Google Scholar] [CrossRef]
- Hwang, E.Y.; Song, Q.; Jia, G.; Specht, J.E.; Hyten, D.L.; Costa, J.; Cregan, P.B. A Genome-Wide Association Study of Seed Protein and Oil Content in Soybean. BMC Genom. 2014, 15, 1. [Google Scholar] [CrossRef]
- Iquira, E.; Humira, S.; François, B. Association Mapping of QTLs for Sclerotinia Stem Rot Resistance in a Collection of Soybean Plant Introductions Using a Genotyping by Sequencing (GBS) Approach. BMC Plant Biol. 2015, 15, 5. [Google Scholar] [CrossRef]
- Maldonado dos Santos, J.V.; Ferreira, E.G.C.; Passianotto, A.L.D.L.; Brumer, B.B.; Santos, A.B.D.; Soares, R.M.; Torkamaneh, D.; Arias, C.A.A.; Belzile, F.; Abdelnoor, R.V.; et al. Association Mapping of a Locus That Confers Southern Stem Canker Resistance in Soybean and SNP Marker Development. BMC Genom. 2019, 20, 798. [Google Scholar] [CrossRef]
- Mamidi, S.; Lee, R.K.; Goos, J.R.; McClean, P.E. Genome-Wide Association Studies Identifies Seven Major Regions Responsible for Iron Deficiency Chlorosis in Soybean (Glycine max). PLoS ONE 2014, 9, e107469. [Google Scholar] [CrossRef]
- Sonah, H.; O’Donoughue, L.; Cober, E.; Rajcan, I.; Belzile, F. Identification of Loci Governing Eight Agronomic Traits Using a GBS-GWAS Approach and Validation by QTL Mapping in Soya Bean. Plant Biotechnol. J. 2015, 13, 211–221. [Google Scholar] [CrossRef]
- Wei, W.; Mesquita, A.C.O.; Figueiró, A.D.A.; Wu, X.; Manjunatha, S.; Wickland, D.P.; Hudson, M.E.; Juliatti, F.C.; Clough, S.J. Genome-Wide Association Mapping of Resistance to a Brazilian Isolate of Sclerotinia sclerotiorum in Soybean Genotypes Mostly from Brazil. BMC Genom. 2017, 18, 849. [Google Scholar] [CrossRef]
- Chang, H.X.; Lipka, A.E.; Domier, L.L.; Hartman, G.L. Characterization of Disease Resistance Loci in the USDA Soybean Germplasm Collection Using Genome-Wide Association Studies. Phytopathology 2016, 106, 1–76. [Google Scholar] [CrossRef]
- Elshire, R.J.; Glaubitz, J.C.; Sun, Q.; Poland, J.A.; Kawamoto, K.; Buckler, E.S.; Mitchell, S.E. A Robust, Simple Genotyping-by-Sequencing (GBS) Approach for High Diversity Species. PLoS ONE 2011, 6, e19379. [Google Scholar] [CrossRef]
- Sonah, H.; Bastien, M.; Iquira, E.; Tardivel, A.; Légaré, G.; Boyle, B.; Normandeau, É.; Laroche, J.; Larose, S.; Jean, M.; et al. An Improved Genotyping by Sequencing (GBS) Approach Offering Increased Versatility and Efficiency of SNP Discovery and Genotyping. PLoS ONE 2013, 8, e54603. [Google Scholar] [CrossRef]
- Song, Q.; Hyten, D.L.; Jia, G.; Quigley, C.V.; Fickus, E.W.; Nelson, R.L.; Cregan, P.B. Development and Evaluation of SoySNP50K, a High-Density Genotyping Array for Soybean. PLoS ONE 2013, 8, e54985. [Google Scholar] [CrossRef] [PubMed]
- Basu, P.K.; Butler, G. An evaluation of soybean bacterial blight assessment methods. Can. J. Plant Pathol. 1986, 8, 459–463. [Google Scholar] [CrossRef]
- Wang, S.B.; Feng, J.Y.; Ren, W.L.; Huang, B.; Zhou, L.; Wen, Y.J.; Zhang, J.; Dunwell, J.M.; Xu, S.; Zhang, Y.M. Improving Power and Accuracy of Genome-Wide Association Studies via a Multi-Locus Mixed Linear Model Methodology. Sci. Rep. 2016, 6, 19444. [Google Scholar] [CrossRef]
- Xu, Y.; Yang, T.; Zhou, Y.; Yin, S.; Li, P.; Liu, J.; Xu, S.; Yang, Z.; Xu, C. Genome-Wide Association Mapping of Starch Pasting Properties in Maize Using Single-Locus and Multi-Locus Models. Front. Plant Sci. 2018, 9, 1311. [Google Scholar] [CrossRef]
- Gizlice, Z.; Carter Jnr, T.E.; Burton, J.W. Genetic Base for North American Public Soybean Cultivars Released between 1947 and 1988. Crop. Sci. 1994, 34, 1143–1151. [Google Scholar] [CrossRef]
- Delannay, X.; Rodgers, D.M.; Palmer, R.G. Relative Genetic Contributions Among Ancestral Lines to North American Soybean Cultivars 1. Crop. Sci. 1983, 23, 944–949. [Google Scholar] [CrossRef]
- Hiromoto, D.M.; Vello, N. The Genetic Base of Brazilian Soybean (Glycine max (L.) Merrill) Cultivars. Brazil J. Genet. 1986, 9, 295–306. [Google Scholar]
- Van der Biezen, E.A.; Jones, J.D. The NB-ARC Domain: A Novel Signaling Motif Shared by Plant Resistance Gene Products and Regulators of Cell Death in Animals. Curr. Biol. 1998, 8, 225–227. [Google Scholar] [CrossRef]
- Van Ooijen, G.; Mayr, G.; Kasiem, M.M.A.; Albrecht, M.; Cornelissen, B.J.C.; Takken, F.L.W. Structure-Function Analysis of the NB-ARC Domain of Plant Disease Resistance Proteins. J. Exp. Bot. 2008, 59, 1383–1397. [Google Scholar] [CrossRef]
- Andersen, E.J.; Ali, S.; Byamukama, E.; Yen, Y.; Nepal, M.P. Disease Resistance Mechanisms in Plants. Genes 2018, 9, 339. [Google Scholar] [CrossRef] [PubMed]
- Kang, Y.J.; Kim, K.H.; Shim, S.; Yoon, M.Y.; Sun, S.; Kim, M.Y.; Van, K.; Lee, S.H. Genome-Wide Mapping of NBS-LRR Genes and Their Association with Disease Resistance in Soybean. BMC Plant Biol. 2012, 12, 139. [Google Scholar] [CrossRef]
- Chatnaparat, T.; Prathuangwong, S.; Lindow, S.E. Global pattern of gene expression of Xanthomonas axonopodis pv. glycines within soybean leaves. Mol. Plant-Microbe Interact. 2016, 29, 508–522. [Google Scholar] [CrossRef]
- Doyle, E.L.; Stoddard, B.L.; Voytas, D.F.; Bogdanove, A.J. TAL effectors: Highly adaptable phytobacterial virulence factors and readily engineered DNA-targeting proteins. Trends Cell Biol. 2013, 23, 390–398. [Google Scholar] [CrossRef][Green Version]
- Kladsuwan, L.; Athinuwat, D.; Bogdanove, A.J.; Prathuangwong, S. AvrBs3 -like Genes and TAL E Ffectors S Pecific to Race Structure in Xanthomonas axonopodis pv. glycines. Thai J. Agric. Sci. 2017, 50, 121–145. [Google Scholar]
- Hutin, M.; Pérez-Quintero, A.L.; Lopez, C.; Szurek, B. MorTAL Kombat: The story of defense against TAL effectors through loss-of-susceptibility. Front. Plant Sci. 2015, 6, 535. [Google Scholar] [CrossRef] [PubMed]
- Zhang, J.; Yin, Z.; White, F. TAL effectors and the executor R. genes. Front. Plant Sci. 2015, 6, 641. [Google Scholar] [CrossRef]
- Kim, M.C.; Panstruga, R.; Elliott, C.; Möller, J.; Devoto, A.; Yoon, H.W.; Park, H.C.; Cho, M.J.; Schulze-Lefert, P. Calmodulin Interacts with MLO Protein to Regulate Defence against Mildew in Barley. Nature 2002, 416, 447–450. [Google Scholar] [CrossRef]
- Jiang, G.H.; Xia, Z.H.; Zhou, Y.L.; Wan, J.; Li, D.Y.; Chen, R.S.; Zhai, W.X.; Zhu, L.H. Testifying the Rice Bacterial Blight Resistance Gene Xa5 by Genetic Complementation and Further Analyzing Xa5 (Xa5) in Comparison with Its Homolog TFIIAγ1. Mol. Genet. Genom. 2006, 275, 354–366. [Google Scholar] [CrossRef]
- Deslandes, L.; Olivier, J.; Theulières, F.; Hirsch, J.; Feng, D.X.; Bittner-Eddy, P.; Beynon, J.; Marco, Y. Resistance to Ralstonia solanacearum in Arabidopsis thaliana is Conferred by the Recessive RRS1-R Gene, a Member of a Novel Family of Resistance Genes. Proc. Natl. Acad. Sci. USA 2002, 99, 2404–2409. [Google Scholar] [CrossRef] [PubMed]
- Albar, L.; Bangratz-Reyser, M.; Hébrard, E.; Ndjiondjop, M.N.; Jones, M.; Ghesquière, A. Mutations in the EIF(Iso)4G Translation Initiation Factor Confer High Resistance of Rice to Rice Yellow Mottle Virus. Plant J. 2006, 47, 417–426. [Google Scholar] [CrossRef]
- Schneider, C.A.; Rasband, W.S.; Eliceiri, K.W. NIH Image to ImageJ: 25 Years of Image Analysis. Nat. Methods 2012, 9, 671–675. [Google Scholar] [CrossRef]
- Torkamaneh, D.; Laroche, J.; Bastien, M.; Abed, A.; Belzile, F. Fast-GBS: A New Pipeline for the Efficient and Highly Accurate Calling of SNPs from Genotyping-by-Sequencing Data. BMC Bioinform. 2017, 18, 5. [Google Scholar] [CrossRef]
- Schmutz, J.; Cannon, S.B.; Schlueter, J.; Ma, J.; Mitros, T.; Nelson, W.; Hyten, D.L.; Song, Q.; Thelen, J.J.; Cheng, J.; et al. Genome Sequence of the Palaeopolyploid Soybean. Nature 2010, 463, 178–183. [Google Scholar] [CrossRef]
- Browning, B.L.; Browning, S.R. Genotype Imputation with Millions of Reference Samples. Am. J. Hum. Genet. 2016, 98, 116–126. [Google Scholar] [CrossRef]
- Bradbury, P.J.; Zhang, Z.; Kroon, D.E.; Casstevens, T.M.; Ramdoss, Y.; Buckler, E.S. TASSEL: Software for Association Mapping of Complex Traits in Diverse Samples. Bioinformatics 2007, 23, 2633–2635. [Google Scholar] [CrossRef]
- Lipka, A.E.; Tian, F.; Wang, Q.; Peiffer, J.; Li, M.; Bradbury, P.J.; Gore, M.A.; Buckler, E.S.; Zhang, Z. GAPIT: Genome Association and Prediction Integrated Tool. Bioinformatics 2012, 28, 2397–2399. [Google Scholar] [CrossRef]
- Zhang, Z.; Ersoz, E.; Lai, C.Q.; Todhunter, R.J.; Tiwari, H.K.; Gore, M.A.; Bradbury, P.J.; Yu, J.; Arnett, D.K.; Ordovas, J.M.; et al. Mixed Linear Model Approach Adapted for Genome-Wide Association Studies. Nat. Genet. 2010, 42, 355–360. [Google Scholar] [CrossRef]
- Liu, X.; Huang, M.; Fan, B.; Buckler, E.; Zhang, Z. Iterative Usage of Fixed and Random Effect Models for Powerful and Efficient Genome—Wide Association Studies Xiaolei. PLoS Genet. 2016, 12, e1005767. [Google Scholar] [CrossRef]
- Thorvaldsdóttir, H.; Robinson, J.T.; Mesirov, J.P. Integrative Genomics Viewer (IGV): High-Performance Genomics Data Visualization and Exploration. Brief. Bioinform. 2013, 14, 178–192. [Google Scholar] [CrossRef]
- Purcell, S.; Neale, B.; Todd-Brown, K.; Thomas, L.; Ferreira, M.A.R.; Bender, D.; Maller, J.; Sklar, P.; De Bakker, P.I.W.; Daly, M.J.; et al. PLINK: A Tool Set for Whole-Genome Association and Population-Based Linkage Analyses. Am. J. Hum. Genet. 2007, 81, 559–575. [Google Scholar] [CrossRef]
- Shin, J.H.; Blay, S.; McNeney, B.; Graham, J. LDheatmap: An R function for graphical display of pairwise linkage disequilibria between single nucleotide polymorphisms. J. Stat. Softw. 2006, 16, 1–9. [Google Scholar] [CrossRef]
- Cingolani, P.; Platts, A.; Wang, L.L.; Coon, M.; Nguyen, T.; Wang, L.; Land, S.J.; Lu, X.; Ruden, D.M. A Program for Annotating and Predicting the Effects of Single Nucleotide Polymorphisms, SnpEff. Fly 2012, 6, 80–92. [Google Scholar] [CrossRef]
- Meng, L.; Li, H.; Zhang, L.; Wang, J. QTL IciMapping: Integrated Software for Genetic Linkage Map Construction and Quantitative Trait Locus Mapping in Biparental Populations. Crop. J. 2015, 3, 269–283. [Google Scholar] [CrossRef]





| Disease Score | Class | IBS 333 | IBS 327 | ||
|---|---|---|---|---|---|
| Number of Accessions | % | Number of Accessions | % | ||
| 0 | I | 0 | 0 | 34 | 18.8 |
| 1 | R | 64 | 35.2 | 30 | 16.6 |
| 2 | MR | 28 | 15.4 | 35 | 19.3 |
| 3 | MS | 17 | 9.3 | 25 | 13.8 |
| 4 | S | 35 | 19.2 | 56 | 30.9 |
| 5 | HS | 38 | 20.9 | 1 | 0.6 |
| Total | - | 182 | 100% | 181 | 100% |
| ISOLATE | SNP | MLM | CMLM | FarmCPU | BLINK | ||||||||||||||
|---|---|---|---|---|---|---|---|---|---|---|---|---|---|---|---|---|---|---|---|
| Chr | Position | Trait | p | FDR | Effect | MAF | p | FDR | Effect | MAF | p | FDR | Effect | MAF | p | FDR | Effect | MAF | |
| IBS 327 | 6 | 7,549,194 | DS | - | - | - | - | - | - | - | - | 2 × 10−7 | 1.2 × 10−3 | −0.39 | 0.35 | - | - | - | - |
| 11 | 1,564,029 | DS | - | - | - | - | - | - | - | - | 2 × 10−7 | 1.2 × 10−3 | −0.49 | 0.18 | - | - | - | - | |
| 13 | 42,076,334 | DS | - | - | - | - | - | - | - | - | 4 × 10−8 | 5.6 × 10−4 | 0.43 | 0.50 | - | - | - | - | |
| 14 | 5,884,688 | DS | - | - | - | - | - | - | - | - | 1 × 10−7 | 1.1 × 10−3 | 0.51 | 0.20 | - | - | - | - | |
| 18 | 1,872,108 | DS | 2 × 10−6 | 1.3 × 10−2 | 0.66 | 0.43 | 2 × 10−6 | 1.3 × 10−2 | 0.66 | 0.43 | - | - | - | - | - | - | - | - | |
| 1,872,252 | DS | 3 × 10−7 | 6.8 × 10−3 | −0.70 | 0.44 | 3 × 10−7 | 6.8 × 10−3 | −0.70 | 0.44 | 2 × 10−12 | 4.5 × 10−8 | −0.57 | 0.44 | 1 × 10−11 | 2.6 × 10−7 | −0.69 | 0.44 | ||
| IBS 333 | 2 | 40,793,724 | %NLA | - | - | - | - | - | - | - | - | - | - | - | - | 4 × 10−7 | 2.9 × 10−3 | 3.49 | 0.04 |
| 3 | 39,054,333 | %NLA | - | - | - | - | - | - | - | - | 5 × 10−8 | 6.5 × 10−4 | −3.17 | 0.05 | - | - | - | - | |
| 5 | 32,140,407 | %NLA | - | - | - | - | - | - | - | - | 1 × 10−6 | 7.6 × 10−3 | −2.30 | 0.08 | 5 × 10−10 | 1.3 × 10−5 | −3.70 | 0.08 | |
| 6 | 49,886,965 | DS | 2 × 10−9 | 4.4 × 10−5 | −0.82 | 0.44 | 2 × 10−9 | 4.4 × 10−5 | −0.82 | 0.44 | 2 × 10−7 | 3.3 × 10−3 | −0.44 | 0.44 | 6 × 10−20 | 1.7 × 10−15 | −0.93 | 0.44 | |
| %NLA | - | - | - | - | - | - | - | - | - | - | - | - | 7 × 10−8 | 8.8 × 10−4 | −1.60 | 0.44 | |||
| %YLA | - | - | - | - | - | - | - | - | - | - | - | - | 7 × 10−11 | 1.8 × 10−6 | −2.20 | 0.44 | |||
| 6 | 50,029,391 | DS | - | - | - | - | - | - | - | - | 9 × 10−7 | 7.7 × 10−3 | −0.47 | 0.19 | - | - | - | - | |
| 6 | 50,048,102 | DS | - | - | - | - | - | - | - | - | - | - | - | - | 3 × 10−10 | 4.2 × 10−6 | 0.86 | 0.13 | |
| 7 | 25,379,321 | %YLA | - | - | - | - | - | - | - | - | 2 × 10−6 | 2.4 × 10−2 | −1.18 | 0.18 | − | - | - | - | |
| 11 | 6,791,972 | DS | - | - | - | - | - | - | - | - | 2 × 10−7 | 3.3 × 10−3 | 0.37 | 0.41 | - | - | - | - | |
| 7,274,359 | %NLA | - | - | - | - | - | - | - | - | 6 × 10−11 | 1.5 × 10−6 | −3.89 | 0.06 | 4 × 10−7 | 2.9 × 10−3 | −3.60 | 0.06 | ||
| %YLA | - | - | - | - | - | - | - | - | - | - | - | - | 1 × 10−7 | 1.8 × 10−3 | −4.14 | 0.06 | |||
| 13 | 41,078,868 | %NLA | - | - | - | - | - | - | - | - | 2 × 10−7 | 1.8 × 10−3 | 2.27 | 0.07 | - | - | - | - | |
| 17 | 37,084,674 | %NLA | - | - | - | - | - | - | - | - | 1 × 10−6 | 6.7 × 10−3 | 1.15 | 0.27 | - | - | - | - | |
| 18 | 16,111,543 | %NLA | - | - | - | - | - | - | - | - | - | - | - | - | 9 × 10−7 | 5.0 × 10−3 | 1.50 | 0.22 | |
| 16,926,588 | %YLA | - | - | - | - | - | - | - | - | 9 × 10−8 | 2.5 × 10−3 | −1.78 | 0.24 | - | - | - | - | ||
| 37,488,371 | DS | - | - | - | - | - | - | - | - | 1 × 10−6 | 7.7 × 10−3 | 0.48 | 0.18 | - | - | - | - | ||
| Haplotype ID | Positions in the Soybean Genome | I/R/MR | MS/S/HS | N | GF |
|---|---|---|---|---|---|
| Chr06:49,886,965 (T/C) | IBS 333 | 173 | |||
| Hap-resistant | T | 65 | 11 | 76 | 86% |
| Hap-susceptible | C | 21 | 76 | 97 | 78% |
| Chr11:6,791,972 (A/G) | 173 | ||||
| Hap-resistant | A | 48 | 23 | 71 | 68% |
| Hap-susceptible | G | 37 | 65 | 102 | 64% |
| Chr13:42,076,334 (A/G) | IBS 327 | 165 | |||
| Hap-resistant | A | 59 | 24 | 83 | 71% |
| Hap-susceptible | G | 30 | 52 | 82 | 63% |
| Chr18:1,872,108 (A/G) | 164 | ||||
| Hap-resistant | A | 69 | 25 | 94 | 73% |
| Hap-susceptible | G | 23 | 47 | 70 | 67% |
| Chr18:1,872,252 (T/G) | 163 | ||||
| Hap-resistant | T | 71 | 22 | 93 | 76% |
| Hap-susceptible | G | 20 | 50 | 70 | 71% |
| Observed | Expected | |||||
|---|---|---|---|---|---|---|
| Plant Material | R | S | R | S | χ2 | p-Value |
| Williams 82 | 2 | - | ||||
| PI 416937 | - | 2 | ||||
| F2 | 63 | 163 | 56.5 | 169.5 | 0.9971 | 0.318 ns |
Disclaimer/Publisher’s Note: The statements, opinions and data contained in all publications are solely those of the individual author(s) and contributor(s) and not of MDPI and/or the editor(s). MDPI and/or the editor(s) disclaim responsibility for any injury to people or property resulting from any ideas, methods, instructions or products referred to in the content. |
© 2024 by the authors. Licensee MDPI, Basel, Switzerland. This article is an open access article distributed under the terms and conditions of the Creative Commons Attribution (CC BY) license (https://creativecommons.org/licenses/by/4.0/).
Share and Cite
Cardoso-Sichieri, R.; Oliveira, L.S.; Lopes-Caitar, V.S.; Silva, D.C.G.d.; Lopes, I.d.O.N.; Oliveira, M.F.d.; Arias, C.A.; Abdelnoor, R.V.; Marcelino-Guimarães, F.C. Genome-Wide Association Studies and QTL Mapping Reveal a New Locus Associated with Resistance to Bacterial Pustule Caused by Xanthomonas citri pv. glycines in Soybean. Plants 2024, 13, 2484. https://doi.org/10.3390/plants13172484
Cardoso-Sichieri R, Oliveira LS, Lopes-Caitar VS, Silva DCGd, Lopes IdON, Oliveira MFd, Arias CA, Abdelnoor RV, Marcelino-Guimarães FC. Genome-Wide Association Studies and QTL Mapping Reveal a New Locus Associated with Resistance to Bacterial Pustule Caused by Xanthomonas citri pv. glycines in Soybean. Plants. 2024; 13(17):2484. https://doi.org/10.3390/plants13172484
Chicago/Turabian StyleCardoso-Sichieri, Rafaella, Liliane Santana Oliveira, Valéria Stefania Lopes-Caitar, Danielle Cristina Gregório da Silva, Ivani de O. N. Lopes, Marcelo Fernandes de Oliveira, Carlos Arrabal Arias, Ricardo Vilela Abdelnoor, and Francismar Corrêa Marcelino-Guimarães. 2024. "Genome-Wide Association Studies and QTL Mapping Reveal a New Locus Associated with Resistance to Bacterial Pustule Caused by Xanthomonas citri pv. glycines in Soybean" Plants 13, no. 17: 2484. https://doi.org/10.3390/plants13172484
APA StyleCardoso-Sichieri, R., Oliveira, L. S., Lopes-Caitar, V. S., Silva, D. C. G. d., Lopes, I. d. O. N., Oliveira, M. F. d., Arias, C. A., Abdelnoor, R. V., & Marcelino-Guimarães, F. C. (2024). Genome-Wide Association Studies and QTL Mapping Reveal a New Locus Associated with Resistance to Bacterial Pustule Caused by Xanthomonas citri pv. glycines in Soybean. Plants, 13(17), 2484. https://doi.org/10.3390/plants13172484

