IlAP2, an AP2/ERF Superfamily Gene, Mediates Cadmium Tolerance by Interacting with IlMT2a in Iris lactea var. chinensis
Abstract
:1. Introduction
2. Results
2.1. Cloning and Analysis of the I1AP2 Sequence
2.2. Confirmation of Interaction between IlAP2 and IlMT2a
2.3. IlAP2 Expression Pattern Analysis
2.4. Functional Verification of I1AP2 in A. thaliana
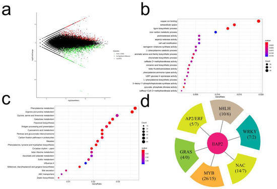
2.5. Analysis of the Potential Mechanism of IlAP2 under Cd Stress
3. Discussion
4. Materials and Methods
4.1. Plant Materials
4.2. Sequence Alignment and Subcellular Localization
4.3. Semi-Quantitative PCR and Quantitative Real-Time PCR (qRT-PCR)
4.4. Y2H and BiFC
4.5. Construction and Stress Treatment of Transgenic A. thaliana
4.6. RNA-seq and Analysis
5. Conclusions
Supplementary Materials
Author Contributions
Funding
Data Availability Statement
Conflicts of Interest
References
- Gill, S.S.; Tuteja, N. Cadmium stress tolerance in crop plants: Probing the role of sulfur. Plant Signal. Behav. 2011, 6, 215–222. [Google Scholar] [CrossRef] [PubMed]
- Chen, H.; Li, Y.; Ma, X.; Guo, L.; He, Y.; Ren, Z.; Kuang, Z.; Zhang, X.; Zhang, Z. Analysis of potential strategies for cadmium stress tolerance revealed by transcriptome analysis of upland cotton. Sci. Rep. 2019, 9, 86. [Google Scholar] [CrossRef]
- Wang, Z.; Ni, L.; Liu, L.; Yuan, H.; Huang, S.; Gu, C. Screening and identification of host proteins interacting with Iris lactea var. Chinensis metallothionein IlMT2a by yeast two-hybrid assay. Genes 2021, 12, 554. [Google Scholar]
- Verbruggen, N.; Hermans, C.; Schat, H. Mechanisms to cope with arsenic or cadmium excess in plants. Curr. Opin. Plant Biol. 2009, 12, 364–372. [Google Scholar] [CrossRef]
- Nawrot, T.; Plusquin, M.; Hogervorst, J.; Roels, H.A.; Celis, H.; Thijs, L.; Vangronsveld, J.; Van Hecke, E.; Staessen, J.A. Environmental exposure to cadmium and risk of cancer: A prospective population-based study. Lancet Oncol. 2006, 7, 119–126. [Google Scholar] [CrossRef] [PubMed]
- Kanamarlapudi, S.; Chintalpudi, V.K.; Muddada, S. Application of biosorption for removal of heavy metals from wastewater. Biosorption 2018, 18, 70–116. [Google Scholar]
- Monteiro, C.M.; Castro, P.; Malcata, F.X. Metal uptake by microalgae: Underlying mechanisms and practical applications. Biotechnol. Prog. 2012, 28, 299–311. [Google Scholar] [CrossRef]
- Gallego, S.; Pena, L.; Barcia, R.; Azpilicueta, C.; Iannone, M.; Rosales, E.; Benavides, M. Unravelling cadmium toxicity and tolerance in plants: Insight into regulatory mechanisms. Environ. Exp. Bot. 2012, 83, 33–46. [Google Scholar] [CrossRef]
- Haider, F.; Liqun, C.; Coulter, J.; Cheema, S.; Wu, J.; Zhang, R.; Wenjun, M.; Farooq, M. Cadmium toxicity in plants: Impacts and remediation strategies. Ecotoxicol. Environ. Saf. 2021, 211, 111887. [Google Scholar] [PubMed]
- Abbas, T.; Rizwan, M.; Ali, S.; Adrees, M.; Zia-ur-Rehman, M.; Qayyum, M.F.; Ok, Y.S.; Murtaza, G. Effect of biochar on alleviation of cadmium toxicity in wheat (Triticum aestivum L.) grown on Cd-contaminated saline soil. Environ. Sci. Pollut. Res. 2018, 25, 25668–25680. [Google Scholar] [CrossRef]
- Liu, S.; Li, L.; Deng, Y.; Bai, Y.; Sun, C.; Huang, S.; Zhou, J.; Shi, L.; Yang, X.; Li, L. BRPNAC895 and BRPABI449 coregulate the transcription of the afflux-type cadmium transporter BRPHMA2 in Brassica parachinensis. Hortic. Res. 2022, 9, uhac044. [Google Scholar] [CrossRef]
- Tong, Y.-P.; Kneer, R.; Zhu, Y.-G. Vacuolar compartmentalization: A second-generation approach to engineering plants for phytoremediation. Trends Plant Sci. 2004, 9, 7–9. [Google Scholar] [CrossRef] [PubMed]
- Chen, G.; Liu, Y.; Wang, R.; Zhang, J.; Owens, G. Cadmium adsorption by willow root: The role of cell walls and their subfractions. Environ. Sci. Pollut. Res. 2013, 20, 5665–5672. [Google Scholar] [CrossRef]
- Deng, D.; Shu, W.; Zhang, J.; Zou, H.; Lin, Z.; Ye, Z.; Wong, M.H. Zinc and cadmium accumulation and tolerance in populations of sedum alfredii. Environ. Pollut. 2007, 147, 381–386. [Google Scholar] [CrossRef] [PubMed]
- Weiti, C.; Huiping, C.; Kaikai, Z.; Qijiang, J.; Yanjie, X.; Jin, C.; Yan, X.; Jing, Z.; Wenbiao, S.; Ji-Hong, L. Cadmium-induced hydrogen sulfide synthesis is involved in cadmium tolerance in medicago sativa by reestablishment of reduced (homo)glutathione and reactive oxygen species homeostases. PLoS ONE 2014, 9, e109669. [Google Scholar]
- Talukder, M.; Bi, S.; Jin, H.T.; Ge, J.; Zhang, C.; Lv, M.; Li, J. Cadmium induced cerebral toxicity via modulating MTF1-MTs regulatory axis. Environ. Pollut. 2021, 285, 117083. [Google Scholar] [CrossRef] [PubMed]
- Saydam, N.; Georgiev, O.; Nakano, M.; Greber, U.; Schaffner, W. Nucleo-cytoplasmic trafficking of metal-regulatory transcription factor 1 is regulated by diverse stress signals. J. Biol. Chem. 2001, 276, 25487–25495. [Google Scholar] [CrossRef]
- Tang, J.; Liu, Q.; Yuan, H.; Zhang, Y.; Huang, S. Molecular analysis of a novel alkaline metal salt (nacl)-responsive WRKY transcription factor gene IlWRKY1 from the halophyte Iris lactea var. Chinensis. Int. Biodeterior. Biodegrad. 2018, 127, 139–145. [Google Scholar] [CrossRef]
- Han, Y.-L.; Huang, S.-Z.; Gu, J.-G.; Qiu, S.; Chen, J.-M. Tolerance and accumulation of lead by species of Iris L. Ecotoxicology 2008, 17, 853–859. [Google Scholar] [CrossRef]
- Gu, C.; Xu, S.; Wang, Z.; Liu, L.; Zhang, Y.; Deng, Y.; Huang, S. De novo sequencing, assembly, and analysis of Iris lactea var. Chinensis roots’ transcriptome in response to salt stress. Plant Physiol. Biochem. 2018, 125, 1–12. [Google Scholar]
- Gu, C.-S.; Liu, L.-Q.; Deng, Y.-M.; Zhang, Y.-X.; Wang, Z.-Q.; Yuan, H.-Y.; Huang, S.-Z. De novo characterization of the Iris lactea var. Chinensis transcriptome and an analysis of genes under cadmium or lead exposure. Ecotoxicol. Environ. Saf. 2017, 144, 507–513. [Google Scholar]
- Gu, C.-S.; Liu, L.-q.; Zhao, Y.-H.; Deng, Y.-m.; Zhu, X.-d.; Huang, S.-Z. Overexpression of Iris. Lactea var. Chinensis metallothionein IlMT2a enhances cadmium tolerance in Arabidopsis thaliana. Ecotoxicol. Environ. Saf. 2014, 105, 22–28. [Google Scholar] [PubMed]
- Chen, P.; Li, Z.; Luo, D.; Jia, R.; Lu, H.; Tang, M.; Hu, Y.; Yue, J.; Huang, Z. Comparative transcriptomic analysis reveals key genes and pathways in two different cadmium tolerance kenaf (Hibiscus cannabinus L.) cultivars. Chemosphere 2021, 263, 128211. [Google Scholar] [CrossRef]
- DalCorso, G.; Farinati, S.; Furini, A. Regulatory networks of cadmium stress in plants. Plant Signal. Behav. 2010, 5, 663–667. [Google Scholar] [CrossRef] [PubMed]
- Chen, J.; Yang, L.; Yan, X.; Liu, Y.; Wang, R.; Fan, T.; Ren, Y.; Tang, X.; Xiao, F.; Liu, Y. Zinc-finger transcription factor ZAT6 positively regulates cadmium tolerance through the glutathione-dependent pathway in Arabidopsis. Plant Physiol. 2016, 171, 707–719. [Google Scholar] [CrossRef] [PubMed]
- Weber, M.; Trampczynska, A.; Clemens, S. Comparative transcriptome analysis of toxic metal responses in Arabidopsis thaliana and the cd2+-hypertolerant facultative metallophyte Arabidopsis halleri. Plant Cell Environ. 2006, 29, 950–963. [Google Scholar] [CrossRef]
- He, F.; Liu, Q.; Zheng, L.; Cui, Y.; Shen, Z.; Zheng, L. RNA-seq analysis of rice roots reveals the involvement of post-transcriptional regulation in response to cadmium stress. Front. Plant Sci. 2015, 6, 1136. [Google Scholar] [CrossRef]
- Ogawa, I.; Nakanishi, H.; Mori, S.; Nishizawa, N.K. Time course analysis of gene regulation under cadmium stress in rice. Plant Soil 2009, 325, 97–108. [Google Scholar] [CrossRef]
- Feng, K.; Hou, X.; Xing, G.; Liu, J.; Duan, A.; Xu, Z.; Li, M.; Zhuang, J.; Xiong, A. Advances in AP2/ERF super-family transcription factors in plant. Crit. Rev. Biotechnol. 2020, 40, 750–776. [Google Scholar] [CrossRef]
- Sun, F.; Ding, L.; Feng, W.; Cao, Y.; Lu, F.; Yang, Q.; Li, W.; Li, Y.; Shabek, N.; Fu, F.; et al. Maize transcription factor ZmBES1/BZR1-5 positively regulates kernel size. J. Exp. Bot. 2021, 72, 1714–1726. [Google Scholar] [CrossRef] [PubMed]
- Tian, W.; Huang, Y.; Li, D.; Meng, L.; He, T.; He, G. Identification of STAP2/ERF genes of potato (Solanum tuberosum) and their multiple functions in detoxification and accumulation of cadmium in yest: Implication for genetic-based phytoremediation. Sci. Total Environ. 2022, 810, 152322. [Google Scholar] [CrossRef] [PubMed]
- Zhu, H.; Zhou, Y.; Zhai, H.; He, S.; Zhao, N.; Liu, Q. A novel sweetpotato WRKY transcription factor, IbWRKY2, positively regulates drought and salt tolerance in transgenic Arabidopsis. Biomolecules 2020, 10, 506. [Google Scholar] [CrossRef]
- Buchet, J.; Lauwerys, R.; Roels, H.; Bernard, A.; Bruaux, P.; Claeys, F.; Ducoffre, G.; Plaen, P.; Staessen, J.; Amery, A.; et al. Renal effects of cadmium body burden of the general population. Lancet 1990, 336, 699–702. [Google Scholar] [CrossRef] [PubMed]
- Farinati, S.; DalCorso, G.; Varotto, S.; Furini, A. The Brassica juncea BjCdR15, an ortholog of Arabidopsis TGA3, is a regulator of cadmium uptake, transport and accumulation in shoots and confers cadmium tolerance in transgenic plants. New Phytol. 2010, 185, 964–978. [Google Scholar] [CrossRef]
- Lin, Y.F.; Aarts, M.G.M. The molecular mechanism of zinc and cadmium stress response in plants. Cell. Mol. Life Sci. 2012, 69, 3187–3206. [Google Scholar]
- Narendrula-Kotha, R.; Theriault, G.; Mehes-Smith, M.; Kalubi, K.; Nkongolo, K. Metal toxicity and resistance in plants and microorganisms in terrestrial ecosystems. Rev. Environ. Contam. Toxicol. 2019, 249, 1–27. [Google Scholar]
- Lv, Y.; Deng, X.; Quan, L.; Xia, Y.; Shen, Z. Metallothioneins BcMT1 and BcMT2 from Brassica campestris enhance tolerance to cadmium and copper and decrease production of reactive oxygen species in Arabidopsis thaliana. Plant Soil 2013, 367, 507–519. [Google Scholar] [CrossRef]
- Nakano, T.; Suzuki, K.; Fujimura, T.; Shinshi, H. Genome-wide analysis of the ERF gene family in Arabidopsis and rice. Plant Physiol. 2006, 140, 411–432. [Google Scholar] [CrossRef] [PubMed]
- Sharoni, A.M.; Nuruzzaman, M.; Satoh, K.; Shimizu, T.; Kondoh, H.; Sasaya, T.; Choi, I.-R.; Omura, T.; Kikuchi, S. Gene structures, classification and expression models of the AP2/EREBP transcription factor family in rice. Plant Cell Physiol. 2011, 52, 344–360. [Google Scholar] [CrossRef] [PubMed]
- Jisha, V.; Dampanaboina, L.; Vadassery, J.; Mithöfer, A.; Kappara, S.; Ramanan, R. Overexpression of an AP2/ERF type transcription factor oserebp1 confers biotic and abiotic stress tolerance in rice. PLoS ONE 2015, 10, e0127831. [Google Scholar] [CrossRef]
- Zhu, Q.; Zhang, J.; Gao, X.; Tong, J.; Xiao, L.; Li, W.; Zhang, H. The Arabidopsis AP2/ERF transcription factor RAP2. 6 participates in ABA, salt and osmotic stress responses. Gene 2010, 457, 1–12. [Google Scholar] [CrossRef] [PubMed]
- Djemal, R.; Khoudi, H. The ethylene-responsive transcription factor of durum wheat, TDSHN1, confers cadmium, copper, and zinc tolerance to yeast and transgenic tobacco plants. Protoplasma 2022, 259, 19–31. [Google Scholar] [CrossRef] [PubMed]
- Liu, Q.; Zhang, Y.; Wang, Y.; Wang, W.; Gu, C.; Huang, S.; Yuan, H.; Dhankher, O.P. Quantitative proteomic analysis reveals complex regulatory and metabolic response of Iris lactea pall. Var. Chinensis to cadmium toxicity. J. Hazard. Mater. 2020, 400, 123165. [Google Scholar] [CrossRef]
- Bossche, R.V.; Demedts, B.; Vanderhaeghen, R.; Goossens, A. Transient expression assays in tobacco protoplasts. In Jasmonate Signaling; Springer: Totowa, NJ, USA, 2013; pp. 227–239. [Google Scholar]
- Yoo, S.D.; Cho, Y.H.; Sheen, J. Arabidopsis mesophyll protoplasts: A versatile cell system for transient gene expression analysis. Nat. Protoc. 2007, 2, 1565–1572. [Google Scholar] [CrossRef]
- Wei, F.; Tang, D.; Li, Z.; Kashif, M.H.; Khan, A.; Lu, H.; Jia, R.; Chen, P. Molecular cloning and subcellular localization of six HDACs and their roles in response to salt and drought stress in kenaf (Hibiscus cannabinus L.). Biol. Res. 2019, 52, 20. [Google Scholar] [CrossRef] [PubMed]
- Chen, W.C.; Wang, Q.; Cao, T.J.; Lu, S. UBC19 is a new interacting protein of ORANGE for its nuclear localization in Arabidopsis thaliana. Plant Signal. Behav. 2021, 16, 1964847. [Google Scholar] [CrossRef]
- Fang, Z.; Ji, Y.; Hu, J.; Guo, R.; Sun, S.; Wang, X. Strigolactones and brassinosteroids antagonistically regulate the stability of D53-OsBZR1 complex to determine FC1 expression in rice tillering. Mol. Plant 2020, 13, 586–597. [Google Scholar] [CrossRef]
- Kong, L.; Duan, Y.; Ye, Y.; Cai, Z.; Wang, F.; Qu, X.; Qiu, R.; Wu, C.; Wu, W. Screening and analysis of proteinsinteracting with OsMADS16 in rice (Oryza sativa L.). PLoS ONE 2019, 14, e0221473. [Google Scholar] [CrossRef]
- Ni, L.; Wang, Z.; Liu, X.; Wu, S.T.; Hua, J.; Liu, L.; Yin, Y.; Li, H.; Gu, C. Genome-wide study of the GRAS gene family in Hibiscus hamabo Sieb. et Zucc and analysis of HhGRAS14-induced drought and salt stress tolerance in Arabidopsis. Plant Sci. 2022, 319, 111260. [Google Scholar] [CrossRef]
- Ni, L.; Wang, Z.; Guo, J.; Pei, X.; Liu, L.; Li, H.; Yuan, H.; Gu, C. Full-length transcriptome sequencing and comparative transcriptome analysis to evaluate drought and salt stress in Iris lactea var. Chinensis. Genes 2021, 12, 434. [Google Scholar] [CrossRef]






| Primer | Forward PCR Primer | Reverse PCR Primer |
| IlAP2-ORF | ATGTCGTTCGACCTGAACTTC | TCAGCTCCTGGAGTGGTAATG |
| IlAP2-qRT-PCR (semi-quantitative PCR) | GAATTTGAGGATTTCTCAACC | TACTTGATGATGCTCAGGAAC |
Disclaimer/Publisher’s Note: The statements, opinions and data contained in all publications are solely those of the individual author(s) and contributor(s) and not of MDPI and/or the editor(s). MDPI and/or the editor(s) disclaim responsibility for any injury to people or property resulting from any ideas, methods, instructions or products referred to in the content. |
© 2023 by the authors. Licensee MDPI, Basel, Switzerland. This article is an open access article distributed under the terms and conditions of the Creative Commons Attribution (CC BY) license (https://creativecommons.org/licenses/by/4.0/).
Share and Cite
Wang, Z.; Ni, L.; Liu, L.; Yuan, H.; Gu, C. IlAP2, an AP2/ERF Superfamily Gene, Mediates Cadmium Tolerance by Interacting with IlMT2a in Iris lactea var. chinensis. Plants 2023, 12, 823. https://doi.org/10.3390/plants12040823
Wang Z, Ni L, Liu L, Yuan H, Gu C. IlAP2, an AP2/ERF Superfamily Gene, Mediates Cadmium Tolerance by Interacting with IlMT2a in Iris lactea var. chinensis. Plants. 2023; 12(4):823. https://doi.org/10.3390/plants12040823
Chicago/Turabian StyleWang, Zhiquan, Longjie Ni, Liangqin Liu, Haiyan Yuan, and Chunsun Gu. 2023. "IlAP2, an AP2/ERF Superfamily Gene, Mediates Cadmium Tolerance by Interacting with IlMT2a in Iris lactea var. chinensis" Plants 12, no. 4: 823. https://doi.org/10.3390/plants12040823
APA StyleWang, Z., Ni, L., Liu, L., Yuan, H., & Gu, C. (2023). IlAP2, an AP2/ERF Superfamily Gene, Mediates Cadmium Tolerance by Interacting with IlMT2a in Iris lactea var. chinensis. Plants, 12(4), 823. https://doi.org/10.3390/plants12040823
