An In-Depth Study of Metabolite Profile and Biological Potential of Tanacetum balsamita L. (Costmary)
Abstract
1. Introduction
2. Results and Discussion
2.1. Secondary Metabolite Profiling of Tanacetum Balsamita Extracts
2.1.1. Hydroxybenzoic and Hydroxycinnamic Acids and Their Derivatives
2.1.2. Acylquinic Acids
2.1.3. Flavones, Flavonols and Flavanones
2.2. Methoxylated Flavonoids
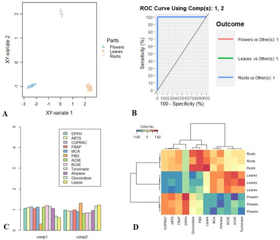
2.3. Heatmap Analysis
2.4. Antioxidant Properties
2.5. Enzyme Inhibitory Activity
2.6. PLS-DA Analysis
2.7. Cytotoxicity Assay
3. Materials and Methods
3.1. Plant Material
3.2. Sample Extraction
3.3. Chemicals
3.4. Ultra High-Performance Liquid Chromatography—High Resolution Mass Spectrometry (UHPLC—HRMS)
3.5. Data Filtering for Annotation of Target Compounds
3.6. Total Phenolic and Flavonoid Contents
3.7. Determination of Antioxidant and Enzyme Inhibitory Effects
3.8. Cell Line and Culture
3.9. Cytotoxicity Assay
3.10. Statistical Analysis
4. Conclusions
Supplementary Materials
Author Contributions
Funding
Institutional Review Board Statement
Informed Consent Statement
Data Availability Statement
Conflicts of Interest
References
- Hassanpouraghdam, M.-B.; Tabatabaie, S.-J.; Nazemiyeh, H.; Vojodi, L.; Aazami, M.-A.; Shoja, A.M. Chrysanthemum balsamita (L.) Baill.: A forgotten medicinal plant. FU Med. Biol. 2008, 15, 119–124. [Google Scholar]
- Bremer, K. Asteraceae: Cladistics and Classification, 34–35; Timber Press: Portland, OR, USA, 1994. [Google Scholar]
- Oberprieler, C.; Himmelreich, S.; Källersjö, M.; Joan Vallès, J.; Linda, E.; Watson, L.; Vogt, R. Anthemideae. In Systematics, Evolution, and Biogeography of Compositae; Funk, V.A., Susanna, A., Stussey, T.F., Bayer, R.J., Eds.; IAPT: Vienna, Austria, 2009; pp. 631–666. ISBN 978-3-9501754-3-1. [Google Scholar]
- Bagci, E.; Kursat, M.; Kocak, A.; Gur, S. Composition and antimicrobial activity of the essential oils of Tanacetum balsamita L. subsp. balsamita and T. chiliophyllum (Fisch. et Mey.) Schultz Bip. var. chiliophyllum (Asteraceae) from Turkey. J. Essent. Oil-Bear Plants 2008, 11, 476–484. [Google Scholar] [CrossRef]
- Ivashchenko, I. Antimicrobial properties of Tanacetum balsamita L.(Asteraceae) introduced in Ukrainian Polissya. Ukr. J. Ecol. 2017, 7, 52–57. [Google Scholar] [CrossRef] [PubMed]
- Sharif, M.; Najafizadeh, P.; Asgarpanah, J.; Mousavi, Z. In vivo analgesic and anti-inflammatory effects of the essential oil from Tanacetum balsamita L. Braz. J. Pharm. Sci. 2020, 56, e18357. [Google Scholar] [CrossRef]
- Venskutonis, P.R. Costmary (Chrysanthemum balsamita) Oils. In Essential Oils in Food Preservation, Flavor and Safety; Elsevier: Amsterdam, The Netherlands, 2016; pp. 365–375. [Google Scholar]
- Yousefzadi, M.; Ebrahimi, S.N.; Sonboli, A.; Miraghasi, F.; Ghiasi, S.; Arman, M.; Mosaffa, N. Cytotoxicity, antimicrobial activity and composition of essential oil from Tanacetum balsamita L. subsp. balsamita. Nat. Prod. Comm. 2009, 4, 1934578X0900400126. [Google Scholar] [CrossRef]
- Jaimand, K.; Rezaee, M. Chemical constituents of essential oils from Tanacetum balsamita L. ssp. balsamitoides (Schultz-Bip.) Grierson. from Iran. J. Essent. Oil. Res. 2005, 17, 565–566. [Google Scholar] [CrossRef]
- Başer, K.H.C.; Demirci, B.; Tabanca, N.; Özek, T.; Gören, N. Composition of the essential oils of Tanacetum armenum (DC.) Schultz Bip., T. balsamita L., T. chiliophyllum (Fisch. & Mey.) Schultz Bip. var. chiliophyllum and T. haradjani (Rech. fil.) Grierson and the enantiomeric distribution of camphor and carvone. Flavour Fragr. J. 2001, 16, 195–200. [Google Scholar]
- Bylaitė, E.; Venskutonis, R.; Roozen, J.P.; Posthumus, M.A. Composition of essential oil of costmary [Balsamita major (L.) Desf.] at different growth phases. J. Agric. Food Chem. 2000, 48, 2409–2414. [Google Scholar] [CrossRef]
- Gallori, S.; Flamini, G.; Bilia, A.R.; Morelli, I.; Landini, A.; Vincieri, F.F. Chemical composition of some traditional herbal drug preparations: Essential oil and aromatic water of costmary (Balsamita suaveolens Pers.). J. Agric. Food Chem. 2001, 49, 5907–5910. [Google Scholar] [CrossRef]
- Pérez-Alonso, M.; Velasco-Negueruela, A.; Burzaco, A. Tanacetum balsamita L.: A Medicinal Plant from Guadalajara (Spain); International Symposium on Medicinal and Aromatic Plants, XXIII IHC. Acta Hortic. 1992, 306, 188–193. [Google Scholar] [CrossRef]
- Bączek, K.B.; Kosakowska, O.; Przybył, J.L.; Pióro-Jabrucka, E.; Costa, R.; Mondello, L.; Gniewosz, M.; Synowiec, A.; Węglarz, Z. Antibacterial and antioxidant activity of essential oils and extracts from costmary (Tanacetum balsamita L.) and tansy (Tanacetum vulgare L.). Ind. Crops Prod. 2017, 102, 154–163. [Google Scholar] [CrossRef]
- EMA, (European Medicines Agency). Public Statement on the Use of Herbal Medicinal Products Containing Thujone EMA/HMPC/732886/2010. 22 May 2012. Available online: https://www.ema.europa.eu/en/documents/scientific-guideline/public-statement-use-herbal-medicinal-products-containing-thujone-revision-1_en.pdf (accessed on 24 November 2022).
- Benedec, D.; Filip, L.; Vlase, L.; Bele, C.; Sevastre, B.; Raita, O.; Olah, N.-K.; Hanganu, D. In vitro study of antioxidant activity and phenolic content of Chrysanthemum balsamita varieties. Pak. J. Pharm. Sci. 2016, 29, 1359–1364. [Google Scholar] [PubMed]
- Pukalskas, A.; Venskutonis, P.R.; Dijkgraaf, I.; van Beek, T.A. Isolation, identification and activity of natural antioxidants from costmary (Chrysanthemum balsamita) cultivated in Lithuania. Food Chem. 2010, 122, 804–811. [Google Scholar] [CrossRef]
- Samek, Z.; Holub, M.; Herout, V.; Błoszyk, E.; Drożdż, B. Isoerivanin and dehydroisoerivanin-Minor sesquiterpene lactone components from Balsamita major DESF. Collect. Czechoslov. Chem. Commun. 1979, 44, 1468–1474. [Google Scholar] [CrossRef]
- Todorova, M.N.; Ognyanov, I.V. Sesquiterpene lactones in a population of Balsamita major cultivated in Bulgaria. Phytochemistry 1989, 28, 1115–1117. [Google Scholar] [CrossRef]
- Ak, G.; Gevrenova, R.; Sinan, K.I.; Zengin, G.; Zheleva, D.; Mahomoodally, M.F.; Senkardes, I.; Brunetti, L.; Leone, S.; Di Simone, S.C. Tanacetum vulgare L.(Tansy) as an effective bioresource with promising pharmacological effects from natural arsenal. Food Chem. Toxicol. 2021, 153, 112268. [Google Scholar] [CrossRef]
- Gevrenova, R.; Zheleva-Dimitrova, D.; Balabanova, V.; Voynikov, Y.; Sinan, K.I.; Mahomoodally, M.F.; Zengin, G. Integrated phytochemistry, bio-functional potential and multivariate analysis of Tanacetum macrophyllum (Waldst. & Kit.) Sch. Bip. and Telekia speciosa (Schreb.) Baumg.(Asteraceae). Ind. Crops Prod. 2020, 155, 112817. [Google Scholar]
- Abad, M.; Bermejo, P.; Villar, A. An approach to the genus Tanacetum L.(Compositae): Phytochemical and pharmacological review. Phytother. Res. 1995, 9, 79–92. [Google Scholar] [CrossRef]
- Radulović, N.S.; Blagojević, P.D.; Skropeta, D.; Zarubica, A.R.; Zlatković, B.K.; Palić, R.M. Misidentification of tansy, Tanacetum macrophyllum, as yarrow, Achillea grandifolia: A health risk or benefit? Nat. Prod. Comm. 2010, 5, 1934578X1000500129. [Google Scholar] [CrossRef]
- Williams, C.A.; Harborne, J.B.; Eagles, J. Variations in lipophilic and polar flavonoids in the genus Tanacetum. Phytochemistry 1999, 52, 1301–1306. [Google Scholar] [CrossRef]
- Zengin, G.; Cvetanović, A.; Gašić, U.; Stupar, A.; Bulut, G.; Şenkardes, I.; Dogan, A.; Sinan, K.I.; Uysal, S.; Aumeeruddy-Elalfi, Z. Modern and traditional extraction techniques affect chemical composition and bioactivity of Tanacetum parthenium (L.) Sch. Bip. Ind. Crops Prod. 2020, 146, 112202. [Google Scholar] [CrossRef]
- Zengin, G.; Sieniawska, E.; Senkardes, I.; Picot-Allain, M.C.N.; Sinan, K.I.; Mahomoodally, M.F. Antioxidant abilities, key enzyme inhibitory potential and phytochemical profile of Tanacetum poteriifolium Grierson. Ind. Crops Prod. 2019, 140, 111629. [Google Scholar] [CrossRef]
- Ivănescu, B.; Tuchiluș, C.; Corciovă, A.; Lungu, C.; Mihai, C.T.; Gheldiu, A.-M.; Vlase, L. Antioxidant, antimicrobial and cytotoxic activity of Tanacetum vulgare, Tanacetum corymbosum and Tanacetum macrophyllum extracts. Farmacia 2018, 66, 282–288. [Google Scholar]
- Chepel, V.; Lisun, V.; Skrypnik, L. Changes in the content of some groups of phenolic compounds and biological activity of extracts of various parts of heather (Calluna vulgaris (L.) Hull) at different growth stages. Plants 2020, 9, 926. [Google Scholar] [CrossRef] [PubMed]
- Venditti, A.; Frezza, C.; Sciubba, F.; Serafini, M.; Bianco, A.; Cianfaglione, K.; Lupidi, G.; Quassinti, L.; Bramucci, M.; Maggi, F. Volatile components, polar constituents and biological activity of tansy daisy (Tanacetum macrophyllum (Waldst. et Kit.) Schultz Bip.). Ind. Crops Prod. 2018, 118, 225–235. [Google Scholar] [CrossRef]
- Gevrenova, R.; Zengin, G.; Sinan, K.I.; Yıldıztugay, E.; Zheleva-Dimitrova, D.; Picot-Allain, C.; Mahomoodally, M.F.; Imran, M.; Dall’Acqua, S. UHPLC-MS Characterization and biological insights of different solvent extracts of two Achillea species (A. aleppica and A. santolinoides) from Turkey. Antioxidants 2021, 10, 1180. [Google Scholar] [CrossRef]
- Clifford, M.N.; Wu, W.; Kirkpatrick, J.; Kuhnert, N. Profiling the chlorogenic acids and other caffeic acid derivatives of herbal Chrysanthemum by LC− MS n. J. Agric. Food Chem. 2007, 55, 929–936. [Google Scholar] [CrossRef]
- Gevrenova, R.; Zheleva-Dimitrova, D.; Ruseva, S.; Denkov, N.; Konstantinov, S.; Lozanov, V.; Mitev, V. Cytotoxic and hepatoprotective effects of Bupleurum flavum flavonoids on hepatocellular carcinoma HEP-G2 cells. J. Pharmaceut. Res. Int. 2016, 11, 1–8. [Google Scholar] [CrossRef]
- Cuyckens, F.; Claeys, M. Mass spectrometry in the structural analysis of flavonoids. J. Mass Spectr. 2004, 39, 1–15. [Google Scholar] [CrossRef]
- Faustino, M.V.; Pinto, D.C.; Gonçalves, M.J.; Salgueiro, L.; Silveira, P.; Silva, A.M. Calendula L. species polyphenolic profile and in vitro antifungal activity. J. Funct. Foods 2018, 45, 254–267. [Google Scholar] [CrossRef]
- Ren, D.; Ran, L.; Yang, C.; Xu, M.; Yi, L. Integrated strategy for identifying minor components in complex samples combining mass defect, diagnostic ions and neutral loss information based on ultra-performance liquid chromatography-high resolution mass spectrometry platform: Folium Artemisiae Argyi as a case study. J. Chrom. A 2018, 1550, 35–44. [Google Scholar]
- Justesen, U. Collision-induced fragmentation of deprotonated methoxylated flavonoids, obtained by electrospray ionization mass spectrometry. J. Mass Spectr. 2001, 36, 169–178. [Google Scholar] [CrossRef] [PubMed]
- Abd-Alla, H.I.; Shalaby, N.M.; Hamed, M.A.; El-Rigal, N.S.; Al-Ghamdi, S.N.; Bouajila, J. Phytochemical composition, protective and therapeutic effect on gastric ulcer and α-amylase inhibitory activity of Achillea biebersteinii Afan. Arch. Pharm. Res. 2016, 39, 10–20. [Google Scholar] [CrossRef] [PubMed]
- Achakzai, A.K.K.; Achakzai, P.; Masood, A.; Kayani, S.A.; Tareen, R.B. Response of plant parts and age on the distribution of secondary metabolites on plants found in Quetta. Pak. J. Bot 2009, 41, 2129–2135. [Google Scholar]
- Çirak, C.; Radušienė, J.; Ivanauskas, L.; Janulis, V. Variation of bioactive secondary metabolites in Hypericum origanifolium during its phenological cycle. Acta Physiol. Plant. 2007, 29, 197–203. [Google Scholar] [CrossRef]
- Altemimi, A.; Lakhssassi, N.; Baharlouei, A.; Watson, D.G.; Lightfoot, D.A. Phytochemicals: Extraction, isolation, and identification of bioactive compounds from plant extracts. Plants 2017, 6, 42. [Google Scholar] [CrossRef]
- Tajner-Czopek, A.; Gertchen, M.; Rytel, E.; Kita, A.; Kucharska, A.Z.; Sokół-Łętowska, A. Study of antioxidant activity of some medicinal plants having high content of caffeic acid derivatives. Antioxidants 2020, 9, 412. [Google Scholar] [CrossRef]
- Patel, M.B.; Amin, D. Sphaeranthus indicus flower derived constituents exhibits synergistic effect against acetylcholinesterase and possess potential antiamnestic activity. J. Complement. Integr. Med. 2012, 9, 23. [Google Scholar] [CrossRef]
- Bajic, V.; Essack, M. Combination Comprising Parthenolide for Use in the Treatment of Alzheimer’s Disease and Other Neurodegenerative Disorders. U.S. Patent US 20150164858 A1, 18 June 2015. [Google Scholar]
- Orhan, I.E.; Tosun, F.; Gülpınar, A.R.; Kartal, M.; Duran, A.; Mihoglugil, F.; Akalgan, D. LC–MS quantification of parthenolide and cholinesterase inhibitory potential of selected Tanacetum L.(Emend. Briq.) taxa. Phytochem. Lett. 2015, 11, 347–352. [Google Scholar] [CrossRef]
- Savelev, S.U.; Okello, E.J.; Perry, E.K. Butyryl-and acetyl-cholinesterase inhibitory activities in essential oils of Salvia species and their constituents. Phytother. Res. 2004, 18, 315–324. [Google Scholar] [CrossRef]
- Rasool, M.; Malik, A.; Waquar, S.; Tul-Ain, Q.; Jafar, T.H.; Rasool, R.; Kalsoom, A.; Ghafoor, M.A.; Sehgal, S.A.; Gauthaman, K. In-silico characterization and in-vivo validation of Albiziasaponin-A, Iso-Orientin, and Salvadorin using a rat model of alzheimer’s disease. Front. Pharmacol. 2018, 9, 730. [Google Scholar] [CrossRef] [PubMed]
- Lin, F.-J.; Yen, F.-L.; Chen, P.-C.; Wang, M.-C.; Lin, C.-N.; Lee, C.-W.; Ko, H.-H. HPLC-fingerprints and antioxidant constituents of Phyla nodiflora. Sci. World J. 2014, 2014, 528653. [Google Scholar] [CrossRef] [PubMed]
- Kwon, S.-H.; Lee, H.-K.; Kim, J.-A.; Hong, S.-I.; Kim, H.-C.; Jo, T.-H.; Park, Y.-I.; Lee, C.-K.; Kim, Y.-B.; Lee, S.-Y. Neuroprotective effects of chlorogenic acid on scopolamine-induced amnesia via anti-acetylcholinesterase and anti-oxidative activities in mice. Eur. J. Pharmacol. 2010, 649, 210–217. [Google Scholar] [CrossRef] [PubMed]
- Oboh, G.; Agunloye, O.M.; Akinyemi, A.J.; Ademiluyi, A.O.; Adefegha, S.A. Comparative study on the inhibitory effect of caffeic and chlorogenic acids on key enzymes linked to Alzheimer’s disease and some pro-oxidant induced oxidative stress in rats’ brain-in vitro. Neurochem. Res. 2013, 38, 413–419. [Google Scholar] [CrossRef] [PubMed]
- Simeonova, R.; Vitcheva, V.; Zheleva-Dimitrova, D.; Balabanova, V.; Savov, I.; Yagi, S.; Dimitrova, B.; Voynikov, Y.; Gevrenova, R. Trans-3, 5-dicaffeoylquinic acid from Geigeria alata Benth. & Hook. f. ex Oliv. & Hiern with beneficial effects on experimental diabetes in animal model of essential hypertension. Food Chem. Toxicol. 2019, 132, 110678. [Google Scholar]
- Baghel, S.S.; Shrivastava, N.; Baghel, R.S.; Agrawal, P.; Rajput, S. A review of quercetin: Antioxidant and anticancer properties. World J. Pharm. Pharmaceutical. Sci. 2012, 1, 146–160. [Google Scholar]
- Gong, G.; Guan, Y.-Y.; Zhang, Z.-L.; Rahman, K.; Wang, S.-J.; Zhou, S.; Luan, X.; Zhang, H. Isorhamnetin: A review of pharmacological effects. Biomed. Pharmacother. 2020, 128, 110301. [Google Scholar] [CrossRef]
- Kakkar, S.; Bais, S. A review on protocatechuic acid and its pharmacological potential. Int. Sch. Res. Notices 2014, 2014, 952943. [Google Scholar] [CrossRef]
- Srinivasulu, C.; Ramgopal, M.; Ramanjaneyulu, G.; Anuradha, C.; Kumar, C.S. Syringic acid (SA)—A review of its occurrence, biosynthesis, pharmacological and industrial importance. Biomed. Pharmacother. 2018, 108, 547–557. [Google Scholar] [CrossRef]
- Kurita, S.; Kashiwagi, T.; Ebisu, T.; Shimamura, T.; Ukeda, H. Identification of neochlorogenic acid as the predominant antioxidant in Polygonum cuspidatum leaves. Ital. J. Food Sci. 2016, 28, 25–31. [Google Scholar]
- Krzysztoforska, K.; Mirowska-Guzel, D.; Widy-Tyszkiewicz, E. Pharmacological effects of protocatechuic acid and its therapeutic potential in neurodegenerative diseases: Review on the basis of in vitro and in vivo studies in rodents and humans. Nutr. Neurosci. 2019, 22, 72–82. [Google Scholar] [CrossRef] [PubMed]
- Sharma, N.; Tiwari, N.; Vyas, M.; Khurana, N.; Muthuraman, A.; Utreja, P. An overview of therapeutic effects of vanillic acid. Plant Arch. 2020, 20 (Suppl. 2), 3053–3059. [Google Scholar]
- Guan, X.-Q. Research progress on pharmacological effects of p-coumaric acid. Chin. Tradit Herb. Drugs 2018, 24, 4162–4170. [Google Scholar]
- Kuzmanov, B. Tanacetum balsamita L. In Flora Republicae Bulgaricae: Asteraceae; Peev, L.D., Ed.; Drinov M.: Sofia, Bulgaria, 2012; Volume XI, p. 382. [Google Scholar]
- Slinkard, K.; Singleton, V.L. Total phenol analysis: Automation and comparison with manual methods. Am. J. Enol. Vitic. 1977, 28, 49–55. [Google Scholar]
- Zengin, G.; Nithiyanantham, S.; Locatelli, M.; Ceylan, R.; Uysal, S.; Aktumsek, A.; Selvi, P.K.; Maskovic, P. Screening of in vitro antioxidant and enzyme inhibitory activities of different extracts from two uninvestigated wild plants: Centranthus longiflorus subsp. longiflorus and Cerinthe minor subsp. auriculata. Eur. J. Integr. Med. 2016, 8, 286–292. [Google Scholar] [CrossRef]
- Uysal, S.; Zengin, G.; Locatelli, M.; Bahadori, M.B.; Mocan, A.; Bellagamba, G.; De Luca, E.; Mollica, A.; Aktumsek, A. Cytotoxic and enzyme inhibitory potential of two Potentilla species (P. speciosa L. and P. reptans Willd.) and their chemical composition. Front. Pharmacol. 2017, 8, 290. [Google Scholar] [CrossRef]
- Grochowski, D.M.; Uysal, S.; Aktumsek, A.; Granica, S.; Zengin, G.; Ceylan, R.; Locatelli, M.; Tomczyk, M. In vitro enzyme inhibitory properties, antioxidant activities, and phytochemical profile of Potentilla thuringiaca. Phytochem. Lett. 2017, 20, 365–372. [Google Scholar] [CrossRef]
- Saqib, S.; Nazeer, A.; Ali, M.; Zaman, W.; Younas, M.; Shahzad, A.; Sunera; Nisar, M. Catalytic potential of endophytes facilitates synthesis of biometallic zinc oxide nanoparticles for agricultural application. Biometals 2022, 35, 967–985. [Google Scholar] [CrossRef]
- Asghar, M.; Younas, M.; Arshad, B.; Zaman, W.; Ayaz, A.; Rasheed, S.; Shah, A.; Ullah, F.; Saqib, S. Bioactive potential of cultivated Mentha arvensis l. for preservation and production of health-oriented food. J. Anim. Plant Sci. 2022, 32, 835–844. [Google Scholar]



| Samples | TPC (mg GAE/g) | TFC (mg QE/g) |
|---|---|---|
| Leaves | 30.82 ± 0.16 c | 18.97 ± 0.44 b |
| Roots | 43.41 ± 0.30 b | 3.74 ± 0.07 c |
| Flower heads | 59.75 ± 0.66 a | 41.02 ± 0.50 a |
| No | Identified/Tentatively Annotated Compound | Molecular Formula | Exact Mass [M-H]− | Fragmentation Pattern in (-) ESI-MS/MS | tR (min) | Δ ppm | Distribution |
|---|---|---|---|---|---|---|---|
| Hydroxybenzoic, Hydroxycinnamic and Acylquinic Acids, and Derivatives | |||||||
| 1 | protocatechuic acid-O-hexoside b | C13H16O9 | 315.0727 | 315.0724 (100), 153.0180 (26.8), 152.0101 (61.7), 123.0071 (3.4), 109.0287 (9.5), 108.0200 (92.3) | 1.72 | 0.840 | 1,2,3 |
| 2 | hydroxybenzoic acid-pentosylhexosideb | C18H23O12 | 431.1198 | 431.1198 (63.96), 137.0230 (100), 93.0329 (77.34) | 1.83 | 0.582 | 2 |
| 3 | protocatechuic acid a,b | C7H6O4 | 153.0182 | 153.0180 (17.8), 125.0228 (0.4), 109.0279 (100), 91.0174 (1.7), 81.0329 (1.8) | 2.05 | −8.574 | 1,2,3 |
| 4 | protocatechuic acid-O-hexoside isomer b | C13H16O9 | 315.0753 | 315.0729 (37.5), 153.0544 (100), 123.0436 (54.5), 109.0279 (34.8) | 2.15 | 0.840 | 1,2,3 |
| 5 | p-hydroxyphenylacetic acid 1-O-hexoside b | C14H18O8 | 313.0727 | 313.0941 (1.1), 151.0387 (100), 121.0281 (3.4), 107.0486 (98.6) | 2.17 | 4.022 | 1,2 |
| 6 | syringic acid a | C9H10O5 | 197.0455 | 197.0444 (25.1), 182.0210 (100), 166.9974 (26.1), 153.0547 (5.3), 138.0309 (16.7), 123.0072 (46.0), 95.0122 (15.4) | 2.29 | −5.819 | 1,2,3 |
| 7 | syringic acid 4-O-hexoside b | C15H20O10 | 359.0984 | 359.0986 (8.2), 197.0446 (100), 182.0210 (18.1), 153.0543 (14.5), 138.0308 (27.2), 123.0072 (29.5) | 2.30 | 0.362 | 2,3 |
| 8 | neochlorogenic (3-caffeoylquinic) acid a,b | C16H18O9 | 353.0867 | 353.0879 (43.1), 191.0550 (100), 179.0338 (62.8), 173.0442 (3.2), 161.0232 (3.5), 135.0437 (53.1), 93.0330 (4.9), 85.0278 (9.3) | 2.38 | 0.240 | 1,2,3 |
| 9 | caffeic acid- O-hexoside b | C15H18O9 | 341.0867 | 341.0867 (4.27), 179.0338 (100), 135.0436 (0.91), 107.0485 (0.91) | 2.42 | −3.153 | 1,2,3 |
| 10 | vanillyl-O-hexose b | C14H18O9 | 329.0875 | 329.0875 (100), 329.0674 (5.0), 209.0448 (32.0), 167.0338 (46.7), 152.0105 (4.8), 123.0433 (4.3) | 2.50 | −1.049 | 2,3 |
| 11 | gentisic acid-O-hexoside b | C13H16O9 | 315.0727 | 315.0723 (38.1), 153.0183 (68.4), 135.0071 (3.8), 109.0279 (100), 91.0174 (0.5), 65.0380 (6.4) | 2.58 | 0.555 | 2,3 |
| 12 | aesculetin-O-hexoside b | C15H15O9 | 339.0724 | 339.0723 (24.7), 177.0182 (100), 149.0227 (1.4), 133.0280 (10), 105.0330 (3.9), 89.0381 (1.9) | 2.69 | 0.781 | 1,2 |
| 13 | vanillic acid a,b | C8H8O4 | 167.0350 | 167.0337 (100), 137.0230 (4.9), 123.0437 (21.8), 152.0092 (0.2), 108.0201 (100), 95.0486 (1.9) | 3.03 | −7.735 | 1,2 |
| 14 | caffeoylgluconic acid b | C15H18O10 | 357.0827 | 357.0835 (16.6), 195.0501 (100), 179.0339 (45.0), 177.0394 (11.2), 165.0398 (0.5), 147.0284 (4.8), 135.0437 (42.24), 129.0180 (6.1), 87.0072 (8.7), 59.0123 (1.9) | 2.82 | 2.185 | 2,3 |
| 15 | O-caffeoyl hexose b | C15H18O9 | 341.0867 | 341.0875 (20.5), 281.0665 (77.4), 251.0557 (37.6), 221.0449 (31.7), 179.0338 (100), 161.0231 (45.3), 135.0437 (60.1), 111.0438 (8.7) | 2.83 | −1.012 | 1,2,3 |
| 16 | 4-hydroxybenzoic acid a,b | C7H6O3 | 137.0230 | 137.0230 (100), 119.0126 (1.8), 108.0202 (7.3), 93.0330 (3.7), 65.0380 (0.9) | 2.86 | −10.052 | 1,2,3 |
| 17 | p-hydroxyphenylacetic acid-O-hexoside isomer b | C14H18O8 | 313.0936 | 313.0934 (13.6), 151.0387 (100), 123.0070 (1.1), 109.0281 (2.7) | 3.01 | 1.754 | 2 |
| 18 | hydroxybenzoic acid-O-hexoside b | C13H16O8 | 299.0778 | 299.0779 (1.6), 137.0230 (100), 93.0330 (53.4) | 3.02 | 2.238 | 2,3 |
| 19 | dihydroxyphenylacetic acid-O-pentosylhexoside b | C22H21O11 | 461.1115 | 461.1115 (10.80), 281.0454 (15.56), 167.0337 (100), 149.0230 (82.64), 123.6436 (73.22), 108.0199 (29.20), 95.0486 (7.49) | 3.03 | 5.520 | 1,2 |
| 20 | caffeoylgluconic acid isomer b | C15H18O10 | 357.0827 | 357.0830 (1.7), 195.0502 (100), 179.0338 (6.6), 177.0398 (5.1), 161.0230 (4.0), 135.0437 (10.5), 129.0179 (14.8), 87.0072 (5.2), 59.0123 (3.4) | 3.07 | 0.812 | 2,3 |
| 21 | caffeic acid-O-hexoside isomer b | C15H18O9 | 341.0867 | 341.0879 (27.9), 179.0338 (100), 135.0437 (71.2), 107.0487 (1.0) | 3.12 | 0.160 | 1,2,3 |
| 22 | quinic acid b | C7H12O6 | 191.0561 | 191.0550 (100), 173.0446 (2.0), 155.0337 (0.3), 127.0386 (3.8), 111.0436 (1.8), 93.0330 (5.9), 85.0278 (19.8) | 3.19 | −5.921 | 1,2,3 |
| 23 | chlorogenic (5-caffeoylquinic) acid a | C16H18O9 | 353.0867 | 353.0880 (5.1), 191.0550 (100), 173.0444 (1.4), 161.0232 (1.7), 127.0385 (1.9), 111.0435 (1.0), 93.0330 (3.3), 85.0278 (8.7) | 3.19 | 0.495 | 1,2,3 |
| 24 | caffeic acid-O-hexoside b | C15H18O9 | 341.0867 | 341.0878 (10.4), 179.0338 (100), 135.0436 (73.3), 107.0488 (0.8) | 3.27 | −0.104 | 1,2,3 |
| 25 | coumaric acid-O-hexoside b | C15H18O8 | 325.0930 | 325.0930 (6.1), 163.0385 (53.5), 135.0435 (0.4), 119.0486 (100) | 3.32 | 0.305 | 1,2,3 |
| 26 | p-hydroxyphenylacetic acid-O-hexoside isomer b | C14H18O8 | 313.0934 | 313.0932 (5.1), 151.0386 (10.2), 107.0486 (100) | 3.31 | 0.988 | 2 |
| 27 | p-coumaric acid a | C9H8O3 | 163.0389 | 163.0387 (3.4), 135.0072 (1.1), 119.0486 (100) | 3.35 | −8.510 | 1,2 |
| 28 | 4-caffeoylquinic acid a,b | C16H18O9 | 353.0867 | 353.0880 (31.1), 191.0554 (45.9), 179.0341 (68.1), 173.0446 (100), 135.0439 (52.6), 111.0437 (2.8), 93.0332 (20.7), 85.0280 (8.0) | 3.36 | 0.551 | 1,2,3 |
| 29 | caffeoylgluconic acid isomer b | C15H18O10 | 357.0827 | 357.0820 (5.0), 195.0652 (100), 179.0541 (0.2), 177.0410 (1.0), 135.0437 (601), 59.0123 (11.6) | 3.41 | −2.100 | 2,3 |
| 30 | 3-feruloylquinic acid b | C17H20O9 | 367.1035 | 367.1028 (22.3), 193.0496 (100), 191.0556 (2.5), 173.0443 (4.5), 134.0358 (48.1), 127.0389 (0.5), 93.0329 (1.8) | 3.43 | −1.921 | 2 |
| 31 | p-hydroxyphenylacetic acid a,b | C8H8O3 | 151.0401 | 151.0386 (100), 107.0486 (0.59), 136.0154 (0.48), 123.0072 (4.00) | 3.47 | −9.715 | 2 |
| 32 | caffeic acid a | C9H8O4 | 179.0338 | 179.0339 (21.1), 135.0436 (100), 117.0330 (0.6), 107.0487 (1.3) | 3.54 | −6.211 | 1,2,3 |
| 33 | gentisic acid a | C7H6O4 | 153.0182 | 153.0180 (84.5), 135.0073 (32.7), 125.0233 (0.4), 109.0279 (100), 91.0173 (6.1), 81.0331 (0.4), 65.0380 (18.9) | 3.84 | −8.901 | 2,3 |
| 34 | 5-p-coumaroylquinic acid b | C16H18O8 | 337.0929 | 337.0932 (9.3), 191.0549 (100), 173.0444 (7.1), 163.0388 (6.6), 119.0487 (5.3), 111.0436 (2.9), 93.0329 (17.5), 85.0278 (4.7) | 3.96 | 1.096 | 2,3 |
| 35 | 3-hydroxy-dihydrocaffeoyl-5-caffeoylquinic acid b | C25H26O13 | 533.1301 | 533.1298 (100), 371.0992 (19.1), 353.0880 (16.7), 191.0551 (84.2), 179.0339 (66.7), 161.0236 (4.9), 135.0437 (88.2), 93.0329 (15.5) | 4.05 | −0.570 | 2,3 |
| 36 | 5-feruloylquinic acid b | C17H20O9 | 367.1035 | 367.1035 (18.8), 191.0550 (100), 173.0443 (11.8), 155.0336 (0.5), 134.0360 (9.0), 111.0435 (4.1), 93.0329 (22.1) | 4.41 | −0.015 | 2,3 |
| 37 | dihydroxyphenylacetic acid b | C8H8O4 | 167.0341 | 167.0344 (1.3), 137.0230 (2.0), 123.0436 (19.3), 108.0200 (100) | 4.41 | −5.520 | 1,2,3 |
| 38 | 1-caffeoyl-3-hydroxy-dihydrocaffeoylquinic acid b | C25H26O13 | 533.1301 | 533.1313 (27.6), 371.0985 (49.1), 353.0902 (4.3), 335.0750(2.0), 191.0551 (13.4), 179.0342 (11.8), 173.0444 (23.0), 161.0232 (2.5), 135.0436 (100), 111.0436 (1.6), 93.0330 (8.0) | 4.45 | 2.412 | 2,3 |
| 39 | coumaric acid-O-hexoside isomer b | C15H18O8 | 325.0931 | 325.0930 (1.6), 163.0387 (100), 119.0487 (98.8) | 4.45 | 0.398 | 2,3 |
| 40 | m-coumaric acid a,b | C9H8O3 | 163.0389 | 163.0387(2.86), 135.0434 (11.34), 119.0487 (100) | 4.46 | −7.651 | 2,3 |
| 41 | o-coumaric acid a,b | C9H8O3 | 163.0389 | 163.0387 (170), 135.0436 (11.3), 119.0487 (100) | 4.56 | −8.142 | 2,3 |
| 42 | 5-p-coumaroylquinic acid isomer b | C16H18O8 | 337.0929 | 337.0932 (7.8), 191.0550 (100), 173.0444 (2.8), 163.0388 (1.9), 127.0385 (1.7), 119.0486 (1.5), 111.0433 (1.3), 93.0329 (5.2), 85.0278 (7.2) | 4.62 | 0.829 | 1,2 |
| 43 | 4-feruloylquinic acid b | C17H20O9 | 367.1035 | 367.1035 (96.7), 193.0496 (11.3), 191.0552 (0.7), 173.0446 (70.1), 134.0358 (24.5), 111.0435 (15.6), 93.0329 (100) | 4.68 | 0.122 | 2,3 |
| 44 | 3,5-dicaffeoylquinic acid-hexoside b | C31H34O17 | 677.1512 | 677.1538 (53.28), 515.1409 (100), 353.0878 (7.1), 341.0879 (14.5), 323.0774 (56.3), 335.0778 (4.1), 191.0551 (99.7), 179.0340 (44.8), 173.0446 (6.1), 161.0231 (44.2), 135.0437 (42.5), 127.0382 (2.1), 93.0329 (10.4) | 5.16 | 3.850 | 1,2,3 |
| 45 | 4,5-dicaffeoylquinic acid-hexoside b | C31H34O17 | 677.1512 | 677.1729 (100), 515.1287 (15.2), 353.0862 (24.8), 341.0890 (2.9), 323.0792 (19.4), 191.0553 (33.6), 179.0340 (60.5), 173.0443 (71.6), 161.0232 (26.3), 135.0438 (65.6), 93.0328 (17.1) | 5.56 | 0.779 | 1,2,3 |
| 46 | 3,4-dicaffeoylquinic acid a | C25H24O12 | 515.1195 | 515.1198 (100), 353.0880 (14.3), 335.0774 (5.9), 203.0340 (0.8), 191.0551 (29.5), 179.0339 (50.0), 173.0444 (62.9), 161.0230 (16.4), 135.0437 (50.0), 111.0436 (4.4), 93.0329 (15.6) | 5.70 | 0.487 | 1,2,3 |
| 47 | 3-dehydrocaffeoyl-5-caffeoylquinic acid b | C25H22O12 | 513.1038 | 513.1042 (61.9), 351.0724 (100), 335.0770 (10.0), 191.0551 (18.5), 179.0339 (42.8), 177.0182 (53.8), 173.0443 (35.9), 161.0231 (15.7), 135.0434 (47.9), 133.0280 (86.1), 93.0329 (18.9) | 5.85 | 0.898 | 2, 3 |
| 48 | 3,5-dicaffeoylquinic acid a | C25H24O12 | 515.1195 | 515.1199 (19.8), 353.0877 (98.3), 335.0765 (0.5), 191.0550 (100), 179.0338 (49.6), 173.0445 (3.6), 161.0232 (4.3), 135.0436 (49.1), 127.0385 (2.4), 111.0433 (1.7), 93.0330 (3.7), 85.0278 (7.3) | 5.87 | 0.137 | 1,2,3 |
| 49 | dihydroxyphenylacetic acid-O-dipentosyl-hexoside b | C27H29O15 | 593.1543 | 593.1543 (2.33), 461.1083 (0.84), 167.0338 (100), 149.0230 (5.91), 131.0699 (9.05), 123.0430 (39.75), 108.0200 (90.10) | 6.19 | 5.238 | 1,2 |
| 50 | 4,5-dicaffeoylquinic acid b | C25H24O12 | 515.1195 | 515.1198 (92.5), 353.0879 (54.9), 335.0771 (0.9), 191.0550 (36.1), 179.0337 (65.6), 173.0442 (100), 161.0230 (5.3), 135.0435 (64.3), 111.0435 (4.0), 93.0328 (25.2) | 6.23 | 0.390 | 1,2,3 |
| 51 | shikimic acid b | C7H10O5 | 173.0455 | 173.0443 (100), 155.0337 (1.6), 127.0381 (1.3), 111.0434 (9.3), 93.0329 (61.6) | 6.22 | −7.147 | 2,3 |
| 52 | rosmarinic acid a | C18H16O8 | 359.0778 | 359.0778 (16.3), 197.0447 (29.2), 179.0341 (12.8), 161.0231 (100), 135.0437 (16.0) | 6.33 | 1.781 | 2 |
| 53 | 3-feruloyl-4-caffeoylquinic acid b | C26H26O12 | 529.1351 | 529.1352 (100), 367.1038 (3.8), 353.0878 (6.2), 335.0771 (11.3), 193.0496 (52.2), 191.0552 (7.1), 179.0340 (35.7), 173.0444 (39.5), 161.0233 (20.3), 135.0439 (30.8), 134.0359 (38.6), 111.0436 (5.9), 93.0331 (10.3) | 6.50 | 0.096 | 2,3 |
| 54 | 3-p-coumaroyl-5-caffeoylquinic acid b | C25H24O11 | 499.1246 | 499.1254 (31.7), 353.0872 (0.4), 337.0931 (75.6), 335.0769 (2.1), 191.0550 (9.7), 173.0443 (8.4), 163.0388 (100.0), 135.0437 (2.9), 119.0487 (37.5), 93.0330 (4.1) | 6.52 | 1.694 | 1,2,3 |
| 55 | 1-p-coumaroyl-5-caffeoylquinic acid b | C25H24O11 | 499.1246 | 499.1235 (36.8), 353.0880 (45.8), 337.0934 (59.7), 191.0551 (100), 179.0337 (33.7), 173.0444 (18.6), 163.0388 (49.4), 135.0436 (39.6), 119.0484 (25.8) | 6.80 | −2.173 | 1,2,3 |
| 56 | 3-feruloyl-5-caffeoylquinic acid b | C26H26O12 | 529.1351 | 529.1354 (54.2), 367.1034 (97.1), 335.0782 (2.3), 193.0497 (100), 191.0546 (11.6), 173.0443 (53.4), 161.0230 (22.3), 135.0441 (10.8), 134.0358 (86.4), 111.0437 (3.3), 93.0330 (13.9) | 6.82 | 0.190 | 2,3 |
| 57 | 4-feruloyl-5-caffeoyl quinic acid b | C26H26O12 | 529.1351 | 529.1354 (92.8), 367.1034 (100), 353.0876 (5.6), 193.0496 (8.9), 191.0546 (10.5), 179.0338 (44.9), 173.0444 (65.7), 161.0231 (20.4), 135.0437 (56.2), 134.0358 (22.6), 111.0437 (11.2), 93.0329 (75.0) | 7.02 | 0.549 | 2,3 |
| 58 | 4-caffeoyl-5-feruloylquinic acid b | C26H26O12 | 529.1351 | 529.1359 (7.2), 367.1042 (12.0), 353.0875 (49.7), 193.0486 (1.4), 191.0551 (58.1), 179.0337 (61.9), 173.0444 (83.7), 161.0230 (21.8), 135.0437 (65.7), 134.0360 (2.6), 111.0436 (5.0), 93.0330 (30.6) | 7.18 | 1.343 | 2,3 |
| 59 | 4-caffeoyl-5-p-coumaroylquinic acid b | C25H24O11 | 499.1246 | 499.1253 97.66), 353.0868 (76.7), 337.0949 (7.9), 191.0549 (73.8), 179.0338 (75.5), 173.0442 (100), 161.0233 (7.6), 135.0437 (89.6), 111.0437 (8.9), 93.0329 (29.0) | 7.63 | 1.453 | 2 |
| 60 | 3,4,5-tricaffeoylquinic acid b | C34H30O15 | 677.1512 | 677.1517 (94.2). 515.1199 (31.6), 353.0879 (55.7), 335.0774 (14.1), 299.0594 (1.3), 255.0676 (1.7), 203.0349 (3.9), 191.0551 (47.7), 179.0338 (76.8), 173.0443 (100), 161.0232 (28.7), 135.0436 (82.0), 111.0435 (5.6), 93.0330 (24.3) | 7.78 | 0.748 | 1,2,3 |
| Flavonoids | |||||||
| 61 | naringenin 6, 8 diC-hexoside b | C27H32O15 | 595.1678 | 595.1680 (100), 475.1255 (3.8), 457.1151 (2.5), 415.1039 (11.2), 385.0930 (30.4), 355.0826 (37.6), 271.0618 (0.6), 163.0027 (1.4), 151.0017 (1.0), 119.0487 (15.2), 107.0123 (3.3) | 3.64 | 1.994 | 1,2 |
| 62 | apigenin 6, 8-diC-hexoside b | C27H29O15 | 593.1512 | 593.1518 (100), 503.1208 (4.7), 473.1090 (16.0), 413.0892 (2.0), 395.0779 (1.9), 383.0775 (18.6), 353.0669 (32.6), 325.0706 (2.4), 297.0767 (10.9), 161.0233 (2.0), 117.0329 (3.2) | 4.04 | 0.905 | 2 |
| 63 | homoorientin (luteolin 6-C-glucoside) a,b | C21H20O11 | 447.0933 | 447.0930 (100), 369.0610 (2.5), 357.0614 (39.3), 339.0497 (2.4), 327.0514 (53.7), 311.0537 (1.7), 299.0573 (3.5), 298.0487 (3.3), 297.0411 (14.0), 285.0405 (3.8), 133.0280 (11.4), 175.0376 (2.9) | 4.54 | 0.225 | 1, 2,3 |
| 64 | luteolin O-hexuronosyl-O-hexoside b | C27H28O17 | 623.1264 | 623.1263 (66.0), 447.0930 (2.6), 285.0403 (100), 257.0454 (0.5), 243.0290 (0.9), 217.0499 (1.5), 199.0393 (2.5), 175.0391 (2.5), 151.0025 (3.9), 133.0280 (7.5), 107.0125 (2.6) | 4.72 | 1.457 | 2 |
| 65 | rutin a | C27H30O16 | 609.1464 | 609.1467 (100), 301.0346 (30.2), 300.0274 (79.6), 271.0247 (39.9), 255.0296 (17.3), 243.0294 (8.7), 227.0345 (2.3), 211.0391 (0.4), 178.9976 (2.7), 163.0022 (1.4), 151.0023 (5.5), 121.0277 (0.3), 107.0121 (2.3) | 5.08 | 0.972 | 1,2 |
| 66 | luteolin O-pentosylhexoside b | C26H28O15 | 579.1360 | 579.1364 (83.4), 447.0879 (0.5), 285.0404 (100), 256.0366 (1.3), 241.0502 (0.6), 227.0341 (0.8), 175.0385 (2.0), 151.0024 (5.0), 133.0280 (3.7), 107.0124 (2.3) | 5.09 | 1.394 | 2 |
| 67 | isoquercitrin a | C21H20O12 | 463.0886 | 463.0887 (100), 343.0472 (0.5), 301.0346 (37.6), 300.0274 (82.0), 271.0248 (32.5), 255.0296 (13.3), 243.0296 (8.2), 227.0344 (2.6), 211.0398 (0.5), 178.9979 (2.30), 163.0033 (1.5), 151.0024 (9.1), 121.0275 (1.0), 107.0124 (3.8) | 5.18 | 1.103 | 1,2,3 |
| 68 | hyperoside a,b | C21H20O12 | 463.0887 | 463.0829 (100), 301.0352 (12.6), 300.0272 (21.7), 271.0245 (10.2), 255.0283 (4.4), 243.0284 (2.2), 179.0331 (1.8), 175.0245 (8.0), 163.0372 (1.5), 151.0023 (50.4), 135.0438 (40.4), 107.0123 (12.3) | 5.29 | 1.218 | 1,2,3 |
| 69 | nepetin O-pentosylhexoside b | C27H30O16 | 609.1468 | 609.1468 (100), 315.0516 (63.35), 301.0354 (7.20), 300.0279 (32.54), 299.0202 (8.60), 285.0401 (5.50), 271.0251 (1.33), 133.0282 (6.77) | 5.35 | −5.123 | 1,2 |
| 70 | luteolin 7-O-rutinoside b | C27H30O15 | 593.1512 | 593.1518 (83.0), 285.0403 (100), 256.0372 (0.6), 243.0290 (0.6), 229.0499 (0.4), 217.0492 (0.8), 175.0391 (2.2), 151.0023 (4.7), 133.0281 (4.6), 107.0119 (1.8) | 5.22 | 1.006 | 1,2 |
| 71 | luteolin 7-O-glucoside a | C21H20O11 | 447.0933 | 447.0935 (100), 285.0404 (43.0), 284.0324 (49.0), 255.0291 (0.7), 227.0349 (3.2), 211.0394 (2.7), 161.0230 (1.9), 151.0025 (3.8), 133.0280 (4.1), 107.0122 (2.3) | 5.31 | 0.437 | 1, 2,3 |
| 72 | luteolin O-hexuronide b | C21H18O12 | 461.0736 | 461.0730 (54.1), 285.0403 (100), 267.0295 (0.3), 243.0297 (0.8), 229.0491 (0.5), 217.0503 (0.7), 199.0393 (2.8), 151.0023 (4.7), 133.0280 (8.7), 107.0122 (2.2) | 5.38 | 0.978 | 2 |
| 73 | isorhamnetin O-hexuronide b | C22H20O13 | 491.0832 | 491.0836 (72.0), 387.0720 (0.4), 357.0628 (0.7), 315.0511 (100), 300.0275 (52.0), 272.0325 (8.1), 255.0290 (0.2), 243.0295 (0.3), 229.6530 (0.2), 215.0344 (0.3) 175.0232 (1.0), 151.0025 (1.6), 107.0118 (1.0) | 5.47 | 0.970 | 2 |
| 74 | kaempferol 7-O-rutinoside b | C27H30O15 | 593.1520 | 593.1519 (100), 285.0403 (74.9), 284.0325 (44.5), 255.0297 (36.6), 227.0344 (24.1), 211.0394 (1.7), 163.0022 (1.7), 151.0020 (1.5), 107.0117 (1.3) | 5.65 | 1.124 | 1,2 |
| 75 | nepetin O-hexoside b | C22H22O12 | 477.1038 | 477.1041 (100), 315.0486 (33.8), 300.0268 (16.2), 299.0198 (19.1), 285.0407 (2.6), 271.0243 (2.5), 255.0304 (1.1), 243.0290 (3.2), 227.0341 (3.1), 199.0391 (8.8), 136.9868 (0.9), 133.0281 (10.1) | 5.67 | −0.253 | 1,2,3 |
| 76 | axillarin O- pentosylhexoside b | C28H32O17 | 639.1567 | 639.1567 (100), 345.0616 (73.7), 330.0387 (21.0), 315.0145 (7.7), 287.0190 (4.8) | 5.74 | 0.012 | 2 |
| 77 | apigenin O-pentosylhexoside b | C26H28O14 | 563.1406 | 563.1412 (32.9), 269.0453 (100), 239.0337 (0.3), 225.0561 (1.1), 151.0022 (0.9), 117.0330 (3.6), 107.0122 (1.8) | 5.75 | 0.961 | 2 |
| 78 | apigenin 7-O-rutinosideb | C27H30O14 | 577.1570 | 577.1570 (48.7), 269.0454 (100), 457.1350 (1.5), 239.0348 (0.3), 225.0556 (1.5), 163.0388 (6.6), 119.0486 (10.2), 117.0330 (3.3), 107.0124 (1.9) | 5.82 | 1.250 | 2 |
| 79 | isorhamnetin 3-O-glucoside a,b | C22H22O12 | 477.1042 | 477.1038 (100), 315.0493 (12.8), 314.0432 (56.2), 299.0200 (4.3), 271.0246 (23.1), 257.0453 (5.4), 243.0293 (24.6), 227.0343 (3.3), 215.0341 (3.3), 199.0391 (4.0),178.9975 (0.6), 151.0023 (3.2), 107.0122 (0.8) | 5.90 | 0.253 | 1,2,3 |
| 80 | hispidulin O-pentosylhexoside b | C27H30O15 | 593.1512 | 593.1523 not fragmented * | 5.93 | 1.832 | 2 |
| 81 | isorhamnetin O-pentoside b | C21H19O11 | 447.0935 | 447.0935 (100), 315.0486 (7.4), 314.0436 (43.6), 300.0276 (20.4), 285.0415 (6.3), 271.0247 (23.2), 255.0304 (2.1), 243.0294 (15.6), 227.0340 (2.6), 151.0020 (2.0) | 6.02 | 0.437 | 1, 2 |
| 82 | chrysoeriol O-pentosylhexoside b | C27H30O15 | 593.1512 | 593.1530 not fragmented * | 6.04 | 2.962 | 2 |
| 83 | apigenin O-hexuronide b | C21H18O11 | 445.0787 | 445.6779 (29.6), 269.0453 (100), 225.0550 (1.8), 213.0537 (0.1), 197.0596 (1.2), 183.0440 (1.3), 175.0237 (15.2), 151.0024 (2.1), 117.0330 (6.6), 107.0123 (2.9) | 6.13 | 0.484 | 2 |
| 84 | kaempferol 3-O-glucoside a,b | C21H19O11 | 447.0935 | 447.0935 (100), 285.0393 (15.8), 284.0326 (51.3), 255.0296 (36.5), 227.0344 (37.4), 211.0395 (1.4), 151.0023 (2.3) | 6.21 | 0.504 | 1, 2 |
| 85 | jaceosidin O-hexuronide b | C23H22O13 | 505.0988 | 505.0994 (95.1), 371.0758 (0.8), 329.0667 (100), 314.0433 (18.018), 299.0197 (35.648), 285.0405 (2.0), 271.0247 (36.4), 243.0306 (0.4), 227.0341 (1.0), 175.0236 (11.1), 161.0227 (0.9), 113.0227 (31.0), 85.0278 (19.0) | 6.33 | −2.731 | 2,3 |
| 86 | chrysoeriol O-hexuronide b | C22H20O12 | 475.0882 | 475.0883 (87.3), 299.0560 (100), 284.0325 (68.0), 256.0374 (7.3), 239.0351 (0.3), 227.0356 (1.7), 211.0387 (0.9), 175.0236 (15.1), 151.0021 (2.1), 139.0015 (0.3), 107.0125 (2.8) | 6.34 | 0.254 | 2 |
| 87 | jaceosidin O-hexoside | C23H24O12 | 491.1195 | 491.1199 (100), 329.0667 (4.8), 328.0586 (8.9), 313.0356 (35.8), 298.0136 (9.2), 285.0400 (4.3), 270.0179 (15.6), 136.9867 (1.0) | 6.50 | 0.877 | 2 |
| 88 | eupatilin O-hexoside | C24H26O12 | 505.1351 | 505.1356 not fragmented * | 7.49 | 0.932 | 2 |
| 89 | luteolin a | C15H10O6 | 285.0405 | 285.0403 (100), 217.0495 (1.0), 199.0394 (1.8), 175.0391 (1.9), 151.0023 (4.3), 133.0280 (24.1), 121.0279 (1.1), 107.0121 (4.5) | 7.58 | −0.636 | 2,3 |
| 90 | quercetin a | C15H10O7 | 301.0354 | 301.0354 (100), 273.0409 (2.5), 257.0482 (0.7), 178.9975 (25.3), 151.0023 (42.4), 121.0279 (12.1), 107.0123 (12.8) | 7.63 | −0.019 | 1,2 |
| 91 | patuletin (6-methoxyquercetin) b | C16H12O8 | 331.0464 | 331.0460 (100), 316.0223 (64.6), 287.0198 (7.4), 271.0245 (6.2), 259.0246 (3.6), 243.0292 (2.2), 181.0134 (5.5),165.9895 (17.5), 139.0023 (11.3), 136.9863 (1.2), 121.0280 (3.1), 109.9994 (10.6) | 7.72 | 0.149 | 2,3 |
| 92 | nepetin (6-methoxyluteolin) b | C16H12O7 | 315.0514 | 315.0514 (73.4), 300.0278 (100), 272.0317 (0.4), 255.0307 (0.6), 243.0306 (1.5), 227.0348 (1.7), 165.9895 (0.8), 139.0029 (0.7), 136.9868 (10.1), 133.0287 (2.7), 109.9997 (1.6) | 7.75 | 1.251 | 1,2,3 |
| 93 | spinacetin b | C17H14O8 | 345.0616 | 345.0613 (100), 330.0380 (94.95), 315.0148 (30.00), 287.0196 (24.64), 259.0245 (14.99), 243.0296 (2.13), 231.0292 (2.05), 215.0341 (5.30), 187.0390 (3.78), 175.0388 (0.16), 165.9890 (0.52), 163.0387 (1.08), 149.0230 (2.98), 139.0022 (1.05), 136.9864 (1.81) | 7.85 | −0.726 | 2,3 |
| 94 | axillarin b | C17H14O8 | 345.0616 | 345.0615 (100), 330.0381 (99.2), 315.0147 (48.3), 287.0196 (14.5), 271.0241 (1.6), 259.0245 (3.6), 243.0294 (3.5), 231.0293 (4.8), 215.0341 (4.2), 175.0026 (3.2), 165.9894 (5.6), 149.0230 (10.0), 139.0386 (2.9), 136.9867 (1.1), 121.0281 (1.5), 109.9994 (3.4) | 8.25 | −0.205 | 2,3 |
| 95 | apigenin a | C15H10O5 | 269.0457 | 269.0454 (100), 225.0551 (1.0), 201.0541 (0.4), 151.0022 (5.3), 121.0124 (1.1), 117.0330 (18.4), 107.0124 (4.4) | 8.62 | −1.942 | 2 |
| 96 | hispidulin (scutellarein-6-methyl ether) a,b | C16H12O6 | 299.0563 | 299.0560 (65.36), 284.0323 (100), 255.0299 (1.50), 227.0340 (3.52), 211.0393 (2.15), 165.9894 (0.86), 136.9865 (15.57), 117.0329 (1.85) | 8.84 | −0.372 | 2,3 |
| 97 | quercetagetin-3,6,3’(4’)-trimethyl ether b | C18H16O8 | 359.0772 | 359.0776 (100), 344.0539 (85.8), 329.0305 (41.5), 314.0068 (2.8), 301.0356 (10.3), 286.0123 (7.3), 258.0169 (4.0), 242.0218 (15.0), 230.0207 (2.5), 214.0267 (9.1), 186.0303 (1.7), 163.0381 (1.7), 161.0223 (1.3), 109.9985 (0.4) | 9.08 | 1.112 | 2,3 |
| 98 | isorhamnetina,b | C16H12O7 | 315.0512 | 315.0514 (100), 300.0278 (48.1), 271.0254 (3.3), 255.0296 (2.4), 243.0300 (1.4), 227.0340 (1.8), 211.0388 (0.5), 163.0025 (3.0), 151.0025 (8.4), 107.0124 (8.0) | 9.11 | −0.551 | 1,2 |
| 99 | jaceosidin (6-hydroxyluteolin-6,3’-dimethyl ether) a,b | C17H14O7 | 329.0677 | 329.0667 (87.3), 314.0433 (100), 299.0197 (20.2), 271.0249 (33.3), 255.0288 (0.6), 243.0296 (3.0), 227.0346 (2.9), 215.0347 (1.9), 199.163.0021 (1.9), 136.9868 (2.3), 135.0076 (0.6), 133.0279 (4.5) | 9.15 | 0.073 | 2,3 |
| 100 | cirsiliolb | C17H14O7 | 329.0677 | 329.0670 (100), 314.0436 (85.7), 299.0198 (35.2), 271.0250 (62.0), 243.0301 (1.0), 199.0393 (0.9), 161.0231 (0.8), 151.0028 (0.5) | 9.47 | 0.954 | 2,3 |
| 101 | quercetagetin-3,6,3’(4’)-trimethyl ether b | C18H16O8 | 359.0772 | 359.0777 (100), 344.0539 (42.5), 329.0306 (63.0), 314.0073 (14.7), 301.0346 (1.6), 286.0122 (3.5), 258.0172 (4.3), 230.0216 (1.5), 214.0269 (0.3), 202.0258 (1.2), 165.9889 (0.4), 163.0391 (7.6), 148.0153 (10.2), 139.0019 (0.5), 136.9864 (1.2) | 9.66 | 1.196 | 2,3 |
| 102 | cirsimaritin (6-hydroxyapigenin-6,7-dimethyl ether) a,b | C17H14O6 | 313.0719 | 313.0718 (100), 298.0480 (38.6), 283.0248 (12.6), 269.0455 (12.8), 255.0295 (35.2), 227.0337 (0.4), 151.0017 (0.4), 107.0122 (0.5) | 10.39 | 0.059 | 2,3 |
| 103 | eupatilin/santin b | C18H16O7 | 343.0812 | 343.0824 (100), 328.0591 (69.9), 313.0358 (47.5), 298.0117 (15.9), 285.0411 (2.4), 270.0173 (11.6), 242.0221 (4.8), 214.0266 (2.1), 163.0029 (4.4), 147.0438 (4.7), 136.9864 (2.3), 132.0203 (4.1), 109.9997 (0.4) | 10.68 | −0.047 | 2,3 |
| Samples | PMD Assay (mmol TE/g) | DPPH (mg TE/g) | ABTS (mg TE/g) | CUPRAC (mg TE/g) | FRAP (mg TE/g) | Metal Chelating (mg EDTAE/g) |
|---|---|---|---|---|---|---|
| Leaves | 1.09 ± 0.03 c | 43.87 ± 0.26 b | 65.64 ± 1.77 c | 86.71 ± 0.72 c | 57.34 ± 0.08 b | 36.16 ± 0.36 a |
| Roots | 1.48 ± 0.01 a | 44.87 ± 0.08 b | 91.52 ± 0.76 b | 137.08 ± 0.55 b | 92.21 ± 2.05 a | 33.00 ± 1.18 b |
| Flower heads | 1.20 ± 0.03 b | 84.54 ± 3.35 a | 96.35 ± 2.22 a | 151.20 ± 0.22 a | 93.22 ± 1.59 a | 17.43 ± 1.87 c |
| Samples | AChE (mg GALAE/g) | BChE (mg GALAE/g) | Tyrosinase (mg KAE/g) | α-Amylase (mmol ACAE/g) | α-Glucosidase (mmol ACAE/g) | Lipase (mg OE/g) |
|---|---|---|---|---|---|---|
| Leaves | 2.11 ± 0.04 a | 2.43 ± 0.04 a | 54.65 ± 1.30 a | 0.44 ± 0.01 a | 0.19 ± 0.05 c | 4.02 ± 0.67 b |
| Roots | 2.00 ± 0.03 b | 1.33 ± 0.20 b | 51.43 ± 0.66 b | 0.43 ± 0.02 a | 0.71 ± 0.07 a | 8.15 ± 1.00 a |
| Flower heads | 1.83 ± 0.08 c | na | 45.49 ± 1.11 c | 0.28 ± 0.02 b | 0.50 ± 0.03 b | na |
Disclaimer/Publisher’s Note: The statements, opinions and data contained in all publications are solely those of the individual author(s) and contributor(s) and not of MDPI and/or the editor(s). MDPI and/or the editor(s) disclaim responsibility for any injury to people or property resulting from any ideas, methods, instructions or products referred to in the content. |
© 2022 by the authors. Licensee MDPI, Basel, Switzerland. This article is an open access article distributed under the terms and conditions of the Creative Commons Attribution (CC BY) license (https://creativecommons.org/licenses/by/4.0/).
Share and Cite
Gevrenova, R.; Zengin, G.; Sinan, K.I.; Zheleva-Dimitrova, D.; Balabanova, V.; Kolmayer, M.; Voynikov, Y.; Joubert, O. An In-Depth Study of Metabolite Profile and Biological Potential of Tanacetum balsamita L. (Costmary). Plants 2023, 12, 22. https://doi.org/10.3390/plants12010022
Gevrenova R, Zengin G, Sinan KI, Zheleva-Dimitrova D, Balabanova V, Kolmayer M, Voynikov Y, Joubert O. An In-Depth Study of Metabolite Profile and Biological Potential of Tanacetum balsamita L. (Costmary). Plants. 2023; 12(1):22. https://doi.org/10.3390/plants12010022
Chicago/Turabian StyleGevrenova, Reneta, Gokhan Zengin, Kouadio Ibrahime Sinan, Dimitrina Zheleva-Dimitrova, Vessela Balabanova, Maxime Kolmayer, Yulian Voynikov, and Olivier Joubert. 2023. "An In-Depth Study of Metabolite Profile and Biological Potential of Tanacetum balsamita L. (Costmary)" Plants 12, no. 1: 22. https://doi.org/10.3390/plants12010022
APA StyleGevrenova, R., Zengin, G., Sinan, K. I., Zheleva-Dimitrova, D., Balabanova, V., Kolmayer, M., Voynikov, Y., & Joubert, O. (2023). An In-Depth Study of Metabolite Profile and Biological Potential of Tanacetum balsamita L. (Costmary). Plants, 12(1), 22. https://doi.org/10.3390/plants12010022

