Abstract
Rice is susceptible to cold stress at the seedling stage, which can delay growth and decrease yield. We evaluated 187 rice accessions for cold tolerance at the seedling stage and developed genotypic assays for three markers. All japonica (20/20) and 20/140 indica accessions were highly cold tolerant. Two SNP markers specific for COLD1 and LOC_Os10g34840 were practical to use by normal agarose gel. The SNP marker specific for COLD1 was highly specific for predicting cold tolerance. However, the sensitivity of this marker was low as several cold-tolerant indica accessions lacked the cold-tolerant allele. The LOC_Os10g34840 marker was slightly more sensitive than the COLD1 marker for predicting highly cold-tolerant accessions. An insertion/deletion variant in the NAC6 gene was identified as a novel cold tolerance marker. The NAC6 marker predicted more highly cold-tolerant accessions compared with the other two markers. The SNP marker specific for LOC_Os10g34840 and the NAC6 marker were present in several tested subgroups, suggesting their wide effects and distribution. The three markers combined predicted the most highly cold-tolerant accessions, indicating that the marker combination is superior for applications such as marker-assisted breeding. The cold-tolerant accessions and the genotypic marker assays will be useful for future rice breeding.
1. Introduction
Rice is a staple food for half of the world’s population and is cultivated in more than 100 countries. However, rice is susceptible to low temperature stress, which affects growth, productivity, quality formation, and geographical distribution of rice plants [1,2]. Cold stress at the seedling stage can cause chlorosis, necrosis, reduction in vigor, and delay in seedling emergence leading to delay crop maturation. Together, these effects reduce crop yield [3]. In addition, cold stress affects not only the yield but also the quality of rice [4]. Cold stress is an important problem for rice cultivation, even in the major rice-producing Lower Mekong tropical countries (Thailand, Cambodia, Laos, Burma, and Vietnam) [5].
Asian cultivated rice (Oryza sativa) comprises two subspecies: indica and japonica. Through selective breeding over centuries, cultivated rice has acquired agricultural traits such as high grain yield and environmental tolerance. Japonica rice plants are generally more cold tolerant than indica cultivars [6,7,8]. Japonica rice plants harboring genetic variants conferring cold resistance can be bred with indica to develop cold-resistant varieties. However, cold tolerance is a complex trait controlled by multiple genes, which presents a challenge for developing new cold-resistant varieties. Quantitative trait loci (QTLs) mapping and genome-wide association study (GWAS) are two widely used tools for identifying the genetic control of complex traits.
Genetic loci controlling cold tolerance in rice have been discovered by QTL mapping using bi-parental populations [6,9]. However, bi-parental mapping has the major drawback due to the limitation of genetic background to parental lines. Recently, GWAS has also been used for cold tolerance in rice, with the advantage of using a large number of accessions for genetic loci controlling the trait. In addition, microarray and RNA sequencing technology were used for genome-wide gene expression in rice under cold stress [10,11,12]. The genes obtained from these studies could be useful for further studies on mechanisms controlling cold tolerance, and development of molecular markers used for selection of cold tolerant rice plants.
Several QTLs and genes responsible for cold tolerance have been identified [13]. The cold tolerant gene and QTL are useful for the development of molecular markers used for facilitating breeding of cold tolerance in rice [6,14]. Because it is difficult to identify plants having genes responsible for cold tolerance using phenotypes, marker-assisted selection is a valuable method for developing cold-tolerant cultivars.
The NAC (NAM, ATAF and CUC) superfamily is one of the largest plant-specific transcription factor families. NAC transcription factors are involved in a wide range of abiotic and biotic stress responses including cold stress [15]. OsNAC6 was reported as a transcriptional activator in response to abiotic and biotic stresses, and this gene could be useful for the improvement of stress tolerance in plants [16]. OsNAC6 was reported to mediate root structure and enhance drought tolerance [17]. In addition, expression of OsNAC6 was shown to be increased under cold stress [12,18].
Using recombinant inbred lines (RILs) generated from a cross between chilling-tolerant Nipponbare (japonica) and chilling-sensitive 93-11 (indica) cultivars, Ma et al. [6] identified the QTL locus, COLD1, conferring chilling tolerance in japonica rice. COLD1 encodes a regulator of G-protein signaling, and it interacts with the G-protein to activate the Ca2+ channel for sensing low temperature. A nonsynonymous single-nucleotide polymorphism (SNP) in the COLD1 fourth exon was found to distinguish all cold-tolerant from cold-sensitive accessions. Moreover, evolutionary analysis suggests that this variant was selected during the domestication of japonica rice. In addition, overexpression of COLD1 jap significantly increases chilling tolerance. These finding are of great potential for rice molecular breeding.
Using GWAS with a 1033 rice accession diversity panel, LOC_Os10g34840 was identified as the candidate gene for cold tolerance in rice at the seedling stage, and SNP2G was identified to be responsible for cold tolerance at the seedling stage. This SNP is a nonsynonymous variant predicted to affect the protein folding and function of a putative pectin lyase. The cold-tolerant allele, SNP2G, was reported to be present in 80.08% in temperate japonica but only 3.8% of indica. The SNP2G mutation site was used to design a cleaved-amplified polymorphic sequence (CAPS) marker, which was used as marker-assisted selection (MAS). Most of near-isogenic lines (NILs) having SNP2G showed better growth and significantly higher survival rates than those of the NILs having SNP2A [14]. The authors hoped that cold tolerant loci and the functional markers will be useful for breeding cold-tolerant varieties and for studying the molecular basis of cold tolerance in rice.
Because cold tolerance is a very complex trait controlled by multiple genes, it is very difficult for breeders to select desirable plants due to the lack of discrete phenotypes. In addition, this trait is affected by the environment. Functional markers or gene markers are developed from DNA polymorphisms within the genes that cause phenotypic trait variations [19]. Functional markers are directly linked to the allele of the target traits [20]. Thus, for marker-assisted selection (MAS), these markers are better than random DNA markers such as simple sequence repeat (SSR) and single nucleotide polymorphism (SNP). The COLD1 and LOC_Os10g34840 functional markers may be insufficient to accurately predict cold tolerance; hence, more markers are required. In addition to genetic mapping methods, genes potentially controlling cold tolerance in rice can be identified using comparative transcriptomic methods, such as microarray and RNA sequencing [11,12,21].
Polymorphisms in COLD1, LOC_Os10g34840, and OsNAC6 can be used for the development of practical gene markers used as MAS for breeding of cold-tolerant plants in a breeding laboratory having limited resources. Although a CAPS marker was developed for a cold-tolerant allele of LOC_Os10g34840, a practical marker without the need for restriction enzyme digestion could be an alternative method. In addition, to our knowledge, there is no report of a NAC6 marker applied to MAS associated with cold tolerance based on differential expression in transcriptomic studies.
This work evaluated rice germplasms for cold tolerance at the seedling stage, and developed functional markers from genes conferring cold tolerance, COLD1, and LOC_Os10g34840. These two gene markers were developed to detect polymorphic SNPs using normal agarose gel. In addition, a 222 bp deletion in the OsNAC6 gene was identified as a novel marker of cold tolerance among the accessions. The germplasms and the markers reported in this study will be useful for future rice breeding.
2. Results
2.1. Phenotypic Variation in Response to Cold Treatment
To assess the phenotypic variation in cold tolerance, 10-day old rice seedlings (at three-leaf stage) were evaluated. A total of 187 rice accessions were tested in this study, of which 20 were japonica, 140 were indica, 6 were admixture, and 21 were not determined (nd) (Table S1). Phenotypic variation among 187 rice accessions in response to cold treatment at the seedling stage was observed. Rice seedlings aged 10 days before (top) and after cold treatment (bottom) are shown in Figure 1a. Phenotypic variation of the rice accessions in response to cold treatment is shown in Figure 1b. The cold tolerant scores of each accession are listed in Table S1. Approximately 68.9% (129/187) of these accessions were highly sensitive (score 1–3) and approximately 24.5% (46/187) were highly tolerant (score 8–9) (Figure 1b, Table S1). The highly sensitive accessions were indica and admixture. All of the tested japonica (20/20) and 20 out of 140 tested indica were highly tolerant (Figure 1c).
Figure 1.
Phenotypic variation of rice accessions in response to cold treatment. (a) Top, 10-day old seedlings before cold treatment; bottom, 10-day old seedlings after cold treatment at 6 ± 2 °C for three days and recovery at 30 °C for 10 days. (b) Phenotypic variation of rice accessions in response to cold treatment, X-axis is cold tolerant score (1–9), Y-axis is number of rice accessions. (c) The cold tolerance score structure (Y-axis) in different subspecies (X-axis).
2.2. Marker Development and Genotyping
2.2.1. NAC6
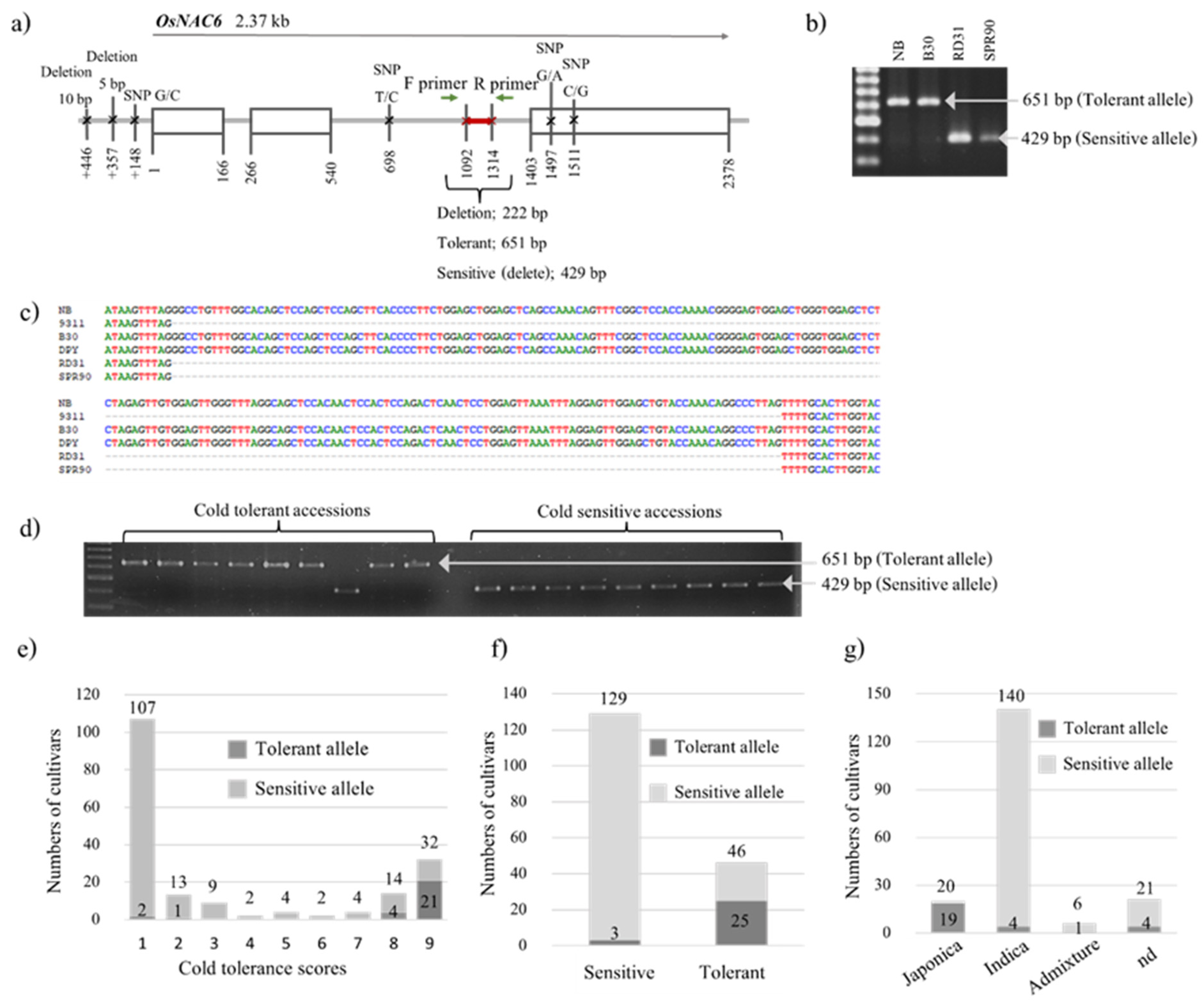
To seek additional markers of cold tolerance in other genes apart from COLD1 and LOC_Os10g34840, genomic sequence putatively involved in cold tolerance, 2.37 kb DNA sequences of NAC6 from Nipponbare, were compared with those of 93–11. Several DNA polymorphisms between them were identified (Figure 2a). The deletion of 222 bp in the 2nd intron was of interest because this polymorphism can be used for development of an indel marker, providing DNA patterns easy to observe by normal agarose gel. To confirm this polymorphic site, the sequences flanking this mutation were used to design primers to genotype two cold-tolerant cultivars, DPY and B30, and two cold-sensitive cultivars, SPR90 and RD 31, resulting in polymorphic bands easily observed (Figure 2b). These PCR bands were sent for sequencing. The results showed that the sensitive cultivars contained 222 bp deletion compared with the corresponding sequence of the tolerant cultivars (Figure 2c). Then, this marker was used to genotype the 187 rice accessions to evaluate the allele frequency of this gene. Samples of the genotyping are shown in Figure 2d. The results of genotyping demonstrating the distribution of tolerant and sensitive alleles in each cold tolerant score are shown in Figure 2e. The analysis showed that 54.4% (25 out of 46) of highly tolerant accessions (score 8 and 9) had the tolerant allele, and 97.7% (126 out of 129) of highly sensitive accessions (score 1–3) had the sensitive allele (Figure 2f). In addition, the results from genotyping showed that the tolerant allele was presented in all subspecies.
Figure 2.
Mutation in NAC6 and its marker used for genotyping. (a) Structure of NAC6 showing polymorphic sequences between japonica (Nipponbare) and indica (9311). (b) Validation of the genotypic assay for two cold-tolerant (NB and B30) and two cold-sensitive (RD31 and SPR90) reference cultivars. (c) Sequence alignment of amplicons from cold-tolerant (NB, DPY, and B30) and cold-sensitive (RD31 and SPR90) reference cultivars. (d) Representative examples of genotyping ten cultivars scored as cold-sensitive and ten cultivars scored as cold-tolerant among 187 accessions. (e) Allele frequency of NAC6 distributed in 1–9 cold tolerant scores of 187 rice accessions. (f) Allele frequency of NAC6 in extremely tolerant (score 8,9) and extremely sensitive (score 1–3) rice accessions. (g) The distribution of tolerant and sensitive alleles of NAC6 in each subspecies group.
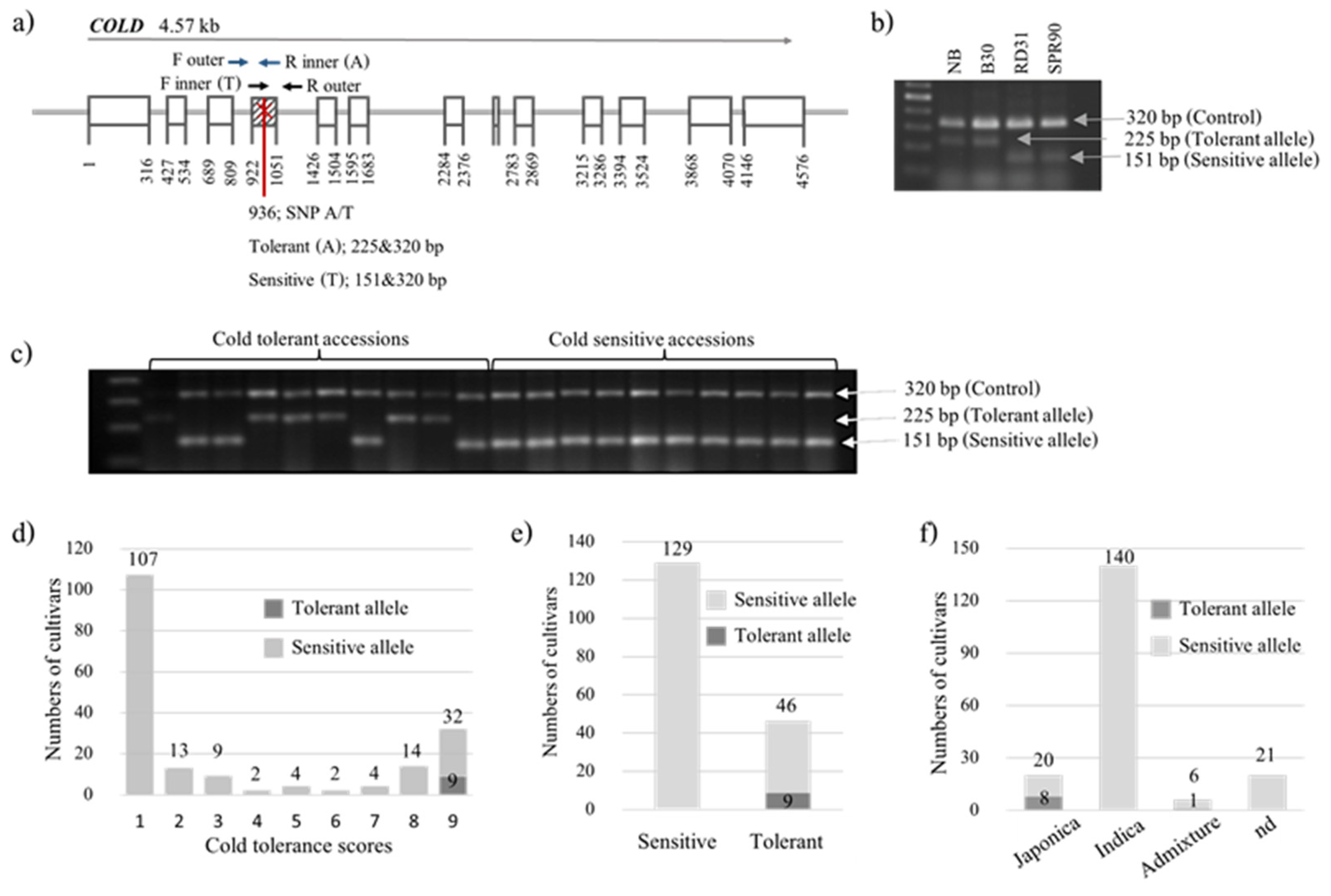
2.2.2. COLD1
A single-nucleotide mutation (A/T) in COLD1 was reported to confer cold tolerance at the seedling stage (Figure 3a; [6]). This mutation was used to design SNP marker using two pairs of primers in a single PCR tube simultaneously amplifying both mutant and normal alleles as well as an internal control band. To confirm this polymorphic site, the sequences flanking this mutation and the mutation site were used to design primers and genotyped two cold-tolerant cultivars, DPY and B30, and two cold-sensitive cultivars, SPR90 and RD 31. The results showed clearly polymorphic bands between tolerant and sensitive cultivars easily observed by 2% normal agarose gel (Figure 3b). Then, this marker was used to genotype the 187 rice accessions to evaluate the allele frequency of this gene. Samples of the genotyping are shown in Figure 3c. The results of genotyping demonstrating the distribution of tolerant and sensitive alleles in each cold tolerant score are shown in Figure 3d. The analysis showed that 19.6% (9 out of 46) highly tolerant accessions (score 8 and 9) had the tolerant allele, and 100% (129 out of 129) highly sensitive accessions (score 1–3) had the sensitive allele (Figure 3e). In addition, the result of genotyping showed that the tolerant allele of COLD1 was found mainly in japonica type (Figure 3f).
Figure 3.
Mutation in COLD1 and its marker used for genotyping. (a) Structure of COLD1 showing polymorphic sequences between japonica (Nipponbare) and indica (9311). (b) Validation of the genotypic assay for two cold-tolerant (NB and B30) and two cold-sensitive (RD31 and SPR90) reference cultivars. (c) Representative examples of genotyping ten cultivars scored as cold-sensitive and ten cultivars scored as cold-tolerant among 187 accessions. (d) Allele frequency of COLD1 distributed in 1–9 cold tolerant scores of 187 rice accessions. (e) Allele frequency of COLD1 in extremely tolerant (score 8,9) and extremely sensitive (score 1–3) rice accessions. (f) The distribution of tolerant and sensitive alleles of COLD1 in each subspecies group.
2.2.3. LOC_Os10g34840
LOC_Os10g34840 was reported to control cold tolerance at the seedling stage due to a single-nucleotide mutation (G/A) (Figure 4a, [14]). This mutation was used to design a SNP marker using two pairs of primers for allele-specific amplifications. To confirm this polymorphic site, the sequences flanking this mutation and the mutation site were used to design primers and genotyped two cold-tolerant cultivars, DPY and B30, and two cold-sensitive cultivars, SPR90 and RD31. The results showed clearly polymorphic bands between tolerant and sensitive cultivars easily observed by 2% normal agarose gel (Figure 4b). Then, this marker was used to genotype the 187 rice accessions to evaluate the allele frequency of this gene. Samples of the genotyping are shown in Figure 4c. The results of genotyping demonstrating the distribution of tolerant and sensitive alleles in each cold tolerant score are shown in Figure 4d. The analysis showed that 32.6% (15 out of 46) of highly tolerant accessions (score 8 and 9) had the tolerant allele, and 98.4% (127 out of 129) of highly sensitive accessions (score 1–3) had the sensitive allele (Figure 4e). In addition, the result of genotyping showed that the tolerant allele of LOC_Os10g34840 was found in both japonica and indica types (Figure 4f).
Figure 4.
Mutation in LOC_Os10g34840 and its marker used for genotyping. (a) Structure of LOC_Os10g34840 showing polymorphic sequences between japonica (Nipponbare) and indica (9311). (b) Validation of the genotypic assay for two cold-tolerant (NB and B30) and two cold-sensitive (RD31 and SPR90) reference cultivars. (c) Representative examples of genotyping ten cultivars scored as cold-sensitive and ten cultivars scored as cold-tolerant among 187 accessions. (d) Allele frequency of LOC_Os10g34840 distributed in 1–9 cold tolerant scores of 187 rice accessions. (e) Allele frequency of LOC_Os10g34840 in extremely tolerant (score 8,9) and extremely sensitive (score 1–3) rice accessions. (f) The distribution of tolerant and sensitive alleles of LOC_Os10g34840 in each subspecies group among 187 accessions.
2.2.4. Marker Combination for Predicting Cold Tolerance
Since cold tolerance is a complex trait, we wondered if the combination of markers would be a better predictor of cold tolerance than single markers. The accessions were separated into two groups according to the presence of one or more cold-tolerant allele from the three loci versus homozygous cold-sensitive allele for all three loci. Using all three markers together, the result is shown in Figure 5a. The prediction of highly cold-tolerant accessions was slightly more sensitive using the combined markers (27 out of 46) compared with the best single marker NAC6 (25 out of 46) (Figure 5b).
Figure 5.
Genotyping using the three gene-specific markers and prediction of cold tolerance. (a) Allele frequency of the presence of one or more cold-tolerant allele from the three loci distributed in 1–9 cold tolerant scores of 187 rice accessions. (b) Allele frequency of the presence of one or more cold-tolerant allele from the three loci in extremely tolerant (score 8,9) and extremely sensitive (score 1–3) rice accessions.
3. Discussion
Germplasm is a highly valuable source used for the development of new varieties with desirable traits. The identified accessions with high cold tolerance will be useful for the development of new varieties having better cold tolerance. These varieties can be used to improve rice production affected by low temperatures. Most of rice accessions tested in this study were indica, although most of them were upland rice. This was different from a study indicating that indica genotypes are predominantly adapted to the lowland, while japonica rice is more adapted to the upland and highland regions [22]. The cold tolerance phenotype was assessed among the 187 rice accessions, of which only a few were highly cold tolerant (Figure 1; Table S1), probably because most of them were of the indica type, which in general is more cold sensitive than japonica [14,23,24]. All of the tested japonica accessions were cold tolerant. Interestingly, several of our improved indica varieties showed cold tolerance.
The gene-specific markers developed in this study, particularly for SNP detection, are practical to use by normal agarose gel. In general, sequencing or other laborious techniques need to be used for SNP detection [25,26,27,28]. Our SNP gene-specific markers can be used effectively in small breeding laboratories having only a set of equipment needed for normal PCR. In addition, our Indel gene-specific marker for NAC6 yielded PCR products with more than 200 bp size difference, easily observed by normal PCR and agarose gel.
Results from sequence alignment of NAC6 genes from the indica and japonica cultivars showed several polymorphic sites (Figure 2). Most of them were SNP or short deletions (≤10 bp), which were not easy to observe by normal agarose gel. However, there was a big deletion of 222 bp in the indica cultivars resulting in a polymorphic site easily observed. Conserved sequences flanking the polymorphic site were used for marker development. Using this marker to genotype the 187 rice accessions, the results showed that it can detect the highest number of resistant accessions compared to the other two markers developed in this study. In addition, 90% of japonica accessions (18/20) extremely tolerant to cold stress (score 8,9) have the tolerant allele for this gene, and 97.7% (126/129) extremely sensitive accessions (score 1,2,3) have the sensitive allele, similar to previous study reporting using indel markers developed from LOC_Os03g09140 (Osryh1) to genotype 153 rice accessions [23]. In addition, this marker could detect two extremely tolerant indica accessions, indicating that the tolerant allele of this gene was present in both japonica and indica types. Furthermore, the tolerant allele of this gene was present also in an admixture type and some of the not determined group, suggesting wide distribution and effects of this allele in various types of rice. Unlike COLD1 and LOC_Os10g34840, polymorphism in NAC6 associated with cold tolerance has not been reported. The NAC6 gene indel marker is located in the second intron of the gene. Therefore, it is difficult to assess the effect of this variant on NAC6 gene function. NAC6 mRNA splicing or stability could be affected by the indel and have a consequent effect on NAC6 protein levels. Alternatively, the NAC6 variants could be closely linked to another gene with variants that have a direct relationship to cold tolerance. To test whether the NAC6 indel is a functional marker of cold tolerance, specific assays of NAC6 gene function are required.
A single point mutation, SNP2 (A/T), in COLD1, is associated with cold tolerance, A in Japonica to T/C in indica and in O. nivara. However, C was detected only in a small number of tested accessions (7.8%, 10/127). Most of them were rice accessions from India [6]. In our study, the SNP marker for COLD1 was developed as an allele-specific marker, A for tolerant and T for sensitive types. This marker is practical to use because the polymorphism is easily observable by normal agarose gel used in the routine PCR laboratory, and no other sophisticated equipment is needed. In addition, both wild type and mutant alleles can be amplified in a single PCR tube, resulting in cost and time reduction compared to allele-specific amplification in separated PCR tubes. Furthermore, the polymorphism can be observed without restriction enzyme digestion, different from allele-specific markers previously reported for Pi2 [29]. Results from genotyping using this COLD1 marker indicated that only a few accessions (9/187) of this set of rice germplasm had a tolerant allele. However, this marker is highly specific because all accessions having a tolerant allele show extremely tolerant phenotype and all extremely sensitive accessions had a sensitive allele. Interestingly, none of extremely tolerant indica had a tolerant allele of this gene.
In this study, an allele-specific marker for LOC_Os10g34840 was developed based on G/A mutation (SNP2; G/A). LOC_Os10g34840 was reported as a functional gene controlling cold tolerance at the seedling stage, and SNP2G is a cold-tolerant allele. SNP2A allele was reported to present mainly in accessions from low altitudes, where most of the accessions are indica and tropical japonica types, while the SNP2G allele was found in higher altitudes [14]. Xiao et al. [14] developed the cleaved amplified polymorphic sequence (CAPS) marker to detect this point mutation and used as marker-assisted selection (MAS) to genotype near-isogenic lines (NIL) generated from cold-sensitive indica (Nanjing11) and cold-tolerant japonica (Nipponbare). The results showed that NIL2G plants demonstrated significantly better cold tolerance than those of the NIL2A in terms of survival rates at seedling stage and 1000-seed weights [14]. However, their marker requires restriction enzyme digestion analysis. Our SNP allele-specific marker for LOC_Os10g34840 developed in this study did not need digestion. This marker showed that 32.6% (15 out of 46) of highly tolerant accessions (score 8 and 9) had the tolerant allele. The highly tolerant accessions included japonica, indica, and the not determined group, suggesting that this tolerant allele is widely distributed. In addition, this marker is highly specific for detecting the highly sensitive allele (98.4%, 127 out of 129).
The COLD1 marker is the least sensitive, but most specific for predicting highly cold-tolerant accessions (Table S1). The LOC_Os10g34840 marker was slightly more sensitive than the COLD1 marker for predicting highly cold-tolerant accessions. The NAC6 gene indel marker was the most sensitive marker for predicting highly cold-tolerant accessions. Importantly, the NAC6 marker could predict highly tolerant indica accessions which lacked cold-tolerant alleles for the other gene tested (Table S1). Several of the Thai indica varieties were highly cold tolerant but did not possess cold-tolerant marker alleles (Table S1), suggesting that other markers are needed for robust prediction of cold tolerance in indica varieties.
Because cold tolerance is controlled by multiple genes, using several markers developed from several genes could help to identify more cold-tolerant accessions having different tolerant alleles. Accordingly, using three gene-specific markers in this study could identify 58.7% (27 out of 46) of highly tolerant accessions, instead of using individual marker for NAC6 (54.4%), COLD1 (19.6%), or LOC_Os10g34840 (32.6%). Our results suggested that if more cold tolerance genes were used, this proportion might be increased. However, there is insufficient information to determine the additive and non-additive (dominance and epistasis) effects among these markers on the cold tolerance prediction accuracy, since markers in other genes also control the cold tolerance phenotype. Therefore, if accessions were genotyped for more markers from other genes, the cold tolerance prediction accuracy could be improved.
4. Materials and Methods
4.1. Plant Materials
For cold treatment, a total of 187 rice accessions including Thai and exotic rice genotypes (Supplementary Table S1) were used for phenotyping and genotyping. The Thai accessions included upland and lowland rice genotypes collected nationwide, which were obtained from Genebank (Department of Agriculture, National Plant Genetic Resources Center, Thailand) and Thai farmers. The exotic rice accessions were obtained from the International Rice Research Institute (IRRI). The details of each accession are described in Table S1. The majority of the accessions used in this study comprise upland rice, with a tendency/expectation to have better cold tolerance than the lowland indica cultivars. The indica cultivars and the exotic rice lines were used in this study because they have several other desirable agronomic traits, which could be useful for the development of new cold-resistant varieties with better traits.
Two cold-tolerant cultivars, DPY and B30, and two cold-sensitive cultivars, SPR90 and RD 31, were used for marker development.
About 20 seeds of each accession were germinated in Petri dishes in an incubator. The germinated seeds were planted into 2 × 2 wells in a 50-well tray and cultivated under natural conditions. When the plants were about 15 days old, young leaves from about 10 plants per accession were harvested and used for genotyping. Total genomic DNA was extracted using the standard CTAB extraction protocol [30].
4.2. Cold Treatment and Evaluation of Cold Tolerance
For each accession, 20–30 seeds were germinated in Petri dishes in an incubator. The germinated seeds were planted in 2 × 2 wells in a 50-well tray at 30 ± 2 °C. In each tray, Nipponbare variety seeds were planted in four wells with different locations in the tray, which were used as positive controls. When the plants were about 10 days old (three-leaf stage), the trays of seedlings were moved to air-conditioned glass rooms for cold treatment at 6 ± 2 °C, with a 12 h day length of 126 µmol m−2 s−1 light intensity and a relative humidity of 75 to 85% for three days. Then, the seedlings were transferred back to 30 °C. After 10 days at 30 °C, the seedlings were scored for cold tolerance. The experiment was repeated three times under the same conditions. The seedlings were scored for cold tolerance using survival rate (calculated as the number of living plants/number of total plants × 100) on a 1–9 scale. For scores of 1, 2, 3, 4, 5, 6, 7, 8, and 9, the survival rate is ≤20, between 21 and 30, between 31 and 40, between 41 and 50, between 51 and 60, between 61 and 70, between 71 and 80, between 81 and 90, and >90, respectively.
4.3. Marker Development and Genotyping
4.3.1. NAC6 (LOC_Os01g66120)
Because japonica and indica showed different levels of cold tolerance, differences in NAC6 gene sequences between these two subspecies could be involved in this process. Sequence alignment of NAC6 gene of Nipponbare (japonica) and 93-11 (indica) was performed using Clustal W program. The 222 bp difference between them was designed to be an Indel marker using the conserved flanking sequences as primers (Table 1). The maker was used to amplify DNA sequences of two cold-tolerant and two cold-sensitive cultivars. The PCR products were sent for sequencing. Then, the marker was used to genotype 187 rice accessions. The PCR amplification was performed in 10 µL of reaction mixture, containing 1 µL of 10× Taq DNA polymerase buffer, 1 µL of 2 mM dNTP, 0.4 µL of 50 mM MgCl2, 0.1 µL of 5 U/µL Taq DNA polymerase (Invitrogen, Van Allen Way Carlsbad, CA, USA), 2 µL of DNA (10–50 ng/µL), 1 µL of 10 µM of forward or reverse primers. Thermal profiling was set with initial denaturation temperature of 95 °C for 5 min followed by 35 cycles of denaturation (95 °C for 30 s), annealing (59 °C for 30 s) and extension (72 °C for 30 min), and a final extension (72 °C for 8 min). The amplified PCR products together with a 100 bp DNA ladder (Thermo Scientific, Van Allen Way Carlsbad, CA, USA) were then size separated with 2% agarose gel electrophoresis.
Table 1.
Gene-specific primers used in this study.
4.3.2. COLD1 (LOC_Os04g51180)
The tetra-primer amplification refractory mutation system (T-ARM)-PCR [10] was used to differentiate A/T mutation in COLD1, resulting in an allele-specific oligonucleotide PCR. The sequences surrounding the A/T variant were used to design T-ARM-PCR primers using the web-based program available from http://cedar.genetic.soton.ac.uk/public_html/primer1.htm l (accessed on 15 June 2019). Two pairs of primers (Table 1) were used to simultaneously amplify both alleles as well as an internal control DNA fragment in the same reaction. The A allele is indicated by amplification using an outer F primer and an inner R primer and the T allele is indicated by amplification using an inner F primer and an outer R primer control. These primers were first used to genotype two cold-tolerant cultivars, DPY and B30, and two cold-sensitive cultivars, SPR90 and RD 31, to determine polymorphism between them, and to obtain optimal PCR condition. Then, they were used to genotypes the 187 rice accessions. The genomic DNA samples were subjected to PCR amplification using two pairs of allele-specific primers. The PCR amplification was performed in 10 µL of reaction mixture, containing 1 µL of 10× Taq DNA polymerase buffer, 1 µL of 2 mM dNTP, 0.4 µL of 50 mM MgCl2, 0.1 µL of 5U/µL Taq DNA polymerase (Invitrogen, USA), 2 µL deionized water, 2 µL of 10–50 ng/µL DNA, 0.5 µL of 10 µM forward inner primer, 1 µL of 10 µM reverse inner primer, and 1 µL each of 1 µM forward outer primer and reverse outer primer. Thermal profiling was set with initial denaturation temperature of 95 °C for 5 min followed by 35 cycles of denaturation (95 °C for 30 s), annealing (57 °C for 30 s) and extension (72 °C for 30 min), and a final extension (72 °C for 8 min). The PCR products were separated by electrophoresis in 2% agarose gel. Finally, 100 bp DNA ladder (Thermo Scientific, USA) was used as a standard.
4.3.3. LOC_Os10g34840
The sequences surrounding the G/A mutation in LOC_Os10g34840 were used to design allele-specific primers using the web-based program available from http://cedar.genetic.soton.ac.uk/public_html/primer1.html (accessed on 15 January 2020). Two pairs of allele-specific primers were used to differentiate the alleles in separated reactions (Table 1). Similar to COLD1, first, these primers were used to genotype two cold-tolerant cultivars (DPY and B30) and two cold-sensitive cultivars (SPR90 and RD 31) to determine polymorphism between them, and to obtain optimal PCR condition. Then, they were used to genotype the 187 rice accessions. The PCR amplification was performed in 10 µL of reaction mixture, containing 1 µL of 10× Taq DNA polymerase buffer, 1 µL of 2 mM dNTP, 0.8 µL of 50 mM MgCl2, 0.1 µL of 5U/µL Taq DNA polymerase (Invitrogen, USA), 0.5 µL of DMSO, 2 µL of DNA, 3.1 µL deionized water, 2 µL of 10–50 ng/µL DNA, 0.5 µL of 1 µM of outer forward primers and 1 µL of 10 µM of inner reverse primers (for G allele), or 0.5 µL of 1 µM of outer reverse primers and 1 µL of 10 µM inner forward primers (for A allele). Thermal profiling was set with initial denaturation temperature of 95 °C for 5 min followed by 35 cycles of denaturation (95 °C for 30 s), annealing (70 °C for 30 s) and extension (72 °C for 30 min), and a final extension (72 °C for 8 min). The PCR products were separated by electrophoresis in 2% agarose gel. Finally, 100 bp DNA ladder (Thermo Scientific, USA) was used as a standard.
5. Conclusions
The cold tolerance under cold stress at the seedling stage was determined for 187 rice accessions. In addition, we developed 2 SNP functional markers from genes reported to be involved in cold tolerance, COLD1 and LOC_Os10g34840 and a novel indel marker in the NAC6 gene. The NAC6 marker was more sensitive than the other markers for predicting high cold tolerance. The genotypic assays developed in this study and the novel rice accessions with high cold tolerance will be useful for future rice breeding programs.
Supplementary Materials
The following supporting information can be downloaded at: https://www.mdpi.com/article/10.3390/plants12010215/s1, Table S1: Rice accessions used in the study, their agroecologies and special traits, subspecies, score for cold stress, genotyping using the 3 gene-specific markers, and survival rate.
Author Contributions
Conceptualization, A.M.; methodology, Q.Y., P.S., N.P., K.S., K.D., K.T., S.C., N.S., T.W. and K.K.; data curation, P.S., K.K. and A.M.; writing—original draft preparation, A.M., Q.Y., P.S. and K.K.; writing—review and editing, A.M. and Q.Y.; project administration, A.M.; funding acquisition, A.M. and Q.Y. All authors have read and agreed to the published version of the manuscript.
Funding
This research was funded by Agricultural Research Development Agency (ARDA, grant number PRP6105021030), and the Project of the Science and Technology Department of Zhejiang Province, China (Grant Number LGN21C130005, 2021C02063-2).
Data Availability Statement
Not applicable.
Acknowledgments
We are grateful to Peera Jaruampornpan and Philip James Shaw for their critical reading and comments on the manuscript.
Conflicts of Interest
The authors declare no conflict of interest.
References
- Kong, W.; Zhang, C.; Qiang, Y.; Zhong, H.; Zhao, G.; Li, Y. Integrated RNA-seq analysis and Meta-QTLs mapping provide insights into cold stress response in rice seedling roots. Int. J. Mol. Sci. 2020, 21, 4615. [Google Scholar] [CrossRef]
- Guan, S.; Xu, Q.; Ma, D.; Zhang, W.; Xu, Z.; Zhao, M.; Guo, Z. Transcriptomics profiling in response to cold stress in cultivated rice and weedy rice. Gene 2019, 685, 96–105. [Google Scholar] [CrossRef]
- Zhang, Q.; Chen, Q.; Wang, S.; Hong, Y.; Wang, Z. Rice and cold stress: Methods for its evaluation and summary of cold tolerance-related quantitative trait loci. Rice 2014, 7, 24. [Google Scholar] [CrossRef]
- Zhao, L.; Liu, F.; Xu, W.; Di, C.; Zhou, S.; Xue, Y.; Yu, J.; Su, Z. Increased expression of OsSPX1 enhances cold/subfreezing tolerance in tobacco and Arabidopsis thaliana. Plant Biotechnol. J. 2009, 7, 550–561. [Google Scholar] [CrossRef]
- Sipaseuth; Basnayake, J.; Fukai, S.; Farrell, T.C.; Senthonghae, M.; Sengkeo; Phamixay, S.; Linquist, B.; Chanphengsay, M. Opportunities to increasing dry season rice productivity in low temperature affected areas. Field Crops Res. 2007, 102, 87–97. [Google Scholar] [CrossRef]
- Ma, Y.; Dai, X.; Xu, Y.; Luo, W.; Zheng, X.; Zeng, D.; Pan, Y.; Lin, X.; Liu, H.; Zhang, D. COLD1 confers chilling tolerance in rice. Cell 2015, 160, 1209–1221. [Google Scholar] [CrossRef]
- Pan, Y.; Zhang, H.; Zhang, D.; Li, J.; Xiong, H.; Yu, J.; Li, J.; Rashid, M.A.R.; Li, G.; Ma, X. Genetic analysis of cold tolerance at the germination and booting stages in rice by association mapping. PLoS ONE 2015, 10, e0120590. [Google Scholar] [CrossRef]
- Thapa, R.; Tabien, R.E.; Thomson, M.J.; Septiningsih, E.M. Genome-wide association mapping to identify genetic loci for cold tolerance and cold recovery during germination in rice. Front. Genet. 2020, 11, 22. [Google Scholar] [CrossRef]
- Xiao, N.; Huang, W.-n.; Li, A.-h.; Gao, Y.; Li, Y.-h.; Pan, C.-h.; Ji, H.; Zhang, X.-x.; Dai, Y.; Dai, Z.-y. Fine mapping of the qLOP2 and qPSR2-1 loci associated with chilling stress tolerance of wild rice seedlings. Theor. Appl. Genet. 2015, 128, 173–185. [Google Scholar] [CrossRef]
- Ahlawat, S.; Sharma, R.; Maitra, A.; Roy, M.; Tantia, M. Designing, optimization and validation of tetra-primer ARMS PCR protocol for genotyping mutations in caprine Fec genes. Meta Gene 2014, 2, 439–449. [Google Scholar] [CrossRef]
- Yun, K.-Y.; Park, M.R.; Mohanty, B.; Herath, V.; Xu, F.; Mauleon, R.; Wijaya, E.; Bajic, V.B.; Bruskiewich, R.; de Los Reyes, B.G. Transcriptional regulatory network triggered by oxidative signals configures the early response mechanisms of japonica rice to chilling stress. BMC Plant Biol. 2010, 10, 16. [Google Scholar] [CrossRef]
- Shen, C.; Li, D.; He, R.; Fang, Z.; Xia, Y.; Gao, J.; Shen, H.; Cao, M. Comparative transcriptome analysis of RNA-seq data for cold-tolerant and cold-sensitive rice genotypes under cold stress. J. Plant Biol. 2014, 57, 337–348. [Google Scholar] [CrossRef]
- Li, C.; Dong, S.; Beckles, D.M.; Liu, X.; Liu, D.; Miao, H.; Zhang, S.; Gu, X. Identification of QTLs controlling cold tolerance in cucumber (Cucumis sativus L.) seedlings. Sci. Hortic. 2022, 305, 111383. [Google Scholar] [CrossRef]
- Xiao, N.; Gao, Y.; Qian, H.; Gao, Q.; Wu, Y.; Zhang, D.; Zhang, X.; Yu, L.; Li, Y.; Pan, C. Identification of genes related to cold tolerance and a functional allele that confers cold tolerance. Plant Physiol. 2018, 177, 1108–1123. [Google Scholar] [CrossRef]
- Diao, P.; Chen, C.; Zhang, Y.; Meng, Q.; Lv, W.; Ma, N. The role of NAC transcription factor in plant cold response. Plant Signal. Behav. 2020, 15, 1785668. [Google Scholar] [CrossRef]
- Nakashima, K.; Tran, L.S.P.; Van Nguyen, D.; Fujita, M.; Maruyama, K.; Todaka, D.; Ito, Y.; Hayashi, N.; Shinozaki, K.; Yamaguchi-Shinozaki, K. Functional analysis of a NAC-type transcription factor OsNAC6 involved in abiotic and biotic stress-responsive gene expression in rice. Plant J. 2007, 51, 617–630. [Google Scholar] [CrossRef]
- Lee, D.K.; Chung, P.J.; Jeong, J.S.; Jang, G.; Bang, S.W.; Jung, H.; Kim, Y.S.; Ha, S.H.; Choi, Y.D.; Kim, J.K. The rice OsNAC6 transcription factor orchestrates multiple molecular mechanisms involving root structural adaptions and nicotianamine biosynthesis for drought tolerance. Plant Biotechnol. J. 2017, 15, 754–764. [Google Scholar] [CrossRef]
- Rabbani, M.A.; Maruyama, K.; Abe, H.; Khan, M.A.; Katsura, K.; Ito, Y.; Yoshiwara, K.; Seki, M.; Shinozaki, K.; Yamaguchi-Shinozaki, K. Monitoring expression profiles of rice genes under cold, drought, and high-salinity stresses and abscisic acid application using cDNA microarray and RNA gel-blot analyses. Plant Physiol. 2003, 133, 1755–1767. [Google Scholar] [CrossRef]
- Kumar, S.; Bink, M.C.; Volz, R.K.; Bus, V.G.; Chagné, D. Towards genomic selection in apple (Malus× domestica Borkh.) breeding programmes: Prospects, challenges and strategies. Tree Genet. Genomes 2012, 8, 1–14. [Google Scholar] [CrossRef]
- Andersen, J.R.; Lübberstedt, T. Functional markers in plants. Trends Plant Sci. 2003, 8, 554–560. [Google Scholar] [CrossRef]
- Maruyama, K.; Urano, K.; Yoshiwara, K.; Morishita, Y.; Sakurai, N.; Suzuki, H.; Kojima, M.; Sakakibara, H.; Shibata, D.; Saito, K. Integrated analysis of the effects of cold and dehydration on rice metabolites, phytohormones, and gene transcripts. Plant Physiol. 2014, 164, 1759–1771. [Google Scholar] [CrossRef] [PubMed]
- Ndjiondjop, M.N.; Semagn, K.; Sow, M.; Manneh, B.; Gouda, A.C.; Kpeki, S.B.; Pegalepo, E.; Wambugu, P.; Sié, M.; Warburton, M.L. Assessment of genetic variation and population structure of diverse rice genotypes adapted to lowland and upland ecologies in Africa using SNPs. Front. Plant Sci. 2018, 9, 446. [Google Scholar] [CrossRef] [PubMed]
- Wang, D.; Liu, J.; Li, C.; Kang, H.; Wang, Y.; Tan, X.; Liu, M.; Deng, Y.; Wang, Z.; Liu, Y. Genome-wide association mapping of cold tolerance genes at the seedling stage in rice. Rice 2016, 9, 61. [Google Scholar] [CrossRef]
- Shakiba, E.; Edwards, J.D.; Jodari, F.; Duke, S.E.; Baldo, A.M.; Korniliev, P.; McCouch, S.R.; Eizenga, G.C. Genetic architecture of cold tolerance in rice (Oryza sativa) determined through high resolution genome-wide analysis. PLoS ONE 2017, 12, e0172133. [Google Scholar] [CrossRef] [PubMed]
- Carrillo-Perdomo, E.; Vidal, A.; Kreplak, J.; Duborjal, H.; Leveugle, M.; Duarte, J.; Desmetz, C.; Deulvot, C.; Raffiot, B.; Marget, P. Development of new genetic resources for faba bean (Vicia faba L.) breeding through the discovery of gene-based SNP markers and the construction of a high-density consensus map. Sci. Rep. 2020, 10, 6790. [Google Scholar] [CrossRef]
- Cheon, K.-S.; Baek, J.; Cho, Y.-i.; Jeong, Y.-M.; Lee, Y.-Y.; Oh, J.; Won, Y.J.; Kang, D.-Y.; Oh, H.; Kim, S.L. Single nucleotide polymorphism (SNP) discovery and kompetitive allele-specific PCR (KASP) marker development with Korean japonica rice varieties. Plant Breed. Biotech. 2018, 6, 391–403. [Google Scholar] [CrossRef]
- Park, J.; Lee, J.; Ban, C.; Kim, W.J. An approach toward SNP detection by modulating the fluorescence of DNA-templated silver nanoclusters. Biosens. Bioelectron. 2013, 43, 419–424. [Google Scholar] [CrossRef]
- Semagn, K.; Babu, R.; Hearne, S.; Olsen, M. Single nucleotide polymorphism genotyping using Kompetitive Allele Specific PCR (KASP): Overview of the technology and its application in crop improvement. Mol. Breed. 2014, 33, 1–14. [Google Scholar] [CrossRef]
- Tian, D.; Chen, Z.; Chen, Z.; Zhou, Y.; Wang, Z.; Wang, F.; Chen, S. Allele-specific marker-based assessment revealed that the rice blast resistance genes Pi2 and Pi9 have not been widely deployed in Chinese indica rice cultivars. Rice 2016, 9, 19. [Google Scholar] [CrossRef]
- Murray, M.; Thompson, W. Rapid isolation of high molecular weight plant DNA. Nucleic Acids Res. 1980, 8, 4321–4326. [Google Scholar] [CrossRef]
Disclaimer/Publisher’s Note: The statements, opinions and data contained in all publications are solely those of the individual author(s) and contributor(s) and not of MDPI and/or the editor(s). MDPI and/or the editor(s) disclaim responsibility for any injury to people or property resulting from any ideas, methods, instructions or products referred to in the content. |
© 2023 by the authors. Licensee MDPI, Basel, Switzerland. This article is an open access article distributed under the terms and conditions of the Creative Commons Attribution (CC BY) license (https://creativecommons.org/licenses/by/4.0/).




