The Influence of Fluidic Flow Stress on the Development of the Secondary Palate
Abstract
1. Introduction
2. Materials and Methods
2.1. Organ Culture of Palatal Tissue and Measurement of Mechanical Stress
2.2. Micro-CT Imaging
2.3. Immunohistochemical Analysis
2.4. TUNEL Assay
2.5. Quantitative RT-PCR
2.6. Western Blot Analysis
2.7. Statistical Analysis
3. Results
3.1. Quantification of Mechanical Stress
3.2. Changes in YAP Expression in Palatal Tissue Induced by Mechanical Stress
3.3. Effects of Mechanical Stress on Palatal Tissue Growth
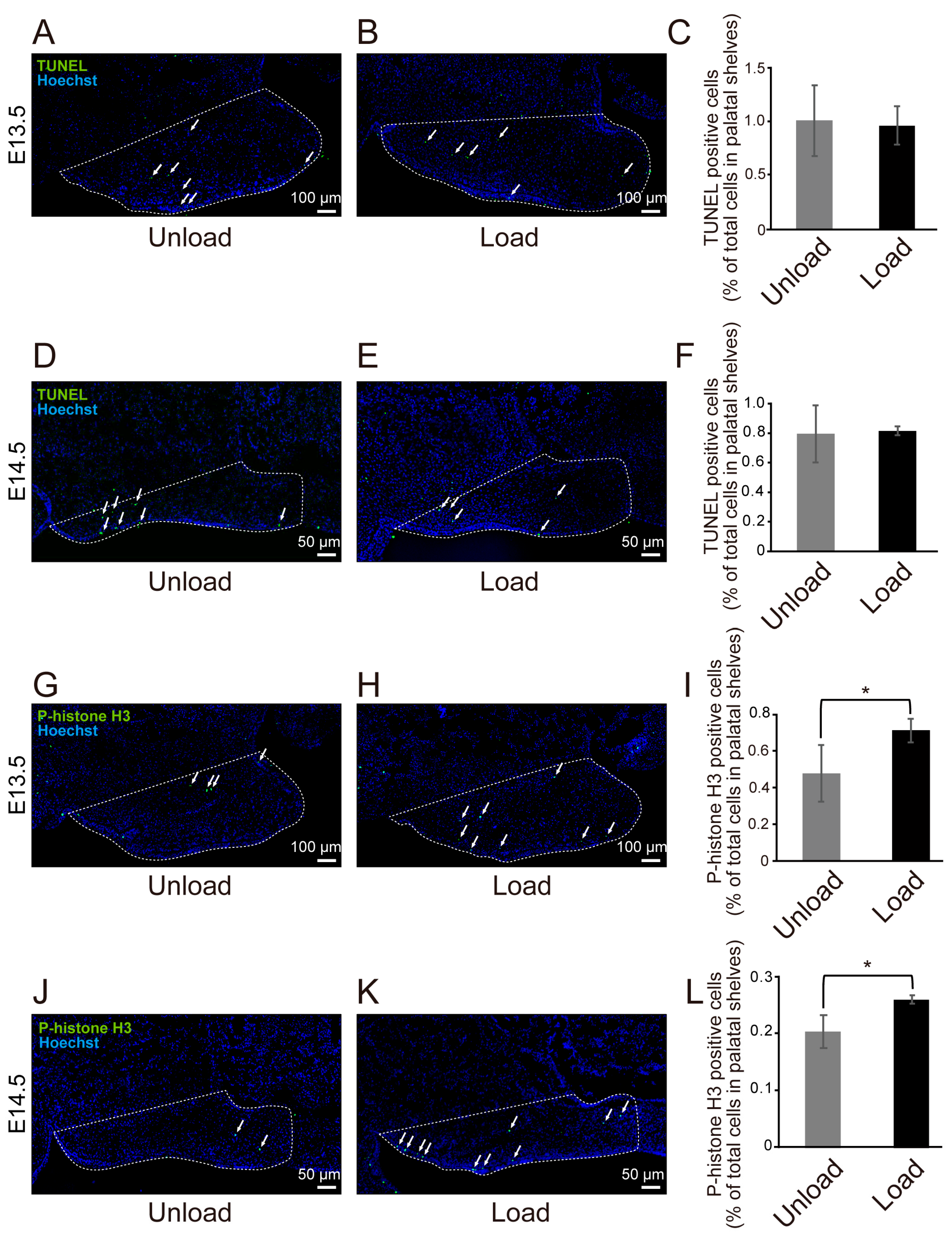
3.4. Effects of Mechanical Stress on Cell Proliferation and Death in the Palate
3.5. Effects of Mechanical Stress on β-Catenin Expression
3.6. Effects of Mechanical Stress on Osteogenic Differentiation
4. Discussion
5. Conclusions
Author Contributions
Funding
Institutional Review Board Statement
Informed Consent Statement
Data Availability Statement
Acknowledgments
Conflicts of Interest
References
- Martinelli, M.; Palmieri, A.; Carinci, F.; Scapoli, L. Non-syndromic cleft palate: An overview on human genetic and environmental risk factors. Front. Cell Dev. Biol. 2020, 8, 592271. [Google Scholar] [CrossRef]
- Li, C.; Lan, Y.; Jiang, R. Molecular and cellular mechanisms of palate development. J. Dent. Res. 2017, 96, 1184–1191. [Google Scholar] [CrossRef]
- Richardson, R.; Mitchell, K.; Hammond, N.L.; Mollo, M.R.; Kouwenhoven, E.N.; Wyatt, N.D.; Donaldson, I.J.; Zeef, L.; Burgis, T.; Blance, R.; et al. p63 exerts spatio-temporal control of palatal epithelial cell fate to prevent cleft palate. PLoS Genet. 2017, 13, e1006828. [Google Scholar] [CrossRef] [PubMed]
- Proetzel, G.; Pawlowski, S.A.; Wiles, M.V.; Yin, M.; Boivin, G.P.; Howles, P.N.; Ding, J.; Ferguson, M.W.; Doetschman, T. Transforming growth factor-beta 3 is required for secondary palate fusion. Nat. Genet. 1995, 11, 409–414. [Google Scholar] [CrossRef] [PubMed]
- Nakajima, A.; Shuler, C.F.; Gulka, A.O.D.; Hanai, J. TGF-β signaling and the epithelial–mesenchymal transition during palatal fusion. Int. J. Mol. Sci. 2018, 19, 3638. [Google Scholar] [CrossRef]
- He, F.; Xiong, W.; Wang, Y.; Li, L.; Liu, C.; Yamagami, T.; Taketo, M.M.; Zhou, C.; Chen, Y. Epithelial Wnt/β-catenin signaling regulates palatal shelf fusion through regulation of Tgfβ3 expression. Dev. Biol. 2011, 350, 511–519. [Google Scholar] [CrossRef][Green Version]
- Wang, X.; Li, C.; Zhu, Z.; Yuan, L.; Chan, W.Y.; Sha, O. Extracellular matrix remodeling during palate development. Organogenesis 2020, 16, 43–60. [Google Scholar] [CrossRef]
- Goering, J.P.; Moedritzer, M.; Stetsiv, M.; Isai, D.G.; Hufft-Martinez, B.M.; Tran, A.J.; Umar, Z.; Rickabaugh, M.K.; Keselman, P.; Chauhan, M.; et al. Novel insights into palatal shelf elevation dynamics in normal mouse embryos. Front. Cell Dev. Biol. 2025, 13, 1532448. [Google Scholar] [CrossRef]
- Du, W.; Bhojwani, A.; Hu, J.K. FACEts of mechanical regulation in the morphogenesis of craniofacial structures. Int. J. Oral Sci. 2021, 13, 4. [Google Scholar] [CrossRef] [PubMed]
- Khatib, N.S.; Monsen, J.; Ahmed, S.; Huang, Y.; Hoey, D.A.; Nowlan, N.C. Mechanoregulatory role of TRPV4 in prenatal skeletal development. Sci. Adv. 2023, 9, eade2155. [Google Scholar] [CrossRef]
- Khatib, N.; Parisi, C.; Nowlan, N.C. Differential effect of frequency and duration of mechanical loading on fetal chick cartilage and bone development. Eur. Cell Mater. 2021, 41, 531–545. [Google Scholar] [CrossRef]
- Pratt, R.M. Receptor-dependent mechanisms of glucocorticoid and dioxin-induced cleft palate. Environ. Health Perspect. 1985, 61, 35–40. [Google Scholar] [CrossRef]
- Morton, C.; Le, J.T.; Shahbandar, L.; Hammond, C.; Murphy, E.A.; Kirschner, K.L. Pregnancy outcomes of women with physical disabilities: A matched cohort study. PM R 2013, 5, 90–98. [Google Scholar] [CrossRef]
- Kawasaki, H.; Yamada, T.; Takahashi, Y.; Nakayama, T.; Wada, T.; Kosugi, S. Neonatal Research Network of Japan Epidemiology of birth defects in very low birth weight infants in Japan. J. Pediatr. 2020, 226, 106–111.e10. [Google Scholar] [CrossRef]
- Li, X.; Li, K.; Chen, Y.; Fang, F. The role of Hippo signaling pathway in the development of the nervous system. Dev. Neurosci. 2021, 43, 263–270. [Google Scholar] [CrossRef]
- Zhao, B.; Li, L.; Lu, Q.; Wang, L.H.; Liu, C.Y.; Lei, Q.; Guan, K.L. Angiomotin is a novel Hippo pathway component that inhibits YAP oncoprotein. Genes Dev. 2011, 25, 51–63. [Google Scholar] [CrossRef] [PubMed]
- Kim, N.G.; Gumbiner, B.M. Adhesion to fibronectin regulates Hippo signaling via the FAK–Src–PI3K pathway. J. Cell Biol. 2015, 210, 503–515. [Google Scholar] [CrossRef] [PubMed]
- Takigawa-Imamura, H.; Morita, R.; Iwaki, T.; Tsuji, T.; Yoshikawa, K. Tooth germ invagination from cell-cell interaction: Working hypothesis on mechanical instability. J. Theor. Biol. 2015, 382, 284–291. [Google Scholar] [CrossRef] [PubMed]
- Zhang, J.; Xu, S.; Zhang, Y.; Zou, S.; Li, X. Effects of equibiaxial mechanical stretch on extracellular matrix-related gene expression in human calvarial osteoblasts. Eur. J. Oral Sci. 2019, 127, 10–18. [Google Scholar] [CrossRef]
- Yonemitsu, M.; Lin, T.Y.; Yu, K. Hyaluronic acid is required for palatal shelf movement and its interaction with the tongue during palatal shelf elevation. Dev. Biol. 2020, 457, 57–68. [Google Scholar] [CrossRef]
- Kim, S.; Lewis, A.E.; Singh, V.; Ma, X.; Adelstein, R.; Bush, J.O. Convergence and extrusion are required for normal fusion of the mammalian secondary palate. PLoS Biol. 2015, 13, e1002122. [Google Scholar] [CrossRef]
- Yumoto, K.; Thomas, P.S.; Lane, J.; Matsuzaki, K.; Inagaki, M.; Ninomiya-Tsuji, J.; Scott, G.J.; Ray, M.K.; Ishii, M.; Maxson, R.; et al. TGF-β-activated kinase 1 (Tak1) mediates agonist-induced Smad activation and linker region phosphorylation in embryonic craniofacial neural crest-derived cells. J. Biol. Chem. 2013, 288, 13467–13480. [Google Scholar] [CrossRef]
- Kondo, S.; Keizuka, Y.; Nagata, S.; Ikegami, Y.; Miyazaki, T.; Tanino, K. Marine Energy Utilization Technology, 2nd ed.; Morikita Publishing: Tokyo, Japan, 2015; pp. 49–62. [Google Scholar]
- Gaur, T.; Lengner, C.J.; Hovhannisyan, H.; Bhat, R.A.; Bodine, P.V.; Komm, B.S.; Javed, A.; van Wijnen, A.J.; Stein, J.L.; Stein, G.S.; et al. Canonical WNT signaling promotes osteogenesis by directly stimulating Runx2 gene expression. J. Biol. Chem. 2005, 280, 33132–33140. [Google Scholar] [CrossRef]
- Tang, S.; Yonezawa, T.; Maeda, Y.; Ono, M.; Maeba, T.; Miyoshi, T.; Momota, R.; Tomono, Y.; Oohashi, T. Lack of collagen α6(IV) chain in mice does not cause severe-to-profound hearing loss or cochlear malformation, a distinct phenotype from nonsyndromic hearing loss with COL4A6 missense mutation. PLoS ONE 2021, 16, e0249909. [Google Scholar] [CrossRef]
- Kawamoto, T. Use of a new adhesive film for the preparation of multi-purpose fresh-frozen sections from hard tissues, whole-animals, insects and plants. Arch. Histol. Cytol. 2003, 66, 123–143. [Google Scholar] [CrossRef]
- Wang, X.; Liu, W.; Luo, X.; Zheng, Q.; Shi, B.; Liu, R.; Li, C. Mesenchymal β-catenin signaling affects palatogenesis by regulating α-actinin-4 and F-actin. Oral Dis. 2023, 29, 3493–3502. [Google Scholar] [CrossRef]
- Ikegame, M.; Ishibashi, O.; Yoshizawa, T.; Shimomura, J.; Komori, T.; Ozawa, H.; Kawashima, H. Tensile stress induces bone morphogenetic protein 4 in preosteoblastic and fibroblastic cells, which later differentiate into osteoblasts leading to osteogenesis in the mouse calvariae in organ culture. J. Bone Miner. Res. 2000, 16, 24–32. [Google Scholar] [CrossRef] [PubMed]
- Rawlinson, S.C.; Mosley, J.R.; Suswillo, R.F.; Pitsillides, A.A.; Lanyon, L.E. Calvarial and limb bone cells in organ and monolayer culture do not show the same early responses to dynamic mechanical strain. J. Bone Miner. Res. 1995, 10, 1225–1232. [Google Scholar] [CrossRef] [PubMed]
- Ruan, J.L.; Tulloch, N.L.; Saiget, M.; Paige, S.L.; Razumova, M.V.; Regnier, M.; Tung, K.C.; Keller, G.; Pabon, L.; Reinecke, H.; et al. Mechanical stress promotes maturation of human myocardium from pluripotent stem cell-derived progenitors. Stem Cells 2015, 33, 2148–2157. [Google Scholar] [CrossRef] [PubMed]
- Pan, J.X.; Xiong, L.; Zhao, K.; Zeng, P.; Wang, B.; Tang, F.L.; Sun, D.; Guo, H.H.; Yang, X.; Cui, S.; et al. YAP promotes osteogenesis and suppresses adipogenic differentiation by regulating β-catenin signaling. Bone Res. 2018, 6, 18. [Google Scholar] [CrossRef]
- Rodda, S.J.; McMahon, A.P. Distinct roles for Hedgehog and canonical Wnt signaling in specification, differentiation and maintenance of osteoblast progenitors. Development 2006, 133, 3231–3244. [Google Scholar] [CrossRef] [PubMed]
- Hu, H.; Hilton, M.J.; Tu, X.; Yu, K.; Ornitz, D.M.; Long, F. Sequential roles of Hedgehog and Wnt signaling in osteoblast development. Development 2005, 132, 49–60. [Google Scholar] [CrossRef] [PubMed]







| Primer | Direction | Sequence |
|---|---|---|
| Gapdh | forward | 5′-CATCACTGCCACCCAGAAGACT-3′ |
| reverse | 5′-ATGCCAGTGAGCTTCCCGTTCA-3′ | |
| Osteocalcin | forward | 5′-GCAATAAGGTAGTGAACAGACT-3′ |
| reverse | 5′-CCATAGATGCGTTTGTAGGCGG-3′ |
Disclaimer/Publisher’s Note: The statements, opinions and data contained in all publications are solely those of the individual author(s) and contributor(s) and not of MDPI and/or the editor(s). MDPI and/or the editor(s) disclaim responsibility for any injury to people or property resulting from any ideas, methods, instructions or products referred to in the content. |
© 2026 by the authors. Licensee MDPI, Basel, Switzerland. This article is an open access article distributed under the terms and conditions of the Creative Commons Attribution (CC BY) license.
Share and Cite
Nagata, M.; Hayano, S.; Wang, Z.; Kosami, T.; Kamioka, H. The Influence of Fluidic Flow Stress on the Development of the Secondary Palate. J. Dev. Biol. 2026, 14, 9. https://doi.org/10.3390/jdb14010009
Nagata M, Hayano S, Wang Z, Kosami T, Kamioka H. The Influence of Fluidic Flow Stress on the Development of the Secondary Palate. Journal of Developmental Biology. 2026; 14(1):9. https://doi.org/10.3390/jdb14010009
Chicago/Turabian StyleNagata, Masayo, Satoru Hayano, Ziyi Wang, Takahiro Kosami, and Hiroshi Kamioka. 2026. "The Influence of Fluidic Flow Stress on the Development of the Secondary Palate" Journal of Developmental Biology 14, no. 1: 9. https://doi.org/10.3390/jdb14010009
APA StyleNagata, M., Hayano, S., Wang, Z., Kosami, T., & Kamioka, H. (2026). The Influence of Fluidic Flow Stress on the Development of the Secondary Palate. Journal of Developmental Biology, 14(1), 9. https://doi.org/10.3390/jdb14010009

