Dynamic Alterations in Testicular Autophagy in Prepubertal Mice
Abstract
1. Introduction
2. Materials and Methods
2.1. Reagents and Chemicals
2.2. Animal Experiments
2.3. Histological Analysis
2.4. TEM
2.5. Protein Extraction and Western Blotting
2.6. Immunofluorescence and Immunohistochemical (IHC) Assay
2.7. Statistical Analysis
3. Results
3.1. Body Weight, Testis Weight, and Relative Testis Weight in Prepubertal Mice
3.2. Histological Changes in Testicular Development
3.3. Changes in Seminiferous Tubule Diameter
3.4. Observation of Autophagy
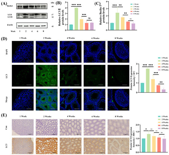
3.5. Expression of LC3 and Beclin1 During Testicular Development
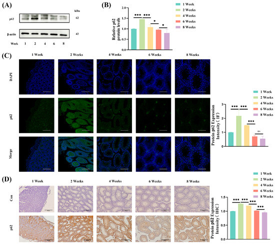
3.6. p62 Expression During Testicular Development
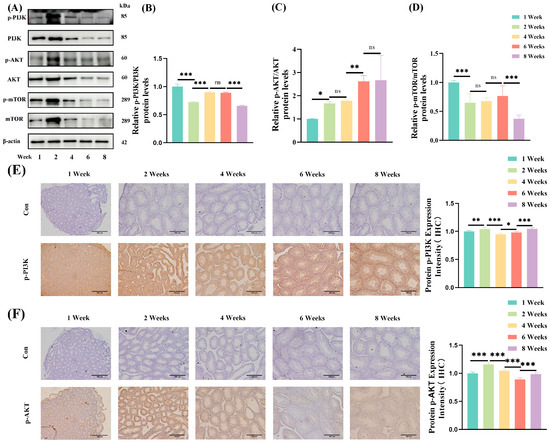
3.7. Autophagy Pathway
4. Discussion
5. Conclusions
Author Contributions
Funding
Institutional Review Board Statement
Informed Consent Statement
Data Availability Statement
Conflicts of Interest
References
- Gong, W.; Pan, L.; Lin, Q.; Zhou, Y.; Xin, C.; Yu, X.; Cui, P.; Hu, S.; Yu, J. Transcriptome profiling of the developing postnatal mouse testis using next-generation sequencing. Sci. China Life Sci. 2013, 56, 1–12. [Google Scholar] [CrossRef][Green Version]
- Stopel, A.; Lev, C.; Dahari, S.; Adibi, O.; Armon, L.; Gonen, N. Towards a “Testis in a Dish”: Generation of Mouse Testicular Organoids that Recapitulate Testis Structure and Expression Profiles. Int. J. Biol. Sci. 2024, 20, 1024–1041. [Google Scholar] [CrossRef]
- Guo, J.; Nie, X.; Giebler, M.; Mlcochova, H.; Wang, Y.; Grow, E.J.; Kim, R.; Tharmalingam, M.; Matilionyte, G.; Lindskog, C.; et al. The Dynamic Transcriptional Cell Atlas of Testis Development during Human Puberty. Cell Stem Cell 2020, 26, 262–276. [Google Scholar] [CrossRef] [PubMed]
- Liu, S.; Yao, S.; Yang, H.; Liu, S.; Wang, Y. Autophagy: Regulator of cell death. Cell Death Dis. 2023, 14, 648. [Google Scholar] [CrossRef] [PubMed]
- Glick, D.; Barth, S.; Macleod, K.F. Autophagy: Cellular and molecular mechanisms. J. Pathol. 2010, 221, 3–12. [Google Scholar] [CrossRef]
- Gonzalez, P.M.; Sieck, G.C.; Mantilla, C.B. Impaired Autophagy in Motor Neurons: A Final Common Mechanism of Injury and Death. Physiology 2018, 33, 211–224. [Google Scholar] [CrossRef] [PubMed]
- Xi, H.; Shan, W.; Li, M.; Wang, Z.; Li, Y. Trehalose attenuates testicular aging by activating autophagy and improving mitochondrial quality. Andrology 2024, 13, 911–920. [Google Scholar] [CrossRef]
- Yang, W.; Li, L.; Huang, X.; Kan, G.; Lin, L.; Cheng, J.; Xu, C.; Sun, W.; Cong, W.; Zhao, S.; et al. Levels of Leydig cell autophagy regulate the fertility of male naked mole-rats. Oncotarget 2017, 8, 98677–98690. [Google Scholar] [CrossRef]
- Wang, M.; Zeng, L.; Su, P.; Ma, L.; Zhang, M.; Zhang, Y.Z. Autophagy: A multifaceted player in the fate of sperm. Hum. Reprod. Update 2022, 28, 200–231. [Google Scholar] [CrossRef]
- Guo, H.; Ouyang, Y.; Yin, H.; Cui, H.; Deng, H.; Liu, H.; Jian, Z.; Fang, J.; Zuo, Z.; Wang, X.; et al. Induction of autophagy via the ROS-dependent AMPK-mTOR pathway protects copper-induced spermatogenesis disorder. Redox Biol. 2022, 49, 102227. [Google Scholar] [CrossRef]
- Wang, L.; Zhang, R.; Wu, B.; Yu, Y.; Li, W.; Li, S.; Liu, C. Autophagy mediated tubulobulbar complex components degradation is required for spermiation. Fundam. Res. 2024, 4, 1557–1567. [Google Scholar] [CrossRef]
- Yan, Q.; Zhang, Y.; Wang, Q.; Yuan, L. Autophagy: A Double-Edged Sword in Male Reproduction. Int. J. Mol. Sci. 2022, 23, 15273. [Google Scholar] [CrossRef]
- Lv, C.; Wang, X.; Guo, Y.; Yuan, S. Role of Selective Autophagy in Spermatogenesis and Male Fertility. Cells 2020, 9, 2523. [Google Scholar] [CrossRef] [PubMed]
- Alsemeh, A.E.; Ahmed, M.M.; Fawzy, A.; Samy, W.; Tharwat, M.; Rezq, S. Vitamin E rescues valproic acid-induced testicular injury in rats: Role of autophagy. Life Sci. 2022, 296, 120434. [Google Scholar] [CrossRef]
- Chen, X.; Feng, L.; Xia, Y.; Li, H.; Liu, F.; Li, Y.; Xu, H.; Liu, Y. Exposure to tris(2,4-di-tert-butylphenyl) phosphate during adolescence induces testicular toxicity in mice: Autophagy-apoptosis interplay. Ecotoxicol. Environ. Saf. 2025, 302, 118598. [Google Scholar] [CrossRef]
- Bai, F.R.; Wu, Q.Q.; Wu, Y.J.; Hu, Y.Q.; Jiang, Z.X.; Lv, H.; Qian, W.Z.; Cai, C.; Wu, J.W. Germline FOXJ2 overexpression causes male infertility via aberrant autophagy activation by LAMP2A upregulation. Cell Death Dis. 2022, 13, 665. [Google Scholar] [CrossRef] [PubMed]
- Kirat, D.; Alahwany, A.M.; Arisha, A.H.; Abdelkhalek, A.; Miyasho, T. Role of Macroautophagy in Mammalian Male Reproductive Physiology. Cells 2023, 12, 1322. [Google Scholar] [CrossRef] [PubMed]
- Peng, Y.; Wang, Y.; Zhou, C.; Mei, W.; Zeng, C. PI3K/Akt/mTOR Pathway and Its Role in Cancer Therapeutics: Are We Making Headway? Front. Oncol. 2022, 12, 819128. [Google Scholar] [CrossRef]
- Xu, Z.; Han, X.; Ou, D.; Liu, T.; Li, Z.; Jiang, G.; Liu, J.; Zhang, J. Targeting PI3K/AKT/mTOR-mediated autophagy for tumor therapy. Appl. Microbiol. Biotechnol. 2020, 104, 575–587. [Google Scholar] [CrossRef]
- Koustas, E.; Trifylli, E.M.; Sarantis, P.; Kontolatis, N.I.; Damaskos, C.; Garmpis, N.; Vallilas, C.; Garmpi, A.; Papavassiliou, A.G.; Karamouzis, M.V. The Implication of Autophagy in Gastric Cancer Progression. Life 2021, 11, 1304. [Google Scholar] [CrossRef]
- Olszewska, M.; Malcher, A.; Stokowy, T.; Pollock, N.; Berman, A.J.; Budkiewicz, S.; Kamieniczna, M.; Jackowiak, H.; Suszynska-Zajczyk, J.; Jedrzejczak, P.; et al. Effects of Tcte1 knockout on energy chain transportation and spermatogenesis: Implications for male infertility. Hum. Reprod. Open 2024, 2024, hoae20. [Google Scholar] [CrossRef]
- Hasan, H.; Peng, W.; Wijayarathna, R.; Wahle, E.; Fietz, D.; Bhushan, S.; Pleuger, C.; Planinic, A.; Gunther, S.; Loveland, K.L.; et al. Monocytes expressing activin A and CCR2 exacerbate chronic testicular inflammation by promoting immune cell infiltration. Hum. Reprod. 2024, 39, 1404–1422. [Google Scholar] [CrossRef]
- Zheng, Y.; Gao, Q.; Li, T.; Liu, R.; Cheng, Z.; Guo, M.; Xiao, J.; Wu, D.; Zeng, W. Sertoli cell and spermatogonial development in pigs. J. Anim. Sci. Biotechnol. 2022, 13, 45. [Google Scholar] [CrossRef] [PubMed]
- Castro, S.; Ng, Y.K.; D’Aniello, F.; Alexander, E.C.; Connolly, E.; Hughes, C.; Martin, L.; Prasad, R.; Storr, H.L.; Willemsen, R.H.; et al. Effect of pubertal induction with combined gonadotropin therapy on testes development and spermatogenesis in males with gonadotropin deficiency: A cohort study. Hum. Reprod. Open 2025, 2025, hoaf26. [Google Scholar] [CrossRef]
- Stenhouse, C.; Cortes-Araya, Y.; Donadeu, F.X.; Ashworth, C.J. Associations between testicular development and fetal size in the pig. J. Anim. Sci. Biotechnol. 2022, 13, 24. [Google Scholar] [CrossRef] [PubMed]
- Tan, J.; Li, J.; Zhang, Y.; Li, X.; Han, S.; Li, Z.; Zhou, X. Application of photocrosslinked gelatin, alginate and dextran hydrogels in the in vitro culture of testicular tissue. Int. J. Biol. Macromol. 2024, 260, 129498. [Google Scholar] [CrossRef]
- Wu, J.; Lv, D.; Lin, W.; Mao, Y.; Xia, Y.; Feng, L.; Zhao, T.; Mao, X.; Shu, F.; Guo, H. Chronic exposure to liquid crystal monomer EBCN at environmentally relevant concentrations induces testicular dysfunction via the gut-testis axis. J. Hazard. Mater. 2025, 486, 137033. [Google Scholar] [CrossRef] [PubMed]
- Wang, H.; Yang, F.; Ye, J.; Dai, X.; Liao, H.; Xing, C.; Jiang, Z.; Peng, C.; Gao, F.; Cao, H. Ginkgo biloba extract alleviates deltamethrin-induced testicular injury by upregulating SKP2 and inhibiting Beclin1-independent autophagy. Phytomedicine 2024, 135, 156245. [Google Scholar] [CrossRef]
- Jamaludin, N.; Ibrahim, S.F.; Jaffar, F.; Zulkefli, A.F.; Osman, K. The Influence of 2.45 GHz Wi-Fi Exposure Duration on Sperm Quality and Testicular Histopathology: An Exploration of Peroxidative Injury. Antioxidants 2025, 14, 179. [Google Scholar] [CrossRef]
- Zayman, E.; Gul, M.; Erdemli, M.E.; Gul, S.; Bag, H.G.; Taslidere, E. Biochemical and histopathological investigation of the protective effects of melatonin and vitamin E against the damage caused by acetamiprid in Balb-c mouse testicles at light and electron microscopic level. Environ. Sci. Pollut. Res. 2022, 29, 47571–47584. [Google Scholar] [CrossRef]
- Han, L.; Wang, J.; Zhao, T.; Wu, Y.; Wei, Y.; Chen, J.; Kang, L.; Shen, L.; Long, C.; Yang, Z.; et al. Stereological analysis and transcriptome profiling of testicular injury induced by di-(2-ethylhexyl) phthalate in prepubertal rats. Ecotoxicol. Environ. Saf. 2021, 220, 112326. [Google Scholar] [CrossRef]
- Xu, X.; Zhang, Y.; Cheng, H.; Zhou, R. SPATA33 functions as a mitophagy receptor in mammalian germline. Autophagy 2021, 17, 1284–1286. [Google Scholar] [CrossRef]
- Zhang, Y.; Xu, X.; Hu, M.; Wang, X.; Cheng, H.; Zhou, R. SPATA33 is an autophagy mediator for cargo selectivity in germline mitophagy. Cell Death Differ. 2021, 28, 1076–1090. [Google Scholar] [CrossRef]
- Yang, Z.; Klionsky, D.J. Eaten alive: A history of macroautophagy. Nat. Cell Biol. 2010, 12, 814–822. [Google Scholar] [CrossRef] [PubMed]
- Huang, Q.; Liu, Y.; Zhang, S.; Yap, Y.T.; Li, W.; Zhang, D.; Gardner, A.; Zhang, L.; Song, S.; Hess, R.A.; et al. Autophagy core protein ATG5 is required for elongating spermatid development, sperm individualization and normal fertility in male mice. Autophagy 2021, 17, 1753–1767. [Google Scholar] [CrossRef] [PubMed]
- Jahanian, S.; Pareja-Cajiao, M.; Gransee, H.M.; Sieck, G.C.; Mantilla, C.B. Autophagy markers LC3 and p62 in aging lumbar motor neurons. Exp. Gerontol. 2024, 194, 112483. [Google Scholar] [CrossRef] [PubMed]
- Kim, B.H.; Jeziorek, M.; Kanal, H.D.; Contu, V.R.; Dobrowolski, R.; Levison, S.W. Moderately Inducing Autophagy Reduces Tertiary Brain Injury after Perinatal Hypoxia-Ischemia. Cells 2021, 10, 898. [Google Scholar] [CrossRef]
- Chen, Q.; Xu, Q.; Zhu, H.; Wang, J.; Sun, N.; Bian, H.; Li, Y.; Lin, C. Salvianolic acid B promotes angiogenesis and inhibits cardiomyocyte apoptosis by regulating autophagy in myocardial ischemia. Chin. Med. 2023, 18, 155. [Google Scholar] [CrossRef]
- Lopez-Soler, R.I.; Nikouee, A.; Kim, M.; Khan, S.; Sivaraman, L.; Ding, X.; Zang, Q.S. Beclin-1 dependent autophagy improves renal outcomes following Unilateral Ureteral Obstruction (UUO) injury. Front. Immunol. 2023, 14, 1104652. [Google Scholar] [CrossRef]
- Ali, W.; Deng, K.; Sun, J.; Ma, Y.; Liu, Z.; Zou, H. A new insight of cadmium-induced cellular evidence of autophagic-associated spermiophagy during spermatogenesis. Environ. Sci. Pollut. Res. 2023, 30, 101064–101074. [Google Scholar] [CrossRef]
- Xu, M.; Wang, Z.; Wu, Z.; Zhang, D.; Zhang, X.; Yu, Z.; Yan, Y. Autophagy activated by the AMPK/mTOR/ULK1 pathway involves AURKB-mediated microgliosis in neuropathic pain. Brain Behav. Immun. 2025, 129, 948–959. [Google Scholar] [CrossRef]
- Wang, P.; Huang, Y.; Ren, J.; Rong, Y.; Fan, L.; Zhang, P.; Zhang, X.; Xi, J.; Mao, S.; Su, M.; et al. Large-leaf yellow tea attenuates high glucose-induced vascular endothelial cell injury by up-regulating autophagy and down-regulating oxidative stress. Food Funct. 2022, 13, 1890–1905. [Google Scholar] [CrossRef] [PubMed]
- Samarakkody, U.K.; Hutson, J.M. Intrascrotal CGRP 8-37 causes a delay in testicular descent in mice. J. Pediatr. Surg. 1992, 27, 874–875. [Google Scholar] [CrossRef] [PubMed]
- Badr, F.M. Effect of sexual maturation and androgens on prostaglandin levels in tissues of the male reproductive system in mice. Endocrinology 1976, 98, 1523–1527. [Google Scholar] [CrossRef]
- Du, H.; Mizokami, A.; Ni, J.; Zhang, S.; Yamawaki, Y.; Sano, T.; Jimi, E.; Tanida, I.; Kanematsu, T. Role of Testosterone Signaling in Microglia: A Potential Role for Sex-Related Differences in Alzheimer’s Disease. Adv. Sci. 2025, 12, e2413375. [Google Scholar] [CrossRef]
- Jiang, L.; Lin, X.; Jiang, J.; Qiu, C.; Zheng, S.; Zhao, N.; Shu, Z.; Qian, Y.; Qiu, L. METTL3-m6A-SIRT1 axis affects autophagic flux contributing to PM(2.5)-induced inhibition of testosterone production in Leydig cells. Sci. Total Environ. 2024, 918, 170701. [Google Scholar] [CrossRef]
- Wang, Z.; Sun, Y.; Luo, M.; He, N.; Wen, Z.; Wang, Z.; Zhang, Y.; Zhao, J.; Liu, Y. Prostaglandins: Key players in immunomodulation of the nervous system. Neural Regen. Res. 2025, 10-4103. [Google Scholar] [CrossRef] [PubMed]
- Lin, Y.K.; Zhu, P.; Wang, W.S.; Sun, K. Serum amyloid A, a host-derived DAMP in pregnancy? Front. Immunol. 2022, 13, 978929. [Google Scholar] [CrossRef]
- Laplante, M.; Sabatini, D.M. mTOR signaling in growth control and disease. Cell 2012, 149, 274–293. [Google Scholar] [CrossRef]
- Ommati, M.M.; Jin, Y.; Zamiri, M.J.; Retana-Marquez, S.; Nategh, A.H.; Sabouri, S.; Song, S.Z.; Heidari, R.; Wang, H.W. Sex-Specific Mechanisms of Fluoride-Induced Gonadal Injury: A Multi-Omics Investigation into Reproductive Toxicity and Gut Microbiota Disruption. J. Agric. Food Chem. 2025, 73, 2527–2550. [Google Scholar] [CrossRef]
- Long, C.; Zhou, Y.; Shen, L.; Yu, Y.; Hu, D.; Liu, X.; Lin, T.; He, D.; Xu, T.; Zhang, D.; et al. Retinoic acid can improve autophagy through depression of the PI3K-Akt-mTOR signaling pathway via RARalpha to restore spermatogenesis in cryptorchid infertile rats. Genes Dis. 2022, 9, 1368–1377. [Google Scholar] [CrossRef]
- Wang, H.; Liu, Y.; Wang, D.; Xu, Y.; Dong, R.; Yang, Y.; Lv, Q.; Chen, X.; Zhang, Z. The Upstream Pathway of mTOR-Mediated Autophagy in Liver Diseases. Cells 2019, 8, 1597. [Google Scholar] [CrossRef]
- Saxton, R.A.; Sabatini, D.M. mTOR Signaling in Growth, Metabolism, and Disease. Cell 2017, 168, 960–976. [Google Scholar] [CrossRef] [PubMed]
- Farhan, M.; Silva, M.; Xingan, X.; Zhou, Z.; Zheng, W. Artemisinin Inhibits the Migration and Invasion in Uveal Melanoma via Inhibition of the PI3K/AKT/mTOR Signaling Pathway. Oxidative Med. Cell. Longev. 2021, 2021, 9911537. [Google Scholar] [CrossRef]
- Andrade, N.P.; Warner, K.A.; Zhang, Z.; Pearson, A.T.; Mantesso, A.; Guimaraes, D.M.; Altemani, A.; Mariano, F.V.; Nunes, F.D.; Nor, J.E. Survival of salivary gland cancer stem cells requires mTOR signaling. Cell Death Dis. 2021, 12, 108. [Google Scholar] [CrossRef]
- Liu, D.; Lin, J.; He, W.; Huang, K. Selenium and Taurine Combination Is Better Than Alone in Protecting Lipopolysaccharide-Induced Mammary Inflammatory Lesions via Activating PI3K/Akt/mTOR Signaling Pathway by Scavenging Intracellular ROS. Oxidative Med. Cell. Longev. 2021, 2021, 5048375. [Google Scholar] [CrossRef] [PubMed]
- Yang, Z.; Guo, D.; Zhao, J.; Li, J.; Zhang, R.; Zhang, Y.; Xu, C.; Ke, T.; Wang, Q.K. Aggf1 Specifies Hemangioblasts at the Top of Regulatory Hierarchy via Npas4l and mTOR-S6K-Emp2-ERK Signaling. Arterioscler. Thromb. Vasc. Biol. 2023, 43, 2348–2368. [Google Scholar] [CrossRef]
- Liu, B.; Yao, X.; Zhang, C.; Li, W.; Wang, Y.; Liao, Q.; Li, Z.; Huang, Q.; Zhang, Y.; Wu, W. LINC01278 Induces Autophagy to Inhibit Tumour Progression by Suppressing the mTOR Signalling Pathway. Oxidative Med. Cell. Longev. 2023, 2023, 8994901. [Google Scholar] [CrossRef] [PubMed]
- Du, J.; Chen, D.; Yu, B.; He, J.; Yu, J.; Mao, X.; Luo, Y.; Zheng, P.; Luo, J. L-Leucine Promotes STAT1 and ISGs Expression in TGEV-Infected IPEC-J2 Cells via mTOR Activation. Front. Immunol. 2021, 12, 656573. [Google Scholar] [CrossRef]






| Age | Body Weight (g) | Testes Weight (g) |
|---|---|---|
| 1 week | 2.62 ± 0.49 | 0.0043 ± 0.0010 |
| 2 weeks | 5.63 ± 0.74 | 0.0190 ± 0.0073 |
| 4 weeks | 9.12 ± 1.43 | 0.0520 ± 0.0101 |
| 6 weeks | 15.81 ± 1.36 | 0.1072 ± 0.0213 |
| 8 weeks | 18.64 ± 0.90 | 0.1495 ± 0.0056 |
Disclaimer/Publisher’s Note: The statements, opinions and data contained in all publications are solely those of the individual author(s) and contributor(s) and not of MDPI and/or the editor(s). MDPI and/or the editor(s) disclaim responsibility for any injury to people or property resulting from any ideas, methods, instructions or products referred to in the content. |
© 2025 by the authors. Licensee MDPI, Basel, Switzerland. This article is an open access article distributed under the terms and conditions of the Creative Commons Attribution (CC BY) license (https://creativecommons.org/licenses/by/4.0/).
Share and Cite
Zhang, D.; Pang, X.; Yan, Z.; Dong, W.; Fang, Z.; Yang, J.; Wang, Y.; Xue, L.; Zhang, J.; Xue, C.; et al. Dynamic Alterations in Testicular Autophagy in Prepubertal Mice. J. Dev. Biol. 2025, 13, 42. https://doi.org/10.3390/jdb13040042
Zhang D, Pang X, Yan Z, Dong W, Fang Z, Yang J, Wang Y, Xue L, Zhang J, Xue C, et al. Dynamic Alterations in Testicular Autophagy in Prepubertal Mice. Journal of Developmental Biology. 2025; 13(4):42. https://doi.org/10.3390/jdb13040042
Chicago/Turabian StyleZhang, Dong, Xiaoyun Pang, Zhenxing Yan, Weitao Dong, Zihao Fang, Jincheng Yang, Yanyan Wang, Li Xue, Jiahao Zhang, Chen Xue, and et al. 2025. "Dynamic Alterations in Testicular Autophagy in Prepubertal Mice" Journal of Developmental Biology 13, no. 4: 42. https://doi.org/10.3390/jdb13040042
APA StyleZhang, D., Pang, X., Yan, Z., Dong, W., Fang, Z., Yang, J., Wang, Y., Xue, L., Zhang, J., Xue, C., Duan, H., Du, X., & He, Y. (2025). Dynamic Alterations in Testicular Autophagy in Prepubertal Mice. Journal of Developmental Biology, 13(4), 42. https://doi.org/10.3390/jdb13040042

