More Efficient and Reliable: Identifying RRab Stars with Blazhko Effect by Deep Convolutional Neural Network
Abstract
1. Introduction
2. Data
- 1.
- The mean I-band magnitudes are smaller than 18 mags;
- 2.
- There are more than 350 data points in the light curve of each star.
- 1.
- Mean magnitude error is smaller than 0.025 mag;
- 2.
- Amplitude of the light curve must be larger than 0.20 mag;
- 3.
- Amplitude of the light curve must be greater than .
3. Method of Identifying BL Effect
- 1.
- Sensitivity/True Positive Rate (TPR): the ratio between the number predicted as positive by the classifiers and that determined based on ground truth (i.e., the frequency analysis in our context);
- 2.
- Specificity/True Negative Rate (TNR): the ratio between the number predicted as negative by the classifiers and that determined based on ground truth (i.e., the frequency analysis in our context);
- 3.
- ACC: the ratio between all the true values to the whole sample, and the equation can be shown below:TPR, TNR, FPR, and FNR denote the True Positive rate, True Negative rate, False Positive rate, and False Negative rate, respectively;
- 4.
- AUC: The area under the receiving operating curve (ROC). The ROC curve, standing for the receiver operating characteristic, is used to assess the performance of a binary classifier at different thresholds. Usually, AUC ranges from 0.5 to 1.0, and higher values represent better performance.
3.1. Network Training
3.1.1. Preprocessing
3.1.2. Processing
3.1.3. Testing
4. Results
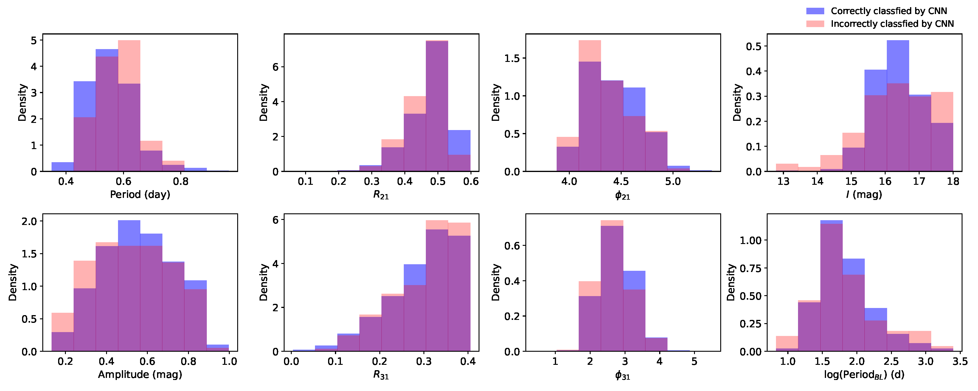
4.1. The Test Set Results
4.2. MC Sample
- 1.
- BL: There is at least one resolved strong peak, with the amplitude variation having S/N above 4, observed in the range of and ;
- 2.
- nBL: The peak S/N is less than 3.5, observed in the range of and ;
- 3.
- cBL & PC: Amplitude in the range of to and frequency the range of and on the frequency spectra. Stars with peaks greater than but not resolved are labeled as cBL & PC as well;
- 4.
- Rejection (REJ): Stars show uncanny modulation, likely due to their poor light-curve quality.
4.3. GB Sample 2
4.3.1. Period–Amplitude Relations
- : the p-value of the KS-test of GB Sample 1 and GB Sample 2 using the CNN’s classification result;
- : KS-test p-value between the CNN and MLP classification results on GB Sample 2.
4.3.2. Fourier Parameters
5. Discussion
6. Summary
Author Contributions
Funding
Data Availability Statement
Acknowledgments
Conflicts of Interest
| 1 | Cycle per day. |
| 2 |
References
- Catelan, M.; Smith, H.A. Pulsating Stars; Wiley-VCH: Weinheim, Germany, 2015. [Google Scholar]
- Samus’, N.N.; Kazarovets, E.V.; Durlevich, O.V.; Kireeva, N.N.; Pastukhova, E.N. General catalogue of variable stars: Version GCVS 5.1. Astron. Rep. 2017, 61, 80–88. [Google Scholar] [CrossRef]
- Oliveira, R.A.P.; Ortolani, S.; Barbuy, B.; Kerber, L.O.; Maia, F.F.S.; Bica, E.; Cassisi, S.; Souza, S.O.; Pérez-Villegas, A. Precise distances from OGLE-IV member RR Lyrae stars in six bulge globular clusters. Astron. Astrophys. 2022, 657, A123. [Google Scholar] [CrossRef]
- Prudil, Z.; Hanke, M.; Lemasle, B.; Crestani, J.; Braga, V.F.; Fabrizio, M.; Koch-Hansen, A.J.; Bono, G.; Grebel, E.K.; Matsunaga, N.; et al. Milky Way archaeology using RR Lyrae and type II Cepheids. I. The Orphan stream in 7D using RR Lyrae stars. Astron. Astrophys. 2021, 648, A78. [Google Scholar] [CrossRef]
- Minniti, D. et al. [The MACHO Collaboration] RR Lyrae Stars in the MACHO Database. arXiv 1996. arXiv:astro-ph/9610025. [Google Scholar] [CrossRef]
- Soszyński, I.; Udalski, A.; Szymański, M.K.; Pietrukowicz, P.; Mróz, P.; Skowron, J.; Kozłowski, S.; Poleski, R.; Skowron, D.; Pietrzyński, G.; et al. Over 38000 RR Lyrae Stars in the OGLE Galactic Bulge Fields. Acta Astron. 2014, 64, 177–196. [Google Scholar] [CrossRef]
- Soszyński, I.; Udalski, A.; Szymański, M.K.; Wyrzykowski, Ł.; Ulaczyk, K.; Poleski, R.; Pietrukowicz, P.; Kozłowski, S.; Skowron, D.M.; Skowron, J.; et al. The OGLE Collection of Variable Stars. Over 45 000 RR Lyrae Stars in the Magellanic System. Acta Astron. 2016, 66, 131–147. [Google Scholar] [CrossRef]
- Soszyński, I.; Udalski, A.; Wrona, M.; Szymański, M.K.; Pietrukowicz, P.; Skowron, J.; Skowron, D.; Poleski, R.; Kozłowski, S.; Mróz, P.; et al. Over 78 000 RR Lyrae Stars in the Galactic Bulge and Disk from the OGLE Survey. Acta Astron. 2019, 69, 321–337. [Google Scholar] [CrossRef]
- Drake, A.J.; Djorgovski, S.G.; Mahabal, A.; Beshore, E.; Larson, S.; Graham, M.J.; Williams, R.; Christensen, E.; Catelan, M.; Boattini, A.; et al. First Results from the Catalina Real-Time Transient Survey. Astrophys. J. 2009, 696, 870–884. [Google Scholar] [CrossRef]
- Pojmanski, G. The All Sky Automated Survey. Catalog of Variable Stars. I. 0 h - 6 h Quarter of the Southern Hemisphere. Acta Astron. 2002, 52, 397–427. [Google Scholar] [CrossRef]
- Chambers, K.C.; Magnier, E.A.; Metcalfe, N.; Flewelling, H.A.; Huber, M.E.; Waters, C.Z.; Denneau, L.; Draper, P.W.; Farrow, D.; Finkbeiner, D.P.; et al. The Pan-STARRS1 Surveys. arXiv 2016, arXiv:1612.05560. [Google Scholar] [CrossRef]
- Sesar, B.; Stuart, J.S.; Ivezić, Ž.; Morgan, D.P.; Becker, A.C.; Woźniak, P. Exploring the Variable Sky with LINEAR. I. Photometric Recalibration with the Sloan Digital Sky Survey. Astron. J. 2011, 142, 190. [Google Scholar] [CrossRef]
- Clementini, G.; Ripepi, V.; Garofalo, A.; Molinaro, R.; Muraveva, T.; Leccia, S.; Rimoldini, L.; Holl, B.; Jevardat de Fombelle, G.; Sartoretti, P.; et al. Gaia Data Release 3. Specific processing and validation of all-sky RR Lyrae and Cepheid stars: The RR Lyrae sample. Astron. Astrophys. 2023, 674, A18. [Google Scholar] [CrossRef]
- Hernitschek, N.; Stassun, K.G. The Impact of Observing Strategy on the Reliable Classification of Standard Candle Stars: Detection of Amplitude, Period, and Phase Modulation (Blazhko Effect) of RR Lyrae Stars with LSST. Astrophys. J. 2022, 258, 4. [Google Scholar] [CrossRef]
- Blažko, S. Mitteilung über veränderliche Sterne. Astron. Nachrichten 1907, 175, 325. [Google Scholar] [CrossRef]
- Buchler, J.R.; Kolláth, Z. On the Blazhko Effect in RR Lyrae Stars. Astrophys. J. 2011, 731, 24. [Google Scholar] [CrossRef]
- Kovacs, G. The Blazhko phenomenon. Commmunications Konkoly Obs. Hung. 2016, 105, 61–68. [Google Scholar] [CrossRef]
- Sódor, Á.; Jurcsik, J.; Molnár, L.; Szeidl, B.; Hurta, Z.; Bakos, G.Á.; Hartman, J.; Béky, B.; Noyes, R.W.; Sasselov, D.; et al. First Results of the Konkoly Blazhko Survey II. In Proceedings of the Progress in Solar/Stellar Physics with Helio- and Asteroseismology; Shibahashi, H., Takata, M., Lynas-Gray, A.E., Eds.; Astronomical Society of the Pacific Conference Series; Astronomical Society of the Pacific: Hakone, Japan, 2012; Volume 462, p. 228. [Google Scholar] [CrossRef]
- Alcock, C.; Alves, D.R.; Becker, A.; Bennett, D.; Cook, K.H.; Drake, A.; Freeman, K.; Geha, M.; Griest, K.; Kovacs, G.; et al. The macho project large magellanic cloud variable star inventory. Xi. Frequency analysis of the fundamental-mode rr lyrae stars. Astrophys. J. 2003, 598, 597–609. [Google Scholar] [CrossRef]
- Benko, J.M.; Plachy, E.; Szabó, R.; Molnár, L.; Kolláth, Z. Long-timescale Behavior of the Blazhko Effect from Rectified Kepler Data. Astrophys. J. 2014, 213, 31. [Google Scholar] [CrossRef]
- Szabó, R.; Kolláth, Z.; Molnár, L.; Kolenberg, K.; Kurtz, D.W.; Bryson, S.T.; Benko, J.M.; Christensen-Dalsgaard, J.; Kjeldsen, H.; Borucki, W.J.; et al. Does Kepler unveil the mystery of the Blazhko effect? First detection of period doubling in Kepler Blazhko RR Lyrae stars. Mon. Not. R. Astron. Soc. 2010, 409, 1244–1252. [Google Scholar] [CrossRef]
- Plachy, E.; Benko, J.M.; Kolláth, Z.; Molnár, L.; Szabó, R. Non-linear dynamical analysis of the Blazhko effect with the Kepler space telescope: The case of V783 Cyg. Mon. Not. R. Astron. Soc. 2014, 445, 2810–2817. [Google Scholar] [CrossRef]
- Benko, J.M.; Kolenberg, K.; Szabó, R.; Kurtz, D.W.; Bryson, S.; Bregman, J.; Still, M.; Smolec, R.; Nuspl, J.; Nemec, J.M.; et al. Flavours of variability: 29 RR Lyrae stars observed with Kepler. Mon. Not. R. Astron. Soc. 2010, 409, 1585–1593. [Google Scholar] [CrossRef][Green Version]
- Le Borgne, J.F.; Klotz, A.; Poretti, E.; Boër, M.; Butterworth, N.; Dumont, M.; Dvorak, S.; Hambsch, F.J.; Hund, F.; Kugel, F.; et al. The All-sky GEOS RR Lyr Survey with the TAROT Telescopes: Analysis of the Blazhko Effect. Astron. J. 2012, 144, 39. [Google Scholar] [CrossRef][Green Version]
- Skarka, M. Bright Blazhko RRab Lyrae stars observed by ASAS and the SuperWASP surveys. Astron. Astrophys. 2014, 562, A90. [Google Scholar] [CrossRef]
- Prudil, Z.; Skarka, M. Blazhko effect in the Galactic bulge fundamental mode RR Lyrae stars—I. Incidence rate and differences between modulated and non-modulated stars. Mon. Not. R. Astron. Soc. 2017, 466, 2602–2613. [Google Scholar] [CrossRef]
- Skarka, M.; Liška, J.; Auer, R.F.; Prudil, Z.; Juráňová, A.; Sódor, Á. The SERMON project: 48 new field Blazhko stars and an investigation of modulation-period distribution. Astron. Astrophys. 2016, 592, A144. [Google Scholar] [CrossRef][Green Version]
- Gillet, D. Atmospheric dynamics in RR Lyrae stars. The Blazhko effect. Astron. Astrophys. 2013, 554, A46. [Google Scholar] [CrossRef][Green Version]
- Gillet, D.; Fokin, A.B. Emission lines and shock waves in RR Lyrae stars. Astron. Astrophys. 2014, 565, A73. [Google Scholar] [CrossRef]
- Jurcsik, J.; Smitola, P.; Hajdu, G.; Nuspl, J. On the Modulation of RR Lyrae Stars in the Globular Cluster M3. Astrophys. J. 2014, 797, L3. [Google Scholar] [CrossRef]
- Jurcsik, J.; Hajdu, G.; Dékány, I.; Nuspl, J.; Catelan, M.; Grebel, E.K. Blazhko modulation in the infrared. Mon. Not. R. Astron. Soc. 2018, 475, 4208–4222. [Google Scholar] [CrossRef]
- Kolláth, Z. Some Notes on the Modelling of Blazhko Effect. In Proceedings of the RR Lyrae 2017 Conference. Revival of the Classical Pulsators: From Galactic Structure to Stellar Interior Diagnostics, Niepolomice Royal Castle; Polskie Towarzystwo Astronomiczne: Niepolomice, Poland, 2018; Proceedings of the Polish Astronomical Society; Volume 6, pp. 137–145. [Google Scholar]
- Skarka, M. Known Galactic field Blazhko stars. Astron. Astrophys. 2013, 549, A101. [Google Scholar] [CrossRef]
- Benko, J.M.; Szabó, R.; Paparó, M. Blazhko RR Lyrae light curves as modulated signals. Mon. Not. R. Astron. Soc. 2011, 417, 974–991. [Google Scholar] [CrossRef]
- Smolec, R.; Moskalik, P.; Kałużny, J.; Pych, W.; Różyczka, M.; Thompson, I.B. RR Lyrae stars in NGC 6362. Mon. Not. R. Astron. Soc. 2017, 467, 2349–2366. [Google Scholar] [CrossRef][Green Version]
- Alzubaidi, L.; Zhang, J.; Humaidi, A.J.; Al-Dujaili, A.; Duan, Y.; Al-Shamma, O.; Santamaría, J.; Fadhel, M.A.; Al-Amidie, M.; Farhan, L. Review of deep learning: Concepts, CNN architectures, challenges, applications, future directions. J. Big Data 2021, 8, 53. [Google Scholar] [CrossRef] [PubMed]
- Sharma, K.; Kembhavi, A.; Kembhavi, A.; Sivarani, T.; Abraham, S.; Vaghmare, K. Application of convolutional neural networks for stellar spectral classification. Mon. Not. R. Astron. Soc. 2020, 491, 2280–2300. [Google Scholar] [CrossRef]
- Sun, Z.; Bobra, M.G.; Wang, X.; Wang, Y.; Sun, H.; Gombosi, T.; Chen, Y.; Hero, A. Predicting Solar Flares Using CNN and LSTM on Two Solar Cycles of Active Region Data. Astrophys. J. 2022, 931, 163. [Google Scholar] [CrossRef]
- Mahabal, A.; Sheth, K.; Gieseke, F.; Pai, A.; Djorgovski, S.G.; Drake, A.J.; Graham, M.J. Deep-learnt classification of light curves. In Proceedings of the 2017 IEEE Symposium Series on Computational Intelligence (SSCI), Honolulu, HI, USA, 27 November–1 December 2017; pp. 1–8. [Google Scholar] [CrossRef]
- Teachey, A.; Kipping, D. Identifying potential exomoon signals with convolutional neural networks. Mon. Not. R. Astron. Soc. 2021, 508, 2620–2633. [Google Scholar] [CrossRef]
- Davies, A.; Serjeant, S.; Bromley, J.M. Using convolutional neural networks to identify gravitational lenses in astronomical images. Mon. Not. R. Astron. Soc. 2019, 487, 5263–5271. [Google Scholar] [CrossRef]
- Yu, L.; Vanderburg, A.; Huang, C.; Shallue, C.J.; Crossfield, I.J.M.; Gaudi, B.S.; Daylan, T.; Dattilo, A.; Armstrong, D.J.; Ricker, G.R.; et al. Identifying Exoplanets with Deep Learning. III. Automated Triage and Vetting of TESS Candidates. Astron. J. 2019, 158, 25. [Google Scholar] [CrossRef]
- Dattilo, A.; Vanderburg, A.; Shallue, C.J.; Mayo, A.W.; Berlind, P.; Bieryla, A.; Calkins, M.L.; Esquerdo, G.A.; Everett, M.E.; Howell, S.B.; et al. Identifying Exoplanets with Deep Learning. II. Two New Super-Earths Uncovered by a Neural Network in K2 Data. Astron. J. 2019, 157, 169. [Google Scholar] [CrossRef]
- Szklenár, T.; Bódi, A.; Tarczay-Nehéz, D.; Vida, K.; Marton, G.; Mezo, G.; Forró, A.; Szabó, R. Image-based Classification of Variable Stars: First Results from Optical Gravitational Lensing Experiment Data. Astrophys. J. Lett. 2020, 897, L12. [Google Scholar] [CrossRef]
- Szklenár, T.; Bódi, A.; Tarczay-Nehéz, D.; Vida, K.; Mezo, G.; Szabó, R. Variable Star Classification with a Multiple-input Neural Network. Astrophys. J. 2022, 938, 37. [Google Scholar] [CrossRef]
- Jacyszyn-Dobrzeniecka, A.M.; Skowron, D.M.; Mróz, P.; Soszyński, I.; Udalski, A.; Pietrukowicz, P.; Skowron, J.; Poleski, R.; Kozłowski, S.; Wyrzykowski, Ł.; et al. OGLE-ing the Magellanic System: Three-Dimensional Structure of the Clouds and the Bridge using RR Lyrae Stars. Acta Astronomica 2017, 67, 1–35. [Google Scholar]
- Lenz, P.; Breger, M. Period04: A software package to extract multiple frequencies from real data. Proc. Int. Astron. Union 2004, 2004, 786–790. [Google Scholar] [CrossRef]
- Prudil, Z.; Dékány, I.; Catelan, M.; Smolec, R.; Grebel, E.K.; Skarka, M. On the Oosterhoff dichotomy in the Galactic bulge: I. Spatial distribution. Mon. Not. R. Astron. Soc. 2019, 484, 4833–4848. [Google Scholar] [CrossRef]
- Basodi, S.; Ji, C.; Zhang, H.; Pan, Y. Gradient amplification: An efficient way to train deep neural networks. Big Data Min. Anal. 2020, 3, 196–207. [Google Scholar] [CrossRef]
- He, K.; Zhang, X.; Ren, S.; Sun, J. Deep Residual Learning for Image Recognition. arXiv 2015, arXiv:1512.03385. [Google Scholar] [CrossRef]
- Paszke, A.; Gross, S.; Massa, F.; Lerer, A.; Bradbury, J.; Chanan, G.; Killeen, T.; Lin, Z.; Gimelshein, N.; Antiga, L.; et al. PyTorch: An Imperative Style, High-Performance Deep Learning Library. arXiv 2019, arXiv:1912.01703. [Google Scholar] [CrossRef]
- Kovacs, G. On the Incidence Rate of Blazhko Stars. arXiv 2020, arXiv:2004.06452. [Google Scholar] [CrossRef]
- Szabó, R.; Benko, J.M.; Paparó, M.; Chapellier, E.; Poretti, E.; Baglin, A.; Weiss, W.W.; Kolenberg, K.; Guggenberger, E.; Le Borgne, J.F. Revisiting CoRoT RR Lyrae stars: Detection of period doubling and temporal variation of additional frequencies. Astron. Astrophys. 2014, 570, A100. [Google Scholar] [CrossRef][Green Version]
- Arellano Ferro, A.; Bramich, D.M.; Figuera Jaimes, R.; Giridhar, S.; Kuppuswamy, K. The unusually large population of Blazhko variables in the globular cluster NGC 5024 (M53)*: Blazhko variables in NGC 5024. Mon. Not. R. Astron. Soc. 2012, 420, 1333–1346. [Google Scholar] [CrossRef]
- Chen, B.Q.; Jiang, B.W.; Yang, M. Analysis of a selected sample of RR Lyrae stars in the LMC from OGLE-III. Res. Astron. Astrophys. 2013, 13, 290–312. [Google Scholar] [CrossRef][Green Version]
- Soszyński, I.; Udalski, A.; Szymański, M.K.; Kubiak, M.; Pietrzyński, G.; Wyrzykowski, Ł..; Szewczyk, O.; Ulaczyk, K.; Poleski, R. The Optical Gravitational Lensing Experiment. The OGLE-III Catalog of Variable Stars. III. RR Lyrae Stars in the Large Magellanic Cloud. Acta Astron. 2009, 59, 1–18. [Google Scholar] [CrossRef]
- Soszyński, I.; Udalski, A.; Szymański, M.K.; Kubiak, J.; Pietrzyński, G.; Wyrzykowski, Ł.; Ulaczyk, K.; Poleski, R. The Optical Gravitational Lensing Experiment. The OGLE-III Catalog of Variable Stars. IX. RR Lyr Stars in the Small Magellanic Cloud. Acta Astron. 2010, 60, 165–178. [Google Scholar] [CrossRef]
- Simon, N.R.; Lee, A.S. The structural properties of cepheid light curves. Astrophys. J. 1981, 248, 291–297. [Google Scholar] [CrossRef]
- Skarka, M.; Prudil, Z.; Jurcsik, J. Blazhko effect in the Galactic bulge fundamental mode RR Lyrae stars—II. Modulation shapes, amplitudes, and periods. Mon. Not. R. Astron. Soc. 2020, 494, 1237–1249. [Google Scholar] [CrossRef]
- Jurcsik, J. Blazhko-type fundamental-mode RR Lyrae stars in the globular cluster M3. Mon. Not. R. Astron. Soc. 2019, 490, 80–95. [Google Scholar] [CrossRef]
- Naul, B.; Bloom, J.S.; Pérez, F.; van der Walt, S. A recurrent neural network for classification of unevenly sampled variable stars. Nat. Astron. 2018, 2, 151–155. [Google Scholar] [CrossRef]













| Sample | Study | ACC | AUC | TPR | TNR |
|---|---|---|---|---|---|
| Test set | This study | 0.94 | 0.98 | 0.91 | 0.96 |
| - | P19 [48] | 0.88 | 0.94 | 0.81 | 0.92 |
| - | Frequency analysis | 1.00 | 1.00 | 1.00 | 1.00 |
| MC Sample | This study | 0.91 | 0.97 | 0.85 | 0.97 |
| - | P19 [48] | 0.86 | 0.91 | 0.80 | 0.88 |
| - | Frequency analysis | 1.00 | 1.00 | 1.00 | 1.00 |
| OGLE ID | RA (deg) | Decl (deg) | Mean I-Band Magnitude | Prediction |
|---|---|---|---|---|
| OGLE-LMC-RRLYR-00455 | 70.155705 | −70.050611 | 17.295 | nBL |
| OGLE-LMC-RRLYR-00487 | 70.30854 | −68.463278 | 16.87 | nBL |
| OGLE-LMC-RRLYR-00732 | 71.202 | −67.01375 | 17.443 | nBL |
| OGLE-LMC-RRLYR-00733 | 71.206455 | −67.851111 | 17.157 | nBL |
| OGLE-LMC-RRLYR-00736 | 71.211255 | −66.717361 | 15.765 | nBL |
| OGLE-LMC-RRLYR-00773 | 71.33571 | −69.834083 | 17.551 | nBL |
| OGLE-LMC-RRLYR-00854 | 71.58459 | −68.424889 | 13.353 | BL |
| OGLE-LMC-RRLYR-00904 | 71.745255 | −68.784778 | 14.85 | nBL |
| OGLE-LMC-RRLYR-01047 | 72.14325 | −70.110611 | 17.938 | nBL |
| OGLE-LMC-RRLYR-01881 | 73.71342 | −67.016972 | 16.506 | nBL |
| ... | ... | ... | ... | ... |
| OGLE ID | RA (deg) | Decl (deg) | Mean I-Band Magnitude | Prediction |
|---|---|---|---|---|
| OGLE-BLG-RRLYR-00247 | 258.668625 | −29.492833 | 15.846 | nBL |
| OGLE-BLG-RRLYR-00253 | 258.69825 | −29.442611 | 15.392 | nBL |
| OGLE-BLG-RRLYR-00270 | 258.77592 | −29.347194 | 16.666 | BL |
| OGLE-BLG-RRLYR-00366 | 260.87466 | −29.063778 | 16.683 | BL |
| OGLE-BLG-RRLYR-00369 | 260.889585 | −29.289778 | 16.16 | nBL |
| OGLE-BLG-RRLYR-00372 | 260.899335 | −29.370972 | 16.064 | BL |
| OGLE-BLG-RRLYR-00375 | 260.90967 | −29.4155 | 17.153 | BL |
| OGLE-BLG-RRLYR-00376 | 260.91063 | −29.203694 | 16.682 | nBL |
| OGLE-BLG-RRLYR-00377 | 260.914455 | −29.290694 | 16.292 | nBL |
| OGLE-BLG-RRLYR-00381 | 260.92584 | −29.247722 | 16.498 | BL |
| ... | ... | ... | ... | ... |
Disclaimer/Publisher’s Note: The statements, opinions and data contained in all publications are solely those of the individual author(s) and contributor(s) and not of MDPI and/or the editor(s). MDPI and/or the editor(s) disclaim responsibility for any injury to people or property resulting from any ideas, methods, instructions or products referred to in the content. |
© 2025 by the authors. Licensee MDPI, Basel, Switzerland. This article is an open access article distributed under the terms and conditions of the Creative Commons Attribution (CC BY) license (https://creativecommons.org/licenses/by/4.0/).
Share and Cite
Jiang, N.; Sun, T.; Pan, S.; Wang, L.; Li, X.; Sheng, B.; Wang, X. More Efficient and Reliable: Identifying RRab Stars with Blazhko Effect by Deep Convolutional Neural Network. Universe 2025, 11, 13. https://doi.org/10.3390/universe11010013
Jiang N, Sun T, Pan S, Wang L, Li X, Sheng B, Wang X. More Efficient and Reliable: Identifying RRab Stars with Blazhko Effect by Deep Convolutional Neural Network. Universe. 2025; 11(1):13. https://doi.org/10.3390/universe11010013
Chicago/Turabian StyleJiang, Nan, Tianrui Sun, Siyuan Pan, Lingzhi Wang, Xue Li, Bin Sheng, and Xiaofeng Wang. 2025. "More Efficient and Reliable: Identifying RRab Stars with Blazhko Effect by Deep Convolutional Neural Network" Universe 11, no. 1: 13. https://doi.org/10.3390/universe11010013
APA StyleJiang, N., Sun, T., Pan, S., Wang, L., Li, X., Sheng, B., & Wang, X. (2025). More Efficient and Reliable: Identifying RRab Stars with Blazhko Effect by Deep Convolutional Neural Network. Universe, 11(1), 13. https://doi.org/10.3390/universe11010013

