Developing a Framework for Traceability Implementation in the Textile Supply Chain
Abstract
:1. Introduction
2. Related Work
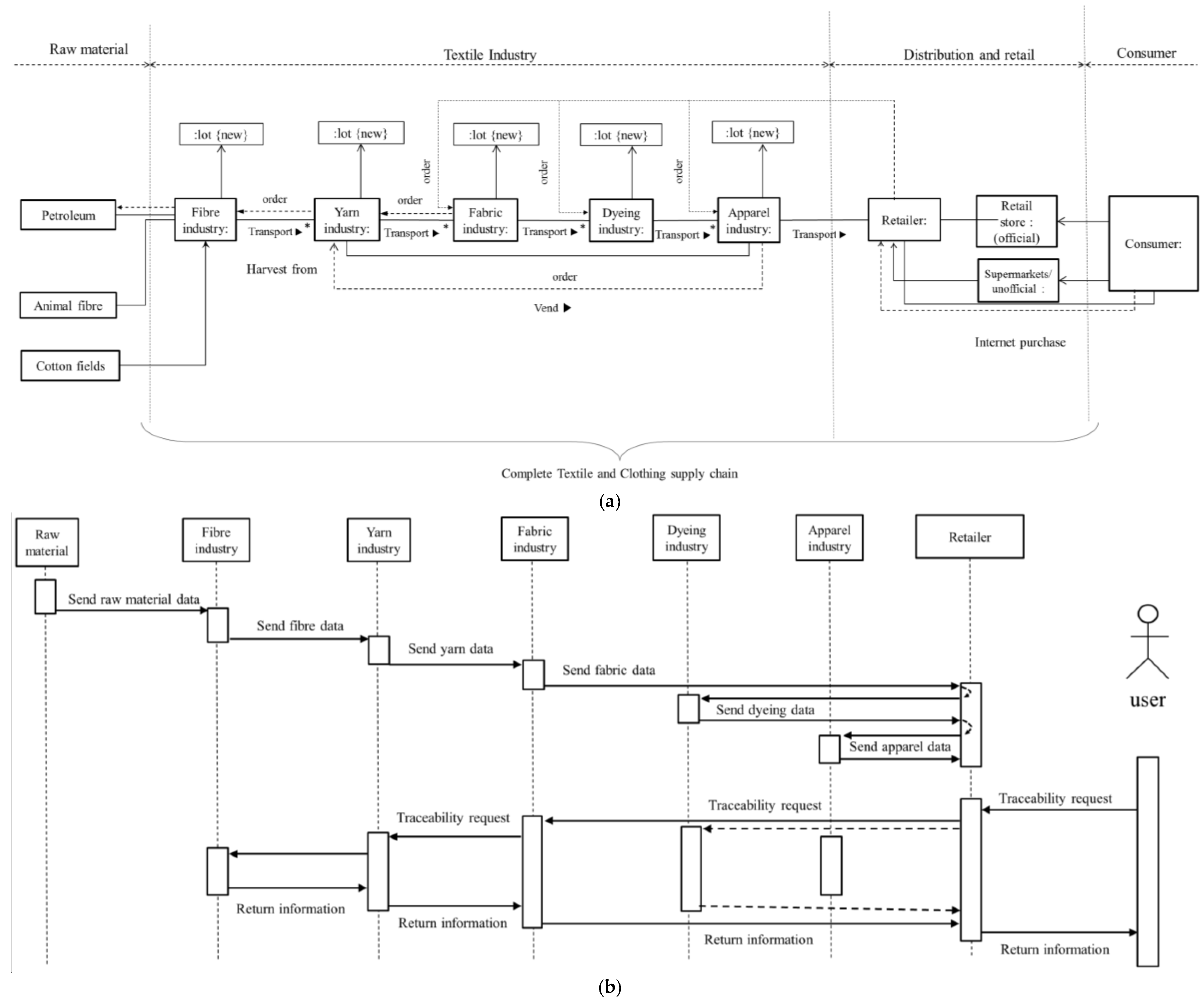
3. Usage Requirement of the Traceability Information in the Textile Supply Chain
3.1. Record Inbound Material Information
3.2. Record Process Information
3.3. Record Outbound Product Information
3.4. Record Regulation and Accreditation Information
3.5. Private Information and Shareable Information
3.6. Public Information
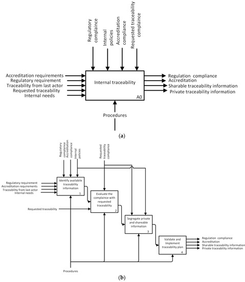
4. Intra-Actor or Internal Traceability
4.1. Traceability Information Identification and Planning
4.1.1. Identify Available Traceability Information
4.1.2. Evaluate Compliance with Requested Traceability
4.1.3. Segregate Private and Shareable Information
4.1.4. Validate and Implement Traceability Plan
4.2. The Traceability Data Sorting and Storing Model
5. Inter-Actor or Full Supply Chain Traceability
5.1. Traceability Information Management and Sharing
5.2. Traceability Information Exchange and Mapping
6. Illustration of Traceability Data Management Using RDBMS and Exchange Using XML
7. Conclusions
Supplementary Materials
Acknowledgments
Author Contributions
Conflicts of Interest
References
- Gereffi, G.; Frederick, S. The global apparel value chain, trade and the crisis: Challenges and opportunities for developing countries. In Global Value Chains in a Postcrisis World; Cattaneo, O., Gereffi, G., Staritz, C., Eds.; World Bank: Washington, DC, USA, 2010. [Google Scholar]
- Gobbi, L.; Massa, I. Supply chain management in textile sector: The case of the Italian T-fashion traceability system. Int. J. Environ. Health 2015, 7, 359–370. [Google Scholar] [CrossRef]
- Eryuruk, S.H.; Kalaoglu, F.; Baskak, M.; Rabenasolo, A.B. Evaluation of Globalization Strategies: External Analysis of the Turkish Clothing Industry. Text. Res. J. 2010, 80, 1379–1391. [Google Scholar] [CrossRef]
- Shih, W.Y.C.; Agrafiotis, K. Sustainability in Clothing Manufacturing and Competitiveness: Is It a New Mind-Set or a Paradox? In Handbook of Sustainable Apparel Production; CRC Press: Boca Raton, FL, USA, 2015; pp. 39–50. [Google Scholar]
- Margretta, J. Fast, global, and entrepreneurial: Supply chain management, Hong Kong style. Harv. Bus. Rev. 1998, 76, 102–114. [Google Scholar]
- Xie, C.; Anumba, C.J.; Lee, T.-R.; Hon Kam, B.; Chen, L.; Wilding, R. Managing production outsourcing risks in China’s apparel industry: A case study of two apparel retailers. Supply Chain Manag. Int. J. 2011, 16, 428–445. [Google Scholar]
- Lam, J.K.; Postle, R. Textile and apparel supply chain management in Hong Kong. Int. J. Cloth. Sci. Technol. 2006, 18, 265–277. [Google Scholar] [CrossRef]
- Ouertani, M.-Z.; Baïna, S.; Gzara, L.; Morel, G. Traceability and management of dispersed product knowledge during design and manufacturing. Comput. Aided Des. 2011, 43, 546–562. [Google Scholar] [CrossRef]
- Khurana, K.; Ricchetti, M. Two decades of sustainable supply chain management in the fashion business, an appraisal. J. Fash. Mark. Manag. 2016, 20, 89–104. [Google Scholar] [CrossRef]
- Kumar, V.; Ekwall, D. Macro-Scale Indicators Based Analysis of Textile Product Recalls in the EU. In Proceedings of the NOFOMA 2016, Turku, Finland, 9–10 June 2016. [Google Scholar]
- European Commission. Keeping European Consumers Safe. Rapid Alert System for Dangerous Non-Food Products 2014: Complete Statistics; European Commission: Brussels, Belgium, 2014. [Google Scholar]
- Informal Product Traceability Expert Group. Research Support for an Informal Expert Group on Product Traceability; Final Report; European Commission: Brussels, Belgium, 2013. [Google Scholar]
- Norton, T.; Beier, J.; Shields, L.; Househam, A.; Bombis, E.; Liew, D. A Guide to Traceability: A Practical Approach to Advance Sustainability in Global Supply Chains; United Nations Global Compact Office: New York, NY, USA, 2014. [Google Scholar]
- Alves, B.; Schumacher, M.; Cretton, F.; Le Calvé, A.; Cherix, G.; Werlen, D.; Gapany, C.; Baeryswil, B.; Gerber, D.; Cloux, P. Fairtrace: Applying Semantic Web Tools and Techniques to the Textile Traceability. In Enterprise Information Systems; Springer: Berlin/Heidelberg, Germany, 2013; pp. 68–84. [Google Scholar]
- Kumar, V.; Koehl, L.; Zeng, X. A Fully Yarn Integrated Tag for Tracking the International Textile Supply Chain. J. Manuf. Syst. 2016, 40, 76–86. [Google Scholar] [CrossRef]
- Goswami, S. Traceability to Farm & Factory, Country of Manufacturing, and Apparel Purchase Scenario. Master’s Thesis, University of Missouri, Columbia, MO, USA, 2014. [Google Scholar]
- Rudell, F. Shopping with a social conscience: Consumer attitudes toward sweatshop labor. Cloth. Text. Res. J. 2006, 24, 282–296. [Google Scholar] [CrossRef]
- Schenkel, M.; Caniëls, M.C.J.; Krikke, H.; van der Laan, E. Understanding value creation in closed loop supply chains—Past findings and future directions. J. Manuf. Syst. 2015, 37, 729–745. [Google Scholar] [CrossRef]
- Dimitri, S. Barometre Europeen du Lin; Confédération Européenne du Lin et du Chanvre (CELC): Paris, France, 2014. [Google Scholar]
- Ubilava, D.; Foster, K. Quality certification vs. product traceability: Consumer preferences for informational attributes of pork in Georgia. Food Policy 2009, 34, 305–310. [Google Scholar] [CrossRef]
- Henninger, C.E. Traceability the New Eco-Label in the Slow-Fashion Industry?—Consumer Perceptions and Micro-Organisations Responses. Sustainability 2015, 7, 6011–6032. [Google Scholar] [CrossRef]
- Mohan, K.; Ramesh, B. Traceability-based knowledge integration in group decision and negotiation activities. Decis. Support Syst. 2007, 43, 968–989. [Google Scholar] [CrossRef]
- Thakur, M.; Hurburgh, C.R. Framework for implementing traceability system in the bulk grain supply chain. J. Food Eng. 2009, 95, 617–626. [Google Scholar] [CrossRef]
- Bechini, A.; Cimino, M.G.; Marcelloni, F.; Tomasi, A. Patterns and technologies for enabling supply chain traceability through collaborative e-business. Inf. Softw. Technol. 2008, 50, 342–359. [Google Scholar] [CrossRef]
- Hu, J.; Zhang, X.; Moga, L.M.; Neculita, M. Modeling and implementation of the vegetable supply chain traceability system. Food Control 2013, 30, 341–353. [Google Scholar] [CrossRef]
- Chrysochou, P.; Chryssochoidis, G.; Kehagia, O. Traceability information carriers. The technology backgrounds and consumers’ perceptions of the technological solutions. Appetite 2009, 53, 322–331. [Google Scholar] [CrossRef] [PubMed]
- Thakur, M.; Martens, B.J.; Hurburgh, C.R. Data modeling to facilitate internal traceability at a grain elevator. Comput. Electron. Agric. 2011, 75, 327–336. [Google Scholar] [CrossRef]
- Ryu, J.; Taillard, D. GS1 Global Traceability Standard: Business Process and System Requirements for Full Chain Traceability; GS1: Brussels, Belgium, 2012. [Google Scholar]
- Moe, T. Perspectives on traceability in food manufacture. Trends Food Sci. Technol. 1998, 9, 211–214. [Google Scholar] [CrossRef]
- Mentzer, J.T.; DeWitt, W.; Keebler, J.S.; Min, S.; Nix, N.W.; Smith, C.D.; Zacharia, Z.G. Defining supply chain management. J. Bus. Logist. 2001, 22, 1–25. [Google Scholar] [CrossRef]
- Quinn, F.J. What’s the buzz? Logist. Manag. 1997, 36, 43–47. [Google Scholar]
- Vitasek, K. Terms and Glossary Supply Chain Management; Council of Supply Chain Management Professional: Lombard, IL, USA, 2013. [Google Scholar]
- De Brito, M.P.; Carbone, V.; Blanquart, C.M. Towards a sustainable fashion retail supply chain in Europe: Organisation and performance. Int. J. Prod. Econ. 2008, 114, 534–553. [Google Scholar] [CrossRef]
- Johansson, T.; Månsson, H. Environmental Sustainability in the Fashion Industry. Master’s Thesis, University of Gothenburg, Gothenburg, Sweden, 2013. [Google Scholar]
- Seuring, S.; Sarkis, J.; Müller, M.; Rao, P. Sustainability and supply chain management—An introduction to the special issue. J. Clean. Prod. 2008, 16, 1545–1551. [Google Scholar] [CrossRef]
- Vachon, S.; Klassen, R.D. Extending green practices across the supply chain: The impact of upstream and downstream integration. Int. J. Oper. Prod. Manag. 2006, 26, 795–821. [Google Scholar] [CrossRef]
- Angulo, A.; Nachtmann, H.; Waller, M.A. Supply chain information sharing in a vendor managed inventory partnership. J. Bus. Logist. 2004, 25, 101–120. [Google Scholar] [CrossRef]
- Cachon, G.P.; Fisher, M. Supply chain inventory management and the value of shared information. Manag. Sci. 2000, 46, 1032–1048. [Google Scholar] [CrossRef]
- Lotfi, Z.; Mukhtar, M.; Sahran, S.; Zadeh, A.T. Information sharing in supply chain management. Procedia Technol. 2013, 11, 298–304. [Google Scholar] [CrossRef]
- Hall, D.C.; Saygin, C. Impact of information sharing on supply chain performance. Int. J. Adv. Manuf. Technol. 2012, 58, 397–409. [Google Scholar] [CrossRef]
- Zhao, Y. The Impact of Information Sharing on Supply Chain Performance. Ph.D. Thesis, Northwestern University, Evanston, IL, USA, 2002. [Google Scholar]
- Nimbalker, G.; Mawson, J.; Cremen, C. The Truth behind the Barcode: Australian Fashion Report; Baptist World Aid Australia: North Ryde, NSW, Australia, 2015. [Google Scholar]
- Alfaro, J.; Sebrek, S.S. Traceability Management as a Multidisciplinary Topic: Trends and Gaps in Recent Scholarly Research; School of Economics and Business Administration, University of Navarra: Pamplona, Spain, 2015. [Google Scholar]
- Probst, L.; Frideres, L.; Pedersen, B. Traceability across the Value Chain: Advanced Tracking Systems; European Commission: Brussels, Belgium, 2015. [Google Scholar]
- Zhang, T.; Kraisintu, K. The Role of Traceability in Sustainable Supply Chain Management. Master’s Thesis, Chalmers University of Technology, Göteborg, Sweden, 2011. [Google Scholar]
- Thomassey, S. Sales forecasts in clothing industry: The key success factor of the supply chain management. Int. J. Prod. Econ. 2010, 128, 470–483. [Google Scholar] [CrossRef]
- Guercini, S.; Runfola, A. The integration between marketing and purchasing in the traceability process. Ind. Mark. Manag. 2009, 38, 883–891. [Google Scholar] [CrossRef]
- Cheng, Z.; Xiao, J.; Xie, K.; Huang, X. Optimal product quality of supply chain based on information traceability in fashion and textiles industry: An adverse logistics perspective. Math. Probl. Eng. 2013, 2013, 629363. [Google Scholar] [CrossRef]
- Štorga, M.; Bojčetić, N.; Pavković, N.; Stanković, T. Traceability of engineering information development in PLM framework. In Proceedings of the International Conference on Product Lifecycle Management PLM, Eindhoven, The Netherlands, 11 July 2011; Volume 11. [Google Scholar]
- Bruce, M.; Daly, L.; Towers, N. Lean or agile: A solution for supply chain management in the textiles and clothing industry? Int. J. Oper. Prod. Manag. 2004, 24, 151–170. [Google Scholar] [CrossRef]
- Roff, J.T.; Illustrator-Mueller, M.; Illustrator-Lytle, M. UML: A Beginner’s Guide; McGraw-Hill, Inc.: New York, NY, USA, 2002. [Google Scholar]
- Zhang, C.; Li, S. Secure information sharing in internet-based supply chain management systems. J. Comput. Inf. Syst. 2006, 46, 18–24. [Google Scholar]
- Funke, D.J.; Bachert, R.F. IDEF-O, a tool for planning and problem solving. In Proceedings of the Human Factors and Ergonomics Society Annual Meeting, Baltimore, MD, USA, 29 September–3 October 1985; SAGE Publications: Thousand Oaks, CA, USA, 1985; Volume 29, pp. 561–565. [Google Scholar]
- Khabbazi, M.R.; Ismail, N.; Ismail, M.Y.; Mousavi, S.A. Data modeling of traceability information for manufacturing control system. In Proceedings of the International Conference on Information Management and Engineering, ICIME’09, Lumpur, Malaysia, 3–5 April 2009; pp. 633–637. [Google Scholar]
- De Lucia, A.; Gravino, C.; Oliveto, R.; Tortora, G. An experimental comparison of ER and UML class diagrams for data modelling. Empir. Softw. Eng. 2010, 15, 455–492. [Google Scholar] [CrossRef]
- Kvarnström, B.; Oghazi, P. Methods for traceability in continuous processes—Experience from an iron ore refinement process. Miner. Eng. 2008, 21, 720–730. [Google Scholar] [CrossRef]
- Van Dorp, C.A. Tracking and tracing business cases: Incidents, accidents and opportunities. In Proceedings of the EFITA (European Federation for Information Technology in Agriculture, Food and the Environment) Conference, Debrecen, Hungary, 5–9 July 2003; pp. 601–606. [Google Scholar]
- Lambert, D.M.; Cooper, M.C. Issues in Supply Chain Management. Ind. Mark. Manag. 2000, 29, 65–83. [Google Scholar] [CrossRef]
- Hedrick, L.J. Tearing Fashion Design Protection Apart at the Seams. Wash. Lee Law Rev. 2008, 65, 215–273. [Google Scholar]
- Carbonara, N.; Giannoccaro, I. Managing the complexity of the supply chain. In Proceedings of the 2009 IEEE International Conference on Industrial Engineering and Engineering Management, Hong Kong, China, 8–11 December 2009; pp. 553–557. [Google Scholar]







© 2017 by the authors. Licensee MDPI, Basel, Switzerland. This article is an open access article distributed under the terms and conditions of the Creative Commons Attribution (CC BY) license (http://creativecommons.org/licenses/by/4.0/).
Share and Cite
Kumar, V.; Hallqvist, C.; Ekwall, D. Developing a Framework for Traceability Implementation in the Textile Supply Chain. Systems 2017, 5, 33. https://doi.org/10.3390/systems5020033
Kumar V, Hallqvist C, Ekwall D. Developing a Framework for Traceability Implementation in the Textile Supply Chain. Systems. 2017; 5(2):33. https://doi.org/10.3390/systems5020033
Chicago/Turabian StyleKumar, Vijay, Carina Hallqvist, and Daniel Ekwall. 2017. "Developing a Framework for Traceability Implementation in the Textile Supply Chain" Systems 5, no. 2: 33. https://doi.org/10.3390/systems5020033
APA StyleKumar, V., Hallqvist, C., & Ekwall, D. (2017). Developing a Framework for Traceability Implementation in the Textile Supply Chain. Systems, 5(2), 33. https://doi.org/10.3390/systems5020033

