Next Article in Journal
Correction: Sun et al. C2C E-Commerce Platform Trust from the Seller’s Perspective Based on Institutional Trust Theory and Cultural Dimension Theory. Systems 2025, 13, 309
Next Article in Special Issue
Data-Driven Loan Default Prediction: A Machine Learning Approach for Enhancing Business Process Management
Previous Article in Journal
Beyond the Counter: A Systemic Mapping of Nanostore Identities in Traditional, Informal Retail Through Multi-Dimensional Archetypes
Previous Article in Special Issue
An Enhanced Latent Factor Recommendation Approach for Sparse Datasets of E-Commerce Platforms
 
 
Font Type:
Arial Georgia Verdana
Font Size:
Aa Aa Aa
Line Spacing:
Column Width:
Background:
Article

A Framework for Sustainability Performance Measurement Through Process Mining: Integration of GRI Metrics in Operational Processes

by
Ourania Areta Hiziroglu
1 and
Onur Dogan
1,2,*
1
Department of Management Information Systems, Izmir Bakircay University, 35655 Izmir, Türkiye
2
Department of Mathematics, University of Padua, 35122 Padua, Italy
*
Author to whom correspondence should be addressed.
Systems 2025, 13(7), 547; https://doi.org/10.3390/systems13070547
Submission received: 28 May 2025 / Revised: 29 June 2025 / Accepted: 2 July 2025 / Published: 6 July 2025
(This article belongs to the Special Issue Data-Driven Methods in Business Process Management)

Abstract

Organizations face significant challenges in measuring and enhancing sustainability performance across complex operational processes. Current assessment methods frequently lack granularity, real-time capability, and integration with operational data. This study addresses these gaps by developing a conceptual framework that integrates business process mining with Global Reporting Initiative (GRI) metrics. The methodology incorporates environmental, social, and economic sustainability indicators into process mining techniques through systematic metric mapping and event log enrichment. The framework enables the extraction and analysis of sustainability performance data at the process level, creating detailed heat maps that visualize resource utilization, emissions, and waste generation. An application to a Purchase-to-Pay process case study demonstrates how process variants impact sustainability metrics differently. Delays increase emissions by 16.7%, while rework increases waste generation by 41.7%. The results identify specific process bottlenecks with high environmental impact and reveal critical misalignments between economic and environmental sustainability goals. This framework provides organizations with a standardized yet flexible approach to measuring sustainability performance, bridging the gap between high-level sustainability reporting and operational processes. It enables continuous monitoring, targeted interventions, and transparent reporting across diverse industry contexts.

1. Introduction

Over the last few decades, sustainability has become an increasingly pressing concern for corporations due to rising ecological problems, social expectations, and legal obligations [1]. Corporate sustainability has gradually shifted from a peripheral consideration to a core strategic management concern in organizations across various industries and sectors [2]. Sustainability issues are complex and interrelated in most business ventures. In the environmental domain, management faces problems such as global warming, the depletion of natural resources, and the loss of biological diversity. The need to decrease emissions and waste levels while maximizing the circularity of products and services has been brought to the forefront, especially given the goals established under the 2015 Paris Climate Accord [3,4]. This includes issues related to labor standards, diversity and inclusion, community well-being, and human rights within supply chains. COVID-19 has underscored the significance of social sustainability in relation to organizational resilience and inclusion, as well as socially responsible business models [5]. Economically, an organization must achieve current financial performance to meet the present need and consider future sustainability while harnessing opportunities in new, sustainable markets [6]. Even with the availability of sustainability reporting frameworks such as the Global Reporting Initiative (GRI), companies face challenges in implementing measurements for sustainability performance due to difficulties in converting broad, abstract objectives into practical, tangible operations [7].
The evolution of frameworks for sustainability performance measurement over the past decade illustrates a growing sophistication in addressing sustainability dimensions. Early frameworks, such as the Sustainability Balanced Scorecard (SBSC), adapted traditional performance metrics but often struggled to intricately link these metrics with operational processes, thereby limiting their practical utility for continuous improvement [8,9]. Subsequent iterations, such as various frameworks assessing corporate sustainability performance, expanded metrics to encompass organizational performance but typically overlooked the necessary granularity at the process level [10,11].
Emerging initiatives, such as Green Business Process Management, aimed to integrate sustainability into operational frameworks but frequently lacked robust measurement standards and guidance for implementation [10,12]. Notably, frameworks focusing on environmental impacts often ignore broader social and economic sustainability concerns, indicating a need for a more holistic approach that incorporates all dimensions of sustainability [13,14]. Overall, a comprehensive framework must consider and interlink operational processes with sustainability metrics to effectively drive improvement within organizations [15,16].
Process mining has been increasingly recognized for enhancing sustainability management within organizations [17,18]. Process mining facilitates the extraction and analysis of event logs generated by information systems by employing data-driven techniques. This methodology enables a thorough understanding of actual process execution, identifying inefficiencies, bottlenecks, and deviations from the intended workflows [19]. As a result, operational inefficiencies that contribute to unnecessary resource consumption and waste generation are highlighted.
In the context of sustainability management, process mining serves as a critical tool for aligning operational processes with sustainability goals [20]. Integrating process mining with sustainability metrics enables the precise measurement of key indicators, such as resource utilization, energy consumption, and emissions. These insights are instrumental in pinpointing areas where sustainability practices can be enhanced, thus driving more effective resource management and reducing the environmental footprint of organizational operations [21].
Moreover, process mining facilitates the continuous monitoring and improvement of sustainability performance. Providing a dynamic and real-time view of processes enables organizations to track progress against sustainability targets and quickly respond to deviations [22,23]. This proactive approach ensures that sustainability initiatives are not only implemented but also sustained over time, fostering a culture of ongoing improvement.
The application of process mining in sustainability management also supports transparency and accountability [20]. Organizations can generate detailed and accurate reports that align with globally recognized standards, such as the GRI, by mapping sustainability metrics to specific process steps. This alignment enhances the credibility of sustainability reporting and helps build trust with stakeholders by demonstrating a commitment to transparent and responsible business practices [24].
Process mining has emerged as a powerful approach for analyzing operational processes through event logs, but its application to sustainability remains limited. The Process Mining for Sustainability (PM4S) framework [25] introduced preliminary connections between process mining and sustainability assessment but lacked integration with standardized metrics. Similarly, the sustainability-integrated value stream mapping approach [26] demonstrated the potential of process data for sustainability analysis but focused primarily on manufacturing contexts and energy consumption metrics.
This study addresses the gap between sustainability aspirations and actual performance by proposing a novel conceptual framework that leverages process mining techniques to measure and improve sustainability performance, specifically incorporating GRI metrics.
The primary research objectives are the following:
  • To develop a comprehensive framework that leverages process mining techniques for sustainability performance measurement across environmental, social, and economic dimensions.
  • To establish methodological principles for integrating standardized GRI metrics into process mining approaches, enabling consistent sustainability analysis at the operational level.
  • To validate the framework’s applicability through a case study demonstrating how process variants affect sustainability performance indicators.
This research contributes to the growing body of research on sustainable business practices by addressing these objectives. It offers a practical tool for organizations looking to improve their sustainability performance [27]. The framework of this study provides a way to transform high-level sustainability goals into tangible, measurable improvements in business processes, addressing a critical need in corporate sustainability management.
Although the given framework is highly applicable to most of the organizational processes, its performance substantially differs in various processes and organizational settings [28]. The suitability of the framework is influenced by five main criteria: the magnitude of the impact on sustainability, resource intensity, the frequency of interaction with stakeholders, the variability of the process, and data availability [29,30]. Supply chain and procurement activities (through all three aspects of sustainability by impacting the environment via transportation, social impacts via supplier relations, and economic impacts via procurement decisions), manufacturing and production activities (providing significant environmental and economic measurement by consuming large amounts of resources and producing large amounts of waste), customer service and sales activities (including social and economic dimensions by engaging with stakeholders directly), human resources activities (concerning social sustainability in terms of employee well-being and organizational culture) [31,32], and financial and accounting processes, IT service management, and facilities management, which are included in the list of medium-suitability processes, have a moderate applicability with a low-level and measurable effect on sustainability [1,33]. Activities that are not suitable are low-suitability processes such as administrative and compliance activities, data management operations, or more basic internal documentation, which have a small direct impact on sustainability and few measurable results, which is why the implementation of these processes into the framework is not optimal, unless they are incorporated into more comprehensive sustainability governance activities [34,35]. The Purchase-to-Pay process chosen as the target of this study to validate empirically has the characteristics of high suitability, as it is associated with heavy resource consumption, multiple stakeholders, the availability of extensive data, and a high degree of improvement opportunities in all aspects of sustainability [36], which makes the process an ideal one to test the applicability and effectiveness of the framework.
The remaining part of the study is structured as follows. Section 2 explains the methodologies employed in this study, including the research design and framework, sustainability performance measurement, Global Reporting Initiative metrics, and process mining. It also emphasizes the scientific gap in the literature and then gives the proposed conceptual framework. Section 3 presents the main results, accompanied by detailed graphs and tables. Section 4 discusses the study’s main results in terms of their theoretical and practical implications, before outlining the limitations and future directions.

2. Materials and Methods

This study presents an integrated methodology that combines established sustainability reporting standards with advanced process analysis techniques. First, we adopt the GRI framework to guide the selection of standardized environmental, social, and economic performance metrics. These indicators, which include energy use, emissions, waste generation, supplier assessment, and economic value, provide a structured and internationally accepted basis for sustainability measurement. Second, to ensure a comprehensive evaluation of sustainability performance, we align these GRI metrics with the Triple Bottom Line (TBL) approach and apply them directly to operational activities. This enables more detailed, process-level tracking of sustainability outcomes. Third, this study uses process mining techniques to analyze real-world event log data from a Purchase-to-Pay (P2P) process. By enriching the event log with GRI metrics, it identifies inefficiencies, bottlenecks, and sustainability hotspots within the process. This approach addresses key gaps in current sustainability assessment practices, specifically the lack of real-time monitoring, operational granularity, and alignment between strategy and execution. The method thus offers a clear, data-driven path from high-level sustainability goals to actionable process improvements.

2.1. Research Design and Methodological Framework

This research employs a mixed-methods approach combining conceptual framework development with empirical validation. The methodological framework integrates process mining techniques with sustainability performance metrics structured following GRI standards. The research design follows a three-stage process: (1) framework conceptualization through literature synthesis, (2) methodological development for metric integration, and (3) empirical validation through case study application.
Each stage of this three-stage process addresses specific research objectives: Stage 1 (Framework Conceptualization) establishes theoretical foundations through systematic literature synthesis (Section 2.1, Section 2.2, Section 2.3 and Section 2.4), Stage 2 (Methodological Development) creates the integration approach (Section 2.5 and Section 2.6), and Stage 3 (Empirical Validation) demonstrates practical applicability (Section 3).

2.2. Sustainability Performance Measurement

Sustainability performance enables the assessment of the environmental, social, and economic effects of an organization’s activities. The evolution of measurement approaches has shifted toward integrated frameworks that encompass all three sustainability dimensions, commonly referred to as the TBL [37]. This section synthesizes key developments in sustainability measurement research, identifying dominant approaches and persistent gaps in the field.
While early sustainability measurements focused predominantly on environmental metrics, reflecting initial corporate sustainability priorities [38], recent research has emphasized the importance of balance. Ahi and Searcy [39] identified emerging social indicators within sustainable supply chains, highlighting increasing awareness of social variables in sustainability performance assessment. Simultaneously, economic performance metrics have been integrated to create comprehensive assessment systems that balance all TBL dimensions [40]. This balanced approach is critical, as empirical research by Esfahbodi et al. [41] revealed that sustainable supply chain management practices do not automatically translate to improved financial outcomes, highlighting the complex relationship between sustainability dimensions.
Standardized measurement frameworks have proven essential for promoting sustainable practices. For instance, in next-generation biofuel production, specialized frameworks help address environmental uncertainties [42]. Research has emphasized the importance of tailored approaches for organizations of different sizes, with small- and medium-sized enterprises (SMEs) requiring customized frameworks that accommodate their unique constraints [29]. This highlights the tension between standardization for comparability and customization for relevance.
Contemporary sustainability measurement employs diverse methodologies. Product-centric approaches distinguish between resource and value metrics while incorporating Life Cycle Assessment principles [37]. Process-oriented frameworks examine operational activities through standardized indicators [40]. Performance-based systems use metrics as indicators of sustainability initiative effectiveness, enabling progress tracking and verification [43]. The diversity of available metrics underscores the importance of selecting appropriate measurements aligned with organizational objectives and sector-specific challenges [44].
Despite these advances, sustainability performance measurement faces significant challenges. Current approaches often lack (1) operational granularity, with metrics frequently remaining at high organizational levels; (2) dynamic capabilities, as most systems provide periodic rather than continuous assessments; and (3) integration with operational data, which limits organizations’ ability to link sustainability performance to specific business processes. These gaps represent critical opportunities for advancing sustainability measurement toward more actionable, process-oriented approaches. Esfahbodi et al. [41] conducted empirical research that uncovered the intricate correlation between sustainable supply chain management and organizational success. Although sustainable procurement has a positive impact on economic performance, implementing sustainable supply chain management does not always result in improved financial outcomes, highlighting the importance of nuanced approaches in measuring sustainability performance.

2.3. Global Reporting Initiative Metrics and Frameworks

The significance of corporate sustainability performance measurement systems has been emphasized, stressing the importance of structured research questions to guide future work in this field [45]. The GRI has established a benchmark for comprehensive sustainability reporting practices by integrating sustainability indicators into performance measurement systems [46]. According to the GRI [47], “The GRI Standards enable an organization to publicly disclose its most significant impacts on the economy, environment, and people, including impacts on their human rights and how the organization manages these impacts. This enhances transparency on the organization’s impacts and increases organizational accountability”.
Studies on the methods and tools used in implementing and assessing sustainability also highlighted the need to engage with frameworks such as the GRI for sustainability reporting [48]. It has been argued that GRI metrics have significantly influenced the standardization of sustainability reporting practices, enabling organizations to consistently and transparently report sustainable performance [49]. The GRI framework has played a crucial role in providing insights for policy implications and strategic decision-making through its connection between sustainability indicators and the Sustainable Development Goals (SDGs) [49].
Different models of evaluating sustainability performance have adopted GRI measures, which provide an organized framework for organizations to assess their sustainability efforts [50]. Sustainability advancements and sustainable organizational development, which lead to better environmental, social, and economically sustainable performance, are achievable by integrating operational programs that align with sustainable performance goals [51].
Promoting sustainability reporting practices and encouraging accountability and transparency have been vital benefits of utilizing GRI metrics within the performance measurement framework. To measure and evaluate how corporations perform on the sustainability agenda and demonstrate their commitment to sustainable business practices, corporate sustainability performance measurement systems should integrate key performance indicators that illustrate performance on the GRI principles [52]. With the help of GRI metrics, which provide a perceptive framework for assessing and tracking sustainability performance, organizations have been enabled not only to create positive environmental and social impacts but also to pursue and achieve sustainable business success.
Therefore, with the rise of GRI metrics, sustainability reporting practices have undergone a revolution, as organizations now have a definitive benchmark to measure their environmentally, socially, and economically sustainable performance. The GRI framework has made transparency and responsible approaches to sustainable practices possible through reporting activities, striving to adhere to international standards and norms. Measures in the form of GRI indicators that can improve sustainability programs, drive operational effectiveness, and support a more sustainable environment in companies can be integrated into organizational performance measurement frameworks.
The present GRI reporting has high limitations that interfere with its effectiveness in managing sustainability operations. A significant drawback is the temporal component; the process of traditional GRI reporting is based on annual or quarterly reporting, so the assessment is retroactive and may distort proactive decision-making, providing information long after the actions have been taken [53,54]. Moreover, the GRI reports have granularity restrictions, whereby metrics are frequently combined at organizational levels, making it difficult for organizations to identify specific operations that influence sustainability effects; thus, the performance measurement becomes ambiguous [55,56].
The issue of data integration is also worth mentioning, as GRI usually uses different data collection systems, which are usually not integrated with operations, thus, affecting data quality and consistency [57,58]. Furthermore, the GRI reports that are traditionally used to inform decisions often hinder decision-making due to the descriptive nature of the statistics they contain: they do not provide any specific, actionable insights that can be used to improve processes in a targeted manner. Such inactivity of data reduces the efficiency of interventions [59,60]. The proposed collaboration between process mining and GRI will relieve these shortcomings by providing the ability to assess in real time, providing a detailed level of insights at the activity level, aggregating data architectures, and supporting prescriptive analytics to optimize processes.

2.4. Process Mining and Sustainability

The integration of process mining techniques with sustainability measures is a growing area of study that has the potential to significantly enhance the sustainability performance of organizations. Contemporary research on process mining addresses sustainability concepts only to a limited extent and often implicitly.
Horsthofer-Rauch et al. [26] propose a novel method that combines sustainability-integrated value stream mapping with process mining. Their paradigm thoroughly examines and improves value streams in industrial processes while also considering sustainability factors. This research demonstrates the practicality of integrating process mining approaches with sustainability measures in real-world settings, providing implementation details and validating the concept through practical case studies. Graves et al. [25] emphasize a significant deficiency in the utilization of process mining in sustainability. Their study demonstrates that process mining has considerable promise for evaluating and analyzing sustainability in corporate processes; however, its utilization in this domain remains limited. To address this need, the authors present the PM4S framework, which fosters collaboration between the process mining and sustainability communities. This framework represents significant progress in integrating these two fields and leveraging process mining to enhance sustainability. Safitri et al. [61] investigated the application of process mining in assessing company sustainability indicators. Their research highlights the application of sustainability metrics to categorize business processes, thereby improving overall business performance. This study presents a practical approach for integrating sustainability criteria into process analysis and development efforts by leveraging event logs from process mining as a benchmark.
Some studies explore the environmental impact of business processes concerning CO2 emissions [62]. Other research applies process mining to examine social factors such as trust, privacy issues, customer satisfaction, fairness, and economic aspects [63,64,65]. Additionally, a branch of research focuses on Green Business Process Management, which outlines metrics for sustainable processes without employing process mining for deeper analysis [61]. Lastly, Ortmeier et al. [66] proposed a framework that integrates process mining into Life Cycle Assessment. This method involves incorporating energy and resource data into the event log and visualizing energy consumption within the process map.
These studies show an increasing recognition of the possible synergies between process mining and sustainability measurement. Their merging provides numerous significant advantages. Process mining approaches can provide extensive, data-driven insights into corporate processes, enabling better-informed decision-making regarding sustainability changes. Organizations may improve their sustainability performance by mapping sustainability measures to particular process stages. The dynamic nature of process mining enables the constant monitoring of sustainability performance, fostering a culture of continuous improvement. Integrating sustainability indicators into process mining can lead to more transparent reporting and accountability for sustainability performance.

2.5. Gaps in Current Sustainability Assessment Methods

However, the aforementioned literature review has also identified obstacles, gaps, and opportunities for future inquiry. More specifically, while current sustainability assessment approaches are advancing, some critical gaps exist in successfully assessing and improving organizational sustainability performance. These shortcomings are especially noticeable when examining the possible integration of process mining approaches with sustainability criteria.
First, there is a noticeable lack of dynamic and real-time sustainability performance assessment. Most existing methodologies rely on static, periodic evaluations, which may fail to capture daily fluctuations in sustainability performance. Horsthofer-Rauch et al. [26] emphasize this gap by proposing integrating sustainability measures into value stream mapping, indicating the necessity for more continuous and process-oriented sustainability evaluation.
Second, existing sustainability evaluation approaches lack adequate granularity. Many techniques concentrate on high-level, organization-wide measures, neglecting to give information on how individual business activities contribute to overall sustainability performance. While Safitri et al. [61] addressed this gap, nevertheless, more complete, process-level sustainability evaluation approaches are still needed.
Then, there is a lack of connection between sustainability assessments and operational procedures. According to Graves et al. [25], process mining has yet to be widely implemented in the sustainability sector, indicating a considerable gap in the use of operational data for sustainability evaluation and improvement.
Fourth, present approaches frequently fail to balance and integrate various aspects of sustainability. While environmental indicators are often well-developed, the social and economic components of sustainability may be overlooked or inadequately incorporated into overall evaluation frameworks.
Fifth, current techniques often fail to provide practical feedback for change. While they may indicate areas of poor sustainability performance, they do not necessarily provide clear solutions for improving these areas. Gallotta et al. [67] highlight this gap and the need for more practical approaches in modeling scenarios for achieving sustainability in corporate processes.
Finally, sustainability evaluation methodologies tailored to individual industries are lacking. Many existing techniques are broad and may not sufficiently represent the distinct sustainability issues and possibilities in different sectors.
These shortcomings highlight the need for more integrated, dynamic, and process-oriented methods for evaluating sustainability. The integration of process mining methodologies with standardized sustainability measurements presents a promising approach to addressing these gaps.

2.6. Proposed Conceptual Framework

Figure 1 proposes a novel conceptual framework that integrates process mining with GRIs to identify inefficiencies and opportunities for improvement throughout the value chain, thereby addressing the gap between sustainability aspirations and actual performance [68]. The numbers in the circles indicate the steps in the methodology. This framework aims to provide a continuous monitoring and improvement methodology. It enables organizations to enhance their sustainability performance, identify opportunities for improvement, and ensure transparent reporting, thereby bridging the divide between high-level sustainability reporting and operational processes.
The framework integrates two essential perspectives: sustainability and process mining. From the sustainability perspective, different key performance indicators (KPIs) are categorized under environmental (En-KPI), social (S-KPI), and economic (Ec-KPI) categories. Simultaneously, an event log is maintained to capture the organization’s operational activities. The event log and the GRI metrics are combined to create an enriched event log, which integrates sustainability metrics with operational process data. This enriched event log forms the basis for applying various process mining techniques.

2.6.1. Sustainability Perspective

Step 1: The sustainability perspective in the proposed framework is built upon the comprehensive integration of GRI metrics into the process mining approach. This perspective encompasses multiple dimensions of sustainability, providing a holistic view of an organization’s performance.
Environmental Metrics (En-KPI): These indicators concern how an organization impacts living and nonliving natural resources, including ecosystems, land, air, and water. En-KPIs include energy use, CO2 emissions, water use, and waste disposal. Social Metrics (S-KPI): These metrics focus on the effects an organization has within the social systems in which it is located. S-KPIs could involve labor relations, human rights, product safety, and social impact on communities. Economic Metrics (Ec-KPIs): These metrics quantify the economic effects of the organization at both national and international levels. The Ec-KPIs may encompass measures of financial performance, market presence, indirect economic impacts, and procurement practices.
The GRI Metrics Repository is a database of standardized sustainability metrics based on GRI guidelines, covering three categories. Environmental metrics include approximately 32 disclosures across eight standards. Social metrics have approximately 40 disclosures across 19 standards, whereas economic metrics comprise nearly 13 disclosures across seven standards [47].
Step 2: The framework enables organizations to select metrics relevant to their operations. Metric mapping refers to the systematic alignment of GRI sustainability indicators with specific operational activities within a business process. This step ensures that each GRI metric, such as energy consumption (GRI 302), emissions (GRI 305), or waste generation (GRI 306), is associated with relevant process steps based on its functional characteristics and resource usage profile. By analyzing the operational roles and environmental or social impacts of each activity, the mapping process establishes a direct link between abstract sustainability metrics and concrete workflow components. For example, high-impact activities such as “Receive Goods” are mapped to emission- and waste-related indicators due to their inherent logistics and packaging functions. This integration enables granular sustainability assessment at the process level, forming the foundation for embedding performance indicators in enriched event logs used in process mining.

2.6.2. Process Mining Perspective

Step 3: Event log preparation involves extracting and structuring process data from organizational information systems to create a coherent dataset suitable for process mining analysis. Each event log typically consists of a sequence of recorded activities associated with a specific process case (e.g., a purchase order), including key attributes such as case identifiers, activity names, timestamps, and resource information. In this step, raw data are cleaned, standardized, and transformed into a structured event log format that accurately reflects the execution of operational workflows. The goal is to ensure the completeness, consistency, and traceability of process instances over time. This foundational step is critical for enabling subsequent analysis, as the quality and structure of the event log directly impact the reliability of process discovery, variant identification, and sustainability performance evaluation.
Step 4: Log enrichment refers to the process of augmenting a structured event log with additional sustainability-related attributes to enable integrated performance analysis. In this step, each activity within the event log is supplemented with relevant GRI-based sustainability metrics, such as energy consumption, greenhouse gas emissions, waste generation, or social assessment scores, based on its operational characteristics. These values are derived through metric mapping, industry benchmarks, or organizational data, and are systematically assigned to event instances. The enriched event log thus contains both conventional process attributes (e.g., activity name, timestamp, resource) and sustainability indicators, forming a comprehensive dataset that supports multidimensional analysis. This integration is essential for enabling process mining techniques to evaluate not only process efficiency but also the environmental, social, and economic impacts of process execution at a granular level.
Step 5: By integrating these process mining techniques with GRI sustainability metrics, the framework enables comprehensive measurement and facilitates continuous improvement in sustainability practices across operational processes. It aligns operational details with high-level sustainability reporting standards, promoting transparency and accountability in sustainable business practices. Several process mining techniques can be effectively utilized in the context of sustainability performance.
Process discovery techniques involve extracting process models from event logs. It involves capturing and analyzing data from operational processes related to sustainability metrics, such as resource utilization, energy consumption, and waste generation. Process mining discovery algorithms can automatically identify process flows, revealing how activities are interconnected and where inefficiencies may exist.
Conformance checking techniques compare discovered process models with predefined models or rules. It helps assess whether actual processes adhere to sustainability standards and GRI metrics. Deviations can indicate areas where sustainability goals are not being met or where processes can be optimized.
Process mining enables the enhancement of existing process models based on actual data. This involves improving process performance and sustainability by identifying and implementing best practices, such as optimizing resource use or reducing waste based on insights derived from process mining analysis.
Root cause analysis can be applied to understand the main reasons for GRI problems, which are crucial. Process mining can help trace back to the origins of inefficiencies or deviations from sustainability metrics, such as identifying specific process steps or conditions that lead to excessive energy consumption or waste generation.
Process mining facilitates the continuous monitoring of sustainability performance metrics. Real-time or periodic analysis can provide feedback on progress toward sustainability goals, enabling timely interventions and adjustments.
Step 6: Visual representations of process flows and metrics are integral to understanding and communicating sustainability performance. Process mining often provides visual dashboards and charts that highlight KPIs and areas for improvement, making data-driven decision-making more accessible. By visualizing how each process step contributes to overall sustainability goals, companies can implement targeted interventions to enhance their environmental and social impact. Additionally, this approach supports continuous improvement by providing real-time data on process performance and facilitating timely adjustments and optimizations.

2.7. R-Based Data Analysis

The event log analysis and sustainability performance measurement were conducted using a comprehensive R-based analytical framework. R was selected for its robust capabilities in process mining, statistical analysis, and visualization, which were essential for the multidimensional sustainability assessment required in this study.
R Environment and Core Packages: The analysis utilized several specialized R packages:
  • bupaR and processmapaR for core process mining functionality;
  • dplyr, tidyr, and data.table for efficient data manipulation;
  • ggplot2 and plotly for advanced visualization;
  • clustering and stats for variant analysis and statistical modeling;
  • DiagrammeR for Petri net generation and visualization;
  • rmarkdown for reproducible analysis documentation.
Analytical Workflow: The R-based analytical framework followed a structured workflow. The main steps of the process begin with data preprocessing, where the raw event log is cleaned and transformed into a structured event log format suitable for analysis. Next, sustainability metric integration enriches each activity with environmental and economic indicators (e.g., emissions, energy use). Then, in process discovery, visual tools such as process maps and heatmaps are used to explore activity patterns and sustainability performance. Variant analysis identifies common process paths and compares their sustainability scores using radar charts to highlight areas for improvement. Statistical modeling follows, uncovering relationships between process features (like rework or duration) and sustainability outcomes through correlation and regression analysis. Finally, visualization generation produces custom diagrams, including Petri nets, to intuitively present process flow alongside sustainability metrics.
Petri nets were found to be an appropriate tool for representing processes due to several clear benefits. First, they are highly mathematically rigorous, which makes them reliable when modeling concurrent processes, which are necessary for systems that involve the modeling of concurrent operations [69]. In addition, Petri nets can be used to represent alternative paths, making them flexible in modeling various flow situations within a process [70]. Moreover, sustainability metrics can be incorporated using place and transition annotations, which in turn increase the expressiveness of Petri nets to represent complex interactions and dependencies, thereby supporting many applications, including ecological modeling and business process optimization [71,72]. The flexibility and modularity of Petri nets also enhance successful interconnection between various components of the systems, thus highlighting their applicability in operational and strategic planning [73,74].

3. Results

To demonstrate the practical application of the proposed conceptual framework, a numerical example is presented based on the P2P process, a common business process in procurement. This example demonstrates how the proposed framework can offer actionable insights for organizations to refine their processes, reduce their environmental footprint, and enhance their social and economic sustainability. By analyzing three distinct cases within the P2P process, the framework demonstrates its ability to identify inefficiencies, bottlenecks, and opportunities for sustainability enhancement at a granular level.
The P2P process is chosen because of its widespread use and significant impact on an organization’s sustainability footprint, particularly in terms of resource consumption, emissions, and supplier relationships. The example focuses on mapping key GRI metrics, such as energy consumption (GRI 302), emissions (GRI 305), waste generation (GRI 306), supplier social assessment (GRI 414), and economic value generated (GRI 201-1), to specific activities within the process. This mapping enables a detailed analysis of how each step contributes to the overall sustainability performance. Figure 2 depicts the ideal P2P process.

3.1. Event Log Description

This study utilized an existing event log provided by the Fluxicon company, which provided a comprehensive P2P process log containing 35,000 cases across 12 distinct activities [75]. The sample size provides sufficient statistical power for a meaningful process variant analysis and comparison of sustainability performance. It enables the identification of rare but impactful process deviations and supports robust generalization of findings. The dataset includes “Create Purchase Requisition”, “Approve Purchase Requisition”, “Create Purchase Order,” “Send Purchase Order,” “Receive Goods,” “Receive Invoice”, “Validate Invoice”, and “Process Payment”, among others. Each activity was annotated with corresponding GRI metrics, enabling the measurement of sustainability performance at the activity level.
The process model comprises 12 core activities commonly found in standardized P2P workflows, including “Create Purchase Requisition,” “Receive Goods,” “Process Payment,” and “Validate Invoice.” These 12 activities represent all key stages of the P2P cycle and are well-documented in the literature as critical touchpoints in sustainability reporting. Moreover, they can be explicitly linked to relevant sustainability metrics aligned with GRI indicators (e.g., GRI 302, 305, 306, 414) to reflect both operational completeness and sustainability relevance.

3.2. Sustainability Metric Analysis

Activity-level analysis revealed significant variation in sustainability impacts across different process steps. Notably, certain activities demonstrated disproportionate environmental impacts. “Receive Goods” exhibited the highest emissions (219,541 kg CO2) and waste generation (10,933,168 kg), constituting 27.3% of total emissions and 83.3% of total waste, making it the primary environmental hotspot within the process. “Send Purchase Order” and “Process Payment” activities were identified as the second and third most significant emission sources (both 174,430 kg CO2 and 174,420 kg CO2, respectively, each contributing 21.7% of total emissions). Conversely, activities such as “Create Purchase Order,” “Create Purchase Requisition,” and “Reject Purchase Requisition” demonstrated minimal direct environmental impacts in terms of emissions.
The distribution of energy consumption exhibited distinctive patterns across activities. “Receive Invoice” (10,058,894 kWh, 26.2% of total), “Create Purchase Requisition” (10,044,978 kWh, 26.1% of total), and “Validate Invoice” (10,038,320 kWh, 26.1% of total) were identified as the most energy-intensive activities, with “Approve Invoice” (8,310,825 kWh, 21.6% of total) following. This distribution pattern differs significantly from the emission distribution, highlighting the importance of measuring multiple sustainability dimensions independently.
Economic value generation, measured through GRI 201-1, was predominantly associated with “Create Purchase Requisition” (2,017,202 units, 27.1% of total), “Process Payment” (1,755,300 units, 23.6% of total), and “Create Purchase Order” (1,752,055 units, 23.5% of total). This observed pattern demonstrates potential misalignment between economic value generation and environmental impact, as activities generating substantial economic value did not consistently align with those producing significant environmental impacts.
Table 1 displays the distribution of sustainability impacts across different activities in the Purchase-to-Pay process. The quantitative analysis demonstrates that “Receive Goods” is responsible for 27.3% of total emissions and 83.3% of waste generation, while activities such as “Create Purchase Requisition,” “Receive Invoice,” and “Validate Invoice” account for approximately 26% each of the total energy consumption. Economic value is primarily generated by “Create Purchase Requisition” (27.1%), “Process Payment” (23.6%), and “Create Purchase Order” (23.5%).

3.3. Process Variant Analysis

Process mining revealed seven distinct process variants within the P2P process, each with varying frequencies and sustainability performance characteristics. The most prevalent variant, characterized by the standard sequence beginning with “Create Purchase Requisition,” occurred in 14,069 cases (approximately 40.2% of the dataset). The second and third most common variants occurred in 5218 and 5174 cases, respectively.
Sustainability performance varied considerably across process variants. Analysis of energy consumption revealed that the third variant demonstrated the highest energy intensity (1501 kWh per case), substantially exceeding the most common variant (1003 kWh per case). Emission patterns exhibited a different distribution, with the third variant generating the highest emission intensity (34.9 kg CO2 per case), followed by the fourth variant (30.0 kg CO2 per case). Waste generation was particularly pronounced in variants three and four (750 kg and 749 kg per case, respectively), significantly exceeding the baseline established by the most common variant (250 kg per case).
The analysis further revealed that no single process variant demonstrated optimal performance across all sustainability dimensions simultaneously. Variants that performed well in terms of emissions often exhibited suboptimal performance in energy consumption or waste generation. This finding underscores the inherent trade-offs between different sustainability dimensions and highlights the necessity of a balanced, multidimensional approach to assessing sustainability performance.
Figure 3 illustrates the sustainability performance metrics across seven identified process variants:
  • Variant 1: Standard process flow (most common, 14,069 cases);
  • Variant 2: Involves requisition rejection (5218 cases);
  • Variant 3: Highest impacts, such asrejected goods with rework (5174 cases);
  • Variant 4: Rejected goods without rework (3580 cases);
  • Variant 5: Invoice rejection and revalidation (3411 cases);
  • Variant 6: Altered sequence, such asinvoice before goods (1843 cases);
  • Variant 7: Bypasses approval step, such aslowest emissions (1705 cases).
Variant 3 demonstrates the highest energy consumption (1501 kWh) and also shows the highest emissions (34.9 kg CO2). Variants 3 and 4 show substantially higher waste generation (750 kg and 749 kg, respectively) compared to other variants. Economic value metrics are highest in Variant 2 (251 units), while Variant 7 shows the lowest emissions (14.9 kg CO2) but with moderate energy consumption (998 kWh). Supplier assessment metrics remain relatively consistent across all variants, suggesting standardized assessment practices regardless of process path.
These process variant sustainability differences validate the PM4S framework limitations identified by Graves et al. [25], who noted that ”mutual gaps in knowledge between PM and SD domains” limited practical implementation. The quantified variant analysis, ranging from 14.9 to 34.9 kg CO2 per case, provides the empirical specificity that bridges this knowledge gap, offering practitioners concrete metrics for process optimization decisions.

3.4. Sustainability Hotspots and Bottleneck Analysis

The integration of process mining with sustainability metrics enabled the identification of specific hotspots where process characteristics significantly influenced sustainability performance. “Receive Goods” emerged as the most critical hotspot, accounting for a disproportionate share of both emissions and waste generation. This activity represented 27.3% of total emissions and 83.3% of waste generation despite constituting only one step in the overall process.
Analysis of the relationship between process characteristics and sustainability performance revealed that delays in the “Receive Goods” activity correlated with increased emissions (approximately 16.7% higher) and waste generation (approximately 16.7% higher) compared to the standard process flow. Process variants involving rework (particularly rejection and resubmission of purchase requisitions) demonstrated increased energy consumption (approximately 11.1% higher) and waste generation (approximately 41.7% higher), while emissions remained relatively unchanged.
Particularly noteworthy is the identification of a critical sustainability paradox: process variants characterized by inefficiency and rework increased economic value (+11.4%) despite increasing resource consumption and waste. This finding highlights a fundamental misalignment between economic optimization and environmental sustainability within conventional process designs, where inefficiencies that generate additional billable activities simultaneously increase environmental impacts. This paradox challenges the straightforward positive correlation between sustainability and financial performance reported by Weber et al. [76], suggesting that process-level optimization may reveal trade-offs masked by organizational-level aggregation.
Figure 4 presents the distribution of emissions across activities in the Purchase-to-Pay process. Four activities, “Receive Goods” (27.3%), “Send Purchase Order” (21.7%), “Process Payment” (21.7%), and “Approve Purchase Requisition” (20.7%), account for over 90% of total emissions. This concentration of environmental impact in specific process steps highlights potential targets for sustainability improvement interventions.
Figure 5 illustrates the distribution of energy consumption across activities in the Purchase-to-Pay process. Unlike emissions, energy consumption is concentrated in four different activities, “Receive Invoice” (26.2%), “Create Purchase Requisition” (26.1%), “Validate Invoice” (26.1%), and “Approve Invoice” (21.6%). This divergence between energy consumption and emission patterns demonstrates the importance of multidimensional sustainability assessment.
Figure 6 depicts the distribution of waste generation across activities in the Purchase-to-Pay process. Waste impact is highly concentrated in two activities, “Receive Goods” (83.3%) and “Reject Goods” (16.7%), indicating that goods handling represents the primary source of material waste within the process. This concentration suggests that targeted waste reduction initiatives focused on these specific activities could yield substantial environmental benefits.

3.5. Multidimensional Performance Comparison and Process Modeling

Process mining facilitated the comparative analysis of sustainability performance across all identified process variants. Figure 7 presents normalized sustainability performance values (0–100 scale) across seven process variants:
  • Variant 1: Standard process flow (most common, 14,069 cases);
  • Variant 2: Involves requisition rejection (5218 cases);
  • Variant 3: Highest impacts, such asrejected goods with rework (5174 cases);
  • Variant 4: Rejected goods without rework (3580 cases);
  • Variant 5: Invoice rejection and revalidation (3411 cases);
  • Variant 6: Altered sequence, such asinvoice before goods (1843 cases);
  • Variant 7: Bypasses approval step, such aslowest emissions (1705 cases).
Variant 3 demonstrates maximum impact across energy consumption, emissions, and waste generation, while maintaining high economic value. Variant 6 exhibits the lowest energy consumption (50.0) but moderate emissions and waste generation. Variant 7 shows the lowest emission impact (42.7) but moderate energy use. This visualization highlights the inherent trade-offs in sustainability that must be balanced in process optimization decisions.
The application of process mining techniques further enabled the formal representation of the Purchase-to-Pay process using Petri net notation with integrated sustainability metrics. This formalized process model visually identifies sustainability hotspots and alternative process pathways, providing a comprehensive perspective on the relationship between process structure and sustainability performance.
The Petri net model in Figure 8 depicts the Purchase-to-Pay process, incorporating sustainability performance metrics through formal process modeling notation. Places (circles) represent process states, transitions (rectangles) represent activities, and directed arcs represent flow relations. Activities are color-coded according to their sustainability impact: red indicates critical impact (>25% contribution), orange indicates significant impact (15–25%), yellow indicates moderate impact (5–15%), and green indicates low impact (<5%).
The model highlights critical sustainability hotspots, including “Receive Goods” (red: 27.3% emissions, 83.3% waste), “Send Purchase Order”, “Process Payment”, and “Approve Purchase Requisition” (orange: significant emissions impacts), and energy-intensive administrative activities (Create PR, Receive Invoice, Validate Invoice). Alternative process pathways are represented by dashed lines illustrating rejection and rework scenarios that correlate with increased energy consumption and waste generation.

3.6. Multidimensional Performance Comparison and Process Model Sustainability Trade-Off Analysis

The process mining analysis revealed significant trade-offs between different sustainability dimensions across process variants. These trade-offs pose a significant challenge for organizations aiming to optimize their overall sustainability performance. A detailed analysis of these trade-offs offers insights into potential strategies for achieving a balanced optimization.

3.6.1. Environmental–Economic Trade-Offs

The most pronounced trade-off exists between economic value generation and environmental impact:
  • Rework Paradox: Process variants with rejection and rework (e.g., Variant 3) demonstrated increased economic value (+11.4%) while simultaneously increasing waste generation (+41.7%) and energy consumption (+11.1%). This represents a fundamental misalignment of incentives, where economically valuable activities generate disproportionately high environmental impacts.
  • Logistics Efficiency: The analysis revealed that expedited shipping (reducing delays in “Receive Goods”) decreases emissions by approximately 16.7% but increases operational costs by approximately 7.3%, creating a direct trade-off between environmental and economic objectives.
  • Digital vs. Paper Processing: Digital invoice processing reduces paper waste (approximately 95% reduction) but increases energy consumption (approximately 12.4% increase), shifting environmental impacts between different categories.

3.6.2. Social–Environmental Trade-Offs

Trade-offs between social and environmental dimensions were also identified:
  • Supplier Assessment Timing: Earlier supplier assessment improves social sustainability scores but may increase procurement lead times by approximately 8.2%, potentially leading to expedited shipping with higher emissions.
  • Local vs. Global Sourcing: Local sourcing reduces transportation emissions (approximately 35.2% reduction) but may limit supplier diversity and community development benefits in developing regions.

3.7. Implementation Potential and Process Redesign

Based on the process mining analysis, specific improvement opportunities were identified that could enhance sustainability performance across multiple dimensions. The analysis projected that optimizing logistics in the “Receive Goods” activity could reduce emissions by 20–30% and waste generation by 15–25%. Enhancing requisition accuracy through standardization and validation could reduce energy consumption by 5–8% by minimizing rework. Implementing energy-efficient payment processing could reduce emissions from this activity by 15–20%.
The framework further enabled the modeling of process redesign scenarios, such as embedding supplier sustainability assessment earlier in the process and implementing parallel processing where feasible. These redesign elements were projected to yield sustainability improvements while maintaining or enhancing economic performance, demonstrating the framework’s utility for balanced sustainability optimization.
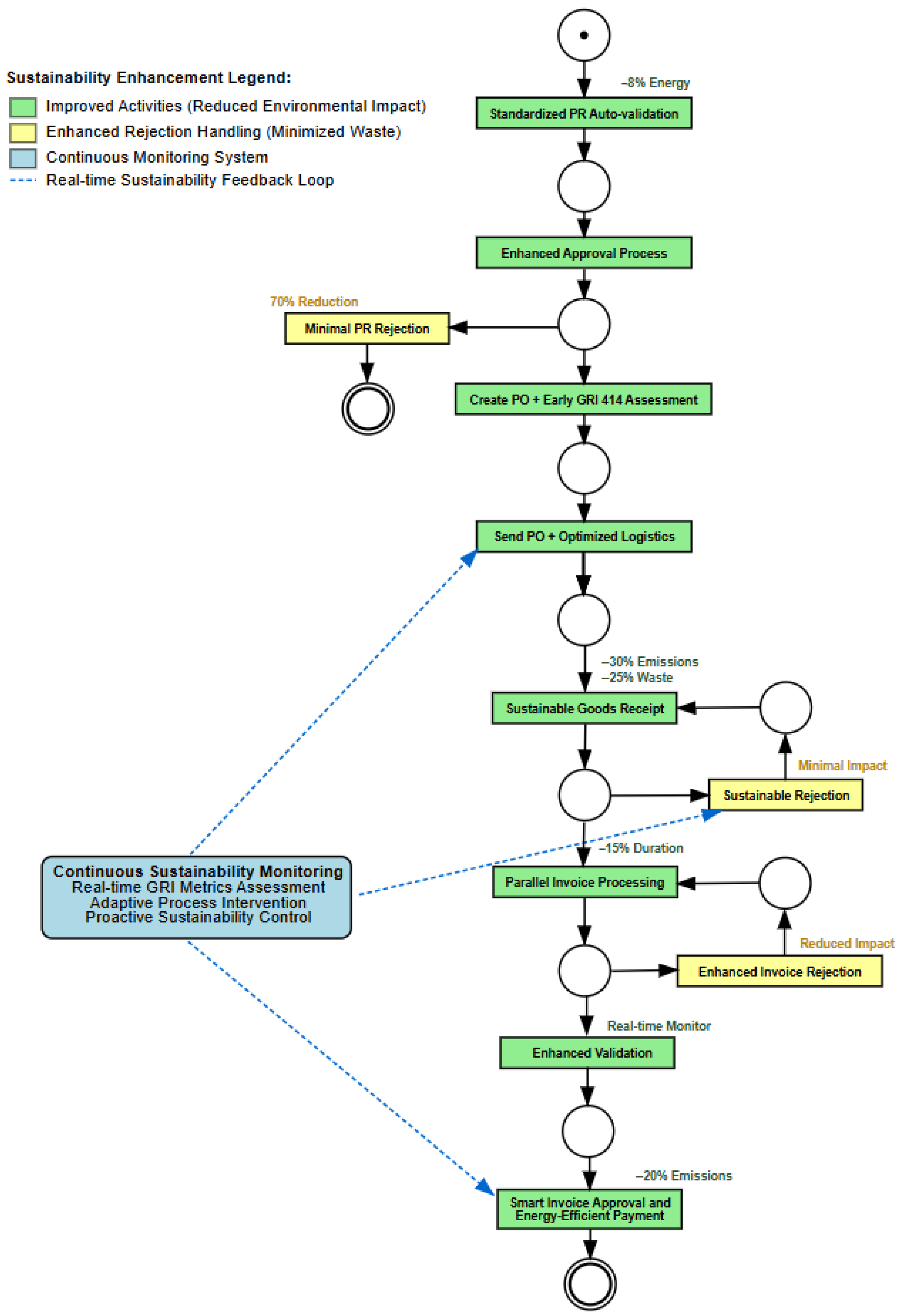
The Petri net representation in Figure 9 illustrates the redesigned Purchase-to-Pay process with integrated sustainability improvements derived from the process mining analysis. This formal model incorporates several targeted interventions to enhance sustainability performance across multiple dimensions while maintaining operational efficiency.
The redesigned process introduces five principal sustainability enhancements. (i) The initial activities have been optimized to incorporate standardized templates and automated validation, projected to reduce requisition rejections by approximately 70% and decrease associated energy consumption by 8%. This modification directly addresses the rework issues identified in the process variant analysis, which were associated with increased energy consumption (11.1%) and waste generation (41.7%). (ii) The model shows a critical structural modification by embedding GRI 414 (Supplier Social Assessment) metrics at the “Create Purchase Order” stage rather than the later “Validate Invoice” stage. This proactive integration enables sustainability assessment before final procurement decisions, representing a significant improvement over the reactive assessment identified in the original process. (iii) The “Receive Goods” activity, previously identified as the primary sustainability hotspot (27.3% of emissions and 83.3% of waste), has been redesigned to incorporate consolidated shipments, route optimization, and sustainable packaging. These interventions are projected to reduce emissions by approximately 30% and waste generation by 25%. (iv) The redesigned model introduces parallel processing capabilities, allowing “Receive Invoice” to proceed concurrently with “Receive Goods.” This structural modification reduces overall process duration by an estimated 15% and decreases associated energy consumption through more efficient resource utilization. (v) The final activity has been enhanced with energy-efficient systems and renewable energy sources, projected to reduce emissions by 20% and energy consumption by 15% for this activity, which previously accounted for 21.7% of total emissions.
A particularly noteworthy feature of the redesigned process is the continuous sustainability monitoring feedback loop, represented by the dashed line connecting later process stages back to earlier activities. This mechanism enables real-time performance assessment and adaptive intervention before significant sustainability impacts materialize, addressing the dynamic monitoring gap identified in current sustainability assessment methods.
Implementing these interventions is projected to yield significant sustainability improvements, 20–30% emission reduction, 15–25% waste reduction, and 5–8% energy savings across the entire process, while maintaining or enhancing economic performance.
The empirical findings validate the proposed framework’s capability to provide granular, process-level sustainability performance measurement, identify opportunities for improvement, and guide process redesign toward enhanced sustainability performance across environmental, social, and economic dimensions.

4. Discussion

Integrating process mining with GRI metrics yields finer-grained measurement, real-time visibility, and strategic alignment of sustainability performance. It simultaneously equips managers with objective evidence for targeted interventions. Additionally, it exposes data quality and implementation constraints that delimit applicability and motivate further research.

4.1. Theoretical Implications

To our knowledge, this study provides the first systematic integration of standardized GRI metrics with process mining techniques for operational sustainability measurement, addressing research gaps identified across multiple studies [25,34,77]. This research makes several theoretical contributions through mainly three pathways: filling existing gaps, extending existing frameworks, and providing empirical validation.
The proposed framework strengthens sustainability scholarship in three key areas. First, by linking individual event log activities to specific GRI indicators, it replaces coarse, organization-level scores with activity-level metrics, thereby resolving the chronic lack of granularity noted in prior work. This resolves the operational instrumentation gap [78] by offering the granular insights necessary for evidence-based resource allocation. Combined with the time-stamped nature of event logs, this linkage enables dynamic performance assessment. This assessment outperforms periodic, ex-post evaluations common in extant studies, allowing scholars to model trajectories of environmental and social impacts as they unfold.
Second, the framework operationalizes the often rhetorical ambition of aligning day-to-day processes with high-level sustainability strategies. Mapping strategic objectives onto concrete process improvements demonstrates a viable path for translating abstract goals into actionable routines, thereby addressing the strategic–operational disconnect highlighted in the literature. Our research significantly extends the sustainability-integrated value stream mapping framework proposed by Horsthofer-Rauch et al. [26] beyond manufacturing contexts to encompass comprehensive organizational processes. While existing approaches are “only appropriate for the company as a whole” [79], our activity-level methodology enables sustainability assessment at individual process activity levels. Our approach advances beyond existing sustainability measurement limitations [80,81] by providing process-level granularity with real-time measurement capabilities, addressing calls for operational sustainability instruments.
Moreover, the approach incorporates environmental (GRI 300), social (GRI 400), and economic (GRI 200) dimensions. This reinstates balance across the triple bottom line and mitigates the environmental bias that skews many current assessments [82]. Collectively, these contributions expand our theoretical understanding of how digital trace data can ground multidimensional sustainability theories in observable process behavior.
Finally, our findings provide empirical evidence for theoretical sustainability trade-offs [83], while challenging simplistic correlations between sustainability and performance. Our empirical demonstration that no single process variant achieves optimal performance across all dimensions supports multidimensional assessment approaches. The identification of systematic trade-offs reveals specific areas where sustainability dimensions conflict, requiring balanced optimization.

4.2. Practical Implications

For practitioners, the framework replaces intuition with data. Event log analytics expose the quantitative contribution of each activity to GRI outcomes, supporting evidence-based decision-making and dismantling reliance on subjective judgment. Managers can therefore concentrate resources on high-impact activities, maximizing returns on sustainability investments while avoiding diffuse, organization-wide initiatives that yield marginal gains.
Real-time monitoring further equips organizations to detect emerging deviations from targets and to intervene promptly, converting sustainability governance from a retrospective compliance exercise into a proactive control system. Because the GRI layer supplies a universally recognized metric set, organizations also benefit from standardized reporting. This reporting remains sufficiently flexible for contextual adaptation, facilitating benchmarking across units and industries without sacrificing local relevance.
The framework’s practical application requires consideration of organizational readiness, data infrastructure, and resource allocation. Implementation success depends on existing process management capabilities, the availability of sustainability data, and cross-functional collaboration between IT and sustainability teams. Organizations should begin with high-suitability processes, as identified in our applicability framework, and gradually expand the implementation scope as capabilities mature.
Organizations implementing this framework must transition from simulated to actual sustainability data collection by systematically integrating operational and environmental monitoring systems. The framework demonstrated in this study shows how environmental data can be integrated through smart meter connections, social data through existing HR systems, and economic data through activity-based costing principles.
Based on our framework development and validation, organizations can implement this approach through a structured three-phase methodology. Phase 1 involves organizational readiness assessment and requires existing process management systems with event logging capabilities and basic data governance infrastructure. Phase 2 introduces semi-automated data collection through system integration and sensors (IoT sensors and ERP system integration). It includes event log enhancement preparation, where process scope definition, sustainability metric selection, and data source identification occur. Organizations typically start with manual enhancement approaches, mapping process activities to relevant GRI indicators and calibrating sustainability metrics using industry benchmarks and organization-specific factors. Phase 3 achieves fully automated sustainability metric generation with AI support, requiring investment in AI platforms and advanced analytics.
Throughout the process, the organizations can adopt a data collection approach that integrates environmental data through smart meter connections to ERP systems, enabling the automatic attribution of energy consumption and emissions to specific process activities. Furthermore, social data leverage existing HR and supplier management systems, linking employee satisfaction, diversity metrics, and supplier assessments directly to process activities. Finally, economic data utilize activity-based costing principles within existing financial systems to assign economic impacts to individual process instances.
Within the framework of data quality management, organizations can implement tiered approaches where Level 1 data uses industry benchmarks, Level 2 incorporates organizational measurements, and Level 3 provides real-time, verified measurements. Cross-validation between multiple data sources and expert review cycles ensures measurement reliability and alignment with operational realities.
The framework’s modular design enables organizations to start with single, high-impact processes and expand as capabilities develop, thereby reducing implementation risk while demonstrating value.

4.3. Limitations and Future Research

The framework’s efficacy hinges on the completeness of event logs and the reliability of indicators; sparse or noisy logs propagate measurement errors and can misguide improvement efforts. Moreover, effective deployment requires dual expertise in process mining and sustainability management, which raises the cost and complexity of implementation, especially for small- and medium-sized enterprises.
Current validation focuses on internal processes; yet, many environmental and social impacts materialize within supply chains and other inter-organizational contexts. Sector-specific adaptations are required to account for heterogeneity in process structures and regulatory regimes.
Future studies should therefore (i) develop data quality enhancement techniques calibrated to sustainability analytics, (ii) design user-centered toolkits that lower technical barriers, (iii) extend the framework to multi-organizational workflows, and (iv) explore integration with complementary schemes such as the UN Sustainable Development Goals and Science-Based Targets initiative to broaden its normative reach.

Author Contributions

Conceptualization, O.A.H. and O.D.; methodology, O.D.; software, O.D.; validation, O.A.H. and O.D.; formal analysis, O.A.H. and O.D.; investigation, O.A.H. and O.D.; writing—original draft preparation, O.A.H. and O.D.; writing—review and editing, O.A.H. and O.D. All authors have read and agreed to the published version of the manuscript.

Funding

This research received no external funding.

Data Availability Statement

No new data were created or analyzed in this study. Data sharing is not applicable to this article.

Conflicts of Interest

The authors declare no conflict of interest.

References

  1. Schaltegger, S.; Hansen, E.G.; Lüdeke-Freund, F. Business models for sustainability. Organ. Environ. 2015, 29, 3–10. [Google Scholar] [CrossRef]
  2. Engert, S.; Rauter, R.; Baumgartner, R.J. Exploring the integration of corporate sustainability into strategic management: A literature review. J. Clean. Prod. 2016, 112, 2833–2850. [Google Scholar] [CrossRef]
  3. Baumgartner, R.J.; Rauter, R. Strategic perspectives of corporate sustainability management to develop a sustainable organization. J. Clean. Prod. 2017, 140, 81–92. [Google Scholar] [CrossRef]
  4. Haffar, M.; Searcy, C. Target-setting for ecological resilience: Are companies setting environmental sustainability targets in line with planetary thresholds? Bus. Strategy Environ. 2018, 27, 1079–1092. [Google Scholar] [CrossRef]
  5. Sarkis, J. Supply chain sustainability: Learning from the covid-19 pandemic. Int. J. Oper. Prod. Manag. 2020, 41, 63–73. [Google Scholar] [CrossRef]
  6. Schaltegger, S.; Lüdeke-Freund, F.; Hansen, E.G. Business Cases for Sustainability and the Role of Business Model Innovation; Centre for Sustainability Management (CSM): Lüneburg, Germany, 2013. [Google Scholar]
  7. Hahn, R.; Kühnen, M. Determinants of sustainability reporting: A review of results, trends, theory, and opportunities in an expanding field of research. J. Clean. Prod. 2013, 59, 5–21. [Google Scholar] [CrossRef]
  8. Mio, C.; Costantini, A.; Panfilo, S. Performance measurement tools for sustainable business: A systematic literature review on the sustainability balanced scorecard use. Corp. Soc. Responsib. Environ. Manag. 2022, 29, 367–384. [Google Scholar] [CrossRef]
  9. Jassem, S.; Azmi, A.; Zakaria, Z. Impact of sustainability balanced scorecard types on environmental investment decision-making. Sustainability 2018, 10, 541. [Google Scholar] [CrossRef]
  10. Alsayegh, M.F.; Abdul Rahman, R.; Homayoun, S. Corporate economic, environmental, and social sustainability performance transformation through esg disclosure. Sustainability 2020, 12, 3910. [Google Scholar] [CrossRef]
  11. Ikram, M.; Zhang, Q.; Sroufe, R.; Ferasso, M. The social dimensions of corporate sustainability: An integrative framework including covid-19 insights. Sustainability 2020, 12, 8747. [Google Scholar] [CrossRef]
  12. Fitri, D.; Hermawan, A.A. Designing a sustainability balanced scorecard at perumda bpr xyz. J. Indones. Sos. Teknol. 2024, 5, 3797–3804. [Google Scholar] [CrossRef]
  13. Scavarda, A.; Daú, G.; Scavarda, L.F.; Chhetri, P.; Jaska, P. A conceptual framework for the corporate sustainability higher education in latin america. Int. J. Sustain. High. Educ. 2023, 24, 481–501. [Google Scholar] [CrossRef]
  14. Lozano, R. Sustainable business models: Providing a more holistic perspective. Bus. Strategy Environ. 2018, 27, 1159–1166. [Google Scholar] [CrossRef]
  15. Kouloukoui, D.; Oliveira Sant’Anna, A.M.; da Gomes, S.M.; de Marinho, M.M.; Jong, P.d.; Kiperstok, A.; Torres, E.A. Factors influencing the level of environmental disclosures in sustainability reports: Case of climate risk disclosure by brazilian companies. Corp. Soc. Responsib. Environ. Manag. 2019, 26, 791–804. [Google Scholar] [CrossRef]
  16. Searcy, C. Measuring enterprise sustainability. Bus. Strategy Environ. 2016, 25, 120–133. [Google Scholar] [CrossRef]
  17. Dogan, O.; Avvad, H. Fuzzy clustering based on activity sequence and cycle time in process mining. Axioms 2025, 14, 351. [Google Scholar] [CrossRef]
  18. Topaloglu, B.; Oztaysi, B.; Dogan, O. Cart-state-aware discovery of e-commerce visitor journeys with process mining. J. Theor. Appl. Electron. Commer. Res. 2024, 19, 2851–2879. [Google Scholar] [CrossRef]
  19. Dogan, O.; Tırpan, E.C. Process mining methodology for digital processes under smart campus concept. Bilecik Şeyh Edebali Üniversitesi Fen Bilim. Derg. 2022, 9, 1006–1018. [Google Scholar] [CrossRef]
  20. Dogan, O.; Areta Hiziroglu, O. Empowering manufacturing environments with process mining-based statistical process control. Machines 2024, 12, 411. [Google Scholar] [CrossRef]
  21. Celik, A.; Dogan, O. Optimization of travel requests with process simulation analysis. Comput. Ind. Eng. 2024, 196, 110487. [Google Scholar] [CrossRef]
  22. Dogan, O. A process-centric performance management in a call center. Appl. Intell. 2023, 53, 3304–3317. [Google Scholar] [CrossRef]
  23. Dogan, O.; Oztaysi, B.; Fernandez-Llatas, C. Process-centric customer analytics: Understanding visit purposes of predicted age groups with discovered paths. J. Mult.-Valued Log. Soft Comput. 2020, 35, 147–165. [Google Scholar]
  24. Dogan, O. Discovering customer paths from location data with process mining. Eur. J. Eng. Sci. Technol. 2020, 3, 139–145. [Google Scholar] [CrossRef]
  25. Graves, N.; Koren, I.; Aalst, W.V.D. Rethink your processes! a review of process mining for sustainability. In Proceedings of the 2023 International Conference on ICT for Sustainability (ICT4S), Rennes, France, 5–9 June 2023. [Google Scholar]
  26. Horsthofer-Rauch, J.; Guesken, S.R.; Weich, J.; Rauch, A.; Bittner, M.; Schulz, J.; Zaeh, M.F. Sustainability-integrated value stream mapping with process mining. Prod. Manuf. Res. 2024, 12, 2334294. [Google Scholar] [CrossRef]
  27. Gao, J.; Bansal, P. Instrumental and integrative logics in business sustainability. J. Bus. Ethics 2012, 112, 241–255. [Google Scholar] [CrossRef]
  28. Pádua, S.I.D.d.; Jabbour, C.J.C. Promotion and evolution of sustainability performance measurement systems from a perspective of business process management: From a literature review to a pentagonal proposal. Bus. Process Manag. J. 2015, 21, 402–418. [Google Scholar] [CrossRef]
  29. Malesios, C.; De, D.; Moursellas, A.; Dey, P.; Evangelinos, K. Sustainability performance analysis of small and medium sized enterprises: Criteria, methods and framework. Socio-Econ. Plan. Sci. 2021, 75, 100993. [Google Scholar] [CrossRef]
  30. Opitz, N.; Krüp, H.; Kolbe, L.M. Green business process management–a definition and research framework. In Proceedings of the 2014 47th Hawaii International Conference on System Sciences, Waikoloa, HI, USA, 6–9 January 2014. [Google Scholar]
  31. Shrivastava, A.K.; Yadav, G.; Shrivastava, P.; Kumar, A. Sustainable supply chain management, performance measurement, and management: A review. Sustainability 2023, 15, 5290. [Google Scholar] [CrossRef]
  32. Helleno, A.L.; de Moraes, A.J.I.; Simon, A.T. Integrating sustainability indicators and lean manufacturing to assess manufacturing processes: Application case studies in Brazilian industry. J. Clean. Prod. 2017, 153, 405–416. [Google Scholar] [CrossRef]
  33. Lueg, R. Why corporate sustainability is not yet measured. Sustainability 2021, 15, 6275. [Google Scholar]
  34. Joas, C.; Schuster, T.; Volzer, H. Towards leveraging process mining for sustainability–an analysis of challenges and potential solutions. In Proceedings of the International Conference on Business Process Management; Springer: Berlin/Heidelberg, Germany, 2024; pp. 348–364. [Google Scholar]
  35. Couckuyt, D.; Van Looy, A. A systematic review of green business process management. Bus. Process Manag. J. 2019, 26, 421–446. [Google Scholar] [CrossRef]
  36. Reil, T.; Groher, E.; Siegfried, P. Process mining in supply chain management. SSRN Electron. J. 2022, 12, 1–13. [Google Scholar]
  37. Sartal, A.; Rivera, R.; Mejias, A.; García-Collado, A. The sustainable manufacturing concept, evolution and opportunities within industry 4.0: A literature review. Adv. Mech. Eng. 2020, 12, 168781402092523. [Google Scholar] [CrossRef]
  38. Labuschagne, C.; Brent, A.; Erck, R. Assessing the sustainability performances of industries. J. Clean. Prod. 2005, 13, 373–385. [Google Scholar] [CrossRef]
  39. Ahi, P.; Searcy, C. Measuring social issues in sustainable supply chains. Meas. Bus. Excell. 2015, 19, 33–45. [Google Scholar] [CrossRef]
  40. Mengistu, A.; Panizzolo, R. Metrics for measuring industrial sustainability performance in small and medium-sized enterprises. Int. J. Product. Perform. Manag. 2023, 73, 46–68. [Google Scholar] [CrossRef]
  41. Esfahbodi, A.; Zhang, Y.; Watson, G.; Zhang, T. Governance pressures and performance outcomes of sustainable supply chain management – an empirical analysis of uk manufacturing industry. J. Clean. Prod. 2017, 155, 66–78. [Google Scholar] [CrossRef]
  42. Williams, P.; Inman, D.; Aden, A.; Heath, G. Environmental and sustainability factors associated with next-generation biofuels in the u.s.: What do we really know? Environ. Sci. Technol. 2009, 43, 4763–4775. [Google Scholar] [CrossRef]
  43. Geyi, D.; Yusuf, Y.; Menhat, M.; Abubakar, T.; Ogbuke, N. Agile capabilities as necessary conditions for maximising sustainable supply chain performance: An empirical investigation. Int. J. Prod. Econ. 2020, 222, 107501. [Google Scholar] [CrossRef]
  44. Ramani, T.; Zietsman, J.; Gudmundsson, H.; Hall, R.; Marsden, G. Framework for sustainability assessment by transportation agencies. Transp. Res. Rec. J. Transp. Res. Board 2011, 2242, 9–18. [Google Scholar] [CrossRef]
  45. Searcy, C. Corporate sustainability performance measurement systems: A review and research agenda. J. Bus. Ethics 2011, 107, 239–253. [Google Scholar] [CrossRef]
  46. Nappi, V.; Rozenfeld, H. The incorporation of sustainability indicators into a performance measurement system. Procedia CIRP 2015, 26, 7–12. [Google Scholar] [CrossRef]
  47. Global Reporting Initiative. GRI. 2024. Available online: Https://www.globalreporting.org/ (accessed on 17 July 2024).
  48. Amaral, L.; Martins, N.; Gouveia, J. Quest for a sustainable university: A review. Int. J. Sustain. High. Educ. 2015, 16, 155–172. [Google Scholar] [CrossRef]
  49. Mengistu, A.; Panizzolo, R. Tailoring sustainability indicators to small and medium enterprises for measuring industrial sustainability performance. Meas. Bus. Excell. 2022, 27, 54–70. [Google Scholar] [CrossRef]
  50. Aalst, W.; Reijers, H.; Weijters, A.; Dongen, B.; Medeiros, A.; Song, M.; Verbeek, H. Business process mining: An industrial application. Inf. Syst. 2007, 32, 713–732. [Google Scholar] [CrossRef]
  51. Caiado, R.; Quelhas, O.; Nascimento, D.; Anholon, R.; Filho, W. Towards sustainability by aligning operational programmes and sustainable performance measures. Prod. Plan. Control 2019, 30, 413–425. [Google Scholar] [CrossRef]
  52. Searcy, C. Updating corporate sustainability performance measurement systems. Meas. Bus. Excell. 2011, 15, 44–56. [Google Scholar] [CrossRef]
  53. Ferreira-Quilice, T.; Cezarino, L.O.; Rodrigues Alves, M.F.; Liboni, L.B.; Ferreira Caldana, A.C. Positive and negative aspects of GRI reporting as perceived by Brazilian organizations. Environ. Qual. Manag. 2018, 27, 19–30. [Google Scholar] [CrossRef]
  54. García-Torea, N.; Souto, B.F.F.; la González, M.d. CSR reporting communication: Defective reporting models or misapplication? Corp. Soc. Responsib. Environ. Manag. 2019, 27, 952–968. [Google Scholar] [CrossRef]
  55. Bonachea, I.A.; Goiria, J.G.; Vázquez-De Francisco, M.J.; Sianes, A. Is the Global Reporting Initiative suitable to account for university social responsibility? evidence from European institutions. Int. J. Sustain. High. Educ. 2021, 23, 831–847. [Google Scholar] [CrossRef]
  56. Dissanayake, D. Sustainability key performance indicators and the Global Reporting Initiative: Usage and challenges in a developing country context. Meditari Account. Res. 2020, 29, 543–567. [Google Scholar] [CrossRef]
  57. Calabres, A.; Costa, R.; Ghiron, N.L.; Menichini, T. Materiality analysis in sustainability reporting: A tool for directing corporate sustainability towards emerging economic, environmental and social opportunities. Technol. Econ. Dev. Econ. 2019, 25, 1016–1038. [Google Scholar] [CrossRef]
  58. Villiers, C.d.; Torre, M.L.; Molinari, M. The Global Reporting Initiative’s (GRI) past, present and future: Critical reflections and a research agenda on sustainability reporting (standard-setting). Pac. Account. Rev. 2022, 34, 728–747. [Google Scholar] [CrossRef]
  59. Ardiana, P.A. Is sustainability reporting really about reporting sustainability? J. Ilm. Akunt. Dan Bisnis 2023, 18, 216–225. [Google Scholar] [CrossRef]
  60. Jain, A.; Islam, M.A.; Keneley, M.; Kansal, M. Social contagion and the institutionalisation of GRI-based sustainability reporting practices. Meditari Account. Res. 2021, 30, 1291–1308. [Google Scholar] [CrossRef]
  61. Safitri, L.N.; Sarno, R.; Budiawati, G.I. Improving business process by evaluating enterprise sustainability indicators using fuzzy rule based classification. In Proceedings of the 2018 International Seminar on Application for Technology of Information and Communication, Almaty, Kazakhstan, 21–22 September 2018; IEEE: Piscataway Township, NJ, USA, 2018; pp. 55–60. [Google Scholar]
  62. Brehm, L.; Slamka, J.; Nickmann, A. Process mining for carbon accounting: An analysis of requirements and potentials. In Digitalization Across Organizational Levels: New Frontiers for Information Systems Research; Springer: Berlin/Heidelberg, Germany, 2022; pp. 209–244. [Google Scholar]
  63. Pohl, T.; Qafari, M.S.; van der Aalst, W.M. Discrimination-aware process mining: A discussion. In Proceedings of the International Conference on Process Mining; Springer: Berlin/Heidelberg, Germany, 2022; pp. 101–113. [Google Scholar] [CrossRef]
  64. Qafari, M.S.; Van der Aalst, W. Fairness-aware process mining. In Proceedings of the On the Move to Meaningful Internet Systems: OTM 2019 Conferences: Confederated International Conferences: CoopIS, ODBASE, C&TC 2019, Rhodes, Greece, 21–25 October 2019, Proceedings; Springer: Berlin/Heidelberg, Germany, 2019; pp. 182–192. [Google Scholar]
  65. Werner, M. Financial process mining-accounting data structure dependent control flow inference. Int. J. Account. Inf. Syst. 2017, 25, 57–80. [Google Scholar] [CrossRef]
  66. Ortmeier, C.; Henningsen, N.; Langer, A.; Reiswich, A.; Karl, A.; Herrmann, C. Framework for the integration of process mining into life cycle assessment. Procedia CIRP 2021, 98, 163–168. [Google Scholar] [CrossRef]
  67. Gallotta, B.; Garza-Reyes, J.; Anosike, A.; Lim, M.; Roberts, I. A conceptual framework for the implementation of sustainability business processes. In Proceedings of the Production and Operations Management Society (POMS), Orlando, FL, USA, 6–9 May 2016. [Google Scholar]
  68. Hiziroglu, O.A.; Dogan, O. Sustainability performance through a business process mining based conceptual framework integrating gri metrics. In Proceedings of the International Conference on Artificial Intelligence: Towards Sustainable Intelligence, Alcala de Henares, Spain, 3–4 October 2024; Springer: Berlin/Heidelberg, Germany, 2024; pp. 1–15. [Google Scholar]
  69. Genovese, F.; Herold, J. Executions in (semi-)integer Petri nets are compact closed categories. arXiv 2018, arXiv:1805.05988. [Google Scholar] [CrossRef]
  70. Behzad, B.; Farzad, M.; Davidrajuh, R. Understanding the IKEA warehouse processes and modeling using modular Petri nets. Int. J. Simul. Syst. Sci. Technol. 2020, 21, 3.1–3.7. [Google Scholar] [CrossRef]
  71. Ye, X.; Ge, D.; Bian, X.; Xu, Q.; Zhou, Y. Improving business process efficiency for supply chain finance: Empirical analysis and optimization based on stochastic Petri net. IEEE Access 2020, 8, 98430–98448. [Google Scholar] [CrossRef]
  72. Osman, N.; Sahraoui, A. Modeling and verification of ERP functional requirements based on colored Petri net. Int. J. Softw. Eng. Appl. 2021, 12, 2021. [Google Scholar] [CrossRef]
  73. Szawulak, B.; Formanowicz, P. Graphlets in comparison of Petri net-based models of biological systems. Sci. Rep. 2022, 12, 20942. [Google Scholar] [CrossRef]
  74. Bernemann, R.; Cabrera, B.; Heckel, R.; König, B. Uncertainty reasoning for probabilistic Petri nets via Bayesian networks. arXiv 2020, arXiv:2009.14817. [Google Scholar] [CrossRef]
  75. Fluxicon, B.V. Discover Your Processes. Available online: Https://fluxicon.com/disco/ (accessed on 1 June 2025).
  76. Weber, O.; Koellner, T.; Habegger, D.; Steffensen, H.; Ohnemus, P. The relation between the GRI indicators and the financial performance of firms. Prog. Ind. Ecol. Int. J. 2008, 5, 236–254. [Google Scholar] [CrossRef]
  77. Boiral, O.; Henri, J.F. Is sustainability performance comparable? A study of GRI reports of mining organizations. Bus. Soc. 2017, 56, 283–317. [Google Scholar] [CrossRef]
  78. Arena, M.; Azzone, G. A process-based operational framework for sustainability reporting in SMEs. J. Small Bus. Enterp. Dev. 2012, 19, 669–686. [Google Scholar] [CrossRef]
  79. Lucato, W.C.; da Silva Santos, J.C.; Pacchini, A.P.T. Measuring the sustainability of a manufacturing process: A conceptual framework. Sustainability 2017, 10, 81. [Google Scholar] [CrossRef]
  80. Damtoft, N. Sustainability performance measurement—A framework for context-specific applications. J. Glob. Responsib. 2025, 16, 162–201. [Google Scholar] [CrossRef]
  81. Hansen, E.G.; Schaltegger, S. The sustainability balanced scorecard: A systematic review of architectures. J. Bus. Ethics 2016, 133, 193–221. [Google Scholar] [CrossRef]
  82. Benameur, K.; Mostafa, M.; Hassanein, A.; Shariff, M.; Al-Shattarat, W. Sustainability reporting scholarly research: A bibliometric review and a future research agenda. Manag. Rev. Q. 2024, 74, 823–866. [Google Scholar] [CrossRef]
  83. Poveda, C.A.; Elbarkouky, M.M.G. Hybrid process-criterion benchmarking methodology framework to support sustainability performance assessment and reporting. Int. J. Sustain. Dev. World Ecol. 2016, 23, 278–291. [Google Scholar] [CrossRef]
Figure 1. Framework for integrating sustainability perspective with process mining using GRI metrics.
Figure 1. Framework for integrating sustainability perspective with process mining using GRI metrics.
Systems 13 00547 g001
Figure 2. Petri net representation of the Purchase-to-Pay (P2P) process.
Figure 2. Petri net representation of the Purchase-to-Pay (P2P) process.
Systems 13 00547 g002
Figure 3. Process variants and sustainability performance.
Figure 3. Process variants and sustainability performance.
Systems 13 00547 g003
Figure 4. Emission distribution by process activity.
Figure 4. Emission distribution by process activity.
Systems 13 00547 g004
Figure 5. Energy consumption distribution by process activity.
Figure 5. Energy consumption distribution by process activity.
Systems 13 00547 g005
Figure 6. Waste generation distribution by process activity.
Figure 6. Waste generation distribution by process activity.
Systems 13 00547 g006
Figure 7. Multidimensional Sustainability performance comparison of process variants (normalized values 0–100).
Figure 7. Multidimensional Sustainability performance comparison of process variants (normalized values 0–100).
Systems 13 00547 g007
Figure 8. Petri net representation of Purchase-to-Pay process with sustainability performance metrics.
Figure 8. Petri net representation of Purchase-to-Pay process with sustainability performance metrics.
Systems 13 00547 g008
Figure 9. Redesigned P2P process with sustainability improvements.
Figure 9. Redesigned P2P process with sustainability improvements.
Systems 13 00547 g009
Table 1. Activity-level sustainability impact distribution.
Table 1. Activity-level sustainability impact distribution.
ActivityEnergy Impact (kWh)Emission Impact
(kg CO2)
Waste Impact (kg)Economic ValueEnergy (%)Emissions (%)Waste (%)Economic (%)
Receive Goods0219,54110,933,16800.027.383.30.0
Send Purchase Order0174,430000.021.70.00.0
Process Payment0174,42001,755,3000.021.70.023.6
Approve Purchase Req.0166,49301,667,2700.020.70.022.4
Reject Goods043,6222,193,49400.05.416.70.0
Reject Invoice025,7350257,8330.03.20.03.5
Approve Invoice8,310,82500021.70.00.00.0
Create Purchase Order0001,752,0550.00.00.023.5
Create Purchase Req.10,044,978002,017,20226.10.00.027.1
Receive Invoice10,058,89900026.20.00.00.0
Reject Purchase Req.00000.00.00.00.0
Validate Invoice10,038,32700026.10.00.00.0
Disclaimer/Publisher’s Note: The statements, opinions and data contained in all publications are solely those of the individual author(s) and contributor(s) and not of MDPI and/or the editor(s). MDPI and/or the editor(s) disclaim responsibility for any injury to people or property resulting from any ideas, methods, instructions or products referred to in the content.

Share and Cite

MDPI and ACS Style

Areta Hiziroglu, O.; Dogan, O. A Framework for Sustainability Performance Measurement Through Process Mining: Integration of GRI Metrics in Operational Processes. Systems 2025, 13, 547. https://doi.org/10.3390/systems13070547

AMA Style

Areta Hiziroglu O, Dogan O. A Framework for Sustainability Performance Measurement Through Process Mining: Integration of GRI Metrics in Operational Processes. Systems. 2025; 13(7):547. https://doi.org/10.3390/systems13070547

Chicago/Turabian Style

Areta Hiziroglu, Ourania, and Onur Dogan. 2025. "A Framework for Sustainability Performance Measurement Through Process Mining: Integration of GRI Metrics in Operational Processes" Systems 13, no. 7: 547. https://doi.org/10.3390/systems13070547

APA Style

Areta Hiziroglu, O., & Dogan, O. (2025). A Framework for Sustainability Performance Measurement Through Process Mining: Integration of GRI Metrics in Operational Processes. Systems, 13(7), 547. https://doi.org/10.3390/systems13070547

Note that from the first issue of 2016, this journal uses article numbers instead of page numbers. See further details here.

Article Metrics

Back to TopTop