Abstract
The star-shaped trans-shipment network causes the retailer’s bargaining power to be different, which leads to the misalignment of trans-shipment profit. Aimed at this, we take retailers and the trans-shipment paths as the nodes and edges of the trans-shipment network. Based on this, we model the multilateral negotiations between the central retailer and the local retailer and adopt the Generalized Nash Bargaining game to derive the optimal solution of the value function for the incomplete trans-shipment network under the bargaining mechanism. Furthermore, we reveal the convexity of the optimal trans-shipment value function and give the condition that the allocation of the bargaining mechanism is in the core. Based on this, we introduce the concept of pairwise Nash equilibrium and show the star-shaped trans-shipment network is the optimal endogenous formation of the trans-shipment network. In practice, the central retailer should introduce as many local retailers as possible to join this trans-shipment alliance, which will achieve Pareto improvement. Meanwhile, the central retailer should order as many as possible. Finally, it is more appropriate to establish a star-shaped trans-shipment network when one retailer has stronger negotiation power compared to other retailers in a distribution system, which not only ensures the stability of the allocation of trans-shipment profits but also the stability of the trans-shipment network.
1. Introduction
Customers’ requests for higher product variety in product categories intensify the uncertainty of supply and demand for the market. This has led to out-of-stock and excess stock. This has become a norm in many industries (such as clothing, books, magazines, etc.). On one hand, insufficient stock brings considerable losses to the retail sector. A survey conducted by Roland Berger and the China Chain Store Management Association on twelve hypermarkets of five companies in three cities of domestic chain retailing shows that the terminal out-of-stock rate of Chinese retailers is around 10% [1]. On the other hand, there is an excessive inventory in the retail sector. For example, according to Channel Advisor, two-thirds (66%) of consumer electronics brands in the UK undergo excess inventory [2]. As a result, reducing or even eliminating this mismatch between supply and demand has become a demanding problem. As a result, some retailers have considered trans-shipment as a solution. The research reveals that trans-shipment can lower excessive inventory, reduce out-of-stock, and improve service levels. For example, inventory costs can be reduced by 15–20% and demand losses by 75% via trans-shipment [3]. This strategy has also been widely used in industries such as apparel (For example, Benetton in Ponzano Veneto, Italy), automotive (Examples include Toyota in Aichi, Japan and Volvo in Gothenburg, Sweden.), and health insurance [4,5,6]. For example, Liupanshui Liangdu Kiwifruit Industry Co., Ltd. is a large red-heart kiwifruit sales company located in Liupanshui City, Guizhou Province, China. Due to the unique nature of red kiwifruit and the company’s geographical location, the company’s scale is relatively large. In addition, red heart kiwifruit is also sold in cities such as Guiyang, Dalian, Shanghai, and Beijing in China. When these places are out of stock, they can only request trans-shipment from the company, achieving a win–win situation. However, Zhao et al. conducted a survey of 54 enterprises in the past 12 months from 2020 to 2021 [7]. This survey shows only 34 enterprises implement trans-shipment. The reason for this lies in the misalignment among independent retailers. This involves bargaining between the trans-shipment parties over the trans-shipment price, which is the oldest and most common form of transaction [8]. Many industries in the U.S., such as healthcare, insurance, and retail, have adopted the bidding model of bilateral bargaining [8,9,10,11,12]. Backus et al. [8] analyzed 800,000 transactions on eBay’s “best offer” platform and found that 10% of the transactions were completed via negotiation.
However, what is the basis for bargaining? An essential basis is bargaining power. One of the critical factors affecting bargaining power is the negotiator’s position, such as the number of trading partners and the relative negotiating power of trading partners. Within the implementation of retailer trans-shipment, the retailer and the trans-shipment path are abstracted as nodes and edges in a network, respectively. This trans-shipment network can precisely character the above factors. However, existing research often implicitly assumes a complete trans-shipment network, i.e., trans-shipment between any two retailers can be implemented directly. However, firstly, the cost of establishing an entire trans-shipment network is enormous [13]. Second, the establishment of the transaction network is subject to many constraints. For example, Jackson [14] argues that establishing a trading network is related to retailers’ short-distance competition, long-distance transportation, manufacturers’ incentives, joint property rights, inventory competition, etc. The above two factors indicate that retailers often develop incomplete trans-shipment networks. The structure of incomplete trans-shipment networks will inevitably affect the negotiating power, the ordering, and the corresponding allocation mechanisms. Therefore, the main research problems are as follows:
- (1)
- How to allocate trans-shipment profits under the bargaining mechanism and how this mechanism affects the allocation of trans-shipment profits.
- (2)
- How to ensure the stability of the bargaining mechanism for the star-shaped trans-shipment network.
- (3)
- Is the star-shaped trans-shipment network the optimal endogenous formation of trans-shipment networks?
Therefore, we are interested in solving the above three problems. In this research, we take the trans-shipment system composed of multiple independent retailers as the research object. The retailers and the trans-shipment paths are abstracted as the nodes and edges of the star-shaped trans-shipment network. First, we derive the optimal solution of the value function for the star-shaped trans-shipment network under the bargaining mechanism and explore the influencing factors. Furthermore, we show the convexity of the optimal trans-shipment value function and derive the condition of the stability of the bargaining mechanism. Finally, we introduce the concept of pairwise Nash equilibrium and reveal the star-shaped trans-shipment network is the optimal endogenous formation of the trans-shipment network.
The main contributions of this research are as follows. From a theoretical perspective, to our best knowledge, this is the first to explore the basic bargaining problem of trans-shipment profit for the star-shaped trans-shipment network. This star-shaped trans-shipment network is different from complete trans-shipment networks, which is reflected in the following two aspects. On the one hand, part of the trans-shipment path is no longer connected, which cannot be reflected in the complete trans-shipment network. On the other hand, a star-shaped trans-shipment network makes the retailer’s bargaining power different, which leads to the difference in trans-shipment allocation. Moreover, this makes the retailer reluctant to make trans-shipment, which is also significantly different from the complete trans-shipment network. Therefore, the trans-shipment profit of the local retailer is independent of the negotiation ordering. So, the center retailer always prefers to trans-shipping to a large number of local retailers. Second, we not only develop the stability of the allocation of trans-shipment profits but also the stability of the trans-shipment network. This is different from the stability of the exogenous trans-shipment network. Based on the convexity of the optimal trans-shipment value function, we show the allocation of trans-shipment under the bargaining mechanism is in the core as long as the central retailer has enough inventory to satisfy all the remaining demand. Further, we demonstrate the star-shaped trans-shipment network is the optimal endogenous formation of the trans-shipment network.
From a practical perspective, the central retailer should introduce as many local retailers as possible to join in this trans-shipment alliance, which will achieve Pareto improvement. In this way, the central retailer can obtain more trans-shipment revenue, while local retailers will not suffer losses. Second, the central retailer should order as many as possible. On the one hand, the central retailer will meet the trans-shipment requests of local retailers to avoid out-of-stock losses. On the other hand, this ensures the stability of profit allocation among retailers due to a large surplus of inventory. Finally, in a distribution system, it is more appropriate to establish a star-shaped allocation network when one retailer has stronger negotiation power compared to other retailers. This not only ensures the stability of the allocation of trans-shipment profits, but also the stability of the trans-shipment network.
The rest of the research is structured as follows. The Section 2 reviews the literature on inventory trans-shipment, bargaining, and trans-shipment network optimization. In Section 3, problem description and modeling assumptions are given. In Section 4, we develop the trans-shipment revenue function of the retailer’s trans-shipment under the bargaining mechanism and reveal the stability of the star-shaped network under the bargaining allocation rule. In Section 5, we conduct numerical analysis. Finally, we summarize our findings and suggest future research.
2. Literature Review
The bargaining and stability of retailer trans-shipment mainly involve designing a specific mechanism to allocate the profit of the retailer. Retailers obtain trans-shipment revenue via trans-shipping among themselves, and the rational allocation of trans-shipment revenue is a prerequisite to ensure the participation of trans-shipment members in the trans-shipment. Based on the research problems of this research, we mainly review related studies on inventory trans-shipment, retailers’ bargaining game in the network, and the evolution of trans-shipment networks.
The seminal literature on trans-shipment is Rudi et al. [5], which examines the trans-shipment problem of two independent retailers in two different geographic locations and allocates the profit of trans-shipment by a pre-specified linear trans-shipment price. Hu et al. [15] examine the ex ante trans-shipment price used by Rudi et al. and use a counter-example to show that the ex ante trans-shipment price proposed does not necessarily always exist. Based on this, Rong et al. [16] extend from a single sale stage to two stages. The authors in [17] examine a preventive trans-shipment framework led by a manufacturer between two independent retailers. However, unlike the previous research, Li and Chen [18] develop the coordination mechanism in literature [15] from the perspective of behavioral experiments to explain the behavior of systematic deviations. The authors in [19] analyze the deviation of order quantity between two independent retailers engaged in inventory trans-shipment from the perspective of analytical modeling. Cheng et al. [20] study a logistics provider-driven preventive trans-shipment system, which provides the optimal ordering and trans-shipment strategy solutions for online retailers. Fu et al. [21] study mutual trans-shipment among competing retailers in an overlapping market. Unlike the above literature, Anupindi et al. [22] solve the multiple retailers’ allocation coordination problem by ex-post allocation price allocation, where each retailer independently decides on the ordering quantity before the selling season. In addition, Sošic [23] further investigates the conditions for the stability of a coalition of trans-shipping retailers and shows that their trans-shipment coalition is stable as long as each retailer considers its interactions.
On the other hand, Fang and Cho [24] investigate the dual price allocation rule from a network perspective and ensure the stability of the proposed network structure based on marginal contributions. The literature [22] studies a single-stage scenario, often at odds with reality. Therefore, Huang and Sošić [25] extend to the multi-stage scenario and show that all the trans-shipment retailers share all the remaining inventory under the dual price allocation rule as long as the discount rate is sufficiently high. He et al. [26] show the existence and uniqueness of quantum response equilibrium for the trans-shipment game under certain conditions satisfied by the trans-ship price. Griffin et al. [27] consider the newsvendor problem in multiple locations with active and passive trans-shipment and verify the robustness of the results.
Setting trans-shipment prices is a process of reallocating the benefits of trans-shipments. The bargaining power between retailers and suppliers determines the right to set trans-shipment prices, which in turn directly affects the distribution of profits among supply chain members. In contrast, bargaining usually depends on the bargaining power of each retailer and the retention of the bargaining rupture point utility. Retailer bargaining power is related to many factors, both exogenous and endogenous. To obtain the influencing factors of bargaining power, Braun and Gautschi [28] define bargaining power in network negotiation, which depends on the network structure and relationship characteristics. On this basis, Draganska et al. [29] demonstrate that the Nash bargaining equilibrium depends not only on bargaining power and position but also on exogenous factors such as firm size, brand, etc. On the other hand, Leider and Lovejoy [30] explore how the potential cost affects the negotiation efficiency, negotiated price, and profit allocation. Retailers often improve their bargaining power by acquiring better bargaining positions to obtain higher bargaining revenue. For example, Gowrisankaran et al. [31] explore increasing their bargaining power via hospital mergers, which increase the price of hospital services by 30%. Lee [32] argues that retailers need to merge with other negotiators to put themselves in the position of dominant negotiators to gain more profit. Matthew et al. [33] argue that a better bargaining position can be obtained via communication or even collusion and analyze three types of collusion. Via the theory of cooperative games, it can be obtained that the retailer’s bargaining gains not only depend on the retailer’s bargaining power but also on the retailer’s retention utility when the negotiation breaks down.
Regarding the literature on negotiation via networks, Myerson [13] proposes a framework for exploring bargaining models by a graph-theoretic approach. Based on this, Kranton and Minehart [34] analyze the mechanism of network structure on bargaining power by building a graphical network structure of buyers and sellers. Braun and Gautschi [28] redefine bargaining power in network negotiation and obtain the bargaining power of commonly used network structures. Manea [35] characterizes the bargaining power of negotiators by the number of connections of a static network. Matthew and Francesco [36] analyze the reasons for negotiation inefficiency and the related improvement measures. The above literature shows that the retailer bargains via networks, and their revenues are allocated via bargaining. Their bargaining power depends heavily on the network location where the retailers are located. In the literature on network evolution, Erdos et al. [37] propose a stochastic graph model that forms the network structure with a certain probability. Samani and Hosseini-Motlagh [38] use stochastic planning methods and Monte Carlo simulation to generate scenarios in a blood network study. The results show it can effectively reduce wastage and shortages in the platelet network. Siedlarek [39] proposes a model that argues that there is a relationship between bargaining power and the position of the negotiator. Sheng [40], on the other hand, explores the existence of network evolution paths from the point of view of network decomposition and derives the boundaries of decomposed networks, which guarantees uniqueness.
The network evolution process must consider the network’s stability and efficiency. Network effectiveness and stability are a contradiction. The literature review on network stability and effectiveness can be referred to as Matthew [41], which mainly reformulates the models on network stability and effectiveness in recent years. Based on the reality that there are multiple buyers and sellers in network transactions. Nguyen [42] extends to the case of multiple buyers and sellers, and equilibrium solutions are obtained using convex programming. Literature [42] suggests a relationship between bargaining power and the negotiator’s position. Based on this, Nguyen [43] explores the stability of transaction costs about the equilibrium of transactions in the supply chain scenario. Vanini et al. [44] study the efficiency of network sustainability in Iranian pharmaceutical companies using a hybrid game network data envelopment analysis model. Lee and Ho [11] take hospitals, insurance institutions, and policyholders as research objects and focus on network stability among them. Lee [32] investigates a multilateral bargaining model using a graph theoretic approach, discusses the presence of single and multiple agents in the network, respectively, and concludes an efficient network bargaining equilibrium when there is only one agent.
Via the above literature analysis, whether the ex ante trans-shipment price or the ex-post trans-shipment price allocation rules are used to align the retailer’s allocation. However, this allocation always implicitly assumes a complete trans-shipment network, i.e., trans-shipment between any two retailers can be implemented directly. An incomplete trans-shipment network is not common in reality. This incomplete trans-shipment network is different from complete trans-shipment networks. First, part of the trans-shipment path is no longer connected, which cannot be reflected in the complete trans-shipment network. Second, an incomplete trans-shipment network makes the retailer’s bargaining power different, which leads to the difference in trans-shipment allocation. Therefore, existing literature cannot solve the problems encountered by retailers in incomplete trans-shipment networks. So, we specifically focus on their bargaining and the stability of incomplete trans-shipment networks and corresponding allocation mechanisms.
In this research, we take the trans-shipment system composed of independent retailers as the object of research. Further, we abstract the retailers and trans-shipment paths as nodes and edges in the trans-shipment network, respectively, and form a star-shaped network of incomplete trans-shipment. We explore the formation mechanism, evolution mechanism, allocation revenue distribution, and coordination mechanism of a single central retailer in trans-shipment to local retailers by the incomplete trans-shipment network.
3. Problem Description and Modelling Assumptions
We take the trans-shipment system composed of independent retailers as the research object and study the trans-shipment of local retailers by a single central retailer via the incomplete trans-shipment network. We abstract retailers and trans-shipment paths as nodes and edges in the trans-shipment network, respectively. This forms an incomplete trans-shipment star-shaped network , where denotes that the center retailer is connected to the small retailer. This research divides the research problem into two periods: the ordering period and the trans-shipment revenue distribution period. In the first period, the central retailer and independent local retailers face uncertain demand and , and decide on their order quantities and , respectively, before market demand is realized, where . After the market demand is realized, the central and local retailer sell their products at and , respectively. In the second period, since some retailers have excessive inventory and others have a shortage of inventory, they can collect more profit by trans-shipment and allocate profit by bargaining. In fact, the shares of the profit that the central retailer and local retailer receive are calculated by some sort of negotiation among the parties. Also, we assume that the negotiation process is sequential. Thus, at any point in time, the central retailer negotiates with only one local retailer. The negotiation among them is captured by what we call the basic negotiation process, in which the two retailers negotiate to determine their allocation of the profit. We first specify this basic model and then describe the sequential multilateral negotiations by a multilateral Stackelberg game. The central retailer usually enjoys the first-mover advantage, thereby having control over extracting shares of profits because he has a stronger power. Generally speaking, the central retailer is in a stronger position and tends to stock more inventory. So, in this research, we assume that the central retailer can make trans-shipments to local retailers, but local retailers can neither trans-shipment to the central retailer nor the local retailer. For the sustainable cooperative relationship of each retailer, we can establish a value function from the perspectives of the connection relationship of each retailer and the overall profit maximization, where is the mapping function from all connected network sets on to network revenue. represents the set of players. After the trans-shipment, the central retailer negotiates with the local retailer in any order to obtain the revenue share, which can be reduced to the problem of sub-stages. The central retailer and the local retailer negotiate one by one on how to distribute the post-transaction profit . At this stage, we assume that the local retailer has the same cancellation cost, that is, the central retailer’s bargaining power is and the local retailers’ bargaining power is [45].
4. Bargaining Game Analysis
4.1. Benchmark Modelling of Trans-Shipment
In a star-shaped trans-shipment network, the value function of each retailer depends on the star-shaped network structure among retailers. It is also related to the order quantity of the center retailer and the demand quantity of the local retailer. Based on this, we consider the trans-shipment profit of the star-shaped network . After the information requirement of each retailer is realized, they can collect the revenue from trans-shipment, and this incomplete trans-shipment star-shaped network of multiple retailers forms the optimal trans-shipment quantity to maximize the revenue from trans-shipment. We define the value function as shown in the following programming (1).
where , denote the residual supply and demand of retailer , respectively. ensures the total trans-shipment quantities from the center retailer to the local retailer does not exceed the remaining inventory of the center retailer. While ensures that the trans-shipment from the center retailer to the local retailer is not greater than the local retailer’s remaining stock. denotes the residual value of the unit product of the center retailer, and represents the cost of transporting the unit product from the center retailer to the local retailer.
Therefore, retailers can collect the maximum trans-shipment profit in this way. How to align the total trans-shipment revenue? The previous section shows that the profit allocation is carried out by bargaining. Since the revenue allocation of the negotiation result is a function of the negotiation ordering, we need to determine the ordering. Therefore, the following research is to explore the mechanism of the influence of the bargaining ordering between the central and local retailer on the profit allocation of each retailer.
4.2. Bargaining Analysis
Multilateral negotiations generally consist of multiple bilateral negotiations due to information asymmetry, etc. Consider multiple rounds of bilateral negotiations between the central retailer and local retailers. Therefore, the participating retailer will receive a portion of the revenue at the end of each round of bilateral negotiations. The retailers negotiate in a pre-determined ordering, and local retailers at the top of the list deal with the central retailer first. They allocate the revenue between retailers according to the negotiations. In the negotiations, the center retailer puts forward the allocation rule, and the local retailer in the front chooses to accept or not. In the second stage, the center retailer and the remaining local retailers continue to share the “cake”, and the local retailer in the second position chooses to accept or not. According to this bargaining sequence, until the last one local retailer chooses to accept or not. In the following analysis, we further explore the mechanism of influence of negotiation ordering on the revenue of each local retailer and how local retailers compete for internal negotiation ordering in the game.
First, we explore how to assign profits among retailers and how the relative bargaining power of different players affects profit distribution. We find that the net revenue from trans-shipment depends on the extent of the bargaining power among retailers. Moreover, without considering the effects of inventory costs and inventory salvage value on expected returns, the net revenue of local retailers decreases as the number of local retailers decreases. Although local retailers prefer to negotiate upfront, we find in the following research that the ordering of negotiations does not affect the revenue allocation of the central retailer. During the negotiation process, the mechanism of the impact of unequal bargaining power on the retailer’s revenue allocation is considered. The Generalized Nash Bargaining (GNB) game can characterize the negotiation process because the GNB solution provides a recipe for capturing negotiation power. We let and denote the revenue after the negotiation between the center and local retailers, respectively. Thus , the profit to be allocated between the central and local retailer is nothing but . Because the GNB solution is pareto optimal, holds. Working backward and solving constrained problems at each step, we can solve these recurrence relations to obtain the shares of the trans-shipment game of the center and local retailers. Firstly, we explore the trans-shipment revenue of the central and local retailers in the negotiation.
Proposition 1.
In a star-shaped trans-shipment network, the net revenue of the center retailer and the local retailer with negotiation ordering are, respectively
Proof.
We assume that the payoff function of the system is the GNB game function since the GNB game is obtained by ignoring the symmetry axiom in the GNB game, which provides a recipe to gain bargaining power while maintaining risk neutrality. Therefore, the optimal solution of this function is also the optimal payoff function of the individual [46]. We obtain the optimization problem as shown in (2).
In stage 1, the central retailer and the first local retailer negotiate the trans-shipment revenue, and we obtain , . In stage 2, the central retailer and the second local retailer negotiate the remaining trans-shipment revenue, and we obtain , . In the same way, in stage , the center retailer and the local retailer negotiate the allocation of the gains from negotiating with the th local retailer. At this stage of the negotiation, it is decided for the revenue of the local retailer and the distribution of the revenue of the central retailer. He will decide the revenue distribution for himself and the remaining local retailers ( to ). We obtain , . In stage , one obtains , . Let , . This completes the proof. □
Proposition 1 suggests that the net revenue of the center retailer is related not only to its bargaining power but also to the number of local retailers. The net profit of the local retailer is related not only to their bargaining power but also to the ordering in which they negotiate. The greater the bargaining power of the center retailer, the greater the benefits allocated by the game and the greater the corresponding benefits distributed by the local retailers. The center retailer’s profit decreases as the number of local retailers increases because there is a competitive relationship between local retailers. When the number of local retailers increases, the competition is more intense, and they give up part of their profits to the local retailer so that the local retailer obtains more profits. Local retailers’ gains are related to their bargaining ordering, suggesting that they will collect more if they are in the top bargaining ordering. Therefore, the local retailer may tend to the negotiation ordering first. Then, there is a problem with how the center retailer decides the negotiation ordering of the local retailer. The following section analyzes the problem of local retailers’ bargaining ordering.
From Proposition 1, it is clear that the local retailer needs to obtain a forward bargaining position to obtain a higher allocation revenue. Since the center retailer is in a dominant position, she can determine the negotiating position of the local retailer. We further assume that the local retailer must pay a fee to the center retailer to obtain a more forward negotiating position. Suppose the local retailer needs to pay the center retailer to occupy the negotiation ordering . That is, the local retailer is willing to pay a fee to the center retailer to obtain a “favorable” bargaining position. The payment for a favorable “position” can be taken as the trans-shipment price discount.
Proposition 2.
The profit allocation of the central retailer and local retailers is unrelated to the negotiation ordering.
Proposition 2 shows that the trans-shipment revenue of the center and the local retailer is independent of the negotiation ordering. That is to say, the center retailer’s ability to determine the ordering of bargaining forces all local retailers to obtain the same as the last local retailer. Moreover, the center retailer’s strong bargaining power forces each local retailer to accept a minimum net profit equal to the last retailer’s net profit in the bargaining order. Proposition 2 shows that under the condition that the cost of the star-shaped trans-shipment network is constant, the center retailer always prefers to trans-shipping with a large number of local retailers.
In practice, the central retailer should introduce as many local retailers as possible to join in this trans-shipment alliance, which will achieve Pareto improvement. In this way, the central retailer can obtain more trans-shipment revenue, while local retailers will not suffer losses.
However, in a star-shaped network trans-shipment system, the revenue allocation of bargaining will affect the star-shaped network structure. Therefore, in the network-based cooperative game, we next analyze the stability of the bargaining on the trans-shipment network and the pair-wise Nash equilibrium of the trans-shipment network.
4.3. Stability Analysis of the Bargaining Game
In the star-shaped network, the center retailer will play the game with local retailers, and there is also a game between local retailers. Therefore, in the bargaining game, it is necessary to establish the equilibrium relationship between the center retailer and local retailers. Firstly, we explore the monotonicity of the optimal trans-shipment revenue function to the trans-shipment network.
Proposition 3.
For any star-shaped trans-shipment network , there is .
Proposition 3 shows that the value function of the retailer’s star-shaped network game is monotonically non-decreasing in the set of retailers. In the star-shaped network, the more the number of local retailers, the greater the allocation of revenue of the whole system. As the number of local retailers increases, the higher the opportunity for trans-shipment, the greater the revenue that can be realized. In extreme cases, when the trans-shipment network is a zero network, no matter how the number of local retailers increases, the trans-shipment revenue always remains zero because there is no trans-shipment path. When the trans-shipment network is complete, the net revenue remains constant or increases as the number of local retailers increases, which is consistent with the conclusion of Dong and Rudi [47].
Proposition 4.
For any star-shaped trans-shipment network with arbitrary subsets and , let , and for any node , the optimal trans-shipment payoff function is convex, i.e., Equation (3) holds.
Proposition 4 shows that the optimal trans-shipment revenue function is convex, i.e., this game is called a convex game. This allocation is in the core and non-empty. In a star-shaped network, as the number of local retailers in the subnetwork increases, their trans-shipment profit increases or remains unchanged when adding a network retailer. For the star-shaped incomplete trans-shipment network, to analyze whether the profit allocation mechanism is at the core of the game and the stability of the star-shaped trans-shipment network under the bargaining allocation mechanism, we give Proposition 5.
Proposition 5.
For any star-shaped trans-shipment network, the allocation of trans-shipment revenue under the bargaining allocation mechanism is in the core when is satisfied.
Proposition 5 shows that the allocation mechanism is stable when the central retailer has enough inventory to satisfy all the remaining demand. This is because the central retailer’s sufficient inventory creates a monopoly power that forces local retailers to compete and extracts all the trans-shipment gains. As shown in Proposition 5, local retailers do not collect any trans-shipment benefits from competing with each other. Therefore, there is no incentive to secede from the network and build a new network. This keeps the system in a stable relationship.
In practice, the central retailer should order as many as possible. On the one hand, the central retailer will meet the trans-shipment requests of local retailers to avoid stock losses. On the other hand, this ensures the stability of profit allocation among retailers due to a large surplus of inventory.
4.4. Stability of Endogenous Trans-Shipment Networks
Retailers may endogenously construct the network by considering subsequent network-based trans-shipments after the first stage of the inventory decision. This leads to a change in the network structure. Therefore, to further explore the stability of the structure of the star-shaped trans-shipment network, we adopt a pairwise Nash equilibrium to explore [48]. Given a network , a trans-shipment network is pairwise Nash equilibrium if the following two conditions are satisfied.
Constraints (4) and (5) mean that in a given network, if no retailer wants to form a link between them and no retailer wants to cut a link between them then the network is pairwise Nash equilibrium.
Proposition 6.
A star-shaped trans-shipment network is pairwise Nash equilibrium.
Proposition 6 shows that the star-shaped trans-shipment network is the optimal endogenous formation of trans-shipment networks. This demonstrates both the central and the local retailer have no intention of adding or severing trans-shipment paths. Cutting off the trans-shipment path will cause local retailers to detach from the trans-shipment network, which will result in a lack of a source of profit. As shown in Proposition 5, the central retailer orders more products, so it is more likely to meet the trans-shipment requests of local retailers. Therefore, adding trans-shipment paths between local retailers not only increases the cost of network construction but also reduces the collusion behavior of local retailers and avoids the loss of efficiency in the entire trans-shipment system.
In practice, in a distribution system, it is more appropriate to establish a star-shaped trans-shipment network when one retailer has stronger negotiation power compared to other retailers. As stated in Proposition 6 and Proposition 5, this not only ensures the stability of the allocation of trans-shipment profits, but also the stability of the trans-shipment network. In fact, the central retailer will often be responsible for the supply of products. However, in fact, the central retailer and the local retailer belong to the same hierarchy of distributors or retailers.
The proofs of Propositions 2–6 can be found in the Appendix A.
5. Numerical and Sensitivity Analysis
To better analyze the impact of bargaining on the structure of the star-shaped network and the effects of bargaining power and the number of local retailers on the allocation of trans-shipment profits. We now illustrate the design of the allocation mechanism via numerical examples and sensitivity analyses. The relevant parameters are as follows. We consider the sale price of the local retailer , the cost of transporting from the center retailer to the local retailer , the residual value of the unit product , and the central retailer’s bargaining power . We also consider the residual supply of the center retailer , and the residual demands of three local retailers , .
5.1. Numerical Analysis
5.1.1. Monotonically Analysis of the Revenue Function
For any star-shaped trans-shipment network, when , let , , , and . From the above data and Equation (1), we can calculate the trans-shipment quantity for each retailer in the incomplete network. We can obtain . When , let , , , . From the above data and Equation (1), we can obtain . In the same way, any star-shaped network satisfying Proposition 3 can be proved, so .
5.1.2. Convexity Analysis of the Revenue Function
For any star-shaped trans-shipment network and when is the center retailer, let , , hold. From the above data and Equation (1), we can calculate the trans-shipment quantity for each retailer in the incomplete network. We can obtain . When is a local retailer and , let , , . We can obtain . When is a local retailer and , let , , . We can obtain . Therefore, the optimal trans-shipment payoff function is convex.
5.1.3. Stability Analysis under Bargaining Allocations
We consider a star-shaped network of incomplete trans-shipments consisting of a central retailer and three smaller retailers. Let . From the above data and Equation (1), we can calculate the trans-shipment quantity for each retailer in the incomplete network where . Based on the value function and bargaining model, the profit allocation between the center retailer and local retailers in the incomplete network can be obtained by , . This is followed by a test of whether profit allocation under bargaining conditions is at the core.
The above calculations show that an incomplete trans-shipment network consisting of the center retailer and local retailers with bargaining profit allocation within the core and a star-shaped network under bargaining profit distribution is stable.
5.1.4. Pairwise Nash Equilibrium Analysis
For any star-shaped trans-shipment network, let and . Since does not belong to , and . Since is any subset of , holds by the bargaining distribution result. Similarly, we can prove that the retailer 1. Therefore, the star-shaped network under bargaining distribution is a pairwise Nash equilibrium.
5.2. Sensitivity Analysis under Bargaining Allocation
To further reveal the effect of the bargaining power of the center retailer and the number of local retailers on the profit distribution of each retailer, the following is a numerical simulation sensitivity analysis of Propositions 1 and 2. We set .
5.2.1. The Relationship between Profit and Bargaining Power
As shown in Figure 1, when the number of retailers remains unchanged, as bargaining power a is increased from 0.5 to 1, the profits of local retailers gradually increase. At the same time, the profit of the center retailer decreases and then increases. This is because central retailers profit from local retailers competing with each other to negotiate ordering in the competitive model. Local retailers competing for negotiating positions sometimes weaken their bargaining power, thus allowing central retailers to obtain relatively larger revenue.
Figure 1.
Relationship between profit and bargaining power.
5.2.2. The Relationship between Profit and the Ordering of Negotiations
As seen in Figure 2, we set retailers’ bargaining power to be a constant. When the local retailer’s negotiating ordering is increased from 1 to 10, the more advanced the negotiation ordering of local retailers, the more profit is distributed by local retailers. The reason is that there is a competitive relationship among local retailers. Therefore, the central retailer will make a lower profit. In addition, with the increase in the number of local retailers, retailers began to compete in the negotiation ordering, and the more advanced the negotiation ordering of local retailers, the greater the revenue.
Figure 2.
Relationship between profit and the ordering of negotiations.
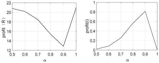
5.2.3. The Relationship between Profit and Bargaining Power
As shown in Figure 3, when the number of retailers remains unchanged and as bargaining power is increased from 0.5 to 1, the profit of local retailers increases and then decreases. At the same time, the profit of the center retailer decreases and then increases. The reason is that when the bargaining power of the central retailer increases to accelerate the sales speed and reduce the inventory loss, the profit allocation of the center retailer will become less to promote the sales. However, when the bargaining power is too large, the center retailer will not make concessions due to excessive inventory loss. At this time, the retailer will raise the price and sell the products to collect higher sales revenue and make up for the loss.
Figure 3.
Relationship between profit and bargaining power.
5.2.4. The Relationship between Profit and the Number of Local Retailers
As seen from Figure 4, under the condition that retailers’ bargaining power is a constant. When the number of local retailers increases from 3 to 10, the profit of local retailers decreases with the increase in the number of retailers. In contrast, the profit of the center retailer increases with the number of local retailers. The reason is that as the number of local retailers increases, retailers begin to compete for the negotiating ordering, and the stronger negotiating position of the central retailer forces local retailers to accept the lowest net profit, equal to the net profit of the last retailer in the negotiating orders. Therefore, the center retailer will receive more profits as the number of local retailers increases. The allocation of profits to local retailers is gradually decreasing.
Figure 4.
Relationship between profit and the number of local retailers.
6. Conclusions and Policy Implications
In this research, we have developed a general framework for the bargaining mechanism for a star-shaped trans-shipment network. We take retailers and the trans-shipment paths as the nodes and edges for the star-shaped trans-shipment network and adopt a generalized Nash bargaining game to derive the optimal solution of the value function for under bargaining mechanism. Furthermore, we reveal the convexity of the optimal trans-shipment value function and give the condition the stability of the bargaining mechanism. Based on this, we show the star-shaped trans-shipment network is the optimal endogenous formation of the trans-shipment network. The main findings are as follows.
Firstly, we suggest that the trans-shipment profit of the center retailer is related not only to its bargaining power but also to the number of local retailers. The net profit of the local retailer is related not only to their bargaining power but also to the ordering of negotiation. Based on this, we show that the trans-shipment revenue of the center and local retailer is independent of the negotiation ordering. Secondly, we show that the value function of the retailer’s star-shaped network game is monotonically non-decreasing in the set of players. Furthermore, we demonstrate the optimal trans-shipment revenue function is convex, i.e., this trans-shipment game is called a convex game. Based on this, we show that the network is stable when the central retailer has enough inventory to satisfy all the remaining demand. Finally, we demonstrate the star-shaped trans-shipment network is the optimal endogenous formation of trans-shipment networks. This reveals both central and local retailers have no intention of adding or severing trans-shipment paths.
Based on the above conclusions, this research provides the following policy implications. Firstly, the central retailer should introduce as many local retailers as possible to join this allocation alliance, which will achieve Pareto improvement. In this way, the central retailer can obtain more trans-shipment revenue, while local retailers will not suffer losses. Secondly, the central retailer should order as many as possible. On the one hand, the central retailer will meet the trans-shipment requests of local retailers to avoid stock losses. On the other hand, this ensures the stability of profit allocation among retailers due to a large surplus of inventory. Finally, both central and local retailers should maintain a cautious attitude to adding or severing trans-shipment paths in a distribution system. It is more appropriate to establish a star-shaped allocation network when one retailer has stronger negotiation power compared to other retailers.
Based on a star-shaped trans-shipment network model, some conclusions have been drawn, and some innovations have been made. But there are still some areas for improvement. Future research could be carried out in the following areas. On the one hand, future research may consider discussing more complex retailer networks and the case of multiple products. In this research, we consider retailers selling the same product. But in reality, there may be many types of products with the same purpose. Unlike the traditional standardized and uniform production of retail goods in the future, products will be developed in the direction of diversification, i.e., the goods are not homogenized. Future retailers will sell a wider variety of products and later consider sharing inventory locations to provide customers with the fastest possible supply. This problem is more complex and may be solved by site selection and linear planning. On the other hand, this research assumes that the members of the supply chain are perfectly rational people who avoid risks. However, in reality, a perfectly rational “economic man” almost does not exist. In actual circumstances, people’s actual decision-making behavior may lead to significant differences in the proposed forecast results. This difference may belong to random error or systematic error caused by irrational behavior of people. The completely rational person hypothesis has no restrictions on the form of utility function when constructing the model, and it is not a perfect expression of the real society. Therefore, many factors need to be considered when retailers form alliances in real life, such as the incomplete rationality of economic subjects, risk appetite, delivery efficiency and so on.
Author Contributions
Conceptualization, Q.H.; methodology, Q.H.; software, S.P.; validation, S.P.; formal analysis, S.P.; resources, F.X.; data curation, S.P.; writing—original draft preparation, Q.H.; writing—review and editing, W.Q.; supervision, Q.H. and W.Q. All authors have read and agreed to the published version of the manuscript.
Funding
This research was supported in part by a research grant from National Natural Science Foundation of China (No. 72161004), Natural Science Foundation of Guizhou Province of China (No. ZK [2021]-323), Guizhou Postgraduate Research Fund (No. YJSKYJJ [2021] 018), Educational Commission of Guizhou Province (No. 23RWJD009), Key Special Project of Guizhou University’s Research Base and Think Tank (No. GDZX2021033).
Data Availability Statement
Data are contained within the article.
Conflicts of Interest
The authors declare no conflict of interest.
Appendix A
Appendix A.1. Proof of Proposition 2
Proof:
To simplify the proof process, here,
takes any value in
, and the result is unchanged. Let
, the revenue of the local retailer occupying position is ; then, the payment for acquiring position , the net income of the local retailer, is . For local retailers, forms a matrix of ordering , and we can obtain ST as shown in (A1),
Finding means finding the analytical Equation (A2):
Among them, , , .
A necessary condition for a Nash equilibrium to be satisfied is that a retailer of bargaining ordering will pay exactly . Then, we prove that the solution exists by constructing a Nash equilibrium. Taking any , let . Then, , , , and the benefit to the local retailer is .
From the above, the profit to local retailer does not exceed that of local retailer . The local retailer prefers the forward negotiation ordering throughout the process, while the center retailer decides the final bargaining ordering. Due to the complete symmetry of information, in the process of the game, local retailer may change to compete for a more forward negotiation ordering, and this unilateral deviation behavior of local retailers will lead to a change of the element, at this time, we assume that is after unilateral deviation then for the local retailer, its matrix becomes (A3):
That is to say, hold. The center retailer’s profit increases by , while the local retailer has a net profit of . Assuming that the local retailer does not experience unilateral bias, only the last row in the and matrices is different, which leads to the conclusion that the local retailer’s profit increases when it experiences unilateral bias. Switching the positions of retailers and in the matrix, with the rest of unchanged, it follows from the similarity property of the matrices that the center retailer’s benefit remains intact. But, in fact, the center retailer’s net income increases by . This is inconsistent with the hypothesis. So, the hypothesis fails to hold. This completes the proof. □
Appendix A.2. Proof of Proposition 3
Proof:
We use the network game to denote the game of retailers on the trans-shipment network . According to the definition of the value function in Section 4, we redefine the value function in the network game as shown in Equation (A4).
where denotes the trans-shipment path that satisfies the value function constraints under the trans-shipment network . The set consisting of is denoted as , i.e., . Let represent the trans-shipment path that satisfies the optimal trans-shipment gain under network ; then, . Thus, the value function of under a given network is
Therefore, for any subset , the value functions of the optimal trans-shipment paths for sub-networks and are , , respectively. Since , , and , , according to (A1) and (A2), we can obtain . Since is the optimal trans-shipment path among all trans-shipment paths under network , holds. Hence, holds. The proof is complete. □
Appendix A.3. Proof of Proposition 4
Proof:
By the definition of a convex cooperative game, we have ; then, for any , we have . And and hold. So, holds. This completes the proof. □
Appendix A.4. Proof of Proposition 5
Proof:
Using the concept of convexity in cooperative game theory, we can prove that under certain conditions, the bargaining distribution mechanism in a star network is in the core and non-empty. The profit allocation under the bargaining mechanism is at the core of the game . The condition is that the remaining inventory of the central retailer is greater than or equal to the sum of the demand of local retailers. Therefore, all that is needed here is to show that the game is convex, i.e., to show that inequality (A3) holds. Therefore, consider the following two cases:
Case 1: When is the center retailer, assume that and , and therefore . So holds. Assuming , we have , since ; therefore, holds. Since is the optimal dialing mode in a given dialing network , . Therefore: , i.e.,: .
Case 2: When is a local retailer, consider the following three scenarios.
- (i) When , there is , and do not contain , thus: .
- (ii) When , is in , is not in , and , hence , , i.e., .
- (iii) When , there are , , i.e., . This completes the proof. □
Appendix A.5. Proof of Proposition 6
Proof:
Let , . Since does not belong to , holds. Since has one more link than , holds. Since is any subset of , holds by the bargaining distribution result. Similarly, we can prove that the retailer . Therefore, the star-shaped network under bargaining distribution is a pairwise Nash equilibrium.
Consider link in , and it can be shown congruently that , , where . Similarly, we can show that links , ,, hold. This completes the proof. □
References
- Roland Berger-Study on Merchandise Out-of-Stock in China-Presentation at the Fifth Chain Store Management Conference. Available online: https://wenku.baidu.com/view/775f94335a8102d276a22f3c.html (accessed on 1 March 2023.).
- Excess Consumer Electronics Over Stock. Available online: https://channelx.world/2023/03/excess-consumer-electronics-over-stock/ (accessed on 8 May 2023).
- Narus, J.A.; Anderson, J.C. Rethinking distribution: Adaptive channels. Harv. Bus. Rev. 1996, 74, 112–120. Available online: https://api.semanticscholar.org/CorpusID:166593581 (accessed on 23 April 2023).
- Wang, Z.; Dai, Y.; Fang, S.C.; Jiang, Z.Z.; Xu, Y. Inventory transshipment game with limited supply: Trap or treat. Nav. Res. Logist. 2020, 67, 383–403. [Google Scholar] [CrossRef]
- Rudi, N.; Kapur, S.; Pyke, D.F. A two-location inventory model with transshipment and local decision making. Manag. Sci. 2001, 47, 1668–1680. [Google Scholar] [CrossRef]
- Dehghani, M.; Abbasi, B.; Oliveira, F. Proactive transshipment in the blood supply chain: A stochastic programming approach. Omega 2021, 98, 102–112. [Google Scholar] [CrossRef]
- Zhao, H.; Xu, L.; Siemsen, E. Inventory sharing and demand-side underweighting. Manuf. Serv. Oper. Manag. 2021, 23, 1217–1236. [Google Scholar] [CrossRef]
- Backus, M.; Blake, T.; Pettus, J.; Tadelis, S. Communication and bargaining breakdown: An empirical analysis. In Proceedings of the 22nd ACM Conference on Economics and Computation. Association for Computing Machinery, Budapest, Hungary, 18–23 July 2021; p. 129. [Google Scholar] [CrossRef]
- Collard-Wexler, A.; Gowrisankaran, G.; Lee, R.S. “Nash-in-Nash” bargaining: A microfoundation for applied work. J. Political Econ. 2019, 127, 163–195. [Google Scholar] [CrossRef]
- Ho, K.; Lee, R.S. Insurer competition in health care markets. Econometrica 2017, 85, 379–417. [Google Scholar] [CrossRef]
- Ho, K.; Lee, R.S. Equilibrium provider networks: Bargaining and exclusion in health care markets. Am. Econ. Rev. 2019, 109, 473–522. [Google Scholar] [CrossRef]
- Feng, Q.; Lu, L.X. Supply chain contracting under competition: Bilateral bargaining vs. Stackelberg. Prod. Oper. Manag. 2013, 22, 661–675. [Google Scholar] [CrossRef]
- Myerson, R.B. Graphs and cooperation in games. Math. Oper. Res. 1977, 2, 225–229. [Google Scholar] [CrossRef]
- Jackson, M.O. Social and Economic Networks; Princeton University Press: Princeton, NJ, USA, 2008. [Google Scholar] [CrossRef]
- Hu, X.I.R. Existence of coordinating transshipment prices in a two-location inventory model. Manag. Sci. 2007, 53, 1289–1302. [Google Scholar] [CrossRef]
- Rong, Y.; Snyder, L.V.; Sun, Y. Inventory sharing under decentralized preventive transshipments. Nav. Res. Logist. 2010, 57, 540–562. [Google Scholar] [CrossRef]
- Dan, B.; He, Q.; Zheng, K.; Liu, R. Ordering and pricing model of retailers’ preventive transshipment dominated by manufacturer with conditional return. Comput. Ind. Eng. 2016, 100, 24–33. [Google Scholar] [CrossRef]
- Li, S.; Singhal, K. The commitment conundrum of inventory sharing. Prod. Oper. Manag. 2020, 29, 353–370. [Google Scholar] [CrossRef]
- He, Q.; Shi, T.; Xu, F.; Qiu, W. Decentralized inventory transshipments with quantal response equilibrium. Systems 2023, 11, 357. [Google Scholar] [CrossRef]
- Cheng, L.; Guo, X.; Li, X.; Yu, Y. Data-driven ordering and transshipment decisions for online retailers and logistics service providers. Transp. Res. Part E Logist. Transp. Rev. 2022, 161, 102684. [Google Scholar] [CrossRef]
- Fu, Q.; Liu, L.; Shang, W. Bilateral transshipment between competing retailers. Nav. Res. Logist. 2023, 70, 509–521. [Google Scholar] [CrossRef]
- Anupindi, R.; Bassok, Y.; Zemel, E. A general framework for the study of decentralized distribution systems. Manuf. Serv. Oper. Manag. 2001, 3, 349–368. [Google Scholar] [CrossRef]
- Sošić, G. Transshipment of inventories among retailers: Myopic vs. farsighted stability. Manag. Sci. 2006, 52, 1493–1508. [Google Scholar] [CrossRef]
- Fang, X.; Cho, S.H. Stability and endogenous formation of inventory transshipment networks. Oper. Res. 2014, 62, 1316–1334. [Google Scholar] [CrossRef]
- Huang, X.; Soi, G. Repeated newsvendor game with transshipments under dual allocations. Eur. J. Oper. Res. 2010, 204, 274–284. [Google Scholar] [CrossRef]
- He, Q.; Shi, T.; Liu, B.; Qiu, W. The ordering optimization model for bounded rational retailer with inventory transshipment. Mathematics 2022, 10, 1079. [Google Scholar] [CrossRef]
- Griffin, E.C.; Keskin, B.B.; Allaway, A.W. Clustering retail stores for inventory transshipment. Eur. J. Oper. Res. 2023, 311, 690–707. [Google Scholar] [CrossRef]
- Braun, N.; Gautschi, T. A Nash bargaining model for simple exchange networks. Soc. Netw. 2006, 28, 1–23. [Google Scholar] [CrossRef]
- Draganska, M.; Klapper, D.; Villas-Boas, S.B. A larger slice or a larger pie? An empirical investigation of bargaining power in the distribution channel. Mark. Sci. 2010, 29, 57–74. [Google Scholar] [CrossRef]
- Leider, S.; Lovejoy, W.S. Bargaining in supply chains. Manag. Sci. 2016, 62, 3039–3058. [Google Scholar] [CrossRef]
- Gowrisankaran, G.; Nevo, A.; Town, R. Mergers when prices are negotiated: Evidence from the hospital industry. Am. Econ. Rev. 2015, 105, 172–203. [Google Scholar] [CrossRef]
- Lee, J. Multilateral & bargaining in networks: On the prevalence of inefficiencies. Oper. Res. 2018, 66, 1204–1217. [Google Scholar] [CrossRef]
- Backus, M.; Blake, T.; Larsen, B.; Tadelis, S. Sequential bargaining in the field: Evidence from millions of online bargaining interactions. Q. J. Econ. 2020, 135, 1319–1361. [Google Scholar] [CrossRef]
- Kranton, R.E.; Minehart, D.F. A theory of buyer-seller networks. Am. Econ. Rev. 2001, 91, 485–508. [Google Scholar] [CrossRef]
- Manea, M. Bargaining in stationary networks. Am. Econ. Rev. 2011, 101, 2042–2080. [Google Scholar] [CrossRef]
- Elliott, M.; Nava, F. Decentralized bargaining in matching markets: Efficient stationary equilibria and the core. Theor. Econ. 2019, 14, 211–251. [Google Scholar] [CrossRef]
- Erdős, P.; Rényi, A. On random graphs i. Publ. Math. 1959, 4, 3286–3291. [Google Scholar] [CrossRef]
- Samani, M.R.G.; Hosseini-Motlagh, S. Collaborative activities for matching supply and demand in the platelet network. Expert Syst. Appl. 2023, 231, 120629. [Google Scholar] [CrossRef]
- Siedlarek, J. Intermediation in networks. SSRN Electron. J. 2012, 1–27. [Google Scholar] [CrossRef]
- Sheng, S. A structural econometric analysis of network formation games through subnetworks. Econometrica 2020, 88, 1829–1858. [Google Scholar] [CrossRef]
- Jackson, M.O. A survey of models of network formation: Stability and efficiency. In Group Formation in Economics: Networks, Clubs, and Coalition; Cambridge University Press: Cambridge, UK, 2003. [Google Scholar] [CrossRef]
- Nguyen, T. Coalitional bargaining in networks. Oper. Res. 2015, 63, 501–511. [Google Scholar] [CrossRef]
- Nguyen, T. Local bargaining and supply chain instability. Oper. Res. 2017, 65, 1535–1545. [Google Scholar] [CrossRef]
- Yaghoubizadeh Vanini, M.; Yousefi Zenouz, R.; Abtahi, A.; Khalili-Damghani, K. A study into the sustainability efficiency of supply chain network based on economic, social, and environmental trade-offs. Sādhanā 2022, 47, 156. [Google Scholar] [CrossRef]
- Roth, A.E. Axiomatic Models of Bargaining; Springer: Berlin, Germany, 1979. [Google Scholar] [CrossRef]
- Nagarajan, M.; Bassok, Y. A bargaining framework in supply chains: The assembly problem. Manag. Sci. 2008, 54, 1482–1496. [Google Scholar] [CrossRef]
- Dong, L.; Rudi, N. Who benefits from transshipment? Exogenous vs. endogenous wholesale prices. Manag. Sci. 2004, 50, 645–657. [Google Scholar] [CrossRef]
- Jackson, M.O.; Wolinsky, A. A strategic model of social and economic networks. J. Econ. Theory 2003, 71, 44–74. [Google Scholar] [CrossRef]
Disclaimer/Publisher’s Note: The statements, opinions and data contained in all publications are solely those of the individual author(s) and contributor(s) and not of MDPI and/or the editor(s). MDPI and/or the editor(s) disclaim responsibility for any injury to people or property resulting from any ideas, methods, instructions or products referred to in the content. |
© 2024 by the authors. Licensee MDPI, Basel, Switzerland. This article is an open access article distributed under the terms and conditions of the Creative Commons Attribution (CC BY) license (https://creativecommons.org/licenses/by/4.0/).



