An Empirical Evaluation of a Generative Artificial Intelligence Technology Adoption Model from Entrepreneurs’ Perspectives
Abstract
1. Introduction
2. Artificial Intelligence Technology Adoption Models: Theoretical Background
3. Research Framework
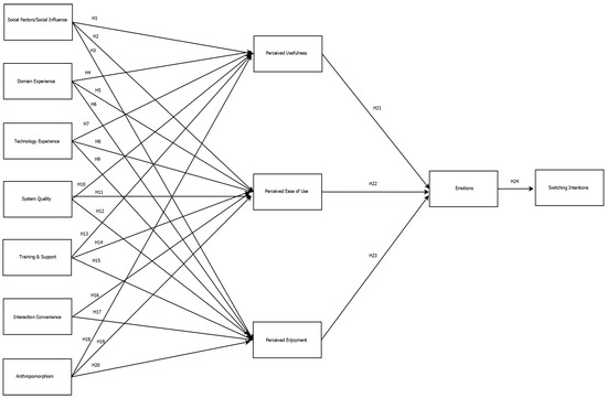
3.1. Research Model and Research Hypothesis
- H1:
- Social factors (SF) positively influence the perceived usefulness (PU) of Generative AI technology among entrepreneurs.
- H2:
- Social factors (SF) positively influence the perceived ease of use (PEU) of Generative AI technology among entrepreneurs.
- H3:
- Social factors (SF) positively influence the perceived enjoyment (PE) of Generative AI technology among entrepreneurs.
- H4:
- Domain experience (DE) positively influences the perceived usefulness (PU) of Generative AI technology among entrepreneurs.
- H5:
- Domain experience (DE) positively influences the perceived ease of use (PEU) of Generative AI technology among entrepreneurs.
- H6:
- Domain experience (DE) positively influences the perceived enjoyment (PE) of Generative AI technology among entrepreneurs.
- H7:
- Technology experience (TE) positively influences the perceived usefulness (PU) of Generative AI technology among entrepreneurs.
- H8:
- Technology experience (TE) positively influences the perceived ease of use (PEU) of Generative AI technology among entrepreneurs.
- H9:
- Technology experience (TE) positively influences the perceived enjoyment (PE) of Generative AI technology among entrepreneurs.
- H10:
- System quality (SQ) positively influences the perceived usefulness (PU) of Generative AI technology among entrepreneurs.
- H11:
- System quality (SQ) positively influences the perceived ease of use (PEU) of Generative AI technology among entrepreneurs.
- H12:
- System quality (SQ) positively influences the perceived enjoyment (PE) of Generative AI technology among entrepreneurs.
- H13:
- Training and support (TS) positively influence the perceived usefulness (PU) of Generative AI technology among entrepreneurs.
- H14:
- Training and support (TS) positively influence the perceived ease of use (PEU) of Generative AI technology among entrepreneurs.
- H15:
- Training and support (TS) positively influence the perceived enjoyment (PE) of Generative AI technology among entrepreneurs.
- H16:
- Interaction convenience (IC) positively influences the perceived ease of use (PEU) of Generative AI technology among entrepreneurs.
- H17:
- Interaction convenience (IC) positively influences the perceived enjoyment (PE) of Generative AI technology among entrepreneurs.
- H18:
- Anthropomorphism (A) positively influences the perceived usefulness (PU) of Generative AI technology among entrepreneurs.
- H19:
- Anthropomorphism (A) positively influences the perceived ease of use (PEU) of Generative AI technology among entrepreneurs.
- H20:
- Anthropomorphism (A) positively influences the perceived enjoyment (PE) of Generative AI technology among entrepreneurs.
- H21:
- Perceived usefulness (PU) positively influences the entrepreneur’s positive emotions (E) towards the Generative AI technology.
- H22:
- Perceived ease of use (PEU) positively influences the entrepreneur’s positive emotions (E) towards the Generative AI technology.
- H23:
- Perceived enjoyment (PE) positively influences the entrepreneur’s positive emotions (E) towards the Generative AI technology.
- H24:
- Entrepreneur’s emotions (E) towards the Generative AI technology negatively impact their switching intentions (SI).
3.2. Control Variables
- H25:
- An entrepreneur’s gender (G) has a negative impact on switching intentions (SI).
- H26:
- An entrepreneur’s age (AG) negatively impacts their switching intentions (SI).
- H27:
- An entrepreneur’s working experience as an entrepreneur (WAE) negatively impacts their switching intentions (SI).
- H28:
- An entrepreneur’s educational Level (EL) has a negative impact on switching intentions (SI).
4. Research Methods
4.1. Participant Recruitment and Data Collection
4.2. Data Analysis
4.3. Ethics and Safety Consideration
5. Result Analysis
6. Discussion and Study Contributions
6.1. Theoretical Contributions
6.2. Practical Contributions
- (a)
- Leverage a collaborative ecosystem
- (b)
- Collaboration with academic and public libraries
- (c)
- Focusing on intuitive design and smoother interactions
- (d)
- Focus on technologies with human-like characteristics
- (e)
- Iterative experimentation approach
- (a)
- Extent of adoption
- (b)
- Impact on entrepreneurial tasks
- (c)
- Job dynamics within startups
- (d)
- Regulatory considerations for startups
7. Study Limitations and Future Recommendations
8. Concluding Remarks
Funding
Institutional Review Board Statement
Data Availability Statement
Acknowledgments
Conflicts of Interest
Correction Statement
Appendix A. (Questionnaire)2
- Introduction
| Useful Instructions |
|
| Section 1 (Demographic Information) Please provide your brief details which will help us to analyze differences in perspectives among the cohort. |
|
| Section 2 (Social Influence or Social Factors) Social Influence is defined as the “impact of an entrepreneur’s social environment, including observations of competitors, Family, and friends, on his actions and behaviours”. |
|
| Any Comments or Useful Information that you wish to share? ………………………………………………………………………………………………………… ………………………………………………………………………………………………………… ………………………………………………………………………………………………………… |
| Section 3 (Domain experience) Domain experience is defined as “the level of expertise an entrepreneur possesses in conducting business operations within the specific industry”. |
|
| Any Comments or Useful Information that you wish to share? ………………………………………………………………………………………………………… ………………………………………………………………………………………………………… ………………………………………………………………………………………………………… ………………………………………………………………………………………………………… |
| Section 4 (Technology experience) Technology experience is defined as “the prior exposure and interactions an entrepreneur has had with the Generative technology for personal or professional purposes”. |
|
| Any Comments or Useful Information that you wish to share? ………………………………………………………………………………………………………… ………………………………………………………………………………………………………… ………………………………………………………………………………………………………… ………………………………………………………………………………………………………… |
| Section 5 (System quality) System quality is defined as the “comprehensive evaluation of a generative AI system, considering both functional and non-functional attributes”. |
|
| Any Comments or Useful Information that you wish to share? ………………………………………………………………………………………………………… ………………………………………………………………………………………………………… ………………………………………………………………………………………………………… ………………………………………………………………………………………………………… |
| Section 6 (Training & Support) Training & support is defined as the “availability of comprehensive resources to assist entrepreneurs in enhancing their Knowledge, Skills, and Abilities in facilitate a deeper understanding and proficient use of Generative AI technologies”. |
|
| Any Comments or Useful Information that you wish to share? ………………………………………………………………………………………………………… ………………………………………………………………………………………………………… ………………………………………………………………………………………………………… ………………………………………………………………………………………………………… |
| Section 7 (Interaction Convenience) Interaction Convenience is defined as the “user-friendly and seamless nature of the Generative AI technology interface, which makes it easier for the entrepreneurs to easily have interactions with the technology”. |
|
| Any Comments or Useful Information that you wish to share? ………………………………………………………………………………………………………… ………………………………………………………………………………………………………… ………………………………………………………………………………………………………… ………………………………………………………………………………………………………… |
| Section 8 (Anthropomorphism) Anthropomorphism is defined as “the extent to which entrepreneurs attribute human-like characteristics to a generative AI system”. |
|
| Any Comments or Useful Information that you wish to share? ………………………………………………………………………………………………………… ………………………………………………………………………………………………………… ………………………………………………………………………………………………………… ………………………………………………………………………………………………………… |
| Section 9 (Perceived Usefulness) Perceived Usefulness is defined as “the degree to which an entrepreneur believes that using the Generative AI technology for his business operations would enhance efficiency, productivity, and overall effectiveness, contributing meaningfully to the achievement of operational goals and addressing complex tasks in a manner that surpasses alternative methods or tools”. |
|
| Any Comments or Useful Information that you wish to share? ………………………………………………………………………………………………………… ………………………………………………………………………………………………………… ………………………………………………………………………………………………………… ………………………………………………………………………………………………………… |
| Section 10 (Perceived Ease of Use) Perceived ease of use is defined as “the extent to which entrepreneurs believe that interacting with the technology is straightforward, uncomplicated, and requires minimal effort”. |
|
| Any Comments or Useful Information that you wish to share? ………………………………………………………………………………………………………… ………………………………………………………………………………………………………… ………………………………………………………………………………………………………… ………………………………………………………………………………………………………… |
| Section 11 (Perceived Enjoyment) Perceived enjoyment is defined as “pleasure and satisfaction entrepreneurs derive from working with generative AI technology only rather than from the expected performance improvements in business activities or tangible benefits that may result from using the technology”. |
|
| Any Comments or Useful Information that you wish to share? ………………………………………………………………………………………………………… ………………………………………………………………………………………………………… ………………………………………………………………………………………………………… ………………………………………………………………………………………………………… |
| Section 12 (Emotions) Emotions are defined as a “mental state of readiness that cultivates behavioural actions of the entrepreneurs (happiness, anger, anxiety….) and helps them organize their behaviour (technology adoption or switch to human experts) in response to stimuli (external factors resulting in emotional responses)”. |
|
| Any Comments or Useful Information that you wish to share? ………………………………………………………………………………………………………… ………………………………………………………………………………………………………… ………………………………………………………………………………………………………… |
| Section 13 (Switching Intention) Switching intention is defined as an “entrepreneur’s readiness to make a transition from using Generative AI technology to alternative solutions, for instance, seeking human expertise or exploring other options”. |
|
| Any Comments or Useful Information that you wish to share? ………………………………………………………………………………………………………… ………………………………………………………………………………………………………… ………………………………………………………………………………………………………… ………………………………………………………………………………………………………… |
| Section 14 (Personal Information for future follow-ups, completely optional) The research team plans to conduct follow-up interviews after the result analysis. The follow-ups may involve exploring reasons behind analyzed statistical correlations in the research framework or other inquiries, for instance, seeking their general opinion about future implications. The goal of these optional follow-up conversations is to gather rich perspectives about the analyzed results, especially unexpected outcome situations (if any). This will enable researchers to offer more in-depth explanations of the elements influencing technology adoption (just like case study explanations) that simply survey-based research would not be able to answer (quantitative-based). Participation in the follow-ups is purely optional. If you are willing to participate in the follow-ups, just provide your personal information and we will then contact you with fresh Participation Information Sheets, and New informed consents. The GDPR notice will remain the same (as shared before conducting the survey). Agreeing to participate (by sending the informed consent), we will contact you to arrange interviews at your convenience and decide the medium of communication, for instance, phone, email, or online meetings. All submitted information will only be used in aggregate form; no personal information will be disclosed by the research team. Only with consent from the participants (captured in an informed consent form) will the specific quotes that they contributed to the questionnaire or in the follow-ups be made public (but anonymized, no personal information will be revealed). For more details about ethics, refer to the participant information sheet (for follow-ups). |
|
Appendix B. (University of Leicester’s Standard Participant Information Sheet)3
- Research Project title
- Invitation paragraph
- What is the purpose of the research project?
- Why have I been invited to participate?
- Do I have to take part?
- What will happen to me if I take part?
- What will happen to any samples that I provide?
- What are the possible disadvantages and risks of taking part? (where appropriate)
- What are the possible benefits of taking part?
- What data will you collect about me?
- Will what I say in this research project be kept confidential?
- How will you look after the data you collect about me?
- What will happen to the results of the research project?
- What should I do if I want to take part?
- Who is organising and funding the research project?
- What if something goes wrong?
- Who has reviewed the research project?
- Information Assurance Services
- University of Leicester
- University Road
- Leicester
- LE1 7RH
- T: +44 (0)116 229 7945
- E: dpo@le.ac
Appendix C. (General Data Protection Regulation (GDPR) Privacy Notice)3
- Privacy Notice for Research Participants
- Research Study title & Researcher Name
- Information Assurance Services
- University of Leicester
- University Road
- Leicester
- LE1 7RH
- T: +44 (0)116 229 7945
- E: ias@le.ac.uk
- Why do we need your data?
- University of Leicester’s legal basis for collecting this data is:
- What type of data will the University of Leicester use?
- Who will the University of Leicester share your data with?
- Will the University of Leicester transfer my data outside of the UK?
- What rights do I have regarding my data held by the University of Leicester?
- Where did the University of Leicester source my data from?
- Will there be any automated decision making using my data?
- How long will the University of Leicester keep my data?
- Who can I contact if I have concerns?
- The University of Leicester Data Protection Officer is:
- Data Protection Officer
- University of Leicester,
- University Road, Leicester, LE1 7RH
- 0116 229 7640
Appendix D. (University of Leicester’s Standard Informed Consent Form)3
- CONSENT FORM
| Please initial box | ||
| ![]() | |
| ![]() | |
| ![]() | |
| ![]() | |
| Please initial box | ||
| Yes | No | |
| ![]() | ![]() |
| ![]() | ![]() |
| ![]() | ![]() |
| ![]() | ![]() |
| ![]() | ![]() |
| Name of Participant | Date | Signature | |||
| Name of Researcher obtaining informed consent | Date | ||||
Appendix E. (University of Leicester’s Standard Participant Information Sheet (for Follow-ups)3
- Research Project title.
- Invitation paragraph
- What is the purpose of the research project?
- Why have I been invited to participate?
- Do I have to take part?
- What will happen to me if I take part?
- What will happen to any samples that I provide?
- What are the possible disadvantages and risks of taking part? (where appropriate)
- What are the possible benefits of taking part?
- What data will you collect about me?
- Will what I say in this research project be kept confidential?
- How will you look after the data you collect about me?
- What will happen to the results of the research project?
- What should I do if I want to take part?
- Who is organising and funding the research project?
- What if something goes wrong?
- Who has reviewed the research project?
- Information Assurance Services
- University of Leicester
- University Road
- Leicester
- LE1 7RH
- T: +44 (0)116 229 7945
- E: dpo@le.ac
Appendix F. (University of Leicester’s Standard Informed Consent Form (for Follow-ups)3
- CONSENT FORM (for follow-ups)
| Please initial box | ||
| ![]() | |
| ![]() | |
| ![]() | |
| ![]() | |
| Please initial box | ||
| Yes | No | |
| ![]() | ![]() |
| ![]() | ![]() |
| ![]() | ![]() |
| ![]() | ![]() |
| ![]() | ![]() |
| Name of Participant | Date | Signature | |||
| Name of Researcher obtaining informed consent | Date | ||||
| 1 | |
| 2 | |
| 3 |
References
- Lv, Z. Generative Artificial Intelligence in the Metaverse Era. Cogn. Robot. 2023, 3, 208–217. [Google Scholar] [CrossRef]
- Vecchiarini, M.; Somià, T. Redefining entrepreneurship education in the age of artificial intelligence: An explorative analysis. Int. J. Manag. Educ. 2023, 21, 100879. [Google Scholar] [CrossRef]
- Wamba, S.F.; Queiroz, M.M.; Jabbour CJ, C.; Shi, C.V. Are both generative AI and ChatGPT game changers for 21st-Century operations and supply chain excellence? Int. J. Prod. Econ. 2023, 265, 109015. [Google Scholar] [CrossRef]
- Adetayo, A.J. Artificial intelligence chatbots in academic libraries: The rise of ChatGPT. Libr. Hi Tech News 2023, 40, 18–21. [Google Scholar] [CrossRef]
- Chen, X. ChatGPT and its possible impact on library reference services. Internet Ref. Serv. Q. 2023, 27, 121–129. [Google Scholar] [CrossRef]
- Cox, C.; Tzoc, E. ChatGPT: Implications for academic libraries. Coll. Res. Libr. News 2023, 84, 99. [Google Scholar] [CrossRef]
- Lund, B.D.; Wang, T. Chatting about ChatGPT: How may AI and GPT impact academia and libraries? Libr. Hi Tech News 2023, 40, 26–29. [Google Scholar] [CrossRef]
- Lappalainen, Y.; Narayanan, N. Aisha: A Custom AI Library Chatbot Using the ChatGPT API. J. Web Librariansh. 2024. [Google Scholar] [CrossRef]
- Gupta, V.; Yang, H. Generative Artificial Intelligence (AI) Technology Adoption Model for Entrepreneurs: Case of ChatGPT. Internet Ref. Serv. Q. 2024. [Google Scholar] [CrossRef]
- Gupta, V.; Gupta, C. Experimentation-driven frameworks for AI technology adoption in libraries: Practical implementation in the library. Coll. Undergrad. Libr. 2023, 30, 95–103. [Google Scholar] [CrossRef]
- Kelly, S.; Kaye, S.A.; Oviedo-Trespalacios, O. What factors contribute to acceptance of artificial intelligence? A systematic review. Telemat. Inform. 2022, 77, 101925. [Google Scholar] [CrossRef]
- Gursoy, D.; Chi, O.H.; Lu, L.; Nunkoo, R. Consumers acceptance of artificially intelligent device use in service delivery. Int. J. Inf. Manag. 2019, 49, 157–169. [Google Scholar] [CrossRef]
- Lu, L.; Cai, R.; Gursoy, D. Developing and validating a service robot integration willingness scale. Int. J. Hosp. Manag. 2019, 80, 36–51. [Google Scholar] [CrossRef]
- Yang, Y.; Luo, J.; Lan, T. An empirical assessment of a modified artificially intelligent device use acceptance model—From the task-oriented perspective. Front. Psychol. 2022, 13, 4900. [Google Scholar] [CrossRef]
- Duong, C.D.; Vu, T.N.; Ngo, T.V.N. Applying a modified technology acceptance model to explain higher education students’ usage of ChatGPT: A serial multiple mediation model with knowledge sharing as a moderator. Int. J. Manag. Educ. 2023, 21, 100883. [Google Scholar] [CrossRef]
- Maheshwari, G. Factors influencing students’ intention to adopt and use ChatGPT in higher education: A study in the Vietnamese context. Educ. Inf. Technol. 2023, 1–29. [Google Scholar] [CrossRef]
- Lai, C.Y.; Cheung, K.Y.; Chan, C.S. Exploring the role of intrinsic motivation in ChatGPT adoption to support active learning: An extension of the technology acceptance model. Comput. Educ. Artif. Intell. 2023, 5, 100178. [Google Scholar] [CrossRef]
- Sallam, M.; Salim, N.A.; Barakat, M.; Al-Mahzoum, K.; Ala’a, B.; Malaeb, D.; Hallit, R.; Hallit, S. Assessing health students’ attitudes and usage of ChatGPT in Jordan: Validation study. JMIR Med. Educ. 2023, 9, e48254. [Google Scholar] [CrossRef]
- Romero Rodríguez, J.M.; Ramírez-Montoya, M.S.; Buenestado Fernández, M.; Lara Lara, F. Use of ChatGPT at university as a tool for complex thinking: Students’ perceived usefulness. Cult. De Los Cuid. 2023, 12, 323–339. [Google Scholar] [CrossRef]
- Emon MM, H.; Hassan, F.; Nahid, M.H.; Rattanawiboonsom, V. Predicting Adoption Intention of Artificial Intelligence. AIUB J. Sci. Eng. 2023, 22, 189–199. [Google Scholar] [CrossRef]
- Ma, X.; Huo, Y. Are users willing to embrace ChatGPT? Exploring the factors on the acceptance of chatbots from the perspective of AIDUA framework. Technol. Soc. 2023, 75, 102362. [Google Scholar] [CrossRef]
- Temsah, M.-H.; Aljamaan, F.; Malki, K.H.; Alhasan, K.; Altamimi, I.; Aljarbou, R.; Bazuhair, F.; Alsubaihin, A.; Abdulmajeed, N.; Alshahrani, F.S.; et al. ChatGPT and the Future of Digital Health: A Study on Healthcare Workers’ Perceptions and Expectations. Healthcare 2023, 11, 1812. [Google Scholar] [CrossRef] [PubMed]
- Horst, M.; Kuttschreuter, M.; Gutteling, J.M. Perceived usefulness, personal experiences, risk perception and trust as determinants of adoption of e-government services in The Netherlands. Comput. Hum. Behav. 2007, 23, 1838–1852. [Google Scholar] [CrossRef]
- Tavitiyaman, P.; Zhang, X.; Tsang, W.Y. How tourists perceive the usefulness of technology adoption in hotels: Interaction effect of past experience and education level. J. China Tour. Res. 2022, 18, 64–87. [Google Scholar] [CrossRef]
- Hackbarth, G.; Grover, V.; Mun, Y.Y. Computer playfulness and anxiety: Positive and negative mediators of the system experience effect on perceived ease of use. Inf. Manag. 2003, 40, 221–232. [Google Scholar] [CrossRef]
- Stock, R.M.; Merkle, M. A service Robot Acceptance Model: User acceptance of humanoid robots during service encounters. In Proceedings of the 2017 IEEE International Conference on Pervasive Computing and Communications Workshops (PerCom Workshops), Kona, HI, USA, 13–17 March 2017; pp. 339–344. [Google Scholar] [CrossRef]
- Strzelecki, A. To use or not to use ChatGPT in higher education? A study of students’ acceptance and use of technology. Interact. Learn. Environ. 2023, 1–14. [Google Scholar] [CrossRef]
- Mustafa, S.; Zhang, W.; Anwar Jamil, K.; Rana, S. An integrated model of UTAUT2 to understand consumers’ 5G technology acceptance using SEM-ANN approach. Sci. Rep. 2022, 12, 20056. [Google Scholar] [CrossRef]
- Laukkanen, T. Consumer adoption versus rejection decisions in seemingly similar service innovations: The case of the internet and mobile banking. J. Bus. Res. 2016, 69, 2432–2439. [Google Scholar] [CrossRef]
- Dahabiyeh, L.; Najjar, M.S.; Agrawal, D. When ignorance is bliss: The role of curiosity in online games adoption. Entertain. Comput. 2021, 37, 100398. [Google Scholar] [CrossRef]
- Mustafa, S.; Wen, Z. How to achieve maximum participation of users in technical versus non-technical online Q&A communities? Int. J. Electron. Commer. 2022, 26, 441–471. [Google Scholar] [CrossRef]
- Gupta, V.; Yang, H. Study Protocol for Factors Influencing the Adoption of ChatGPT Technology by Startups: Perceptions and Attitudes of Entrepreneurs. PLoS ONE 2024, 19, e0298427. [Google Scholar] [CrossRef] [PubMed]
- Hair, J.F.; Sarstedt, M.; Ringle, C.M. Rethinking some of the rethinking of partial least squares. Eur. J. Mark. 2019, 53, 566–584. [Google Scholar] [CrossRef]
- Hair, J.F.; Hult, G.T.M.; Ringle, C.M.; Sarstedt, M.; Danks, N.P.; Ray, S. An Introduction to Structural Equation Modeling. In Partial Least Squares Structural Equation Modeling (PLS-SEM) Using R. Classroom Companion: Business; Springer: Cham, Switzerland, 2021. [Google Scholar] [CrossRef]
- Hair, J.F., Jr.; Hult, G.T.M.; Ringle, C.M.; Sarstedt, M. A Primer on Partial Least Squares Structural Equation Modeling (PLS-SEM); Sage Publications: Thousand Oaks, CA, USA, 2016; p. 384. ISBN 9781483377445. [Google Scholar]
- Sarstedt, M.; Ringle, C.M.; Smith, D.; Reams, R.; Hair, J.F. Partial least squares structural equation modeling (PLS-SEM): A useful tool for family business researchers. J. Fam. Bus. Strategy 2014, 5, 105–115. [Google Scholar] [CrossRef]
- Ratten, V. Digital platforms and transformational entrepreneurship during the COVID-19 crisis. Int. J. Inf. Manag. 2023, 72, 102534. [Google Scholar] [CrossRef]
- Bai, C.; Quayson, M.; Sarkis, J. COVID-19 pandemic digitization lessons for sustainable development of micro-and small-enterprises. Sustain. Prod. Consum. 2021, 27, 1989–2001. [Google Scholar] [CrossRef]
- Modgil, S.; Dwivedi, Y.K.; Rana, N.P.; Gupta, S.; Kamble, S. Has Covid-19 accelerated opportunities for digital entrepreneurship? An Indian perspective. Technol. Forecast. Soc. Change 2022, 175, 121415. [Google Scholar] [CrossRef]
- Gupta, V.; Gupta, C. Transforming entrepreneurial research: Leveraging library research services and technology innovations for rapid information discovery. Online Inf. Rev. 2023. ahead-of-print. [Google Scholar] [CrossRef]
- Gupta, V.; Rubalcaba, L. University libraries as open innovation partners: Harnessing hidden potential to foster global entrepreneurship. J. Acad. Librariansh. 2022, 48, 102432. [Google Scholar] [CrossRef]
- Gupta, V.; Rubalcaba, L.; Gupta, C.; Pereira, L.F. Library social networking sites for fostering startup business globalization through strategic partnerships. J. Acad. Librariansh. 2022, 48, 102504. [Google Scholar] [CrossRef]
- Gibney, E. What the EU’s Tough AI Law Means for Research and ChatGPT. Nature. Available online: https://www.nature.com/articles/d41586-024-00497-8 (accessed on 19 February 2024).

| Latent Variables | Definition |
|---|---|
| Pre-Perception and Perception Phase | |
| Social Influence (SI) or Social factors (SF) | Social influence or social factors is defined as the “impact of an entrepreneur’s social environment, including observations of competitors, Family, and friends, on his actions and behaviours”. |
| Domain Experience (DE) | Domain experience is defined as “the level of expertise an entrepreneur possesses in conducting business operations within the specific industry”. |
| Technological Familiarity (TF) | Technology experience is defined as “the prior exposure and interactions an entrepreneur has had with the Generative technology for personal or professional purposes”. |
| System Quality (SQ) | System quality is defined as the “comprehensive evaluation of a generative AI system, considering both functional and non-functional attributes”. |
| Training and Support (TS) | Training and support is defined as the “availability of comprehensive resources to assist entrepreneurs in enhancing their Knowledge, Skills, and Abilities in facilitate a deeper understanding and proficient use of Generative AI technologies”. |
| Interaction Convenience (IC) | Interaction convenience is defined as the “user-friendly and seamless nature of the Generative AI technology interface, which makes it easier for the entrepreneurs to easily have interactions with the technology”. |
| Anthropomorphism (A) | Anthropomorphism is defined as “the extent to which entrepreneurs attribute human-like characteristics to a generative AI system”. |
| Assessment stage | |
| Perceived Usefulness (PU) | Perceived usefulness is defined as “the degree to which an entrepreneur believes that using the Generative AI technology for his business operations would enhance efficiency, productivity, and overall effectiveness, contributing meaningfully to the achievement of operational goals and addressing complex tasks in a manner that surpasses alternative methods or tools”. |
| Perceived Ease of Use (PEU) | Perceived ease of use is defined as “the extent to which entrepreneurs believe that interacting with the technology is straightforward, uncomplicated, and requires minimal effort”. |
| Perceived Enjoyment (PE) | Perceived enjoyment is defined as “pleasure and satisfaction entrepreneurs derive from working with generative AI technology only rather than from the expected performance improvements in business activities or tangible benefits that may result from using the technology”. |
| Emotions | Emotions are defined as a “mental state of readiness that cultivates behavioural actions of the entrepreneurs (happiness, anger, anxiety….) and helps them organize their behaviour (technology adoption or switch to human experts) in response to stimuli (external factors resulting in emotional responses)”. |
| Outcome stage | |
| Switching Intention (SI) | Switching intention is defined as an “entrepreneur’s readiness to make a transition from using Generative AI technology to alternative solutions, for instance, seeking human expertise or exploring other options”. |
| Parameter | Number | Percentage (%) |
|---|---|---|
| Continent | ||
| Asia | 126 | 26.14 |
| America | 79 | 16.39 |
| Africa | 57 | 11.82 |
| Australia | 43 | 8.92 |
| Europe | 177 | 36.7 |
| Industry Served | ||
| Engineering | 95 | 19.71 |
| Medical | 41 | 8.51 |
| Consulting | 106 | 21.99 |
| Education | 92 | 19.09 |
| Other | 148 | 30.71 |
| Gender Identity | ||
| Male | 249 | 51.66 |
| Female | 217 | 45.02 |
| Other | 0 | 0 |
| Prefer not to say | 16 | 3.32 |
| Startup Age | ||
| 1 year (or less) | 142 | 29.46 |
| More than 1 year but less than 3 years | 163 | 33.82 |
| More than 3 years but less than 5 years | 107 | 22.20 |
| More than 5 years | 70 | 14.52 |
| Participant Age | ||
| 18–25 Years | 137 | 28.42 |
| 26–35 Years | 151 | 31.33 |
| 36–45 Years | 102 | 21.16 |
| >45 Years | 92 | 19.09 |
| Years of experience as an entrepreneur | ||
| Less than 3 years | 119 | 24.69 |
| 3–5 years | 113 | 23.44 |
| 5–10 years | 144 | 29.88 |
| More than 10 years | 106 | 21.99 |
| Educational Qualification | ||
| Bachelor’s degree | 193 | 40.04 |
| Master’s Degree | 147 | 30.50 |
| Doctorate Degree | 142 | 29.46 |
| Latent Variables | Indicators | Indicator Loading | rho_A | AVE | Validity (Okay?) | Reliability (Okay?) |
|---|---|---|---|---|---|---|
| Social factors (SF) | SF1 | 0.80 | 0.86 | 0.60 | Yes | Yes |
| SF2 | 0.71 | |||||
| SF3 | 0.73 | |||||
| SF4 | 0.81 | |||||
| SF5 | 0.78 | |||||
| SF6 | 0.82 | |||||
| Domain experience (DE) | DE1 | 0.75 | 0.81 | 0.68 | Yes | Yes |
| DE2 | 0.82 | |||||
| DE3 | 0.90 | |||||
| Technological familiarity (TF) | TF1 | 0.70 | 0.78 | 0.55 | Yes | Yes |
| TF2 | 0.72 | |||||
| TF3 | 0.81 | |||||
| System quality (SQ) | SQ1 | 0.80 | 0.83 | 0.64 | Yes | Yes |
| SQ2 | 0.71 | |||||
| SQ3 | 0.77 | |||||
| SQ4 | 0.88 | |||||
| SQ5 | 0.79 | |||||
| SQ6 | 0.85 | |||||
| SQ7 | 0.70 | |||||
| SQ8 | 0.84 | |||||
| SQ9 | 0.75 | |||||
| SQ10 | 0.86 | |||||
| Training and support (TS) | TS1 | 0.82 | 0.71 | 0.59 | Yes | Yes |
| TS2 | 0.77 | |||||
| TS3 | 0.71 | |||||
| Interaction convenience (IC) | IC1 | 0.80 | 0.77 | 0.58 | Yes | Yes |
| IC2 | 0.71 | |||||
| IC3 | 0.75 | |||||
| IC4 | 0.78 | |||||
| Anthropomorphism (A) | A1 | 0.82 | 0.80 | 0.66 | Yes | Yes |
| A2 | 0.75 | |||||
| A3 | 0.87 | |||||
| Perceived usefulness (PU) | PU1 | 0.88 | 0.85 | 0.65 | Yes | Yes |
| PU2 | 0.78 | |||||
| PU3 | 0.81 | |||||
| PU4 | 0.82 | |||||
| PU5 | 0.74 | |||||
| PU6 | 0.80 | |||||
| Perceived ease of use (PEU) | PEU1 | 0.962 | 0.82 | 0.74 | Yes | Yes |
| PEU2 | 0.86 | |||||
| PEU3 | 0.75 | |||||
| PEU4 | 0.82 | |||||
| PEU5 | 0.92 | |||||
| PEU6 | 0.84 | |||||
| Perceived enjoyment (PE) | PE1 | 0.82 | 0.81 | 0.62 | Yes | Yes |
| PE2 | 0.78 | |||||
| PE3 | 0.77 | |||||
| Emotions (E) | E1 | 0.90 | 0.73 | 0.75 | Yes | Yes |
| E2 | 0.85 | |||||
| E3 | 0.77 | |||||
| E4 | 0.82 | |||||
| E5 | 0.95 | |||||
| E6 | 0.88 | |||||
| Switching intentions (SI) | SI1 | 0.82 | 0.73 | 0.77 | Yes | Yes |
| SI2 | 0.91 | |||||
| SI3 | 0.90 |
| SF | DE | TF | SQ | TS | IC | A | PU | PEU | PE | E | SI | |
|---|---|---|---|---|---|---|---|---|---|---|---|---|
| SF | 0.78 | |||||||||||
| DE | 0.56 | 0.83 | ||||||||||
| TF | 0.45 | 0.69 | 0.74 | |||||||||
| SQ | 0.63 | 0.77 | 0.53 | 0.80 | ||||||||
| TS | 0.44 | 0.53 | 0.62 | 0.54 | 0.77 | |||||||
| IC | 0.39 | 0.62 | 0.41 | 0.73 | 0.74 | 0.76 | ||||||
| A | 0.62 | 0.41 | 0.72 | 0.66 | 0.62 | 0.52 | 0.81 | |||||
| PU | 0.56 | 0.73 | 0.57 | 0.45 | 0.49 | 0.61 | 0.65 | 0.81 | ||||
| PEU | 0.59 | 0.72 | 0.46 | 0.71 | 0.71 | 0.70 | 0.79 | 0.37 | 0.86 | |||
| PE | 0.44 | 0.57 | 0.38 | 0.62 | 0.58 | 0.49 | 0.68 | 0.61 | 0.41 | 0.79 | ||
| E | 0.51 | 0.36 | 0.28 | 0.21 | 0.76 | 0.68 | 0.39 | 0.68 | 0.56 | 0.52 | 0.86 | |
| SI | 0.48 | 0.48 | 0.70 | 0.79 | 0.16 | 0.72 | 0.60 | 0.46 | 0.77 | 0.43 | 0.66 | 0.88 |
| Hypothesis Number | Hypothesis | β Value | T Value | p Value | Hypothesis Testing Outcome |
|---|---|---|---|---|---|
| H1 | Social factors (SF) → Perceived usefulness (PU) | 0.25 | 2.00 | 0.046 | Supported |
| H2 | Social factors (SF) → Perceived ease of use (PEU) | 0.18 | 2.98 | 0.027 | Supported |
| H3 | Social factors (SF) → Perceived enjoyment (PE) | 0.22 | 1.97 | 0.022 | Supported |
| H4 | Domain experience (DE) → Perceived usefulness (PU) | 0.30 | 2.52 | 0.022 | Supported |
| H5 | Domain experience (DE) → Perceived ease of use (PEU) | 0.15 | 3.18 | 0.039 | Supported |
| H6 | Domain experience (DE) → Perceived enjoyment (PE) | 0.28 | 2.31 | 0.033 | Supported |
| H7 | Technology experience (TE) → Perceived usefulness (PU) | 0.21 | 2.69 | 0.032 | Supported |
| H8 | Technology experience (TE) → Perceived ease of use (PEU) | 0.17 | 2.01 | 0.031 | Supported |
| H9 | Technology experience (TE) → Perceived enjoyment (PE) | 0.25 | 2.13 | 0.041 | Supported |
| H10 | System quality (SQ) → Perceived usefulness (PU) | 0.35 | 2.78 | 0.013 | Supported |
| H11 | System quality (SQ) → Perceived ease of use (PEU) | 0.26 | 4.15 | 0.03 | Supported |
| H12 | System quality (SQ) → Perceived enjoyment (PE) | 0.32 | 2.53 | 0.017 | Supported |
| H13 | Training and support (TS) → Perceived usefulness (PU) | 0.19 | 2.29 | 0.044 | Supported |
| H14 | Training and support (TS) → Perceived ease of use (PEU) | 0.16 | 3.65 | 0.019 | Supported |
| H15 | Training and support (TS) → Perceived enjoyment (PE) | 0.20 | 3.27 | 0.003 | Supported |
| H16 | Interaction convenience (IC) → Perceived ease of use (PEU) | 0.23 | 2.02 | 0.047 | Supported |
| H17 | Interaction convenience (IC) → Perceived enjoyment (PE) | 0.18 | 2.09 | 0.022 | Supported |
| H18 | Anthropomorphism (A) → Perceived usefulness (PU) | 0.27 | 2.37 | 0.026 | Supported |
| H19 | Anthropomorphism (A) → Perceived ease of use (PEU) | 0.14 | 3.56 | 0.017 | Supported |
| H20 | Anthropomorphism (A) → Perceived enjoyment (PE) | 0.26 | 2.11 | 0.019 | Supported |
| H21 | Perceived usefulness (PU) → Positive emotions (E) | 0.24 | 2.15 | 0.039 | Supported |
| H22 | Perceived ease of use (PEU) → Positive emotions (E) | 0.19 | 1.99 | 0.041 | Supported |
| H23 | Perceived enjoyment (PE) → Positive emotions (E) | 0.22 | 1.97 | 0.026 | Supported |
| H24 | Emotions (E) → Switching intentions (SI) | 0.29 | 2.31 | 0.023 | Supported |
| Indicator | T Value | p-Value | Significant? |
|---|---|---|---|
| SF1 ← Social factors (SF) | 2.12 | 0.043 | Yes |
| SF1 ← Social factors (SF) | 2.07 | 0.046 | Yes |
| SF1 ← Social factors (SF) | 2.16 | 0.036 | Yes |
| SF1 ← Social factors (SF) | 2.45 | 0.045 | Yes |
| SF1 ← Social factors (SF) | 1.98 | 0.035 | Yes |
| SF1 ← Social factors (SF) | 2.18 | 0.047 | Yes |
| DE1 ← Domain experience (DE) | 2.41 | 0.025 | Yes |
| DE2 ← Domain experience (DE) | 1.95 | 0.049 | Yes |
| DE3 ← Domain experience (DE) | 3.21 | 0.047 | Yes |
| TE1 ← Technology experience (TE) | 2.07 | 0.040 | Yes |
| TE2 ← Technology experience (TE) | 2.15 | 0.041 | Yes |
| TE3 ← Technology experience (TE) | 1.94 | 0.049 | Yes |
| SQ1 ← System quality (SQ) | 3.37 | 0.030 | Yes |
| SQ2 ← System quality (SQ) | 3.01 | 0.043 | Yes |
| SQ3 ← System quality (SQ) | 2.13 | 0.047 | Yes |
| SQ4 ← System quality (SQ) | 1.98 | 0.048 | Yes |
| SQ5 ← System quality (SQ) | 2.25 | 0.038 | Yes |
| SQ6 ← System quality (SQ) | 2.03 | 0.041 | Yes |
| SQ7 ← System quality (SQ) | 2.40 | 0.022 | Yes |
| SQ8 ← System quality (SQ) | 3.95 | 0.048 | Yes |
| SQ9 ← System quality (SQ) | 2.30 | 0.035 | Yes |
| SQ10 ← System quality (SQ) | 1.98 | 0.045 | Yes |
| TS1 ← Training and support (TS) | 3.23 | 0.039 | Yes |
| TS2 ← Training and support (TS) | 2.11 | 0.038 | Yes |
| TS3 ← Training and support (TS) | 2.17 | 0.042 | Yes |
| IC1 ← Interaction convenience (IC) | 2.08 | 0.049 | Yes |
| IC2 ← Interaction convenience (IC) | 2.21 | 0.045 | Yes |
| IC3 ← Interaction convenience (IC) | 1.98 | 0.044 | Yes |
| IC4 ← Interaction convenience (IC) | 1.99 | 0.041 | Yes |
| A1 ← Anthropomorphism (A) | 2.28 | 0.036 | Yes |
| A2 ← Anthropomorphism (A) | 1.95 | 0.044 | Yes |
| A3 ← Anthropomorphism (A) | 2.10 | 0.034 | Yes |
| PU1 ← Perceived usefulness (PU) | 2.60 | 0.018 | Yes |
| PU2 ← Perceived usefulness (PU) | 2.14 | 0.032 | Yes |
| PU3 ← Perceived usefulness (PU) | 2.40 | 0.022 | Yes |
| PU4 ← Perceived usefulness (PU) | 1.97 | 0.041 | Yes |
| PU5 ← Perceived usefulness (PU) | 2.19 | 0.045 | Yes |
| PU6 ← Perceived usefulness (PU) | 1.97 | 0.042 | Yes |
| PEU1 ← Perceived ease of use (PEU) | 2.18 | 0.047 | Yes |
| PEU2 ← Perceived ease of use (PEU) | 2.42 | 0.043 | Yes |
| PEU3 ← Perceived ease of use (PEU) | 2.08 | 0.049 | Yes |
| PEU4 ← Perceived ease of use (PEU) | 1.99 | 0.043 | Yes |
| PEU5 ← Perceived ease of use (PEU) | 2.30 | 0.035 | Yes |
| PEU6 ← Perceived ease of use (PEU) | 2.77 | 0.023 | Yes |
| PE1 ← Perceived enjoyment (PE) | 2.22 | 0.038 | Yes |
| PE2 ← Perceived enjoyment (PE) | 2.29 | 0.019 | Yes |
| PE3 ← Perceived enjoyment (PE) | 2.05 | 0.050 | Yes |
| E1 ← Emotions (E) | 2.12 | 0.043 | Yes |
| E2 ← Emotions (E) | 2.75 | 0.022 | Yes |
| E3 ← Emotions (E) | 2.20 | 0.040 | Yes |
| E4 ← Emotions (E) | 1.97 | 0.047 | Yes |
| E5 ← Emotions (E) | 2.28 | 0.036 | Yes |
| E6 ← Emotions (E) | 2.19 | 0.022 | Yes |
| SI1 ← Switching intentions (SI) | 2.45 | 0.025 | Yes |
| SI1 ← Switching intentions (SI) | 2.20 | 0.017 | Yes |
| SI1 ← Switching intentions (SI) | 2.35 | 0.030 | Yes |
| Constructs | R2 | Outcome | Contributors to R2 |
|---|---|---|---|
| Switching intentions (SI) | 0.74 | Substantial explanatory power as 74% of variance is explained by the variable emotions. | Emotions |
| Emotions (E) | 0.57 | Moderate explanatory power as 57% of variance is explained by three variables together, i.e., perceived usefulness, perceived ease of use, and perceived emotions. | Perceived usefulness, perceived ease of use, and perceived emotions. |
| Hypothesis Number | Hypothesis | β Value | T Value | p-Value | Results |
|---|---|---|---|---|---|
| H25 | Entrepreneur’s gender (G) → Switching intentions (SI) | 0.089 | 0.789 | 0.636 | Not significant |
| H26 | Entrepreneur’s age (AG) → Switching intentions (SI) | −0.203 | 0.832 | 0.549 | Not significant |
| H27 | Entrepreneur’s working experience (WAE) → Switching intentions (SI) | 0.049 | 2.02 | 0.029 | Supported |
| H28 | Entrepreneur’s educational level (EL) → Switching intentions (SI) | 0.182 | 1.412 | 0.625 | Not significant |
Disclaimer/Publisher’s Note: The statements, opinions and data contained in all publications are solely those of the individual author(s) and contributor(s) and not of MDPI and/or the editor(s). MDPI and/or the editor(s) disclaim responsibility for any injury to people or property resulting from any ideas, methods, instructions or products referred to in the content. |
© 2024 by the author. Licensee MDPI, Basel, Switzerland. This article is an open access article distributed under the terms and conditions of the Creative Commons Attribution (CC BY) license (https://creativecommons.org/licenses/by/4.0/).
Share and Cite
Gupta, V. An Empirical Evaluation of a Generative Artificial Intelligence Technology Adoption Model from Entrepreneurs’ Perspectives. Systems 2024, 12, 103. https://doi.org/10.3390/systems12030103
Gupta V. An Empirical Evaluation of a Generative Artificial Intelligence Technology Adoption Model from Entrepreneurs’ Perspectives. Systems. 2024; 12(3):103. https://doi.org/10.3390/systems12030103
Chicago/Turabian StyleGupta, Varun. 2024. "An Empirical Evaluation of a Generative Artificial Intelligence Technology Adoption Model from Entrepreneurs’ Perspectives" Systems 12, no. 3: 103. https://doi.org/10.3390/systems12030103
APA StyleGupta, V. (2024). An Empirical Evaluation of a Generative Artificial Intelligence Technology Adoption Model from Entrepreneurs’ Perspectives. Systems, 12(3), 103. https://doi.org/10.3390/systems12030103

