Integration of SysML and Virtual Reality Environment: A Ground Based Telescope System Example
Abstract
1. Introduction
- A SysML model for a ground-based telescope system is developed, which will act as a reference model for the telescope MBSE practitioners.
- A detailed methodology to integrate SysML models with VR environments.
- Data interchange between SysML parametric diagram simulation and the VR scenario, which will enable DT and MBSE co-existence.
- SysML model diagram visualization in the interactive VR tool, which will enhance the systems modeling experience, model understanding and collaboration among stakeholders.
2. Literature Review
3. Methodology
3.1. SysML System Model
3.2. VR Environment
3.3. Extracted Data
3.4. Scripting Languages
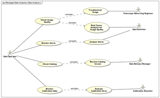
4. Ground Based Telescope System Model
5. Integration with the VR Environment
6. Discussion
7. Conclusions
Author Contributions
Funding
Data Availability Statement
Conflicts of Interest
References
- INCOSE. System and SE Definitions. Available online: https://www.incose.org/about-systems-engineering/system-and-se-definition/system-and-se-definitions (accessed on 26 January 2023).
- Hart, L. Introduction to model-based system engineering (MBSE) and SysML. In Proceedings of the Delaware Valley Chapter Meeting, Philadelphia, PA, USA, 26 April 2015; p. 43. [Google Scholar]
- Wymore, L.A.W. Model-Based Systems Engineering; CRC Press: Boca Raton, FL, USA, 1993. [Google Scholar]
- Honour, E. Systems Engineering and Complexity. Insight 2008, 11, 20–21. [Google Scholar] [CrossRef]
- Calvano, C.N.; John, P. Systems engineering in an age of complexity. Syst. Eng. 2004, 7, 25–34. [Google Scholar] [CrossRef]
- French, M.O. Extending model based systems engineering for complex systems. In Proceedings of the 53rd AIAA Aerospace Sciences Meeting, Kissimmee, FL, USA, 5–9 January 2015. [Google Scholar] [CrossRef]
- Alvarez, J.L.; Metselaar, H.; Amiaux, J.; Criado, G.S.; Venancio, L.M.G.; Salvignol, J.-C.; Laureijs, R.J.; Vavrek, R. Model-based system engineering approach for the Euclid mission to manage scientific and technical complexity. Model. Syst. Eng. Proj. Manag. Astron. VII 2016, 9911, 99110C. [Google Scholar] [CrossRef]
- Estefan, J.A. Survey of Model-Based Systems Engineering (MBSE) Methodologies; INCOSE MBSE Initiative: San Diego, CA, USA, 2008; p. 70. [Google Scholar]
- Roques, P. MBSE with the ARCADIA method and the capella tool. In Proceedings of the 8th European Congress on Embedded Real Time Software and Systems (ERTS 2016), Toulouse, France, 27–29 January 2016; Available online: https://hal.archives-ouvertes.fr/hal-01258014 (accessed on 8 August 2021).
- Object-Oriented SE Method, Default. Available online: https://www.incose.org/incose-member-resources/working-groups/transformational/object-oriented-se-method (accessed on 17 September 2021).
- Free, Open Source & Commercial MBSE + SysML Tools—MBSE Tool Reviews. Available online: https://mbsetoolreviews.com/ (accessed on 17 September 2021).
- Delligatti, SysML Distilled: A Brief Guide to the Systems Modeling Language|Pearson. Available online: https://www.pearson.com/us/higher-education/program/Delligatti-Sys-ML-Distilled-A-Brief-Guide-to-the-Systems-Modeling-Language/PGM259527.html (accessed on 8 August 2021).
- Wolny, S.; Mazak, A.; Carpella, C.; Geist, V.; Wimmer, M. Thirteen years of SysML: A systematic mapping study. Softw. Syst. Model. 2020, 19, 111–169. [Google Scholar] [CrossRef]
- Friedenthal, S.; Moore, A.; Steiner, R. A Practical Guide to SysML: The Systems Modeling Language; Morgan Kaufmann: Burlington, MA, USA, 2014. [Google Scholar]
- OMG SysML Home|OMG Systems Modeling Language. Available online: https://www.omgsysml.org/ (accessed on 8 August 2021).
- Erickson, J.; Siau, K. Unified modeling language: The teen years and growing pains. In Human Interface and the Management of Information. Information and Interaction Design; Yamamoto, S., Ed.; Springer: Berlin/Heidelberg, Germany, 2013; Volume 8016, pp. 295–304. [Google Scholar] [CrossRef]
- What is SysML?|OMG SysML. Available online: https://www.omgsysml.org/what-is-sysml.htm (accessed on 26 June 2022).
- Berni, A.; Borgianni, Y. Applications of Virtual Reality in Engineering and Product Design: Why, What, How, When and Where. Electronics 2020, 9, 1064. [Google Scholar] [CrossRef]
- Williams, E.; Love, C.; Love, M. Virtual Reality Cinema: Narrative Tips and Techniques; Routledge: England, UK, 2021. [Google Scholar]
- Dowling, D.; Fearghail, C.O.; Smolic, A.; Knorr, S. Faoladh: A case study in cinematic VR storytelling and production. In Proceedings of the Interactive Storytelling: 11th International Conference on Interactive Digital Storytelling, ICIDS 2018, Dublin, Ireland, 5–8 December 2018; Proceedings 11. pp. 359–362. [Google Scholar]
- Haluck, R.S. Computers and Virtual Reality for Surgical Education in the 21st Century. Arch. Surg. 2000, 135, 786–792. [Google Scholar] [CrossRef]
- Rivas, Y.C.; Valdivieso, P.A.V.; Rodriguez, M.A.Y. Virtual reality and 21st century education. Int. Res. J. Manag. IT Soc. Sci. 2020, 7, 37–44. [Google Scholar] [CrossRef]
- Ma, M.; Jain, L.C.; Anderson, P. Future trends of virtual, augmented reality, and games for health. In Virtual, Augmented Reality and Serious Games for Healthcare 1; Ma, M., Jain, L.C., Anderson, P., Eds.; Springer: Berlin/Heidelberg, Germany, 2014; pp. 1–6. [Google Scholar] [CrossRef]
- Papanastasiou, G.; Drigas, A.; Skianis, C.; Lytras, M.; Papanastasiou, E. Virtual and augmented reality effects on K-12, higher and tertiary education students’ twenty-first century skills. Virtual Real. 2019, 23, 425–436. [Google Scholar] [CrossRef]
- Wang, P.; Wu, P.; Wang, J.; Chi, H.L.; Wang, X. A critical review of the use of virtual reality in construction engineering education and training. Int. J. Environ. Res. Public Health 2018, 15, 1204. [Google Scholar] [CrossRef]
- Dinis, F.M.; Guimarães, A.S.; Carvalho, B.R.; Martins, J.P.P. Virtual and augmented reality game-based applications to civil engineering education. In Proceedings of the 2017 IEEE Global Engineering Education Conference (EDUCON), Athens, Greece, 26–28 April 2017; pp. 1683–1688. [Google Scholar] [CrossRef]
- Hilfert, T.; König, M. Low-cost virtual reality environment for engineering and construction. Vis. Eng. 2016, 4, 2. [Google Scholar] [CrossRef]
- Bai, C.; Dallasega, P.; Orzes, G.; Sarkis, J. Industry 4.0 technologies assessment: A sustainability perspective. Int. J. Prod. Econ. 2020, 229, 107776. [Google Scholar] [CrossRef]
- Salah, B.; Abidi, M.H.; Mian, S.H.; Krid, M.; Alkhalefah, H.; Abdo, A. Virtual Reality-Based Engineering Education to Enhance Manufacturing Sustainability in Industry 4.0. Sustainability 2019, 11, 1477. [Google Scholar] [CrossRef]
- Stone, R.J.; Panfilov, P.B.; Shukshunov, V.E. Evolution of aerospace simulation: From immersive Virtual Reality to serious games. In Proceedings of the 5th International Conference on Recent Advances in Space Technologies—RAST2011, Istanbul, Turkey, 9–11 June 2011; pp. 655–662. [Google Scholar] [CrossRef]
- Fussell, S.G.; Truong, D. Using virtual reality for dynamic learning: An extended technology acceptance model. Virtual Real. 2022, 26, 249–267. [Google Scholar] [CrossRef]
- Lee, H.; Woo, D.; Yu, S. Virtual Reality Metaverse System Supplementing Remote Education Methods: Based on Aircraft Maintenance Simulation. Appl. Sci. 2022, 12, 2667. [Google Scholar] [CrossRef]
- Steuer, J. Defining Virtual Reality: Dimensions Determining Telepresence. J. Commun. 1992, 42, 73–93. [Google Scholar] [CrossRef]
- Biocca, F. Virtual Reality Technology: A Tutorial. J. Commun. 1992, 42, 23–72. [Google Scholar] [CrossRef]
- Maheepala, M.; Kouzani, A.Z.; Joordens, M.A. Light-Based Indoor Positioning Systems: A Review. IEEE Sens. J. 2020, 20, 3971–3995. [Google Scholar] [CrossRef]
- Bamodu, O.; Ye, X.M. Virtual Reality and Virtual Reality System Components. Adv. Mater. Res. 2013, 765–767, 1169–1172. [Google Scholar] [CrossRef]
- Patterson, E.A. Utilizing SysML Viewpoints to Improve Understanding and Communication of Human Mental Models Within System Design Teams; The University of Alabama in Huntsville: Huntsville, AL, USA, 2017. [Google Scholar]
- Karban, R.; Jankevičius, N.; Elaasar, M. Esem: Automated systems analysis using executable SysML modeling patterns. In Proceedings of the INCOSE International Symposium, Edinburgh, Scotland, 18–21 July 2016; Volume 26, Number 1. pp. 1–24. [Google Scholar]
- Karban, R.; Dekens, F.G.; Herzig, S.; Elaasar, M.; Jankevičius, N. Creating system engineering products with executable models in a model-based engineering environment. In Proceedings of the Modeling, Systems Engineering, and Project Management for Astronomy VII, Edinburgh, UK, 26–28 June 2016; Volume 9911, pp. 96–111. [Google Scholar]
- Tea, S.; Panuwatwanich, K.; Ruthankoon, R.; Kaewmoracharoen, M. Multiuser immersive virtual reality application for real-time remote collaboration to enhance design review process in the social distancing era. J. Eng. Des. Technol. 2022, 20, 281–298. [Google Scholar] [CrossRef]
- Wolfartsberger, J. Analyzing the potential of Virtual Reality for engineering design review. Autom. Constr. 2019, 104, 27–37. [Google Scholar] [CrossRef]
- Shao, X.; Yuan, Q.; Qian, D.; Ye, Z.; Chen, G.; Le Zhuang, K.; Jiang, X.; Jin, Y.; Qiang, D. Virtual reality technology for teaching neurosurgery of skull base tumor. BMC Med. Educ. 2020, 20, 3. [Google Scholar] [CrossRef] [PubMed]
- Brown, C.E.; Alrmuny, D.; Williams, M.K.; Whaley, B.; Hyslop, R.M. Visualizing molecular structures and shapes: A comparison of virtual reality, computer simulation, and traditional modeling. Chem. Teach. Int. 2020, 3, 69–80. [Google Scholar] [CrossRef]
- Ferrell, J.B.; Campbell, J.P.; McCarthy, D.R.; McKay, K.T.; Hensinger, M.; Srinivasan, R.; Zhao, X.; Wurthmann, A.; Li, J.; Schneebeli, S.T. Chemical Exploration with Virtual Reality in Organic Teaching Laboratories. J. Chem. Educ. 2019, 96, 1961–1966. [Google Scholar] [CrossRef]
- Pöhler, L.; Schuir, J.; Lübbers, S.; Teuteberg, F. Enabling collaborative business process elicitation in virtual environments. In Proceedings of the Business Modeling and Software Design: 10th International Symposium, BMSD 2020, Berlin, Germany, 6–8 July 2020; Proceedings 10. pp. 375–385. [Google Scholar]
- Leyer, M.; Brown, R.; Aysolmaz, B.; Vanderfeesten, I.; Turetken, O. 3D virtual world BPM training systems: Process gateway experimental results. In Proceedings of the Advanced Information Systems Engineering: 31st International Conference, CAiSE 2019, Rome, Italy, 3–7 June 2019; Proceedings 31. pp. 415–429. [Google Scholar]
- West, S.; Brown, R.; Recker, J. Collaborative business process modeling using 3D virtual environments. In Proceedings of the 16th Americas Conference on Information Systems: Sustainable IT Collaboration around the Globe, Lima, Peru, 12–15 August 2010; pp. 1–11. [Google Scholar]
- Oberhauser, R. VR-UML: The unified modeling language in virtual reality—An immersive modeling experience. In Proceedings of the Business Modeling and Software Design: 11th International Symposium, BMSD 2021, Sofia, Bulgaria, 5–7 July 2021; Proceedings 11. pp. 40–58. [Google Scholar]
- Reuter, R.; Hauser, F.; Muckelbauer, D.; Stark, T.; Antoni, E.; Mottok, J.; Wolff, C. Using augmented reality in software engineering education? First insights to a comparative study of 2D and AR UML modeling. In Proceedings of the 52nd Hawaii International Conference on System Sciences, Grand Wailea, HI, USA, 8–11 January 2019. [Google Scholar]
- Grieves, M. Digital twin: Manufacturing excellence through virtual factory replication. White Pap. 2014, 1, 1–7. [Google Scholar]
- Shafto, M.; Conroy, M.; Doyle, R.; Glaessgen, E.; Kemp, C.; LeMoigne, J.; Wang, L. Draft modeling, simulation, information technology & processing roadmap. Natl. Aeronaut. Space Adm. 2012, 2010, 11. [Google Scholar]
- Barricelli, B.R.; Casiraghi, E.; Fogli, D. A Survey on Digital Twin: Definitions, Characteristics, Applications, and Design Implications. IEEE Access 2019, 7, 167653–167671. [Google Scholar] [CrossRef]
- Singh, M.; Fuenmayor, E.; Hinchy, E.P.; Qiao, Y.; Murray, N.; Devine, D. Digital Twin: Origin to Future. Appl. Syst. Innov. 2021, 4, 36. [Google Scholar] [CrossRef]
- Kaarlela, T.; Pieskä, S.; Pitkäaho, T. Digital twin and virtual reality for safety training. In Proceedings of the 2020 11th IEEE International Conference on Cognitive Infocommunications, (CogInfoCom), Mariehamn, Finland, 23–25 September 2020; pp. 000115–000120. [Google Scholar]
- Tu, X.; Autiosalo, J.; Jadid, A.; Tammi, K.; Klinker, G. A Mixed Reality Interface for a Digital Twin Based Crane. Appl. Sci. 2021, 11, 9480. [Google Scholar] [CrossRef]
- Sepasgozar, S.M.E. Digital Twin and Web-Based Virtual Gaming Technologies for Online Education: A Case of Construction Management and Engineering. Appl. Sci. 2020, 10, 4678. [Google Scholar] [CrossRef]
- Choi, S.H.; Park, K.-B.; Roh, D.H.; Lee, J.Y.; Mohammed, M.; Ghasemi, Y.; Jeong, H. An integrated mixed reality system for safety-aware human-robot collaboration using deep learning and digital twin generation. Robot. Comput. Manuf. 2022, 73, 102258. [Google Scholar] [CrossRef]
- Wang, K.-J.; Lee, Y.-H.; Angelica, S. Digital twin design for real-time monitoring—A case study of die cutting machine. Int. J. Prod. Res. 2021, 59, 6471–6485. [Google Scholar] [CrossRef]
- Liu, Y.K.; Ong, S.K.; Nee, A.Y.C. State-of-the-art survey on digital twin implementations. Adv. Manuf. 2022, 10, 1–23. [Google Scholar] [CrossRef]
- Pérez, L.; Rodríguez-Jiménez, S.; Rodríguez, N.; Usamentiaga, R.; García, D.F. Digital Twin and Virtual Reality Based Methodology for Multi-Robot Manufacturing Cell Commissioning. Appl. Sci. 2020, 10, 3633. [Google Scholar] [CrossRef]
- Havard, V.; Jeanne, B.; Lacomblez, M.; Baudry, D. Digital twin and virtual reality: A co-simulation environment for design and assessment of industrial workstations. Prod. Manuf. Res. 2019, 7, 472–489. [Google Scholar] [CrossRef]
- Brusa, E. Digital Twin: Toward the Integration Between System Design and RAMS Assessment Through the Model-Based Systems Engineering. IEEE Syst. J. 2021, 15, 3549–3560. [Google Scholar] [CrossRef]
- Madni, A.M.; Madni, C.C.; Lucero, S.D. Leveraging Digital Twin Technology in Model-Based Systems Engineering. Systems 2019, 7, 7. [Google Scholar] [CrossRef]
- Bickford, J.; Van Bossuyt, D.L.; Beery, P.; Pollman, A. Operationalizing digital twins through model-based systems engineering methods. Syst. Eng. 2020, 23, 724–750. [Google Scholar] [CrossRef]
- Kande, A. Integration of Model-Based Systems Engineering and Virtual Engineering Tools for Detailed Design. Master’s Thesis, Missouri University of Science and Technology, Rolla, MO, USA, 2011; p. 79. [Google Scholar]
- Madni, A.M. Expanding Stakeholder Participation in Upfront System Engineering through Storytelling in Virtual Worlds. Syst. Eng. 2015, 18, 16–27. [Google Scholar] [CrossRef]
- Madni, A.M.; Nance, M.; Richey, M.; Hubbard, W.; Hanneman, L. Toward an Experiential Design Language: Augmenting Model-based Systems Engineering with Technical Storytelling in Virtual Worlds. Procedia Comput. Sci. 2014, 28, 848–856. [Google Scholar] [CrossRef]
- Abidi, M.A.; Lyonnet, B.; Chevaillier, P.; Toscano, R. Contribution of virtual reality for lines production’s simulation in a lean manufacturing environment. Simulation 2016, 9, 11. [Google Scholar] [CrossRef]
- Mahboob, A.; Weber, C.; Husung, S.; Liebal, A.; Krömker, H. Model based systems engineering (MBSE) approach for configurable product use-case scenarios in virtual environments, DS 87-3. In Proceedings of the 21st International Conference on Engineering Design (ICED 17) Vol. 3: Product, Services and Systems Design, Vancouver, BC, Canada, 21–25 August 2017. [Google Scholar]
- Sanvordenker, R. Visualization and Testing of an Autonomously Driving Truck’s Sysml Models in a Virtual 3D Simulation Environment. Master’s Thesis, Eindhoven University of Technology, Eindhoven, The Netherlands, 13 August 2020. [Google Scholar]
- Oberhauser, R. VR-SysML: SysML model visualization and immersion in virtual reality. In Proceedings of the International Conference of Modern Systems Engineering Solutions (MODERN SYSTEMS 2022), IARIA, Nice, France, 24–28 July 2022; pp. 59–64. [Google Scholar]
- No Magic Inc. Cameo Systems Modeler. Available online: https://www.nomagic.com/products/cameo-systems-modeler (accessed on 19 June 2020).
- Cameo Simulation Toolkit—CATIA—Dassault Systèmes®. Available online: https://www.3ds.com/products-services/catia/products/no-magic/addons/cameo-simulation-toolkit/ (accessed on 16 August 2021).
- Unity Technologies. Unity Real-Time Development Platform|3D, 2D VR & AR Visualizations. Available online: https://unity.com/ (accessed on 19 June 2020).
- Apache Velocity Engine—User Guide. Available online: https://velocity.apache.org/engine/1.7/user-guide.html (accessed on 27 January 2023).
- Anwar, M.W.; Rashid, M.; Azam, F.; Kashif, M.; Butt, W.H. A model-driven framework for design and verification of embedded systems through SystemVerilog. Des. Autom. Embed. Syst. 2019, 23, 179–223. [Google Scholar] [CrossRef]
- Lutfi, M.; Valerdi, R. Executable modeling of a cubesat-based space situational awareness system. In Recent Trends and Advances in Model Based Systems Engineering; Springer: Berlin/Heidelberg, Germany, 2022; pp. 475–484. [Google Scholar] [CrossRef]
- Koca, B.A.; Çubukçu, B.; Yüzgeç, U. Augmented reality application for preschool children with unity 3D platform. In Proceedings of the 3rd International Symposium on Multidisciplinary Studies and Innovative Technologies (ISMSIT), Ankara, Turkey, 11–13 October 2019; pp. 1–4. [Google Scholar]
- Henderson, K.; Salado, A. Value and benefits of model-based systems engineering (MBSE): Evidence from the literature. Syst. Eng. 2021, 24, 51–66. [Google Scholar] [CrossRef]





















Disclaimer/Publisher’s Note: The statements, opinions and data contained in all publications are solely those of the individual author(s) and contributor(s) and not of MDPI and/or the editor(s). MDPI and/or the editor(s) disclaim responsibility for any injury to people or property resulting from any ideas, methods, instructions or products referred to in the content. |
© 2023 by the authors. Licensee MDPI, Basel, Switzerland. This article is an open access article distributed under the terms and conditions of the Creative Commons Attribution (CC BY) license (https://creativecommons.org/licenses/by/4.0/).
Share and Cite
Lutfi, M.; Valerdi, R. Integration of SysML and Virtual Reality Environment: A Ground Based Telescope System Example. Systems 2023, 11, 189. https://doi.org/10.3390/systems11040189
Lutfi M, Valerdi R. Integration of SysML and Virtual Reality Environment: A Ground Based Telescope System Example. Systems. 2023; 11(4):189. https://doi.org/10.3390/systems11040189
Chicago/Turabian StyleLutfi, Mostafa, and Ricardo Valerdi. 2023. "Integration of SysML and Virtual Reality Environment: A Ground Based Telescope System Example" Systems 11, no. 4: 189. https://doi.org/10.3390/systems11040189
APA StyleLutfi, M., & Valerdi, R. (2023). Integration of SysML and Virtual Reality Environment: A Ground Based Telescope System Example. Systems, 11(4), 189. https://doi.org/10.3390/systems11040189

