Understanding the Emotional Intelligence Discourse on Social Media: Insights from the Analysis of Twitter
Abstract
1. Introduction
- (1)
- Are there any patterns in the characteristics of the information diffusion of emotional intelligence tweets?
- (2)
- Are there any dominant topics, content, or discussions that are being shared on Twitter regarding emotional intelligence?
- (3)
- Are there any patterns in the characteristics of the Twitter users who indulged in dialogues on emotional intelligence?
- (4)
- Are there any patterns in the sentiments of the emotional intelligence tweets, and what are the tweet contents that contain sentiments of emotional intelligence?
2. Literature Review
3. Data
Data Pre-Processing
- Fixing grammatical, spelling, and punctuation errors;
- Fixing slang, acronyms, and colloquialisms;
- Removing numbers and digits;
- Removing exercising, gym, and workout data;
- Removing URLs by searching for http/https/www and removing the following text;
- Removing contractions and negations;
- Removing emojis and emoticons;
- Removing non-ASCII characters (including non-UTF-8 Unicode);
- Removing stop-words and extra spaces;
- Converting all the text to lower case;
- Stemming and lemmatizing the words
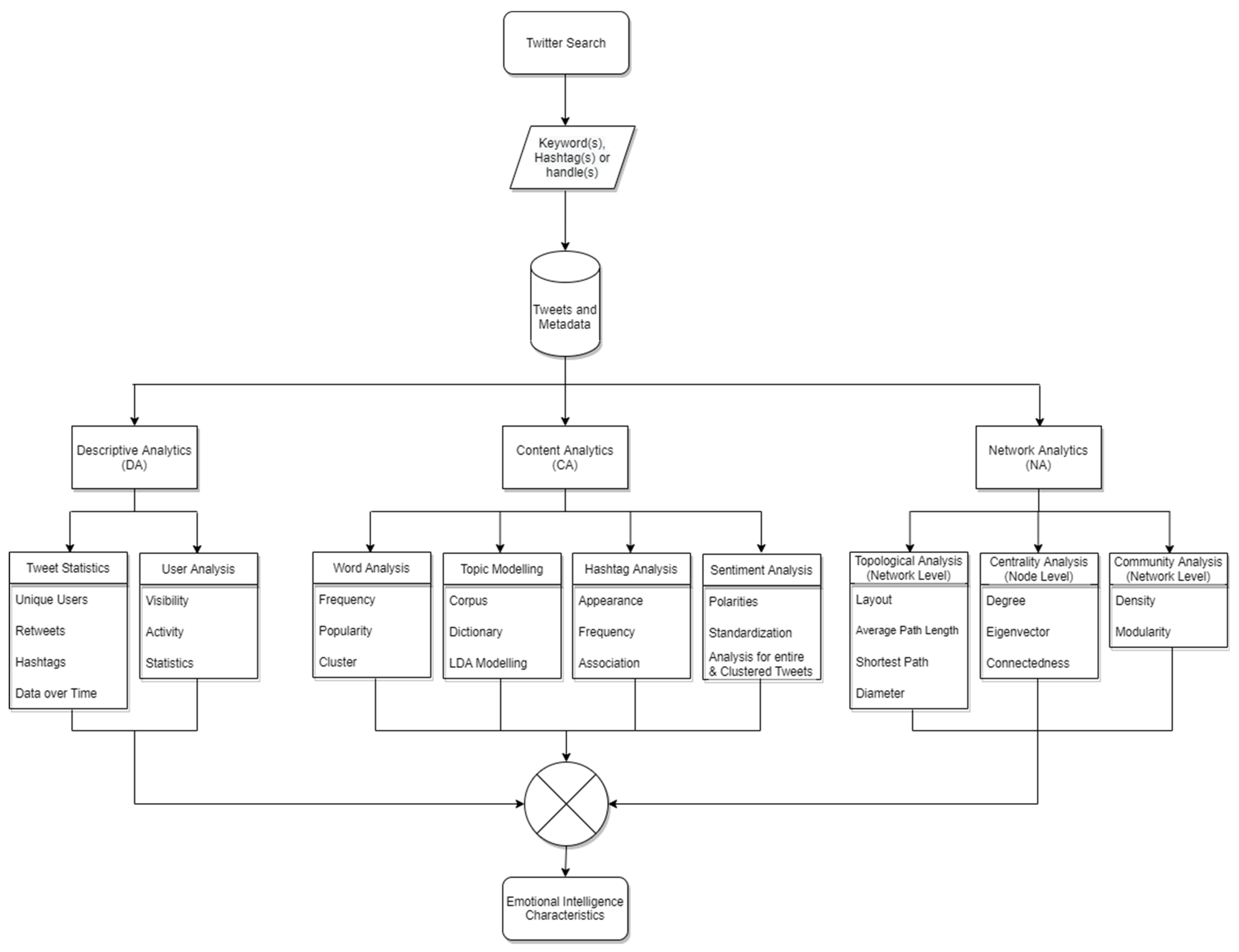
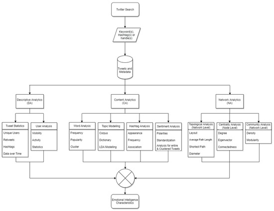
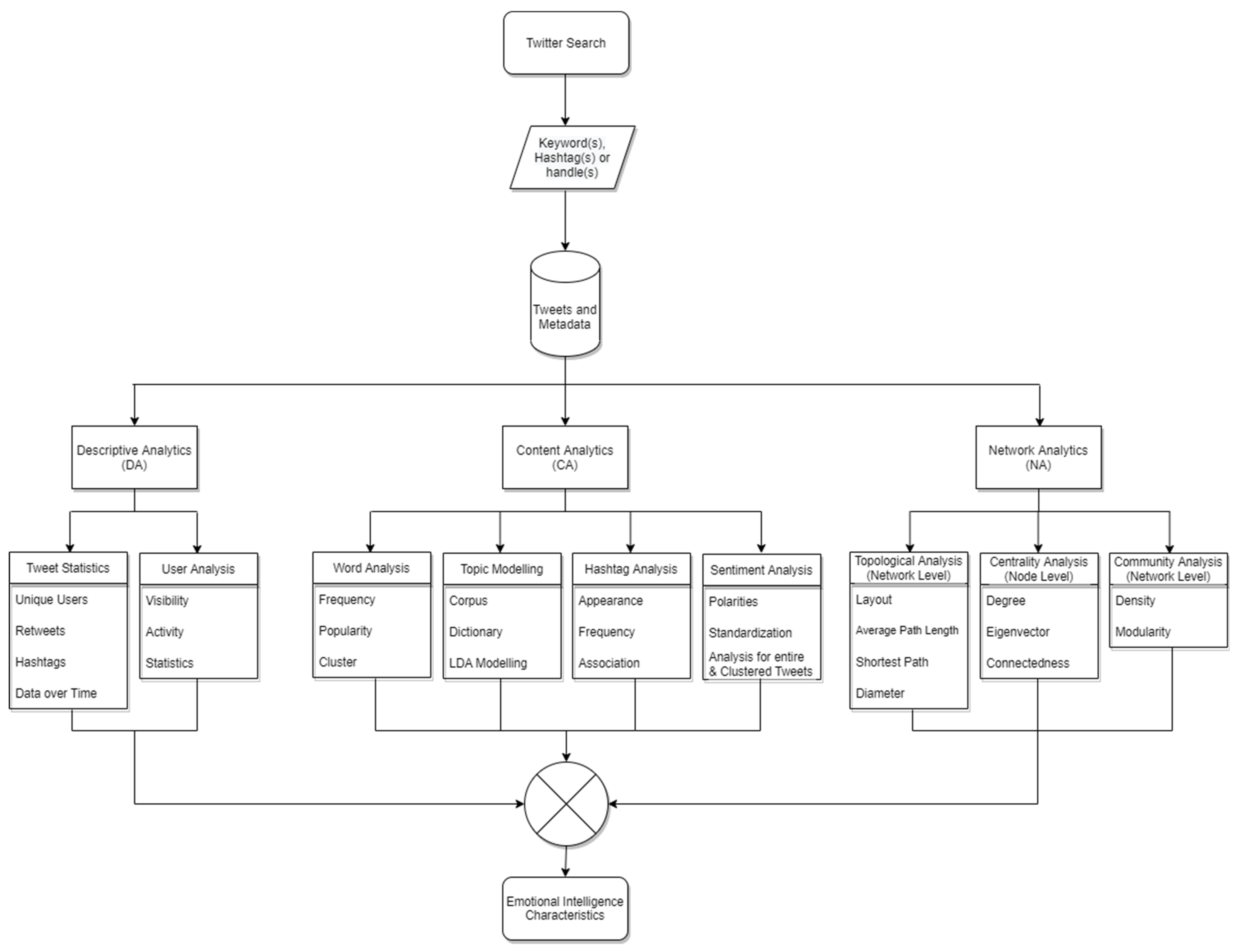
4. Framework for Twitter Text Analytics
4.1. Descriptive Analytics (DA)
4.2. Content Analytics (CA)
4.3. Network Analytics (NA)
5. Results
5.1. Descriptive Analytics
5.1.1. Tweet Statistics
5.1.2. User Analysis
5.2. Content Analytics
5.2.1. Word Analysis
5.2.2. Topic Modeling
5.2.3. Hashtag Analysis
5.2.4. Sentiment Analysis
5.3. Network Analytics
6. Discussion
7. Study Implications
8. Limitations and Future Research
9. Conclusions
Author Contributions
Funding
Institutional Review Board Statement
Informed Consent Statement
Data Availability Statement
Acknowledgments
Conflicts of Interest
References
- Abkenar, Sepideh Bazzaz, Mostafa Haghi Kashani, Ebrahim Mahdipour, and Seyed Mahdi Jameii. 2020. Big data analytics meets social media: A systematic review of techniques, open issues, and future directions. Telematics and Informatics 57: 101517. [Google Scholar] [CrossRef]
- Aiello, Luca Maria, Georgios Petkos, Carlos Martin, David Corney, Symeon Papadopoulos, Ryan Skraba, Ayse Göker, Ioannis Kompatsiaris, and Alejandro Jaimes. 2013. Sensing trending topics in Twitter. IEEE Transactions on Multimedia 15: 1268–82. [Google Scholar] [CrossRef]
- Alotaibi, Shoayee, Rashid Mehmood, Iyad Katib, Omer Rana, and Aiiad Albeshri. 2020. Sehaa: A big data analytics tool for healthcare symptoms and diseases detection using Twitter, Apache Spark, and Machine Learning. Applied Sciences 10: 1398. [Google Scholar] [CrossRef]
- Angiani, Giulio, Laura Ferrari, Tomaso Fontanini, Paolo Fornacciari, Eleonora Iotti, Federico Magliani, and Stefano Manicardi. 2016. A Comparison between Preprocessing Techniques for Sentiment Analysis in Twitter. Paper presented at the KDWeb, Cagliari, Italy, September 8–10. [Google Scholar]
- Arora, Anshika, Pinaki Chakraborty, M. P. S. Bhatia, and Prabhat Mittal. 2021. Role of emotion in excessive use of Twitter during COVID-19 imposed lockdown in India. Journal of Technology in Behavioral Science 6: 370–77. [Google Scholar] [CrossRef] [PubMed]
- Bastian, Mathieu, Sebastien Heymann, and Mathieu Jacomy. 2009. Gephi: An open source software for exploring and manipulating networks. Paper presented at the International AAAI Conference on Web and Social Media, San Jose, CA, USA, May 17–20, vol. 3. [Google Scholar]
- Binali, Haji, Chen Wu, and Vidyasagar Potdar. 2010. Computational approaches for emotion detection in text. Paper presented at the 4th IEEE International Conference on Digital Ecosystems and Technologies, Dubai, United Arab Emirates, April 12–15; pp. 172–77. [Google Scholar]
- Bogen, Katherine W., Kaitlyn K. Bleiweiss, Nykia R. Leach, and Lindsay M. Orchowski. 2020. Sexual victimization among men: A qualitative analysis of the twitter hashtag# UsToo. Journal of Interpersonal Violence. [Google Scholar] [CrossRef]
- Bollen, Johan, Huina Mao, and Xiaojun Zeng. 2011. Twitter mood predicts the stock market. Journal of Computational Science 2: 1–8. [Google Scholar] [CrossRef]
- Bougie, Gargi, Jamie Starke, Margaret-Anne Storey, and Daniel M. German. 2011. Towards understanding twitter use in software engineering: Preliminary findings, ongoing challenges and future questions. Paper presented at the 2nd International Workshop on Web 2.0 for Software Engineering, Honolulu, HI, USA, May 24; pp. 31–36. [Google Scholar]
- Bruns, Axel, and Jean Burgess. 2011. New methodologies for researching news discussion on Twitter. Paper presented at the 3rd Future of Journalism Conference 2011, Cardiff, UK, September 8–9; pp. 1–11. [Google Scholar]
- Bryan, Victoria M., and John D. Mayer. 2021. Are People-Centered Intelligences Psychometrically Distinct from Thing-Centered Intelligences? A Meta-Analysis. Journal of Intelligence 9: 48. [Google Scholar] [CrossRef]
- Burrus, Jeremy, Anthony Betancourt, Steven Holtzman, Jennifer Minsky, Carolyn MacCann, and Richard D. Roberts. 2012. Emotional intelligence relates to well-being: Evidence from the Situational Judgment Test of Emotional Management. Applied Psychology: Health and Well-Being 4: 151–66. [Google Scholar] [CrossRef] [PubMed]
- Cao, Juan, Tian Xia, Jintao Li, Yongdong Zhang, and Sheng Tang. 2009. A density-based method for adaptive LDA model selection. Neurocomputing 72: 1775–81. [Google Scholar] [CrossRef]
- Castillo, Carlos, Marcelo Mendoza, and Barbara Poblete. 2011. Information credibility on twitter. Paper presented at the 20th International Conference on World Wide Web, Hyderabad, India, March 28–April 1; pp. 675–84. [Google Scholar]
- Cecere, Lora. 2012. Big Data: Go Big or Go Home. Philadelphia: Supply Chain Insights LLC. [Google Scholar]
- Ceron, Andrea, Luigi Curini, and Stefano Maria Iacus. 2016. Politics and Big Data: Nowcasting and Forecasting Elections with Social Media. New York: Taylor & Francis. [Google Scholar]
- Chae, Bongsug Kevin. 2015. Insights from hashtag# supplychain and Twitter Analytics: Considering Twitter and Twitter data for supply chain practice and research. International Journal of Production Economics 165: 247–59. [Google Scholar]
- Chen, Aihui, Yaobin Lu, and Bin Wang. 2017. Customers’ purchase decision-making process in social commerce: A social learning perspective. International Journal of Information Management 37: 627–38. [Google Scholar] [CrossRef]
- Cinelli, Matteo, Walter Quattrociocchi, Alessandro Galeazzi, Carlo Michele Valensise, Emanuele Brugnoli, Ana Lucia Schmidt, Paola Zola, Fabiana Zollo, and Antonio Scala. 2020. The covid-19 social media infodemic. Scientific Reports 10: 1–10. [Google Scholar] [CrossRef] [PubMed]
- Conway, Bethany Anne, Kate Kenski, and Di Wang. 2013. Twitter use by presidential primary candidates during the 2012 campaign. American Behavioral Scientist 57: 1596–610. [Google Scholar] [CrossRef]
- Courtney, Karen L., Omid Shabestari, and Alex Mu-Hsing Kuo. 2013. The use of social media in healthcare: Organizational, clinical, and patient perspectives. In Enabling Health and Healthcare through ICT: Available, Tailored and Closer. Ancona: IOS Press Ebooks, vol. 183, p. 244. [Google Scholar]
- Dale, Katherine R., Arthur A. Raney, Qihao Ji, Sophie H. Janicke-Bowles, Joshua Baldwin, Jerrica T. Rowlett, Cen Wang, and Mary Beth Oliver. 2020. Self-transcendent emotions and social media: Exploring the content and consumers of inspirational Facebook posts. New Media & Society 22: 507–27. [Google Scholar]
- Dodds, Peter Sheridan, Kameron Decker Harris, Isabel M. Kloumann, Catherine A. Bliss, and Christopher M. Danforth. 2011. Temporal patterns of happiness and information in a global social network: Hedonometrics and Twitter. PLoS ONE 6: e26752. [Google Scholar] [CrossRef] [PubMed]
- Doldor, Elena, Madeleine Wyatt, and Jo Silvester. 2019. Statesmen or cheerleaders? Using topic modeling to examine gendered messages in narrative developmental feedback for leaders. The Leadership Quarterly 30: 101308. [Google Scholar] [CrossRef]
- Ferrara, Emilio. 2020. Bots, elections, and social media: A brief overview. In Disinformation, Misinformation, and Fake News in Social Media. Cham: Springer, pp. 95–114. [Google Scholar]
- Ford, Elizabeth, Keegan Curlewis, Akkapon Wongkoblap, and Vasa Curcin. 2019. Public opinions on using social media content to identify users with depression and target mental health care advertising: Mixed methods survey. JMIR Mental Health 6: e12942. [Google Scholar] [CrossRef] [PubMed]
- Gao, Junling, Pinpin Zheng, Yingnan Jia, Hao Chen, Yimeng Mao, Suhong Chen, Yi Wang, Hua Fu, and Junming Dai. 2020. Mental health problems and social media exposure during COVID-19 outbreak. PLoS ONE 15: e0231924. [Google Scholar] [CrossRef] [PubMed]
- Gokulakrishnan, Balakrishnan, Pavalanathan Priyanthan, Thiruchittampalam Ragavan, Nadarajah Prasath, and AShehan Perera. 2012. Opinion mining and sentiment analysis on a twitter data stream. Paper presented at the International Conference on Advances in ICT for Emerging Regions (ICTer2012), Colombo, Sri Lanka, December 12–15; pp. 182–88. [Google Scholar]
- Goleman, Daniel. 1995. Emotional Intelligence: Why It Can Matter More Than IQ. New York: Bantam Books. [Google Scholar]
- Gorodnichenko, Yuriy, Tho Pham, and Oleksandr Talavera. 2018. Social Media, Sentiment and Public Opinions: Evidence from# Brexit and# USElection (No. w24631). Cambridge: National Bureau of Economic Research. [Google Scholar]
- Hall, Judith A., and Marianne Schmid Mast. 2007. Sources of accuracy in the empathic accuracy paradigm. Emotion 7: 438. [Google Scholar] [CrossRef] [PubMed]
- Hickerson, Andrea, and Ammina Kothari. 2017. Learning in public: Faculty and student opinions about social media in the classroom. Journalism & Mass Communication Educator 72: 397–409. [Google Scholar]
- Holmberg, Kim, and Mike Thelwall. 2014. Disciplinary differences in Twitter scholarly communication. Scientometrics 101: 1027–42. [Google Scholar] [CrossRef]
- Hornung, Olivia, Sven Dittes, and Stefan Smolnik. 2018. When Emotions Go Social—Understanding The Role Of Emotional Intelligence In Social Network USE. Paper presented at the Twenty-Sixth European Conference on Information Systems (ECIS 2018), Portsmouth, UK, June 23–28. Research-in-Progress Papers. [Google Scholar]
- Huang, Jia-Yen, and Jin-Hao Liu. 2020. Using social media mining technology to improve stock price forecast accuracy. Journal of Forecasting 39: 104–16. [Google Scholar] [CrossRef]
- İŞ, Hafzullah, and Taner Tuncer. 2018. Confidence index analysis of Twitter users timeline. Paper presented at the 2018 International Conference on Artificial Intelligence and Data Processing (IDAP), Malatya, Turkey, September 28–30; pp. 1–8. [Google Scholar]
- Israelashvili, Jacob, Lisanne S. Pauw, Disa A. Sauter, and Agneta H. Fischer. 2021. Emotion Recognition from Realistic Dynamic Emotional Expressions Cohere with Established Emotion Recognition Tests: A Proof-of-Concept Validation of the Emotional Accuracy Test. Journal of Intelligence 9: 25. [Google Scholar] [CrossRef] [PubMed]
- Jaidka, Kokil, Saifuddin Ahmed, Marko Skoric, and Martin Hilbert. 2019. Predicting elections from social media: A three-country, three-method comparative study. Asian Journal of Communication 29: 252–73. [Google Scholar] [CrossRef]
- Jain, Vinay Kumar, Shishir Kumar, and Steven Lawrence Fernandes. 2017. Extraction of emotions from multilingual text using intelligent text processing and computational linguistics. Journal of Computational Science 21: 316–26. [Google Scholar] [CrossRef]
- Jin, Seung-A. Annie. 2012. The potential of social media for luxury brand management. Marketing Intelligence & Planning 30: 687–99. [Google Scholar]
- Jurgens, David, Tyler Finethy, James McCorriston, Yi Tian Xu, and Derek Ruths. 2015. Geolocation prediction in twitter using social networks: A critical analysis and review of current practice. Paper presented at the International AAAI Conference on Web and Social Media, Oxford, UK, May 26–29, vol. 9. [Google Scholar]
- Kadam, Abhay B., and Sachin R. Atre. 2020. Negative impact of social media panic during the COVID-19 outbreak in India. Journal of Travel Medicine 27: taaa057. [Google Scholar] [CrossRef] [PubMed]
- Kersten, Jens, and Friederike Klan. 2020. What happens where during disasters? A Workflow for the multifaceted characterization of crisis events based on Twitter data. Journal of Contingencies and Crisis Management 28: 262–80. [Google Scholar] [CrossRef]
- Kosinski, Michal, Yoram Bachrach, Pushmeet Kohli, David Stillwell, and Thore Graepel. 2014. Manifestations of user personality in website choice and behaviour on online social networks. Machine Learning 95: 357–80. [Google Scholar] [CrossRef]
- Kumar, R. Kiran, and P. Bharathi Devi. 2020. Emotional Intelligence of People Towards Political Parties in Andhra Pradesh Based on Twitter Data. In ICDSMLA 2019. Singapore: Springer, pp. 626–36. [Google Scholar]
- Kushwaha, Amit Kumar, Arpan Kumar Kar, and P. Vigneswara Ilavarasan. 2020. Predicting information diffusion on twitter a deep learning neural network model using custom weighted word features. Paper presented at the 19th IFIP WG 6.11 Conference on e-Business, e-Services, and e-Society, I3E 2020, Skukuza, South Africa, April 6–8. Cham: Springer, pp. 456–68. [Google Scholar]
- Lalicic, Lidija, Assumpció Huertas, Antonio Moreno, and Mohammed Jabreel. 2020. Emotional brand communication on Facebook and Twitter: Are DMOs successful? Journal of Destination Marketing & Management 16: 100350. [Google Scholar]
- Lim, Ming D., and Damian P. Birney. 2021. Experiential and Strategic Emotional Intelligence Are Implicated When Inhibiting Affective and Non-Affective Distractors: Findings from Three Emotional Flanker N-Back Tasks. Journal of Intelligence 9: 12. [Google Scholar] [CrossRef] [PubMed]
- Madaan, Rosy, Komal Kumar Bhatia, and Surbhi Bhatia. 2020. Understanding the role of emotional intelligence in usage of social media. Paper presented at the 2020 10th International Conference on Cloud Computing, Data Science & Engineering (Confluence), Noida, India, January 29–31; pp. 586–91. [Google Scholar]
- Malhotra, Arvind, Claudia Kubowicz Malhotra, and Alan See. 2012. How to get your messages retweeted. MIT Sloan Management Review 53: 61–66. [Google Scholar]
- Mann, Jordan. 2014. Social Media offers opportunities for Supply Chain Management—Social Media for Business Performance. Available online: https://smbp.uwaterloo.ca/2014/07/social-media-offers-opportunities-for-supply-chain-management/ (accessed on 23 March 2021).
- Mao, Huina, Scott Counts, and Johan Bollen. 2011. Predicting financial markets: Comparing survey, news, twitter and search engine data. arXiv arXiv:1112.1051. [Google Scholar]
- Masip, Pere, Carlos Ruiz-Caballero, Jaume Suau, and David Puertas. 2020. Participation and MediaMedia and Twitter Agendas for Social Mobilizations: The Case of the Protests in Defense of the Public Healthcare System in Spain. International Journal of Communication 14: 22. [Google Scholar]
- Mayer, John D., Peter Salovey, David R. Caruso, and Robert Jeffrey Sternberg. 2000. Models of emotional intelligence. In Emotional Intelligence: Key Readings on the Mayer and SALOVEY Model. Katonah: National Professional Resources, Inc., pp. 81–119. [Google Scholar]
- Menon, Vishnu M., and H. A. Rahulnath. 2016. A novel approach to evaluate and rank candidates in a recruitment process by estimating emotional intelligence through social media data. Paper presented at the 2016 International Conference on Next Generation Intelligent Systems (ICNGIS), Kottayam, India, September 1–3; pp. 1–6. [Google Scholar]
- Moeller, Julia, Zorana Ivcevic, Marc A. Brackett, and Arielle E. White. 2018. Mixed emotions: Network analyses of intra-individual co-occurrences within and across situations. Emotion 18: 1106. [Google Scholar] [CrossRef] [PubMed]
- Nason, Gregory J., Fardod O’Kelly, Michael E. Kelly, Nigel Phelan, Rustom P. Manecksha, Nathan Lawrentschuk, and Declan G. Murphy. 2015. The emerging use of T witter by urological journals. BJU International 115: 486–90. [Google Scholar] [CrossRef]
- Natoli, Paula. 2013. The Impact of Social Media on the Supply Chain: Is There One? Available online: https://blog.blueyonder.com/the-impact-of-social-media-on-the-supply-chain-is-there-one/ (accessed on 23 March 2021).
- O’leary, Daniel E. 2011. The use of social media in the supply chain: Survey and extensions. Intelligent Systems in Accounting, Finance and Management 18: 121–44. [Google Scholar] [CrossRef]
- Pathak, Arjit, Vijayshri Tewari, and Shardul Shankar. 2018. Impact of Emotional Intelligence on employability of IT professionals. Management Insight 14: 14–21. [Google Scholar] [CrossRef][Green Version]
- Paul, Newly, and Mingxiao Sui. 2019. I Can Feel What You Feel: Emotion Exchanges in Twitter Conversations between Candidates and the Public. Journal of Political Marketing. [Google Scholar] [CrossRef]
- Pizzuti, Adam G., Karan H. Patel, Erin K. McCreary, Emily Heil, Christopher M. Bland, Eric Chinaeke, Bryan L. Love, and P. Brandon Bookstaver. 2020. Healthcare practitioners’ views of social media as an educational resource. PLoS ONE 15: e0228372. [Google Scholar] [CrossRef] [PubMed]
- Rufai, Sohaib R., and Catey Bunce. 2020. World leaders’ usage of Twitter in response to the COVID-19 pandemic: A content analysis. Journal of Public Health 42: 510–16. [Google Scholar] [CrossRef]
- Ruz, Gonzalo A., Pablo A. Henríquez, and Aldo Mascareño. 2020. Sentiment analysis of Twitter data during critical events through Bayesian networks classifiers. Future Generation Computer Systems 106: 92–104. [Google Scholar] [CrossRef]
- Sailunaz, Kashfia, and Reda Alhajj. 2019. Emotion and sentiment analysis from Twitter text. Journal of Computational Science 36: 101003. [Google Scholar] [CrossRef]
- Shankar, Shardul, and Vijayshri Tewari. 2021. Impact of Collective Intelligence and Collective Emotional Intelligence on the Psychological Safety of the Organizations. Vision. [Google Scholar] [CrossRef]
- Sharma, Megha, Kapil Yadav, Nitika Yadav, and Keith C. Ferdinand. 2017. Zika virus pandemic—Analysis of Facebook as a social media health information platform. American Journal of Infection Control 45: 301–2. [Google Scholar] [CrossRef] [PubMed]
- Shearer, Branton. 2018. Multiple intelligences in teaching and education: Lessons learned from neuroscience. Journal of Intelligence 6: 38. [Google Scholar] [CrossRef]
- So, Kevin Kam Fung, Laurie Wu, Lina Xiong, and Ceridwyn King. 2018. Brand management in the era of social media: Social visibility of consumption and customer brand identification. Journal of Travel Research 57: 727–42. [Google Scholar] [CrossRef]
- Sóti, Attila, Alessandro Ancarani, József Stéger, and Gábor Vattay. 2020. Influence of Twitter activity on the stock price of soccer clubs. Social Network Analysis and Mining 10: 1–12. [Google Scholar] [CrossRef]
- Souza, Thársis Tuani Pinto, Olga Kolchyna, Philip C. Treleaven, and Tomaso Aste. 2015. Twitter sentiment analysis applied to finance: A case study in the retail industry. arXiv arXiv:1507.00784. [Google Scholar]
- Stieglitz, Stefan, and Linh Dang-Xuan. 2013. Emotions and information diffusion in social media—Sentiment of microblogs and sharing behavior. Journal of Management Information Systems 29: 217–48. [Google Scholar] [CrossRef]
- Stier, Sebastian, Arnim Bleier, Haiko Lietz, and Markus Strohmaier. 2018. Election campaigning on social media: Politicians, audiences, and the mediation of political communication on Facebook and Twitter. Political Communication 35: 50–74. [Google Scholar] [CrossRef]
- Suhasini, Matla, and Badugu Srinivasu. 2020. Emotion detection framework for twitter data using supervised classifiers. In Data Engineering and Communication Technology. Singapore: Springer, pp. 565–76. [Google Scholar]
- Tago, Kiichi, and Qun Jin. 2018. Influence analysis of emotional behaviors and user relationships based on Twitter data. Tsinghua Science and Technology 23: 104–13. [Google Scholar] [CrossRef]
- Talbot, Catherine V., Siobhan T. O’Dwyer, Linda Clare, and Janet Heaton. 2021. The use of Twitter by people with young-onset dementia: A qualitative analysis of narratives and identity formation in the age of social media. Dementia. [Google Scholar] [CrossRef] [PubMed]
- Tankovska, H. 2021. Twitter: Monthly Active Users Worldwide|Statista. Statista. Available online: https://www.statista.com/statistics/282087/number-of-monthly-active-twitter-users/?Tag=Inbound%202012 (accessed on 23 March 2021).
- Tellez, Eric S., Sabino Miranda-Jiménez, Mario Graff, Daniela Moctezuma, Oscar S. Siordia, and Elio A. Villaseñor. 2017. A case study of Spanish text transformations for twitter sentiment analysis. Expert Systems with Applications 81: 457–71. [Google Scholar] [CrossRef]
- Terry, Mark. 2009. Twittering healthcare: Social media and medicine. Telemedicine and e-Health 15: 507–10. [Google Scholar] [CrossRef]
- Thelwall, Mike, Kevan Buckley, and Georgios Paltoglou. 2011. Sentiment in Twitter events. Journal of the American Society for Information Science and Technology 62: 406–18. [Google Scholar] [CrossRef]
- Tsui, Derek. 2017. Predicting Stock Price Movement Using Social Media Analysis. Technical Report. Stanford: Stanford University. [Google Scholar]
- Twitter. 2020. Available online: https://investor.twitterinc.com/home/default.aspx (accessed on 23 March 2021).
- Twitter. 2021. About Twitter|Our Company and Priorities. Available online: https://about.twitter.com/ (accessed on 23 March 2021).
- Vega, Edgardo, Ramanujam Parthasarathy, and Josette Torres. 2010. Where Are My Tweeps?: Twitter Usage at Conferences. Available online: https://www.slideshare.net/ramanuj/twitter-usage-at-conferences (accessed on 23 March 2021).
- Vis, Farida. 2013. Twitter as a reporting tool for breaking news: Journalists tweeting the 2011 UK riots. Digital Journalism 1: 27–47. [Google Scholar] [CrossRef]
- Wang, Yichen, and Aditya Pal. 2015. Detecting emotions in social media: A constrained optimization approach. Paper presented at the Twenty-Fourth International Joint Conference on Artificial Intelligence, Buenos Aires, Argentina, July 25–31. [Google Scholar]
- Wang, Yan, Haiyan Hao, and Lisa Sundahl Platt. 2021. Examining risk and crisis communications of government agencies and stakeholders during early-stages of COVID-19 on Twitter. Computers in Human Behavior 114: 106568. [Google Scholar] [CrossRef]
- Watts, Duncan J. 2004. Six Degrees: The Science of a Connected Age. New York: WW Norton & Company. [Google Scholar]
- Wei, Kai, Daniel Jacobson López, and Shiyou Wu. 2019. The Role of Language in Anti-Immigrant Prejudice: What Can We Learn from Immigrants’ Historical Experiences? Social Sciences 8: 93. [Google Scholar] [CrossRef]
- Wu, Shaomei, Jake M. Hofman, Winter A. Mason, and Duncan J. Watts. 2011. Who says what to whom on twitter. Paper presented at the 20th International Conference on World Wide Web, Hyderabad, India, March 28; pp. 705–14. [Google Scholar]
- Xu, Guandong, Yanchun Zhang, and Xun Yi. 2008. Modelling user behaviour for web recommendation using lda model. Paper presented at the 2008 IEEE/WIC/ACM International Conference on Web Intelligence and Intelligent Agent Technology, Sydney, NSW, Australia, December 9–12, vol. 3, pp. 529–32. [Google Scholar]
- Xue, Jia, Junxiang Chen, Ran Hu, Chen Chen, Chengda Zheng, Yue Su, and Tingshao Zhu. 2020. Twitter discussions and emotions about the COVID-19 pandemic: Machine learning approach. Journal of Medical Internet Research 22: e20550. [Google Scholar] [CrossRef] [PubMed]
- Zafar, Abaid Ullah, Jiangnan Qiu, Mohsin Shahzad, Jie Shen, Tahseen Ahmed Bhutto, and Muhammad Irfan. 2020. Impulse buying in social commerce: Bundle offer, top reviews, and emotional intelligence. Asia Pacific Journal of Marketing and Logistics 33: 945–73. [Google Scholar] [CrossRef]
- Zeng, Daniel, Hsinchun Chen, Robert Lusch, and Shu-Hsing Li. 2010. Social media analytics and intelligence. IEEE Intelligent Systems 25: 13–16. [Google Scholar] [CrossRef]
- Zhang, Ling, Magie Hall, and Dhundy Bastola. 2018. Utilizing Twitter data for analysis of chemotherapy. International Journal of Medical Informatics 120: 92–100. [Google Scholar] [CrossRef] [PubMed]
- Zhang, Yazhou, Dawei Song, Peng Zhang, Xiang Li, and Panpan Wang. 2019. A quantum-inspired sentiment representation model for twitter sentiment analysis. Applied Intelligence 49: 3093–108. [Google Scholar] [CrossRef]
- Zhao, Shi, Qianyin Lin, Jinjun Ran, Salihu S. Musa, Guangpu Yang, Weiming Wang, Yijun Lou, Daozhou Gao, Lin Yang, Daihai He, and et al. 2020. Preliminary estimation of the basic reproduction number of novel coronavirus (2019-nCoV) in China, from 2019 to 2020: A data-driven analysis in the early phase of the outbreak. International Journal of Infectious Diseases 92: 214–17. [Google Scholar] [CrossRef] [PubMed]
- Zimbra, David, Manoochehr Ghiassi, and Sean Lee. 2016. Brand-related Twitter sentiment analysis using feature engineering and the dynamic architecture for artificial neural networks. Paper presented at the 2016 49th Hawaii International Conference on System Sciences (HICSS), Koloa, HI, USA, January 5–8; pp. 1930–38. [Google Scholar]







| Dates of Data Collection | 14 February 2021–6 March 2021 |
| Unique Users | 22,895 |
| No. of Tweets Collected | 53,361 |
| Maximum Number of Retweets on a Tweet | 193 |
| Maximum Number of Favourites | 1801 |
| Day with the Maximum Tweets | Monday |
| Hour with the Maximum Tweets | 20:00 |
| Date with the Maximum Account Creation by Users in the Data | 25 February 2016 |
| Emotional Intelligence | Frequency | Self-Awareness | Frequency | Empathy | Frequency | Motivation | Frequency |
|---|---|---|---|---|---|---|---|
| emotional intelligence | 1200 | self-belief | 1740 | empathy | 2872 | motivation | 49,530 |
| eq | 546 | self-love | 1566 | care | 1325 | inspiration | 13,383 |
| emotions | 368 | well-being | 398 | self-care | 1077 | inspire | 1328 |
| intelligence | 293 | awareness | 289 | compassion | 426 | motivationalthoughts | 1318 |
| emotional health | 67 | self-awareness | 232 | understanding | 178 | determination | 406 |
| emotional quotient | 48 | belief | 142 | insight | 140 | inspired | 280 |
| ei | 41 | mental health | 97 | compassionate | 41 | commitment | 95 |
| emotionalwellbeing | 22 | workplacewellbeing | 33 | self-compassion | 40 | self-motivation | 70 |
| Topics | Negative | Neutral | Positive |
|---|---|---|---|
| Emotional Intelligence | 2.61% | 4.76% | 92.63% |
| Self-Awareness | 2.95% | 8.51% | 88.53% |
| Empathy | 2.16% | 4.37% | 93.47% |
| Motivation | 1.22% | 4.16% | 94.61% |
| Label | In-Degree | Out-Degree | Degree |
|---|---|---|---|
| iGotQ | 24 | 19 | 43 |
| Jayson Waller | 19 | 17 | 36 |
| Allan Beveridge | 17 | 13 | 30 |
| Dr. Gleb Tsipursky | 15 | 11 | 26 |
| Motivational Bytes | 14 | 10 | 24 |
| Waritha | 12 | 12 | 24 |
| 💋 | 10 | 5 | 15 |
| Thomas | 9 | 10 | 19 |
| Gemma Hawtin 💙 | 8 | 10 | 18 |
| Patience Phillips 📚 | 7 | 15 | 22 |
| â˜˜ï¸ keep pushing the limits â˜˜ï¸ | 7 | 9 | 16 |
| The Obsidian Dragon | 7 | 1 | 8 |
| PeopleSkillsChat | 4 | 3 | 7 |
| STEERus | 4 | 3 | 7 |
| Money Making Conversations | 4 | 8 | 12 |
| Joaquin Salamanca | 4 | 5 | 9 |
| Super-A | 4 | 7 | 11 |
| Nikki Chopra | 3 | 1 | 4 |
| Debesh Choudhury | 3 | 4 | 7 |
| EQpassion | 3 | 2 | 5 |
Publisher’s Note: MDPI stays neutral with regard to jurisdictional claims in published maps and institutional affiliations. |
© 2021 by the authors. Licensee MDPI, Basel, Switzerland. This article is an open access article distributed under the terms and conditions of the Creative Commons Attribution (CC BY) license (https://creativecommons.org/licenses/by/4.0/).
Share and Cite
Shankar, S.; Tewari, V. Understanding the Emotional Intelligence Discourse on Social Media: Insights from the Analysis of Twitter. J. Intell. 2021, 9, 56. https://doi.org/10.3390/jintelligence9040056
Shankar S, Tewari V. Understanding the Emotional Intelligence Discourse on Social Media: Insights from the Analysis of Twitter. Journal of Intelligence. 2021; 9(4):56. https://doi.org/10.3390/jintelligence9040056
Chicago/Turabian StyleShankar, Shardul, and Vijayshri Tewari. 2021. "Understanding the Emotional Intelligence Discourse on Social Media: Insights from the Analysis of Twitter" Journal of Intelligence 9, no. 4: 56. https://doi.org/10.3390/jintelligence9040056
APA StyleShankar, S., & Tewari, V. (2021). Understanding the Emotional Intelligence Discourse on Social Media: Insights from the Analysis of Twitter. Journal of Intelligence, 9(4), 56. https://doi.org/10.3390/jintelligence9040056
