Clustering versus Incremental Learning Multi-Codebook Fuzzy Neural Network for Multi-Modal Data Classification
Abstract
1. Introduction
2. Related Work
3. LVQ-Based Neural Network
3.1. Learning Vector Quantization (LVQ)
3.2. LVQ 2.1
3.3. Generalized Learning Vector Quantization (GLVQ)
3.4. Fuzzy-Neuro Generalized Learning Vector Quantization (FNGLVQ)
- Case 1:
- Case 2:
- Case 3:
- Case 1: or ) and , where is constant ()
- Case 2:, where is constant ()
- Case 3: and . where is constant ()
4. Proposed Method: Multi-Codebook Fuzzy-Neuro Generalized Learning Vector Quantization (MC-FNGLVQ)
4.1. Problem, Motivation, and Idea
4.2. Architecture
4.3. Multi-Codebook Fuzzy-Neuro Generalized Learning Vector Quantization (MC-FNGLVQ) Using Clustering Approach
| Algorithm 1 Multi Codebook Fuzzy Neuro Generalized Vector Quantization Using Clustering. |
|
4.4. Multi-Codebook FNGLVQ Using Incremental Learning Approach
| Algorithm 2 Multi Codebook Fuzzy Neuro Generalized Vector Quantization Using Incremental Learning. |
|
5. Experiment Result and Analysis
5.1. Dataset
5.2. Experiment Setup
5.3. Result of Scenario 1: The Impact of Cluster Number
5.4. Result of Scenario 2: The Impact of Prunning
5.5. Result of Scenario 3: Result of Incremental Learning in Synthetic Dataset
5.6. Comparison of Proposed Method to Existing Methods in Synthetic Data
5.7. Result in Benchmark Dataset
5.8. Scoring
5.9. Discussion
6. Conclusions
Author Contributions
Funding
Acknowledgments
Conflicts of Interest
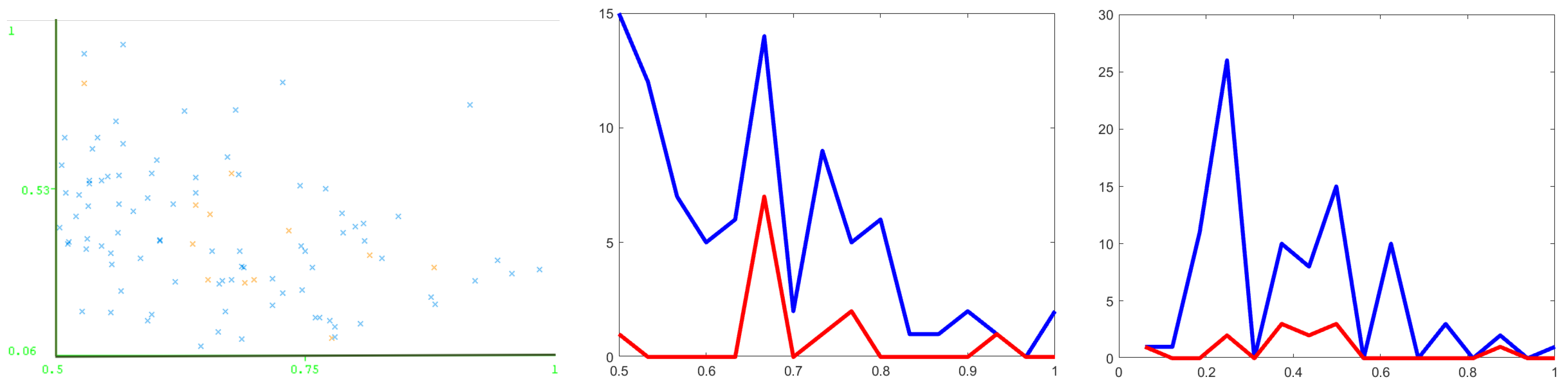
Appendix A. Synthetic and Benchmark Dataset Visualization








References
- Baltrušaitis, T.; Ahuja, C.; Morency, L.P. Multimodal machine learning: A survey and taxonomy. IEEE Trans. Pattern Anal. Mach. Intell. 2018, 41, 423–443. [Google Scholar] [CrossRef] [PubMed]
- Poria, S.; Cambria, E.; Hussain, A.; Huang, G.B. Towards an intelligent framework for multimodal affective data analysis. Neural Netw. 2015, 63, 104–116. [Google Scholar] [CrossRef] [PubMed]
- Atrey, P.K.; Hossain, M.A.; El Saddik, A.; Kankanhalli, M.S. Multimodal fusion for multimedia analysis: A survey. Multimed. Syst. 2010, 16, 345–379. [Google Scholar] [CrossRef]
- Corneanu, C.A.; Simón, M.O.; Cohn, J.F.; Guerrero, S.E. Survey on rgb, 3d, thermal, and multimodal approaches for facial expression recognition: History, trends, and affect-related applications. IEEE Trans. Pattern Anal. Mach. Intell. 2016, 38, 1548–1568. [Google Scholar] [CrossRef] [PubMed]
- Soleymani, M.; Garcia, D.; Jou, B.; Schuller, B.; Chang, S.F.; Pantic, M. A survey of multimodal sentiment analysis. Image Vis. Comput. 2017, 65, 3–14. [Google Scholar] [CrossRef]
- Kumar, A.; Kim, J.; Cai, W.; Fulham, M.; Feng, D. Content-based medical image retrieval: A survey of applications to multidimensional and multimodality data. J. Digit. Imaging 2013, 26, 1025–1039. [Google Scholar] [CrossRef]
- Oskouie, P.; Alipour, S.; Eftekhari-Moghadam, A.M. Multimodal feature extraction and fusion for semantic mining of soccer video: A survey. Artif. Intell. Rev. 2014, 42, 173–210. [Google Scholar] [CrossRef]
- Abidi, B.R.; Aragam, N.R.; Yao, Y.; Abidi, M.A. Survey and analysis of multimodal sensor planning and integration for wide area surveillance. ACM Comput. Surv. (CSUR) 2009, 41, 7. [Google Scholar] [CrossRef]
- Kiela, D.; Grave, E.; Joulin, A.; Mikolov, T. Efficient large-scale multi-modal classification. In Proceedings of the Thirty-Second AAAI Conference on Artificial Intelligence, New Orleans, LA, USA, 2–7 February 2018. [Google Scholar]
- Vortmann, L.M.; Schult, M.; Benedek, M.; Walcher, S.; Putze, F. Real-Time Multimodal Classification of Internal and External Attention. In Proceedings of the Adjunct of the 2019 International Conference on Multimodal Interaction, Suzhou, China, 14–18 October 2019; p. 14. [Google Scholar]
- Zhang, D.; Wang, Y.; Zhou, L.; Yuan, H.; Shen, D.; Alzheimer’s Disease Neuroimaging Initiative. Multimodal classification of Alzheimer’s disease and mild cognitive impairment. Neuroimage 2011, 55, 856–867. [Google Scholar] [CrossRef]
- Molina, J.F.G.; Zheng, L.; Sertdemir, M.; Dinter, D.J.; Schönberg, S.; Rädle, M. Incremental learning with SVM for multimodal classification of prostatic adenocarcinoma. PLoS ONE 2014, 9, e93600. [Google Scholar]
- Ortiz, A.; Munilla, J.; Gorriz, J.M.; Ramirez, J. Ensembles of deep learning architectures for the early diagnosis of the Alzheimer’s disease. Int. J. Neural Syst. 2016, 26, 1650025. [Google Scholar] [CrossRef] [PubMed]
- Ma’sum, M.A.; Sanabila, H.; Jatmiko, W. Multi codebook LVQ-based artificial neural network using clustering approach. In Proceedings of the 2015 International Conference on Advanced Computer Science and Information Systems (ICACSIS), Depok, Indonesia, 10–11 October 2015; pp. 263–268. [Google Scholar]
- Hartigan, J.A.; Wong, M.A. Algorithm AS 136: A k-means clustering algorithm. J. R. Stat. Society. Ser. C Applied Stat. 1979, 28, 100–108. [Google Scholar] [CrossRef]
- McLachlan, G.J.; Basford, K.E. Mixture Models: Inference and Applications to Clustering; Marcel Dekker: New York, NY, USA, 1988; Volume 84. [Google Scholar]
- Mirkin, B. Clustering for Data Mining: A Data Recovery Approach; Chapman and Hall/CRC: Boca Raton, FL, USA, 2005. [Google Scholar]
- Ruck, D.W.; Rogers, S.K.; Kabrisky, M.; Oxley, M.E.; Suter, B.W. The multilayer perceptron as an approximation to a Bayes optimal discriminant function. IEEE Trans. Neural Netw. 1990, 1, 296–298. [Google Scholar] [CrossRef] [PubMed]
- Hinton, G.E.; Osindero, S.; Teh, Y.W. A fast learning algorithm for deep belief nets. Neural Comput. 2006, 18, 1527–1554. [Google Scholar] [CrossRef] [PubMed]
- Vincent, P.; Larochelle, H.; Lajoie, I.; Bengio, Y.; Manzagol, P.A. Stacked denoising autoencoders: Learning useful representations in a deep network with a local denoising criterion. J. Mach. Learn. Res. 2010, 11, 3371–3408. [Google Scholar]
- Huang, G.B.; Zhu, Q.Y.; Siew, C.K. Extreme learning machine: Theory and applications. Neurocomputing 2006, 70, 489–501. [Google Scholar] [CrossRef]
- Fleury, A.; Vacher, M.; Noury, N. SVM-based multimodal classification of activities of daily living in health smart homes: Sensors, algorithms, and first experimental results. IEEE Trans. Inf. Technol. Biomed. 2010, 14, 274–283. [Google Scholar] [CrossRef]
- Gomez-Chova, L.; Tuia, D.; Moser, G.; Camps-Valls, G. Multimodal classification of remote sensing images: A review and future directions. Proc. IEEE 2015, 103, 1560–1584. [Google Scholar] [CrossRef]
- Gallo, I.; Calefati, A.; Nawaz, S. Multimodal Classification Fusion in Real-World Scenarios. In Proceedings of the 2017 14th IAPR International Conference on Document Analysis and Recognition (ICDAR), Kyoto, Japan, 9–15 November 2017; Volume 5, pp. 36–41. [Google Scholar]
- Chambon, S.; Galtier, M.N.; Arnal, P.J.; Wainrib, G.; Gramfort, A. A deep learning architecture for temporal sleep stage classification using multivariate and multimodal time series. IEEE Trans. Neural Syst. Rehabil. Eng. 2018, 26, 758–769. [Google Scholar] [CrossRef]
- Kohonen, T. Improved versions of learning vector quantization. In Proceedings of the 1990 IJCNN International Joint Conference on Neural Networks, San Diego, CA, USA, 17–21 June 1990; pp. 545–550. [Google Scholar]
- Sato, A.; Yamada, K. Generalized learning vector quantization. In Advances in Neural Information Processing Systems; The MIT Press: London, UK, 1996; pp. 423–429. [Google Scholar]
- Setiawan, I.M.A.; Imah, E.M.; Jatmiko, W. Arrhytmia classification using fuzzy-neuro generalized learning vector quantization. In Proceedings of the 2011 International Conference on Advanced Computer Science and Information System (ICACSIS), Jakarta, Indonesia, 17–18 December 2011; pp. 385–390. [Google Scholar]
- Rachmadi, M.F.; Ma’sum, M.A.; Setiawan, I.M.A.; Jatmiko, W. Fuzzy learning vector quantization particle swarm optimization (FLVQ-PSO) and fuzzy neuro generalized learning vector quantization (FN-GLVQ) for automatic early detection system of heart diseases based on real-time electrocardiogram. In Proceedings of the 2012 SICE Annual Conference (SICE), Akita, Japan, 20–23 August 2012; pp. 465–470. [Google Scholar]
- Parisi, G.I.; Tani, J.; Weber, C.; Wermter, S. Emergence of multimodal action representations from neural network self-organization. Cogn. Syst. Res. 2017, 43, 208–221. [Google Scholar] [CrossRef]
- Lu, D.; Popuri, K.; Ding, G.W.; Balachandar, R.; Beg, M.F. Multimodal and Multiscale Deep Neural Networks for the Early Diagnosis of Alzheimer’s Disease using structural MR and FDG-PET images. Sci. Rep. 2018, 8, 5697. [Google Scholar] [CrossRef] [PubMed]
- Kusumoputro, B.; Budiarto, H.; Jatmiko, W. Fuzzy-neuro LVQ and its comparison with fuzzy algorithm LVQ in artificial odor discrimination system. ISA Trans. 2002, 41, 395–407. [Google Scholar] [CrossRef]












| No. | Dataset | #Features | #Instances | #Classes | Source |
|---|---|---|---|---|---|
| 1 | 2Peak-2Class | 5 | 4.000 | 2 | Synthetic |
| 2 | 2Peak-3Class | 5 | 6.000 | 3 | Synthetic |
| 3 | 2peak-5Class | 5 | 10.000 | 5 | Synthetic |
| 4 | 3Peak-2Class | 5 | 6.000 | 2 | Synthetic |
| 5 | 3Peak-3Class | 5 | 9.000 | 3 | Synthetic |
| 6 | 3peak-5Class | 5 | 15.000 | 5 | Synthetic |
| 7 | 5Peak-2Class | 5 | 10.000 | 2 | Synthetic |
| 8 | 5Peak-3Class | 5 | 15.000 | 3 | Synthetic |
| 9 | 5peak-5Class | 5 | 25.000 | 5 | Synthetic |
| 10 | Glass | 9 | 214 | 6 | UCI |
| 11 | Ionosphere | 33 | 351 | 2 | UCI |
| 12 | Fertility | 6 | 1299 | 4 | UCI |
| 13 | Pima | 13 | 175 | 3 | UCI |
| 14 | SPECTF | 5 | 1000 | 4 | UCI |
| 15 | Pinwheel | 2 | 5000 | 5 | - |
| 16 | EEG | 2 | 540 | 4 | UCI |
| Alpha | Betha | Gamma | Accuracy |
|---|---|---|---|
| 0.1 | 0.00005 | 0.00005 | 75.175 |
| 0.1 | 0.00005 | 0.00001 | 71.325 |
| 0.1 | 0.00001 | 0.00005 | 75.175 |
| 0.1 | 0.00001 | 0.00001 | 75.175 |
| 0.05 | 0.00005 | 0.00005 | 78.78 |
| 0.05 | 0.00005 | 0.00001 | 74.22 |
| 0.05 | 0.00001 | 0.00005 | 78.78 |
| 0.05 | 0.00001 | 0.00001 | 74.22 |
| Dataset | LVQ2-1 | GLVQ | FNGLVQ | MC FNGLVQ GMM | MC FNGLVQ KMeans | MC FNGLVQ IL | MLP | SAE | DBN | ELM |
|---|---|---|---|---|---|---|---|---|---|---|
| 2peak-2class | 75.37 | 76.80 | 78.78 | 85.20 | 85.40 | 84.83 | 81.50 | 75.78 | 76.80 | 53.52 |
| 2peak-3class | 67.12 | 68.25 | 62.51 | 86.82 | 87.23 | 83.92 | 78.20 | 67.52 | 70.63 | 51.56 |
| 2peak-5class | 44.58 | 37.37 | 46.26 | 76.02 | 74.65 | 58.87 | 67.10 | 31.72 | 37.54 | 23.77 |
| 3peak-2class | 78.18 | 82.61 | 77.53 | 91.55 | 90.98 | 89.07 | 87.60 | 81.87 | 82.83 | 53.61 |
| 3peak-3class | 63.24 | 60.87 | 58.14 | 88.02 | 88.63 | 81.72 | 74.53 | 59.57 | 66.43 | 36.75 |
| 3peak-5class | 41.88 | 35.50 | 35.64 | 77.37 | 76.88 | 67.46 | 51.51 | 33.77 | 35.03 | 31.62 |
| 5peak-2class | 73.64 | 77.21 | 77.59 | 90.60 | 88.77 | 74.28 | 85.02 | 76.81 | 78.28 | 38.33 |
| 5peak-3class | 54.97 | 67.03 | 60.49 | 85.29 | 81.63 | 68.68 | 76.80 | 68.72 | 78.78 | 39.63 |
| 5peak-5class | 40.99 | 49.84 | 41.04 | 81.96 | 80.83 | 54.98 | 63.61 | 59.89 | 61.41 | 21.31 |
| Average 2peak | 62.36 | 60.81 | 62.52 | 82.68 | 82.43 | 75.87 | 75.60 | 58.34 | 61.66 | 42.95 |
| Average 3peak | 61.10 | 59.66 | 57.10 | 85.65 | 85.50 | 79.42 | 71.21 | 58.40 | 61.43 | 40.66 |
| Average 5peak | 56.53 | 64.69 | 59.71 | 85.95 | 83.74 | 65.98 | 75.14 | 68.47 | 72.82 | 33.09 |
| Average all | 60.00 | 61.72 | 59.78 | 84.76 | 83.89 | 73.75 | 73.99 | 61.74 | 65.31 | 38.90 |
| Dataset | LVQ2-1 | GLVQ | FNGLVQ | MC FNGLVQ GMM | MC FNGLVQ KMeans | MC FNGLVQ IL | MLP | SAE | DBN | ELM |
|---|---|---|---|---|---|---|---|---|---|---|
| Ionosphere | 83.76 | 87.75 | 85.47 | 91.74 | 92.59 | 93.44 | 90.31 | 64.00 | 87.43 | 87.43 |
| Glass | 55.14 | 64.00 | 56.00 | 60.34 | 62.19 | 65.05 | 59.34 | 36.67 | 12.86 | 48.10 |
| Fertility | 86.00 | 87.00 | 87.00 | 88.08 | 88.00 | 83.97 | 84.00 | 58.00 | 88.00 | 83.00 |
| Pima | 66.88 | 63.67 | 71.09 | 49.75 | 72.52 | 70.96 | 76.23 | 75.55 | 65.10 | 66.01 |
| SPECTF | 79.40 | 67.39 | 79.40 | 79.40 | 80.52 | 79.74 | 78.28 | 80.00 | 80.75 | 79.62 |
| Pinwheel | 92.22 | 87.78 | 92.04 | 96.32 | 96.20 | 99.62 | 89.54 | 23.48 | 95.80 | 98.44 |
| EEG | 59.93 | 49.42 | 55.21 | 57.77 | 67.58 | 53.06 | 53.06 | 51.09 | 55.12 | 55.12 |
| Average | 74.76 | 72.43 | 75.17 | 77.60 | 79.94 | 77.98 | 75.82 | 55.54 | 69.29 | 73.96 |
| Dataset | LVQ2-1 | GLVQ | FNGLVQ | MC FNGLVQ GMM | MC FNGLVQ KMeans | MC FNGLVQ IL | MLP | SAE | DBN | ELM |
|---|---|---|---|---|---|---|---|---|---|---|
| 2peak-2class | 2 | 5 | 6 | 9 | 10 | 8 | 7 | 3 | 5 | 1 |
| 2peak-3class | 3 | 5 | 2 | 9 | 10 | 8 | 7 | 4 | 6 | 1 |
| 2peak-5class | 5 | 3 | 6 | 10 | 9 | 7 | 8 | 2 | 4 | 1 |
| 3peak-2class | 3 | 5 | 2 | 10 | 9 | 8 | 7 | 4 | 6 | 1 |
| 3peak-3class | 5 | 4 | 2 | 9 | 10 | 8 | 7 | 3 | 6 | 1 |
| 3peak-5class | 6 | 4 | 5 | 10 | 9 | 8 | 7 | 2 | 3 | 1 |
| 5peak-2class | 2 | 5 | 6 | 10 | 9 | 3 | 8 | 4 | 7 | 1 |
| 5peak-3class | 2 | 4 | 3 | 10 | 9 | 5 | 7 | 6 | 8 | 1 |
| 5peak-5class | 2 | 4 | 3 | 10 | 9 | 5 | 8 | 6 | 7 | 1 |
| Ionosphere | 2 | 6 | 3 | 8 | 9 | 10 | 7 | 1 | 5 | 4 |
| Glass | 4 | 9 | 5 | 7 | 8 | 10 | 6 | 2 | 1 | 3 |
| Fertility | 5 | 7 | 7 | 10 | 9 | 3 | 4 | 1 | 9 | 2 |
| Pima | 5 | 2 | 7 | 1 | 8 | 6 | 10 | 9 | 3 | 4 |
| SPECTF | 5 | 1 | 5 | 5 | 9 | 7 | 2 | 8 | 10 | 6 |
| Pinwheel | 5 | 2 | 4 | 8 | 7 | 10 | 3 | 1 | 6 | 9 |
| EEG | 8 | 1 | 7 | 10 | 9 | 4 | 4 | 2 | 6 | 6 |
| Average Score | 4.00 | 4.19 | 4.56 | 8.50 | 8.94 | 6.88 | 6.38 | 3.63 | 5.75 | 2.69 |
© 2020 by the authors. Licensee MDPI, Basel, Switzerland. This article is an open access article distributed under the terms and conditions of the Creative Commons Attribution (CC BY) license (http://creativecommons.org/licenses/by/4.0/).
Share and Cite
Ma’sum, M.A.; Sanabila, H.R.; Mursanto, P.; Jatmiko, W. Clustering versus Incremental Learning Multi-Codebook Fuzzy Neural Network for Multi-Modal Data Classification. Computation 2020, 8, 6. https://doi.org/10.3390/computation8010006
Ma’sum MA, Sanabila HR, Mursanto P, Jatmiko W. Clustering versus Incremental Learning Multi-Codebook Fuzzy Neural Network for Multi-Modal Data Classification. Computation. 2020; 8(1):6. https://doi.org/10.3390/computation8010006
Chicago/Turabian StyleMa’sum, Muhammad Anwar, Hadaiq Rolis Sanabila, Petrus Mursanto, and Wisnu Jatmiko. 2020. "Clustering versus Incremental Learning Multi-Codebook Fuzzy Neural Network for Multi-Modal Data Classification" Computation 8, no. 1: 6. https://doi.org/10.3390/computation8010006
APA StyleMa’sum, M. A., Sanabila, H. R., Mursanto, P., & Jatmiko, W. (2020). Clustering versus Incremental Learning Multi-Codebook Fuzzy Neural Network for Multi-Modal Data Classification. Computation, 8(1), 6. https://doi.org/10.3390/computation8010006

