Abstract
The DuFort–Frankel scheme was introduced in the 1950s to solve parabolic equations, and has been widely used ever since due to its stability and explicit nature. However, for over seven decades, its application has been limited to Cartesian grids. In this work, we propose a generalization of the DuFort–Frankel scheme that could be applied to arbitrary unstructured grids. Specifically, we focus on Voronoi grids in both 2D and 3D, and use the finite volume method for spatial discretization. Additionally, we present a proof of its stability based on the analysis of the spectrum of the amplification matrix, along with numerical examples.
1. Introduction
The DuFort–Frankel (DF) scheme was introduced in [1] to solve parabolic equations and has been extensively used since its discovery owing to its stability and explicit nature. It has been applied to model a variety of phenomena, including linear and nonlinear reaction–diffusion equations [2,3], fluid mechanics [4], electromagnetism [5], quantum mechanics [6,7,8], and many others.
Several explicit stable schemes were discovered since the 1950s, e.g., the Runge–Kutta–Chebyshev method [9,10], and pseudo-spectral method [11], and the search for economical stable schemes for parabolic equations continues to this day.
The von Neumann stability method, when applied to equidistant Cartesian grids, proves the unconditional stability of the scheme. This is a standard conclusion in many textbooks, see, e.g., [12]. More recently, ref. [13] presented a new analysis that highlights the constraints inherent to the von Neumann stability analysis.
On unstructured grids, stability analysis should be performed with more general tools. Specifically, consider a recurrent equation stemming from spatial and possibly multi-step temporal discretizations of a linear parabolic PDE, , , , . Matrix is then referred to as an amplification matrix or solution operator, as a state vector, and as a source vector. The matrix method of stability analysis [14,15] provides a necessary condition for boundedness of the solution: for all the eigenvalues of , i.e., the spectral radius of the amplification matrix is less or equal to the unity. This method is simpler to apply because it avoids the need to compute the norm of the amplification matrix. In contrast, the Lax convergence theorem [16] and the Lax–Richtmyer stability criteria [14] both depend on analyzing the amplification matrix norm.
To the best of the authors’ knowledge, the use of the DF scheme has been limited to Cartesian grids over the past seven decades. In this work, we present a generalization of the DF scheme that is applicable to arbitrary unstructured grids. We perform spatial discretization with the finite volume method on Voronoi grids [17,18]. We also present a proof of the scheme’s stability based on the matrix method, along with numerical examples in both 2D and 3D.
2. Description
We consider the non-stationary diffusion equation in a polygonal or polyhedral domain for an unknown variable , , ,
completed with initial and conormal boundary conditions,
where is a diffusion coefficient, is a source term, is the unit outward normal to the domain boundary, and is a prescribed flux value. We further assume .
For spatial discretization, we apply the finite volume method on Voronoi meshes [18]. Other spatial discretization could be applied as well, e.g., Lagrangian finite elements on triangular or tetrahedral meshes. Let be the time step and , be Voronoi sites, and be Voronoi cells. Examples of Voronoi meshes in 2D and 3D are shown in Figure 1. We will assume that all the cells have non-zero area (2D) or volume (3D), i.e., .
Figure 1.
Examples of computational domains and Voronoi grids 2D (a) and 3D (b). Dots indicate Voronoi sites while color indicates the diffusion coefficient.
Denote the finite volume matrix for the stationary diffusion equation as , and the diagonal matrix of Voronoi cell areas (in 2D) or volumes (in 3D) as V. Matrix A is a sparse symmetric positive semi-definite with the following entries: if cells and are adjacent, then
otherwise off-diagonal entries are zero, and the diagonal entry is equal to the negative sum of off-diagonal entries.
Here, is the length of the segment connecting the two Voronoi sites, is the length of the interface edge between cells and , and is the harmonic average of the diffusion coefficient within the segment .
For example, in this notations, the explicit or forward Euler scheme would look as follows:
where is a vector of values of the approximate solution at the respective time step, and is a discrete source. However, this scheme is well-known to have strong stability restrictions, see, e.g., [19]. Specifically, , where
and is the largest eigenvalue of the respective generalized eigenvalue problem, .
We can think of the idea of the DuFort–Frankel scheme [12,20] as taking off-diagonal values of the diffusion operator from the current time step while taking diagonal values of the diffusion operator from the previous and next steps. To write this up on unstructured grids, let us split the finite volume matrix,
where M is the diagonal of A and L is a matrix with off-diagonal entries only. Now the DuFort–Frankel scheme on unstructured grids can be written as follows:
The above equation can be easily solved for involving operations with the diagonal matrices only and multiplication by a sparse matrix, indicating that the scheme is explicit. We will refer to (8) as the conventional formulation. The following highlights are the same.
Notice Equation (8) can be equivalently rewritten as follows:
This suggests introducing the DuFort–Frankel scheme as a substitution of the parabolic Equation (1) with a hyperbolic equation,
where the choice of will be discussed later. The finite volume discretization of (10) is straightforward to write,
A similar formulation (11) is commonly referred to as the generalized DF scheme [2], but we would like to refer to it as the wave equation formulation. In the next sections, we study stability and compare performance of both formulations.
Rigorous error analysis is beyond the scope of this work, yet we will present numerical error analysis in Section 5.2. At this point, we would like to note that the error contributes from the term with the second-order temporal derivative, which is , where h is the smallest diameter of a Voronoi cell.
3. Stability of the Conventional Formulation
To study stability, we reformulate (8) as a two-step process and analyze the respective step matrix. Setting the source term to zero and isolating , we obtain,
We denote the involved above diagonal matrices as follows:
Notice is positive-definite. The following lemma will simplify presentation. The standard Euclidean inner product in is denoted as .
Lemma 1.
Let B and C be two arbtrary positive-definite diagonal matrices. Then for any , the following generalized Rayleigh quotient is bounded by unity,
Proof.
Since B and C are diagonal, the lemma is equivalent to checking absolute values of diagonal entries of . They are as follows:
The values of the last expression evidently lie between −1 and 1. □
To prove stability, let us study the eigenvalues of ,
where and .
Theorem 1.
The eigenvalues of solution operator satisfy .
Proof.
Substituting entries of , we obtain,
Eliminating , we obtain a quadratic eigenvalue problem,
Using the Euclidean inner product on , we multiply the last equation by ,
Notice that the coefficient is real even for complex vectors since L is self-adjoint. The other coefficients in the above equation are real as well. We, thus, can apply the results of Appendix A to study the roots of the last equation. The roots will satisfy the stability condition if
Applying Lemma 1, we observe that the first inequality is always satisfied. Let us study the second inequality. With simple manipulations, we obtain,
which is equivalent
The first inequity is true since A in positive semi-definite. The same property can be proved for , Appendix B. We conclude that the roots of (21) satisfy which completes the proof. □
This theorem justified unconditional stability of the conventional formation of the DuFort–Frankel scheme. We emphasize that the stability estimate is invariant to time step, ; grid geometry; and the diffusion coefficient, .
4. Stability Analysis of the Wave Equation Formulation
As in the previous section, we reformulate (11) as a two-step process and analyze the respective solution operator, .
Setting the source term to zero and isolating , we obtain,
or,
The main effort of this section is targeted at studying the following eigenvalue problem,
where and . We will look for a condition on under which
what will imply stability of (11).
Substituting entries of into (29), we obtain,
Elimination of gives us a quadratic eigenvalue problem,
With minor rearrangements, it can be rewritten as follows:
We then multiply the last equation by using Euclidean inner product in ,
Notice does not form an eigenvector of and V is non-singular; we, thus, proceed with dividing by ,
We define
We remark that and thus .
In this notations, the quadratic equation simplifies to the following,
We now apply the results of Appendix A. The later equation will have the roots satisfying if
The first inequality evidently holds since . The second simplifies to , which is equivalent to
Since is non-negative, only the inequality is important. In terms of and , it takes the following form:
We conclude that the necessary condition for stability will be,
Remark 1.
Let us verify the estimate (41) in 2D for the case of and on a square grid in the unit square domain. Denote cell size as h. In this case , which transforms the estimate to
We can also verify our estimate for on unstructured grids. Let us neglect the first-order temporal derivative in (11). The CFL condition for the respective wave equation is obtained by studying the stability of
The stability limit is known and given by
We consequently obtain,
which matches (41). For square grids and , estimate (45) transforms to
which can be found in many publications, e.g., [21].
Remark 2.
Stability is just one of the issues that should be considered when designing an explicit or implicit scheme. Another important characteristic is the scheme is being positive (also referred to as monotone or non-oscillatory) [20]. This property is archived if the eigenvalues are real and satisfy . It can be shown that neither (8) nor (11), nor the classical DuFort–Frankel scheme on Cartesian grids satisfy this property. However, a weaker property, and , could be achieved with
The proof essentially repeats the above and thus is skipped. With this ε, oscillations are possible, yet they are minimal.
Remark 3.
Remark 4.
The largest generalized eigenvalue, , in (41) is rarely available. Yet its upper estimate can be derived, e.g., with the Gershgorin circle theorem [19].
Remark 5.
In practical modeling, source temporal dependence is commonly quite simple: step-off, step-on, and impulse. In these cases, it is reasonable to gradually increase the time steps with time, raising the efficiency of the computations. Consequently, ε can be increased as well. Paper [22] gives an estimate of the overall computational complexity for the case of finite difference electromagnetic induction modeling.
5. Experiments
We implemented schemes (8) and (11) in Matlab with the help of the MRST package [23]. It allows simple and efficient manipulations with Voronoi grids and arising matrices, and visualization both in 2D and 3D.
For the sake of comparison, we also implemented the backward Euler scheme (BE) and s-stage second-order explicit Runge–Kutta–Chebyshev (RKC) scheme, following [10].
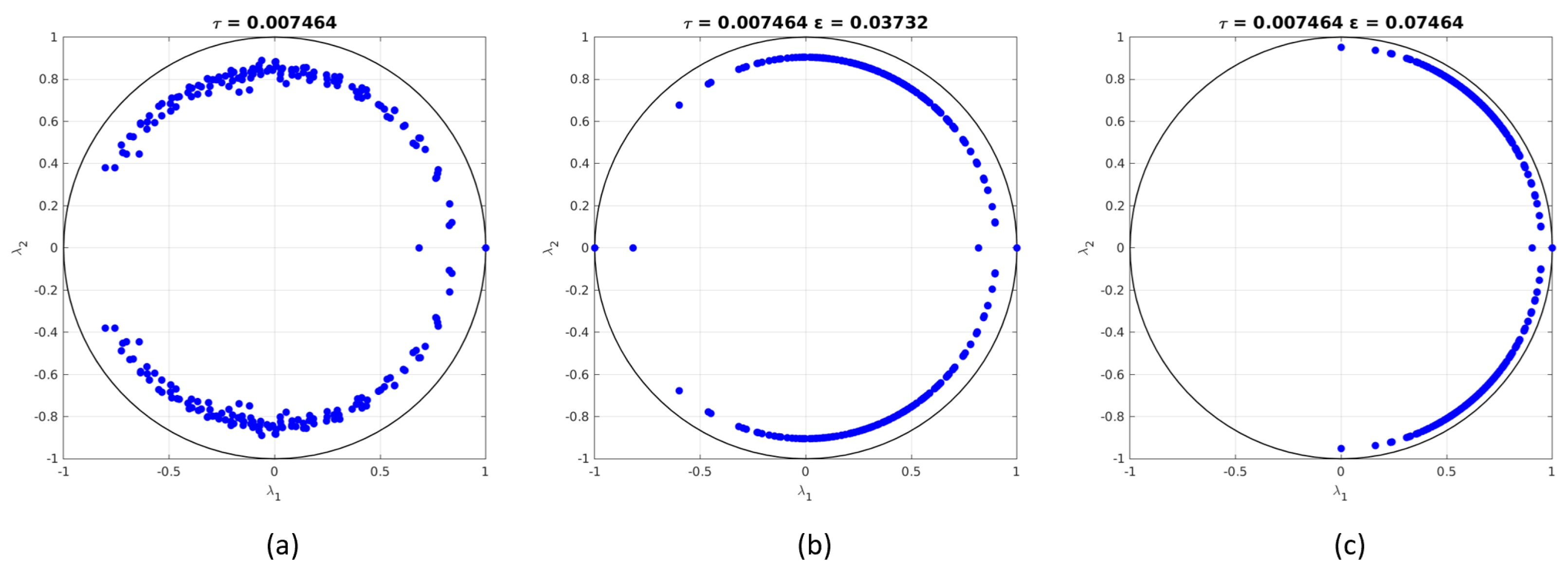
5.1. Spectrum Illustrations
In this subsection, we illustrate the spectra of solution operators of the conventional formulation (17), and wave equation formulation (28).
We considered a square domain, , and a variable diffusion coefficient, . The Voronoi grid is shown in Figure 1a and formed of 121 cells. We took . We computed the eigenvalues of and of , assuming either or . The eigenvalues were computed with Matlab’s eig function and are illustrated in Figure 2. We observed that in all of the cases, the spectra satisfy , meaning that the schemes are stable. We also see that in the last case, the real parts are non-negative, indicating that this scheme is less prone to oscillations than in the first two cases. We, thus, proceed with our experiments with the wave equation formulation and respective choice of .
5.2. Modeling Examples
In this experiment, we compared the numerical solution received with the wave equation formulation (28) versus that received with the backward Euler scheme, 10-stage RKC, and the exact solution. We considered the unit cube, and . Equation (1) and boundary conditions were such that the exact solution was .
The set of Voronoi sites, , was picked such that their Voronoi cells approximate dodecahedra. See Figure 1b for an illustration. Our grid was formed by 12,691 cells, modeling time was , and , .
Figure 3 shows the numerical and exact solutions at three points, , , , and the error. We observed that the DuFort–Frankel numerical solution was stable, and its error was somewhat higher than that of the backward Euler scheme. The error of RKC is close to that of backward Euler. To have a closer look on the error performance, we performed another experiment.
Figure 3.
(a) Exact, DuFort–Frankel, RKC, and backward Euler solutions at three points, , , and versus time; (b) the respective errors.
We studied the truncation error between the exact coloution, , and approximate solution, , , , within the whole domain using the following discrete norm,
where the sum is taken over all the N time steps and m grid cells.
Table 1 and Table 2 present the error values and runtime for the three schemes for different time steps and two spatial grids, 1241 and 12,691 cells. In this experiment, the time step was progressively reduced by 16 or 32 times. We see that the error of the DF scheme decreases with the time step, yet is larger than that of the methods. We attribute this to the second-order temporal derivative in (11). The error of BE and RKC quickly achieves a limiting value, as it was dominated by the spatial discretization error in these cases. On the other hand, the runtime of the DF scheme is much smaller than that of the methods: nearly 2–3 times smaller than of BE and 5 times smaller than that of RKC.
Table 1.
Performance of time-stepping schemes (DF, BE, and RKC) versus the time step size. Truncation errors and runtime shown. The spatial grid was fixed to 1241 cells. The ratio is (6), denoted as .
Table 2.
Performance of time-stepping schemes (DF, BE, and RKC) versus the time step size. Truncation errors and runtime shown. The spatial grid was fixed to 12,691 cells. The ratio is (6), denoted as .
Since the design of a time-stepping scheme could be thought of as a two-objective problem—minimization of the error and runtime—we visualized the data from Table 1 and Table 2 in error vs. runtime coordinates, Figure 4. The flat inclined sections of the DF plots indicate a convergence rate of with respect to the time step. The flat horizontal sections of BE and RKC plots indicate the contribution of the finite volume spatial discretization as , which complies with [18].
We conclude from our study that the DF scheme error follows , the BE scheme error follows , and RKC scheme error follows . These results are different from the classical error estimates of the finite difference and finite volume methods on square grids, where the spatial discretization contribution is rather than . We attribute the slower convergence speed to the complex geometry of the unstructured Voronoi grids. An interesting discussion on this issue can be found in [24].
6. Discussion
The search for explicit, stable schemes for solving parabolic partial differential equations has a long history. The DuFort–Frankel scheme is one of the oldest and most well-known representatives of this class. Until now, its application has been limited to Cartesian grids. Since the classical DF scheme is included in many textbooks on numerical methods, studying its generalization represents a valuable methodological and education goal. In this work, we presented a derivation and stability analysis that applies to finite volume spatial discretization on unstructured grids.
The method of lines is a standard technique for solving linear parabolic partial differential equations. It involves first discretizing the spatial derivatives, which reduces the problem to a system of ordinary differential equations in time. Consequently, the stability analysis of a particular time-stepping scheme could be reduced to studying the scalar Dahlquist test problem. This technique assesses the stability of the most common methods for solving linear parabolic equations, such as the forward Euler (FE), backward Euler (BE), Crank–Nicolson (CN), and Runge–Kutta–Chebyshev (RKC) schemes.
The DF scheme does not fall into the above category, and thus its stability properties should be analyzed differently. Specifically, von Neumann (Fourier) analysis could be applied on equidistant grids to assess stability properties [12]. On unstructured grids, however, Fourier analysis is not applicable.
Our proof of the DF scheme stability is based on the matrix method. The use of the matrix method for stability analysis on Cartesian grids appeared earlier in [2] and monographs [14,15]. We generalized this analysis to unstructured grids. Verification of our estimate for against the Cartesian grids case illustrated its correctness.
In our experiments, we conducted a comparison of the proposed DF scheme versus backward Euler and Runge–Kutta–Chebyshev schemes. However, it is impossible to give a universal recommendation on which time-stepping scheme to apply to the problem (1). For example, our experiments indicate that given some specific spatial and temporal grid, the DF will produce the fastest but not the most accurate result.
The presented DF scheme inherited its main properties from the classical DF scheme–stability is achieved with some sacrifice of accuracy. It allows a quite moderate increase in the time step versus the explicit Euler stability limit. Speaking more broadly, the presented DF scheme might be on demand for such applications where smaller time steps are typically used, grid or domain geometry is complex, and the source function is possibly hard to evaluate. The scheme will clearly benefit from implementation on a massively parallel architecture. For moderate time steps, the RKC scheme looks most appropriate, yet the runtime will quickly rise on source functions that are hard to evaluate. For larger time steps, the BE scheme should be preferred. More popular higher-order explicit schemes (e.g., the Runge–Kutta fourth-order method) have a limited stability region. Thus, applying them to the stiff ODE systems stemming from the discretization of a linear parabolic PDE are not practical.
7. Conclusions
The novelty of the present contribution is the following:
- We proposed a generalization of the well-known DuFort–Frankel scheme that could be applied to arbitrary unstructured grids;
- Assuming the use of the finite volume method on Voronoi grids, we proved that the scheme is unconditionally stable, which complies with the classical result;
- Our numerical experiments indicated that the truncation error follows the estimate in the discrete norm.
Two important topics should be addressed in future work: Firstly, the truncation error analysis is evidently needed to rigorously understand the presented approach, although we presented a numerical illustration in this study. Secondly, we just looked at the case of equal time steps. Generalization of Formulae (8) and (10) to unequal time steps is needed for practical modeling.
This approach can clearly be generalized to other spatial discretization methods, such as the finite element method, and to other parabolic partial differential equations and boundary conditions. In the case of Lagrangian finite elements, the standard mass-lumping procedure should be applied to obtain a diagonal mass matrix and keep the explicitness of the algorithm. Let us notice, however, that for piecewise linear finite elements, the perturbation error due to lumping is of order , which is compatible with the inherent spatial error of the linear finite elements approximation itself. Therefore, for linear elements, lumping does not reduce the overall order of spatial accuracy. On the other hand, for higher-order elements, mass matrix lumping introduces a lower-order error term, degrading the overall convergence rate. Consequently, lumping may not be practical in this case. We refer to [25] for further details on the topic.
Author Contributions
Conceptualization, validation, and implementation N.Y.; writing and editing N.Y., E.B. and V.V.; funding acquisition E.B. All authors have read and agreed to the published version of the manuscript.
Funding
The study was supported by the Russian Science Foundation grant No. 24-41-02035, https://rscf.ru/en/project/24-41-02035/ (accessed on 5 August 2025).
Data Availability Statement
Data are available upon request from the corresponding author.
Acknowledgments
The authors are thankful to their colleagues Alexander Ryabov and Viacheslav Naumov for fruitful discussions. We also appreciate valuable remarks of the editor and anonymous referees.
Conflicts of Interest
The authors declare no conflicts of interest.
Appendix A. Conditions on Quadratic Equations for Bounded Roots
Consider the quadratic equation,
with real coefficients p and q. In this appendix, we will find the set of pairs for which . Although the derivation is quite straightforward and refers mainly college algebra, we included it in the manuscript for completeness. We will look at the two cases, non-negative and negative discriminant, .
Case 1. Real roots. The real roots belong to the specified segment if the coefficients satisfy the following system:
where is the parabola vertex. Substituting, we obtain the inequalities,
The respective area is illustrated in yellow in Figure A1.
Case 2. Complex roots. Notice that the complex roots are conjugate to each other. Thus, according to Vieta’s theorem, . We consequently obtain the following system of inequalities,
Substituting, we obtain and . The respective area between the parabola and horizontal line is illustrated in red in Figure A1.
Figure A1.
Areas within which the roots of (A1) satisfy . The yellow and red areas indicate real and complex roots, respectively.
Figure A1.
Areas within which the roots of (A1) satisfy . The yellow and red areas indicate real and complex roots, respectively.

We conclude that the roots satisfy if the pair belongs to the triangle formed by and .
Appendix B. Positive Semi-Definiteness Proof
In this appendix, we prove positive semi-definiteness of matrix . The entry of the matrix–vector product, , , has the following form:
where is the adjacent cells to cell i and is a positive coefficient which depends on the diffusion coefficient and grid geometry and topology. As apposed to the finite volume matrix, , the above expression is formed of sums rather than differences.
The quadratic form, , is equal to
where is the number of adjacent cells to cell i. Let us look at the contribution of two adjacent cells, i and j, in the above expression,
which can be rewritten as the square of an absolute value,
Consequently, the whole quadratic form can be written as a sum of squares. This proves positive semi-definiteness of M + L.
References
- Du Fort, E.C.; Frankel, S.P. Stability Conditions in the Numerical Treatment of Parabolic Differential Equations. Math. Tables Other Aids Comput. 1953, 7, 135. [Google Scholar] [CrossRef]
- Gottlieb, D.; Gustafsson, B. Generalized Du Fort–Frankel Methods for Parabolic Initial-Boundary Value Problems. SIAM J. Numer. Anal. 1976, 13, 129–144. [Google Scholar] [CrossRef]
- Lu, B.n.; Wan, G.h.; Guo, B.l. The global Dufort-Frankel difference approximation for nonlinear reaction-diffusion equations. J. Comput. Math. 1998, 16, 275–288. [Google Scholar]
- Anderson, D.; Tannehill, J.; Pletcher, R.; Munipalli, R.; Shankar, V. Computational Fluid Mechanics and Heat Transfer; Computational and Physical Processes in Mechanics and Thermal Sciences; CRC Press: Boca Raton, FL, USA, 2020. [Google Scholar]
- Commer, M.; Newman, G. A parallel finite-difference approach for 3D transient electromagnetic modeling with galvanic sources. Geophysics 2004, 69, 1192–1202. [Google Scholar] [CrossRef]
- Wu, L. Dufort–Frankel-Type Methods for Linear and Nonlinear Schrödinger Equations. SIAM J. Numer. Anal. 1996, 33, 1526–1533. [Google Scholar] [CrossRef]
- Lai, M.; Huang, C.; Lin, T. A simple Dufort-Frankel-type scheme for the Gross-Pitaevskii equation of Bose-Einstein condensates on different geometries. Numer. Methods Partial. Differ. Equ. 2004, 20, 624–638. [Google Scholar] [CrossRef]
- Deng, D.; Li, Z. Invariants-Preserving Du Fort-Frankel Schemes and Their Analyses for Nonlinear Schrödinger Equations with Wave Operator. J. Comput. Math. 2024, 42, 814–850. [Google Scholar] [CrossRef]
- Verwer, J.G.; Hundsdorfer, W.H.; Sommeijer, B.P. Convergence properties of the Runge-Kutta-Chebyshev method. Numer. Math. 1990, 57, 157–178. [Google Scholar] [CrossRef]
- Sommeijer, B.; Shampine, L.; Verwer, J. RKC: An explicit solver for parabolic PDEs. J. Comput. Appl. Math. 1998, 88, 315–326. [Google Scholar] [CrossRef]
- Tal-Ezer, H. Spectral Methods in Time for Parabolic Problems. SIAM J. Numer. Anal. 1989, 26, 1–11. [Google Scholar] [CrossRef]
- Gustafsson, B.; Kreiss, H.; Oliger, J. Time Dependent Problems and Difference Methods; A Wiley-Interscience Publication; Wiley: Hoboken, NJ, USA, 1995. [Google Scholar]
- Corem, N.; Ditkowski, A. New Analysis of the Du Fort–Frankel Methods. J. Sci. Comput. 2012, 53, 35–54. [Google Scholar] [CrossRef]
- Smith, G. Numerical Solution of Partial Differential Equations: Finite Difference Methods; Oxford Applied Mathematics and Computing Science Series; Clarendon Press: Oxford, UK, 1985. [Google Scholar]
- Ames, W. Numerical Methods for Partial Differential Equations; Computer Science and Scientific Computing; Academic Press: Cambridge, MA, USA, 2014. [Google Scholar]
- Trangenstein, J. Numerical Solution of Elliptic and Parabolic Partial Differential Equations with CD-ROM; Cambridge University Press: Cambridge, UK, 2013. [Google Scholar]
- Mishev, I.D. Finite volume methods on Voronoi meshes. Numer. Methods Partial. Differ. Equ. 1998, 14, 193–212. [Google Scholar] [CrossRef]
- Eymard, R.; Gallouët, T.; Herbin, R. Finite volume methods. In Solution of Equation in Rn (Part 3), Techniques of Scientific Computing (Part 3); Elsevier: Amsterdam, The Netherlands, 2000; pp. 713–1018. [Google Scholar] [CrossRef]
- Salgado, A.; Wise, S. Classical Numerical Analysis: A Comprehensive Course; Cambridge University Press: Cambridge, UK, 2022. [Google Scholar]
- Strikwerda, J. Finite Difference Schemes and Partial Differential Equations; Other Titles in Applied Mathematics; Society for Industrial and Applied Mathematics: Philadelphia, PA, USA, 2007. [Google Scholar]
- Holmberg, A.; Lind, M.N.; Bohme, C. Numerical Analysis of the Two Dimensional Wave Equation. Master’s Thesis, Uppsala University, Uppsala, Sweden, 2020. Available online: https://www.diva-portal.org/smash/get/diva2:1438836/FULLTEXT01.pdf (accessed on 5 August 2025).
- Mulder, W.A.; Wirianto, M.; Slob, E.C. Time-domain modeling of electromagnetic diffusion with a frequency-domain code. Geophysics 2008, 73, F1–F8. [Google Scholar] [CrossRef]
- Lie, K.A. An Introduction to Reservoir Simulation Using MATLAB/GNU Octave: User Guide for the MATLAB Reservoir Simulation Toolbox (MRST); Cambridge University Press: Cambridge, UK, 2019. [Google Scholar]
- Christov, I.; Mishev, I.D.; Popov, B. Finite volume methods on unstructured Voronoi meshes for hyperbolic conservation laws. In Hyperbolic Problems: Theory, Numerics and Applications; American Mathematical Society: Providence, RI, USA, 2009; pp. 507–516. [Google Scholar] [CrossRef]
- Thomee, V. Galerkin Finite Element Methods for Parabolic Problems; Springer Series in Computational Mathematics; Springer: Berlin/Heidelberg, Germany, 2013. [Google Scholar]
Disclaimer/Publisher’s Note: The statements, opinions and data contained in all publications are solely those of the individual author(s) and contributor(s) and not of MDPI and/or the editor(s). MDPI and/or the editor(s) disclaim responsibility for any injury to people or property resulting from any ideas, methods, instructions or products referred to in the content. |
© 2025 by the authors. Licensee MDPI, Basel, Switzerland. This article is an open access article distributed under the terms and conditions of the Creative Commons Attribution (CC BY) license (https://creativecommons.org/licenses/by/4.0/).



