Indirect Relationship between Alcoholics Anonymous Spirituality and Their Hopelessness: The Role of Meaning in Life, Hope, and Abstinence Duration
Abstract
:1. Introduction
2. Literature Review
2.1. Indirect Relationship between Spirituality and Wellbeing through Abstinence Duration
2.2. Indirect Relationship between Spirituality and Wellbeing through Hope
2.3. Indirect Relationship between Spirituality and Wellbeing Through Meaning in Life
3. Materials and Methods
3.1. Participants
3.2. Measures
3.2.1. Spiritual Experiences
3.2.2. Meaning in Life
3.2.3. Hope
3.2.4. Abstinence Duration
3.2.5. Hopelessness
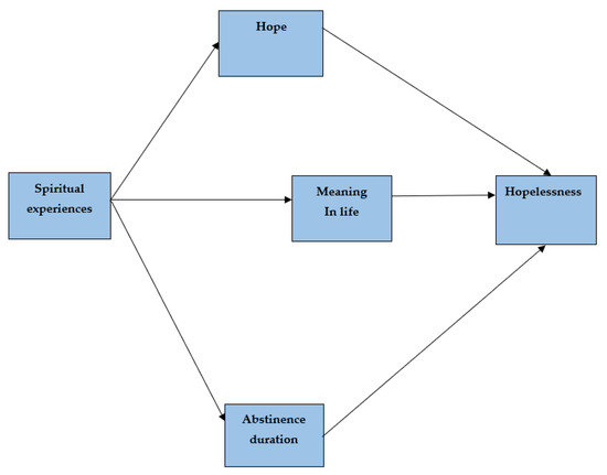
3.3. Conceptual Model and Analytical Strategy
4. Results
5. Discussion
6. Limitations and Future Research
Funding
Institutional Review Board Statement
Informed Consent Statement
Data Availability Statement
Conflicts of Interest
References
- Aiken, Leona S., and Stephen G. West. 1991. Testing and Interpreting Interactions in Multiple Regression. Thousand Oaks: Sage Publications. [Google Scholar]
- Allen, John P. 2000. Measuring treatment process variables in Alcoholics Anonymous. Journal of Substance Abuse Treatment 18: 227–30. [Google Scholar] [CrossRef]
- Baumeister, Roy F., Jean M. Twenge, and Christopher K. Nuss. 2002. Effects of social exclusion on cognitive processes: Anticipated aloneness reduces intelligent thought. Journal of Personality and Social Psychology 83: 817–27. [Google Scholar] [CrossRef]
- Beck, Aaron T., Arlene Weissman, David Lester, and Larry Trexler. 1974. The measurement of pessimism: The Hopelessness Scale. Journal of Consulting and Clinical Psychology 42: 861–65. [Google Scholar] [CrossRef] [PubMed]
- Benzein, Eva, and Agneta Berg. 2003. The Swedish version of Herth Hope Index—An instrument for palliative care. Scandinavian Journal of Caring Sciences 17: 409–15. [Google Scholar] [CrossRef] [PubMed]
- Brown, Anthony E., Valory N. Pavlik, Ross Shegog, Simon N. Whitney, Lois C. Friedman, Catherine Romero, George Christopher Davis, Irina Cech, Thomas R. Kosten, and Robert J. Volk. 2007. Association of spirituality and sobriety during a behavioral spirituality intervention for twelve steps recovery. The American Journal of Drug and Alcohol Abuse 33: 611–17. [Google Scholar] [CrossRef]
- Byrne, Barbara M. 1994. Structural Equation Modeling with EQS and EQS/Windows. Thousand Oaks: SAGE Publications. [Google Scholar]
- Carter, Toni M. 1998. The effect of spiritual practices to recovery from substance abuse. Journal of Psychiatric and Mental Health Nursing 5: 409–13. [Google Scholar] [CrossRef]
- Çevik, Cahide, Yeliz Ciğerci, İbrahim Kılıç, and Serpil Uyar. 2020. Relationship between smartphone addiction and meaning and purpose of life in students of health sciences. Perspectives in Psychiatric Care 56: 705–11. [Google Scholar] [CrossRef] [PubMed]
- Cohn, Tom J., John F. Foster, and Timothy J. Peters. 2003. Sequential studies of sleep disturbance and quality of life in abstaining alcoholics. Addiction Biology 8: 455–62. [Google Scholar] [CrossRef] [PubMed]
- Corrington, James E. 1989. Spirituality and recovery: Relationships between levels of spirituality, contentment and stress during recovery from alcoholism in AA. Alcoholism Treatment Quarterly 6: 151–65. [Google Scholar] [CrossRef]
- Crumbaugh, James C., and Leonard T. Maholick. 1964. An experimental study an existentialism, the psychometric approach to Frank’s concept of noogenic neurosis. The Journal of Clinical Psychiatry 20: 200–7. [Google Scholar]
- De Soto, Clinton B., William E. O’Donnell, and Janet L. de Soto. 1989. Long-term recovery in alcoholics. Alcoholism: Clinical and Experimental Research 13: 693–97. [Google Scholar]
- Diener, Ed., and Martin E. P. Seligman. 2002. Very happy people. Psychological Science 13: 81–85. [Google Scholar] [CrossRef]
- Dufault, Karin, and Benita C. Martocchio. 1985. Symposium on compassionate care and the dying experience. Hope: Its sphere and dimensions. Nursing Clinical North American 20: 379–91. [Google Scholar]
- Durham, Thomas W. 1982. Norms, reliability, and items analysis of the Hopelessness Scale in general psychiatric, forensic psychiatric, and college populations. Journal of Clinical Psychology 38: 597–600. [Google Scholar] [CrossRef]
- Feldman, David B., and C. Richard Snyder. 2005. Hope and the meaningful life: Theoretical and empirical associations between goal–directed thinking and life meaning. Journal of Social and Clinical Psychology 24: 401–21. [Google Scholar] [CrossRef]
- Geppert, Cyntia, Michael P. Bogenschutz, and William R. Miller. 2007. Development of a bibliography on religion, spirituality and addictions. Drug and Alcohol Review 26: 389–95. [Google Scholar] [CrossRef] [PubMed]
- Gutierrez, Daniel. 2019. Spiritus contra spiritum: Addiction, hope, and the search for meaning. Spirituality in Clinical Practice 6: 229–39. [Google Scholar] [CrossRef]
- Newcomb, Michael D., and Lisa L. Harlow. 1986. Life events and substance use among adolescents: Mediating effects of perceived loss of control and meaninglessness in life. Journal of Personality and Social Psychology 51: 564–77. [Google Scholar] [CrossRef]
- Harlow, Lisa L., Michael D. Newcomb, and P. M. Bentler. 1986. Depression, self-derogation, substance use, and suicide ideation: Lack of purpose in life as a mediational factor. Journal of Clinical Psychology 42: 5–21. [Google Scholar]
- Haugan, Gørill. 2014. Nurse-patient interaction is a resource for hope, meaning in life and self-transcendence in nursing home patients. Scandinavian Journal of Caring Sciences 28: 74–88. [Google Scholar] [CrossRef] [PubMed]
- Hayes, Andrew F. 2018. Introduction to Mediation, Moderation, and Conditional Process Analysis: A Regression-Based Approach. New York: Guilford Press. [Google Scholar]
- Helm, Paula. 2019. Sobriety versus abstinence. How 12-stepper negotiate long-term recovery across groups. Addiction Research and Theory 27: 29–36. [Google Scholar] [CrossRef]
- Herth, Kaye. 1991. Development and refinement of an instrument to measure hope. Scholarly Inquiry for Nursing Practice 5: 39–51. [Google Scholar]
- Hirsch, Jameson K., Preston L. Visser, Edward C. Chang, and Elizabeth L. Jeglic. 2012. Race and ethnic differences in hope and hopelessness as moderators of the association between depressive symptoms and suicidal behavior. Journal of American College Health 60: 115–25. [Google Scholar] [CrossRef]
- Holden, Ronald R., and Cynthia G. Fekken. 1988. Test–retest reliability of the Hopelessness Scale and its items in university population. Journal of Clinical Psychology 44: 40–43. [Google Scholar] [CrossRef]
- Jérolon, Allan, Laura Baglietto, Etienne Birmelé, Flora Alarcon, and Vittorio Perduca. 2020. Causal mediation analysis in presence of multiple mediators uncausally related. The International Journal of Biostatistics. [Google Scholar] [CrossRef]
- Kanas, Nick, and Mary A. Barr. 1981. Outpatient alcoholics view group therapy. Group: The Journal of the Eastern Group Psychotherapy Society 6: 17–20. [Google Scholar] [CrossRef]
- Kaskutas, Lee Ann, Lyndsay Ammon, Kevin Delucchi, Robin Room, Jason Bond, and Constance Weisner. 2005. Alcoholics Anonymous careers: Patterns of AA involvement five years after treatment entry. Alcoholism: Clinical and Experimental Research 29: 1983–90. [Google Scholar] [CrossRef]
- Kelly, John F., Claire M. Greene, and Brandon G. Bergman. 2018. Beyond abstinence: Changes in indices of quality of life with time in recovery in a nationally representative sample of U.S. adults. Alcoholism, Clinical and Experimental Research 42: 770–80. [Google Scholar] [CrossRef]
- Kelly, John F., Robert L. Stout, Molly Magill, J. Scott Tonigan, and Maria E. Pagano. 2011. Spirituality in recovery: A lagged mediational analysis of alcoholics anonymous’ principal theoretical mechanism of behavior change. Alcoholism, Clinical and Experimental Research 35: 454–63. [Google Scholar] [CrossRef] [PubMed] [Green Version]
- Kline, Rex B. 1998. Principles and Practice of Structural Equation Modeling. New York: Guilford Press. [Google Scholar]
- Koushede, Vibeke, and Bjørn E. Holstein. 2009. Sense of coherence and medicine use for headache among adolescents. The Journal of adolescent health: Official publication of the Society for Adolescent Medicine 45: 149–55. [Google Scholar] [CrossRef]
- Kraemer, Kevin L., Stephen A. Maisto, Joseph Conigliaro, Melissa McNeil, Adam J. Gordon, and Mary E. Kelley. 2002. Decreased alcohol consumption in outpatient drinkers is associated with improved quality of life and fewer alcohol-related consequences. Journal of General Internal Medicine 17: 382–86. [Google Scholar] [CrossRef]
- Krentzman, Amy R., James A. Cranford, and Elizabeth Robinson. 2013. Multiple dimensions of spirituality in recovery: A lagged mediational analysis of Alcoholics Anonymous’ principal theoretical mechanism of behavior change. Substance Abuse 34: 20–32. [Google Scholar] [CrossRef]
- Krentzman, Amy R., Stephen Strobbe, J. Irene Harris, Jennifer M. Jester, and Elizabeth Robinson. 2017. Decreased drinking and alcoholics anonymous are associated with different dimensions of spirituality. Psychology of Religion and Spirituality 9: S40–S48. [Google Scholar] [CrossRef]
- Krok, Dariusz. 2015. The role of meaning in life within the relations of religious coping and psychological well-being. Journal of Religion and Health 54: 2292–308. [Google Scholar] [CrossRef] [Green Version]
- Lyons, Geoffrey C. B., Frank P. Deane, and Peter J. Kelly. 2010. Forgiveness and purpose in life as spiritual mechanisms of recovery from substance use disorders. Addiction Research Theory 18: 528–43. [Google Scholar] [CrossRef]
- Lyons, Geoffrey C. B., Frank P. Deane, Peter Caputi, and Peter J. Kelly. 2011. Spirituality and the treatment of substance use disorders: An exploration of forgiveness, resentment and purpose in life. Addiction Research & Theory 19: 459–69. [Google Scholar]
- Magura, Stephe, Edward L. Knight, Howard S. Vogel, Daneyal Mahmood, Alexandre B. Laudet, and Andrew Rosenblum. 2003. Mediators of effectiveness in dual-focus self-help groups. The American Journal of Drug and Alcohol Abuse 29: 301–22. [Google Scholar] [CrossRef] [PubMed]
- Mason, Sarah J., Frank P. Deane, Peter J. Kelly, and Trevor P. Crowe. 2009. Do spirituality and religiosity help in the management of cravings in substance abuse treatment? Substance Use and Misuse 44: 1926–40. [Google Scholar] [CrossRef]
- May, Emily M., Bronwyn A. Hunter, Joseph Ferrari, Nicole Noel, and Leonard A. Jason. 2015. Hope and abstinence self-efficacy: Positive predictors of negative affect in substance abuse recovery. Community Mental Health Journal 51: 695–700. [Google Scholar] [CrossRef] [Green Version]
- Menard, Scott. 2001. Applied Logistic Regression Analysis, 2nd ed. London: Sage Publications. [Google Scholar]
- Moos, Rudolf H. 2011. Processes that promote recovery from addictive disorders. In Addiction Recovery Management: Theory, Research and Practice. Edited by John F. Kelly and William L. White. Totowa: Humana Press, pp. 45–66. [Google Scholar]
- Moos, Rudolf, Jeanne Schaefer, Jill Andrassy, and Bernice Moos. 2001. Outpatient mental health care, self-help groups, and patients’ one-year treatment outcomes. Journal of Clinical Psychology 57: 273–87. [Google Scholar] [CrossRef] [PubMed]
- Morjaria, Asesha, and Jim Orford. 2002. The role of religion and spirituality in recovery from drink problem: A qualitative study of Alcoholics Anonymous members and South Asian men. Addiction Research Theory 10: 225–56. [Google Scholar] [CrossRef]
- Nayeri, Nahid Dengham, Amir Hossein Goudarzian, Kaye Naghavi Herth, Nia Navaz, Hamid Sharif, Ameneh Yaghoobzadeh, Saeed Pahlevan Sharif, and Kelly-Ann Allen. 2020. Construct validity of the Herth Hope Index: A systematic review. International Journal of Health Sciences 14: 50–57. [Google Scholar]
- Nealon-Woods, Michele, Joseph R. Ferrari, and Leonard A. Jason. 1995. Twelve-step program use among Oxford House residents: Spirituality or social support in sobriety? Journal of Substance Abuse 7: 311–18. [Google Scholar] [CrossRef]
- Neff, J. Alan, and Samuel A. MacMaster. 2005. Spiritual mechanisms underlying substance abuse behavior change in faith-based substance abuse treatment. Journal of Social Work Practice in the Addictions 5: 33–54. [Google Scholar] [CrossRef]
- Nell, Werner, and Sebastiaan Rothmann. 2018. Hope, religiosity, and subjective well-being. Journal of Psychology in Africa 28: 253–60. [Google Scholar] [CrossRef]
- Nicholson, Thomas, Wayne Higgins, Paul Turner, Susan James, Fred Stickle, and Terry Pruitt. 1994. The relation between meaning in life and the occurrence of drug abuse: A retrospective study. Psychology of Addictive Behaviors 8: 24–28. [Google Scholar] [CrossRef]
- Pardini, Dustin A., Thomas G. Plante, Allen Sherman, and Jamie E. Stump. 2000. Religious faith and spirituality in substance abuse recovery: Determining the mental health benefits. Journal of Substance Abuse Treatment 19: 347–54. [Google Scholar] [CrossRef]
- Park, Crystal L. 2007. Religiousness/spirituality and health: A meaning systems perspective. Journal of Behavioral Medicine 30: 319–28. [Google Scholar] [CrossRef]
- Pew Research Center. 2018. Eastern and Western Europeans Differ on Importance of Religion, Views of Minorities, and Key Social Issues. Available online: https://www.pewforum.org/2018/10/29/eastern-and-western-europeans-differ-on-importance-ofreligion-views-of-minorities-and-key-social-issues/ (accessed on 17 September 2021).
- Polcin, Douglas E., and Sarah E. Zemore. 2004. Psychiatric severity and spirituality, helping, and participation in alcoholics anonymous during recovery. The American Journal of Drug and Alcohol Abuse 30: 577–92. [Google Scholar] [CrossRef]
- Preacher, Kristopher J., and Andrew F. Hayes. 2008. Contemporary approaches to assessing mediation in communication research. In The Sage Sourcebook of Advanced Data Analysis Methods for Communication Research. Edited by Andrew F. Hayes, Michael D. Slater and Leslie B. Snyder. Thousand Oaks: Sage Publications, pp. 13–54. [Google Scholar]
- Prochaska, James O., Carlo C. DiClemente, and John C. Norcross. 1992. In search of how people change: Applications to addictive behaviors. American Psychologist 47: 1102–14. [Google Scholar] [CrossRef]
- Robinson, Elizabeth A., Amy R. Krentzman, Jon R. Webb, and Kirk J. Brower. 2011. Six-month changes in spirituality and religiousness in alcoholics predict drinking outcomes at nine months. Journal of Studies on Alcohol and Drugs 72: 660–68. [Google Scholar] [CrossRef] [Green Version]
- Siek, Stanisław. 1993. Selected Methods of Personality Study. Warsaw: Academy of Catholic Theology. [Google Scholar]
- Silberman, Israela. 2005. Religion as a meaning system: Implications for the new millennium. Journal of Social Issues 61: 641–63. [Google Scholar] [CrossRef]
- Steger, Michael F., Frazier Patricia, Oishi Shigehiro, and Matthew Kaler. 2006. The meaning in life questionnaire: Assessing the presence of and search for meaning in life. Journal of Counseling Psychology 53: 80–93. [Google Scholar] [CrossRef]
- Steiger, James. H. 1990. Structural model evaluation and modification: An interval estimation approach. Multivariate Behavioral Research 25: 173–80. [Google Scholar] [CrossRef] [Green Version]
- Stewart, Chris, Gary F. Koeske, and Janice L. Pringle. 2017. The relationship between spirituality and overall health in African American substance abuse clients. Social Work and Christianity 44: 39–59. [Google Scholar]
- Tonigan, J. Scott, Elizabeth A. McCallion, Tessa Frohe, and Matthew R. Pearson. 2017. Lifetime Alcoholics Anonymous attendance as a predictor of spiritual gains in the Relapse Replication and Extension Project (RREP). Psychology of Addictive Behaviors: Journal of the Society of Psychologists in Addictive Behaviors 31: 54–60. [Google Scholar] [CrossRef]
- Tonigan, J. Scott, Gerard J. Connors, and William R. Miller. 1996. Alcoholics Anonymous Involvement (AAI) scale: Reliability and norms. Psychology of Addictive Behaviors 10: 75–80. [Google Scholar] [CrossRef]
- Twelve Steps and Twelve Traditions. 1987. Twelve Steps and Twelve Traditions. New York: Alcoholics Anonymous Inc. [Google Scholar]
- Underwood, G. Lynn. 2011. The Daily Spiritual Experience Scale: Overview and results. Religions 2: 29–50. [Google Scholar] [CrossRef]
- Wnuk, Marcin. 2015. Religious–spiritual sources of hope and the meaning of life in alcohol co-dependent subjects receiving support in self-help groups. Journal of Substance Use 20: 194–99. [Google Scholar] [CrossRef]
- Wnuk, Marcin. 2017. Hope as an important factor for mental health in alcohol-dependent subjects attending Alcoholics Anonymous. Journal of Substance Use 22: 182–86. [Google Scholar] [CrossRef]
- Wnuk, Marcin. 2021a. Indirect relationships between spiritual experiences and life satisfaction among Alcoholics Anonymous from Poland. Mediating role of hope, optimism and abstinence. Journal of Religion and Health. in review. [Google Scholar]
- Wnuk, Marcin. 2021b. Religion and Life Satisfaction of Polish Female Students Representing Roman Catholic Affiliation: Test of Empirical Model. Religions 12: 597. [Google Scholar] [CrossRef]
- Wnuk, Marcin, and Jerzy T. Marcinkowski. 2014. Do existential variables mediate between religious-spiritual facets of functionality and psychological wellbeing. Journal of Religion and Health 53: 56–67. [Google Scholar] [CrossRef] [Green Version]
- Wnuk, Marcin, Jerzy T. Marcinkowski, and Hędzelek Mateusz. 2009. Indirect relationship between spiritual experiences and wellbeing among co-dependent persons. Psychiatry 6: 82–90. [Google Scholar]
- Yalom, Irwin D., and Molin Leszcz. 1985. The Theory and Practice of Group Psychotherapy, 3rd ed. New York: Basic Books. [Google Scholar]
- Zarzycka, Beata, Jacek Śliwak, Dariusz Krok, and Paweł Ciszek. 2019. Religious comfort and anxiety in women with cancer: The mediating role of hope and moderating role of religious struggle. Psycho-Oncology 28: 1829–35. [Google Scholar] [CrossRef] [PubMed]
- Zhang, Meng Xuan, Hong Mian Yang, Kwok-Kit Tong, and Anise M. S. Wu. 2020. The prospective effect of purpose in life on gambling disorder and psychological flourishing among university students. Journal of Behavioral Addictions 9: 756–65. [Google Scholar] [CrossRef] [PubMed]
- Zylstra, Robert E. 2006. The use of spirituality in alcohol recovery. Southern Medical Journal 99: 643. [Google Scholar] [CrossRef] [PubMed]


| Classification | Percentage or Mean | |
|---|---|---|
| Gender | Men | 73.9% |
| Women | 26.1% | |
| Age | 46.1 years | |
| Education | Elementary education | 5.8 |
| Occupational education | 29% | |
| High school education | 46.4% | |
| University education | 18.8% | |
| Duration of AA participation | 102 months |
| DSES | BHS | PIL | HHI | Abstinence | |
|---|---|---|---|---|---|
| Mean | 21.37 | 3.12 | 108.14 | 38.54 | 75.79 |
| SD | 7.39 | 2.84 | 14.84 | 4.57 | 63.69 |
| Skewness | 0.76 | 1.69 | −0.88 | −0.01 | 0.86 |
| Kurtosis | 0.03 | 2.99 | 0.96 | −0.73 | −0.10 |
| Minimum | 5 | 0 | 66 | 29 | 0 |
| Maximum | 41 | 14 | 134 | 47 | 245 |
| Reliability | 0.78 | 0.90 | 0.79 | 0.80 | - |
| VIF | 1.72 | - | 1.67 | 1.7 | 1.18 |
| 1 | 2 | 3 | 4 | |
|---|---|---|---|---|
| 1. Hopelessness | ||||
| 2. Spiritual experiences | −0.28 ** | |||
| 3. Meaning in life | −0.58 ** | 0.55 ** | ||
| 4. Hope | −0.50 ** | 0.56 ** | 0.57 ** | |
| 5. Abstinence duration | 0.07 | 0.37 ** | 0.30 * | 0.30 * |
| Effect | SE | t | p | LLCI | ULCI | |
|---|---|---|---|---|---|---|
| −14.838 | −0.447 | 0.093 | −4.78 | 0.0000 | −0.634 | −0.260 |
| 0.000 | −0.205 | 0.066 | −3.08 | 0.0030 | −0.338 | −0.072 |
| 14.838 | 0.036 | 0.081 | 0.448 | 0.6554 | −0.126 | 0.200 |
| meaning in life as a moderator | ||||||
Publisher’s Note: MDPI stays neutral with regard to jurisdictional claims in published maps and institutional affiliations. |
© 2021 by the author. Licensee MDPI, Basel, Switzerland. This article is an open access article distributed under the terms and conditions of the Creative Commons Attribution (CC BY) license (https://creativecommons.org/licenses/by/4.0/).
Share and Cite
Wnuk, M. Indirect Relationship between Alcoholics Anonymous Spirituality and Their Hopelessness: The Role of Meaning in Life, Hope, and Abstinence Duration. Religions 2021, 12, 934. https://doi.org/10.3390/rel12110934
Wnuk M. Indirect Relationship between Alcoholics Anonymous Spirituality and Their Hopelessness: The Role of Meaning in Life, Hope, and Abstinence Duration. Religions. 2021; 12(11):934. https://doi.org/10.3390/rel12110934
Chicago/Turabian StyleWnuk, Marcin. 2021. "Indirect Relationship between Alcoholics Anonymous Spirituality and Their Hopelessness: The Role of Meaning in Life, Hope, and Abstinence Duration" Religions 12, no. 11: 934. https://doi.org/10.3390/rel12110934
APA StyleWnuk, M. (2021). Indirect Relationship between Alcoholics Anonymous Spirituality and Their Hopelessness: The Role of Meaning in Life, Hope, and Abstinence Duration. Religions, 12(11), 934. https://doi.org/10.3390/rel12110934
