A p-Tyr42 RhoA Inhibitor Promotes the Regeneration of Human Corneal Endothelial Cells by Ameliorating Cellular Senescence
Abstract
1. Introduction
2. Materials and Methods
2.1. Cell Culture
2.2. Cell Viability and Proliferation Assays
2.3. Cell Cycle Analysis
2.4. Cell Adhesion Assay
2.5. Immunofluorescence Staining
2.6. Western Blotting
2.7. Senescence-β-Galactosidase Assay and Cell Size Measurements
2.8. Mitochondrial Oxidative Stress Evaluation
2.9. Mitochondrial Membrane Potential Assay
2.10. Real-Time Reverse Transcription-Polymerase Chain Reaction (qRT-PCR)
2.11. Transcriptome Analysis
2.12. Analysis of Differentially Expressed Genes (DEGs) and Functional Analyses of DEGs
2.13. Autophagy Detection Imaging
2.14. Statistical Analysis
3. Results
3.1. MH4 Increases the Viability and Proliferation of Cultured hCECs
3.2. MH4 Affects Transcriptome
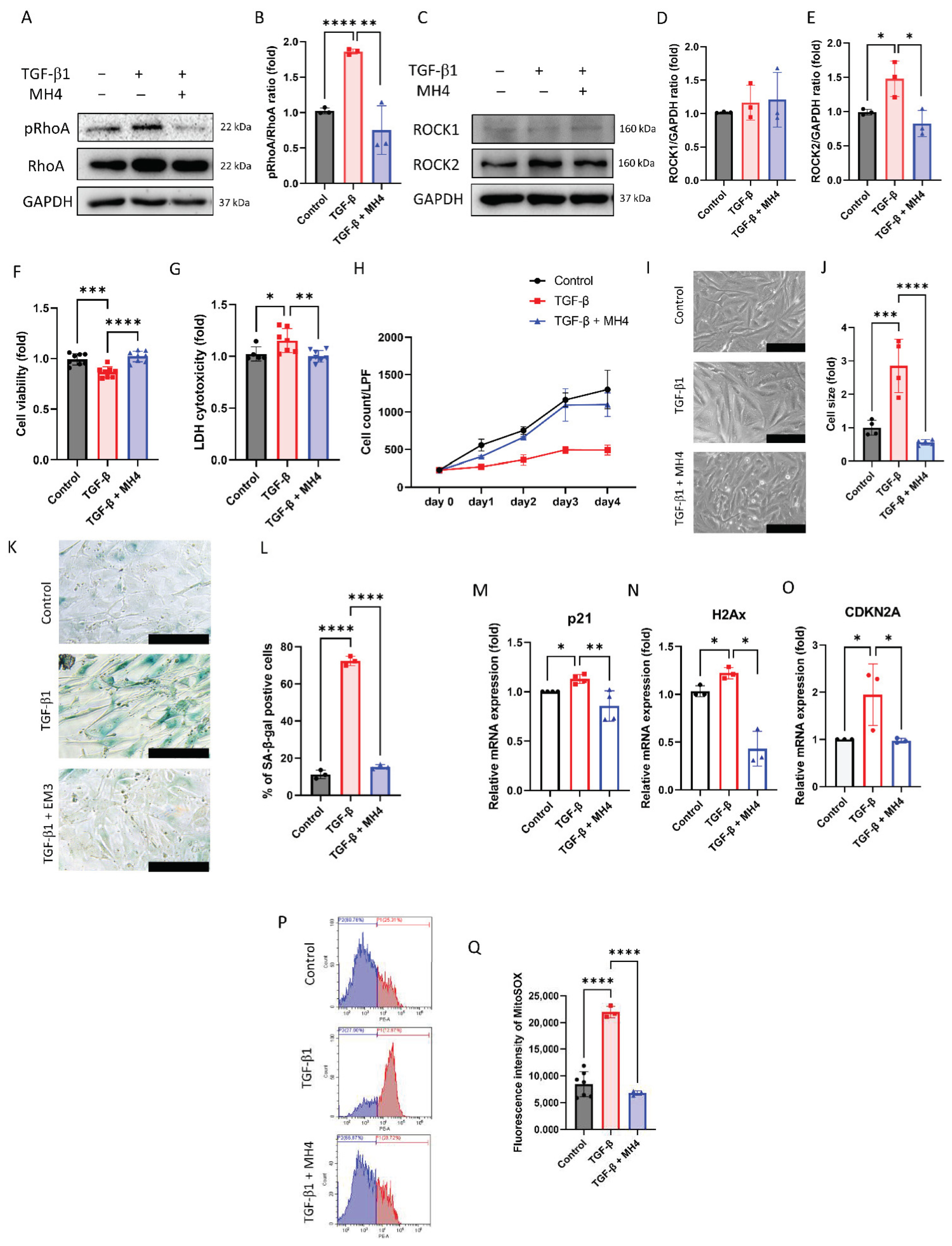
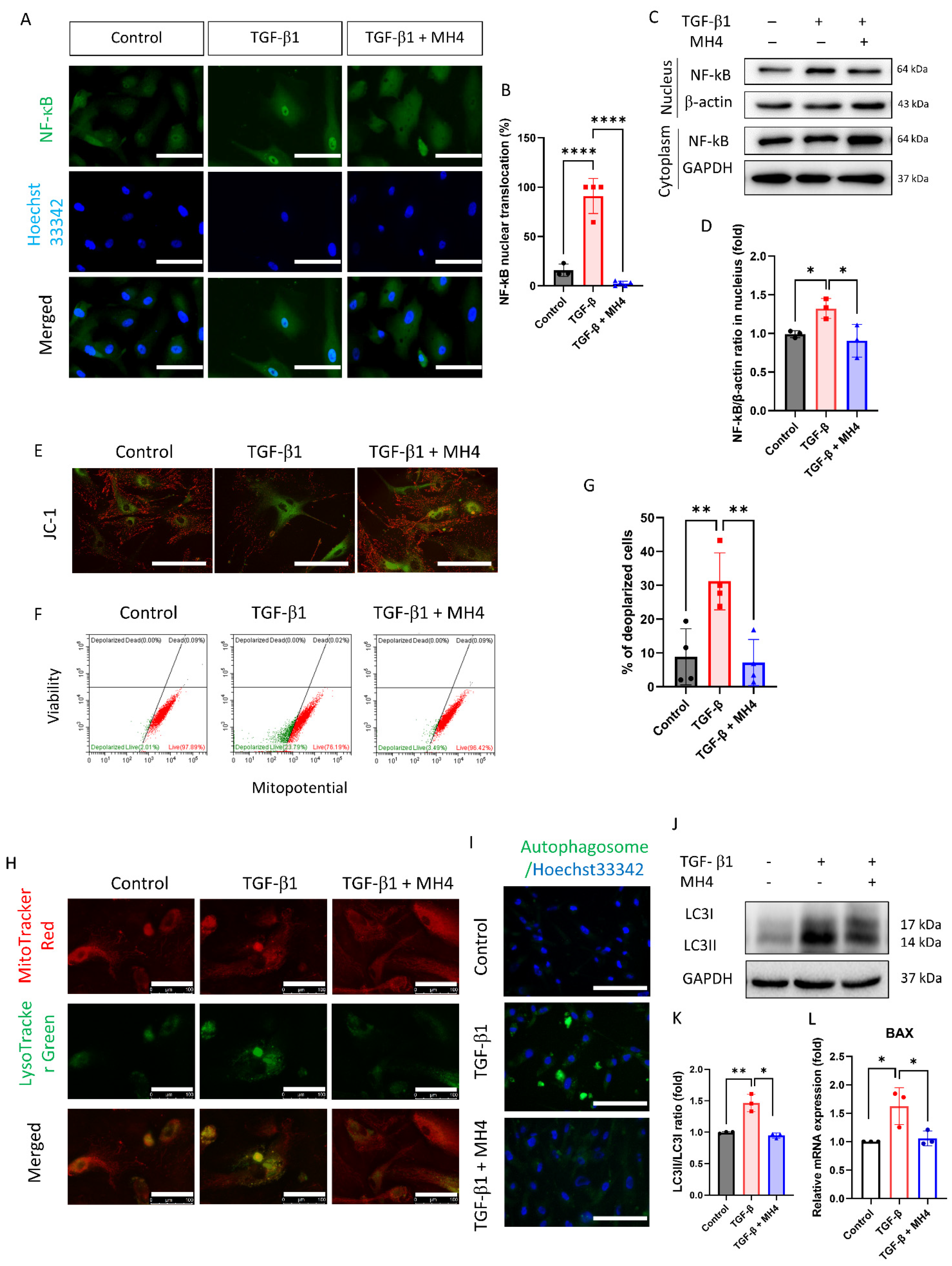
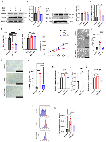
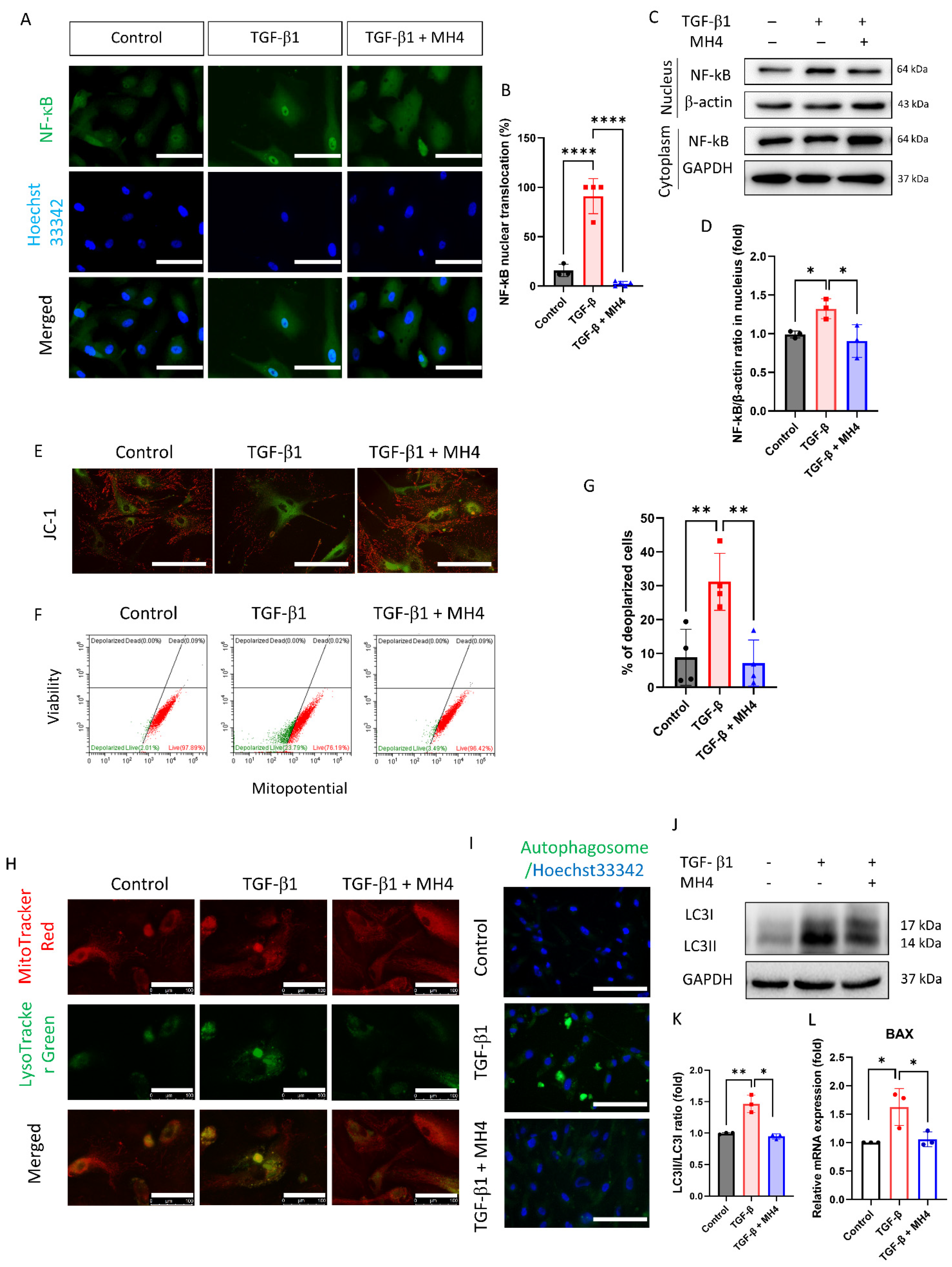
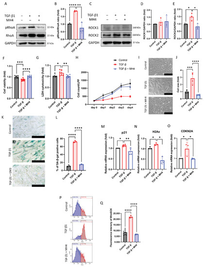
3.3. MH4 Protects the Cultured hCECs against TGF-β-Induced Senescence
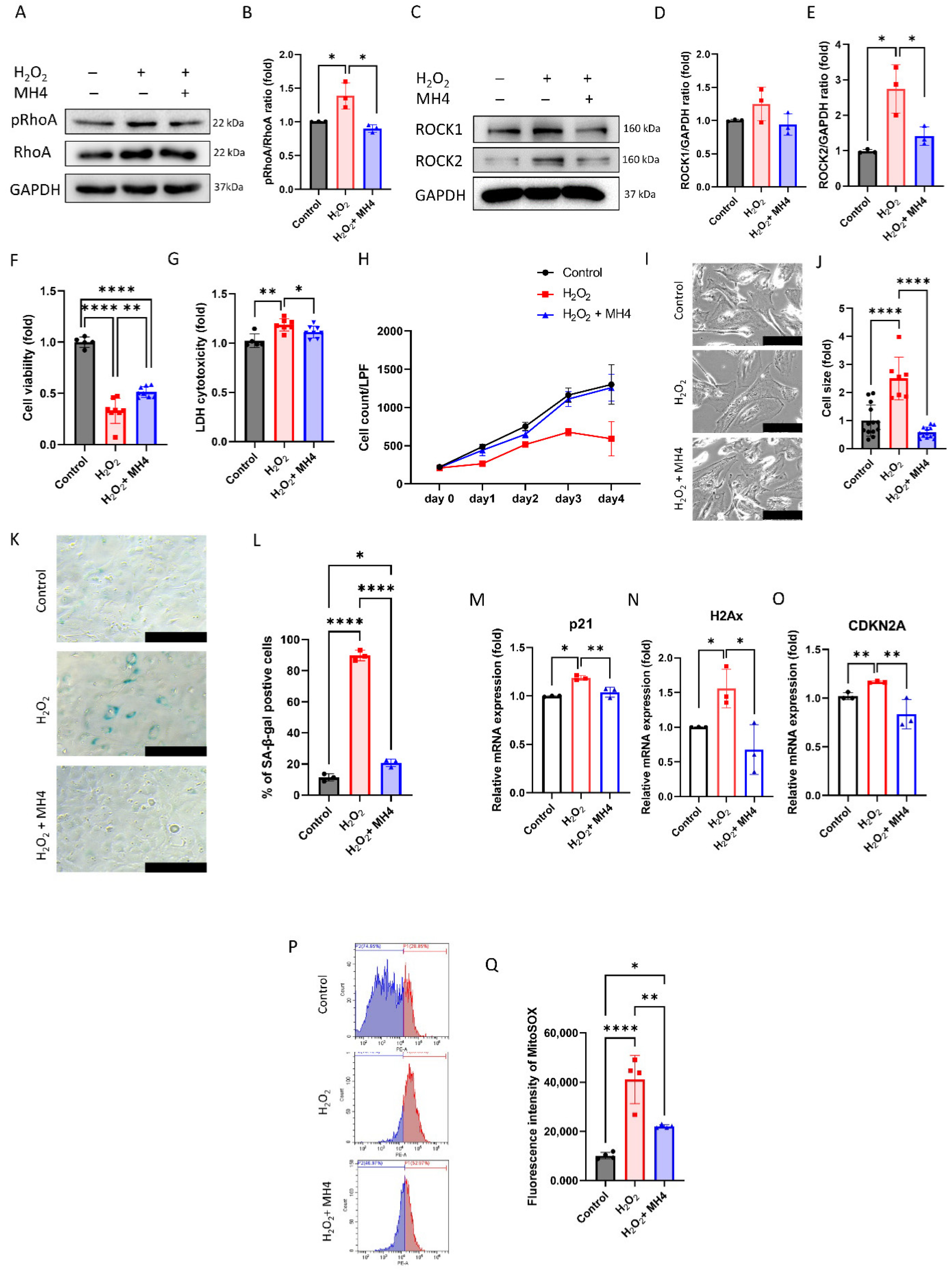
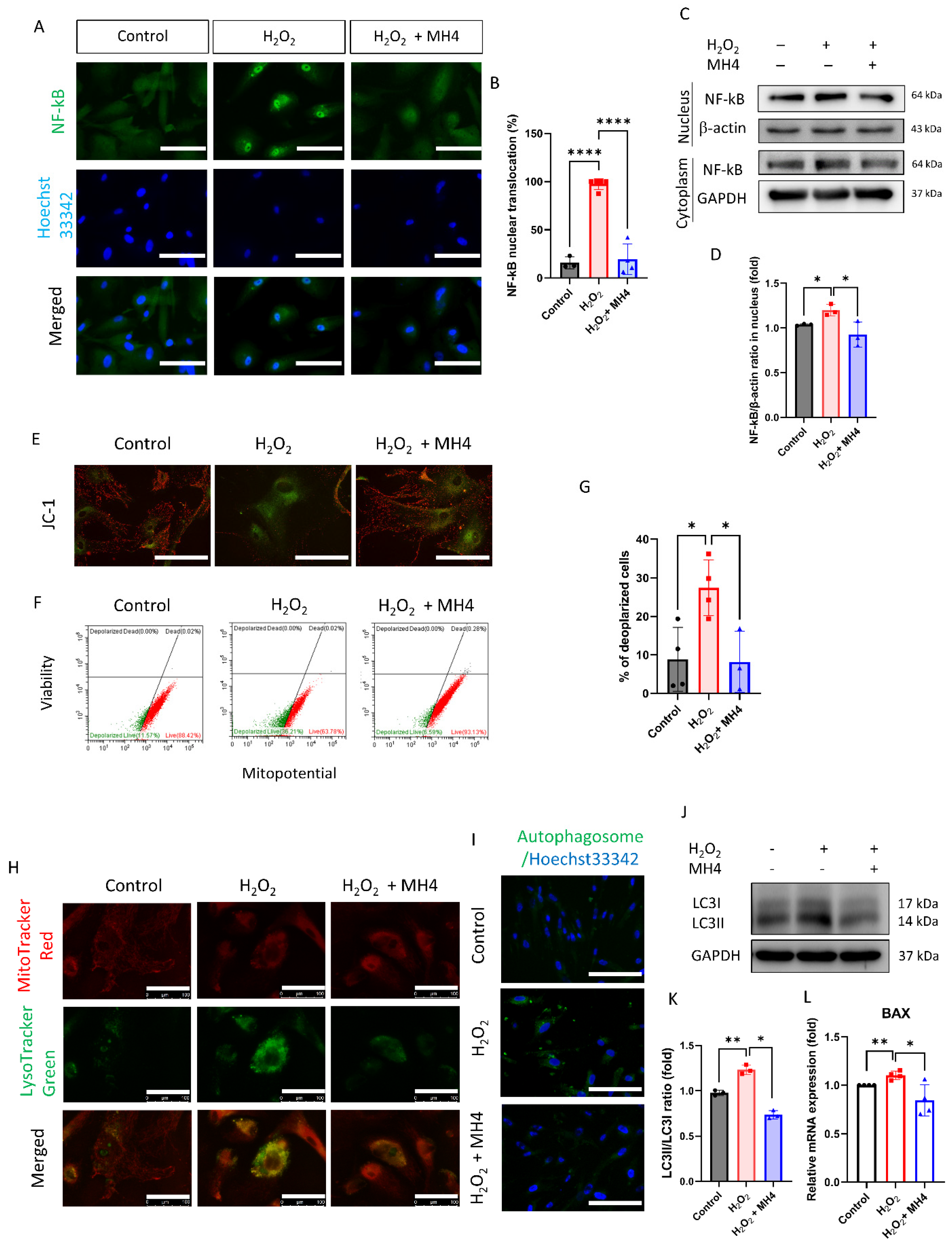
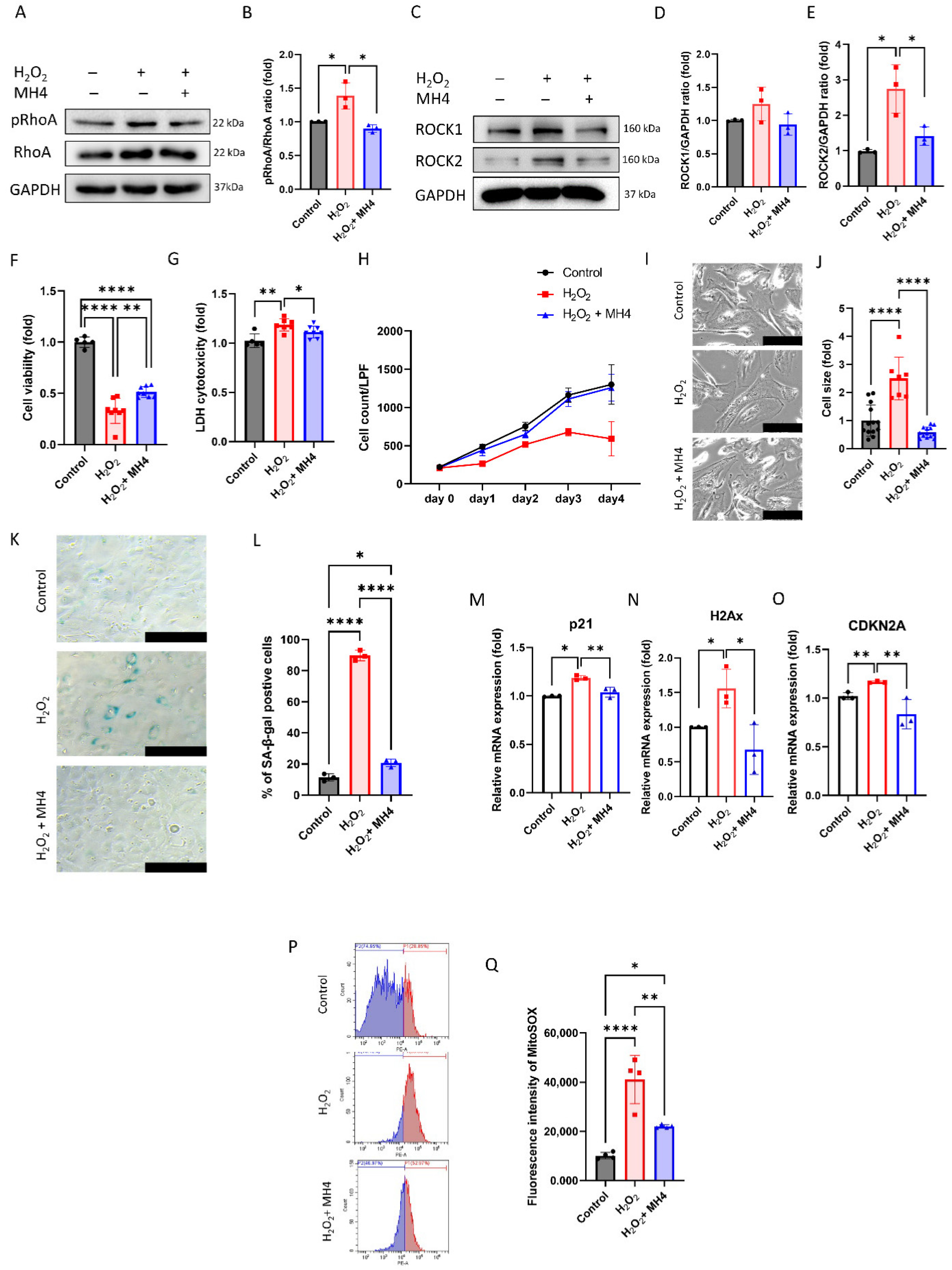
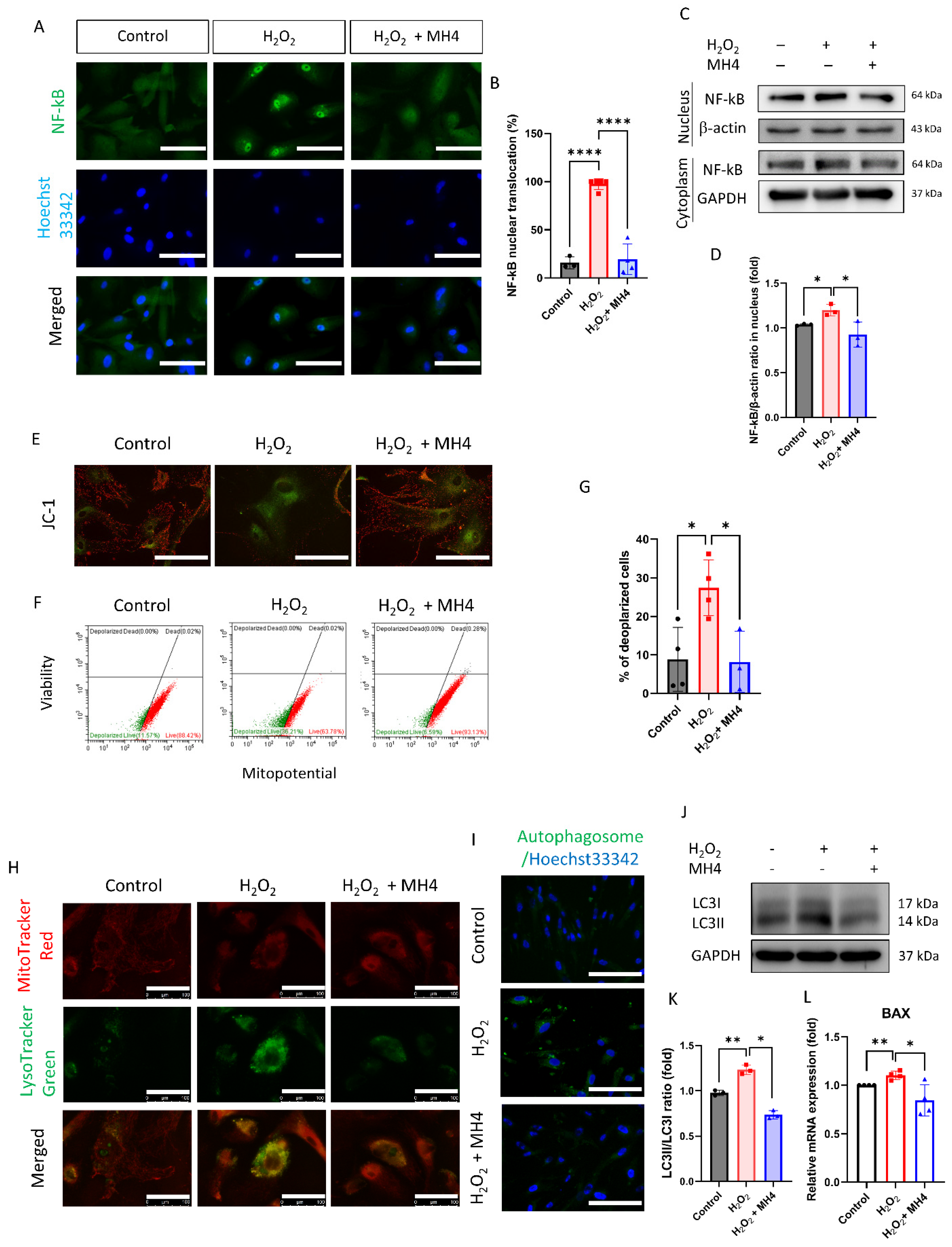
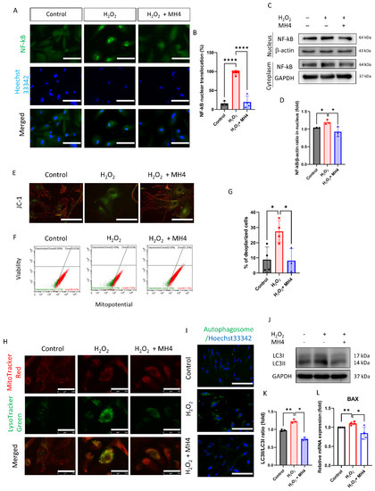
3.4. MH4 Protects the Cultured hCECs against Oxidative-Stress-Induced Senescence
4. Discussion
Supplementary Materials
Author Contributions
Funding
Institutional Review Board Statement
Informed Consent Statement
Data Availability Statement
Conflicts of Interest
References
- Weant, J.; Eveleth, D.D.; Subramaniam, A.; Jenkins-Eveleth, J.; Blaber, M.; Li, L.; Ornitz, D.M.; Alimardanov, A.; Broadt, T.; Dong, H.; et al. Regenerative responses of rabbit corneal endothelial cells to stimulation by fibroblast growth factor 1 (FGF1) derivatives, TTHX1001 and TTHX1114. Growth Factors 2021, 39, 14–27. [Google Scholar] [CrossRef] [PubMed]
- Kumar, A.; Yun, H.; Funderburgh, M.L.; Du, Y. Regenerative therapy for the Cornea. Prog. Retin. Eye Res. 2022, 87, 101011. [Google Scholar] [CrossRef] [PubMed]
- Miyagi, H.; Kim, S.; Li, J.; Murphy, C.J.; Thomasy, S.M. Topical Rho-Associated Kinase Inhibitor, Y27632, Accelerates Corneal Endothelial Regeneration in a Canine Cryoinjury Model. Cornea 2019, 38, 352–359. [Google Scholar] [CrossRef] [PubMed]
- Okumura, N.; Koizumi, N.; Ueno, M.; Sakamoto, Y.; Takahashi, H.; Tsuchiya, H.; Hamuro, J.; Kinoshita, S. ROCK inhibitor converts corneal endothelial cells into a phenotype capable of regenerating in vivo endothelial tissue. Am. J. Pathol. 2012, 181, 268–277. [Google Scholar] [CrossRef]
- Lee, J.; Park, S.; Roh, S. Y-27632, a ROCK inhibitor, delays senescence of putative murine salivary gland stem cells in culture. Arch. Oral. Biol. 2015, 60, 875–882. [Google Scholar] [CrossRef]
- Jung, B.; Lee, H.; Kim, S.; Tchah, H.; Hwang, C. Effect of Rho-Associated Kinase Inhibitor and Mesenchymal Stem Cell-Derived Conditioned Medium on Corneal Endothelial Cell Senescence and Proliferation. Cells 2021, 10, 1463. [Google Scholar] [CrossRef]
- He, Z.; Forest, F.; Gain, P.; Rageade, D.; Bernard, A.; Acquart, S.; Peoc’h, M.; Defoe, D.M.; Thuret, G. 3D map of the human corneal endothelial cell. Sci. Rep. 2016, 6, 29047. [Google Scholar] [CrossRef]
- Wang, H.; Yan, S.; Chai, H.; Riha, G.M.; Li, M.; Yao, Q.; Chen, C. Shear stress induces endothelial transdifferentiation from mouse smooth muscle cells. Biochem. Biophys. Res. Commun. 2006, 346, 860–865. [Google Scholar] [CrossRef]
- Kruger-Genge, A.; Blocki, A.; Franke, R.P.; Jung, F. Vascular Endothelial Cell Biology: An Update. Int. J. Mol. Sci. 2019, 20, 4411. [Google Scholar] [CrossRef]
- Roy, O.; Leclerc, V.B.; Bourget, J.M.; Theriault, M.; Proulx, S. Understanding the process of corneal endothelial morphological change in vitro. Investig. Ophthalmol. Vis. Sci. 2015, 56, 1228–1237. [Google Scholar] [CrossRef]
- Tominaga, K.; Suzuki, H.I. TGF-beta Signaling in Cellular Senescence and Aging-Related Pathology. Int. J. Mol. Sci. 2019, 20, 5002. [Google Scholar] [CrossRef]
- Kumper, S.; Mardakheh, F.K.; McCarthy, A.; Yeo, M.; Stamp, G.W.; Paul, A.; Worboys, J.; Sadok, A.; Jorgensen, C.; Guichard, S.; et al. Rho-associated kinase (ROCK) function is essential for cell cycle progression, senescence and tumorigenesis. Elife 2016, 5, e12994. [Google Scholar] [CrossRef] [PubMed]
- Xu, T.; Wu, M.; Feng, J.; Lin, X.; Gu, Z. RhoA/Rho kinase signaling regulates transforming growth factor-beta1-induced chondrogenesis and actin organization of synovium-derived mesenchymal stem cells through interaction with the Smad pathway. Int. J. Mol. Med. 2012, 30, 1119–1125. [Google Scholar] [CrossRef] [PubMed]
- Zanin-Zhorov, A.; Blazar, B.R. ROCK2, a critical regulator of immune modulation and fibrosis has emerged as a therapeutic target in chronic graft-versus-host disease. Clin. Immunol. 2021, 230, 108823. [Google Scholar] [CrossRef] [PubMed]
- Nagai, Y.; Matoba, K.; Kawanami, D.; Takeda, Y.; Akamine, T.; Ishizawa, S.; Kanazawa, Y.; Yokota, T.; Utsunomiya, K.; Nishimura, R. ROCK2 regulates TGF-beta-induced expression of CTGF and profibrotic genes via NF-kappaB and cytoskeleton dynamics in mesangial cells. Am. J. Physiol.-Renal Physiol. 2019, 317, F839–F851. [Google Scholar] [CrossRef] [PubMed]
- Harris, D.L.; Joyce, N.C. Transforming growth factor-beta suppresses proliferation of rabbit corneal endothelial cells in vitro. J. Interferon Cytokine Res. 1999, 19, 327–334. [Google Scholar] [CrossRef]
- Okumura, N.; Kay, E.P.; Nakahara, M.; Hamuro, J.; Kinoshita, S.; Koizumi, N. Inhibition of TGF-beta signaling enables human corneal endothelial cell expansion in vitro for use in regenerative medicine. PLoS ONE 2013, 8, e58000. [Google Scholar] [CrossRef]
- Beaulieu Leclerc, V.; Roy, O.; Santerre, K.; Proulx, S. TGF-beta1 promotes cell barrier function upon maturation of corneal endothelial cells. Sci. Rep. 2018, 8, 4438. [Google Scholar] [CrossRef]
- Zhang, Z.H.; Miao, Y.Y.; Ke, B.L.; Liu, K.; Xu, X. LY2109761, Transforming Growth Factor beta Receptor Type I and Type II Dual Inhibitor, is a Novel Approach to Suppress Endothelial Mesenchymal Transformation in Human Corneal Endothelial Cells. Cell. Physiol. Biochem. 2018, 50, 963–972. [Google Scholar] [CrossRef]
- Li, Z.; Liu, T.; Ma, J.; Guo, Q.; Ma, L.; Lv, Q.; Jiang, Y.; Wei, C.; Zhang, J. TGF-beta induces corneal endothelial senescence via increase of mitochondrial reactive oxygen species in chronic corneal allograft failure. Aging 2018, 10, 3474–3485. [Google Scholar] [CrossRef]
- Okumura, N.; Hashimoto, K.; Kitahara, M.; Okuda, H.; Ueda, E.; Watanabe, K.; Nakahara, M.; Sato, T.; Kinoshita, S.; Tourtas, T.; et al. Activation of TGF-beta signaling induces cell death via the unfolded protein response in Fuchs endothelial corneal dystrophy. Sci. Rep. 2017, 7, 6801. [Google Scholar] [CrossRef] [PubMed]
- Liu, J.; Gao, H.Y.; Wang, X.F. The role of the Rho/ROCK signaling pathway in inhibiting axonal regeneration in the central nervous system. Neural Regen. Res. 2015, 10, 1892–1896. [Google Scholar] [CrossRef] [PubMed]
- Haga, R.B.; Ridley, A.J. Rho GTPases: Regulation and roles in cancer cell biology. Small GTPases 2016, 7, 207–221. [Google Scholar] [CrossRef] [PubMed]
- Guo, X.; Stafford, L.J.; Bryan, B.; Xia, C.; Ma, W.; Wu, X.; Liu, D.; Songyang, Z.; Liu, M. A Rac/Cdc42-specific exchange factor, GEFT, induces cell proliferation, transformation, and migration. J. Biol. Chem. 2003, 278, 13207–13215. [Google Scholar] [CrossRef] [PubMed]
- Maldonado, M.D.M.; Medina, J.I.; Velazquez, L.; Dharmawardhane, S. Targeting Rac and Cdc42 GEFs in Metastatic Cancer. Front. Cell Dev. Biol. 2020, 8, 201. [Google Scholar] [CrossRef]
- Hartmann, S.; Ridley, A.J.; Lutz, S. The Function of Rho-Associated Kinases ROCK1 and ROCK2 in the Pathogenesis of Cardiovascular Disease. Front. Pharmacol. 2015, 6, 276. [Google Scholar] [CrossRef]
- Kaczorowski, M.; Biecek, P.; Donizy, P.; Pieniazek, M.; Matkowski, R.; Halon, A. ROCK1 and ROCK2 Are Down-regulated in Aggressive and Advanced Skin Melanomas—A Clinicopathological Perspective. Anticancer. Res. 2020, 40, 1931–1942. [Google Scholar] [CrossRef]
- Julian, L.; Olson, M.F. Rho-associated coiled-coil containing kinases (ROCK): Structure, regulation, and functions. Small GTPases 2014, 5, e29846. [Google Scholar] [CrossRef]
- Shimizu, T.; Liao, J.K. Rho Kinases and Cardiac Remodeling. Circ. J. 2016, 80, 1491–1498. [Google Scholar] [CrossRef]
- Shi, J.; Wu, X.; Surma, M.; Vemula, S.; Zhang, L.; Yang, Y.; Kapur, R.; Wei, L. Distinct roles for ROCK1 and ROCK2 in the regulation of cell detachment. Cell Death Dis. 2013, 4, e483. [Google Scholar] [CrossRef]
- Sunamura, S.; Satoh, K.; Kurosawa, R.; Ohtsuki, T.; Kikuchi, N.; Elias-Al-Mamun, M.; Shimizu, T.; Ikeda, S.; Suzuki, K.; Satoh, T.; et al. Different roles of myocardial ROCK1 and ROCK2 in cardiac dysfunction and postcapillary pulmonary hypertension in mice. Proc. Natl. Acad. Sci. USA 2018, 115, E7129–E7138. [Google Scholar] [CrossRef] [PubMed]
- Okamoto, R.; Li, Y.; Noma, K.; Hiroi, Y.; Liu, P.Y.; Taniguchi, M.; Ito, M.; Liao, J.K. FHL2 prevents cardiac hypertrophy in mice with cardiac-specific deletion of ROCK2. FASEB J. 2013, 27, 1439–1449. [Google Scholar] [CrossRef] [PubMed]
- Zhang, Y.M.; Bo, J.; Taffet, G.E.; Chang, J.; Shi, J.; Reddy, A.K.; Michael, L.H.; Schneider, M.D.; Entman, M.L.; Schwartz, R.J.; et al. Targeted deletion of ROCK1 protects the heart against pressure overload by inhibiting reactive fibrosis. FASEB J. 2006, 20, 916–925. [Google Scholar] [CrossRef] [PubMed]
- Kim, J.G.; Mahmud, S.; Min, J.K.; Lee, Y.B.; Kim, H.; Kang, D.C.; Park, H.S.; Seong, J.; Park, J.B. RhoA GTPase phosphorylated at tyrosine 42 by src kinase binds to beta-catenin and contributes transcriptional regulation of vimentin upon Wnt3A. Redox Biol. 2021, 40, 101842. [Google Scholar] [CrossRef]
- Cap, K.C.; Kim, J.G.; Hamza, A.; Park, J.B. P-Tyr42 RhoA GTPase amplifies superoxide formation through p47phox, phosphorylated by ROCK. Biochem. Biophys. Res. Commun. 2020, 523, 972–978. [Google Scholar] [CrossRef]
- Kim, J.G.; Choi, K.C.; Hong, C.W.; Park, H.S.; Choi, E.K.; Kim, Y.S.; Park, J.B. Tyr42 phosphorylation of RhoA GTPase promotes tumorigenesis through nuclear factor (NF)-kappaB. Free. Radic. Biol. Med. 2017, 112, 69–83. [Google Scholar] [CrossRef]
- Smeringaiova, I.; Utheim, T.P.; Jirsova, K. Ex vivo expansion and characterization of human corneal endothelium for transplantation: A review. Stem Cell Res. Ther. 2021, 12, 554. [Google Scholar] [CrossRef]
- Cai, L.; Qin, X.; Xu, Z.; Song, Y.; Jiang, H.; Wu, Y.; Ruan, H.; Chen, J. Comparison of Cytotoxicity Evaluation of Anticancer Drugs between Real-Time Cell Analysis and CCK-8 Method. ACS Omega 2019, 4, 12036–12042. [Google Scholar] [CrossRef]
- Yin, L.M.; Wei, Y.; Wang, W.Q.; Wang, Y.; Xu, Y.D.; Yang, Y.Q. Simultaneous application of BrdU and WST-1 measurements for detection of the proliferation and viability of airway smooth muscle cells. Biol. Res. 2014, 47, 75. [Google Scholar] [CrossRef]
- Kaja, S.; Payne, A.J.; Naumchuk, Y.; Koulen, P. Quantification of Lactate Dehydrogenase for Cell Viability Testing Using Cell Lines and Primary Cultured Astrocytes. Curr. Protoc. Toxicol. 2017, 72, 2–26. [Google Scholar] [CrossRef]
- Hwang, J.S.; Ma, D.J.; Choi, J.; Shin, Y.J. COL8A2 Regulates the Fate of Corneal Endothelial Cells. Investig. Ophthalmol. Vis. Sci. 2020, 61, 26. [Google Scholar] [CrossRef]
- Kang, S.J.; Jun, J.S.; Hong, K.W. Transcriptome Analysis Reveals Immunomodulatory Effect of Spore-Displayed p75 on Human Intestinal Epithelial Caco-2 Cells. Int. J. Mol. Sci. 2022, 23, 14519. [Google Scholar] [CrossRef]
- Bolger, A.M.; Lohse, M.; Usadel, B. Trimmomatic: A flexible trimmer for Illumina sequence data. Bioinformatics 2014, 30, 2114–2120. [Google Scholar] [CrossRef]
- Kim, D.; Paggi, J.M.; Park, C.; Bennett, C.; Salzberg, S.L. Graph-based genome alignment and genotyping with HISAT2 and HISAT-genotype. Nat. Biotechnol. 2019, 37, 907–915. [Google Scholar] [CrossRef] [PubMed]
- Love, M.I.; Huber, W.; Anders, S. Moderated estimation of fold change and dispersion for RNA-seq data with DESeq2. Genome Biol. 2014, 15, 550. [Google Scholar] [CrossRef]
- Pertea, M.; Pertea, G.M.; Antonescu, C.M.; Chang, T.C.; Mendell, J.T.; Salzberg, S.L. StringTie enables improved reconstruction of a transcriptome from RNA-seq reads. Nat. Biotechnol. 2015, 33, 290–295. [Google Scholar] [CrossRef] [PubMed]
- Chen, J.; Bardes, E.E.; Aronow, B.J.; Jegga, A.G. ToppGene Suite for gene list enrichment analysis and candidate gene prioritization. Nucleic Acids Res. 2009, 37, W305–W311. [Google Scholar] [CrossRef] [PubMed]
- Guo, S.; Liang, Y.; Murphy, S.F.; Huang, A.; Shen, H.; Kelly, D.F.; Sobrado, P.; Sheng, Z. A rapid and high content assay that measures cyto-ID-stained autophagic compartments and estimates autophagy flux with potential clinical applications. Autophagy 2015, 11, 560–572. [Google Scholar] [CrossRef]
- Xu, L.; Deng, Z.N.; Wu, K.C.; Malviya, M.K.; Solanki, M.K.; Verma, K.K.; Pang, T.; Li, Y.J.; Liu, X.Y.; Kashyap, B.K.; et al. Transcriptome Analysis Reveals a Gene Expression Pattern That Contributes to Sugarcane Bud Propagation Induced by Indole-3-Butyric Acid. Front. Plant. Sci. 2022, 13, 852886. [Google Scholar] [CrossRef]
- Albensi, B.C. What Is Nuclear Factor Kappa B (NF-kappaB) Doing in and to the Mitochondrion? Front. Cell Dev. Biol. 2019, 7, 154. [Google Scholar] [CrossRef]
- Aman, Y.; Schmauck-Medina, T.; Hansen, M.; Morimoto, R.I.; Simon, A.K.; Bjedov, I.; Palikaras, K.; Simonsen, A.; Johansen, T.; Tavernarakis, N.; et al. Autophagy in healthy aging and disease. Nat. Aging 2021, 1, 634–650. [Google Scholar] [CrossRef]
- Yim, W.W.; Mizushima, N. Lysosome biology in autophagy. Cell Discov. 2020, 6, 6. [Google Scholar] [CrossRef] [PubMed]
- Karch, J.; Schips, T.G.; Maliken, B.D.; Brody, M.J.; Sargent, M.A.; Kanisicak, O.; Molkentin, J.D. Autophagic cell death is dependent on lysosomal membrane permeability through Bax and Bak. Elife 2017, 6, e30543. [Google Scholar] [CrossRef] [PubMed]
- Junn, E.; Lee, K.N.; Ju, H.R.; Han, S.H.; Im, J.Y.; Kang, H.S.; Lee, T.H.; Bae, Y.S.; Ha, K.S.; Lee, Z.W.; et al. Requirement of hydrogen peroxide generation in TGF-beta 1 signal transduction in human lung fibroblast cells: Involvement of hydrogen peroxide and Ca2+ in TGF-beta 1-induced IL-6 expression. J. Immunol. 2000, 165, 2190–2197. [Google Scholar] [CrossRef] [PubMed]
- So, S.; Park, Y.; Kang, S.S.; Han, J.; Sunwoo, J.H.; Lee, W.; Kim, J.; Ye, E.A.; Kim, J.Y.; Tchah, H.; et al. Therapeutic Potency of Induced Pluripotent Stem-Cell-Derived Corneal Endothelial-like Cells for Corneal Endothelial Dysfunction. Int. J. Mol. Sci. 2022, 24, 701. [Google Scholar] [CrossRef]
- Bae, Y.; Hwang, J.S.; Shin, Y.J. miR-30c-1 encourages human corneal endothelial cells to regenerate through ameliorating senescence. Aging 2021, 13, 9348–9372. [Google Scholar] [CrossRef]
- Guan, G.; Cannon, R.D.; Coates, D.E.; Mei, L. Effect of the Rho-Kinase/ROCK Signaling Pathway on Cytoskeleton Components. Genes 2023, 14, 272. [Google Scholar] [CrossRef]
- Meekins, L.C.; Rosado-Adames, N.; Maddala, R.; Zhao, J.J.; Rao, P.V.; Afshari, N.A. Corneal Endothelial Cell Migration and Proliferation Enhanced by Rho Kinase (ROCK) Inhibitors in In Vitro and In Vivo Models. Investig. Ophthalmol. Vis. Sci. 2016, 57, 6731–6738. [Google Scholar] [CrossRef]
- Kim, J.G.; Islam, R.; Cho, J.Y.; Jeong, H.; Cap, K.C.; Park, Y.; Hossain, A.J.; Park, J.B. Regulation of RhoA GTPase and various transcription factors in the RhoA pathway. J. Cell. Physiol. 2018, 233, 6381–6392. [Google Scholar] [CrossRef]
- Lee, W.; Miyagawa, Y.; Long, C.; Zhang, M.; Cooper, D.K.; Hara, H. Effect of Rho-kinase Inhibitor, Y27632, on Porcine Corneal Endothelial Cell Culture, Inflammation and Immune Regulation. Ocul. Immunol. Inflamm. 2016, 24, 579–593. [Google Scholar] [CrossRef]
- Okumura, N.; Nakano, S.; Kay, E.P.; Numata, R.; Ota, A.; Sowa, Y.; Sakai, T.; Ueno, M.; Kinoshita, S.; Koizumi, N. Involvement of cyclin D and p27 in cell proliferation mediated by ROCK inhibitors Y-27632 and Y-39983 during corneal endothelium wound healing. Investig. Ophthalmol. Vis. Sci. 2014, 55, 318–329. [Google Scholar] [CrossRef] [PubMed]
- Blanchoin, L.; Boujemaa-Paterski, R.; Sykes, C.; Plastino, J. Actin dynamics, architecture, and mechanics in cell motility. Physiol. Rev. 2014, 94, 235–263. [Google Scholar] [CrossRef] [PubMed]
- Timm, S.; Nunes-Nesi, A.; Parnik, T.; Morgenthal, K.; Wienkoop, S.; Keerberg, O.; Weckwerth, W.; Kleczkowski, L.A.; Fernie, A.R.; Bauwe, H. A cytosolic pathway for the conversion of hydroxypyruvate to glycerate during photorespiration in Arabidopsis. Plant Cell 2008, 20, 2848–2859. [Google Scholar] [CrossRef] [PubMed]
- Tran, E.J.; King, M.C.; Corbett, A.H. Macromolecular transport between the nucleus and the cytoplasm: Advances in mechanism and emerging links to disease. Biochim. Biophys. Acta 2014, 1843, 2784–2795. [Google Scholar] [CrossRef]
- Kodiha, M.; Stochaj, U. Nuclear transport: A switch for the oxidative stress-signaling circuit? J. Signal. Transduct. 2012, 2012, 208650. [Google Scholar] [CrossRef]
- Dos Santos, A.; Toseland, C.P. Regulation of Nuclear Mechanics and the Impact on DNA Damage. Int. J. Mol. Sci. 2021, 22, 3178. [Google Scholar] [CrossRef]
- Mimura, T.; Joyce, N.C. Replication competence and senescence in central and peripheral human corneal endothelium. Investig. Ophthalmol. Vis. Sci. 2006, 47, 1387–1396. [Google Scholar] [CrossRef]
- Sheerin, A.N.; Smith, S.K.; Jennert-Burston, K.; Brook, A.J.; Allen, M.C.; Ibrahim, B.; Jones, D.; Wallis, C.; Engelmann, K.; Rhys-Williams, W.; et al. Characterization of cellular senescence mechanisms in human corneal endothelial cells. Aging Cell 2012, 11, 234–240. [Google Scholar] [CrossRef]
- Senturk, S.; Mumcuoglu, M.; Gursoy-Yuzugullu, O.; Cingoz, B.; Akcali, K.C.; Ozturk, M. Transforming growth factor-beta induces senescence in hepatocellular carcinoma cells and inhibits tumor growth. Hepatology 2010, 52, 966–974. [Google Scholar] [CrossRef]
- Li, Z.Y.; Chen, Z.L.; Zhang, T.; Wei, C.; Shi, W.Y. TGF-beta and NF-kappaB signaling pathway crosstalk potentiates corneal epithelial senescence through an RNA stress response. Aging 2016, 8, 2337–2354. [Google Scholar] [CrossRef]
- Salminen, A.; Kauppinen, A.; Kaarniranta, K. Emerging role of NF-kappaB signaling in the induction of senescence-associated secretory phenotype (SASP). Cell. Signal. 2012, 24, 835–845. [Google Scholar] [CrossRef]
- Liu, R.M.; Desai, L.P. Reciprocal regulation of TGF-beta and reactive oxygen species: A perverse cycle for fibrosis. Redox Biol. 2015, 6, 565–577. [Google Scholar] [CrossRef] [PubMed]
- Wu, J.; Niu, J.; Li, X.; Wang, X.; Guo, Z.; Zhang, F. TGF-beta1 induces senescence of bone marrow mesenchymal stem cells via increase of mitochondrial ROS production. BMC Dev. Biol. 2014, 14, 21. [Google Scholar] [CrossRef] [PubMed]
- Davalli, P.; Mitic, T.; Caporali, A.; Lauriola, A.; D’Arca, D. ROS, Cell Senescence, and Novel Molecular Mechanisms in Aging and Age-Related Diseases. Oxid. Med. Cell. Longev. 2016, 2016, 3565127. [Google Scholar] [CrossRef]
- Tong, L.; Tergaonkar, V. Rho protein GTPases and their interactions with NFkappaB: Crossroads of inflammation and matrix biology. Biosci. Rep. 2014, 34, e00115. [Google Scholar] [CrossRef]
- Du, F.; Qi, X.; Zhang, A.; Sui, F.; Wang, X.; Proud, C.G.; Lin, C.; Fan, X.; Li, J. MRTF-A-NF-kappaB/p65 axis-mediated PDL1 transcription and expression contributes to immune evasion of non-small-cell lung cancer via TGF-beta. Exp. Mol. Med. 2021, 53, 1366–1378. [Google Scholar] [CrossRef] [PubMed]
- Zorova, L.D.; Popkov, V.A.; Plotnikov, E.Y.; Silachev, D.N.; Pevzner, I.B.; Jankauskas, S.S.; Babenko, V.A.; Zorov, S.D.; Balakireva, A.V.; Juhaszova, M.; et al. Mitochondrial membrane potential. Anal. Biochem. 2018, 552, 50–59. [Google Scholar] [CrossRef]
- Zhdanov, A.V.; Andreev, D.E.; Baranov, P.V.; Papkovsky, D.B. Low energy costs of F1Fo ATP synthase reversal in colon carcinoma cells deficient in mitochondrial complex IV. Free. Radic. Biol. Med. 2017, 106, 184–195. [Google Scholar] [CrossRef]
- Redmann, M.; Darley-Usmar, V.; Zhang, J. The Role of Autophagy, Mitophagy and Lysosomal Functions in Modulating Bioenergetics and Survival in the Context of Redox and Proteotoxic Damage: Implications for Neurodegenerative Diseases. Aging Dis. 2016, 7, 150–162. [Google Scholar] [CrossRef]
- Yao, Z.; Klionsky, D.J. An unconventional pathway for mitochondrial protein degradation. Autophagy 2016, 12, 1971–1972. [Google Scholar] [CrossRef]
- Haeussler, S.; Kohler, F.; Witting, M.; Premm, M.F.; Rolland, S.G.; Fischer, C.; Chauve, L.; Casanueva, O.; Conradt, B. Autophagy compensates for defects in mitochondrial dynamics. PLoS Genet. 2020, 16, e1008638. [Google Scholar] [CrossRef]
- Kubli, D.A.; Gustafsson, A.B. Mitochondria and mitophagy: The yin and yang of cell death control. Circ. Res. 2012, 111, 1208–1221. [Google Scholar] [CrossRef]
- Li, X.; Zhang, W.; Cao, Q.; Wang, Z.; Zhao, M.; Xu, L.; Zhuang, Q. Mitochondrial dysfunction in fibrotic diseases. Cell Death Discov. 2020, 6, 80. [Google Scholar] [CrossRef]
- Whelan, K.A.; Chandramouleeswaran, P.M.; Tanaka, K.; Natsuizaka, M.; Guha, M.; Srinivasan, S.; Darling, D.S.; Kita, Y.; Natsugoe, S.; Winkler, J.D.; et al. Autophagy supports generation of cells with high CD44 expression via modulation of oxidative stress and Parkin-mediated mitochondrial clearance. Oncogene 2017, 36, 4843–4858. [Google Scholar] [CrossRef] [PubMed]
- Zhao, X.; Wang, Y.; Wang, Y.; Li, S.; Chen, P. Oxidative stress and premature senescence in corneal endothelium following penetrating keratoplasty in an animal model. BMC Ophthalmol. 2016, 16, 16. [Google Scholar] [CrossRef] [PubMed]
- Jiang, G.J.; You, X.G.; Fan, T.J. Ultraviolet B irradiation induces senescence of human corneal endothelial cells in vitro by DNA damage response and oxidative stress. J. Photochem. Photobiol. B Biol. 2022, 235, 112568. [Google Scholar] [CrossRef]
- Park, W.H. The effects of exogenous H2O2 on cell death, reactive oxygen species and glutathione levels in calf pulmonary artery and human umbilical vein endothelial cells. Int. J. Mol. Med. 2013, 31, 471–476. [Google Scholar] [CrossRef] [PubMed]
- Zorov, D.B.; Juhaszova, M.; Sollott, S.J. Mitochondrial reactive oxygen species (ROS) and ROS-induced ROS release. Physiol. Rev. 2014, 94, 909–950. [Google Scholar] [CrossRef] [PubMed]
- Snezhkina, A.V.; Kudryavtseva, A.V.; Kardymon, O.L.; Savvateeva, M.V.; Melnikova, N.V.; Krasnov, G.S.; Dmitriev, A.A. ROS Generation and Antioxidant Defense Systems in Normal and Malignant Cells. Oxidative Med. Cell. Longev. 2019, 2019, 6175804. [Google Scholar] [CrossRef]
- Desale, S.E.; Chidambaram, H.; Chinnathambi, S. G-protein coupled receptor, PI3K and Rho signaling pathways regulate the cascades of Tau and amyloid-beta in Alzheimer’s disease. Mol. Biomed. 2021, 2, 17. [Google Scholar] [CrossRef]
- Jiang, F.; Xu, X.R.; Li, W.M.; Xia, K.; Wang, L.F.; Yang, X.C. Monotropein alleviates H2O2induced inflammation, oxidative stress and apoptosis via NFkappaB/AP1 signaling. Mol. Med. Rep. 2020, 22, 4828–4836. [Google Scholar] [CrossRef]
- da Silva, P.F.L.; Ogrodnik, M.; Kucheryavenko, O.; Glibert, J.; Miwa, S.; Cameron, K.; Ishaq, A.; Saretzki, G.; Nagaraja-Grellscheid, S.; Nelson, G.; et al. The bystander effect contributes to the accumulation of senescent cells in vivo. Aging Cell 2019, 18, e12848. [Google Scholar] [CrossRef] [PubMed]
- Yun, H.R.; Jo, Y.H.; Kim, J.; Shin, Y.; Kim, S.S.; Choi, T.G. Roles of Autophagy in Oxidative Stress. Int. J. Mol. Sci. 2020, 21, 3289. [Google Scholar] [CrossRef] [PubMed]
- Moskal, N.; Riccio, V.; Bashkurov, M.; Taddese, R.; Datti, A.; Lewis, P.N.; Angus McQuibban, G. ROCK inhibitors upregulate the neuroprotective Parkin-mediated mitophagy pathway. Nat. Commun. 2020, 11, 88. [Google Scholar] [CrossRef]
- Weber, A.J.; Herskowitz, J.H. Perspectives on ROCK2 as a Therapeutic Target for Alzheimer’s Disease. Front. Cell. Neurosci. 2021, 15, 636017. [Google Scholar] [CrossRef]






| Gene_Symbol | Log2 (Fold Change) | p-Value |
|---|---|---|
| ZASP | −14.838634 | 0.01148286 |
| GPAA1P2 | −13.510711 | 0.00240992 |
| DNAAF4 | −13.311489 | 8.1673 × 10−8 |
| SAXO1 | −6.902963 | 0.01484039 |
| MYOCD | −6.464285 | 0.0055486 |
| PTGES3L-AARSD1 | −6.338733 | 9.6461 × 10−5 |
| ADORA2A | −5.373636 | 0.04736651 |
| PATE2 | −5.199964 | 0.02142765 |
| MSH5 | −4.751082 | 8.706 × 10−6 |
| FAM24B-CUZD1 | −4.147423 | 0.02095992 |
| TIAF1 | −3.838953 | 0.00654774 |
| ARPC4-TTLL3 | −3.791950 | 0.00029708 |
| C8orf44-SGK3 | −3.772787 | 9.2783 × 10−5 |
| ISY1-RAB43 | −3.712475 | 0.04409871 |
| LOC105378797 | −3.593747 | 0.045978 |
| P2RX5-TAX1BP3 | −3.218089 | 0.00027309 |
| C5AR2 | −2.878390 | 0.00391602 |
| TIMM23B-AGAP6 | −2.714220 | 2.1765 × 10−7 |
| SLC25A21 | −2.611541 | 0.02164787 |
| NRK | −2.576926 | 0.0194514 |
| DOK6 | −2.542320 | 0.00346687 |
| SLCO1C1 | −2.479595 | 0.00214007 |
| PCK1 | −2.420558 | 0.01594034 |
| TMEM63C | −2.297802 | 0.01672008 |
| ETNPPL | −2.187381 | 0.03434799 |
| HTD2 | −2.133264 | 4.9329 × 10−6 |
| SOX5 | −2.123541 | 0.00893952 |
| KIF15 | −2.104287 | 0.04083181 |
| SH3BGR | −2.064287 | 0.02573281 |
| SLC25A18 | −2.012335 | 0.02834259 |
| HYI | 2.044232 | 0.03988956 |
| RN7SL1 | 2.079884 | 0.00071722 |
| KLF2 | 2.194291 | 6.3451 × 10−5 |
| ARHGAP5-AS1 | 2.329404 | 0.01048538 |
| LRP2BP | 2.349269 | 0.04300054 |
| ZNF660-ZNF197 | 2.414622 | 0.01050856 |
| SLC28A3 | 2.491094 | 0.02788002 |
| VSTM5 | 2.679670 | 0.02360022 |
| AMH | 2.809669 | 0.03933912 |
| ATRIP-TREX1 | 3.234381 | 9.2542 × 10−5 |
| LRRC24 | 3.304932 | 0.00174921 |
| MIR3648-2 | 3.799961 | 0.02673754 |
| PPIP5K1P1 | 3.945428 | 0.00031678 |
| GJA9-MYCBP | 3.971132 | 0.01389741 |
| DND1P1 | 3.995776 | 0.03677869 |
| RPL12P16 | 4.074142 | 0.04330437 |
| PLA2G4B | 4.115890 | 0.04071125 |
| NTAN1P2 | 4.394379 | 0.0286182 |
| TMEM189-UBE2V1 | 5.555917 | 0.00099753 |
| POC1B-GALNT4 | 5.621313 | 0.0364042 |
| ZNF559-ZNF177 | 5.670612 | 0.00317011 |
| FCF1P2 | 9.103486 | 0.03986722 |
| STAG3L3 | 15.482174 | 0.04594955 |
| RAD51L3-RFFL | 16.348993 | 8.243 × 10−8 |
| SETP17 | 17.898637 | 0.02859499 |
| TVP23C-CDRT4 | 23.915473 | 0.01678133 |
| ID | Name | p-Value | FDR B and H | FDR B and Y | Bonferroni | |
|---|---|---|---|---|---|---|
| 1 | GO:0008903 | Hydroxypyruvate isomerase activity | 6.030 × 10−4 | 2.291 × 10−2 | 1.126 × 10−1 | 4.583 × 10−2 |
| 2 | GO:0015390 | Purine-specific nucleoside:sodium symporter activity | 6.030 × 10−4 | 2.291 × 10−2 | 1.126 × 10−1 | 4.583 × 10−2 |
| 3 | GO:0015391 | Nucleobase:monoatomic cation symporter activity | 2.409 × 10−3 | 3.589 × 10−2 | 1.764 × 10−1 | 1.831 × 10−1 |
| 4 | GO:0015389 | Pyrimidine- and adenosine-specific:sodium symporter activity | 2.409 × 10−3 | 3.589 × 10−2 | 1.764 × 10−1 | 1.831 × 10−1 |
| 5 | GO:0005415 | Nucleoside:sodium symporter activity | 2.409 × 10−3 | 3.589 × 10−2 | 1.764 × 10−1 | 1.831 × 10−1 |
| 6 | GO:0016861 | Intramolecular oxidoreductase activity, interconverting aldoses and ketoses | 3.611 × 10−3 | 3.589 × 10−2 | 1.764 × 10−1 | 2.744 × 10−1 |
| 7 | GO:0015213 | Uridine transmembrane transporter activity | 3.611 × 10−3 | 3.589 × 10−2 | 1.764 × 10−1 | 2.744 × 10−1 |
| 8 | GO:0005350 | Pyrimidine nucleobase transmembrane transporter activity | 4.212 × 10−3 | 3.589 × 10−2 | 1.764 × 10−1 | 3.201 × 10−1 |
| 9 | GO:0015214 | Pyrimidine nucleoside transmembrane transporter activity | 4.812 × 10−3 | 3.589 × 10−2 | 1.764 × 10−1 | 3.657 × 10−1 |
| 10 | GO:0005345 | Purine nucleobase transmembrane transporter activity | 6.012 × 10−3 | 3.589 × 10−2 | 1.764 × 10−1 | 4.569 × 10−1 |
| 11 | GO:0005337 | Nucleoside transmembrane transporter activity | 6.012 × 10−3 | 3.589 × 10−2 | 1.764 × 10−1 | 4.569 × 10−1 |
| 12 | GO:0005114 | Type II transforming growth factor beta receptor binding | 6.611 × 10−3 | 3.589 × 10−2 | 1.764 × 10−1 | 5.024 × 10−1 |
| 13 | GO:0102545 | Phosphatidyl phospholipase B activity | 6.611 × 10−3 | 3.589 × 10−2 | 1.764 × 10−1 | 5.024 × 10−1 |
| 14 | GO:0015205 | Nucleobase transmembrane transporter activity | 6.611 × 10−3 | 3.589 × 10−2 | 1.764 × 10−1 | 5.024 × 10−1 |
Disclaimer/Publisher’s Note: The statements, opinions and data contained in all publications are solely those of the individual author(s) and contributor(s) and not of MDPI and/or the editor(s). MDPI and/or the editor(s) disclaim responsibility for any injury to people or property resulting from any ideas, methods, instructions or products referred to in the content. |
© 2023 by the authors. Licensee MDPI, Basel, Switzerland. This article is an open access article distributed under the terms and conditions of the Creative Commons Attribution (CC BY) license (https://creativecommons.org/licenses/by/4.0/).
Share and Cite
Kim, H.J.; Hwang, J.S.; Noh, K.B.; Oh, S.-H.; Park, J.-B.; Shin, Y.J. A p-Tyr42 RhoA Inhibitor Promotes the Regeneration of Human Corneal Endothelial Cells by Ameliorating Cellular Senescence. Antioxidants 2023, 12, 1186. https://doi.org/10.3390/antiox12061186
Kim HJ, Hwang JS, Noh KB, Oh S-H, Park J-B, Shin YJ. A p-Tyr42 RhoA Inhibitor Promotes the Regeneration of Human Corneal Endothelial Cells by Ameliorating Cellular Senescence. Antioxidants. 2023; 12(6):1186. https://doi.org/10.3390/antiox12061186
Chicago/Turabian StyleKim, Hyeon Jung, Jin Sun Hwang, Kyung Bo Noh, Sun-Hee Oh, Jae-Bong Park, and Young Joo Shin. 2023. "A p-Tyr42 RhoA Inhibitor Promotes the Regeneration of Human Corneal Endothelial Cells by Ameliorating Cellular Senescence" Antioxidants 12, no. 6: 1186. https://doi.org/10.3390/antiox12061186
APA StyleKim, H. J., Hwang, J. S., Noh, K. B., Oh, S.-H., Park, J.-B., & Shin, Y. J. (2023). A p-Tyr42 RhoA Inhibitor Promotes the Regeneration of Human Corneal Endothelial Cells by Ameliorating Cellular Senescence. Antioxidants, 12(6), 1186. https://doi.org/10.3390/antiox12061186

