Abstract
Hepatocellular carcinoma (HCC) is a severe disease that accounts for 80% of liver cancers. Chemotherapy is the primary therapeutic strategy for patients who cannot be treated with surgery or who have late-stage HCC. C2-ceramide is an effective reagent that has been found to inhibit the growth of many cancer types. The metabolism of C2-ceramide plays a vital role in the regulation of cell death/cell survival. The phenoxyphenol compound 4-{2,3,5,6-tetrafluoro-4-[2,3,5,6-tetrafluoro-4-(4-hydroxyphenoxy)phenyl]phenoxy}phenol (diTFPP) was found to have a synergistic effect with C2-ceramide, resulting in considerable cell death in the HA22T HCC cell line. diTFPP/C2-ceramide cotreatment induced a two- to threefold increase in cell death compared to that with C2-ceramide alone and induced pyknosis. Annexin V/7-aminoactinomycin D (7AAD) double staining and Western blotting indicated that apoptosis was involved in diTFPP/C2-ceramide cotreatment-mediated cell death. We next analyzed transcriptome alterations in diTFPP/C2-ceramide-cotreated HA22T cells with next-generation sequencing (NGS). The data indicated that diTFPP treatment disrupted sphingolipid metabolism, inhibited cell cycle-associated gene expression, and induced autophagy and reactive oxygen species (ROS)-responsive changes in gene expression. Additionally, we assessed the activation of autophagy with acridine orange (AO) staining and observed alterations in the expression of the autophagic proteins LC3B-II and Beclin-1, which indicated autophagy activation after diTFPP/C2-ceramide cotreatment. Elevated levels of ROS were also reported in diTFPP/C2-ceramide-treated cells, and the expression of the ROS-associated proteins SOD1, SOD2, and catalase was upregulated after diTFPP/C2-ceramide treatment. This study revealed the potential regulatory mechanism of the novel compound diTFPP in sphingolipid metabolism by showing that it disrupts ceramide metabolism and apoptotic sphingolipid accumulation.
1. Introduction
Liver cancer is the fourth most common cause of cancer-related death worldwide, resulting in over 700000 deaths in 2018 [1,2]. Due to the development of medical science, the mortality rates of other major cancers, namely, prostate, breast, and colorectal cancer, have declined, but the mortality rate of liver cancer has rapidly increased [1,3]. Hepatocellular carcinoma (HCC) is derived from hepatocytes, which account for approximately 80% of primary liver cancers [4]. Chemotherapy is one of the most critical therapeutic procedures against advanced HCC, and it acts by inducing programmed cell death (PCD), especially apoptosis [5,6]. However, many HCCs are chemotherapy resistant [7]. Therefore, resensitizing cancer cells to chemotherapy drugs is a potential strategy for the development of chemotherapy.
Ceramide is a sphingolipid and structural molecule of the cell membrane that regulates fluidity [8]. Ceramide was first reported to induce cell apoptosis in leukemia 30 years ago [9]. The anticancer potential of ceramide has been found against many cancer types, such as nonsmall-cell lung carcinoma [10,11], head and neck squamous cell carcinoma [12], breast cancer [13], and multiple myeloma [14]. The metabolism of sphingolipids regulates the fate of the cell. Sphingolipids are roughly divided into prosurvival sphingolipids and apoptotic sphingolipids [15]. Sphingosine and ceramide are considered apoptotic sphingolipids, inducing cell death by regulating the apoptotic pathway, including extrinsic and intrinsic pathways [16]. The metabolites of ceramide and sphingosine, such as ceramide-1-phosphate (C1P), sphingosine-1-phosphate (S1P), or glucosylceramide, are considered prosurvival sphingolipids that prevent the cell from undergoing apoptosis [17,18,19]. Ceramides have been reported to play an essential role in the crosstalk of protective autophagy and apoptotic autophagy [15].
Autophagy is a catabolic procedure that degrades biological waste, misfolded proteins, or damaged organelles [20]. As indicated in our previous studies, autophagy plays a role in many anticancer drug treatments and leads to cell death or cell survival [10,21,22,23]. As a double-edged sword for apoptosis, autophagy blocks the caspase cascade or removes damaged organelles, releasing apoptotic signals to prevent apoptosis [24,25], but in some cases, autophagy acts as the caspase activation platform triggering apoptosis [26,27]. Reactive oxidative species (ROS) are free radical or nonradical oxygen species, including superoxide anion and hydrogen peroxide, that lead to oxidative stress and many diseases. ROS are also involved in autophagy, apoptosis, and apoptotic cell death regulation. In our previous study, ROS were shown to be associated with chemotherapeutic drug treatment and apoptosis.
4-{2,3,5,6-Tetrafluoro-4-[2,3,5,6-tetrafluoro-4-(4-hydroxyphenoxy)phenylsphenoxy} phenol (diTFPP) is a kind of phenoxyphenol that contains 1 more tetrafluorobenzene than 4-[2,3,5,6-tetrafluoro-4-(4-hydroxyphenoxy)phenoxy]phenol (TFPP, Figure 1A). It has been shown to exert a synergistic effect with camptothecin (CPT) and induce apoptosis [28] In our previous study, phenoxyphenol compounds were observed to either induce cell apoptosis [29] or sensitize cells to chemotherapeutic agents [28]. Therefore, in this study, we revealed the role of diTFPP in sensitizing HCC to C2-ceramide by activating the ROS/autophagy pathway.
Figure 1.
diTFPP and C2-ceramide cotreatment induced cell death of HCC cells. (A) The structure of phenoxy phenol compounds, TFPP, and diTFPP. (B) Cell viability of HA22T cells after diTFPP and/or C2-ceramide treatment for 24 h. n = 3, ** p < 0.01, **** p < 0.0001 compared with the control and 0 μM diTFPP groups. ## p < 0.01 compared with the C2-ceramide with no diTFPP treatment group; all data are presented as the mean ±SD of three independent experiments. (C) HA22T cell morphology after C2-ceramide and/or diTFPP treatment for 24 h. Magnification: 100×.
2. Materials and Methods
2.1. Cell Culture
HA22T/VGH (HA22T, #60168) cells were purchased from the Bioresource Collection and Research Center (BCRC, Hsinchu, Taiwan) and maintained in a 3:2 mixture of Dulbecco’s modified Eagle medium and Ham’s F-12 Nutrient Mixture (DMEM/F12, 3:2; HIMEDIA, Mumbai, India) supplemented with 8% fetal bovine serum (FBS; ThermoFisher, Waltham, MA, USA) and 1% penicillin-streptomycin-amphotericin B (P/S/A; #03-033-1B, Biological Industries, Beit-Haemek, Israel). Cultures were grown in a 37 °C incubator with an atmosphere containing 5% CO2. Hematoxylin staining was utilized to visualize the cell nucleus. The treated cells were fixed with 4% paraformaldehyde (PFA) for 10 min and stained with hematoxylin (#GHS3, Sigma-Aldrich, St. Louis, MO, USA) for 5 min.
2.2. Cell Viability
The viability of HA22T cells was measured by trypan blue exclusion assay [23]. Briefly, the cells were resuspended in 0.05% trypsin (#TCL034, HIMEDIA, Mumbai, India) and exposed to 0.2% trypan blue reagent. Trypan blue dye did not stain the viable cells. Then, the viable cells were counted with a hemocytometer.
2.3. Measurement of Apoptotic Cells
Apoptotic HA22T cells were assessed by annexin V/7AAD double staining. An apoptosis detection kit (Strong Biotech Corporation, Taipei, Taiwan) and 7AAD (#11397, Cayman Chemicals, Ann Arbor, MI, USA) were used for annexin V/7AAD staining, and we replaced propidium iodide with 7AAD reagent. The procedure was performed according to the manufacturer’s instructions. Briefly, the treated cells were harvested and stained with annexin V/7AAD, analyzed with an LSR II flow cytometer (BD Biosciences, San Jose, CA, USA) and visualized with FlowJo 7.6.1 software (TreeStar, Inc., Ashland, OR, USA).
2.4. Western Blotting
Protein expression was measured by Western blot analysis. Briefly, the treated cells were harvested and lysed with lysis buffer, and the protein concentration was measured with a bicinchoninic acid (BCA) protein assay kit (Pierce, Rockford, IL, USA). An equal amount of protein (30 μg) was separated by SDS-polyacrylamide gel electrophoresis (SDS-PAGE) and electrotransferred to polyvinylidene difluoride (PVDF) membranes (Merck Millipore Ltd., Burlington, MA, USA) for one hour. The membranes were blocked with 5% nonfat milk in TBS buffer containing 0.1% Tween 20 (TBS-T buffer) and incubated overnight with primary antibodies targeting Bax (#50599-2-ig, Proteintech, Wuhan, Hubei, China), caspase-9 (#9508S, Cell Signaling Technology, Danvers, MA, USA), caspase-8 (#IR99-409, IReal Biotechnology, Hsinchu, Taiwan), PARP-1 (#SC-8007, Santa Cruz Biotechnology, Dallas, TX, USA), LC3B (#2775S, Cell Signaling Technology, Danvers, MA, USA), Beclin-1 (#3738, Cell Signaling Technology), SOD2 (#06-984, Merck, Darmstadt, Germany), β-actin (Sc-47778, Santa Cruz, Dallas, TX, USA), or glyceraldehyde-3-phosphate (GAPDH, #MAB374, EMD Millipore, Billerica MA, USA). Horseradish peroxidase (HRP)-conjugated secondary antibodies were then hybridized with the membrane for 1 h, and HRP activity was detected with an enhanced chemiluminescence (ECL) detection kit (PerkinElmer Inc, Waltham, MA, USA).
2.5. Next-Generation Sequencing Analysis
RNA library construction and sequencing were commissioned by Tools Biotech (BIOTOOLS, Taipei, Taiwan). The mRNAs of HCC cells will be randomly fragmented in a fragmentation buffer, and then cDNA synthesis will be performed using random hexamers and reverse transcriptase. After the first strand synthesis, a custom second strand synthesis buffer (Illumina, San Diego, CA, USA) and dNTPs, RNase H, and E. coli polymerase I were added to form a second strand. After purification, repair of the terminal, A-tailing, sequence adaptor ligation, size selection, and PCR enrichment, the final cDNA library was prepared for completion. Next, the cDNA size will be checked in the library adaptors at both ends and quantified to higher accuracy (library activity >2 nM) by quantitative PCR (Q-PCR). RNA libraries were sequenced, and the sequencing data were processed. The NGS data were clustered using Expander 7 software [30], and GO analysis was performed with the Database for Annotation, Visualization, and Integrated Discovery (DAVID) website (v6.8) [31]. The PCA and heat map were generated with the ClustVis website [32]. Gene set enrichment analysis (GSEA) was utilized to analyze the biological process alterations in the C2-ceramide and C2-ceramide/diTFPP groups. The gene set was obtained based on false discovery rate (FDR) <0.25 and p < 0.05.
2.6. AVO Staining
The assessment of autophagy will use flow cytometry-based acidic vesicular organelle (AVO) staining. Briefly, the cells were grown in 6-well plates at a density of 5 × 104 cells per well, cultured for 24 h, and then treated with the indicated concentration of diTFPP (from 5 to 10 μM) combined with C2-ceramide for 24 h. The cells were collected and then stained with 1 μg/ml acridine orange (AO) at room temperature for 15 min. After the staining solution was removed, the cells were washed with phosphate-buffered saline (PBS) and immediately analyzed in an LSR II flow cytometer using 488-nm bandpass blue excitation filters and 515 nm (green) and 650 nm (red) barrier filters supported by the Center for Research Resources and Development of Kaohsiung Medical University, Taiwan.
2.7. ROS Detection
DHE was utilized to detect intracellular ROS formation. The cells were incubated with 1 μM DHE for 20 min and washed with PBS after incubation. The stained cells were visualized with an inverted fluorescence microscope.
2.8. Statistics
The comparison of two different groups was analyzed at least in triplicate by one-way analysis of variance (ANOVA), and the comparison between pairs was analyzed by Student’s t-test. A p-value < 0.05 was considered statistically significant.
3. Results
3.1. diTFPP Sensitizes Hepatocellular Carcinoma Cells to C2-Ceramide
C2-Ceramide is a ceramide with a methyl group on the R chain, and it contributes to apoptosis in cancer cells [10,11,12,33]. The human hepatocellular carcinoma cell line HA22T was observed to have resistance to C2-ceramide, which led to a cell death rate of less than 35% at a 20 μM dose (Figure 1B). Treatment with the phenoxyphenol compound diTFPP and 20 μM C2-ceramide led to a 70% cell death rate with no toxicity when diTFPP was used alone (Figure 1B). Cell morphology was also observed; treatment with diTFPP induced considerable cell death when coadministered with 20 μM C2-ceramide (Figure 1C). Next, we stained the cells with hematoxylin and observed pyknosis. Interestingly, the number of pyknotic cells increased after cotreatment with diTFPP/C2-ceramide (Figure S1).
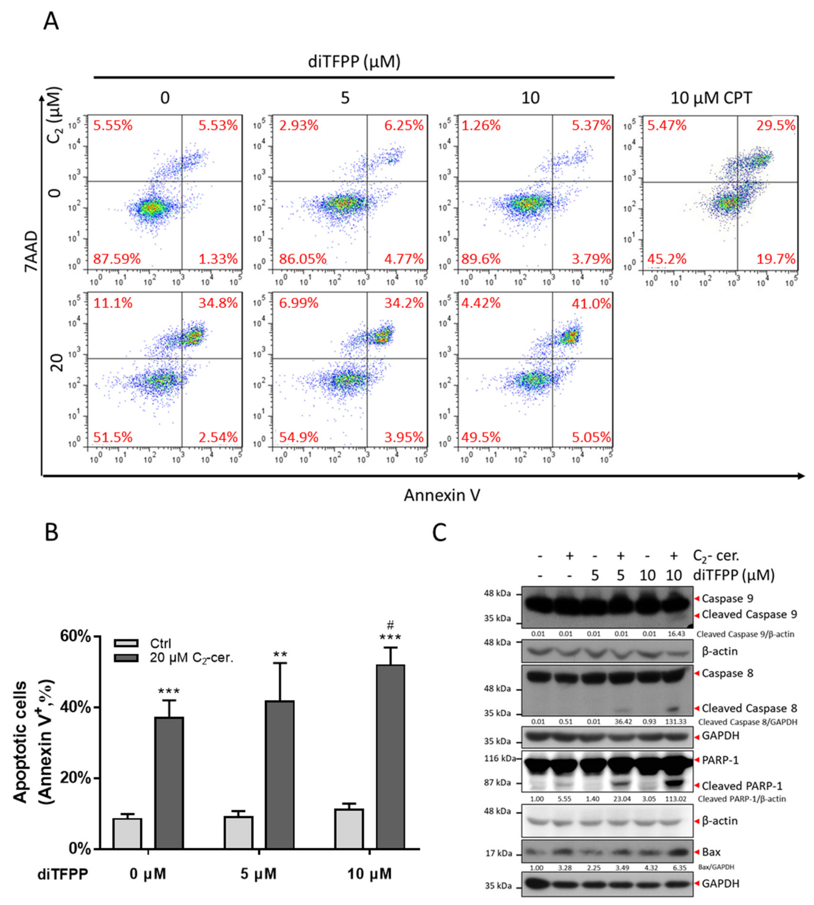
3.2. The diTFPP/C2-Ceramide Cotreatment Triggers Apoptosis
Apoptosis is a well-known intercellular process associated with homeostasis, autophagy, and anticancer mechanisms, resulting in programmed cell death (PCD) [34,35]. Apoptosis is related to many chemotherapy drugs, such as irinotecan and fluorouracil (5-FU) [36,37,38]. To determine whether apoptosis is associated with the role of diTFPP/C2-ceramide-induced cell death, we analyzed the cells by annexin V/7-aminoactinomycin D (7AAD) double staining by flow cytometry. The cells in quadrants I (QI) and IV (QIV) were considered early-stage and late-stage apoptotic cells, respectively. The data indicated that cotreatment with diTFPP and C2-ceramide increased the percentage of annexin V-positive cells, suggesting that the synergism of diTFPP and C2-ceramide amplified apoptotic activity in HA22T cells (Figure 2A,B).
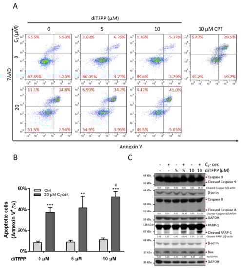
Figure 2.
diTFPP promotes C2-ceramide-mediated cell death via apoptosis. (A) Annexin V/7AAD double staining indicated cell death in response to 24 h of diTFPP/C2-ceramide treatment. Treatment with 10 μM CPT was considered the positive control. (B) Quantification of (A). n = 3, ** p < 0.01, *** p < 0.001 compared with the control; # p < 0.05 compared with the C2-ceramide only group. (C) Western blot analysis of apoptotic protein expression after diTFPP and C2-ceramide (C2-cer.) treatment. Cleaved caspase-9 and Bax expression indicated intrinsic apoptosis, cleaved caspase-8 indicated extrinsic apoptosis, and cleaved PARP-1 indicated the hallmark of apoptosis. GAPDH and β-actin as internal controls. The fold changes of cleaved caspases were normalized with their internal control.
On the other hand, we also measured the expression alteration of apoptotic proteins by Western blot analysis. The extrinsic apoptotic protein caspase-8 was cleaved after diTFPP/C2-ceramide treatment but not in the other treatment groups. (Figure 2C). In addition, diTFPP/C2-ceramide cotreatment also induced the expression of caspase 8 downstream and the pro-apoptotic protein Bax as well as the cleavage of caspase-9 (Figure 2C). Poly (ADP-ribose) polymerase-1 (PARP-1) is associated with DNA repair, rescuing cells from cell damage. During the activation of apoptosis, PARP-1 is cleaved and deactivated, resulting in DNA double strain breakage and apoptosis [39]. Cleaved PARP-1 was upregulated significantly after diTFPP/C2-ceramide cotreatment (Figure 2C). Alterations in the percentage of annexin V-positive cells and the levels of proapoptotic protein markers indicated that the potential synergism of diTFPP and C2-ceramide plays a vital role in the activation of apoptosis.
3.3. Transcriptomic Analysis Reveals the Role of diTFPP/C2-Ceramide Treatment in Hepatocellular Carcinoma
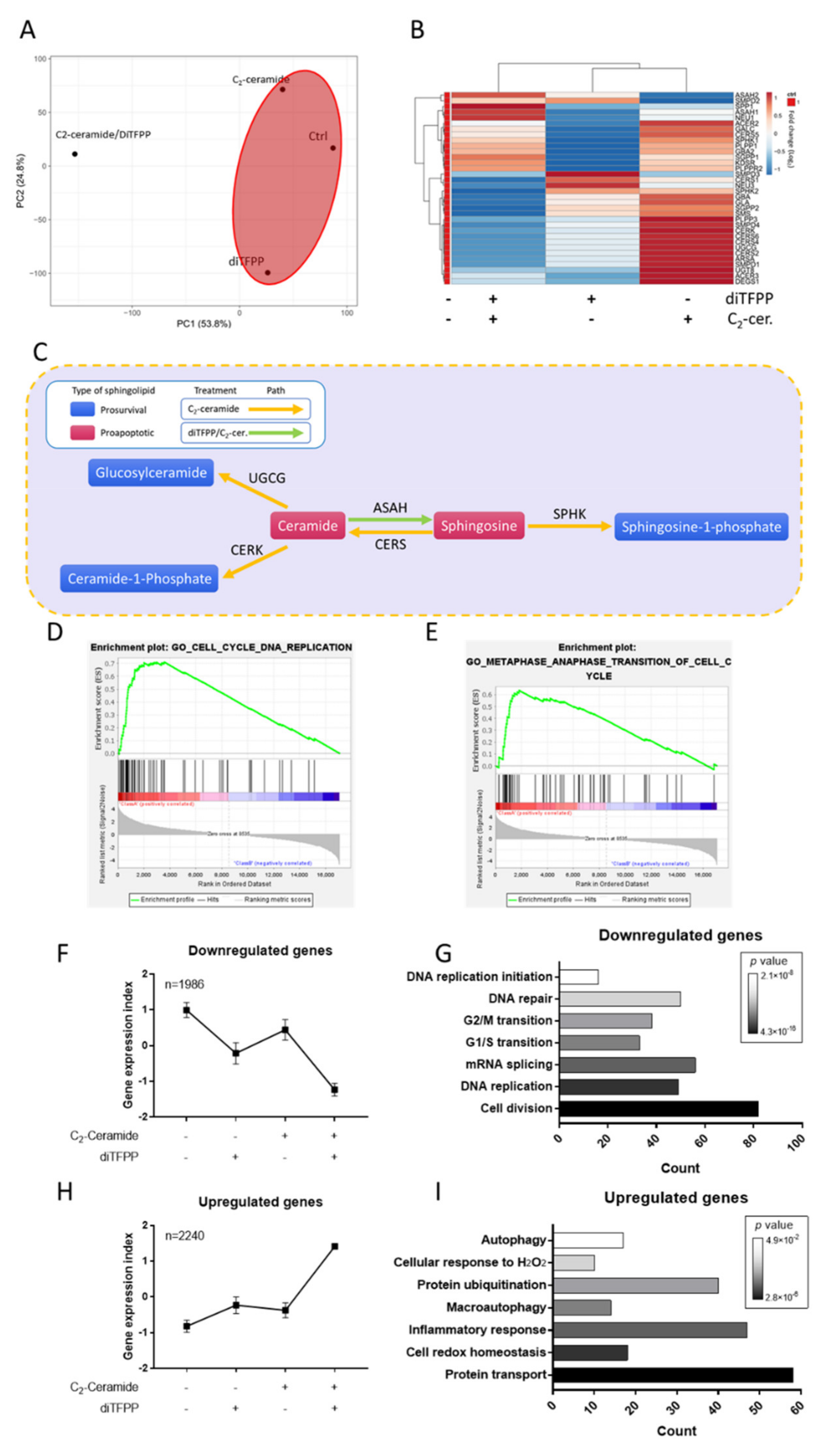
Apoptosis was found to play a critical role in diTFPP/C2-ceramide-induced cell death, but the apoptotic mechanism of diTFPP/C2-ceramide is still unknown. Thus, we investigated alterations in the transcriptome after diTFPP/C2-ceramide treatment by next-generation sequencing (NGS). The results showed that the expression of over 20,000 genes was altered after 24 h of treatment with diTFPP, C2-ceramide, or diTFPP/C2-ceramide. Principal component analysis (PCA) was utilized to analyze the similarity of the transcriptome after the treatments. The cotreatment with the diTFPP/C2-ceramide group was found to be an immense distance from the other groups, suggesting that the cotreatment resulted in considerable alterations to the transcriptome in the other groups (Figure 3A). The expression of ceramide metabolism genes was investigated from NGS data. C2-ceramide treatment upregulated most of the ceramide metabolic genes, but cells cotreated with diTFPP with C2-ceramide showed an expression map distinct from that of those treated with C2-ceramide only. The results revealed alterations in sphingolipid metabolic genes (Figure 3B,C). Ceramides can be categorized as prosurvival or proapoptotic ceramides. Ceramide and sphingosine are associated with the proapoptotic function that induces endoplasmic reticulum stress, which activates the unfolded protein response and ultimately results in apoptosis [40,41]. On the other hand, the prosurvival class of ceramides usually comprises metabolites of ceramide and sphingosine, such as glucosylceramide (GlcCer), ceramide-1-phosphate (C1P), or sphingosine-1-phosphate (S1P), all of which inhibit caspase activation and induce autophagy to prevent apoptosis and induce cell proliferation [8,18,19,42]. Therefore, the balance of ceramides is critical in the initiation of apoptosis and regulation of cell fate [8]. The expression of genes that catalyze pro-apoptotic ceramides into prosurvival ceramides, such as SPHK1, SPHK2, CERK, and UGCG, was upregulated after C2-ceramide treatment (Figure 3B). However, the changes in response to C2-ceramide treatment were subverted by cotreatment with diTFPP. In contrast, the expression of the genes ASAH1 and ASAH2, which mediate sphingosine catalysis into ceramide, was upregulated (Figure 3B). These alterations in the expression of ceramide metabolic proteins suggested that the potential mechanism of diTFPP/C2-ceramide treatment is apoptosis activation. To investigate the potential role of diTFPP in this process, we analyzed the NGS data of C2-ceramide and C2-ceramide/diTFPP treatment with gene set enrichment analysis (GSEA) and found that the combined treatment of diTFPP and C2-ceramide decreased the gene sets enriched in DNA replication and cell cycle transition pathways (Figure 3D,E), suggesting that diTFPP treatment induces cell cycle arrest.
Figure 3.
NGS analysis of diTFPP/C2-ceramide treatment indicating the alteration of sphingolipid metabolism and the potential regulatory mechanisms. (A) PCA of the four treatment groups. (B) The expression of sphingolipid metabolic genes after 24 h of 10 μM diTFPP and/or 20 μM C2-ceramide (C2-cer.) treatment. (C) Schematic diagram of sphingolipid metabolic alteration. (D and E) GSEA of differences in the biological processes (BP) between C2-ceramide (Class A)- and C2-ceramide/diTFPP (Class B)-treated cells. (F) Alterations in the expression pattern of downregulated genes after diTFPP/C2-ceramide treatment, with average expression set as 0 and the standard deviation set as 1. (G) GO term analysis of downregulated genes after diTFPP/C2-ceramide treatment. (H) The expression alteration of upregulated genes after diTFPP/C2-ceramide treatment, with average expression set as 0 and the standard deviation set as 1. (I) GO term analysis of upregulated genes after diTFPP/C2-ceramide treatment.
Additionally, we clustered the NGS data by gene expression level and found 1986 downregulated genes and 2240 upregulated genes (Figure 3F,H). Gene ontology (GO) analysis was utilized to analyze the upregulated and downregulated genes. Downregulated genes were found to be primarily associated with the cell cycle and mitosis, suggesting that cotreatment with diTFPP/C2-ceramide results in cell cycle and mitosis arrest (Figure 3G). On the other hand, upregulated genes were found to be associated with protein transport, ROS homeostasis, and autophagy (Figure 3I).
3.4. The Autophagy Regulatory Mechanism Plays a Critical Role in diTFPP/C2-Ceramide-Induced Apoptosis
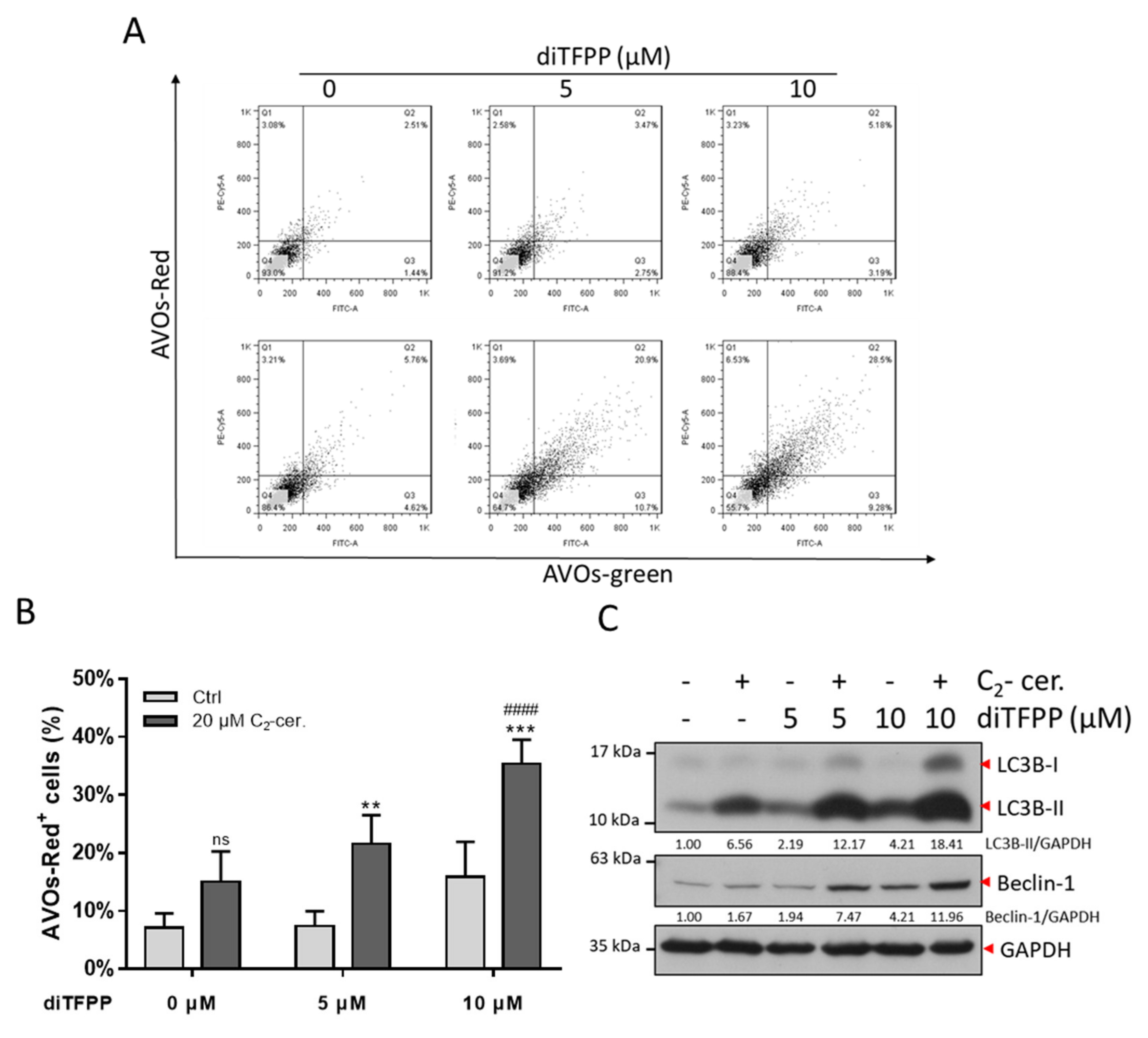
Autophagy plays a role in the apoptotic pathway, and the fate of cells—either cell survival or cell death—depends on the regulatory mechanism [43]. From the NGS data, autophagic genes were found to be upregulated, suggesting that autophagy plays an essential role in diTFPP/C2-ceramide-induced cell apoptosis. Acidic vesicular organelle (AVO) staining was utilized to detect the generation of autophagosomes to verify the activation of autophagy. The results indicated an increase in AVO signaling after diTFPP/C2-ceramide cotreatment (Figure 4A,B). Nevertheless, microtubule-associated protein 1A/1B light chain 3B (LC3B) was modified to LC3B-I and LC3B-II and showed an additive effect after diTFPP or C2-ceramide treatment. Additionally, the expression of Beclin-1, a protein associated with autophagosome formation, increased. The alterations in protein expression reflect autophagy activation (Figure 4C). Additionally, we treated the cells with the autophagy inhibitor 3-MA before treatment with C2-ceramide and diTFPP and observed that the levels of the apoptotic marker cleaved PARP-1 were significantly decreased in the 3-MA-treated group (Figure S2).
Figure 4.
Autophagy is involved in diTFPP/C2-ceramide treatment. (A) AO staining after 24 h of diTFPP/C2-ceramide treatment. The x-axis indicates green fluorescence, and the y-axis indicates red fluorescence (AVO-positive cells). (B) Quantification of (A). ns, no significant p>0.05, ** p < 0.01, *** p < 0.001 compared with the control groups. #### p < 0.0001 compared with the C2-ceramide alone group; all data are presented as the means ±SD of four independent experiments. (C) Western blot analysis of autophagic proteins after 24 h of diTFPP/C2-ceramide treatment. GAPDH as an internal control.
3.5. ROS Formation Is Involved in diTFPP/C2-Ceramide-Induced Cell Death
The NGS data also demonstrated that genes related to the response to H2O2 and cell redox homeostasis were upregulated, suggesting that ROS play a role in diTFPP/C2-ceramide treatment. ROS formation in the cell was measured with dihydroethidium (DHE), which is a superoxide-targeting red fluorescence reagent. The results indicated that combined treatment with diTFPP and C2-ceramide significantly induced the formation of ROS (Figure 5A,B). Additionally, ROS-associated proteins such as catalase were found to increase after diTFPP/C2-ceramide treatment. The superoxide dismutase 1 (SOD1)-to-superoxide dismutase 2 (SOD2) "switch" phenomenon occurred, which was also observed in our previous study and was associated with autophagic apoptosis (Figure 5C). Mitochondria are the major source of ROS production [44]. We observed the generation of mitochondrial ROS with MitoSOX red and found that the C2-ceramide/diTFPP combined treatment induced considerable mitochondrial ROS production in HA22T cells (Figure S3). In addition, the ROS inhibitor NAC was utilized to inhibit the formation of ROS to observe the effect of ROS on C2-ceramide/diTFPP-induced apoptosis. The results indicated that pretreatment with NAC blocked the formation of cleaved PARP-1 and consequently inhibited apoptosis (Figure S2).
Figure 5.
ROS plays a role in diTFPP/C2-ceramide-mediated cell death. (A) DHE staining with red fluorescence indicated ROS production in diTFPP/C2-ceramide-treated HA22T cells. (B) The quantification of (A). ** p < 0.01, *** p < 0.001 compared with the control groups. (C) Western blot analysis of ROS metabolic protein expression after diTFPP/C2-ceramide treatment. GAPDH as an internal control.
4. Discussion
HCC is a severe disease that was responsible for over 700,000 deaths in 2018 [1,2]. The results presented in this study indicated the apoptotic role of C2-ceramide and diTFPP cotreatment in the HA22T HCC cell line. The cells treated with C2-ceramide exhibited pyknosis, which is a cellular process that reduces cellular and nuclear volume and is considered a characteristic of apoptosis or necrosis [45,46]. Although both cell death processes can involve pyknosis, annexin V/PI staining and the expression of apoptotic proteins revealed the apoptotic role of C2-ceramide/diTFPP treatment.
The assessment of sphingolipid metabolism provided evidence that the disruption of ceramide metabolism induces cell apoptosis or survival. Sphingolipid metabolites show two different mechanisms: some induce cell apoptosis, while others promote cell survival [40]. Treatment with C2-ceramide upregulated most of the ceramide metabolic genes, catalyzing apoptotic ceramide into glycosylceramide, ceramide-1-phosphate, and sphingosine-1-phosphate, which are known for cell survival (Figure 3B), to maintain healthy homeostasis from exogenous ceramide administration. UGCG is a glucosylceramide synthase that catalyzes the formation of glucosylceramide from ceramide [47]. UGCG has been reported to be a regulator of Akt activation and a promoter of cell proliferation [48]. Salustiano and Previato also discovered that UGCG is involved in multidrug resistance [49]. The synthesis of ceramide-1-phosphate (C1P) and sphingosine-1-phosphate (S1P) is associated with ceramide kinase (CERK) and sphingosine kinase (SPHK), which phosphorylate ceramide and sphingosine, respectively [50]. C1P and S1P play a role in cell survival by regulating members of the Bcl family to inhibit apoptosis [51]. Sphingosine and ceramide are sphingolipids with pro-apoptotic functions [40]. Akt, c-Myc, and Bcr-Abl are oncogenes that have been reported to be suppressed by the regulatory mechanisms of ceramide and sphingosine synthesis [52,53,54]. Ceramide has also been reported as a necessary mediator of caspase-3 cleavage in response to radiation [55]. The disruption of C2-ceramide signaling indicated the potential pathway by which diTFPP induces apoptosis.
In this study, ROS played a vital role in diTFPP/C2-ceramide-induced cell death. According to the alteration of sphingolipid metabolism, we assumed that ROS production is associated with sphingolipid disturbance. In our previous study, C8-ceramide induced lung cancer apoptosis by producing ROS and disrupting superoxide dismutase (SOD) expression [11]. Knupp and Chang indicated that mutant-induced sphingolipid accumulation led to mitochondrial dysfunction and ROS production [56]. The study provided a view of sphingolipid-induced ROS production associated with the dysregulation of mitochondria. In an early study, exogenous ceramide was found to inhibit the activity of mitochondrial respiratory chain (MRC) proteins and induce the production of ROS [57,58,59]. The NGS data also showed that mitochondrial (mt)-proteins were all upregulated after diTFPP/C2-ceramide treatment (data not shown). The alteration of mt-protein expression might compensate for MRC inhibition by ceramide accumulation.
Autophagy also plays a vital role in apoptosis, regulating the fate of cells from survival to death [60]. The crosstalk of apoptosis and autophagy has been reported to be associated with sphingolipid metabolism [15]. As mentioned before, ceramide inhibits Akt protein kinase via pyrophosphatase protein 2A (PP2A), resulting in the activation of mammalian target of rapamycin (mTOR)-mediated autophagy [61,62]. Ceramide is also associated with the transcription and lipidation of LC3, an autophagic protein associated with autophagosome generation during lipidation [63]. Sun and Zhu reported that ceramide treatment mediated JNK activation and the phosphorylation of c-Jun and was associated with the transcription and lipidation of LC3 [63]. We also observed the upregulation of endoplasmic reticulum (ER) stress response proteins, indicating that ceramide-mediated ER stress regulates the activation of autophagy [15] (data not shown). These results indicate that diTFPP/C2-ceramide-mediated cell death is multifactorial and is associated with autophagy, mitochondrial dysfunction, ROS production, and ER stress-mediated responses.
5. Conclusions
The results indicated that diTFPP disrupts C2-ceramide metabolism, leading to the activation of autophagy, which results in the formation of ROS and ultimately induces cell apoptosis in HA22T hepatocellular carcinoma (Figure 6).
Figure 6.
The potential regulatory mechanism of diTFPP in C2-ceramide-mediated cell death. Endogenous sphingolipid metabolism favors the conversion of exogenous C2-ceramide to prosurvival sphingolipids and causes the attenuation of C2-ceramide-induced anti-HCC effects, including anti-proliferation and apoptosis induction in HCC cells. In contrast, cotreatment with C2-ceramide and diTFPP promotes the switching of sphingolipid metabolism from prosurvival to proapoptosis, enhances ROS production and autophagic stress, and eventually sensitizes HCC cells to C2-ceramide-induced apoptosis.
Supplementary Materials
The following data are available online at https://www.mdpi.com/2076-3921/10/3/394/s1: Figure S1. The morphology of HA22T cells with hematoxylin staining after diTFPP/C2-ceramide treatment. The red arrows indicate pyknotic cells. Figure S2. Western blot analysis of PARP-1 expression after C2-ceramide and diTFPP treatment. Figure S3. Mitochondrial ROS generation in C2-ceramide- and diTFPP-treated HA22T cells based on MitoSOX Red (red), MitoTracker Green (green), and Hoechst (blue) staining. Red arrows indicate accumulated mitochondrial ROS.
Author Contributions
W.-T. C, Y.-D.B. and C.-C.C. wrote the paper. Y.-C.C. (Yen-Chun Chen) and Y.-C.C. (Yi-Ching Chu) performed the experiments and analyzed the data. W.-T.C., C.-Y.L., J.Y.-F.C., Y.-N.T., R.-N.L., and C.-C.C. designed the study. W.-T. C and C.-C.C supervised the performance of the study and the preparation of the manuscript. All authors approved the final version.
Funding
We thank the following agencies for financial support: the Ministry of Science and Technology, Taiwan (grants MOST106-2314-B-037-053-MY3, MOST107-2320-B-037-023, MOST108-2314-B-037-051, MOST109-2314-B-037-069-MY3 and MOST109-2313-B-037-001); the NSYSU-KMU (joint grants #NSYSU-KMU108-P021, #NSYSUKMU109-I002-3 and #NSYSU-KMU110-P024); the Kaohsiung Medical University Research Center, Taiwan (grant KMU-TC108A04); and the Kaohsiung Medical University Hospital (KMUH) (grants KMUH108-8R38 and KMUH109-9M36).
Institutional Review Board Statement
Not applicable.
Informed Consent Statement
Not applicable.
Data Availability Statement
The authors confirm that the data supporting the findings of this study are available within the article.
Acknowledgments
We are grateful to the Center for Research Resources and Development (Kaohsiung Medical University, Kaohsiung, Taiwan) for instrument support (flow cytometry and confocal laser scanning microscopy).
Conflicts of Interest
The authors report no conflicts of interest.
References
- Ferlay, J.; Colombet, M.; Soerjomataram, I.; Mathers, C.; Parkin, D.M.; Pineros, M.; Znaor, A.; Bray, F. Estimating the global cancer incidence and mortality in 2018: GLOBOCAN sources and methods. Int. J. Cancer 2019, 144, 1941–1953. [Google Scholar] [CrossRef]
- Villanueva, A. Hepatocellular Carcinoma. N. Engl. J. Med. 2019, 380, 1450–1462. [Google Scholar] [CrossRef]
- Feng, R.M.; Zong, Y.N.; Cao, S.M.; Xu, R.H. Current cancer situation in China: Good or bad news from the 2018 Global Cancer Statistics? Cancer Commun. 2019, 39, 22. [Google Scholar] [CrossRef]
- Bray, F.; Ferlay, J.; Soerjomataram, I.; Siegel, R.L.; Torre, L.A.; Jemal, A. Global cancer statistics 2018: GLOBOCAN estimates of incidence and mortality worldwide for 36 cancers in 185 countries. CA Cancer J. Clin. 2018, 68, 394–424. [Google Scholar] [CrossRef]
- Ikeda, M.; Morizane, C.; Ueno, M.; Okusaka, T.; Ishii, H.; Furuse, J. Chemotherapy for hepatocellular carcinoma: Current status and future perspectives. Jpn. J. Clin. Oncol. 2018, 48, 103–114. [Google Scholar] [CrossRef]
- Moreno-Caceres, J.; Fabregat, I. Apoptosis in liver carcinogenesis and chemotherapy. Hepatic Oncol. 2015, 2, 381–397. [Google Scholar] [CrossRef]
- Ji, X.; Lu, Y.; Tian, H.; Meng, X.; Wei, M.; Cho, W.C. Chemoresistance mechanisms of breast cancer and their countermeasures. Biomed. Pharmacother. 2019, 114, 108800. [Google Scholar] [CrossRef]
- Ogretmen, B. Sphingolipid metabolism in cancer signaling and therapy. Nat. Rev. Cancer 2018, 18, 33–50. [Google Scholar] [CrossRef] [PubMed]
- Obeid, L.M.; Linardic, C.M.; Karolak, L.A.; Hannun, Y.A. Programmed cell death induced by ceramide. Science 1993, 259, 1769–1771. [Google Scholar] [CrossRef] [PubMed]
- Chou, H.L.; Lin, Y.H.; Liu, W.; Wu, C.Y.; Li, R.N.; Huang, H.W.; Chou, C.H.; Chiou, S.J.; Chiu, C.C. Combination Therapy of Chloroquine and C(2)-Ceramide Enhances Cytotoxicity in Lung Cancer H460 and H1299 Cells. Cancers 2019, 11, 370. [Google Scholar] [CrossRef] [PubMed]
- Chang, Y.C.; Fong, Y.; Tsai, E.M.; Chang, Y.G.; Chou, H.L.; Wu, C.Y.; Teng, Y.N.; Liu, T.C.; Yuan, S.S.; Chiu, C.C. Exogenous C(8)-Ceramide Induces Apoptosis by Overproduction of ROS and the Switch of Superoxide Dismutases SOD1 to SOD2 in Human Lung Cancer Cells. Int. J. Mol. Sci. 2018, 19, 3010. [Google Scholar] [CrossRef] [PubMed]
- Zhu, W.; Wang, X.; Zhou, Y.; Wang, H. C2-ceramide induces cell death and protective autophagy in head and neck squamous cell carcinoma cells. Int. J. Mol. Sci. 2014, 15, 3336–3355. [Google Scholar] [CrossRef] [PubMed]
- Chang, W.T.; Wu, C.Y.; Lin, Y.C.; Wu, M.T.; Su, K.L.; Yuan, S.S.; Wang, H.D.; Fong, Y.; Lin, Y.H.; Chiu, C.C. C2-Ceramide-Induced Rb-Dominant Senescence-Like Phenotype Leads to Human Breast Cancer MCF-7 Escape from p53-Dependent Cell Death. Int. J. Mol. Sci. 2019, 20, 4292. [Google Scholar] [CrossRef]
- Cheng, Q.; Li, X.; Wang, Y.; Dong, M.; Zhan, F.H.; Liu, J. The ceramide pathway is involved in the survival, apoptosis and exosome functions of human multiple myeloma cells in vitro. Acta Pharmacol. Sin. 2018, 39, 561–568. [Google Scholar] [CrossRef]
- Young, M.M.; Kester, M.; Wang, H.G. Sphingolipids: Regulators of crosstalk between apoptosis and autophagy. J. Lipid Res. 2013, 54, 5–19. [Google Scholar] [CrossRef] [PubMed]
- Patwardhan, G.A.; Beverly, L.J.; Siskind, L.J. Sphingolipids and mitochondrial apoptosis. J. Bioenerg. Biomembr. 2016, 48, 153–168. [Google Scholar] [CrossRef] [PubMed]
- Gomez-Munoz, A.; Kong, J.Y.; Salh, B.; Steinbrecher, U.P. Ceramide-1-phosphate blocks apoptosis through inhibition of acid sphingomyelinase in macrophages. J. Lipid Res. 2004, 45, 99–105. [Google Scholar] [CrossRef]
- Rutherford, C.; Childs, S.; Ohotski, J.; McGlynn, L.; Riddick, M.; MacFarlane, S.; Tasker, D.; Pyne, S.; Pyne, N.J.; Edwards, J.; et al. Regulation of cell survival by sphingosine-1-phosphate receptor S1P1 via reciprocal ERK-dependent suppression of Bim and PI-3-kinase/protein kinase C-mediated upregulation of Mcl-1. Cell Death Dis. 2013, 4, e927. [Google Scholar] [CrossRef]
- Chiu, W.H.; Su, W.C.; Li, C.L.; Chen, C.L.; Lin, C.F. An increase in glucosylceramide synthase induces Bcl-xL-mediated cell survival in vinorelbine-resistant lung adenocarcinoma cells. Oncotarget 2015, 6, 20513–20524. [Google Scholar] [CrossRef]
- Menzies, F.M.; Moreau, K.; Rubinsztein, D.C. Protein misfolding disorders and macroautophagy. Curr. Opin. Cell Biol. 2011, 23, 190–197. [Google Scholar] [CrossRef]
- Huang, H.W.; Bow, Y.D.; Wang, C.Y.; Chen, Y.C.; Fu, P.R.; Chang, K.F.; Wang, T.W.; Tseng, C.H.; Chen, Y.L.; Chiu, C.C. DFIQ, a Novel Quinoline Derivative, Shows Anticancer Potential by Inducing Apoptosis and Autophagy in NSCLC Cell and In Vivo Zebrafish Xenograft Models. Cancers 2020, 12, 1348. [Google Scholar] [CrossRef] [PubMed]
- Chiu, Y.H.; Hsu, S.H.; Hsu, H.W.; Huang, K.C.; Liu, W.; Wu, C.Y.; Huang, W.P.; Chen, J.Y.; Chen, B.H.; Chiu, C.C. Human nonsmall cell lung cancer cells can be sensitized to camptothecin by modulating autophagy. Int. J. Oncol. 2018, 53, 1967–1979. [Google Scholar]
- Chang, W.T.; Liu, W.; Chiu, Y.H.; Chen, B.H.; Chuang, S.C.; Chen, Y.C.; Hsu, Y.T.; Lu, M.J.; Chiou, S.J.; Chou, C.K.; et al. A 4-Phenoxyphenol Derivative Exerts Inhibitory Effects on Human Hepatocellular Carcinoma Cells through Regulating Autophagy and Apoptosis Accompanied by Downregulating alpha-Tubulin Expression. Molecules 2017, 22, 854. [Google Scholar] [CrossRef] [PubMed]
- Yao, N.; Wang, C.; Hu, N.; Li, Y.; Liu, M.; Lei, Y.; Chen, M.; Chen, L.; Chen, C.; Lan, P.; et al. Inhibition of PINK1/Parkin-dependent mitophagy sensitizes multidrug-resistant cancer cells to B5G1, a new betulinic acid analog. Cell Death Dis. 2019, 10, 232. [Google Scholar] [CrossRef] [PubMed]
- Wu, H.; Che, X.; Zheng, Q.; Wu, A.; Pan, K.; Shao, A.; Wu, Q.; Zhang, J.; Hong, Y. Caspases: A molecular switch node in the crosstalk between autophagy and apoptosis. Int. J. Biol. Sci. 2014, 10, 1072–1083. [Google Scholar] [CrossRef]
- Young, M.M.; Takahashi, Y.; Khan, O.; Park, S.; Hori, T.; Yun, J.; Sharma, A.K.; Amin, S.; Hu, C.D.; Zhang, J.; et al. Autophagosomal membrane serves as platform for intracellular death-inducing signaling complex (iDISC)-mediated caspase-8 activation and apoptosis. J. Biol. Chem. 2012, 287, 12455–12468. [Google Scholar] [CrossRef] [PubMed]
- Marino, G.; Niso-Santano, M.; Baehrecke, E.H.; Kroemer, G. Self-consumption: The interplay of autophagy and apoptosis. Nat. Rev. Mol. Cell Biol. 2014, 15, 81–94. [Google Scholar] [CrossRef]
- Chou, H.L.; Fong, Y.; Wei, C.K.; Tsai, E.M.; Chen, J.Y.; Chang, W.T.; Wu, C.Y.; Huang, H.W.; Chiu, C.C. A Quinone-Containing Compound Enhances Camptothecin-Induced Apoptosis of Lung Cancer Through Modulating Endogenous ROS and ERK Signaling. Arch. Immunol. Ther. Exp. 2017, 65, 241–252. [Google Scholar] [CrossRef]
- Liu, W.; Wu, C.Y.; Lu, M.J.; Chuang, Y.J.; Tsai, E.M.; Leu, S.; Lin, I.L.; Ko, C.J.; Chiu, C.C.; Chang, W.T. The Phenoxyphenol Compound 4-HPPP Selectively Induces Antiproliferation Effects and Apoptosis in Human Lung Cancer Cells through Aneupolyploidization and ATR DNA Repair Signaling. Oxidative Med. Cell Longev. 2020, 2020, 5167292. [Google Scholar] [CrossRef]
- Shamir, R.; Maron-Katz, A.; Tanay, A.; Linhart, C.; Steinfeld, I.; Sharan, R.; Shiloh, Y.; Elkon, R. EXPANDER—An integrative program suite for microarray data analysis. BMC Bioinform. 2005, 6, 232. [Google Scholar] [CrossRef]
- Huang da, W.; Sherman, B.T.; Lempicki, R.A. Systematic and integrative analysis of large gene lists using DAVID bioinformatics resources. Nat. Protoc. 2009, 4, 44–57. [Google Scholar] [CrossRef]
- Metsalu, T.; Vilo, J. ClustVis: A web tool for visualizing clustering of multivariate data using Principal Component Analysis and heatmap. Nucleic Acids Res. 2015, 43, W566–W570. [Google Scholar] [CrossRef] [PubMed]
- Shikata, K.; Niiro, H.; Azuma, H.; Ogino, K.; Tachibana, T. Apoptotic activities of C2-ceramide and C2-dihydroceramide homologs against HL-60 cells. Bioorg. Med. Chem. 2003, 11, 2723–2728. [Google Scholar] [CrossRef]
- Hassan, M.; Watari, H.; AbuAlmaaty, A.; Ohba, Y.; Sakuragi, N. Apoptosis and molecular targeting therapy in cancer. Biomed. Res. Int. 2014, 2014, 150845. [Google Scholar] [CrossRef]
- Pfeffer, C.M.; Singh, A.T.K. Apoptosis: A Target for Anticancer Therapy. Int. J. Mol. Sci. 2018, 19, 448. [Google Scholar]
- Bassiouny, A.R.; Zaky, A.; Neenaa, H.M. Synergistic effect of celecoxib on 5-fluorouracil-induced apoptosis in hepatocellular carcinoma patients. Ann. Hepatol. 2010, 9, 410–418. [Google Scholar] [CrossRef]
- Hu, X.Y.; Liang, J.Y.; Guo, X.J.; Liu, L.; Guo, Y.B. 5-Fluorouracil combined with apigenin enhances anticancer activity through mitochondrial membrane potential (DeltaPsim)-mediated apoptosis in hepatocellular carcinoma. Clin. Exp. Pharmacol. Physiol. 2015, 42, 146–153. [Google Scholar] [CrossRef]
- Takeba, Y.; Sekine, S.; Kumai, T.; Matsumoto, N.; Nakaya, S.; Tsuzuki, Y.; Yanagida, Y.; Nakano, H.; Asakura, T.; Ohtsubo, T.; et al. Irinotecan-induced apoptosis is inhibited by increased P-glycoprotein expression and decreased p53 in human hepatocellular carcinoma cells. Biol. Pharm. Bull. 2007, 30, 1400–1406. [Google Scholar] [CrossRef]
- Caron, M.C.; Sharma, A.K.; O’Sullivan, J.; Myler, L.R.; Ferreira, M.T.; Rodrigue, A.; Coulombe, Y.; Ethier, C.; Gagne, J.P.; Langelier, M.F.; et al. Poly(ADP-ribose) polymerase-1 antagonizes DNA resection at double-strand breaks. Nat. Commun. 2019, 10, 2954. [Google Scholar] [CrossRef]
- Lewis, A.C.; Wallington-Beddoe, C.T.; Powell, J.A.; Pitson, S.M. Targeting sphingolipid metabolism as an approach for combination therapies in hematological malignancies. Cell Death Discov. 2018, 4, 1–11. [Google Scholar] [CrossRef] [PubMed]
- Liu, Z.; Xia, Y.; Li, B.; Xu, H.; Wang, C.; Liu, Y.; Li, Y.; Li, C.; Gao, N.; Li, L. Induction of ER stress-mediated apoptosis by ceramide via disruption of ER Ca(2+) homeostasis in human adenoid cystic carcinoma cells. Cell Biosci. 2014, 4, 71. [Google Scholar] [CrossRef] [PubMed]
- Gomez-Munoz, A.; Gangoiti, P.; Granado, M.H.; Arana, L.; Ouro, A. Ceramide-1-phosphate in cell survival and inflammatory signaling. Adv. Exp. Med. Biol. 2010, 688, 118–130. [Google Scholar]
- Thorburn, A. Apoptosis and autophagy: Regulatory connections between two supposedly different processes. Apoptosis 2008, 13, 1–9. [Google Scholar] [CrossRef] [PubMed]
- Cobley, J.N. Mechanisms of Mitochondrial ROS Production in Assisted Reproduction: The Known, the Unknown, and the Intriguing. Antioxidants 2020, 9, 933. [Google Scholar] [CrossRef] [PubMed]
- Kroemer, G.; Galluzzi, L.; Vandenabeele, P.; Abrams, J.; Alnemri, E.S.; Baehrecke, E.H.; Blagosklonny, M.V.; El-Deiry, W.S.; Golstein, P.; Green, D.R.; et al. Classification of cell death: Recommendations of the Nomenclature Committee on Cell Death 2009. Cell Death Differ. 2009, 16, 3–11. [Google Scholar] [CrossRef] [PubMed]
- Hou, L.; Liu, K.; Li, Y.; Ma, S.; Ji, X.; Liu, L. Necrotic pyknosis is a morphologically and biochemically distinct event from apoptotic pyknosis. J. Cell Sci. 2016, 129, 3084–3090. [Google Scholar] [CrossRef] [PubMed]
- Ichikawa, S.; Sakiyama, H.; Suzuki, G.; Hidari, K.I.; Hirabayashi, Y. Expression cloning of a cDNA for human ceramide glucosyltransferase that catalyzes the first glycosylation step of glycosphingolipid synthesis. Proc. Natl. Acad. Sci. USA 1996, 93, 12654. [Google Scholar] [CrossRef]
- Wegner, M.S.; Schomel, N.; Gruber, L.; Ortel, S.B.; Kjellberg, M.A.; Mattjus, P.; Kurz, J.; Trautmann, S.; Peng, B.; Wegner, M.; et al. UDP-glucose ceramide glucosyltransferase activates AKT, promoted proliferation, and doxorubicin resistance in breast cancer cells. Cell. Mol. Life Sci. 2018, 75, 3393–3410. [Google Scholar] [CrossRef] [PubMed]
- Salustiano, E.J.; da Costa, K.M.; Freire-de-Lima, L.; Mendonca-Previato, L.; Previato, J.O. Inhibition of glycosphingolipid biosynthesis reverts multidrug resistance by differentially modulating ABC transporters in chronic myeloid leukemias. J. Biol. Chem. 2020, 295, 6457–6471. [Google Scholar] [CrossRef]
- Hait, N.C.; Maiti, A. The Role of Sphingosine-1-Phosphate and Ceramide-1-Phosphate in Inflammation and Cancer. Mediat. Inflamm. 2017, 2017, 4806541. [Google Scholar] [CrossRef]
- Chalfant, C.E.; Spiegel, S. Sphingosine 1-phosphate and ceramide 1-phosphate: Expanding roles in cell signaling. J. Cell Sci. 2005, 118, 4605–4612. [Google Scholar] [CrossRef]
- Lin, C.F.; Chen, C.L.; Chiang, C.W.; Jan, M.S.; Huang, W.C.; Lin, Y.S. GSK-3beta acts downstream of PP2A and the PI 3-kinase-Akt pathway, and upstream of caspase-2 in ceramide-induced mitochondrial apoptosis. J. Cell Sci. 2007, 120, 2935–2943. [Google Scholar] [CrossRef] [PubMed]
- Mukhopadhyay, A.; Saddoughi, S.A.; Song, P.; Sultan, I.; Ponnusamy, S.; Senkal, C.E.; Snook, C.F.; Arnold, H.K.; Sears, R.C.; Hannun, Y.A.; et al. Direct interaction between the inhibitor 2 and ceramide via sphingolipid-protein binding is involved in the regulation of protein phosphatase 2A activity and signaling. FASEB J. 2009, 23, 751–763. [Google Scholar] [CrossRef]
- Salas, A.; Ponnusamy, S.; Senkal, C.E.; Meyers-Needham, M.; Selvam, S.P.; Saddoughi, S.A.; Apohan, E.; Sentelle, R.D.; Smith, C.; Gault, C.R.; et al. Sphingosine kinase-1 and sphingosine 1-phosphate receptor 2 mediate Bcr-Abl1 stability and drug resistance by modulation of protein phosphatase 2A. Blood 2011, 117, 5941–5952. [Google Scholar] [CrossRef]
- Vit, J.P.; Rosselli, F. Role of the ceramide-signaling pathways in ionizing radiation-induced apoptosis. Oncogene 2003, 22, 8645–8652. [Google Scholar] [CrossRef] [PubMed]
- Knupp, J.; Martinez-Montanes, F.; Van Den Bergh, F.; Cottier, S.; Schneiter, R.; Beard, D.; Chang, A. Sphingolipid accumulation causes mitochondrial dysregulation and cell death. Cell Death Differ. 2017, 24, 2044–2053. [Google Scholar] [CrossRef] [PubMed]
- Gudz, T.I.; Tserng, K.Y.; Hoppel, C.L. Direct inhibition of mitochondrial respiratory chain complex III by cell-permeable ceramide. J. Biol. Chem. 1997, 272, 24154–24158. [Google Scholar] [CrossRef] [PubMed]
- Di Paola, M.; Cocco, T.; Lorusso, M. Ceramide interaction with the respiratory chain of heart mitochondria. Biochemistry 2000, 39, 6660–6668. [Google Scholar] [CrossRef]
- Kogot-Levin, A.; Saada, A. Ceramide and the mitochondrial respiratory chain. Biochimie 2014, 100, 88–94. [Google Scholar] [CrossRef]
- Su, M.; Mei, Y.; Sinha, S. Role of the Crosstalk between Autophagy and Apoptosis in Cancer. J. Oncol. 2013, 2013, 102735. [Google Scholar] [CrossRef] [PubMed]
- Wang, M.; Yu, T.; Zhu, C.; Sun, H.; Qiu, Y.; Zhu, X.; Li, J. Resveratrol triggers protective autophagy through the ceramide/Akt/mTOR pathway in melanoma B16 cells. Nutr. Cancer 2014, 66, 435–440. [Google Scholar] [CrossRef] [PubMed]
- Lai, M.; La Rocca, V.; Amato, R.; Freer, G.; Pistello, M. Sphingolipid/Ceramide Pathways and Autophagy in the Onset and Progression of Melanoma: Novel Therapeutic Targets and Opportunities. Int. J. Mol. Sci. 2019, 20, 3436. [Google Scholar] [CrossRef] [PubMed]
- Sun, T.; Li, D.; Wang, L.; Xia, L.; Ma, J.; Guan, Z.; Feng, G.; Zhu, X. c-Jun NH2-terminal kinase activation is essential for upregulation of LC3 during ceramide-induced autophagy in human nasopharyngeal carcinoma cells. J. Transl. Med. 2011, 9, 161. [Google Scholar] [CrossRef] [PubMed]
Publisher’s Note: MDPI stays neutral with regard to jurisdictional claims in published maps and institutional affiliations. |
© 2021 by the authors. Licensee MDPI, Basel, Switzerland. This article is an open access article distributed under the terms and conditions of the Creative Commons Attribution (CC BY) license (http://creativecommons.org/licenses/by/4.0/).





