Homocysteine Mediates Cognitive Inflexibility Induced by Stress via Targeting PIN1
Abstract
1. Introduction
2. Materials and Methods
2.1. Animal Experiment
2.2. Restraint Stress Procedure
2.3. Morris Water Maze (MWM)
2.4. Cell Culture and Treatment
2.5. VitB Treatment
2.6. Enzyme-Linked Immunosorbent Assay (ELISA)
2.7. Immunofluorescence (IF) Staining
2.8. Quantitative Real-Time PCR (qRT-PCR)
2.9. Western Blotting
2.10. Statistical Analysis
3. Results
3.1. Cognitive Flexibility Impairment Induced by Stress
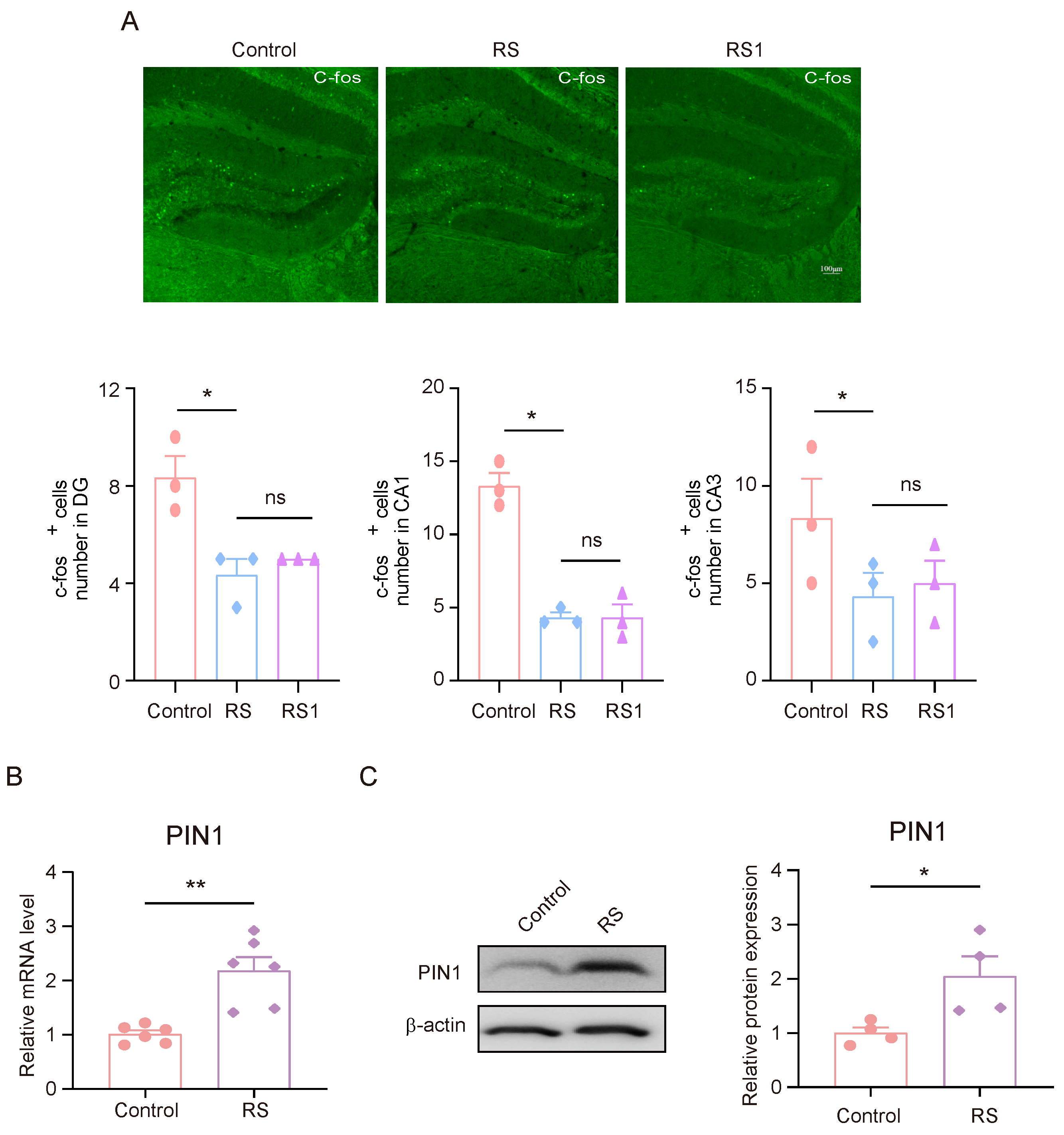
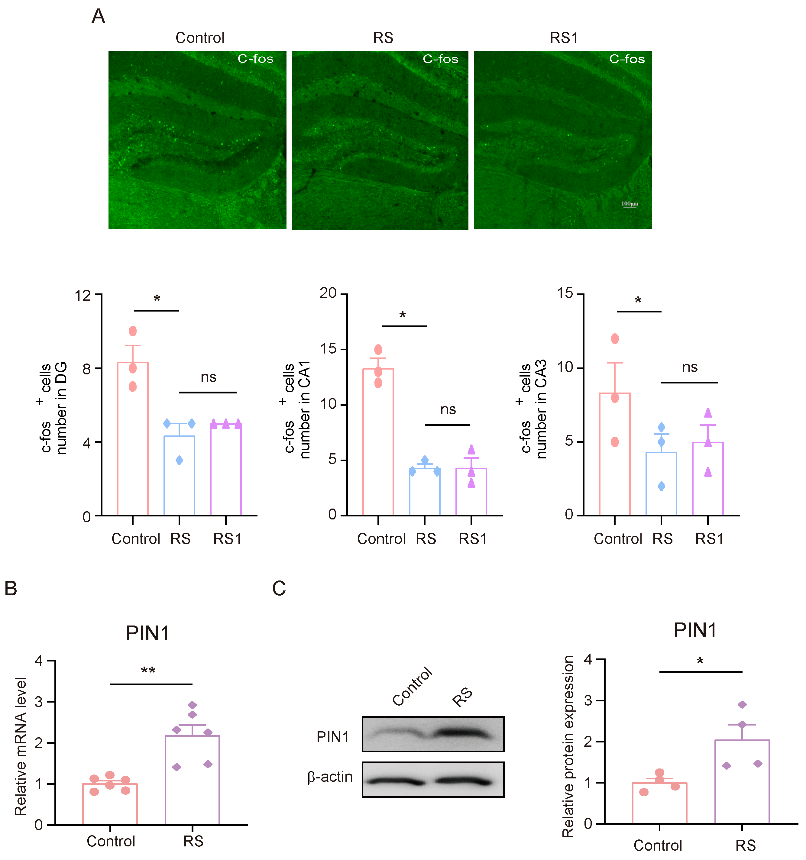
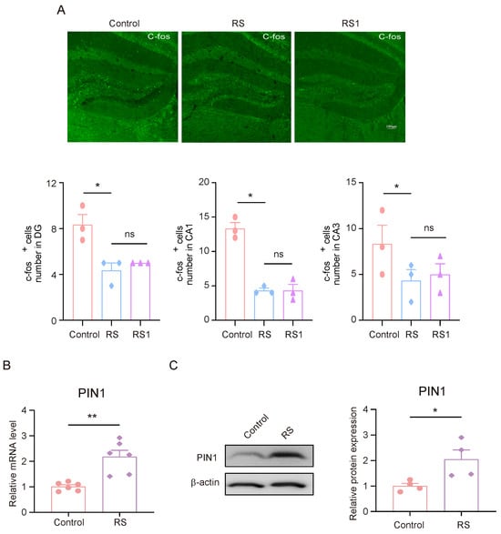
3.2. Stress Leads to a Decrease in C-fos Activation and High PIN1 Expression in the Hippocampus of Mice
3.3. Impairment of Cognitive Flexibility Caused by HCY Participating in Stress
3.4. HCY Induces Increased PIN1 Expression in Neurons
3.5. HCY Increases PIN1 Expression in Mice with Cognitive Impairment
3.6. Regulation of HCY Ameliorates Stress-Induced Impairment of Cognitive Flexibility
4. Discussion
5. Conclusions
Author Contributions
Funding
Institutional Review Board Statement
Informed Consent Statement
Data Availability Statement
Acknowledgments
Conflicts of Interest
Abbreviations
| PIN1 | Peptidyl-prolyl cis-trans isomerase NIMA-interacting 1 |
| AD | Alzheimer’s disease |
| PD | Parkinson’s disease |
| HCY | Homocysteine |
| BBB | Blood–brain barrier |
| ALS | Amyotrophic lateral sclerosis |
| OCD | Obsessive–compulsive disorder |
References
- Nakhostin-Khayyat, M.; Borjali, M.; Zeinali, M.; Fardi, D.; Montazeri, A. The relationship between self-regulation, cognitive flexibility, and resilience among students: A structural equation modeling. BMC Psychol. 2024, 12, 337. [Google Scholar] [CrossRef] [PubMed]
- Rungsattatharm, L.; Tasingha, P.; Trairatvorakul, P.; Chonchaiya, W. Longitudinal associations between executive function and positive parenting during early childhood and resilience, self-regulation, and behavioral problems in school-age children. Child Adolesc. Psychiatry Ment. Health 2025, 19, 19. [Google Scholar] [CrossRef] [PubMed]
- Grant, J.E.; Chamberlain, S.R. Impaired cognitive flexibility across psychiatric disorders. CNS Spectr. 2023, 28, 688–692. [Google Scholar] [CrossRef]
- Koithan, E.M.; Demeter, D.V.; Ali, S.A.; Feigelis, M.; Greene, D.J. Cognitive flexibility in neurodevelopmental disorders: Insights from neuroimaging and neuropsychology. Curr. Opin. Behav. Sci. 2024, 59, 101429. [Google Scholar] [CrossRef]
- Aumer, P.; Brandt, G.A.; Hirjak, D.; Bähner, F. Impaired cognitive flexibility in schizophrenia: A systematic review of behavioral and neurobiological findings. Biomark. Neuropsychiatry 2024, 11, 100111. [Google Scholar] [CrossRef]
- Haddon, J.E.; Titherage, D.; Heckenast, J.R.; Carter, J.; Owen, M.J.; Hall, J.; Wilkinson, L.S.; Jones, M.W. Linking haploinsufficiency of the autism- and schizophrenia-associated gene Cyfip1 with striatal-limbic-cortical network dysfunction and cognitive inflexibility. Transl. Psychiatry 2024, 14, 256. [Google Scholar] [CrossRef]
- Shields, G.S.; Trainor, B.C.; Lam, J.C.; Yonelinas, A.P. Acute stress impairs cognitive flexibility in men, not women. Stress 2016, 19, 542–546. [Google Scholar] [CrossRef]
- Guo, X.; Wang, Y.; Kan, Y.; Zhang, J.; Ball, L.J.; Duan, H. How does stress shape creativity? The mediating effect of stress hormones and cognitive flexibility. Think. Ski. Creat. 2024, 52, 101521. [Google Scholar] [CrossRef]
- Ling, Q.; Zhang, J.; Zhong, L.; Li, X.; Sun, T.; Xiang, H.; Manyande, A.; Zhao, G.; Shi, Y.; Zhu, Q. The role of gut microbiota in chronic restraint stress-induced cognitive deficits in mice. BMC Microbiol. 2024, 24, 289. [Google Scholar] [CrossRef]
- Xue, C.; Liu, B.; Zhao, Y.; Wang, X.; Sun, Z.W.; Xie, F.; Qian, L.J. Chronic stress disturbed the metabolism of homocysteine in mouse hippocampus and prefrontal cortex. Neuroscience 2024, 563, 63–73. [Google Scholar] [CrossRef]
- Borsini, A.; Giacobbe, J.; Mandal, G.; Boldrini, M. Acute and long-term effects of adolescence stress exposure on rodent adult hippocampal neurogenesis, cognition, and behaviour. Mol. Psychiatry 2023, 28, 4124–4137. [Google Scholar] [CrossRef]
- Bakermans, J.J.W.; Warren, J.; Whittington, J.C.R.; Behrens, T.E.J. Constructing future behavior in the hippocampal formation through composition and replay. Nat. Neurosci. 2025. [Google Scholar] [CrossRef]
- Guo, F.; Fan, J.; Liu, J.M.; Kong, P.L.; Ren, J.; Mo, J.W.; Lu, C.L.; Zhong, Q.L.; Chen, L.Y.; Jiang, H.T.; et al. Astrocytic ALKBH5 in stress response contributes to depressive-like behaviors in mice. Nat. Commun. 2024, 15, 4347. [Google Scholar] [CrossRef] [PubMed]
- Ge, M.J.; Chen, G.; Zhang, Z.Q.; Yu, Z.H.; Shen, J.X.; Pan, C.; Han, F.; Xu, H.; Zhu, X.L.; Lu, Y.P. Chronic restraint stress induces depression-like behaviors and alterations in the afferent projections of medial prefrontal cortex from multiple brain regions in mice. Brain Res. Bull. 2024, 213, 110981. [Google Scholar] [CrossRef] [PubMed]
- Amelchenko, E.M.; Bezriadnov, D.V.; Chekhov, O.A.; Anokhin, K.V.; Lazutkin, A.A.; Enikolopov, G. Age-related decline in cognitive flexibility is associated with the levels of hippocampal neurogenesis. Front. Neurosci. 2023, 17, 1232670. [Google Scholar] [CrossRef]
- Maggio, J.; Armando, R.; Balcone, L.; Vilarullo, R.; Casco, M.; Mengual Gomez, D.; Gomez, D. Role of PIN1 in human pathology: Cellular regulation, pathogenesis and therapeutic implications (Review). World Acad. Sci. J. 2023, 6, 5. [Google Scholar] [CrossRef]
- Hu, J.H.; Malloy, C.; Tabor, G.T.; Gutzmann, J.J.; Liu, Y.; Abebe, D.; Karlsson, R.M.; Durell, S.; Cameron, H.A.; Hoffman, D.A. Activity-dependent isomerization of Kv4.2 by Pin1 regulates cognitive flexibility. Nat. Commun. 2020, 11, 1567. [Google Scholar] [CrossRef]
- de Ávila, C.; Suazo, C.; Nolz, J.; Nicholas Cochran, J.; Wang, Q.; Velazquez, R.; Dammer, E.; Readhead, B.; Mastroeni, D. Reduced PIN1 expression in neocortical and limbic brain regions in female Alzheimer’s patients correlates with cognitive and neuropathological phenotypes. Neurobiol. Aging 2024, 141, 160–170. [Google Scholar] [CrossRef]
- Wang, S.C.; Hu, X.M.; Xiong, K. The regulatory role of Pin1 in neuronal death. Neural Regen. Res. 2023, 18, 74–80. [Google Scholar] [CrossRef]
- Geng, F.; Zhao, N.; Ren, Q. Circadian rhythm, microglia-mediated neuroinflammation, and Alzheimer’s disease. Neurosci. Biobehav. Rev. 2025, 170, 106044. [Google Scholar] [CrossRef]
- Kim, M.E.; Lee, J.S. Mechanisms and Emerging Regulators of Neuroinflammation: Exploring New Therapeutic Strategies for Neurological Disorders. Curr. Issues Mol. Biol. 2024, 47, 8. [Google Scholar] [CrossRef] [PubMed]
- Sandhya, G.; Monisha, S.; Singh, S.; Stezin, A.; Diwakar, L.; Issac, T.G. Hyperhomocysteinemia and its effect on ageing and language functions—HEAL study. Sci. Rep. 2024, 14, 20101. [Google Scholar] [CrossRef] [PubMed]
- Wang, S.D.; Wang, X.; Zhao, Y.; Xue, B.H.; Wang, X.T.; Chen, Y.X.; Zhang, Z.Q.; Tian, Y.R.; Xie, F.; Qian, L.J. Homocysteine-Induced Disturbances in DNA Methylation Contribute to Development of Stress-Associated Cognitive Decline in Rats. Neurosci. Bull. 2022, 38, 887–900. [Google Scholar] [CrossRef] [PubMed]
- Austin, R.C.; Lentz, S.R.; Werstuck, G.H. Role of hyperhomocysteinemia in endothelial dysfunction and atherothrombotic disease. Cell Death Differ. 2004, 11 (Suppl. S1), S56–S64. [Google Scholar] [CrossRef]
- Marroncini, G.; Martinelli, S.; Menchetti, S.; Bombardiere, F.; Martelli, F.S. Hyperhomocysteinemia and Disease-Is 10 μmol/L a Suitable New Threshold Limit? Int. J. Mol. Sci. 2024, 25, 12295. [Google Scholar] [CrossRef]
- Obradovic, M.; Zaric, B.L.; Haidara, M.A.; Isenovic, E.R. Link between Homocysteine and Cardiovascular Diseases. Curr. Pharmacol. Rep. 2017, 4, 1–9. [Google Scholar] [CrossRef]
- Rehman, T.; Shabbir, M.A.; Inam-Ur-Raheem, M.; Manzoor, M.F.; Ahmad, N.; Liu, Z.W.; Ahmad, M.H.; Siddeeg, A.; Abid, M.; Aadil, R.M. Cysteine and homocysteine as biomarker of various diseases. Food Sci. Nutr. 2020, 8, 4696–4707. [Google Scholar] [CrossRef]
- Kumar, A.; Palfrey, H.A.; Pathak, R.; Kadowitz, P.J.; Gettys, T.W.; Murthy, S.N. The metabolism and significance of homocysteine in nutrition and health. Nutr. Metab. 2017, 14, 78. [Google Scholar] [CrossRef]
- Tripathi, M.; Singh, B.K.; Zhou, J.; Tikno, K.; Widjaja, A.; Sandireddy, R.; Arul, K.; Abdul Ghani, S.A.B.; Bee, G.G.B.; Wong, K.A.; et al. Vitamin B(12) and folate decrease inflammation and fibrosis in NASH by preventing syntaxin 17 homocysteinylation. J. Hepatol. 2022, 77, 1246–1255. [Google Scholar] [CrossRef]
- Škovierová, H.; Vidomanová, E.; Mahmood, S.; Sopková, J.; Drgová, A.; Červeňová, T.; Halašová, E.; Lehotský, J. The Molecular and Cellular Effect of Homocysteine Metabolism Imbalance on Human Health. Int. J. Mol. Sci. 2016, 17, 1733. [Google Scholar] [CrossRef]
- Kumar, M.; Sandhir, R. Hydrogen sulfide attenuates hyperhomocysteinemia-induced blood-brain barrier permeability by inhibiting MMP-9. Int. J. Neurosci. 2022, 132, 1061–1071. [Google Scholar] [CrossRef] [PubMed]
- Kamath, A.F.; Chauhan, A.K.; Kisucka, J.; Dole, V.S.; Loscalzo, J.; Handy, D.E.; Wagner, D.D. Elevated levels of homocysteine compromise blood-brain barrier integrity in mice. Blood 2006, 107, 591–593. [Google Scholar] [CrossRef]
- Seo, J.-S.; Lee, K.-W.; Kim, T.-K.; Baek, I.-S.; Im, J.-Y.; Han, P.-L. Behavioral stress causes mitochondrial dysfunction via ABAD up-regulation and aggravates plaque pathology in the brain of a mouse model of Alzheimer disease. Free Radic. Biol. Med. 2011, 50, 1526–1535. [Google Scholar] [CrossRef]
- Liu, B.; Dong, K.; Zhao, Y.; Wang, X.; Sun, Z.; Xie, F.; Qian, L. Depletion of MGO or Its Derivatives Ameliorate CUMS-Induced Neuroinflammation. Cells 2025, 14, 397. [Google Scholar] [CrossRef] [PubMed]
- Goldfarb, E.V.; Froböse, M.I.; Cools, R.; Phelps, E.A. Stress and Cognitive Flexibility: Cortisol Increases Are Associated with Enhanced Updating but Impaired Switching. J. Cogn. Neurosci. 2017, 29, 14–24. [Google Scholar] [CrossRef]
- Knauft, K.; Waldron, A.; Mathur, M.; Kalia, V. Perceived chronic stress influences the effect of acute stress on cognitive flexibility. Sci. Rep. 2021, 11, 23629. [Google Scholar] [CrossRef] [PubMed]
- Girotti, M.; Adler, S.M.; Bulin, S.E.; Fucich, E.A.; Paredes, D.; Morilak, D.A. Prefrontal cortex executive processes affected by stress in health and disease. Prog. Neuro-Psychopharmacol. Biol. Psychiatry 2018, 85, 161–179. [Google Scholar] [CrossRef]
- Radley, J.; Morilak, D.; Viau, V.; Campeau, S. Chronic stress and brain plasticity: Mechanisms underlying adaptive and maladaptive changes and implications for stress-related CNS disorders. Neurosci. Biobehav. Rev. 2015, 58, 79–91. [Google Scholar] [CrossRef]
- Kim, E.J.; Kim, J.J. Neurocognitive effects of stress: A metaparadigm perspective. Mol. Psychiatry 2023, 28, 2750–2763. [Google Scholar] [CrossRef]
- Xu, B.; Lang, L.M.; Li, S.Z.; Guo, J.R.; Wang, J.F.; Wang, D.; Zhang, L.P.; Yang, H.M.; Lian, S. Cortisol Excess-Mediated Mitochondrial Damage Induced Hippocampal Neuronal Apoptosis in Mice Following Cold Exposure. Cells 2019, 8, 612. [Google Scholar] [CrossRef]
- Brown, E.S.; Rush, A.J.; McEwen, B.S. Hippocampal remodeling and damage by corticosteroids: Implications for mood disorders. Neuropsychopharmacol. Off. Publ. Am. Coll. Neuropsychopharmacol. 1999, 21, 474–484. [Google Scholar] [CrossRef]
- Knezevic, E.; Nenic, K.; Milanovic, V.; Knezevic, N.N. The Role of Cortisol in Chronic Stress, Neurodegenerative Diseases, and Psychological Disorders. Cells 2023, 12, 2726. [Google Scholar] [CrossRef] [PubMed]
- Esse, R.; Barroso, M.; Tavares de Almeida, I.; Castro, R. The Contribution of Homocysteine Metabolism Disruption to Endothelial Dysfunction: State-of-the-Art. Int. J. Mol. Sci. 2019, 20, 867. [Google Scholar] [CrossRef] [PubMed]
- Lu, K.P.; Zhou, X.Z. The prolyl isomerase PIN1: A pivotal new twist in phosphorylation signalling and disease. Nat. Rev. Mol. Cell Biol. 2007, 8, 904–916. [Google Scholar] [CrossRef] [PubMed]
- Lu, K.P.; Zhou, X.Z. Pin1-catalyzed conformational regulation after phosphorylation: A distinct checkpoint in cell signaling and drug discovery. Sci. Signal. 2024, 17, eadi8743. [Google Scholar] [CrossRef]
- Litchfield, D.W.; Shilton, B.H.; Brandl, C.J.; Gyenis, L. Pin1: Intimate involvement with the regulatory protein kinase networks in the global phosphorylation landscape. Biochim. Biophys. Acta 2015, 1850, 2077–2086. [Google Scholar] [CrossRef]
- Wainberg, M.; Andrews, S.J.; Tripathy, S.J. Shared genetic risk loci between Alzheimer’s disease and related dementias, Parkinson’s disease, and amyotrophic lateral sclerosis. Alzheimer’s Res. Ther. 2023, 15, 113. [Google Scholar] [CrossRef]
- Festa, L.K.; Grinspan, J.B.; Jordan-Sciutto, K.L. White matter injury across neurodegenerative disease. Trends Neurosci. 2024, 47, 47–57. [Google Scholar] [CrossRef]
- Ruffini, N.; Klingenberg, S.; Schweiger, S.; Gerber, S. Common Factors in Neurodegeneration: A Meta-Study Revealing Shared Patterns on a Multi-Omics Scale. Cells 2020, 9, 2642. [Google Scholar] [CrossRef]






Disclaimer/Publisher’s Note: The statements, opinions and data contained in all publications are solely those of the individual author(s) and contributor(s) and not of MDPI and/or the editor(s). MDPI and/or the editor(s) disclaim responsibility for any injury to people or property resulting from any ideas, methods, instructions or products referred to in the content. |
© 2025 by the authors. Licensee MDPI, Basel, Switzerland. This article is an open access article distributed under the terms and conditions of the Creative Commons Attribution (CC BY) license (https://creativecommons.org/licenses/by/4.0/).
Share and Cite
Chen, X.; Zhang, L.; Liu, B.; Dong, H.; Zhang, S.; Wang, X.; Sun, Z.; Xie, F.; Qian, L.; Zhao, Y. Homocysteine Mediates Cognitive Inflexibility Induced by Stress via Targeting PIN1. Brain Sci. 2025, 15, 416. https://doi.org/10.3390/brainsci15040416
Chen X, Zhang L, Liu B, Dong H, Zhang S, Wang X, Sun Z, Xie F, Qian L, Zhao Y. Homocysteine Mediates Cognitive Inflexibility Induced by Stress via Targeting PIN1. Brain Sciences. 2025; 15(4):416. https://doi.org/10.3390/brainsci15040416
Chicago/Turabian StyleChen, Xiaobing, Ling Zhang, Bing Liu, Huafeng Dong, Shijia Zhang, Xue Wang, Zhaowei Sun, Fang Xie, Lingjia Qian, and Yun Zhao. 2025. "Homocysteine Mediates Cognitive Inflexibility Induced by Stress via Targeting PIN1" Brain Sciences 15, no. 4: 416. https://doi.org/10.3390/brainsci15040416
APA StyleChen, X., Zhang, L., Liu, B., Dong, H., Zhang, S., Wang, X., Sun, Z., Xie, F., Qian, L., & Zhao, Y. (2025). Homocysteine Mediates Cognitive Inflexibility Induced by Stress via Targeting PIN1. Brain Sciences, 15(4), 416. https://doi.org/10.3390/brainsci15040416
