Mechanism of Microwave Radiation-Induced Learning and Memory Impairment Based on Hippocampal Metabolomics
Abstract
1. Introduction
2. Materials and Methods
2.1. Animals and Treatment
2.2. Microwave Exposure Method
2.3. Y-Maze Behavioral Test
2.4. Novel Object Recognition Test
2.5. Transmission Electron Microscopy
2.6. Western Blot
2.7. The UPLC-MS Method
2.8. Statistical Analysis
3. Results
3.1. Microwave Radiation Causes the Memory and Spatial Exploration Abilities in Rats to Decline
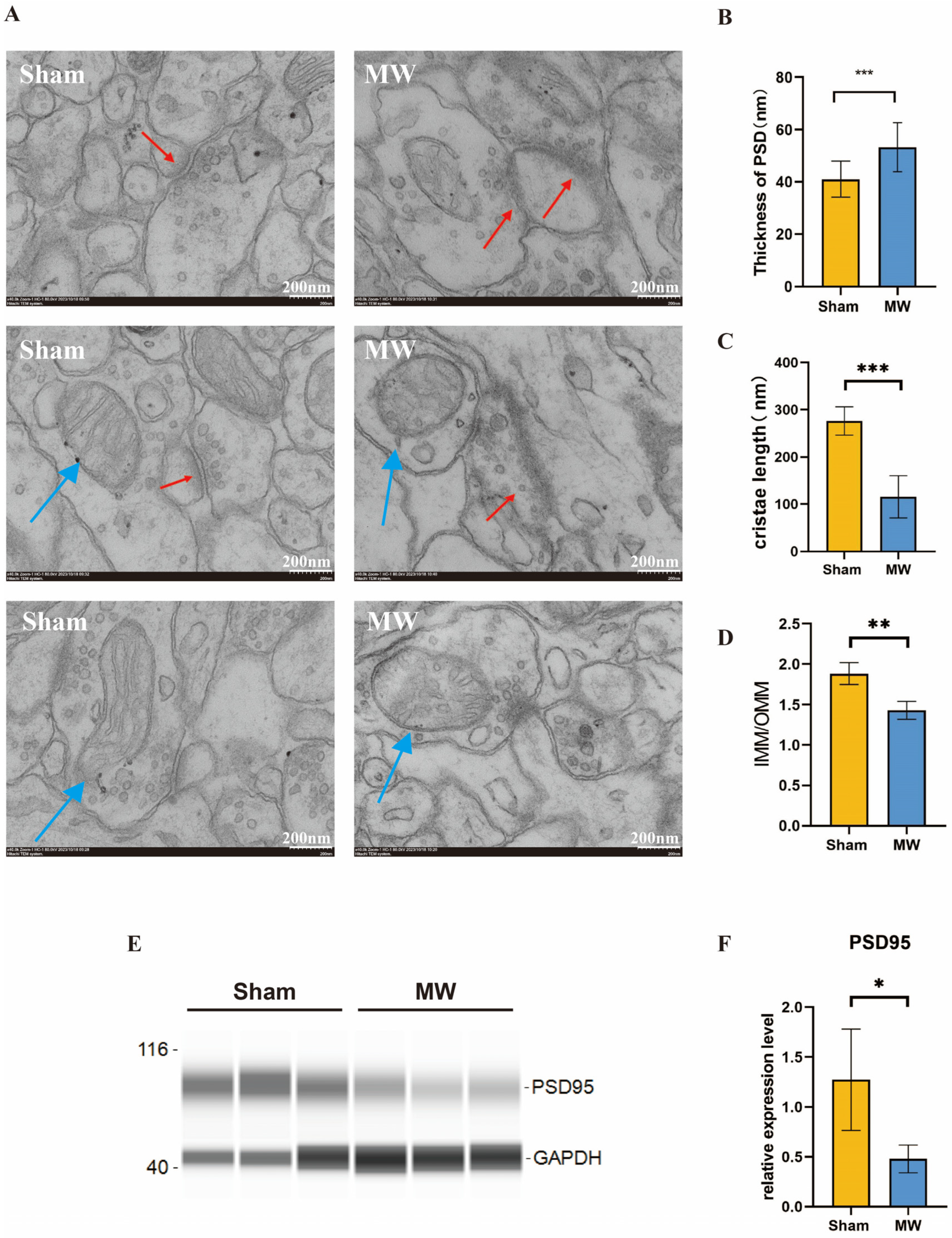
3.2. Microwave Radiation Causes Ultrastructural Damage to Hippocampal Neurons in Rats
3.3. Microwave Radiation Causes Metabolic Profile Changes in Hippocampal Tissues
3.4. Metabolic Pathway Analysis of Differential Metabolites in Rat Hippocampal Tissues after Microwave Radiation
4. Discussion
5. Conclusions
Author Contributions
Funding
Institutional Review Board Statement
Data Availability Statement
Conflicts of Interest
References
- Zhi, W.J.; Wang, L.F.; Hu, X.J. Recent advances in the effects of microwave radiation on brains. Mil. Med. Res. 2017, 4, 29. [Google Scholar] [CrossRef] [PubMed]
- Qu, B.; Wang, Y.; Xing, B.; Guo, H.; Liu, J.; Zhang, Y.; Sun, G. Influence of Electromagnetic Radiation from Mobile Phones on Neurobehavioral and Cognitive Abilities. Chin. J. Radiat. Health 2008, 1, 112–114. [Google Scholar]
- Meng, Q. Effects of Microwave Radiation on Neurobehavioral of Human and Mice. Master’s Thesis, Soochow University, Soochow, China, 30 April 2008. [Google Scholar]
- Peng, R. Reflections on the Status and Development of Damage Effects and Protection against Microwave Radiation; Biomedical Branch of China Society of Body Vision and Image Analysis: Hohhot China, 2014. [Google Scholar]
- Ren, K.; Yao, C.; Sun, L.; Wu, Y.; Liu, Y.; Wang, H.; Xu, X.; Zhou, H.; Zhao, L.; Zhao, X.; et al. Effects of 2.8 GHz microwave on spatial working memory and recognition memory in rats and its structural basis. Chin. J. Stereol. Image Anal. 2022, 27, 62–73. [Google Scholar]
- Tan, S.; Wang, H.; Xu, X.; Zhao, L.; Zhang, J.; Dong, J.; Yao, B.; Wang, H.; Zhou, H.; Gao, Y.; et al. Study on dose-dependent, frequency-dependent, and accumulative effects of 1.5 GHz and 2.856 GHz microwave on cognitive functions in Wistar rats. Sci. Rep. 2017, 7, 10781. [Google Scholar] [CrossRef] [PubMed]
- Wei, L.; Peng, R.; Wang, L.; Wang, S.; Gao, Y.; Ma, J.; Su, Z. Effects of S-Band HPM Radiation on Morphological Structure of Rat Hippocampal Tissue and Changes in Neurotransmitter Content; Biomedical Branch of China Society of Body Vision and Image Analysis: QuanZhou, China, 2005. [Google Scholar]
- Yang, R.; Peng, R.; Gao, Y.; Wang, S.; Chen, H.; Wang, D.; Hu, W.; Wang, L.; Ma, J.; Sun, Z.; et al. Study on the Damage Effects and Mechanisms of S-Band High-Power Microwave Radiation on Rat Hippocampus; Chinese Society of Toxicology: Ningbo, China, 2004. [Google Scholar]
- Zuo, H.; Lin, T.; Wang, D.; Peng, R.; Wang, S.; Gao, Y.; Xu, X.; Li, Y.; Wang, S.; Zhao, L.; et al. Neural cell apoptosis induced by microwave exposure through mitochondria-dependent caspase-3 pathway. Int. J. Med. Sci. 2014, 11, 426–435. [Google Scholar] [CrossRef] [PubMed]
- Liu, Z.; Zhi, W.; Zou, Y.; Zhou, H.; Wang, L.; Hu, X.; Peng, R. Effects of long-term microwave irradiation on NMDAR, BDNF and related molecular expression in their signal pathways in rat hippocampus. Mil. Med. Sci. 2017, 41, 875–880. [Google Scholar]
- Yang, R.; Peng, R.; Gao, Y.; Wang, S.; Chen, H.; Wang, D.; Hu, W.; Wang, L.; Ma, J.; Su, Z.; et al. Studies on the injury effects of hippocampus induced by high power microwave radiation in rat. Chin. J. Ind. Hyg. Occup. Dis. 2004, 3, 55–58. [Google Scholar]
- Camandola, S.; Mattson, M.P. Brain metabolism in health, aging, and neurodegeneration. EMBO J. 2017, 36, 1474–1492. [Google Scholar] [CrossRef] [PubMed]
- Yang, L.G.; March, Z.M.; Stephenson, R.A.; Narayan, P.S. Apolipoprotein E in lipid metabolism and neurodegenerative disease. Trends Endocrinol. Metab. 2023, 34, 430–445. [Google Scholar] [CrossRef]
- Yin, F. Lipid metabolism and Alzheimer’s disease: Clinical evidence, mechanistic link and therapeutic promise. FEBS J. 2023, 290, 1420–1453. [Google Scholar] [CrossRef]
- Zhou, L.; Liu, Y.; Gong, Y.; Li, Q.; Li, W. Metabolomics investigation on the biomarkers of brain tissue in an alzheimer’s disease mice model. J. Shenyang Pharm. Univ. 2016, 33, 459–465. [Google Scholar]
- Wilson, D.M., 3rd; Cookson, M.R.; Van Den Bosch, L.; Zetterberg, H.; Holtzman, D.M.; Dewachter, I. Hallmarks of neurodegenerative diseases. Cell 2023, 186, 693–714. [Google Scholar] [CrossRef] [PubMed]
- Depp, C.; Sun, T.; Sasmita, A.O.; Spieth, L.; Berghoff, S.A.; Nazarenko, T.; Overhoff, K.; Steixner-Kumar, A.A.; Subramanian, S.; Arinrad, S.; et al. Myelin dysfunction drives amyloid-β deposition in models of Alzheimer’s disease. Nature 2023, 618, 349–357. [Google Scholar] [CrossRef] [PubMed]
- Koch, J.C.; Bitow, F.; Haack, J.; D’Hedouville, Z.; Zhang, J.-N.; Tönges, L.; Michel, U.; A Oliveira, L.M.; Jovin, T.M.; Liman, J.; et al. Alpha-Synuclein affects neurite morphology, autophagy, vesicle transport and axonal degeneration in CNS neurons. Cell Death Dis. 2015, 6, e1811. [Google Scholar] [CrossRef] [PubMed]
- Guo, W.; Stoklund Dittlau, K.; Van Den Bosch, L. Axonal transport defects and neurodegeneration: Molecular mechanisms and therapeutic implications. Semin. Cell Dev. Biol. 2020, 99, 133–150. [Google Scholar] [CrossRef] [PubMed]
- Klim, J.R.; Williams, L.A.; Limone, F.; Guerra San Juan, I.; Davis-Dusenbery, B.N.; Mordes, D.A.; Burberry, A.; Steinbaugh, M.J.; Gamage, K.K.; Kirchner, R.; et al. ALS-implicated protein TDP-43 sustains levels of STMN2, a mediator of motor neuron growth and repair. Nat. Neurosci. 2019, 22, 167–179. [Google Scholar] [CrossRef]
- Zhang, Y.; Zhu, M.; Sun, Y.; Tang, B.; Zhang, G.; An, P.; Cheng, Y.; Shan, Y.; Merzenich, M.M.; Zhou, X. Environmental noise degrades hippocampus-related learning and memory. Proc. Natl. Acad. Sci. USA 2021, 118, e2017841117. [Google Scholar] [CrossRef] [PubMed]
- Ma, D.; Peng, R.; Gao, Y.; Wang, S.; Zhao, L.; Wang, S.; Wang, X.; Xu, X.; Xu, T. Effects of microwave radiation on structure and energy metabolism in rat hippocampus. Chin. J. Stereol. Image Anal. 2010, 15, 420–424. [Google Scholar]
- Nelson, G.M.; Guynn, J.M.; Chorley, B.N. Procedure and Key Optimization Strategies for an Automated Capillary Electrophoretic-based Immunoassay Method. J. Vis. Exp. 2017, e55911. [Google Scholar] [CrossRef]
- Conrad, C.D.; Galea, L.A.; Kuroda, Y.; McEwen, B.S. Chronic stress impairs rat spatial memory on the Y maze, and this effect is blocked by tianeptine pretreatment. Behav. Neurosci. 1996, 110, 1321–1334. [Google Scholar] [CrossRef]
- Ennaceur, A.; Delacour, J. A new one-trial test for neurobiological studies of memory in rats. 1: Behavioral data. Behav. Brain Res. 1988, 31, 47–59. [Google Scholar] [CrossRef] [PubMed]
- Zeng, M.; Shang, Y.; Araki, Y.; Guo, T.; Huganir, R.L.; Zhang, M. Phase Transition in Postsynaptic Densities Underlies Formation of Synaptic Complexes and Synaptic Plasticity. Cell 2016, 166, 1163–1175.e12. [Google Scholar] [CrossRef] [PubMed]
- Shi, H.; Ge, X.; Ma, X.; Zheng, M.; Cui, X.; Pan, W.; Yang, X.; Zhang, P.; Hu, M.; Hu, T.; et al. A fiber-deprived diet causes cognitive impairment and hippocampal microglia-mediated synaptic loss through the gut microbiota and metabolites. Microbiome 2021, 9, 223. [Google Scholar] [CrossRef] [PubMed]
- Ding, J.; Ji, J.; Rabow, Z.; Shen, T.; Folz, J.; Brydges, C.R.; Fan, S.; Lu, X.; Mehta, S.; Showalter, M.R.; et al. A metabolome atlas of the aging mouse brain. Nat. Commun. 2021, 12, 6021. [Google Scholar] [CrossRef] [PubMed]
- Yao, J.; Rettberg, J.R.; Klosinski, L.P.; Cadenas, E.; Brinton, R.D. Shift in brain metabolism in late onset Alzheimer’s disease: Implications for biomarkers and therapeutic interventions. Mol. Aspects Med. 2011, 32, 247–257. [Google Scholar] [CrossRef]
- Colciago, A.; Casati, L.; Negri-Cesi, P.; Celotti, F. Learning and memory: Steroids and epigenetics. J. Steroid Biochem. Mol. Biol. 2015, 150, 64–85. [Google Scholar] [CrossRef] [PubMed]
- Kramár, E.A.; Chen, L.Y.; Brandon, N.J.; Rex, C.S.; Liu, F.; Gall, C.M.; Lynch, G. Cytoskeletal changes underlie estrogen’s acute effects on synaptic transmission and plasticity. J. Neurosci. 2009, 29, 12982–12993. [Google Scholar] [CrossRef]
- Kramár, E.A.; Babayan, A.H.; Gall, C.M.; Lynch, G. Estrogen promotes learning-related plasticity by modifying the synaptic cytoskeleton. Neuroscience 2013, 239, 3–16. [Google Scholar] [CrossRef] [PubMed]
- van Kruining, D.; Luo, Q.; van Echten-Deckert, G.; Mielke, M.M.; Bowman, A.; Ellis, S.; Oliveira, T.G.; Martinez-Martinez, P. Sphingolipids as prognostic biomarkers of neurodegeneration, neuroinflammation, and psychiatric diseases and their emerging role in lipidomic investigation methods. Adv. Drug Deliv. Rev. 2020, 159, 232–244. [Google Scholar] [CrossRef] [PubMed]
- Mielke, M.M.; Bandaru, V.V.; Haughey, N.J.; Rabins, P.V.; Lyketsos, C.G.; Carlson, M.C. Serum sphingomyelins and ceramides are early predictors of memory impairment. Neurobiol. Aging 2010, 31, 17–24. [Google Scholar] [CrossRef]
- Liu, J.; Zhan, G.; Chen, D.; Chen, J.; Yuan, Z.B.; Zhang, E.L.; Gao, Y.X.; Xu, G.; Sun, B.D.; Liao, W.; et al. UPLC-QTOFMS-based metabolomic analysis of the serum of hypoxic preconditioning mice. Mol. Med. Rep. 2017, 16, 6828–6836. [Google Scholar] [CrossRef] [PubMed]
- Hu, C. Effects of Taurine Combined with L-Carnitine on Cognitive Function in Patients with AD. Master’s Thesis, Zhengzhou University, Zhengzhou, China, 30 May 2019. [Google Scholar]
- Scafidi, S.; Fiskum, G.; Lindauer, S.L.; Bamford, P.; Shi, D.; Hopkins, I.; McKenna, M.C. Metabolism of acetyl-L-carnitine for energy and neurotransmitter synthesis in the immature rat brain. J. Neurochem. 2010, 114, 820–831. [Google Scholar] [CrossRef] [PubMed]
- Usuda, K.; Kawase, T.; Shigeno, Y.; Fukuzawa, S.; Fujii, K.; Zhang, H.; Tsukahara, T.; Tomonaga, S.; Watanabe, G.; Jin, W.; et al. Hippocampal metabolism of amino acids by L-amino acid oxidase is involved in fear learning and memory. Sci. Rep. 2018, 8, 11073. [Google Scholar] [CrossRef] [PubMed]
- Fernstrom, J.D.; Fernstrom, M.H. Tyrosine, phenylalanine, and catecholamine synthesis and function in the brain. J. Nutr. 2007, 137, 1539S–1548S. [Google Scholar] [CrossRef] [PubMed]
- Mustafa, M.Z.; Zulkifli, F.N.; Fernandez, I.; Mariatulqabtiah, A.R.; Sangu, M.; Nor Azfa, J.; Mohamed, M.; Roslan, N. Stingless Bee Honey Improves Spatial Memory in Mice, Probably Associated with Brain-Derived Neurotrophic Factor (BDNF) and Inositol 1,4,5-Triphosphate Receptor Type 1 (Itpr1) Genes. Evid. Based Complement. Alternat Med. 2019, 2019, 8258307. [Google Scholar] [CrossRef] [PubMed]
- Barata-Antunes, S.; Cristóvão, A.C.; Pires, J.; Rocha, S.M.; Bernardino, L. Dual role of histamine on microglia-induced neurodegeneration. Biochim. Biophys. Acta Mol. Basis Dis. 2017, 1863, 764–769. [Google Scholar] [CrossRef]
- Bernardino, L.; Eiriz, M.F.; Santos, T.; Xapelli, S.; Grade, S.; Rosa, A.I.; Cortes, L.; Ferreira, R.; Bragança, J.; Agasse, F.; et al. Histamine stimulates neurogenesis in the rodent subventricular zone. Stem Cells 2012, 30, 773–784. [Google Scholar] [CrossRef][Green Version]
- Saraiva, C.; Barata-Antunes, S.; Santos, T.; Ferreiro, E.; Cristóvão, A.C.; Serra-Almeida, C.; Ferreira, R.; Bernardino, L. Histamine modulates hippocampal inflammation and neurogenesis in adult mice. Sci. Rep. 2019, 9, 8384. [Google Scholar] [CrossRef]
- Rani, B.; Silva-Marques, B.; Leurs, R.; Passani, M.B.; Blandina, P.; Provensi, G. Short- and Long-Term Social Recognition Memory Are Differentially Modulated by Neuronal Histamine. Biomolecules 2021, 11, 555. [Google Scholar] [CrossRef]
- Hornemann, T. Mini review: Lipids in Peripheral Nerve Disorders. Neurosci. Lett. 2021, 740, 135455. [Google Scholar] [CrossRef]
- Oliveras-Cañellas, N.; Castells-Nobau, A.; de la Vega-Correa, L.; Latorre-Luque, J.; Motger-Albertí, A.; Arnoriaga-Rodriguez, M.; Garre-Olmo, J.; Zapata-Tona, C.; Coll-Martínez, C.; Ramió-Torrentà, L.; et al. Adipose tissue coregulates cognitive function. Sci. Adv. 2023, 9, eadg4017. [Google Scholar] [CrossRef] [PubMed]
- Yoon, J.H.; Seo, Y.; Jo, Y.S.; Lee, S.; Cho, E.; Cazenave-Gassiot, A.; Shin, Y.-S.; Moon, M.H.; An, H.J.; Wenk, M.R.; et al. Brain lipidomics: From functional landscape to clinical significance. Sci. Adv. 2022, 8, eadc9317. [Google Scholar] [CrossRef] [PubMed]
- Sandström, M.; Wilen, J.; Oftedal, G.; Hansson Mild, K. Mobile phone use and subjective symptoms. Comparison of symptoms experienced by users of analogue and digital mobile phones. Occup. Med. 2001, 51, 25–35. [Google Scholar] [CrossRef] [PubMed]







| Description | Formula | RT/min | m/z | VIP Value | p Value | Up or Down |
|---|---|---|---|---|---|---|
| Alkaloids and derivatives | ||||||
| Tetrahydroharmol | C12H14N2O | 4.613 | 405.228 | 2.463 | 0.011 | Down |
| Benzenoids | ||||||
| 1-Hydroxypyrene glucuronide | C22H18O7 | 7.040 | 393.099 | 3.451 | 0.003 | Down |
| Pentacyclo[19.3.1.1(3,7).1(9,13).1(15,19)]octacosa-1(25),3(28),4,6,9(27),10,12,15(26),16,18,21,23-dodecaene | C28H24 | 7.024 | 405.187 | 3.966 | 0.014 | Down |
| 4-Nitro-3-(trifluoromethyl)phenol | C7H4F3NO3 | 13.520 | 413.022 | 2.075 | 0.029 | Up |
| Etiroxate | C18H17I4NO4 | 15.333 | 841.721 | 3.089 | 0.038 | Up |
| Lipids and lipid-like molecules | ||||||
| Cholesterol sulfate | C27H46O4S | 8.296 | 931.612 | 2.533 | 0.017 | Up |
| SM(d16:1/24:1(15Z)) | C45H89N2O6P | 14.087 | 829.640 | 2.238 | 0.029 | Up |
| Tetrahydrocorticosterone | C21H34O4 | 7.433 | 373.233 | 4.604 | 0.046 | Down |
| Linoelaidylcarnitine | C25H45NO4 | 8.328 | 424.341 | 2.416 | 0.001 | Up |
| 2-[Octahydro-4,7-dimethyl-1-oxocyclopenta[c]pyran-3-yl]nepetalactam | C20H29NO3 | 7.695 | 332.221 | 2.663 | 0.029 | Down |
| TG(15:0/20:4(5Z,8Z,11Z,14Z)/22:6(4Z,7Z,10Z,13Z,16Z,19Z)) | C60H96O6 | 11.668 | 935.711 | 3.683 | 0.023 | Up |
| Organic acids and derivatives | ||||||
| L-Phenylalanine | C9H11NO2 | 7.034 | 329.151 | 4.151 | 0.002 | Down |
| Histidyltryptophan | C17H19N5O3 | 8.051 | 681.293 | 2.421 | 0.020 | Down |
| Temocaprilat | C21H24N2O5S2 | 7.214 | 447.107 | 3.351 | 0.004 | Down |
| (R)-Methylphosphonofluoridic acid 1,2,2-trimethylpropyl ester | C7H16FO2P | 7.029 | 363.167 | 3.508 | 0.014 | Down |
| Mycobactins | C27H37N5O10 | 7.235 | 590.247 | 10.622 | 0.036 | Up |
| Argininosuccinic acid | C10H18N4O6 | 1.311 | 291.129 | 2.840 | 0.029 | Down |
| TRIETHYL PHOSPHATE | C6H15O4P | 6.322 | 183.077 | 2.541 | 0.001 | Down |
| Organic nitrogen compounds | ||||||
| Histamine | C5H9N3 | 7.029 | 221.153 | 2.169 | 0.002 | Down |
| 9-Octadecen-1-amine | C18H37N | 9.889 | 268.299 | 2.660 | 0.013 | Up |
| 3-Cyclohexyl-1-propylsulfonic acid | C9H19NO3S | 4.420 | 443.222 | 2.495 | 0.007 | Down |
| Organic oxygen compounds | ||||||
| Diethylpropion | C13H19NO | 6.322 | 228.135 | 2.782 | 0.001 | Down |
| Organoheterocyclic compounds | ||||||
| 4-Hydroxydebrisoquine | C10H13N3O | 7.029 | 236.104 | 2.218 | 0.002 | Down |
| Palonosetron | C19H24N2O | 7.034 | 295.181 | 2.338 | 0.002 | Down |
| Pyridostigmine | C9H13N2O2+ | 8.703 | 361.189 | 2.156 | 0.000 | Down |
| Quinacrine | C23H30ClN3O | 7.019 | 398.202 | 2.447 | 0.005 | Down |
| Azaspiracid | C47H71NO12 | 11.444 | 886.499 | 2.801 | 0.038 | Up |
| 2,4(1H,3H)-Pyrimidinedione, 5-fluoro-1-(tetrahydro-2-furanyl)-, (R)- | C8H9FN2O3 | 5.178 | 245.059 | 3.796 | 0.001 | Up |
| 4-(Cyclohexyloxy)-2-(1-(4-[(4-methoxybenzene)sulfonyl]piperazin-1-yl)ethyl)quinazoline | C27H34N4O4S | 11.489 | 1019.454 | 2.370 | 0.045 | Down |
| 4-Chloro-2-nitrobenzylalcohol | C29H37N3O6 | 7.235 | 568.265 | 7.263 | 0.037 | Up |
| Ethyl 6-chlorochroman-2-carboxylate | C12H13ClO3 | 5.757 | 239.048 | 2.190 | 0.004 | Up |
| fleroxacin | C17H18F3N3O3 | 1.288 | 414.127 | 3.949 | 0.040 | Down |
| epsilon-Caprolactone | C6H10O2 | 4.978 | 115.075 | 2.141 | 0.038 | Up |
| Phenylpropanoids and polyketides | ||||||
| Diferuloylputrescine | C24H28N2O6 | 6.297 | 879.383 | 3.225 | 0.044 | Up |
| Gonyautoxin V | C10H17N7O7S | 5.214 | 378.085 | 7.283 | 0.024 | Up |
| Eujambolin | C24H24O13 | 7.055 | 565.122 | 2.256 | 0.013 | Down |
| Cinnamyl cinnamate | C18H16O2 | 4.470 | 265.121 | 2.366 | 0.042 | Up |
| Unclassified | ||||||
| 2-Aminopropane-1,3-dithiol | C3H9NS2 | 3.534 | 245.029 | 2.600 | 0.025 | Up |
| N′-(1,6-Dihydro-6-oxo-2-pyridinyl)-N,N-dipropylmethanimidamide | C12H19N3O | 7.029 | 220.145 | 2.233 | 0.003 | Down |
| N-(3-Methyl-1,1-dioxo-1,4-thiazinan-4-yl)-1-(5-nitro-2-furanyl)methanimine | C10H13N3O5S | 5.089 | 332.057 | 2.600 | 0.049 | Down |
| PI(20:1(11Z)/6 keto-PGF1alpha) | C49H87O17P | 8.083 | 977.558 | 2.371 | 0.007 | Up |
| Cer(d18:1/18:1(12Z)-2OH(9,10)) | C36H69NO5 | 11.607 | 594.507 | 3.220 | 0.043 | Up |
| Aacocf3 | C21H31F3O | 4.564 | 379.220 | 3.962 | 0.004 | Down |
| (10R,13S,17S)-17-Hydroxy-13-methyl-10-[(4-methylphenyl)methyl]-17-prop-1-ynyl-2,6,7,8,12,14,15,16-octahydro-1H-cyclopenta[a]phenanthren-3-one | C29H34O2 | 4.345 | 437.245 | 2.829 | 0.026 | Down |
| MPPa (Methyl pyropheophorbide-a) | C34H36N4O3 | 4.993 | 549.287 | 2.392 | 0.000 | Up |
Disclaimer/Publisher’s Note: The statements, opinions and data contained in all publications are solely those of the individual author(s) and contributor(s) and not of MDPI and/or the editor(s). MDPI and/or the editor(s) disclaim responsibility for any injury to people or property resulting from any ideas, methods, instructions or products referred to in the content. |
© 2024 by the authors. Licensee MDPI, Basel, Switzerland. This article is an open access article distributed under the terms and conditions of the Creative Commons Attribution (CC BY) license (https://creativecommons.org/licenses/by/4.0/).
Share and Cite
Guan, S.; Xin, Y.; Ren, K.; Wang, H.; Dong, J.; Wang, H.; Zhang, J.; Xu, X.; Yao, B.; Zhao, L.; et al. Mechanism of Microwave Radiation-Induced Learning and Memory Impairment Based on Hippocampal Metabolomics. Brain Sci. 2024, 14, 441. https://doi.org/10.3390/brainsci14050441
Guan S, Xin Y, Ren K, Wang H, Dong J, Wang H, Zhang J, Xu X, Yao B, Zhao L, et al. Mechanism of Microwave Radiation-Induced Learning and Memory Impairment Based on Hippocampal Metabolomics. Brain Sciences. 2024; 14(5):441. https://doi.org/10.3390/brainsci14050441
Chicago/Turabian StyleGuan, Shuting, Yu Xin, Ke Ren, Hui Wang, Ji Dong, Haoyu Wang, Jing Zhang, Xinping Xu, Binwei Yao, Li Zhao, and et al. 2024. "Mechanism of Microwave Radiation-Induced Learning and Memory Impairment Based on Hippocampal Metabolomics" Brain Sciences 14, no. 5: 441. https://doi.org/10.3390/brainsci14050441
APA StyleGuan, S., Xin, Y., Ren, K., Wang, H., Dong, J., Wang, H., Zhang, J., Xu, X., Yao, B., Zhao, L., & Peng, R. (2024). Mechanism of Microwave Radiation-Induced Learning and Memory Impairment Based on Hippocampal Metabolomics. Brain Sciences, 14(5), 441. https://doi.org/10.3390/brainsci14050441

