Transcranial Magnetic Stimulation Attenuates Dyskinesias and FosB and c-Fos Expression in a Parkinson’s Disease Model
Abstract
1. Introduction
2. Materials and Methods
2.1. Animals
2.2. 6-Hydroxydopamine Lesion and Rotational Behavior
2.3. L-DOPA Administration and Dyskinesias Evaluation
2.4. Transcranial Magnetic Stimulation
- -
- TMS: animals were kept immobile with TMS;
- -
- Mock: animals were kept immobile with the coils turned off;
- -
- Control/dyskinetic: freely moving animals without stimulation.
2.5. Motor Tests
2.6. Immunohistochemistry
2.7. Immunohistochemistry Quantification
2.8. Statistical Analysis
2.9. Experiment 1: Effect of TMS on Dyskinetic Behavior, FosB Expression, and Motor Performance
2.10. Experiment 2: Effect of TMS on Cellular Activation in the M1 and Striatum
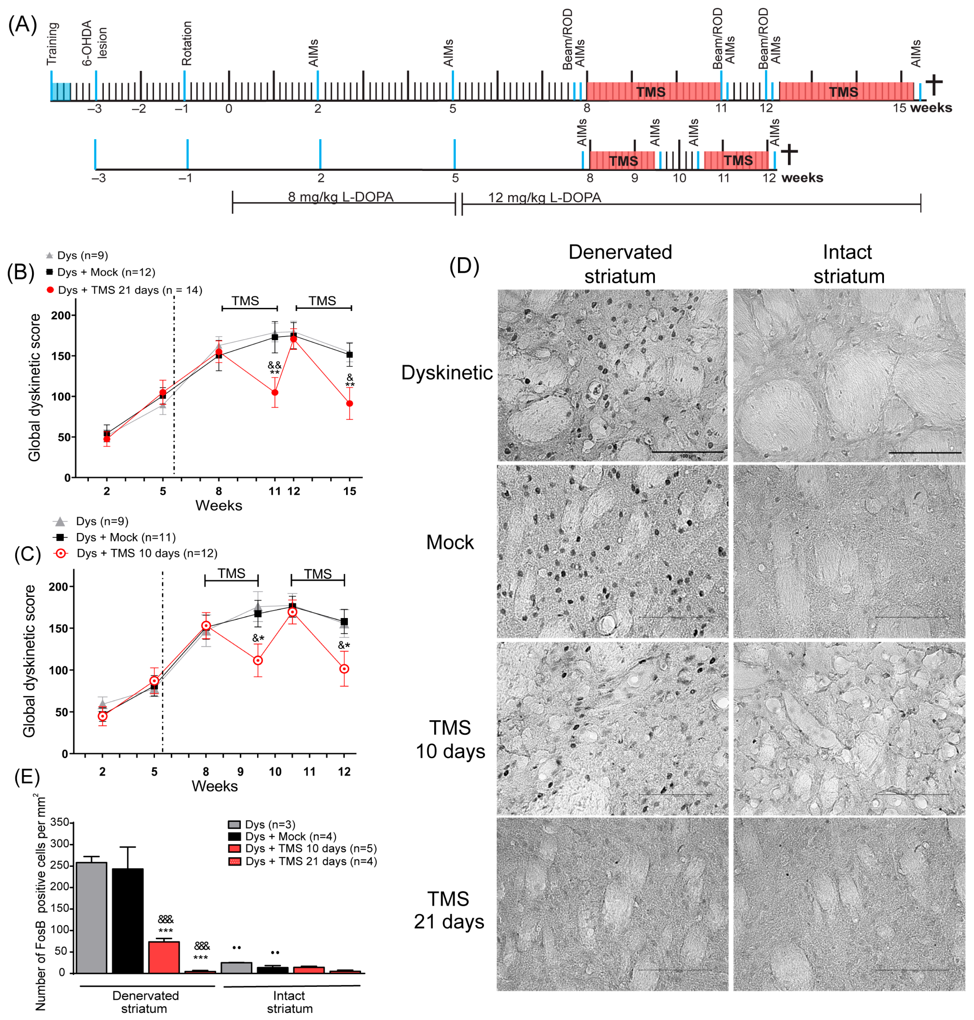
3. Results
3.1. TMS Attenuated Dyskinesias Along with FosB Expression in the DA-Denervated Striatum
3.2. TMS Withdrawal Aggravated Dyskinesias and Enhanced FosB Expression
3.3. Motor Performance Improved After TMS
3.4. TMS Halted c-Fos Expression in D1R-Containing Cells of the M1 and Striatum
4. Discussion
5. Conclusions
Supplementary Materials
Author Contributions
Funding
Institutional Review Board Statement
Informed Consent Statement
Data Availability Statement
Acknowledgments
Conflicts of Interest
References
- Mones, R.J.; Elizan, T.S.; Siegel, G.J. Analysis of L-Dopa Induced Dyskinesias in 51 Patients with Parkinsonism. J. Neurol. Neurosurg. Psychiatry 1971, 34, 668–673. [Google Scholar] [CrossRef] [PubMed]
- Cenci, M.A.; Crossman, A.R. Animal Models of L-Dopa-Induced Dyskinesia in Parkinson’s Disease. Mov. Disord. 2018, 33, 889–899. [Google Scholar] [CrossRef] [PubMed]
- Spigolon, G.; Fisone, G. Signal Transduction in L-DOPA-Induced Dyskinesia: From Receptor Sensitization to Abnormal Gene Expression. J. Neural Transm. 2018, 125, 1171–1186. [Google Scholar] [CrossRef] [PubMed]
- Perez, X.A.; Zhang, D.; Bordia, T.; Quik, M. Striatal D1 Medium Spiny Neuron Activation Induces Dyskinesias in Parkinsonian Mice. Mov. Disord. 2017, 32, 538–548. [Google Scholar] [CrossRef] [PubMed]
- Hernández, L.; Castela, I.; Ruiz-DeDiego, I.; Obeso, J.A.; Moratalla, R. Striatal Activation by Optogenetics Induces Dyskinesias in the 6-Hydroxydopamine Rat Model of Parkinson Disease. Mov. Disord. 2017, 32, 530–537. [Google Scholar] [CrossRef]
- Rascol, O.; Nutt, J.G.; Blin, O.; Goetz, C.G.; Trugman, J.M.; Soubrouillard, C.; Carter, J.H.; Currie, L.J.; Fabre, N.; Thalamas, C.; et al. Induction by Dopamine D1 Receptor Agonist ABT-431 of Dyskinesia Similar to Levodopa in Patients with Parkinson Disease. Arch. Neurol. 2001, 58, 249–254. [Google Scholar] [CrossRef]
- Blanchet, P.J.; Grondin, R.; Bédard, P.J. Dyskinesia and Wearing-off Following Dopamine D1 Agonist Treatment in Drug-Naive 1-Methyl-4-Phenyl-1,2,3,6-Tetrahydropyridine-Lesioned Primates. Mov. Disord. 1996, 11, 91–94. [Google Scholar] [CrossRef]
- Gao, S.; Gao, R.; Yao, L.; Feng, J.; Liu, W.; Zhou, Y.; Zhang, Q.; Wang, Y.; Liu, J. Striatal D1 Dopamine Neuronal Population Dynamics in a Rat Model of Levodopa-Induced Dyskinesia. Front. Aging Neurosci. 2022, 14, 783893. [Google Scholar] [CrossRef]
- Bandopadhyay, R.; Mishra, N.; Rana, R.; Kaur, G.; Ghoneim, M.M.; Alshehri, S.; Mustafa, G.; Ahmad, J.; Alhakamy, N.A.; Mishra, A. Molecular Mechanisms and Therapeutic Strategies for Levodopa-Induced Dyskinesia in Parkinson’s Disease: A Perspective Through Preclinical and Clinical Evidence. Front. Pharmacol. 2022, 13, 742. [Google Scholar] [CrossRef]
- Andersson, M.; Hilbertson, A.; Cenci, M.A. Striatal FosB Expression Is Causally Linked with L-DOPA-Induced Abnormal Involuntary Movements and the Associated Upregulation of Striatal Prodynorphin MRNA in a Rat Model of Parkinson’s Disease. Neurobiol. Dis. 1999, 6, 461–474. [Google Scholar] [CrossRef]
- Darmopil, S.; Martín, A.B.; De Diego, I.R.; Ares, S.; Moratalla, R. Genetic Inactivation of Dopamine D1 but Not D2 Receptors Inhibits L-DOPA-Induced Dyskinesia and Histone Activation. Biol. Psychiatry 2009, 66, 603–613. [Google Scholar] [CrossRef] [PubMed]
- Cenci, M.A.; Lee, C.S.; Björklund, A. L-DOPA-Induced Dyskinesia in the Rat Is Associated with Striatal Overexpression of Prodynorphin- and Glutamic Acid Decarboxylase MRNA. Eur. J. Neurosci. 1998, 10, 2694–2706. [Google Scholar] [CrossRef] [PubMed]
- Ebihara, K.; Ishida, Y.; Takeda, R.; Abe, H.; Matsuo, H.; Kawai, K.; Magata, Y.; Nishimori, T. Differential Expression of FosB, c-Fos, and Zif268 in Forebrain Regions after Acute or Chronic l-DOPA Treatment in a Rat Model of Parkinson’s Disease. Neurosci. Lett. 2011, 496, 90–94. [Google Scholar] [CrossRef] [PubMed]
- Morgante, F.; Espay, A.J.; Gunraj, C.; Lang, A.E.; Chen, R. Motor Cortex Plasticity in Parkinson’s Disease and Levodopa-Induced Dyskinesias. Brain 2006, 129, 1059–1069. [Google Scholar] [CrossRef]
- Halje, P.; Tamtè, M.; Richter, U.; Mohammed, M.; Cenci, M.A.; Petersson, P. Levodopa-Induced Dyskinesia Is Strongly Associated with Resonant Cortical Oscillations. J. Neurosci. 2012, 32, 16541–16551. [Google Scholar] [CrossRef]
- Lindenbach, D.; Conti, M.M.; Ostock, C.Y.; Dupre, K.B.; Bishop, C. Alterations in Primary Motor Cortex Neurotransmission and Gene Expression in Hemi-Parkinsonian Rats with Drug-Induced Dyskinesia. Neuroscience 2015, 310, 12–26. [Google Scholar] [CrossRef][Green Version]
- Picconi, B.; Centonze, D.; Håkansson, K.; Bernardi, G.; Greengard, P.; Fisone, G.; Cenci, M.A.; Calabresi, P. Loss of Bidirectional Striatal Synaptic Plasticity in L-DOPA-Induced Dyskinesia. Nat. Neurosci. 2003, 6, 501–506. [Google Scholar] [CrossRef]
- Khedr, E.M.; Rothwell, J.C.; Shawky, O.A.; Ahmed, M.A.; Hamdy, A. Effect of Daily Repetitive Transcranial Magnetic Stimulation on Motor Performance in Parkinson’s Disease. Mov. Disord. 2006, 21, 2201–2205. [Google Scholar] [CrossRef]
- González García, N.; Armony, J.L.; Soto, J.; Trejo, D.; Alegría, M.A.; Drucker-Colín, R. Effects of RTMS on Parkinson’s Disease: A Longitudinal FMRI Study. J. Neurol. 2011, 258, 1268–1280. [Google Scholar] [CrossRef]
- Koch, G. RTMS Effects on Levodopa Induced Dyskinesias in Parkinson’s Disease Patients: Searching for Effective Cortical Targets. Restor. Neurol. Neurosci. 2010, 28, 561–568. [Google Scholar] [CrossRef]
- Hallett, M. Transcranial Magnetic Stimulation: A Primer. Neuron 2007, 55, 187–199. [Google Scholar] [CrossRef] [PubMed]
- Shin, E.; Jeong, J.H.; Kim, H.J.; Jang, C.; Yamada, K.; Nabeshima, T.; Kim, H. Exposure to Extremely Low Frequency Magnetic Fields Enhances Locomotor Activity via Activation of Dopamine D1-Like Receptors in Mice. J. Pharmacol. Sci. 2007, 105, 367–371. [Google Scholar] [CrossRef] [PubMed]
- Hsieh, T.-H.; Huang, Y.-Z.; Rotenberg, A.; Pascual-Leone, A.; Chiang, Y.-H.; Wang, J.-Y.; Chen, J.-J.J. Functional Dopaminergic Neurons in Substantia Nigra Are Required for Transcranial Magnetic Stimulation-Induced Motor Plasticity. Cereb. Cortex 2015, 25, 1806–1814. [Google Scholar] [CrossRef] [PubMed]
- Valverde, S.; Vandecasteele, M.; Piette, C.; Derousseaux, W.; Gangarossa, G.; Aristieta Arbelaiz, A.; Touboul, J.; Degos, B.; Venance, L. Deep Brain Stimulation-Guided Optogenetic Rescue of Parkinsonian Symptoms. Nat. Commun. 2020, 11, 2388. [Google Scholar] [CrossRef]
- Home Office. Animals (Scientific Procedures) Act 1986. In Code of Practice for the Housing and Care of Animals Used in Scientific Procedures; Her Majesty’s Stationery Office: London, UK, 1989. [Google Scholar]
- Paxinos, G.; Watson, C. The Rat Brain in Stereotaxic Coordinates; Academic Press: Cambridge, MA, USA, 1998; pp. 1–474. [Google Scholar]
- García-Montes, J.-R.R.; Boronat-García, A.; López-Colomé, A.-M.M.; Bargas, J.; Guerra-Crespo, M.; Drucker-Colín, R. Is Nicotine Protective against Parkinson’s Disease? An Experimental Analysis. CNS Neurol. Disord. Drug Targets 2012, 11, 897–906. [Google Scholar] [CrossRef]
- Gómez-Paz, A.; Drucker-Colín, R.; Milán-Aldaco, D.; Palomero-Rivero, M.; Ambriz-Tututi, M. Intrastriatal Chromospheres Transplant Reduces Nociception in Hemiparkinsonian Rats. Neuroscience 2018, 387, 123–134. [Google Scholar] [CrossRef]
- Dunnett, S.; Stenevi, U.; Iversen, S. Behavioural Recovery Following Transplantation of Substantia Nigra in Rats Subjected to 6-OHDA Lesions of the Nigrostriatal Pathway. II. Unilateral Lesions. Brain Res. 1981, 229, 457–470. [Google Scholar] [CrossRef]
- Lundblad, M.; Andersson, M.; Winkler, C.; Kirik, D.; Wierup, N.; Cenci, M.A. Pharmacological Validation of Behavioural Measures of Akinesia and Dyskinesia in a Rat Model of Parkinson’s Disease. Eur. J. Neurosci. 2002, 15, 120–132. [Google Scholar] [CrossRef]
- Charan, J.; Kantharia, N. How to Calculate Sample Size in Animal Studies? J. Pharmacol. Pharmacother. 2013, 4, 303–306. [Google Scholar] [CrossRef]
- Ambriz-Tututi, M.; Sánchez-González, V.; Drucker-Colín, R. Transcranial Magnetic Stimulation Reduces Nociceptive Threshold in Rats. J. Neurosci. Res. 2012, 90, 1085–1095. [Google Scholar] [CrossRef]
- Arias-Carrión, O.; Verdugo-Díaz, L.; Feria-Velasco, A.; Millán-Aldaco, D.; Gutiérrez, A.A.; Hernández-Cruz, A.; Drucker-Colín, R. Neurogenesis in the Subventricular Zone Following Transcranial Magnetic Field Stimulation and Nigrostriatal Lesions. J. Neurosci. Res. 2004, 78, 16–28. [Google Scholar] [CrossRef] [PubMed]
- Tasset, I.; Medina, F.J.; Jimena, I.; Agüera, E.; Gascón, F.; Feijóo, M.; Sánchez-López, F.; Luque, E.; Peña, J.; Drucker-Colín, R.; et al. Neuroprotective Effects of Extremely Low-Frequency Electromagnetic Fields on a Huntington’s Disease Rat Model: Effects on Neurotrophic Factors and Neuronal Density. Neuroscience 2012, 209, 54–63. [Google Scholar] [CrossRef] [PubMed]
- Vieyra-Reyes, P.; Mineur, Y.S.; Picciotto, M.R.; Túnez, I.; Vidaltamayo, R.; Drucker-Colín, R. Antidepressant-like Effects of Nicotine and Transcranial Magnetic Stimulation in the Olfactory Bulbectomy Rat Model of Depression. Brain Res. Bull. 2008, 77, 13–18. [Google Scholar] [CrossRef] [PubMed]
- Drucker-Colín, R.; García-Hernández, F. A New Motor Test Sensitive to Aging and Dopaminergic Function. J. Neurosci. Methods 1991, 39, 153–161. [Google Scholar] [CrossRef]
- Rozas, G.; Guerra, M.J. An Automated Rotarod Method for Quantitative Drug-Free Evaluation of Overall Motor Deficits in Rat Models of Parkinsonism. Brain Res. Protoc. 1997, 2, 75–84. [Google Scholar] [CrossRef]
- Ostock, C.Y.; Dupre, K.B.; Eskow Jaunarajs, K.L.; Walters, H.; George, J.; Krolewski, D.; Walker, P.D.; Bishop, C. Role of the Primary Motor Cortex in L-DOPA-Induced Dyskinesia and Its Modulation by 5-HT1A Receptor Stimulation. Neuropharmacology 2011, 61, 753–760. [Google Scholar] [CrossRef]
- Soares-Cunha, C.; Coimbra, B.; David-Pereira, A.; Borges, S.; Pinto, L.; Costa, P.; Sousa, N.; Rodrigues, A.J. Activation of D2 Dopamine Receptor-Expressing Neurons in the Nucleus Accumbens Increases Motivation. Nat. Commun. 2016, 7, 11829. [Google Scholar] [CrossRef]
- López-Alonso, V.; Cheeran, B.; Río-Rodríguez, D.; Fernández-Del-Olmo, M. Inter-Individual Variability in Response to Non-Invasive Brain Stimulation Paradigms. Brain Stimul. 2014, 7, 372–380. [Google Scholar] [CrossRef]
- Terranova, C.; Rizzo, V.; Cacciola, A.; Chillemi, G.; Calamuneri, A.; Milardi, D.; Quartarone, A. Is There a Future for Non-Invasive Brain Stimulation as a Therapeutic Tool? Front. Neurol. 2019, 10, 1146. [Google Scholar] [CrossRef]
- Sieroń, A.; Brus, R.; Szkilnik, R.; Plech, A.; Kubański, N.; Cieślar, G. Influence of Alternating Low Frequency Magnetic Fields on Reactivity of Central Dopamine Receptors in Neonatal 6-Hydroxydopamine Treated Rats. Bioelectromagnetics 2001, 22, 479–486. [Google Scholar] [CrossRef]
- Janać, B.; Pesić, V.; Jelenković, A.; Vorobyov, V.; Prolić, Z. Different Effects of Chronic Exposure to ELF Magnetic Field on Spontaneous and Amphetamine-Induced Locomotor and Stereotypic Activities in Rats. Brain Res. Bull. 2005, 67, 498–503. [Google Scholar] [CrossRef] [PubMed]
- Dekundy, A.; Lundblad, M.; Danysz, W.; Cenci, M.A. Modulation of L-DOPA-Induced Abnormal Involuntary Movements by Clinically Tested Compounds: Further Validation of the Rat Dyskinesia Model. Behav. Brain Res. 2007, 179, 76–89. [Google Scholar] [CrossRef] [PubMed]
- Lee, J.Y.; Kim, S.H.; Ko, A.-R.; Lee, J.S.; Yu, J.H.; Seo, J.H.; Cho, B.P.; Cho, S.-R. Therapeutic Effects of Repetitive Transcranial Magnetic Stimulation in an Animal Model of Parkinson’s Disease. Brain Res. 2013, 1537, 290–302. [Google Scholar] [CrossRef] [PubMed]
- Funamizu, H.; Ogiue-Ikeda, M.; Mukai, H.; Kawato, S.; Ueno, S. Acute Repetitive Transcranial Magnetic Stimulation Reactivates Dopaminergic System in Lesion Rats. Neurosci. Lett. 2005, 383, 77–81. [Google Scholar] [CrossRef]
- Lee, B.-C.; Bing, G.; Jhoo, W.-K.; Yoon, J.-M.; Kang, K.-S.; Shin, E.-J.; Kim, W.-K.; Ko, K.H.; Kim, H.-C. Prenatal Exposure to Magnetic Field Increases Dopamine Levels in the Striatum Of Offspring. Clin. Exp. Pharmacol. Physiol. 2001, 28, 884–886. [Google Scholar] [CrossRef]
- Berton, O.; Guigoni, C.; Li, Q.; Bioulac, B.H.; Aubert, I.; Gross, C.E.; Dileone, R.J.; Nestler, E.J.; Bezard, E. Striatal Overexpression of ΔJunD Resets L-DOPA-Induced Dyskinesia in a Primate Model of Parkinson Disease. Biol. Psychiatry 2010, 66, 554–561. [Google Scholar] [CrossRef]
- Aguila, J.; Cudeiro, J.; Rivadulla, C. Effects of Static Magnetic Fields on the Visual Cortex: Reversible Visual Deficits and Reduction of Neuronal Activity. Cereb. Cortex 2016, 26, 628–638. [Google Scholar] [CrossRef]
- Lindenbach, D.; Conti, M.M.; Ostock, C.Y.; George, J.A.; Goldenberg, A.A.; Melikhov-Sosin, M.; Nuss, E.E.; Bishop, C. The Role of Primary Motor Cortex (M1) Glutamate and GABA Signaling in L-DOPA-Induced Dyskinesia in Parkinsonian Rats. J. Neurosci. 2016, 36, 9873–9887. [Google Scholar] [CrossRef]
- Coutant, B.; Frontera, J.L.; Perrin, E.; Combes, A.; Tarpin, T.; Menardy, F.; Mailhes-Hamon, C.; Perez, S.; Degos, B.; Venance, L.; et al. Cerebellar Stimulation Prevents Levodopa-Induced Dyskinesia in Mice and Normalizes Activity in a Motor Network. Nat. Commun. 2022, 13, 3211. [Google Scholar] [CrossRef]
- Tritsch, N.X.; Sabatini, B.L. Dopaminergic Modulation of Synaptic Transmission in Cortex and Striatum. Neuron 2012, 76, 33–50. [Google Scholar] [CrossRef]
- Syeda, F.; Kumbhare, D.; Baron, M.S.; Hadimani, R.L. Modeling of Transcranial Magnetic Stimulation Versus Pallidal Deep Brain Stimulation for Parkinson’s Disease. IEEE Trans. Magn. 2019, 55, 1–5. [Google Scholar] [CrossRef]
- Muksuris, K.; Scarisbrick, D.M.; Mahoney, J.J.; Cherkasova, M.V. Noninvasive Neuromodulation in Parkinson’s Disease: Insights from Animal Models. J. Clin. Med. 2023, 12, 5448. [Google Scholar] [CrossRef] [PubMed]
- Yang, C.; Guo, Z.; Peng, H.; Xing, G.; Chen, H.; McClure, M.A.; He, B.; He, L.; Du, F.; Xiong, L.; et al. Repetitive Transcranial Magnetic Stimulation Therapy for Motor Recovery in Parkinson’s Disease: A Meta-Analysis. Brain Behav. 2018, 8, e01132. [Google Scholar] [CrossRef] [PubMed]




Disclaimer/Publisher’s Note: The statements, opinions and data contained in all publications are solely those of the individual author(s) and contributor(s) and not of MDPI and/or the editor(s). MDPI and/or the editor(s) disclaim responsibility for any injury to people or property resulting from any ideas, methods, instructions or products referred to in the content. |
© 2024 by the authors. Licensee MDPI, Basel, Switzerland. This article is an open access article distributed under the terms and conditions of the Creative Commons Attribution (CC BY) license (https://creativecommons.org/licenses/by/4.0/).
Share and Cite
Ramírez-López, F.; García-Montes, J.R.; Millán-Aldaco, D.; Palomero-Rivero, M.; Túnez-Fiñana, I.; Drucker-Colín, R.; Roldán-Roldán, G. Transcranial Magnetic Stimulation Attenuates Dyskinesias and FosB and c-Fos Expression in a Parkinson’s Disease Model. Brain Sci. 2024, 14, 1214. https://doi.org/10.3390/brainsci14121214
Ramírez-López F, García-Montes JR, Millán-Aldaco D, Palomero-Rivero M, Túnez-Fiñana I, Drucker-Colín R, Roldán-Roldán G. Transcranial Magnetic Stimulation Attenuates Dyskinesias and FosB and c-Fos Expression in a Parkinson’s Disease Model. Brain Sciences. 2024; 14(12):1214. https://doi.org/10.3390/brainsci14121214
Chicago/Turabian StyleRamírez-López, Fernanda, José Rubén García-Montes, Diana Millán-Aldaco, Marcela Palomero-Rivero, Isaac Túnez-Fiñana, René Drucker-Colín, and Gabriel Roldán-Roldán. 2024. "Transcranial Magnetic Stimulation Attenuates Dyskinesias and FosB and c-Fos Expression in a Parkinson’s Disease Model" Brain Sciences 14, no. 12: 1214. https://doi.org/10.3390/brainsci14121214
APA StyleRamírez-López, F., García-Montes, J. R., Millán-Aldaco, D., Palomero-Rivero, M., Túnez-Fiñana, I., Drucker-Colín, R., & Roldán-Roldán, G. (2024). Transcranial Magnetic Stimulation Attenuates Dyskinesias and FosB and c-Fos Expression in a Parkinson’s Disease Model. Brain Sciences, 14(12), 1214. https://doi.org/10.3390/brainsci14121214

