Construction of a Dataset for All Expressed Transcripts for Alzheimer’s Disease Research
Abstract
1. Introduction
2. Materials and Methods
2.1. Quality Control and Preprocessing
2.2. Genome Mapping, Transcript Assembly, and Quantification
2.3. Identification and Classification of LncRNAs
- “i”: transcripts entirely within an intron;
- “o”: transcripts that have some overlap with known genes but do not fully overlap; they may partially span introns and exons;
- “u”: transcripts in intergenic regions; and
- “x”: transcripts that fully overlap with the exons of a reference gene, indicating some degree of overlap with known transcript structures.
2.4. Differential Expression and Pathway-Enrichment Analyses
2.5. Identification of Splicing Isoforms
2.6. Gene Set-Enrichment Analyses for Individual Samples Using Gsva
2.7. Regression Analyses
2.8. Prediction of Target Genes and Pathways Regulated by LncRNAs
2.9. Multi-Class Classification Analysis Using LGBM
2.10. Statistical Analyses
3. Results
3.1. Creating a Transcriptomic Dataset for Alzheimer’s Disease
3.2. Information Derivation from the Assembled Transcripts
3.3. Applications of Our Assembled Transcripts
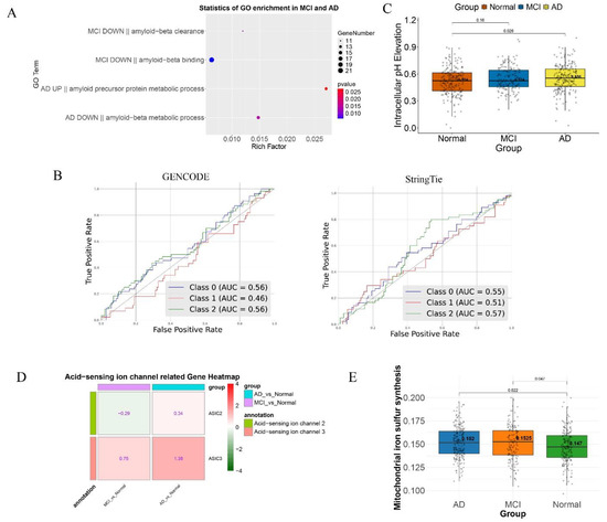
- Intracellular alkalosis: LncRNAs in our dataset promote mitochondrial iron accumulation, which in turn produces hydroxide () and hydroxyl radical () through Fenton reactions (Figure S7), causing intracellular alkalization. Specifically, 2471 lncRNAs are involved in regulating Fenton reactions. On the other side, lncRNAs are also involved in actions counterbalancing the alkalization via activating the acidification process. For example, lncRNAs MSTRG.44295.1 and MSTRG.14265.27 contribute to the activation of acid-loading transporters that lower the intracellular pH. Overall, our transcripts cover 646 lncRNAs vs. 309 lncRNAs in the existing transcripts relevant to intracellular pH (Table 3);
- Extracellular acidosis: Our transcripts cover 812 vs. 229 lncRNAs by the existing transcripts related to regulating bicarbonate (HCO3−) transporters, which help to slow down the process of extracellular acidosis (Table 3).
4. Discussion
- Correction of false positives and negatives in protein-coding transcripts: A major contribution of our approach is the correction of numerous false positives and false negatives in the protein-coding transcript data for AD, which are prevalent in existing datasets. Using our pipeline, we identified and rectified these errors, resulting in a more accurate and reliable transcript catalog for AD research. For example, we detected 39.7% more protein-coding transcripts from previously unannotated genes. This correction is critical for ensuring the accuracy of downstream analyses and functional studies of AD-associated genes [16];
- LncRNA and pH imbalance: The significantly increased number and improved quality of lncRNAs in our dataset have allowed us to further investigate the role of these molecules in AD pathogenesis, particularly in relation to pH regulation. Previous studies, including our own [40,53], have shown that pH imbalance plays a critical role in AD, with disruptions in pH homeostasis contributing to neuronal dysfunction. Our findings suggest that lncRNAs are involved in maintaining pH stability by regulating the expression of acidifying transporters. Specifically, we found that certain lncRNAs may help counteract intracellular alkalosis by activating H+-producing enzymes, which are central to maintaining pH balance in cells [56,57];
- Metabolic reprogramming in response to pH imbalance: Our study also provides new insights into the metabolic reprogramming that occurs in AD as a result of pH imbalance. We observed that pH changes trigger a cascade of metabolic events, including the activation of cytosolic acidifying transporters, to counteract the effects of intracellular alkalosis and extracellular acidosis [40,53]. This metabolic reprogramming is essential for maintaining cellular homeostasis in AD, and our data highlight key pathways involved in pH regulation that could potentially be targeted for therapeutic intervention. Specifically, H+-producing enzymes play a critical role in this process, supporting the idea that targeting these enzymes may help correct pH imbalances in AD neurons and alleviate disease progression [58].
5. Conclusions
Supplementary Materials
Author Contributions
Funding
Institutional Review Board Statement
Informed Consent Statement
Data Availability Statement
Acknowledgments
Conflicts of Interest
References
- Gandal, M.J.; Zhang, P.; Hadjimichael, E.; Walker, R.L.; Chen, C.; Liu, S.; Won, H.; van Bakel, H.; Varghese, M.; Wang, Y.; et al. Transcriptome-wide isoform-level dysregulation in ASD, schizophrenia, and bipolar disorder. Science 2018, 362, eaat8127. [Google Scholar] [CrossRef] [PubMed]
- van der Flier, W.M.; de Vugt, M.E.; Smets, E.M.A.; Blom, M.; Teunissen, C.E. Towards a future where Alzheimer’s disease pathology is stopped before the onset of dementia. Nat. Aging 2023, 3, 494–505. [Google Scholar] [CrossRef] [PubMed]
- Nelson, P.T.; Alafuzoff, I.; Bigio, E.H.; Bouras, C.; Braak, H.; Cairns, N.J.; Castellani, R.J.; Crain, B.J.; Davies, P.; Tredici, K.D.; et al. Correlation of Alzheimer Disease Neuropathologic Changes With Cognitive Status: A Review of the Literature. J. Neuropathol. Exp. Neurol. 2012, 71, 362–381. [Google Scholar] [CrossRef] [PubMed]
- Berry, B.J.; Smith, A.S.T.; Long, C.J.; Martin, C.C.; Hickman, J.J. Physiological Aβ concentrations produce a more biomimetic representation of the Alzheimer’s disease phenotype in iPSC derived human neurons. ACS Chem. Neurosci. 2018, 9, 1693–1701. [Google Scholar] [CrossRef]
- Rijpma, A.; van der Graaf, M.; Meulenbroek, O.; Olde Rikkert, M.G.M.; Heerschap, A. Altered brain high-energy phosphate metabolism in mild Alzheimer’s disease: A 3-dimensional 31P MR spectroscopic imaging study. NeuroImage Clin. 2018, 18, 254–261. [Google Scholar] [CrossRef]
- Soto, E.; Ortega-Ramírez, A.; Vega, R. Protons as Messengers of Intercellular Communication in the Nervous System. Front. Cell. Neurosci. 2018, 12, 342. [Google Scholar] [CrossRef]
- Loef, M.; Walach, H. Copper and iron in Alzheimer’s disease: A systematic review and its dietary implications. Br. J. Nutr. 2012, 107, 7–19. [Google Scholar] [CrossRef]
- Verdile, G.; Keane, K.N.; Cruzat, V.F.; Medic, S.; Sabale, M.; Rowles, J.; Wijesekara, N.; Martins, R.N.; Fraser, P.E.; Newsholme, P. Inflammation and Oxidative Stress: The Molecular Connectivity between Insulin Resistance, Obesity, and Alzheimer’s Disease. Mediat. Inflamm. 2015, 2015, 105828. [Google Scholar] [CrossRef]
- Zuo, L.; Prather, E.R.; Stetskiv, M.; Garrison, D.E.; Meade, J.R.; Peace, T.I.; Zhou, T. Inflammaging and Oxidative Stress in Human Diseases: From Molecular Mechanisms to Novel Treatments. Int. J. Mol. Sci. 2019, 20, 4472. [Google Scholar] [CrossRef]
- Dickson, D.W. Apoptotic mechanisms in Alzheimer neurofibrillary degeneration: Cause or effect? J. Clin. Investig. 2004, 114, 23–27. [Google Scholar] [CrossRef]
- Chi, H.; Chang, H.-Y.; Sang, T.-K. Neuronal Cell Death Mechanisms in Major Neurodegenerative Diseases. Int. J. Mol. Sci. 2018, 19, 3082. [Google Scholar] [CrossRef] [PubMed]
- Bennett, D.A.; Buchman, A.S.; Boyle, P.A.; Barnes, L.L.; Wilson, R.S.; Schneider, J.A. Religious Orders Study and Rush Memory and Aging Project. J. Alzheimers Dis. JAD 2018, 64, S161–S189. [Google Scholar] [CrossRef] [PubMed]
- Wang, M.; Beckmann, N.D.; Roussos, P.; Wang, E.; Zhou, X.; Wang, Q.; Ming, C.; Neff, R.; Ma, W.; Fullard, J.F.; et al. The Mount Sinai cohort of large-scale genomic, transcriptomic and proteomic data in Alzheimer’s disease. Sci. Data 2018, 5, 180185. [Google Scholar] [CrossRef] [PubMed]
- Friedman, B.A.; Srinivasan, K.; Ayalon, G.; Meilandt, W.J.; Lin, H.; Huntley, M.A.; Cao, Y.; Lee, S.-H.; Haddick, P.C.G.; Ngu, H.; et al. Diverse Brain Myeloid Expression Profiles Reveal Distinct Microglial Activation States and Aspects of Alzheimer’s Disease Not Evident in Mouse Models. Cell Rep. 2018, 22, 832–847. [Google Scholar] [CrossRef] [PubMed]
- Pérez-González, A.P.; García-Kroepfly, A.L.; Pérez-Fuentes, K.A.; García-Reyes, R.I.; Solis-Roldan, F.F.; Alba-González, J.A.; Hernández-Lemus, E.; de Anda-Jáuregui, G. The ROSMAP project: Aging and neurodegenerative diseases through omic sciences. Front. Neuroinform. 2024, 18, 1443865. [Google Scholar] [CrossRef]
- Marques-Coelho, D.; Iohan, L.d.C.C.; Melo de Farias, A.R.; Flaig, A.; Lambert, J.-C.; Costa, M.R. Differential transcript usage unravels gene expression alterations in Alzheimer’s disease human brains. npj Aging Mech. Dis. 2021, 7, 2. [Google Scholar] [CrossRef]
- Wu, H.; Wang, J.; Hu, X.; Zhuang, C.; Zhou, J.; Wu, P.; Li, S.; Zhao, R.C. Comprehensive transcript-level analysis reveals transcriptional reprogramming during the progression of Alzheimer’s disease. Front. Aging Neurosci. 2023, 15, 1191680. [Google Scholar] [CrossRef]
- Leung, S.K.; Bamford, R.A.; Jeffries, A.R.; Castanho, I.; Chioza, B.; Flaxman, C.S.; Moore, K.; Dempster, E.L.; Harvey, J.; Brown, J.T.; et al. Long-read transcript sequencing identifies differential isoform expression in the entorhinal cortex in a transgenic model of tau pathology. Nat. Commun. 2024, 15, 6458. [Google Scholar] [CrossRef]
- Kovaka, S.; Zimin, A.V.; Pertea, G.M.; Razaghi, R.; Salzberg, S.L.; Pertea, M. Transcriptome assembly from long-read RNA-seq alignments with StringTie2. Genome Biol. 2019, 20, 278. [Google Scholar] [CrossRef]
- Bennett, D.A.; Schneider, J.A.; Arvanitakis, Z.; Wilson, R.S. Overview and Findings from the Religious Orders Study. Curr. Alzheimer Res. 2012, 9, 628–645. [Google Scholar] [CrossRef]
- Chen, Y.; Chen, Y.; Shi, C.; Huang, Z.; Zhang, Y.; Li, S.; Li, Y.; Ye, J.; Yu, C.; Li, Z.; et al. SOAPnuke: A MapReduce acceleration-supported software for integrated quality control and preprocessing of high-throughput sequencing data. GigaScience 2017, 7, gix120. [Google Scholar] [CrossRef] [PubMed]
- Wang, L.; Wang, S.; Li, W. RSeQC: Quality control of RNA-seq experiments. Bioinformatics 2012, 28, 2184–2185. [Google Scholar] [CrossRef] [PubMed]
- Saha, S.; Bridges, S.; Magbanua, Z.V.; Peterson, D.G. Empirical comparison of ab initio repeat finding programs. Nucleic Acids Res. 2008, 36, 2284. [Google Scholar] [CrossRef] [PubMed]
- Saha, S.; Bridges, S.; Magbanua, Z.V.; Peterson, D.G. Computational Approaches and Tools Used in Identification of Dispersed Repetitive DNA Sequences. Trop. Plant Biol. 2008, 1, 85–96. [Google Scholar] [CrossRef]
- Benson, G. Tandem repeats finder: A program to analyze DNA sequences. Nucleic Acids Res. 1999, 27, 573–580. [Google Scholar] [CrossRef]
- Zhang, Y.; Park, C.; Bennett, C.; Thornton, M.; Kim, D. Rapid and accurate alignment of nucleotide conversion sequencing reads with HISAT-3N. Genome Res. 2021, 31, 1290–1295. [Google Scholar] [CrossRef]
- Shumate, A.; Wong, B.; Pertea, G.; Pertea, M. Improved transcriptome assembly using a hybrid of long and short reads with StringTie. PLOS Comput. Biol. 2022, 18, e1009730. [Google Scholar] [CrossRef]
- Pertea, G.; Pertea, M. GFF Utilities: GffRead and GffCompare. F1000Research 2020, 9. [Google Scholar] [CrossRef]
- Frazee, A.C.; Pertea, G.; Jaffe, A.E.; Langmead, B.; Salzberg, S.L.; Leek, J.T. Ballgown bridges the gap between transcriptome assembly and expression analysis. Nat. Biotechnol. 2015, 33, 243–246. [Google Scholar] [CrossRef]
- Liu, Y.; Tang, H.; Li, C.; Huang, N.; Miao, J.; Chen, L.; Luo, K.; Li, F.; Liu, S.; Liao, S.; et al. Long non-coding RNA and circular RNA and coding RNA profiling of plasma exosomes of osteosarcoma by RNA seq. Sci. Data 2023, 10, 395. [Google Scholar] [CrossRef]
- Han, S.; Liang, Y.; Li, Y.; Du, W. Long Noncoding RNA Identification: Comparing Machine Learning Based Tools for Long Noncoding Transcripts Discrimination. BioMed Res. Int. 2016, 2016, 8496165. [Google Scholar] [CrossRef] [PubMed]
- Wang, L.; Park, H.J.; Dasari, S.; Wang, S.; Kocher, J.-P.; Li, W. CPAT: Coding-Potential Assessment Tool using an alignment-free logistic regression model. Nucleic Acids Res. 2013, 41, e74. [Google Scholar] [CrossRef] [PubMed]
- Kang, Y.-J.; Yang, D.-C.; Kong, L.; Hou, M.; Meng, Y.-Q.; Wei, L.; Gao, G. CPC2: A fast and accurate coding potential calculator based on sequence intrinsic features. Nucleic Acids Res. 2017, 45, W12–W16. [Google Scholar] [CrossRef] [PubMed]
- Tong, X.; Liu, S. CPPred: Coding potential prediction based on the global description of RNA sequence. Nucleic Acids Res. 2019, 47, e43. [Google Scholar] [CrossRef]
- Li, A.; Zhang, J.; Zhou, Z. PLEK: A tool for predicting long non-coding RNAs and messenger RNAs based on an improved k-mer scheme. BMC Bioinform. 2014, 15, 311. [Google Scholar] [CrossRef]
- Harrow, J.; Frankish, A.; Gonzalez, J.M.; Tapanari, E.; Diekhans, M.; Kokocinski, F.; Aken, B.L.; Barrell, D.; Zadissa, A.; Searle, S.; et al. GENCODE: The reference human genome annotation for The ENCODE Project. Genome Res. 2012, 22, 1760–1774. [Google Scholar] [CrossRef]
- Love, M.I.; Huber, W.; Anders, S. Moderated estimation of fold change and dispersion for RNA-seq data with DESeq2. Genome Biol. 2014, 15, 550. [Google Scholar] [CrossRef]
- Zhou, J.; Ma, S.; Wang, D.; Zeng, J.; Jiang, T. FreePSI: An alignment-free approach to estimating exon-inclusion ratios without a reference transcriptome. Nucleic Acids Res. 2018, 46, e11. [Google Scholar] [CrossRef]
- Subramanian, A.; Tamayo, P.; Mootha, V.K.; Mukherjee, S.; Ebert, B.L.; Gillette, M.A.; Paulovich, A.; Pomeroy, S.L.; Golub, T.R.; Lander, E.S.; et al. Gene set enrichment analysis: A knowledge-based approach for interpreting genome-wide expression profiles. Proc. Natl. Acad. Sci. USA 2005, 102, 15545–15550. [Google Scholar] [CrossRef]
- Huang, Z.; Chen, Q.; Mu, X.; An, Z.; Xu, Y. Elucidating the Functional Roles of Long Non-Coding RNAs in Alzheimer’s Disease. Int. J. Mol. Sci. 2024, 25, 9211. [Google Scholar] [CrossRef]
- Sun, H.; Zhang, C.; Cao, S.; Sheng, T.; Dong, N.; Xu, Y. Fenton reactions drive nucleotide and ATP syntheses in cancer. J. Mol. Cell Biol. 2018, 10, 448–459. [Google Scholar] [CrossRef] [PubMed]
- Ponting, C.P.; Oliver, P.L.; Reik, W. Evolution and functions of long noncoding RNAs. Cell 2009, 136, 629–641. [Google Scholar] [CrossRef] [PubMed]
- Kornienko, A.E.; Guenzl, P.M.; Barlow, D.P.; Pauler, F.M. Gene regulation by the act of long non-coding RNA transcription. BMC Biol. 2013, 11, 59. [Google Scholar] [CrossRef] [PubMed]
- Liu, S.; Wu, J.; Zhang, W.; Jiang, H.; Zhou, Y.; Liu, J.; Mao, H.; Liu, S.; Chen, B. Whole-Transcriptome RNA Sequencing Uncovers the Global Expression Changes and RNA Regulatory Networks in Duck Embryonic Myogenesis. Int. J. Mol. Sci. 2023, 24, 16387. [Google Scholar] [CrossRef]
- Li, X.; Shahid, M.Q.; Wen, M.; Chen, S.; Yu, H.; Jiao, Y.; Lu, Z.; Li, Y.; Liu, X. Global identification and analysis revealed differentially expressed lncRNAs associated with meiosis and low fertility in autotetraploid rice. BMC Plant Biol. 2020, 20, 82. [Google Scholar] [CrossRef]
- Wenzel, A.; Akbaşli, E.; Gorodkin, J. RIsearch: Fast RNA–RNA interaction search using a simplified nearest-neighbor energy model. Bioinformatics 2012, 28, 2738–2746. [Google Scholar] [CrossRef]
- Sun, H.; Cao, X.; Sumayya; Ma, Y.; Li, H.; Han, W.; Qu, L. Genome-wide transcriptional profiling and functional analysis of long noncoding RNAs and mRNAs in chicken macrophages associated with the infection of avian pathogenic E. coli. BMC Vet. Res. 2024, 20, 49. [Google Scholar] [CrossRef]
- Ke, G.; Meng, Q.; Finley, T.; Wang, T.; Chen, W.; Ma, W.; Ye, Q.; Liu, T.-Y. LightGBM: A Highly Efficient Gradient Boosting Decision Tree. In Advances in Neural Information Processing Systems; Guyon, I., Luxburg, U.V., Bengio, S., Wallach, H., Fergus, R., Vishwanathan, S., Garnett, R., Eds.; Curran Associates, Inc.: New York, NY, USA, 2017; Available online: https://proceedings.neurips.cc/paper_files/paper/2017/file/6449f44a102fde848669bdd9eb6b76fa-Paper.pdf (accessed on 4 December 2017).
- Huerta-Cepas, J.; Szklarczyk, D.; Heller, D.; Hernández-Plaza, A.; Forslund, S.K.; Cook, H.; Mende, D.R.; Letunic, I.; Rattei, T.; Jensen, L.J.; et al. eggNOG 5.0: A hierarchical, functionally and phylogenetically annotated orthology resource based on 5090 organisms and 2502 viruses. Nucleic Acids Res. 2019, 47, D309–D314. [Google Scholar] [CrossRef]
- Rival, T.; Page, R.M.; Chandraratna, D.S.; Sendall, T.J.; Ryder, E.; Liu, B.; Lewis, H.; Rosahl, T.; Hider, R.; Camargo, L.M.; et al. Fenton chemistry and oxidative stress mediate the toxicity of the beta-amyloid peptide in a Drosophila model of Alzheimer’s disease. Eur. J. Neurosci. 2009, 29, 1335–1347. [Google Scholar] [CrossRef]
- Bloom, G.S. Amyloid-β and tau: The trigger and bullet in Alzheimer disease pathogenesis. JAMA Neurol. 2014, 71, 505–508. [Google Scholar] [CrossRef]
- Xiong, Z.-G.; Pignataro, G.; Li, M.; Chang, S.; Simon, R.P. Acid-Sensing Ion Channels (ASICs) as Pharmacological Targets for Neurodegenerative Diseases. Curr. Opin. Pharmacol. 2008, 8, 25–32. [Google Scholar] [CrossRef] [PubMed]
- Xu, Y.; Huang, Z.; Mu, X. Chapter 14—Understanding Alzheimer’s disease at the chemistry level. In Introduction to Condensed Matter Chemistry; Xu, R., Yu, J., Yan, W., Eds.; Elsevier: Amsterdam, The Netherlands, 2024; pp. 379–405. ISBN 978-0-443-16140-7. [Google Scholar]
- Yu, J.; Xu, R.; Yan, W. (Eds.) Introduction to Condensed Matter Chemistry, 1st ed.; Elsevier: Amsterdam, The Netherlands, 2024; Available online: https://shop.elsevier.com/books/introduction-to-condensed-matter-chemistry/yu/978-0-443-16140-7 (accessed on 16 April 2024).
- Fan, C.; Chen, K.; Zhou, J.; Wong, P.; He, D.; Huang, Y.; Wang, X.; Ling, T.; Yang, Y.; Zhao, H. Systematic analysis to identify transcriptome-wide dysregulation of Alzheimer’s disease in genes and isoforms. Hum. Genet. 2021, 140, 609–623. [Google Scholar] [CrossRef] [PubMed]
- Yang, C.; Pan, R.-Y.; Guan, F.; Yuan, Z. Lactate metabolism in neurodegenerative diseases. Neural Regen. Res. 2023, 19, 69. [Google Scholar] [CrossRef] [PubMed]
- Ruffin, V.A.; Salameh, A.I.; Boron, W.F.; Parker, M.D. Intracellular pH regulation by acid-base transporters in mammalian neurons. Front. Physiol. 2014, 5, 43. [Google Scholar] [CrossRef] [PubMed]
- Casey, J.R.; Grinstein, S.; Orlowski, J. Sensors and regulators of intracellular pH. Nat. Rev. Mol. Cell Biol. 2010, 11, 50–61. [Google Scholar] [CrossRef]
- Trabzuni, D.; Ryten, M.; Walker, R.; Smith, C.; Imran, S.; Ramasamy, A.; Weale, M.E.; Hardy, J. Quality control parameters on a large dataset of regionally dissected human control brains for whole genome expression studies. J. Neurochem. 2011, 119, 275–282. [Google Scholar] [CrossRef]
- Perluigi, M.; Di Domenico, F.; Butterfield, D.A. mTOR signaling in aging and neurodegeneration: At the crossroad between metabolism dysfunction and impairment of autophagy. Neurobiol. Dis. 2015, 84, 39–49. [Google Scholar] [CrossRef]
- Kapoor, A.; Nation, D.A. Role of Notch signaling in neurovascular aging and Alzheimer’s disease. Semin. Cell Dev. Biol. 2021, 116, 90–97. [Google Scholar] [CrossRef]
- Boland, B.; Kumar, A.; Lee, S.; Platt, F.M.; Wegiel, J.; Yu, W.H.; Nixon, R.A. Autophagy Induction and Autophagosome Clearance in Neurons: Relationship to Autophagic Pathology in Alzheimer’s Disease. J. Neurosci. 2008, 28, 6926–6937. [Google Scholar] [CrossRef]
- Oddo, S. The role of mTOR signaling in Alzheimer disease. Front. Biosci. Sch. Ed. 2012, 4, 941–952. [Google Scholar] [CrossRef]
- Tarassishin, L.; Yin, Y.I.; Bassit, B.; Li, Y.-M. Processing of Notch and amyloid precursor protein by γ-secretase is spatially distinct. Proc. Natl. Acad. Sci. USA 2004, 101, 17050–17055. [Google Scholar] [CrossRef] [PubMed]
- Valapala, M.; Hose, S.; Gongora, C.; Dong, L.; Wawrousek, E.F.; Samuel Zigler, J.; Sinha, D. Impaired endolysosomal function disrupts Notch signalling in optic nerve astrocytes. Nat. Commun. 2013, 4, 1629. [Google Scholar] [CrossRef] [PubMed]
- Carosi, J.M.; Fourrier, C.; Bensalem, J.; Sargeant, T.J. The mTOR–lysosome axis at the centre of ageing. FEBS Open Bio 2021, 12, 739–757. [Google Scholar] [CrossRef] [PubMed]




| Cohort | Region | Stage | #Samples | #Protein-Encoding Transcripts | #LncRNAs |
|---|---|---|---|---|---|
| ROSMAP | Dorsolateral prefrontal cortex | Normal | 189 | 206,573 | 49,965 |
| ROSMAP | Dorsolateral prefrontal cortex | MCI | 146 | 204,800 | 49,259 |
| ROSMAP | Dorsolateral prefrontal cortex | AD | 193 | 206,175 | 49,988 |
| Cohort | Region | Group | Gene Types | Number | Percentage |
|---|---|---|---|---|---|
| ROSMAP | Dorsolateral prefrontal cortex | MCI | lncRNA | 154 | 0.415 |
| ROSMAP | Dorsolateral prefrontal cortex | MCI | protein-coding | 130 | 0.350 |
| ROSMAP | Dorsolateral prefrontal cortex | MCI | other non-coding RNA | 87 | 0.235 |
| ROSMAP | Dorsolateral prefrontal cortex | AD | lncRNA | 516 | 0.432 |
| ROSMAP | Dorsolateral prefrontal cortex | AD | protein-coding | 541 | 0.453 |
| ROSMAP | Dorsolateral prefrontal cortex | AD | other non-coding RNA | 138 | 0.115 |
| MSBB | Superior temporal gyrus | CDR I-II | lncRNA | 261 | 0.110 |
| MSBB | Superior temporal gyrus | CDR I-II | protein-coding | 1067 | 0.448 |
| MSBB | Superior temporal gyrus | CDR I-II | other non-coding RNA | 1055 | 0.443 |
| MSBB | Parahippocampal gyrus | CDR I-II | lncRNA | 491 | 0.123 |
| MSBB | Parahippocampal gyrus | CDR I-II | protein-coding | 1671 | 0.417 |
| MSBB | Parahippocampal gyrus | CDR I-II | other non-coding RNA | 1844 | 0.460 |
| MSBB | Inferior frontal gyrus | CDR I-II | lncRNA | 506 | 0.116 |
| MSBB | Inferior frontal gyrus | CDR I-II | protein-coding | 1741 | 0.399 |
| MSBB | Inferior frontal gyrus | CDR I-II | other non-coding RNA | 2119 | 0.485 |
| MSBB | Superior temporal gyrus | CDR III-IV | lncRNA | 1206 | 0.146 |
| MSBB | Superior temporal gyrus | CDR III-IV | protein-coding | 3395 | 0.411 |
| MSBB | Superior temporal gyrus | CDR III-IV | other non-coding RNA | 3666 | 0.443 |
| MSBB | Parahippocampal gyrus | CDR III-IV | lncRNA | 1356 | 0.117 |
| MSBB | Parahippocampal gyrus | CDR III-IV | protein-coding | 5927 | 0.513 |
| MSBB | Parahippocampal gyrus | CDR III-IV | other non-coding RNA | 4273 | 0.370 |
| MSBB | Inferior frontal gyrus | CDR III-IV | lncRNA | 976 | 0.121 |
| MSBB | Inferior frontal gyrus | CDR III-IV | protein-coding | 2649 | 0.329 |
| MSBB | Inferior frontal gyrus | CDR III-IV | other non-coding RNA | 4436 | 0.550 |
| GSE95587 | Fusiform gyrus | Braak III-IV | lncRNA | 316 | 0.257 |
| GSE95587 | Fusiform gyrus | Braak III-IV | protein-coding | 722 | 0.587 |
| GSE95587 | Fusiform gyrus | Braak III-IV | other non-coding RNA | 191 | 0.155 |
| GSE95587 | Fusiform gyrus | Braak V-VI | lncRNA | 323 | 0.211 |
| GSE95587 | Fusiform gyrus | Braak V-VI | protein-coding | 754 | 0.492 |
| GSE95587 | Fusiform gyrus | Braak V-VI | other non-coding RNA | 456 | 0.297 |
| Phenotype | Our Protein-Coding Transcripts | The Existing Protein-Coding Transcripts | Our LncRNA Transcripts | The Existing Lncrna Transcripts |
|---|---|---|---|---|
| Intracellular alkalosis | 125 | 115 | 496 | 119 |
| Extracellular acidosis | 39 | 28 | 605 | 310 |
| Mitochondrial iron accumulation | 1265 | 904 | 819 | 340 |
| Amyloid formation | 854 | 774 | 833 | 286 |
| Tau fiber formation | 347 | 154 | 1077 | 306 |
| Superoxide generation | 314 | 376 | 825 | 333 |
| Hydrogen peroxide generation | 213 | 186 | 827 | 324 |
| Acid-loading transporter | 182 | 117 | 646 | 309 |
| Bicarbonate transporter | 146 | 122 | 812 | 229 |
Disclaimer/Publisher’s Note: The statements, opinions and data contained in all publications are solely those of the individual author(s) and contributor(s) and not of MDPI and/or the editor(s). MDPI and/or the editor(s) disclaim responsibility for any injury to people or property resulting from any ideas, methods, instructions or products referred to in the content. |
© 2024 by the authors. Licensee MDPI, Basel, Switzerland. This article is an open access article distributed under the terms and conditions of the Creative Commons Attribution (CC BY) license (https://creativecommons.org/licenses/by/4.0/).
Share and Cite
Huang, Z.; Shi, B.; Mu, X.; Qiao, S.; Xiao, G.; Wang, Y.; Xu, Y. Construction of a Dataset for All Expressed Transcripts for Alzheimer’s Disease Research. Brain Sci. 2024, 14, 1180. https://doi.org/10.3390/brainsci14121180
Huang Z, Shi B, Mu X, Qiao S, Xiao G, Wang Y, Xu Y. Construction of a Dataset for All Expressed Transcripts for Alzheimer’s Disease Research. Brain Sciences. 2024; 14(12):1180. https://doi.org/10.3390/brainsci14121180
Chicago/Turabian StyleHuang, Zhenyu, Bocheng Shi, Xuechen Mu, Siyu Qiao, Gangyi Xiao, Yan Wang, and Ying Xu. 2024. "Construction of a Dataset for All Expressed Transcripts for Alzheimer’s Disease Research" Brain Sciences 14, no. 12: 1180. https://doi.org/10.3390/brainsci14121180
APA StyleHuang, Z., Shi, B., Mu, X., Qiao, S., Xiao, G., Wang, Y., & Xu, Y. (2024). Construction of a Dataset for All Expressed Transcripts for Alzheimer’s Disease Research. Brain Sciences, 14(12), 1180. https://doi.org/10.3390/brainsci14121180

