Clinically Distinct Subtypes of Acute Kidney Injury on Hospital Admission Identified by Machine Learning Consensus Clustering
Abstract
:1. Introduction
2. Materials and Methods
2.1. Patient Population
2.2. Data Collection
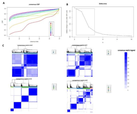
2.3. Clustering Analysis
2.4. Statistical Analysis
3. Results
4. Discussion
5. Conclusions
Supplementary Materials
Author Contributions
Funding
Institutional Review Board Statement
Informed Consent Statement
Data Availability Statement
Conflicts of Interest
References
- Hoste, E.A.; Bagshaw, S.M.; Bellomo, R.; Cely, C.M.; Colman, R.; Cruz, D.N.; Edipidis, K.; Forni, L.G.; Gomersall, C.D.; Govil, D.; et al. Epidemiology of acute kidney injury in critically ill patients: The multinational AKI-EPI study. Intensive Care Med. 2015, 41, 1411–1423. [Google Scholar] [CrossRef] [PubMed]
- Levey, A.S.; James, M.T. Acute Kidney Injury. Ann. Intern. Med. 2017, 167, ITC66–ITC80. [Google Scholar] [CrossRef] [PubMed]
- Ronco, C.; Bellomo, R.; Kellum, J.A. Acute kidney injury. Lancet 2019, 394, 1949–1964. [Google Scholar] [CrossRef]
- Chertow, G.M.; Burdick, E.; Honour, M.; Bonventre, J.V.; Bates, D.W. Acute kidney injury, mortality, length of stay, and costs in hospitalized patients. J. Am. Soc. Nephrol. 2005, 16, 3365–3370. [Google Scholar] [CrossRef] [PubMed] [Green Version]
- Ortega-Loubon, C.; Fernández-Molina, M.; Carrascal-Hinojal, Y.; Fulquet-Carreras, E. Cardiac surgery-associated acute kidney injury. Ann. Card. Anaesth. 2016, 19, 687–698. [Google Scholar] [CrossRef] [PubMed]
- Mehran, R.; Dangas, G.D.; Weisbord, S.D. Contrast-Associated Acute Kidney Injury. N. Engl. J. Med. 2019, 380, 2146–2155. [Google Scholar] [CrossRef] [PubMed]
- Poston, J.T.; Koyner, J.L. Sepsis associated acute kidney injury. Br. Med. J. 2019, 364, k4891. [Google Scholar] [CrossRef] [PubMed]
- MacEachern, S.J.; Forkert, N.D. Machine learning for precision medicine. Genome 2021, 64, 416–425. [Google Scholar] [CrossRef]
- Thongprayoon, C.; Kaewput, W.; Kovvuru, K.; Hansrivijit, P.; Kanduri, S.R.; Bathini, T.; Chewcharat, A.; Leeaphorn, N.; Gonzalez-Suarez, M.L.; Cheungpasitporn, W. Promises of Big Data and Artificial Intelligence in Nephrology and Transplantation. J. Clin. Med. 2020, 9, 1107. [Google Scholar] [CrossRef] [Green Version]
- Cheungpasitporn, W.; Kashani, K. Electronic Data Systems and Acute Kidney Injury. Contrib. Nephrol. 2016, 187, 73–83. [Google Scholar] [CrossRef]
- Chaudhary, K.; Vaid, A.; Duffy, Á.; Paranjpe, I.; Jaladanki, S.; Paranjpe, M.; Johnson, K.; Gokhale, A.; Pattharanitima, P.; Chauhan, K.; et al. Utilization of Deep Learning for Subphenotype Identification in Sepsis-Associated Acute Kidney Injury. Clin. J. Am. Soc. Nephrol. 2020, 15, 1557–1565. [Google Scholar] [CrossRef]
- Thongprayoon, C.; Kaewput, W.; Choudhury, A.; Hansrivijit, P.; Mao, M.A.; Cheungpasitporn, W. Is It Time for Machine Learning Algorithms to Predict the Risk of Kidney Failure in Patients with Chronic Kidney Disease? J. Clin. Med. 2021, 10, 1121. [Google Scholar] [CrossRef] [PubMed]
- Thongprayoon, C.; Hansrivijit, P.; Bathini, T.; Vallabhajosyula, S.; Mekraksakit, P.; Kaewput, W.; Cheungpasitporn, W. Predicting Acute Kidney Injury after Cardiac Surgery by Machine Learning Approaches. J. Clin. Med. 2020, 9, 1767. [Google Scholar] [CrossRef]
- Thongprayoon, C.; Nissaisorakarn, V.; Pattharanitima, P.; Mao, M.A.; Kattah, A.G.; Keddis, M.T.; Dumancas, C.Y.; Vallabhajosyula, S.; Petnak, T.; Erickson, S.B. Subtyping Hyperchloremia among Hospitalized Patients by Machine Learning Consensus Clustering. Medicina 2021, 57, 903. [Google Scholar] [CrossRef]
- Hypernatremia subgroups among hospitalized patients by machine learning consensus clustering with different patient survival. J. Nephrol. 2021. Epub ahead of print. [CrossRef]
- Thongprayoon, C.; Hansrivijit, P.; Mao, M.A.; Vaitla, P.K.; Kattah, A.G.; Pattharanitima, P.; Vallabhajosyula, S.; Nissaisorakarn, V.; Petnak, T.; Keddis, M.T.; et al. Machine Learning Consensus Clustering of Hospitalized Patients with Admission Hyponatremia. Diseases 2021, 9, 54. [Google Scholar] [CrossRef]
- Thongprayoon, C.; Kattah, A.G.; Mao, M.A.; Keddis, M.T.; Pattharanitima, P.; Vallabhajosyula, S.; Nissaisorakarn, V.; Erickson, S.B.; Dillon, J.J.; Garovic, V.D.; et al. Distinct Phenotypes of Hospitalized Patients with Hyperkalemia by Machine Learning Consensus Clustering and Associated Mortality Risks. QJM 2021, Epub ahead of print. hcab194. [Google Scholar] [CrossRef]
- Zheng, Z.; Waikar, S.S.; Schmidt, I.M.; Landis, J.R.; Hsu, C.Y.; Shafi, T.; Feldman, H.I.; Anderson, A.H.; Wilson, F.P.; Chen, J.; et al. Subtyping CKD Patients by Consensus Clustering: The Chronic Renal Insufficiency Cohort (CRIC) Study. J. Am. Soc. Nephrol 2021, 32, 639–653. [Google Scholar] [CrossRef]
- Xue, Y.; Shen, J.; Hong, W.; Zhou, W.; Xiang, Z.; Zhu, Y.; Huang, C.; Luo, S. Risk stratification of ST-segment elevation myocardial infarction (STEMI) patients using machine learning based on lipid profiles. Lipids Health Dis. 2021, 20, 48. [Google Scholar] [CrossRef]
- Cheungpasitporn, W.; Thongprayoon, C.; Erickson, S.B. Admission hypomagnesemia and hypermagnesemia increase the risk of acute kidney injury. Ren. Fail. 2015, 37, 1175–1179. [Google Scholar] [CrossRef] [Green Version]
- Thongprayoon, C.; Cheungpasitporn, W.; Mao, M.A.; Sakhuja, A.; Erickson, S.B. Admission hyperphosphatemia increases the risk of acute kidney injury in hospitalized patients. J. Nephrol. 2018, 31, 241–247. [Google Scholar] [CrossRef] [PubMed]
- Thongprayoon, C.; Cheungpasitporn, W.; Mao, M.A.; Harrison, A.M.; Erickson, S.B. Elevated admission serum calcium phosphate product as an independent risk factor for acute kidney injury in hospitalized patients. Hosp. Pract. 2019, 47, 73–79. [Google Scholar] [CrossRef]
- Thongprayoon, C.; Cheungpasitporn, W.; Chewcharat, A.; Mao, M.A.; Bathini, T.; Vallabhajosyula, S.; Thirunavukkarasu, S.; Kashani, K.B. Impact of admission serum ionized calcium levels on risk of acute kidney injury in hospitalized patients. Sci. Rep. 2020, 10, 12316. [Google Scholar] [CrossRef] [PubMed]
- Thongprayoon, C.; Cheungpasitporn, W.; Mao, M.A.; Sakhuja, A.; Erickson, S.B. Admission calcium levels and risk of acute kidney injury in hospitalised patients. Int. J. Clin. Pract. 2018, 72, e13057. [Google Scholar] [CrossRef] [PubMed]
- Stekhoven, D.J.; Bühlmann, P. MissForest—Non-parametric missing value imputation for mixed-type data. Bioinformatics 2012, 28, 112–118. [Google Scholar] [CrossRef] [PubMed] [Green Version]
- Monti, S.; Tamayo, P.; Mesirov, J.; Golub, T. Consensus clustering: A resampling-based method for class discovery and visualization of gene expression microarray data. Mach. Learn. 2003, 52, 91–118. [Google Scholar] [CrossRef]
- Șenbabaoğlu, Y.; Michailidis, G.; Li, J.Z. Critical limitations of consensus clustering in class discovery. Sci. Rep. 2014, 4, 6207. [Google Scholar] [CrossRef] [Green Version]
- Wilkerson, M.D.; Hayes, D.N. ConsensusClusterPlus: A class discovery tool with confidence assessments and item tracking. Bioinformatics 2010, 26, 1572–1573. [Google Scholar] [CrossRef] [Green Version]
- Gao, X.P.; Zheng, C.F.; Liao, M.Q.; He, H.; Liu, Y.H.; Jing, C.X.; Zeng, F.F.; Chen, Q.S. Admission serum sodium and potassium levels predict survival among critically ill patients with acute kidney injury: A cohort study. BMC Nephrol. 2019, 20, 311. [Google Scholar] [CrossRef] [Green Version]
- Bouadma, L.; Mankikian, S.; Darmon, M.; Argaud, L.; Vinclair, C.; Siami, S.; Garrouste-Orgeas, M.; Papazian, L.; Cohen, Y.; Marcotte, G.; et al. Influence of dyskalemia at admission and early dyskalemia correction on survival and cardiac events of critically ill patients. Crit. Care 2019, 23, 415. [Google Scholar] [CrossRef] [Green Version]
- Wang, H.E.; Muntner, P.; Chertow, G.M.; Warnock, D.G. Acute kidney injury and mortality in hospitalized patients. Am. J. Nephrol. 2012, 35, 349–355. [Google Scholar] [CrossRef] [PubMed] [Green Version]
- Wiersema, R.; Eck, R.J.; Haapio, M.; Koeze, J.; Poukkanen, M.; Keus, F.; van der Horst, I.C.C.; Pettilä, V.; Vaara, S.T. Burden of acute kidney injury and 90-day mortality in critically ill patients. BMC Nephrol. 2019, 21, 1. [Google Scholar] [CrossRef] [PubMed]
- Makris, K.; Spanou, L. Acute Kidney Injury: Definition, Pathophysiology and Clinical Phenotypes. Clin. Biochem. Rev. 2016, 37, 85–98. [Google Scholar] [PubMed]




| Patient Characteristics | Overall | Cluster 1 | Cluster 2 | Cluster 3 | Cluster 4 | p-Value |
|---|---|---|---|---|---|---|
| (n = 4289) | (n = 1201) | (n = 1396) | (n = 1191) | (n = 501) | ||
| Age (years) | 67.3 ± 16.2 | 53.0 ± 14.3 | 73.8 ± 12.0 | 76.2 ± 10.9 | 62.4 ± 15.5 | <0.001 |
| Male sex | 2566 (60) | 754 (63) | 869 (62) | 637 (53) | 306 (61) | <0.001 |
| Race | <0.001 | |||||
| -White | 4042 (94) | 1096 (91) | 1336 (96) | 1143 (96) | 467 (93) | |
| -Black | 65 (2) | 32 (3) | 13 (1) | 5 (0.4) | 15 (3) | |
| -Others | 182 (4) | 73 (6) | 47 (3) | 43 (4) | 19 (4) | |
| BMI (kg/m2) | 30.4 ± 8.3 | 32.1 ± 9.8 | 29.5 ± 7.1 | 29.3 ± 7.2 | 31.2 ± 9.5 | <0.001 |
| Principal diagnosis | <0.001 | |||||
| -Cardiovascular | 820 (19) | 141 (12) | 287 (21) | 352 (30) | 40 (8) | |
| -Endocrine/metabolic | 190 (4) | 38 (3) | 54 (4) | 55 (5) | 43 (9) | |
| -Gastrointestinal | 437 (10) | 103 (9) | 149 (11) | 120 (10) | 65 (13) | |
| -Genitourinary | 499 (12) | 98 (8) | 145 (10) | 106 (9) | 150 (30) | |
| -Hematology/oncology | 741 (17) | 296 (25) | 274 (20) | 126 (11) | 45 (9) | |
| -Infectious disease | 381 (9) | 74 (6) | 135 (10) | 83 (7) | 89 (18) | |
| -Respiratory | 216 (5) | 40 (3) | 70 (5) | 94 (8) | 12 (2) | |
| -Injury/poisoning | 488 (11) | 198 (16) | 152 (11) | 105 (9) | 33 (7) | |
| -Other | 517 (12) | 213 (18) | 130 (9) | 150 (13) | 24 (5) | |
| Charlson Comorbidity Score | 3.0 ± 2.7 | 1.4 ± 1.7 | 3.6 ± 2.8 | 3.7 ± 2.8 | 3.2 ± 2.9 | <0.001 |
| Comorbidities | ||||||
| -Coronary artery disease | 530 (12) | 43 (4) | 210 (15) | 223 (19) | 54 (11) | <0.001 |
| -Congestive heart failure | 632 (15) | 33 (3) | 199 (14) | 334 (28) | 66 (13) | <0.001 |
| -Peripheral vascular disease | 272 (6) | 12 (1) | 121 (9) | 117 (10) | 22 (4) | <0.001 |
| -Dementia | 119 (3) | 5 (0.4) | 63 (63) | 46 (4) | 5 (1) | <0.001 |
| -Stroke | 518 (12) | 34 (3) | 218 (16) | 209 (18) | 57 (11) | <0.001 |
| -COPD | 629 (15) | 56 (5) | 222 (16) | 293 (25) | 58(12) | <0.001 |
| -Diabetes mellitus | 1390 (32) | 198 (16) | 516 (37) | 459 (39) | 217 (43) | <0.001 |
| -Cirrhosis | 236 (6) | 40 (3) | 90 (6) | 47 (4) | 59 (12) | <0.001 |
| Laboratory test | ||||||
| -eGFR (mL/min/1.73 m2) | 68 ± 27 | 92 ± 23 | 55 ± 20 | 59 ± 21 | 71 ± 29 | <0.001 |
| -Sodium (mEq/L) | 137 ± 5 | 138 ± 4 | 138 ± 4 | 136 ± 5 | 133 ± 6 | <0.001 |
| -Potassium (mEq/L) | 4.5 ± 0.8 | 4.3 ± 0.6 | 4.7 ± 0.8 | 4.4 ± 0.7 | 5.0 ± 1.0 | <0.001 |
| -Chloride (mEq/L) | 102 ± 6 | 103 ± 4 | 106 ± 4 | 98 ± 5 | 99 ± 7 | <0.001 |
| -Bicarbonate (mEq/L) | 24 ± 5 | 25 ± 3 | 22 ± 4 | 27 ± 4 | 19 ± 5 | <0.001 |
| -Anion gap | 11 ± 4 | 10 ± 3 | 9 ± 3 | 11 ± 4 | 15 ± 6 | <0.001 |
| -Strong ion difference | 39.2 ± 4.3 | 39.4 ± 3.2 | 36.3 ± 3.4 | 42.4 ± 3.5 | 38.9 ± 5.2 | <0.001 |
| -Hemoglobin (g/dL) | 11.6 ± 2.3 | 12.5 ± 2.2 | 10.7 ± 2.1 | 11.9 ± 2.0 | 11.4 ± 2.6 | <0.001 |
| Acute kidney injury stage | <0.001 | |||||
| -Stage 1 | 3517 (82) | 1092 (91) | 1289 (92) | 1092 (92) | 44 (9) | |
| -Stage 2 | 408 (10) | 102 (8) | 93 (7) | 86 (7) | 127 (25) | |
| -Stage 3 | 364 (8) | 7 (1) | 14 (1) | 13 (1) | 330 (66) |
| Hospital Mortality | OR (95% CI) | 1-Year Mortality | HR (95% CI) | |
|---|---|---|---|---|
| Cluster 1 | 1.7% | 1 (ref) | 8.4% | 1 (ref) |
| Cluster 2 | 4.4% | 2.74 (1.65–4.57) | 29.7% | 3.97 (3.14–5.03) |
| Cluster 3 | 3.9% | 2.37 (1.39–4.04) | 31.2% | 4.22 (3.33–5.35) |
| Cluster 4 | 11.2% | 7.43 (4.41–12.53) | 33.7% | 4.98 (3.82–6.48) |
Publisher’s Note: MDPI stays neutral with regard to jurisdictional claims in published maps and institutional affiliations. |
© 2021 by the authors. Licensee MDPI, Basel, Switzerland. This article is an open access article distributed under the terms and conditions of the Creative Commons Attribution (CC BY) license (https://creativecommons.org/licenses/by/4.0/).
Share and Cite
Thongprayoon, C.; Vaitla, P.; Nissaisorakarn, V.; Mao, M.A.; Genovez, J.L.Z.; Kattah, A.G.; Pattharanitima, P.; Vallabhajosyula, S.; Keddis, M.T.; Qureshi, F.; et al. Clinically Distinct Subtypes of Acute Kidney Injury on Hospital Admission Identified by Machine Learning Consensus Clustering. Med. Sci. 2021, 9, 60. https://doi.org/10.3390/medsci9040060
Thongprayoon C, Vaitla P, Nissaisorakarn V, Mao MA, Genovez JLZ, Kattah AG, Pattharanitima P, Vallabhajosyula S, Keddis MT, Qureshi F, et al. Clinically Distinct Subtypes of Acute Kidney Injury on Hospital Admission Identified by Machine Learning Consensus Clustering. Medical Sciences. 2021; 9(4):60. https://doi.org/10.3390/medsci9040060
Chicago/Turabian StyleThongprayoon, Charat, Pradeep Vaitla, Voravech Nissaisorakarn, Michael A. Mao, Jose L. Zabala Genovez, Andrea G. Kattah, Pattharawin Pattharanitima, Saraschandra Vallabhajosyula, Mira T. Keddis, Fawad Qureshi, and et al. 2021. "Clinically Distinct Subtypes of Acute Kidney Injury on Hospital Admission Identified by Machine Learning Consensus Clustering" Medical Sciences 9, no. 4: 60. https://doi.org/10.3390/medsci9040060
APA StyleThongprayoon, C., Vaitla, P., Nissaisorakarn, V., Mao, M. A., Genovez, J. L. Z., Kattah, A. G., Pattharanitima, P., Vallabhajosyula, S., Keddis, M. T., Qureshi, F., Dillon, J. J., Garovic, V. D., Kashani, K. B., & Cheungpasitporn, W. (2021). Clinically Distinct Subtypes of Acute Kidney Injury on Hospital Admission Identified by Machine Learning Consensus Clustering. Medical Sciences, 9(4), 60. https://doi.org/10.3390/medsci9040060

