Abstract
Undoubtedly, artificial intelligence (AI) tools are becoming increasingly common in people’s lives. The educational field is one of the most reflective on the importance of its adoption. Universities have made great efforts to integrate these new technologies into their classrooms, considering that every future professional will need AI skills and competencies. This article examines the importance of student perception and acceptance in adopting AI tools in higher education effectively. It highlights how students’ positive perceptions can significantly influence their motivation and commitment to learning. This research emphasizes that to integrate AI into university curricula successfully, it is essential to include its technologies in all areas of study and foster positivity among students regarding their use and training. This study’s methodology applied the validated instrument “Perception of Adoption and Training in the Use of Artificial Intelligence Tools in the Profession” to a sample of Mexican students. This exploratory analysis highlights the need for educational institutions to understand and address student perceptions of AI to design educational strategies that incorporate technological advances, are pedagogically relevant, and align with the students’ aspirations and needs.
1. Introduction
In this current era of the “Fourth Industrial Revolution”, artificial intelligence (AI) has emerged as a transformative force in multiple spheres, including higher education. Integrating AI tools in the educational process promises to revolutionize how knowledge is imparted and acquired, offering unprecedented opportunities to personalize learning, enhance teaching methods, and optimize administrative management [1]. The ability of artificial intelligence to analyze large volumes of data and generate personalized insights can radically transform future professionals’ experience [2].
In this context, university training in AI tools becomes critical for students’ professional future and for the competitiveness and sustainability of higher education on the global stage. By integrating AI training into their curricula, universities equip their students with the technical skills necessary to navigate and thrive in increasingly digitized work environments and foster a more profound understanding of these technologies’ ethical, social, and economic implications [3].
However, the effective adoption of these technologies critically depends on the perception and acceptance of the primary beneficiaries: university students. The relevance of students maintaining a positive perception of the use of and training in AI tools lies in its direct impact on motivation and commitment to learning [4]. A positive perception increases students’ willingness to integrate these technologies into their educational process, giving them greater confidence in their everyday use within their future profession. In this sense, it is not enough to want to include AI tools in all curricular plans; it is necessary to promote a positive perception of adopting these technologies in the educational process [1].
This article presents the results of an exploratory study of a sample population of students from a technological university in Mexico who responded to the validated instrument “Perception of Adoption and Training in the Use of Artificial Intelligence Tools in the Profession”. The objective was to explore students’ perceptions and examine their degree of familiarity, comfort, and expectations regarding training and using these technological tools during their university experience. Methodologically, we conducted an exploratory, quantitative investigation using a multigroup study employing PLS-SEM [5,6].
The motivations for conducting the presented study are diverse and deeply relevant in the current context of rapid technological evolution. First, understanding students’ perceptions of integrating artificial intelligence (AI) tools into their academic training is crucial for designing curricula that are not only technically advanced but also well accepted and valued by students. This is vital since a positive perception can directly increase students’ motivation and commitment to their learning and future professional development. Additionally, by exploring students’ familiarity, comfort, and expectations regarding AI tool training, universities can adjust their teaching methods to maximize educational effectiveness and adequately prepare students for the challenges of a digitalized work environment. It is also important to identify potential barriers or challenges in the perception and acceptance of these technologies to implement strategies that promote an effective and conscious integration of AI, considering its ethical, social, and economic implications.
Lastly, this study can provide valuable data for educational policymakers and university administrators, helping them better understand how AI tools can be incorporated into the educational system in a way that aligns with students’ needs and expectations, thereby strengthening the competitiveness and sustainability of higher education on the global stage. This will not only enrich the educational experience of students but also equip them with essential skills for their professional future in an increasingly technological world.
2. Theoretical Framework
2.1. The Relevance of Adoption and Training in the Use of AI Tools within Universities
In the contemporary environment, marked by the increasing prevalence of artificial intelligence (AI)-equipped devices essential to daily life, we perceive a reality whose complexity is only partially understood [7]. The significance of AI transcends traditional boundaries of knowledge, emerging as a transversal influence in multiple sectors. Mastery of these devices in professional contexts is recognized as a fundamental competency [8]; thus, there is a need for their incorporation into higher education frameworks. It is essential to provide future professionals with the tools to understand and manage these technologies to foster innovation and adaptability in their studied disciplines; it enriches their academic training [9]. The integration of AI devices in higher education is a step towards updating this field and an investment in student training to face the challenges and opportunities emerging from Industry 4.0, whose definition signifies cutting-edge digital technologies [10].
UNESCO developed a report evaluating curricula that include AI devices, focusing on curricular content and anticipated learning outcomes at pre-university levels, considering AI competency as a distinctive skill [11]. This commitment to educational quality emphasizes the importance of effectively integrating AI at all academic levels, valuing its application for both learners and educators. Such technology provides students with critical skills for their performance in a labor market permeated by these tools while enabling teachers to implement dynamic, personalized pedagogical methods [12,13].
The emergence of ChatGPT and other generative AI tools has sparked substantial debates, particularly in education, focusing on maximizing opportunities and mitigating risks associated with these disruptive technologies. Easily accessible ChatGPT represents a critical point in technological evolution, making critical reviews of pedagogical methodologies imperative in the face of current challenges [14]. The benefits and challenges of generative AI tools in learning environments, including ethical aspects related to their reliability and privacy management, require careful balancing. Ultimately, successfully integrating these tools into education relies on teachers’ and students’ critical, ethical, and practical use [14].
Consequently, the training and incorporation of artificial intelligence (AI) instruments in education equip learners and educators with the fundamental competencies to face inherent 21st-century challenges; its training is indispensable in the contemporary educational and labor landscape. The dynamic evolution of technology demands forming professionals and citizens capable of understanding, adapting, and leading in a highly competitive digital environment while simultaneously promoting ethical, critical knowledge from the outset of its application to ensure responsible practices [13,15,16]. This need underscores the vital role of higher education institutions in developing a generation of professionals prepared to thrive in a society increasingly dominated by artificial intelligence.
Concretely, and applied to this study, the importance of teaching specific artificial intelligence (AI) tools to university students from various disciplines lies in the need to equip future professionals with the essential technological skills for their respective fields. Since the sample includes students from diverse areas such as architecture, art, design, health sciences, social sciences, humanities, education, and engineering, the use of tools like artificial language models or image generative models is particularly relevant. These tools not only allow students from creative fields such as architecture, art, and design to explore new forms of visual expression but also offer practical applications in technical and scientific disciplines, where the ability to process large volumes of data and generate innovative solutions can significantly improve the efficiency and effectiveness of their professional practices. Therefore, integrating this training into university curricula is crucial for preparing students for the challenges and opportunities of the digital age, fostering a deep understanding of the technology that will shape the future of their fields.
2.2. Perception as a Central Element in the Training Processes for AI Tools
The perception and motivation of university students about new technologies play a fundamental role in the effectiveness of their training. Their positive perception of emerging technologies, including those based on artificial intelligence (AI), is essential because it determines the students’ openness and willingness to integrate and leverage these tools in their learning [17]. When students perceive new technologies as relevant and beneficial for their professional and personal development, their motivation to learn and experiment with these tools increases significantly [18]. This intrinsic motivation is crucial, as it fosters a more active and in-depth approach to learning and facilitates overcoming the challenges inherent in mastering complex technologies. Moreover, positive perception and motivation towards learning new technologies can enhance students’ self-efficacy, increasing their confidence to effectively use these tools in future professional contexts [19].
Students’ perception and motivation towards these technologies directly influence the integration of AI training in university curricula. The effective inclusion of AI in study programs requires the availability of resources, adequate infrastructure, and a learning culture that values and promotes technological innovation [20]. Students motivated by curiosity and the desire to be at the forefront of their fields of study are more likely to actively participate in AI courses, which can enrich the teaching–learning process by encouraging discussion, experimentation, and applied research [21]. Therefore, positive perception and motivation facilitate the acquisition of technical knowledge and promote the development of critical thinking and problem-solving skills, which are fundamental for the ethical and responsible application of AI in society [22].
In this same line of thought, the perception of AI training in university curriculum also extends to how these technologies are taught and learned. A pedagogical approach that recognizes and responds to students’ attitudes and expectations of AI can facilitate more effective teaching strategies, ranging from project-based learning methods to gamification and simulation, which can significantly increase student engagement and commitment [23]. Furthermore, by understanding students’ perceptions, educators can tailor the course content to make it more relevant and applicable to students’ interests and professional aspirations, thereby enhancing the perceived value and practical utility of AI training [24].
In this regard, universities must strive to understand their students’ perception of AI teaching processes in their classrooms. This understanding will allow institutions to adjust their pedagogical methods and curricular content to align with students’ expectations and needs and create a more inclusive and stimulating learning environment [25]. Recognizing and addressing student perceptions is crucial in overcoming potential learning barriers and ensuring that AI education is accessible, relevant, and motivating for all students. By doing so, universities improve the quality of their educational offerings and prepare their graduates to lead and thrive in an era of rapid technological advancements [26].
3. Materials and Methods
This article details the findings of an exploratory investigation conducted among 238 students from a university institution in Mexico. The study aimed to compare the differences in students’ attitudes toward the training and use of artificial intelligence (AI) tools in their disciplinary areas. The sample included students from various academic semesters and six disciplines, grouped into four categories: (1) architecture, art, and design; (2) health sciences; (3) business, social sciences, humanities, and education; and (4) engineering. The sample’s gender composition was 101 men and 137 women, reflecting a gender distribution similar to the university’s student population. However, the study found no statistically significant gender differences.
Considering the variety of disciplines among the participants, this study has not specified the use of any particular artificial intelligence tool. However, it is noteworthy that the majority of participants employ tools based on artificial language models, such as ChatGPT, and image generative models, like DALL-E and MidJourney, especially students from fields such as architecture, art, and design.
Data collection occurred during the August to December 2023 academic period using the applied, validated research instrument on the Google Forms platform, ensuring accessibility and ease of student participation. To adhere to fundamental ethical principles in research, this study correctly followed institutional guidelines and regulations, ensuring that all participants gave their informed consent to participate in the study and to have their responses used for academic purposes. The regulation and supervision of the study were managed by the R4C research group, with additional technical support from the Writing Lab of the Institute for the Future of Education at Tecnologico de Monterrey, thus ensuring the integrity and methodological quality of the research process. The present study was validated by the Institutional Ethics Committee of the Tecnologico de Monterrey, who assessed the research as low risk. ID. IFE-2024-01. It also adheres to the terms and conditions of the Research for Challenges privacy notice: https://tec.mx/es/aviso-privacidad-research-challenges (accessed on 1 July 2024).
3.1. Instrument
This study applied the “Perception of the Adoption and Training in the Use of Artificial Intelligence Tools in the Profession” instrument (Table 1), adapted and validated for the Latin American population by Vázquez-Parra et al. [27]. This instrument is an adaptation of the “Attitudes and Perceptions of Students Towards Artificial Intelligence” scale designed by Sit et al. [28] to measure students’ attitudes and perceptions regarding the teaching and use of AI tools among medical students at King’s College London. The instrument consists of 11 items that are answered using a 5-point Likert scale, where participants rate their agreement with statements related to their current attitudes towards AI, their professional intentions regarding its use, their current understanding of these tools, their openness to adoption by their profession’s curricula, and their confidence in routinely and critically using AI tools. Additionally, a dichotomous question was included to determine whether participants had received AI training and whether it was mandatory in their curriculum. Although the original instrument was designed for medical students, it has been adapted for other areas of knowledge, such as the adaptation by Almaraz, Almaraz, and López [22], who applied it to Business and Education students at the University of Salamanca. The adaptation of this instrument for the Latin American population is supported by theoretical validation by experts and statistical validation in a pilot test using a MIMIC (Multiple Indicators and Multiple Causes) model analysis [27].
Table 1.
The “Perception of the Adoption and Training in the Use of Artificial Intelligence Tools in the Profession” instrument adapted for Latin American students studying any profession (based on the work of Sit et al. [28]).
3.2. Data Analysis
Because the data do not follow a normal distribution, we used Partial Least Squares Structural Equation Modeling (PLS-SEM). Unlike traditional statistical methods, PLS-SEM does not assume a normal data distribution. Additionally, PLS-SEM proves particularly effective for analyzing models with multiple relationships between latent variables, even when these latent variables are measured with a small number of indicators [29]. In this study, we employ PLS-SEM to utilize total variance for estimating model parameters [30]. Primarily an exploratory technique [31], PLS-SEM is especially suitable for investigating phenomena that are relatively new or evolving [32].
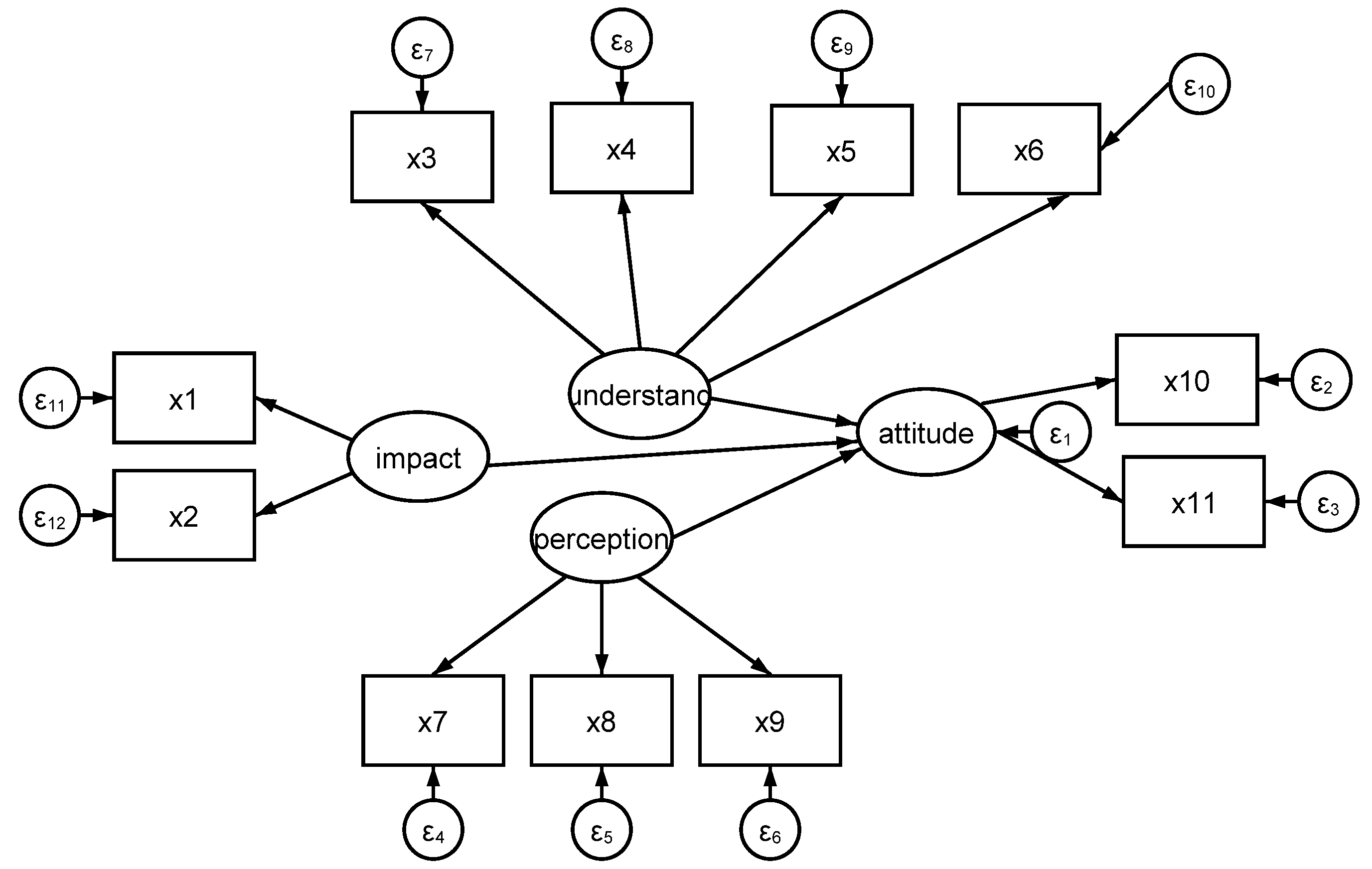
We can express the structural equations for this model as follows:
Attitude = β0 + β1 × Impact + β2 × Understanding + β3 × Perception + ε.
A PLS-SEM model in a multigroup study was the data analysis technique. Figure 1 shows the proposed structural model.
Figure 1.
Structural model. Note: own elaboration using Stata (18) [33].
The respective indicator variables for attitude towards including this knowledge as part of the professional training process were as follows:
- X7. Training in artificial intelligence topics would give me confidence in using basic artificial intelligence tools if necessary.
- X8. Training in artificial intelligence topics will allow me to evaluate the various existing artificial intelligence tools and algorithms in the discipline or profession.
- X9. Training in artificial intelligence topics would give me the basic knowledge necessary to routinely work with artificial intelligence tools in my discipline or profession.
On the other hand, the predictors from Table 1 refer to questions related to the following:
- (i)
- The impact of the use of AI tools in the profession.
- (ii)
- The understanding of AI tools and professional implications.
- (iii)
- Attitude and perception toward the relevance of training for appropriately using these tools.
According to Mehmetoglu and Venturini [34], the first stage of PLS-SEM is an iterative process aimed at estimating latent variable scores. This process begins by initializing these scores, allowing information to flow from the “outside” to the “inside” using data from the outer model. Next, latent variable scores are adjusted based on the relationships among latent variables in the inner model. Finally, the information moves back to the “outside” to update the outer weights.
- 1.
- Calculate the latent variable scores:
This equation implies that the scores for each latent variable are initially set equal to the algebraic sum of the indicator variables in the block to which they belong.
- Sq represents the score for latent variable q.
- Dq represents the number of indicator variables for latent variable q.
- mDq represents the weight for indicator variable D of latent variable q.
- yDq represents the value of indicator variable D of latent variable q.
- 2.
- The inner weights are calculated for the latent variables using the factorial scheme and the path scheme [35].
- 3.
- The scores of the latent variables Sq obtained in the previous step are updated, obtaining new scores.
- 4.
- To update the external weights of the reflective models, we use:
And for the external weightings of the formative model, we use:
- 5.
- Latent variable scores are estimated using:
- 6.
- Steps 2 through 5 are repeated until a convergence criterion is met.
In the second stage of the PLS-SEM algorithm, we calculated the loadings for reflective constructs and the coefficients for formative constructs. The final stage estimated the path coefficients.
To ensure the validity and reliability of constructs in a reflective model, certain criteria must be met. First, there should be only one eigenvalue above 1 associated with a construct, indicating unidimensionality. Second, the construct reliability coefficient (DG rho) should be greater than 0.7, reflecting homogeneity. Third, standardized loadings should exceed 0.7, ensuring item reliability. Fourth, the average variance extracted (AVE) should be above 0.5, indicating convergent validity. Fifth, the AVE should be greater than the squared correlations, guaranteeing discriminant validity. In formative models, items must measure what they are supposed to represent, known as content validity. Additionally, variance inflation values should be less than 2.5 to ensure the absence of multicollinearity, and the weights must be statistically significant [34].
4. Results
The partial least squares structural equation modeling (PLS-SEM) results revealed that the observed variables explain approximately 60.8% of the variability in the latent variables. This finding was complemented by a Relative Global Goodness-of-Fit (Relative GoF) value of 0.97249, indicating an adequate fit compared to a null model. Additionally, the Average Redundancy indicates that around 51.3% of the variance in the latent variables was explained through other latent variables. The minimal tolerance (1.00 × 10−7) suggests no significant convergence problems during the model estimation, reinforcing the precision of the analysis. These results, presented in Table 2, support the validity and robustness of the proposed model1.
Table 2.
Goodness-of-Fit criteria. Note: own elaboration using Stata (18).
The standardized loadings measured the strength of the relationship between the latent variables and their indicators, where higher values indicate a more robust definition and measurement of these specific constructs. In other words, this analysis highlights the most critical variables in measuring each type of thinking, demonstrating their impact on defining the respective latent constructs (see Table 3, Equations (2)–(4)).
Table 3.
Measurement model—standardized loadings. Note: own elaboration using Stata (18).
The factor loadings of the reflective model are significant, indicating a strong relationship between the latent variables and their respective observed variables. Specifically, for the “impact” variable, the factor loading was notably high, with a value of 0.9356. This suggests a significant influence of the observed variables on the latent variable of “impact”. Similarly, the factor loadings for the “understanding”, “attitude”, and “perception” variables are also substantial, with values of 0.6924, 0.7807, and 0.9184, respectively. These results indicate a strong correlation between the observed variables and the associated latent variables. Additionally, the factor loadings for the remaining variables (x5, x6, x7, x8, x9, x10, and x11) are also significant, although they vary in magnitude. These findings suggest that the reflective model adequately captures the correlations between the observed and latent variables, thus providing a solid basis for analysis and interpretation.
Regarding the internal reliability of the variables, Cronbach’s alpha coefficient showed values indicating higher internal consistency in the responses to the questions that comprise each latent variable. The Dillon-Goldstein rho (DG) index confirmed the internal reliability of the latent variables. Examining rho_A demonstrated that the model presented composite reliability for each latent variable, indicating greater consistency in the responses to the questions that constitute the latent variable (Table 4). In summary, the results showed that the PLS-SEM model has a good fit to the data, the latent variables have good, standardized loadings on their indicators, and the reliability measures suggest that the latent variables are reliable.
Table 4.
Internal reliability of variables. Note: own elaboration using Stata (18).
The comparison between the squared factor correlation (interfactor correlation squared) and the Average Variance Extracted (AVE) was used to assess discriminant validity in a Partial Least Squares model. Discriminant validity is the ability to clearly distinguish between different latent constructs in a model. The values on the main diagonal represent the squared correlation between the latent factors. This squared correlation measures the shared variance between two factors. The goal is for this shared variance to be low so that the factors are distinct from each other (Table 5).
Table 5.
Discriminant validity—squared interfactor correlation vs. average variance extracted (AVE). Note: own elaboration using Stata (18).
The standardized path coefficients indicate the strength and direction of the relationships between the predictor variables. High values (close to 1) indicate a strong correlation between the indicator and the latent variable; low values (close to 0) indicate a weak correlation. Most of the standardized loadings in this table are above 0.7, suggesting a good correlation between the measured indicators and the latent variables (Table 6 and Equation (1)). Table 6 presents the standardized path coefficients of the structural model.
Table 6.
Structural model—standardized path coefficients. Note: own elaboration using Stata (18).
- Impact: This variable has a standardized path coefficient of 0.3114 and a p-value of 0. This indicates that it positively and significantly impacts attitude. A positive standardized coefficient means that as the impact increases, the attitude also increases. The p-value of 0 indicates that this effect is statistically significant.
- Understanding: This variable has a standardized path coefficient of 0.0522 and a p-value of (0.2451). The coefficient is close to zero, suggesting that it has a weak effect on attitude. The p-value in parentheses, greater than 0.05, indicates that this effect is not statistically significant.
- Perception: This variable has a standardized path coefficient of 0.5357 and a p-value of 0. Like impact, it positively and significantly affects attitude. The higher coefficient indicates that perception has a stronger impact on attitude than impact.
Additionally, the coefficient of determination R2 for the “attitude” variable is 0.6028, indicating that these predictor variables explain approximately 60.28% of the variability in the attitude variable.
The results show moderate positive correlations between the different latent variables in the model. This suggests that there are associations between these constructs (Table 7). Table 7 presents the correlations between the latent variables of the model. There is a moderate positive correlation between impact and understanding (r = 0.3502), as well as between impact and attitude (r = 0.6336). This suggests a significant relationship between the perception of impact and the understanding of the situation and an even stronger relationship between the perception of impact and the resulting attitude. Additionally, there is a moderate positive correlation between understanding and attitude (r = 0.3582), as well as a strong correlation between understanding and perception (r = 0.7315). This indicates that better understanding is associated with more positive attitudes and a clearer perception of the phenomenon. Finally, there is a strong correlation between attitude and perception (r = 0.7315), suggesting that a favorable attitude is related to a more positive perception of the phenomenon under study.
Table 7.
Correlation of latent variables. Note: own elaboration using Stata (18).
Cross-loadings in a Partial Least Squares model represent the strength of the relationship between the indicator variables and the latent variables. The values in Table 8 are the standardized regression coefficients that indicate how much each indicator variable contributes to the corresponding latent variable. Cross-loadings help understand how the indicator variables relate to multiple latent variables in the model. This is useful for comprehending the measurement structure of the model.
Table 8.
Cross-loadings. Note: own elaboration using Stata (18).
Table 8 presents the cross-loading coefficients of the observed variables on the latent variables of the model (Equation (4)). Significant coefficients are observed in various cells, indicating the strength of the relationship between the observed variables and the corresponding latent variables. For the latent variable “impact”, the observed variables x1, x4, x10, and x11 show notable cross-loading coefficients, with values of 0.9356, 0.3718, 0.5955, and 0.5689, respectively. This suggests a significant influence of these observed variables on the latent variable “impact”. For the latent variable “understanding”, the observed variables x1, x4, x10, and x11 also show significant cross-loading coefficients, with values of 0.3564, 0.9184, 0.3579, and 0.3001, respectively. This indicates a strong correlation between these observed variables and the latent variable “understanding”. For the latent variable “attitude”, the observed variables x1, x4, x10, x11, x7, x8, and x9 exhibit significant cross-loading coefficients, suggesting a significant correlation between these observed variables and the latent variable “attitude”. Finally, for the latent variable “perception”, the observed variables x1, x4, x10, x11, x7, x8, and x9 also show notable cross-loading coefficients, indicating a strong relationship between these observed variables and the latent variable “perception”.
The VIFs (variance inflation factors) for the predictor variables in relation to the dependent variable are used to check for multicollinearity in a model. Table 9 presents the results of the multicollinearity check using the variance inflation factors (VIFs) for the variable “attitude” in the structural model. VIF values of 1.527 for impact, 1.197 for understanding, and 1.549 for perception are observed. These values are below the commonly accepted threshold of 3, indicating no significant multicollinearity issues among these predictor variables in the structural model. This suggests that the predictor variables independently contribute to explaining the variance in the “attitude” variable.
Table 9.
Structural model—multicollinearity check (VIFs). Note: own elaboration using Stata (18).
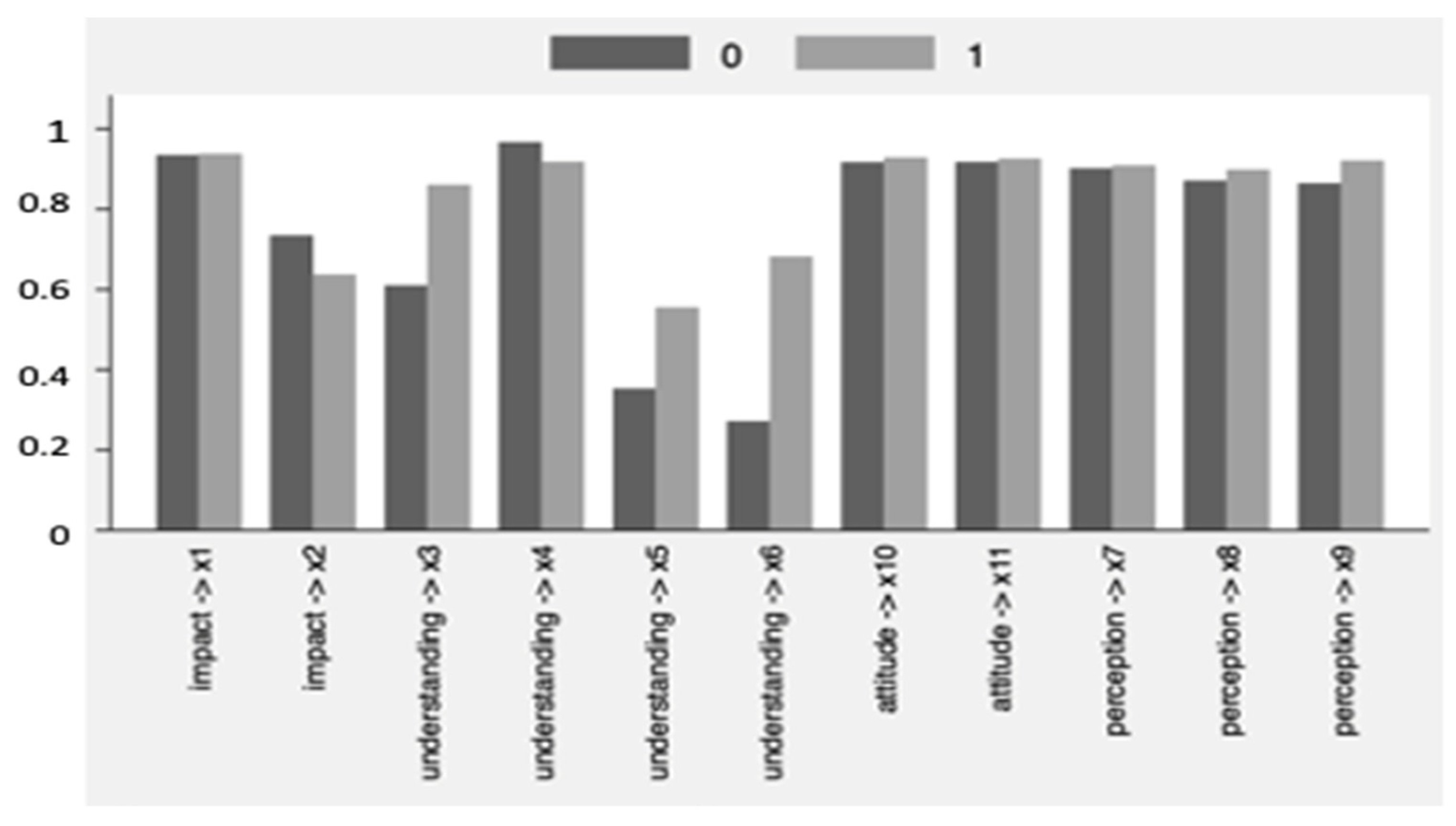
Finally, regarding the differences between disciplines, the measurement effects are found (see Table 10 and Figure 2). For analysis purposes, the disciplines were grouped as follows: (1) architecture, art, and design; (2) health sciences; (3) business, social sciences, humanities, and education; and (4) engineering.
Table 10.
Measurement of effect between groups by discipline. Note: own elaboration using Stata (18).
Figure 2.
Loadings comparison across groups (study). (1) Architecture, art, and design. (2) Health sciences. (3) Business, social sciences, humanities, and education. (4) Engineering. Note: own elaboration using Stata (18) (Stata Corp., 2023).
- a.
- Latent variable: impact
- -
- x1: The loading coefficients were high across all groups, indicating that the latent variable “impact” was well represented by the measure “x1” in all groups.
- -
- x2: The measure “x2” represented the variable “impact” well in all groups, although it was lower in Group 3.
- b.
- Latent variable: understanding
- -
- x3: Overall, “x3” was a good measure of the variable “understanding”, although its representation was weaker in Group 4.
- -
- x4: The measure “x4” appeared to represent the variable “understanding” in all groups.
- -
- x5: The measure “x5” had a moderate representation of the variable “understanding” in all groups, with a weaker representation in Group 4.
- -
- x6: The measure “x6” appeared less consistent in representing the variable “understanding”, especially in Group 4.
- c.
- Latent variable: attitude
- -
- x10: The measure “x10” well represented the latent variable “attitude” in all groups.
- -
- x11: Similar to “x10”, “x11” well represented the latent variable “attitude” in all groups.
- d.
- Latent variable: perception
- -
- x7: The measure “x7” represented the variable “perception” well in all groups.
- -
- x8: “x8” had a solid representation of the variable “perception”, although it was slightly weaker in Group 4.
- -
- x9: The measure “x9” had a moderate representation of the variable “perception” in all groups.
Regarding the structural effects (see Table 11 and Figure 2 and Figure 3), the relationship between the variables “impact” and “attitude” was moderate in Groups 1 and 4 but lower in Groups 2 and 3. This suggests that professionals in these disciplines are more likely to be interested in AI training if they perceive that AI will significantly impact their work.
Table 11.
Structural effects by discipline. Note: own elaboration using Stata (18) (Stata Corp, College Station, TX, USA, 2023).
Figure 3.
Path coefficients comparison across groups (study). (1) Architecture, art, and design. (2) Health sciences. (3) Business, social sciences, humanities, and education. (4) Engineering. Note: own elaboration using Stata (18) (Stata Corp., 2023).
The model did not identify significant differences in the gender variable (Figure 4 and Figure 5). This is corroborated in Appendix A, which includes measuring the effect and the structural effects. The p-value was higher than 0.05 in all cases, indicating no statistically significant differences between men and women.
Figure 4.
Loadings comparison across groups (gender). Note: own elaboration using Stata (18) (Stata Corp., 2023).
Figure 5.
Path coefficients comparison across groups (gender). Note: own elaboration using Stata (18) (Stata Corp., 2023).
5. Discussion
The Partial Least Squares Structural Equation Modeling (PLS-SEM) used to analyze the relationship between latent and observed variables showed a very adequate fit, explaining about 60.8% of the variability in the latent variables. This suggests that the model is robust and can be used to understand the relationships between the variables of interest. The latent variables also have high reliability and internal consistency, measured through Cronbach’s alpha coefficient, the DG index, and the rho_A index. This suggests that the questions used to measure each latent variable were consistent and reliable in different contexts.
Furthermore, significant relationships were found between the latent variables related to the impact of using AI tools in the profession, the understanding of these tools, the attitude toward AI training, and the perception of their relevance.
The multigroup analysis revealed differences in the variables’ representation and the relationships between the latent variables per discipline. This indicates that the perception of the impact of AI tools and the attitude towards AI training may vary depending on the group studied, suggesting the importance of considering these factors when designing training and professional development strategies.
The model suggests that perception and impact positively and significantly affect attitude, while understanding does not have a significant effect. In this regard, the presented study offers valuable information to understand the attitudes and perceptions of Latin American students towards AI training. In conclusion, the following findings are indicated:
- -
- The perception of the impact of AI tools in the profession has a positive and significant effect on students’ attitudes towards adopting and training these tools. This suggests that professionals who perceive that AI will substantially impact their work are more likely to be willing to embrace and learn to use it.
- -
- Understanding AI tools and their professional implications does not significantly affect attitude. This finding suggests that while understanding AI is essential, it alone is not enough to foster a positive attitude toward its adoption.
- -
- The perception of AI tools positively and significantly affects attitude. Similar to perceived impact, this suggests that professionals who have a positive perception of AI are more likely to be willing to adopt and learn to use it.
- -
- The predictor variables explained in the model suggest that training in AI tools, the perception of their impact, and the understanding of their implications are vital factors influencing professionals’ attitudes toward adopting these tools.
- -
- No significant differences were found in the correlations between the study variables based on gender. This implies that the results apply to both men and women.
To establish a connection between the theoretical framework and the study’s findings, it is crucial to highlight how the perception and training in artificial intelligence (AI) tools influence students’ attitudes toward adopting these technologies. The theoretical framework emphasizes the importance of integrating AI in higher education, preparing students to face the challenges of Industry 4.0 and foster innovation [7,10,17]. The study’s findings complement this approach by demonstrating that the perception of AI’s positive impact on the profession significantly affects students’ attitudes towards adopting and training in these tools [17]. This indicates that students who perceive that AI will substantially impact their work are more likely to embrace and learn to use it.
Additionally, the study shows that a positive perception of AI tools significantly influences attitudes towards their adoption, like how their impact is perceived [22]. This finding underscores the importance of fostering a positive perception among students, as suggested in the theoretical framework, where motivation and a positive perception of new technologies are seen as crucial for effective training [17,22]. Students with a positive attitude toward AI are more willing to integrate these technologies into their educational process, highlighting the need for pedagogical strategies that enhance their perception and motivation.
However, the findings also indicate that simply understanding AI tools and their professional implications is not enough to foster a positive attitude towards their adoption [9,13,21]. Although the theoretical framework emphasizes the need to comprehend and manage these technologies to foster innovation, it is evident that other factors, such as the perception of impact and the general attitude toward AI, are more influential [13,21]. This suggests that educational programs need to go beyond mere technical understanding and focus on how these technologies are perceived and the value that students assign to them.
Finally, the study reveals that there are no significant gender-based differences in the perception and attitudes toward AI, implying that teaching strategies should be inclusive and universally applicable [25,26]. The theoretical framework and findings highlight the importance of adapting teaching methods and curricular content to meet the expectations of all students, creating a more inclusive and stimulating learning environment [25,26]. Recognizing and addressing students’ perceptions is crucial for overcoming potential learning barriers and ensuring that AI education is accessible, relevant, and motivating for all students.
6. Conclusions
6.1. Theoretical and Practical Implications
The findings have practical implications for educational institutions, students, and employers and can be used to promote greater adoption and responsible use of AI in the region.
Educational institutions, universities, and technical schools must incorporate modules or courses in their curricula that address the impact of AI in various professional areas. This will allow students to understand how these tools can transform their future work and the opportunities they offer. AI training programs should be designed to consider each professional field’s specific characteristics and needs. This involves addressing AI’s challenges and opportunities for each discipline and developing the technical skills and knowledge necessary for its practical application. Finally, AI training should not be limited to the technical aspects of the tools but should also address these technologies’ ethical, social, and economic implications. This will enable students to develop a critical and responsible view of the use of AI in their professional practice.
It is important for students to investigate how AI is transforming their field of interest and the opportunities it offers for their professional development. This will allow them to make informed decisions about their training and preparation for the future labor market. Additionally, students need to approach AI with an open and critical mind. They should be aware of both the benefits and risks of these technologies and develop the ability to evaluate their use responsibly and ethically.
When hiring staff, employers should consider AI training an important factor. Employees with AI skills can bring an innovative perspective and the ability to solve problems creatively using these technologies. Companies should offer AI training opportunities to their current employees so they can develop the necessary skills to adapt to the changing demands of the labor market.
6.2. Limitations and Future Lines of Research
To address the limitations identified in the current study, several strategies are suggested. First, considering that the results are based on a specific sample of Latin American students, it is essential to expand and diversify the sample. This can be achieved by including participants from different geographic regions and various demographic groups, incorporating variations in age, socioeconomic levels, and educational backgrounds. Such expansion would allow for a broader generalization of the results and provide a more comprehensive view of attitudes towards AI. Second, since the study relies on self-reported data, which may be subject to biases, mixed methods of data collection are recommended. Combining surveys with interviews, focus groups, or observations could mitigate social desirability bias and provide a deeper understanding of attitudes towards AI. Additionally, validating and triangulating data through cross-validation techniques and comparison with other sources could help verify the accuracy of the collected information and reduce the biases inherent in self-reported data.
Moreover, the study does not include all potential variables that might influence attitude towards AI adoption. Incorporating additional variables such as the level of prior exposure to technology, practical experience with AI tools, and psychological aspects like resistance to change and openness to new experiences would enrich the model. These measures would help provide a more detailed understanding of the factors influencing AI adoption.
Regarding future research directions, it is suggested to explore the impact of different educational programs on the perception and adoption of AI, such as project-based learning or gamification. Investigating the effects of specific policies designed to promote AI adoption in the workplace and academic settings would also be beneficial, assessing their effectiveness and areas for improvement. Additionally, conducting international comparative studies that compare attitudes towards AI across different educational systems and cultures could identify both global and local factors influencing the adoption of these technologies. These investigations would not only help overcome the limitations of the current study but also contribute to a richer and deeper understanding of how AI tools are perceived and adopted across various global and demographic contexts.
Author Contributions
Conceptualization, S.P.-G. and J.C.V.-P.; methodology, C.H.-R. and J.P.L.-G.; software; validation, C.H.-R. and J.P.L.-G.; formal analysis, C.H.-R. and J.P.L.-G.; investigation, S.P.-G. and J.C.V.-P.; resources, J.C.V.-P.; data curation, C.H.-R. and J.P.L.-G.; writing—original draft preparation, C.H.-R.; writing—review and editing, J.C.V.-P.; visualization, C.H.-R. and J.P.L.-G.; supervision, J.C.V.-P.; project administration, J.C.V.-P. All authors have read and agreed to the published version of the manuscript.
Funding
Tecnológico de Monterrey and Fundación Universitaria Konrad Lorenz.
Institutional Review Board Statement
The present study was validated by the Institutional Ethics Committee of the Tecnologico de Monterrey, who assessed the research as low-risk. ID. IFE-2024-01.
Informed Consent Statement
Informed consent was obtained from all subjects involved in the study.
Data Availability Statement
The original contributions presented in the study are included in the article, further inquiries can be directed to the corresponding author/s.
Acknowledgments
The authors acknowledge the financial and technical support of Writing Lab, Institute for the Future of Education, Tecnologico de Monterrey, Mexico, in producing this work.
Conflicts of Interest
The authors have no conflicts of interest to declare. All co-authors have seen and agree with the contents of the manuscript and there are no financial interests to report.
Appendix A
Table A1.
Measurement of effect between groups by gender.
Table A1.
Measurement of effect between groups by gender.
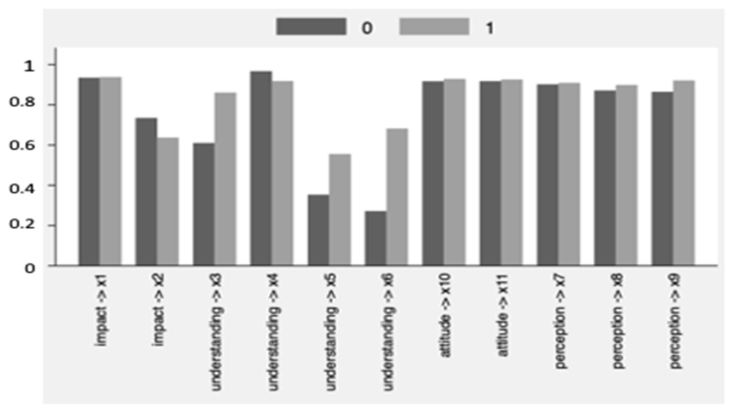
| Measurement Effect | Global | Group_1 | Group_2 | Abs_Diff | Statistic | p-Value |
|---|---|---|---|---|---|---|
| impact -> x1 | 0.936 | 0.935 | 0.938 | 0.003 | 0.347 | 0.729 |
| impact -> x2 | 0.692 | 0.734 | 0.637 | 0.097 | 0.898 | 0.37 |
| understanding -> x3 | 0.781 | 0.61 | 0.861 | 0.251 | 1.092 | 0.276 |
| understanding -> x4 | 0.918 | 0.967 | 0.918 | 0.049 | 0.29 | 0.772 |
| understanding -> x5 | 0.516 | 0.353 | 0.555 | 0.202 | 0.575 | 0.566 |
| understanding -> x6 | 0.533 | 0.271 | 0.682 | 0.41 | 0.974 | 0.331 |
| attitude -> x10 | 0.92 | 0.917 | 0.929 | 0.012 | 0.415 | 0.679 |
| attitude -> x11 | 0.918 | 0.917 | 0.926 | 0.009 | 0.314 | 0.754 |
| perception -> x7 | 0.903 | 0.901 | 0.909 | 0.007 | 0.04 | 0.968 |
| perception -> x8 | 0.883 | 0.871 | 0.899 | 0.028 | 0.669 | 0.504 |
| perception -> x9 | 0.889 | 0.865 | 0.921 | 0.056 | 1.076 | 0.283 |
Table A2.
Structural effects by gender.
Table A2.
Structural effects by gender.
| Structural Effect | Global | Group_1 | Group_2 | Abs_Diff | Statistic | p-Value |
|---|---|---|---|---|---|---|
| impact -> attitude | 0.311 | 0.284 | 0.347 | 0.063 | 0.374 | 0.709 |
| understanding -> attitude | 0.052 | 0.029 | 0.095 | 0.067 | 0.67 | 0.503 |
| perception -> attitude | 0.536 | 0.568 | 0.478 | 0.09 | 0.663 | 0.508 |
Note
| 1 | For more information on these criteria, please refer to Mehmetoglu and Venturini [34]. |
References
- Amézquita Zamora, J.A. Uso responsable de ChatGPT en el aula: Cómo convertirlo en un aliado en los procesos educativos. Co. Games Bus. Simul. Acad. J. 2023, 3, 2. [Google Scholar]
- Chen, Y.; Jensen, S.; Albert, L.J.; Gupta, S.; Lee, T. Artificial intelligence (AI) student assistants in the classroom: Designing chatbots to support student success. Inf. Syst. Front. 2023, 25, 161–182. [Google Scholar] [CrossRef]
- Yuan, C.-C.; Li, C.-H.; Peng, C.-C. Development of mobile interactive courses based on an artificial intelligence chatbot on the communication software LINE. Interact. Learn. Environ. 2023, 31, 3562–3576. [Google Scholar] [CrossRef]
- WEF. The Future of Jobs Report 2023; World Economic Forum: New York, NY, USA, 2023; Available online: https://www.weforum.org/publications/the-future-of-jobs-report-2023/ (accessed on 18 March 2024).
- Durak, A.; Bulut, V. Predicting Low and High Student Performance in Programming Education Using PLS-SEM Algorithms. Technol. Knowl. Learn. 2024, 1, 1–18. [Google Scholar] [CrossRef]
- Guillén-Gámez, F.D.; Colomo-Magaña, E.; Ruiz-Palmero, J.; Tomczyk, Ł. Teaching digital competency in the use of YouTube and its incidental factors: Development of an instrument based on the UTAUT model from a higher order PLS-SEM approach. Br. J. Educ. Technol. 2024, 55, 340–362. [Google Scholar] [CrossRef]
- Borenstein, J.; Howard, A. Emerging challenges in AI and the need for AI ethics education. AI Ethics 2021, 1, 61–65. [Google Scholar] [CrossRef] [PubMed]
- Jensen, B.M.; Whyte, C.; Cuomo, S. Algorithms at War: The Promise, Peril, and Limits of Artificial Intelligence. Int. Stud. Rev. 2020, 22, 526–550. [Google Scholar] [CrossRef]
- Zhai, X.; Chu, X.; Chai, C.S.; Yung-Jong, M.S.; Istenic, A.; Spector, M.; Liu, J.B.; Yuan, J.; Li, Y. A Review of Artificial Intelligence (AI) in Education from 2010 to 2020. Hindawi Complex. 2021, 1–18. [Google Scholar] [CrossRef]
- Auon, A.; Ilinca, A.; Ghandour, M.; Ibrahim, H. A review of Industry 4.0 characteristics and challenges, with potential improvements using blockchain technology. Comput. Ind. Eng. 2021, 162, 107746. [Google Scholar] [CrossRef]
- UNESCO. Currículos de IA para la Enseñanza Preescolar, Primaria y Secundaria: Un Mapeo de los Currículos de IA Aprobados por los Gobiernos. 2023. Available online: https://unesdoc.unesco.org/ark:/48223/pf0000380602_spa (accessed on 18 March 2024).
- Chen, L.; Chen, P.; Lin, Z. Artificial Intelligence in Education: A Review. IEEE Access 2020, 8, 75264–75278. [Google Scholar] [CrossRef]
- Zawacki-Richter, O.; Marín, V.I.; Bond, M.; Gouverneur, F. Systematic review of research on artificial intelligence applications in higher education—Where are the educators? Int. J. Educ. Technol. High. Educ. 2019, 16, 39. [Google Scholar] [CrossRef]
- González-González, C.S. El impacto de la Inteligencia Artificial en la educación: Transformación de la forma de enseñar y de aprender. Qurriculum Rev. Teor. Investig. Práct. Educ. 2023, 36, 50–60. [Google Scholar] [CrossRef]
- Howard, J. Artificial intelligence: Implications for the future of work. Am. J. Ind. Med. 2019, 62, 917–926. [Google Scholar] [CrossRef] [PubMed]
- Morley, J.; Floridi, L.; Kinsey, L.; Elhalal, A. From What to How: An Initial Review of Publicly Available AI Ethics Tools, Methods and Research to Translate Principles into Practices. Sci. Eng. Ethics 2020, 26, 2141–2168. [Google Scholar] [CrossRef] [PubMed]
- Shah, C.; Davtyan, K.; Nasrallah, I.; Bryan, R.N.; Mohan, S. Artificial intelligence-powered clinical decision support and simulation platform for radiology trainee education. J. Digit. Imaging 2023, 36, 11–16. [Google Scholar] [CrossRef] [PubMed]
- Memarian, B.; Doleck, T. ChatGPT in education: Methods, potentials, and limitations. Comput. Hum. Behav. Artif. Intell. 2023, 1, 100022. [Google Scholar] [CrossRef]
- George, B.; Wooden, O. Managing the strategic transformation of higher education through artificial intelligence. Admin. Sci. 2023, 13, 196. [Google Scholar] [CrossRef]
- Lo, C.K. What is the impact of ChatGPT on education? A rapid review of the literature. Educ. Sci. 2023, 13, 410. [Google Scholar] [CrossRef]
- Bearman, M.; Ryan, J.; Ajjawi, R. Discourses of artificial intelligence in higher education: A critical literature review. High Educ. 2023, 86, 369–385. [Google Scholar] [CrossRef]
- Almaraz, C.; Almaraz, F.; López, C. Comparative Study of the Attitudes and Perceptions of University Students in Business Administration and Management and Education toward Artificial Intelligence. Educ. Sci. 2023, 13, 609. [Google Scholar] [CrossRef]
- Burkhard, M. Student perceptions of AI-powered writing tools: Towards individualized teaching strategies. CELDA 2022, 73–81. [Google Scholar] [CrossRef]
- Santi, P.T.U.; Andayani, A.; Retno, W.; Sumarwati, S. Utilization of artificial intelligence technology in an academic writing class: How do Indonesian students perceive? Contemp. Educ. Technol. 2023, 15, ep450. [Google Scholar] [CrossRef]
- Chan, C.K.Y.; Hu, W. Students’ Voices on Generative AI: Perceptions, Benefits, and Challenges in Higher Education. arXiv 2023, arXiv:2305.00290. [Google Scholar] [CrossRef]
- Romero-Rodríguez, J.-M.; Ramírez Montoya, M.S.; Buenestado-Fernández, M.; Lara-Lara, F. Use of ChatGPT at University as a Tool for Complex Thinking: Students’ Perceived Usefulness. J. New Appr. Educ. Res. 2023, 12, 323–339. [Google Scholar] [CrossRef]
- Vázquez-Parra, J.C.; Henao-Rodriguez, L.C.; Lis-Gutierrez, L.P.; Palomino-Gamez, S.; Suarez-Brito, P. Instrument for the perception of adoption and training in the use of artificial intelligence tools in the profession: Initial validation using the MIMIC method. J. Lat. Educ. 2024, in press. [Google Scholar]
- Sit, C.; Srinivasan, R.; Amlani, A.; Muthuswamy, K.; Azam, A.; Monzon, L.; Poon, D. Attitudes and perceptions of UK medical students towards artificial intelligence and radiology: A multicentre survey. Insights Imaging 2020, 11, 14. [Google Scholar] [CrossRef] [PubMed]
- Margalina, V.-M.; Jiménez-Sánchez, Á.; Cutipa-Limache, A.M. Modelo PLS-SEM para la intención de compra online en el sector moda en Ecuador. RETOS. Rev. Cienc. La Adm. Y Econ. 2024, 14, 111–114. [Google Scholar] [CrossRef]
- Hair, J.F.; Sarstedt, M.; Ringle, C.M.; Mena, J.A. An Assessment of the Use of Partial Least Squares Structural Equation Modeling in Marketing Research. J. Acad. Mark. Sci. 2012, 40, 414–433. [Google Scholar] [CrossRef]
- Hair, J.F.; Risher, J.J.; Sarstedt, M.; Ringle, C.M. When to Use and How to Report the Results of PLS-SEM. Eur. Bus. Rev. 2018, 31, 2–24. [Google Scholar] [CrossRef]
- Reinartz, W.; Haenlein, M.; Henseler, J. An Empirical Comparison of the Efficacy of Covariance-Based and Variance-Based SEM. Int. J. Res. Mark. 2009, 26, 332–344. [Google Scholar] [CrossRef]
- StataCorp. Stata 18 [Software]; StataCorp: College Station, TX, USA, 2023. [Google Scholar]
- Mehmetoglu, M.; Venturini, S. Structural Equation Modelling with Partial Least Squares Using Stata and R; Chapman and Hall/CRC: New York, NY, USA, 2021. [Google Scholar] [CrossRef]
- Lohmöller, J.-B. Latent Variable Path Modeling with Partial Least Squares; Physica-Verlag HD: Heidelberg, Germany, 1989. [Google Scholar] [CrossRef]
Disclaimer/Publisher’s Note: The statements, opinions and data contained in all publications are solely those of the individual author(s) and contributor(s) and not of MDPI and/or the editor(s). MDPI and/or the editor(s) disclaim responsibility for any injury to people or property resulting from any ideas, methods, instructions or products referred to in the content. |
© 2024 by the authors. Licensee MDPI, Basel, Switzerland. This article is an open access article distributed under the terms and conditions of the Creative Commons Attribution (CC BY) license (https://creativecommons.org/licenses/by/4.0/).




