Next Article in Journal
Transforming the Balance of Power? Child First Collaboration: A Conceptual Analysis
Previous Article in Journal
Occupational Health, Psychosocial Risks and Prevention Factors in Lesbian, Gay, Bisexual, Trans, Queer, Intersex, Asexual, and Other Populations: A Narrative Review
 
 
Font Type:
Arial Georgia Verdana
Font Size:
Aa Aa Aa
Line Spacing:
Column Width:
Background:
Article

Cyberbullying and Resilience: Lessons Learned from a Survey

by
Juergen Stegmair
1,* and
Victor Prybutok
2,3
1
The University of Texas System, 3020 Waterview Parkway, SP2, Richardson, TX 75080, USA
2
Toulouse Graduate School, University of North Texas, Denton, TX 76210, USA
3
G. Brint Ryan College of Business, University of North Texas, Denton, TX 76210, USA
*
Author to whom correspondence should be addressed.
Societies 2024, 14(8), 137; https://doi.org/10.3390/soc14080137
Submission received: 7 February 2024 / Revised: 20 July 2024 / Accepted: 25 July 2024 / Published: 30 July 2024

Abstract

Cyberbullying (CB) is a recurring, long-standing phenomenon that negatively affects people’s lives. Resilience is a personality trait that helps people to react to, cope with, and persist in the presence of obstacles such as cyberbullying. To determine variables and factors affecting coping with cyberbullying incidents, an original research survey was administered to 1317 undergraduate students who attended a large public university in Texas (n = 1086). Exploratory factor analysis revealed four relevant factors: Self-Efficacy, Religiosity, Friend and Social Engagement, and Culture. These findings show that factors supporting resiliency are helpful in achieving a positive behavioral response. The discriminant analysis provided a model verification for the theoretical model for these factors and led to a 79.9% predictability of the function.

1. Introduction

Through the invention and further prevalence of Information and Communications Technology (ICT) as well as its extended pervasion into the personal lives of adults and children, electronic communication became an easy-to-use vehicle for negative purposes, and the term ‘cyberbullying’ came about. One of the first studies on cyberbullying was conducted between 1999 and 2000 [1]. Since then, cyberbullying has gained increasing public attention. It has led to questions like What is cyberbullying, and how is it different from traditional bullying? Compared to other fields and subjects, a common and universally accepted definition of cyberbullying remains elusive. Hinduja and Patchin defined cyberbullying as “willful and repeated harm inflicted by using computers, cell phones, and other electronic devices” [1]. It is important to note here that cyberbullying is targeted, willful, and can be perpetrated through multiple means and channels. It is not just limited to the use of electronic communication channels or social media; incidents have been found where perpetrators used a combination of channels (i.e., texting, posting on social media, hanging up pictures or signs around a school as well as verbal attacks) to commit the offense. It is also a criminal offense that can be reported through multiple means, i.e., to school officials and/or the police.
Tokunaga offers the following definition: “Cyberbullying is any behavior performed through electronic or digital media by individuals or groups that repeatedly communicates hostile or aggressive messages intended to inflict harm or discomfort to others.” [2] (p. 278). In general, researchers do not agree on a single definition of the phenomenon, which is problematic for common research on and reporting of cyberbullying incidents. The common characteristics of a cyberbullying incident are targeted attack, repetition, intent, range of behavior, and the predominant use of ICT with the willingness to go to considerable length and effort to perform harmful activities.
The phenomenon of cyberbullying is widespread and impactful; thus, it is important to rely on empirical evidence rather than relying on established myths about the phenomenon [3]. The personal usage patterns of ICT and social media have an impact. Bhave et al. deduce that there is a relationship between problematic internet use (Internet Addiction) and a decline in the quality of interpersonal relationships [4]. Furthermore, Hinduja and Patchin reported that lack of supervision and disinhibition are correlated with the occurrence of cyberbullying attacks [1].
The study chose to perform a preliminary dichotomous categorical dependent variable linear discriminant analysis as a pilot study. This method was chosen as applicable to a binary dependent variable in the survey instrument; namely, whether persons experience cyberbullying or not.

1.1. Problem Statement and Context

The phenomenon of cyberbullying has a huge impact on people. Every person who is involved in or observes an incident of abuse of online communication methods is affected, whether that party is the perpetrator, victim, bystander, friend, parent, school official, or counselor. Implications for the aggressor and victim range from short-term to long-term consequences and from low- to high-impact penalties. One of the worst outcomes of cyberbullying for victims can be personal suicide, closely followed by killing sprees or stabbing incidents, which usually involve more than just one victim. While cyberbullying can occur at any age after access to ICT has been obtained, the ages of 10 to 14 are considered the most normative for becoming involved in the phenomenon. As school districts have anti-bullying and cyberbullying policies in place (usually noted under ‘misuse of technology’), it is questionable whether cyberbullying literacy is taught in a sufficient and meaningful manner to middle school students. Research on whether attributes of resiliency (both related to person and cyberpersonality) is helpful in developing effective coping behaviors is rare in the field. Furthermore, research analyzing historical data from the last two to eight years of a student’s life has not been found in the literature, as surveys usually ask for incidents within the last six months.
Research studies are an important area of research as people are still experiencing cyberbullying after the long occurrence and existence of this online violation. There is little research on how resilience factors relate to responses to cyberbullying.
This study examined the behaviors and experiences of sophomores and freshman students at a large metropolitan public university in the Southwest to identify behavioral and coping patterns. In addition, it will demonstrate whether resiliency and cyberbullying literacy have an impact on behavior. In addition, this study will determine whether there were aspects of a lifecycle model in a cyberbullying attack.

1.2. Objective of the Study

The question of whether personal resilience can transform into a resilient cyberpersonality is important to determine because, if such transference is validated, school officials can develop additional training and prevention programs. This will also make existing peer-led intervention programs more effective. Resilience is, in part, determined by culture, geography, society, and educational systems. Like resilient cyberpersonality, cyberbullying literacy is an important measure for detecting whether a student has the means and knowledge to react when cyberbullying occurs. The study will investigate whether a program that provides more information about cyberbullying and online abuse would be effective and in which timeline it could be offered throughout the school year. Finally, it will ask if there is a model that can be found that can explain the lifecycle aspects of a cyberbully attack. The implications are that there might be transitional phases in the cycle where escalation can be prevented, or when and whether the repetition of a cycle can be stopped.

2. Literature Review

2.1. History of Cyberbullying

While research on bullying has existed since the middle of the last century, one of the first studies on cyberbullying was conducted between 1999 and 2000 [1]. In the initial studies, many researchers categorized cyberbullying as a subcategory of bullying. Newer research has identified cyberbullying as its own category with separate characteristics and is different from bullying. Cyberbullying has existed for over 24 years and this type of online violation still impacts people in a very negative way.

2.2. Research Dimensions

Many aspects and demographics of cyberbullying participants have been researched, including gender, age, race, location, familial environment, peer influence, classroom ecology, parental involvement, educator attitudes, social support, resilience, public policy, and media influence. The grade level of a student does not make them more or less likely to participate in cyberbullying or become a victim [3]. No correspondence of grade levels for students was found; however, students who are on the brink of failing consistently are more involved in cyberbullying.

2.3. Effects of Cyberbullying

Chun, Lee, and Lee analyzed and described the relationship between suicide and cyberbullying, stating that overblown media coverage of suicide can be a risk factor for suicide [3]. Such an event might impact coping and intervention strategies. Significant research exists that links suicide risk and involvement in cyberbullying.
Cyberbullying can have short- and long-term impacts on social behavior, school standing, delinquency, and psychological and physical health [1,4,5]. While the substantial research on cyberbullying highlights more serious outcomes (properly so), there are also contributions that explain low-impact negative responses to perceived negative actions while using social media (i.e., the action of being unfriended on Facebook) [6]. These contributions also showed that infractions that could be perceived as minor have an impact that is not necessarily expected.

2.4. Dealing with Cyberbullying

Chun, Lee, and Lee reported challenges in effectively battling cyberbullying, namely anonymity, wide distribution, lack of regulation, non-stop access, and constant significant technological changes [3].
Therefore, it is even more important to find effective ways to promote and provide cybersafety for adolescents. Managing cyberbullying involves four major areas: prediction, intervention, coping, and prevention. The areas of coping and prevention are sometimes combined when describing strategies to curb cyberbullying.
Prediction for cyberbullying is the longitudinal analysis of situations and the people involved to find predictive models that can help in early intervention. Evangelio, Rodríguez-González, Fernández-Río, and Gonzalez-Villora showed that predictor variables for traditional bullying are related to predictors for cyberbullying [7].
Research exists on the types, usage, and effectiveness of coping strategies [8,9]. One successful strategy is to ignore attacks (if they are not too impactful), which requires adolescents to have healthy cyberidentity and resilience.
Many prevention programs with differing scopes and intentions have been implemented for bullying. One type of intervention program, peer-led intervention, shows promise [10]. In addition, there exist many publications on developing cyberbullying intervention programs [11,12].
New research shows that narrative-based inquiries can be an effective tool for developing prevention strategies by constructing cyberbullying stories [13]. Another approach was taken by Subramaniam, Valdivia, Pellicone, and Neigh, who found that the bonded design approach of building a resilient online community of adolescents and parents was successful in creating an online community for the Web Rangers virtual program of the National Park Service [14]. This is an example that shows that social networks do not have to be limited to publicly available and open concepts such as Facebook and the like. This research also demonstrates that increased conscious partnering with youth to define copying strategies is a possible successful solution.
An interesting aspect of coping is to determine whether adolescents seek support and help by contacting an adult. Some researchers answered that question with a ‘yes’ [15], and other contributors with a ‘no’ [16]. A common statement of such research is that whenever adults are being told about bullying, the quality of the intervention is more important than the actual intervention itself. The literature points out that an integrated approach with the contribution of everybody (parents, bystanders, peers, educators, school officials) would be most efficient. Nonetheless, some researchers have found that educators and parents are uniquely positioned to provide effective intervention and prevention programs and tools [1,17,18].

2.5. General Theories

Several theories and frameworks have been used to explain the phenomenon of cyberbullying. Jang et al. [19] and Hinduja and Patchin [1] referenced general strain theory (GST). GST as theorized by Agnew is a criminological theory that explains how people who experience stress or strain and show signs of frustration are more likely to commit cyberbullying than others [20]. Pelling and White drew on the Theory of Planned Behavior (TPB) to explain young people’s usage of Social Networking Websites (SNW), which are one of the major venues where cyberbullying occurs [21]. Many researchers have examined successful coping strategies and theories [13,22].

2.6. Resiliency

Resiliency as an overall guideline or framework to effectively cope with cyberbullying is only briefly mentioned in the literature. It is not necessarily a helpful concept, but rather, another way of dismissing the seriousness of the phenomenon [1]. There is a lack of research on personal resiliency that contributes to robust cyberpersonality [23].
However, several studies have reported on the relationship between resilience, cyberbullying, and well-being, highlighting the importance of resilience. In a study of 455 undergraduate students in Turkey, Collan and Onan investigated the mediator role of resilience in relation to cyberbullying and mental well-being [24]. Additional supporting evidence in a study of 1207 American youth aged between 12 and 17 was provided by Hinduja and Patchin, concluding that resilience is an important protective factor in the prevention of bullying and cyberbullying [25]. In a more comprehensive systematic review of the existing literature at the time, Raskauskas and Huynh concluded that the coping process with cyberbullying, and, therefore, the road to sustainable creation of paths to resilience, has not yet been fully examined and realized in the literature. They pointed out that ‘social self-efficacy’ as part of self-efficacy, and ‘social support seeking’ as part of coping strategies are viable elements in a coping process model for cyberbullying and bullying [26]. As a conclusion of the recognition of the importance of resilience, the study at hand is exploratory in identifying factors that establish and build resilience.
A lack of resiliency in one’s personal life will impact the formation of cyberpersonality and coping behavior during cyberbullying incidents. Resiliency can also be seen as helpful for mastering life, which is a major dimension of an information-seeking model, Savolainen’s Everyday Life Information Seeking (ELIS) [27].

2.7. Everyday Life Information Seeking (ELIS)

Savolainen’s major model of “Everyday Life” describes a framework for managing everyday life. Savolainen constructed his model in two major dimensions. The first is called “Way of Life” and consists of activities for information seeking centered around areas of work contrasted to leisure, like hobbies and entertainment. He termed this dimension “order of things”, as it describes how we make decisions regarding information seeking related to work and leisure. He also explained consumption models in this area, which detail how allotted time buckets are used and consumed for information seeking.
The second major dimension, the “Master of Life” (also described as “keeping things in order”) explains how the mindset and feelings of a person contribute to the activities of information seeking. This is where a catastrophic event like being the victim of a cyberbullying attack can come into play, as it really tasks a victim’s mindset and feelings in this situation—so much so to the effect that a normally optimistic person can be thrown into a pessimistic mindset, and a person usually already predisposed toward a pessimistic tendency can react more negatively to the situation up to a fatal outcome.
Connecting the two dimensions involves framing conditions like values and attitudes, material means, social capital (social network), cultural and cognitive capital, and the current life situation. Values and attitudes can influence one’s mindset and information-seeking behavior; cultural and cognitive capital can be seen as having an impact on how they approach seeking help with information. Your current situation in life (i.e., an existing suicide ideation of a cyberbullying victim) can have a tremendous influence on information-seeking behavior. Social capital or social networks are an important framing concept, as many of our youth engage in social media interactions and platforms, where they can belong to any number of social networks and groups.
Savolainen states: “… the ELIS model provides a holistic framework for social and psychological factors affecting people’s source preferences in everyday contexts.” [27] (p. 147).
The use of ICT and, unfortunately, the occurrence of cyberbullying incidents has become commonplace for our youth; in that sense, it is part of everyday life or a habit. Savolainen references the concept of Habitus (Bourdieu, 1984, as cited by Savolainen) [27]. Habitus is defined as a common system of thinking, perception, and evaluation, as displayed by individuals. The concept of resilience can be integrated into Habitus. Furthermore, the dichotomy between “order of things” (way of life) and “keeping things in order” (mastery of life) elaborates on how optimistic aspects of problem-solving capabilities vs. pessimistic aspects can be drawn upon to guide behaviors in general and in specific situations. The way teenagers solve problems, look for information, and approach the “mastery of life” at large is partly driven by the value system embedded in them within their social environment and upbringing. Resilience is an important part of this value system. The difference between “how things are at this moment” and “how they should be” is important for the problem-solving behavior of people. Information and communication are essential building blocks of behavior formulation.

2.8. Cyberbullying Literacy

An increase in literacy about an aspect of life increases knowledge, which, in turn, enables an individual to develop a broader range of knowledge and responses to adverse situations. Therefore, an increase in knowledge about cyberbullying will positively impact reactions to a cyberbullying incident.

2.9. Cyberbullying Lifecycle

From a system-development viewpoint, a lifecycle is a process with a distinctive start and end, with separate phases and transitions between phases and pre- and post-conditions for phases as well as the possibility of branching, reiteration, and parallelizing phases within the process. There exists the possibility of exiting the process (which is a shortcut to the end) or circumventing subsequent phases. In relation to cyberbullying, it will be helpful to identify the start and end condition of the lifecycle, as well as the distinct phases and transitions that exist with the hope of being able to shortcut (terminate) the cycle as early as possible, so that (possibly more damaging) subsequent phases do not occur.

2.10. Summary of the Literature Review

In summary, in the literature, certain aspects of the phenomenon are well-researched and documented. Prevalence, occurrence, demographic variables, and influential factors have been widely investigated and communicated. Real gaps in literature occur regarding conducting a historical study over a longer period, in determining whether resiliency factors can be transferred into cyber-resiliency, on how an increase in cyberbullying literacy can be helpful in combating the phenomenon, and finally, on how the identification of a cyberbullying lifecycle can help in shortening the cycle of attack. ELIS is helpful in explaining the information-seeking behavior of youth as connected to the phenomenon of cyberbullying.

3. Methodology

3.1. Research Methodology

The research methodology follows a quantitative research approach, with an online quantitative survey instrument and a few qualitative questions added. A quantitative approach was determined best, as the goal was to gather many responses from students at a higher education institution.
The sampling strategy chosen was convenience sampling from a coherent student population at a North American Higher Education institution. Convenience sampling was appropriate as a starting point for a more stratified development of the instrument in future work.

3.2. Building Blocks for Resilience

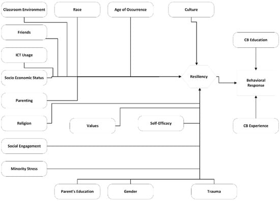
Figure 1 shows the ‘Resiliency and Coping Behavior Response Model’. This conceptual model describes the potential influencing factors for a behavioral response to a cyberbullying incident. The variables were derived from the literature and from a general assumption that they might be useful in the model.
Table 1 describes the ‘List of Variables and Sources’ used to develop the model and the survey, especially the first part of the survey, which leads up to the differentiating question of whether a student was involved in a CB incident or not. The second part of the survey was not derived from the literature but from intellectual curiosity and instinct about the nature of CB incidents, their reoccurrence, the lifecycle system of one incident, and the CB educational and instructional space.
Denner stated that some building blocks increase resilience to “Actively encourage children and young people time away from technology” [5]. This indicates that the time spent with technology (and social media), as well as activities young people engage in outside of schools (social engagement, sporting activities, and religious engagement), is one of the building blocks for increasing resiliency among young people.
It is also reasonable to assume that CB education and CB experience will have an impact, increasing the chances of a positive behavioral response. The assumption for education is that knowledge about and of cyberbullying will increase positive behavioral responses, and the assumption for CB experience is that prior experience will change behavioral responses in the next incident.
Studies performed and commissioned in school environments do not mention religiosity or spiritual beliefs (maybe because the environment is, for example, public schools, where those questions might not be admissible) [6]. However, the latter study highlighted variables related to self-efficacy as important. Additionally, Mercado-Crespo described religiosity as an influencing factor for bullying, not cyberbullying per se [28]. Although bullying is not the same phenomenon as cyberbullying, it can be inferred that some factors that influence and/or mitigate bullying behavioral responses can also be translated into behavioral response outcomes in the digital domain.

3.3. Conceptual Definitions

The research project measured demographic variables (gender, age, race, household income), first involvement in cyberbullying, last involvement in cyberbullying before the date of the survey, the occurrence of a cyberbullying awareness event (like a training, talk at school, etc.), coping mechanisms upon involvement, and measurements of overall resiliency in addition to indicators of a lifecycle model.
The following are conceptual definitions for the study. These definitions are not claimed to be binding or inclusive of all aspects of the concepts.
Cyberbullying was defined for the survey as any behavior by one or more individuals that uses primarily information and communication technology to commit repetitive, targeted, and hurtful actions against one or more individuals.
Personal resiliency is defined as the ability of a person to react to adverse life conditions in a flexible and effective manner without behaving overly hurtful to others. Personal resiliency is the sum of all related experienced actions, processes, and information the person has collected in life beforehand.
Cyber-resiliency is defined as the ability of a person to react meaningfully and effectively to the abuse of information and communication technology, whether it is targeted against the person (victim) or another person (bystander) without acting overly hurtful to other people.
Cyberbullying literacy is defined as the sum of knowledge and actions a person possesses to identify cyberbullying behaviors, formulate, and execute coping mechanisms, and act helpfully in a cyberbullying incident as a bystander.
Cyberpersonality is defined as the sum of all personal character traits that a person deliberately or unconsciously transfers toward a cyber-representation of themselves.

3.4. Research Hypothesis

These hypotheses were tested using exploratory factor analysis and multiple discriminant analysis to reveal the multivariate relationship between independent variables and dependent variables of cyberbullying involvement as a victim.
Ha1. 
There is a negative correlation between Self-Efficacy and cyberbullying involvement.
Ha2. 
There is a negative correlation between Religiosity and cyberbullying involvement as a victim.
Ha3. 
There is a negative correlation between Friendship and Social Engagement and cyberbullying involvement as a victim.
Ha4. 
There is a negative correlation between Culture and cyberbullying involvement as a victim.

3.5. Data Gathering

The University of North Texas (UNT) Institutional Review Board approved the study. An online survey (Qualtrics) was provided to college students at a large Texas public college. The link to the survey was sent to instructors who were willing to post the survey to their student participants (by publishing the link in BlackBoard, the online learning management system). Students were offered extra credit for participating in the study and the opportunity to make up for extra credit if they did not want to participate.
A total of 1317 responses were received. After cleaning up responses and eliminating invalid cases (cases unfinished; unreasonable duration of survey participation; unreasonable pattern answering, opting out), 1086 valid responses were retained out of a potential population of eight courses (2108 students). The valid response rate was 51.52%. The survey was a one-time offering, which means there was no way to test for non-response time bias by offering a second wave of the survey with which responses could be compared.

3.6. Survey Instrument

The survey instrument of a quantitative survey was selected. While cyberbullying is a varied field in terms of research methodology (both in quantitative and qualitative approaches), the research approach was based on quantitative data, with quantitative data analysis and exploration methods rather than qualitative.
Items for the survey were drawn from studies and the surveys identified in Table 1 (list of variables and sources). The survey included both quantitative and qualitative questions (free-text entries).
Instruments and measures were developed on a series of steps, including exploratory factor analysis (EFA) to develop unidimensional constructs with reliability that exceeded the established minimum of 0.7 as per Nunnally [29].

3.7. Research Validation

Researcher bias was mitigated by disclosing and discussing this with the primary investigator of the study.
Data interpretation bias and validity were mitigated by eliminating extreme cases and outliers and by using a split-sample approach when performing multi-factor analysis and a binary logistic regression model [29]. A method triangulation is currently being attempted by analyzing the free-text field entries provided in the survey; however, this will be published in a future research paper.
The survey analyzed building blocks of resiliency and its influence on a positive behavioral response in cyberbullying cases. With the multiple-factor analysis, evidence of construct validity was provided [30,31].

3.8. Population and Sample Size

The population of the research is the total number of undergraduates at the institution during this semester. If the number of undergraduate students at this institution in the Spring 2016 semester was 30,000, per Krejcie and Morgan, an acceptable sample size would have been 379 [32]. According to Creswell, a random sample method was appropriate for the study [33]. The number of students attending the institution at the time of data gathering was 37,715; the sample size in this study was 1086. All instructors that term were asked if they were willing to have their class participate. In response to the request, eight instructors participated with a potential for 2108 total students. The response rate from the 2108 was over 50%.
The goal was to obtain a random sample that can be obtained under the following limitations. The study has only been offered at one institution, and the professors/classes that were targeted for participation were selected based on prior participation in such events and affinity with the primary researcher, as well as having a large course size, for practicality reasons. In addition, out of all undergraduate courses offered at the institution this semester, only a handful of courses participated in the survey. The main discipline participating were courses from Political Science. Future improvement possibilities include widening the research to multiple institutions and designing a variety of participating courses (therefore, colleges and subjects).
A total of 1317 responses were received for the survey; 1086 valid responses were curated (331 cases were eliminated due to not giving consent, not finishing, or having had timing issues (finished in record time; had response patterns, etc.). The survey was offered for eight courses with an enrollment of 2108 students with a response rate of 62.47%.

4. Results

4.1. Data Analysis

Data were analyzed using SPSS (v22). The demographics of the participant students have been analyzed and are displayed in Table 2.

4.2. Cyberbully Experience

Out of the 1086 valid responses, 75.1% reported: “I have never had a cyberbullying experience or participation”, whereas 24.9% (nearly a quarter of valid responses) agreed: “I have experienced or participated in cyberbullying.” This was a gatekeeper question; only responders who had identified themselves as having had cyberbullying experiences could add more detailed data to the cyberbullying survey.

4.3. CB Roles

CB-afflicted persons could identify themselves as having one or multiple roles. Out of the 270 people who were afflicted, the numbers identifying with the possible roles were “CB Perpetrator” (69; 25.56%), “CB Victim” (206; 76.30%), “CB Online Bystander” (146; 54.07%), and “CB Offline Bystander” (91; 33.70%). Multiple nominations were accepted for this variable; therefore, it does not add up to 100%.

4.4. CB Age of Occurrences

The first age at occurrence is reported as follows: “Younger than 12 years old” (42; 15.6%), “12 years to 14 years old” (107; 39.6%), “15 years–18 years old” (87; 32.2%), and “Older than 18 yrs” (34; 12.6%). This confirms that most first-time CB exposure occurs in middle school age; however, the incidence of 15.6% in children younger than 12 years is certainly worthy of further research.
When asked about the last age at occurrence, 10.9% (118) reported that older than 18 years was the last age at occurrence.
To validate the findings of the exploratory factor analysis, the dataset was split into two sets of 545 (541 records (random split with SPSS). EFA analysis was performed on the first set (545 records) only. Exploratory factor analysis was used to analyze independent variables (Self-Efficacy, Religiosity, Friends and Social Engagement, Culture) with Principal Axis Factoring and a Varimax rotation. Factor loadings were not all above the threshold of 0.7 [32]. The second dataset was retained for binary logistic regression modeling.

4.5. Discriminant Analysis of the Previous Sample

A “Dichotomous Categorical Dependent Variable Linear Discriminant” analysis was performed with a pilot study (smaller sample) of whether a person might become a cyberbullying victim or not provided a model verification for the theoretical model for these factors and led to 79.9% predictability for the function.
Table 3 presents the classification function coefficients.

4.6. Rationale for Selecting Variables

The theoretical rationale for choosing the following variables was based on the characteristics of the sample. As a result, they were initially developed via exploratory factor analysis (EFA) based on the insights gathered from respondents. Fitting an existing theory did not provide the same level of research insight as respondents who had experienced cyberbullying. There is not a large body of existing theory about cyberbullying experiences, which was also observed by Tokunaga [2].
Table 4 presents Cronbach’s α and factor loadings.
The possibility of offering an improved survey at a different location or multiple locations is under consideration for future work.

4.7. Text Analytics for Free-Text-Based Survey Answers

Out of 21 free-text-based answers from the survey, an exemplary short sentiment analysis was performed using R for one of the text-based answers. The following figure shows the overall word cloud for the answers from free-text-based answers (stop words removed: “dont”, “can”, “someone”, “people”, “person”, “just”, “will”, “let”).
Figure 2 shows a word cloud illustration of all free-text survey answers.
The first question: “Have you ever or do you currently identify yourself with one or more of these types of disabilities?”—Other) was sparsely populated, as the word cloud (Figure 3) shows.
The second question “Please describe how your religiosity or spirituality has helped you overcome an obstacle in your life.” was more populated and showed the following word cloud (Figure 4).
For completeness, Table 5 is a list of free-text questions that were available in the survey. Future research will continue to analyze the sentiment of these questions.

5. Discussion

The factor analysis found factors that can be extracted that have loadings on resilience. The previous discriminant analysis of a pilot study (smaller sample) of whether a person might become a cyberbullying victim or not provided a model verification for the theoretical model for these factors, resulting in 79.9% predictability for the function.
Factors supporting resilience are useful for developing recommendations for a positive behavioral response. This is important for teachers and involved parents, as aspects of resiliency can be nurtured both at school and at home, and information can be provided by multiple parties to that extent.
Exploratory factor analysis shows that there are factors that can be extracted that have loadings on resilience.
The dependent variable was modeled as a binary variable, and the gateway variable in the survey instrument was whether the participants had experienced cyberbullying or not.
The objectives of the study, which were formulated into testable hypotheses, were supported. The first hypothesis (Ha1: There is a negative correlation between Self-Efficacy and cyberbullying involvement.) was supported. The second hypothesis (Ha2: There is a negative correlation between Religiosity and cyberbullying involvement as a victim) was supported. The third hypothesis (Ha3: There is a negative correlation between Friendship and Social Engagement and cyberbullying involvement as a victim) was supported. Lastly, the fourth hypothesis (Ha4: There is a negative correlation between Culture and cyberbullying involvement as a victim) was not supported by the study as no factor of significance related to Culture was found.
The study concluded that factors supporting resilience will help prevent participation in cyberbullying events. This is important for teachers and involved parents as aspects of resiliency can be nurtured and information can be provided to that extent. In particular, cyberbullying prevention programs should include program elements that highlight involvement in the factors of spirituality, friends, social engagement, and connectedness. In addition, teaching faculty and health-supporting functions in school environments should be trained to recognize symptoms in youth that could indicate a potential lack of friends or social activities in the school environment, or even at home. Furthermore, zero acceptance policies for bullying, cyberbullying, and treating other persons differently based on their appearance or behavior should exist in educational environments; if not, they need to be implemented.
The factor of ‘spirituality’ is an important factor to consider; however, the question of how to involve students in programs and/or discussions on that subject is not as easy to implement. In a public-school K-12 environment, religion is not supposed to be part of the public curriculum, and alternative programs like an ethics course or comparative religion studies are not widely implemented either. Spirituality encompasses more content and concepts than religion. For furthering spiritual or philosophical thinking and belief systems in students, we recommend the implementation of the inclusion of a spiritual and philosophical foundation into cyberbullying prevention programs to be used in the public school curriculum.
This study, as with all survey-based research, has some limitations. Those limitations include self-selection bias because those who chose to participate may have done so because of a desire to be heard. In addition, the sample was relatively large and diverse at 1086; but as with all samples, some risk is associated with the sampling methodology.
The factors identified in the study (Self-Efficacy, Religion, and the Helpfulness of Friends) find confirmation in the studies of Tokunaga [2] and Chun, Lee, and Lee [3]. Those authors confirm in their research that youth who are grounded and have a stronger feeling of being able to stand up for themselves as well as advocate for themselves are less likely to become victims of cyberbullying. Students who have a social connection to friends have better coping behavior and strategies. Lastly, the importance of having religion in your life to be able to overcome obstacles in the case of a cyberbullying attack is a new original finding of the study.

6. Conclusions

The voices of students were heard in the survey about cyberbullying, resilience, and victimization and perpetration. Although only a small sample of participants was involved in cyberbullying incidents, the results showed that the theorized building blocks of resilience had an influence on participation in cyberbullying events. By developing and strengthening these building blocks, the hope is expressed that less participation in CB will exist. Finally, the persons involved in the phenomenon expressed a sentiment of a lack of information provided to respond better to the incident, providing input into a call for a comprehensive cyberbullying prevention program. Several respondents involved in CB reported multiple iterations of cyberbullying incidents, a fact that needs to be researched further.

6.1. Increased Information about Resilience and the Relationship to CB Involvement

This research identified factors that influence resilience and the likelihood of involvement in cyberbullying events. Most of the identified factors are supported by including information in a comprehensive CB prevention program to increase resilience. This is valuable input for creators of CB programs.

6.2. Information Deficit

This research has supported the information deficit of persons involved in cyberbullying incidents. A comprehensive CB prevention program must include practical training elements for online safety, privacy, and moral and ethical behavior. Future work will include the application of ELIS to extend the everyday life information-seeking behavior of school children for bullying and cyberbullying purposes.

6.3. Cyberbullying Cycle Intervention

The study provided data regarding the characteristics of multiple cyberbullying incidents and the escalation of such incidents. The results allow for recommendations to increase the effectiveness of intervention on CB occurrences. This information allows for input into the CB curriculum and provides input into response reactions for teachers, administrators, and healthcare providers at schools. One example is to change the curriculum from a one-time lecture in an advisory session about bullying and cyberbullying with a short instructional video to a lesson unit that would involve practical exercises (through role-playing) and guided activities to specifically teach how to behave in a cyberbullying incident as a bystander. This activity should be tailored to students, parents, and teachers.

6.4. Future Work

Future work planned for this research includes the potential to expand the work with larger and more diverse samples. While the current work represents an important contribution in terms of presenting an approach and methodology as well as providing insights, planned future work will enhance this approach.

Author Contributions

Conceptualization, J.S. and V.P.; methodology, J.S. and V.P.; software, J.S. and V.P.; validation, J.S. and V.P.; formal analysis, J.S. and V.P.; investigation, J.S. and V.P.; resources, J.S. and V.P.; data curation, J.S. and V.P.; writing—original draft preparation, J.S. and V.P.; writing—review and editing, J.S. and V.P.; visualization, J.S. and V.P.; supervision, J.S. and V.P.; project administration, J.S. and V.P.; funding acquisition, J.S. and V.P. All authors have read and agreed to the published version of the manuscript.

Funding

This research received no external funding.

Institutional Review Board Statement

The study was conducted in accordance with the Declaration of Helsinki, and approved by the Institutional Review Board (or Ethics Committee) of the University of North Texas (IRB Number: 15-098) for studies involving humans.

Informed Consent Statement

Informed consent was obtained from all subjects involved in the study.

Data Availability Statement

The original contributions presented in the study are included in the article, further inquiries can be directed to the corresponding authors.

Acknowledgments

The author would like to express gratitude for the support received by the College of Information of the University of North Texas as well as the faculty who have allowed the survey to be performed in their courses. Furthermore, we express thanks to the participants in the survey who have freely shared their sentiments and experiences.

Conflicts of Interest

The authors declare no conflicts of interest.

References

  1. Hinduja, S.; Patchin, J.W. Bullying Beyond the Schoolyard—Preventing and Responding to Cyberbullying; Corwin Press: Thousand Oaks, CA, USA, 2009. [Google Scholar]
  2. Tokunaga, R.S. Following You Home From School: A Critical Review and Synthesis of Research on Cyberbullying Victimization. Comput. Hum. Behav. 2010, 26, 277–287. [Google Scholar] [CrossRef]
  3. Chun, J.; Lee, J.; Kim, J.; Lee, S. An international systematic review of cyberbullying measurements. Comput. Hum. Behav. 2020, 113, 106485. [Google Scholar] [CrossRef]
  4. Bhave, S.Y.; Amin, S.; Adsul, S.; Bhalla, L.; Kariya, P. Study of Resilience in Female College Adolescents and Young Adults: Tough Times Don’t Last, Tough People Do. Indian J. Clin. Pract. 2024, 34, 20–33. [Google Scholar] [CrossRef]
  5. Denner, W. Resilient Children Less Likely to Experience CyberBullying. Wayne Denner. 2012. Available online: http://waynedenner.com/blog/resilient-children-less-likely-to-be-cyberbullied (accessed on 6 February 2024).
  6. Bevan, J.L.; Pfyl, J.; Barclay, B. Negative Emotional and Cognitive Responses to Being Unfriended on Facebook: An Exploratory Study. Comput. Hum. Behav. 2012, 28, 1458–1464. [Google Scholar] [CrossRef]
  7. Evangelio, C.; Rodríguez-González, P.; Fernández-Río, J.; Gonzalez-Villora, S. Cyberbullying in elementary and middle school students: A systematic review. Comput. Educ. 2022, 176, 104356. [Google Scholar] [CrossRef]
  8. Šléglová, V.; Cerna, A. Cyberbullying in Adolescent Victims: Perception and Coping. Cyberpsychol. J. Psychosoc. Res. Cyberspace 2011, 5, 4. Available online: https://cyberpsychology.eu/article/view/4248 (accessed on 6 February 2024).
  9. Völlink, T.; Bolman, C.A.W.; Dehue, F.; Jacobs, N.C.L. Coping with Cyberbullying: Differences between Victims, Bully-Victims and Children not Involved in Bullying. J. Community Appl. Soc. Psychol. 2013, 23, 7–24. [Google Scholar] [CrossRef]
  10. Palladino, B.E.; Nocentini, A.; Menesini, E. Online and Offline Peer Led Models Against Bullying and Cyberbullying. Psicothema 2012, 24, 634–639. [Google Scholar] [PubMed]
  11. Trolley, B.C.; Hanel, C. (Eds.) Cyber Kids, Cyber Bullying, Cyber Balance; Corwin Press: Thousand Oaks, CA, USA, 2010. [Google Scholar]
  12. Rogers, V. Cyberbullying: Activities to Help Children and Teens to Stay Safe in a Texting, Twittering, Social Networking World; Jessica Kingsley Publishers: London, UK, 2010. [Google Scholar]
  13. Bowler, L.; Mattern, E.; Knobel, C. Developing Design Interventions for Cyberbullying: A Narrative-Based Participatory Approach. In Proceedings of the iConference 2014, Berlin, Germany, 4–7 March 2014; pp. 153–162. [Google Scholar]
  14. Subramaniam, M.; Valdivia, C.; Pellicone, A.; Neigh, Z. Teach me and Trust me: Creating an Empowered Online Community of Tweens and Parents. In Proceedings of the iConference 2014, Berlin, Germany, 4–7 March 2014. [Google Scholar]
  15. Slavin, R.E. Educational Psychology: Theory and Practice; Pearson: San Antonio, TX, USA, 2018. [Google Scholar]
  16. Machackova, H.; Cerna, A.; Sevcikova, A.; Dedkova, L.; Daneback, K. Effectiveness of Coping Strategies for Victims of Cyberbullying. J. Psychosoc. Res. Cyberspace Cyberpsychology 2013, 7, 3. [Google Scholar] [CrossRef]
  17. Bokayev, B.; Torebekova, Z.; Davletbayeva, Z.; Zhakypova, F. Distance learning in Kazakhstan: Estimating parents’ satisfaction of educational quality during the coronavirus. Technol. Pedagog. Educ. 2021, 30, 27–39. [Google Scholar] [CrossRef]
  18. Diamanduros, T.; Downs, E.; Jenkins, S.J. The Role of School Psychologists in the Assessment, Prevention, and Intervention of Cyberbullying. Psychol. Sch. 2008, 45, 693–704. [Google Scholar] [CrossRef]
  19. Jang, H.; Song, J.; Kim, R. Does the Offline Bully-Victimization Influence Cyberbullying Behavior Among Youths? Application of General Strain Theory. Comput. Hum. Behav. 2014, 31, 85–93. [Google Scholar] [CrossRef]
  20. Agnew, R. Foundation for a General Strain Theory of Crime and Delinquency. Criminology 1992, 30, 47–87. [Google Scholar] [CrossRef]
  21. Pelling, E.L.; White, K.M. The Theory of Planned Behavior Applied to Young People’s Use of Social Networking Sites. CyberPsychology Behav. 2009, 12, 755–759. [Google Scholar] [CrossRef] [PubMed]
  22. Slonje, R.; Smith, P.K.; Frisén, A. The Nature of Cyberbullying, and Strategies for Prevention. Comput. Hum. Behav. 2013, 29, 26–32. [Google Scholar] [CrossRef]
  23. Fenaughty, J.J. Challenging Risk: NZ High-School Students’ Activity, Challenge, Distress and Resiliency, within Cyberspace. 2010. Available online: http://researchspace.auckland.ac.nz (accessed on 6 February 2024).
  24. Collen, H.O.; Onan, N. Cyberbullying and Well-being Among University Students: The Role of Resilience. Int. J. Caring Sci. 2021, 14, 632–641. [Google Scholar]
  25. Hinduja, S.; Patchin, J.W. Cultivating youth resilience to prevent bullying and cyberbullying victimization. Child Abus. Negl. 2017, 73, 51–62. [Google Scholar] [CrossRef] [PubMed]
  26. Raskauskas, J.; Huynh, A. The Process of coping with cyberbullying: A systematic review. Aggress. Violent Behav. 2015, 23, 118–125. [Google Scholar] [CrossRef]
  27. Savolainen, R. Everyday Life Information Seeking. In Encyclopedia of Library Information Science; CRC Press: Boca Raton, FL, USA, 2005; pp. 165–173. [Google Scholar]
  28. Mercado-Crespo, M. The Role of Connectedness and Religious Factors on Bullying Participation Among Preadolescents in Puerto Rico. Ph.D. Thesis, University of South Florida, Tampa, FL, USA, 2013. Available online: http://scholarcommons.usf.edu/etd/4545 (accessed on 6 February 2024).
  29. Nunnally, J.C.; Bernstein, I.H. Psychometric Theory; McGraw-Hill: New York, NY, USA, 1978. [Google Scholar]
  30. Krathwohl, D. Methods of Educational and Social Science Research. The Logic of Methods; Waveland Press: Long Grove, IL, USA, 2009; ISBN 1-57766-576-7. [Google Scholar]
  31. Krejcie, R.V.; Morgan, D.W. Determining Sample Size for Research Activities. Educ. Psychol. Meas. 1970, 30, 607–610. [Google Scholar] [CrossRef]
  32. Creswell, W. A Concise Introduction to Mixed Method Research; SAGE Publication: Newbury Park, CA, USA, 2015. [Google Scholar]
  33. Hair, F.; Black, W.C.; Babin, B.J.; Anderson, R.E. Multivariate Data Analysis; Dorling Kindersley (India, Pvt Ltd.): New Delhi, India, 2013; ISBN 978-93-325-3650-0. [Google Scholar]
Figure 1. Resiliency and Coping Behavior Response Model.
Figure 1. Resiliency and Coping Behavior Response Model.
Societies 14 00137 g001
Figure 2. Word Cloud for Free-Text Survey Answers.
Figure 2. Word Cloud for Free-Text Survey Answers.
Societies 14 00137 g002
Figure 3. Word Cloud for Question One.
Figure 3. Word Cloud for Question One.
Societies 14 00137 g003
Figure 4. Word Cloud for Question Two.
Figure 4. Word Cloud for Question Two.
Societies 14 00137 g004
Table 1. List of variables and source.
Table 1. List of variables and source.
ConstructDefinitionSource
DemographicsSex, Age, Student Status, Family Income, Race5 items
Self-Efficacy (IV)Items explaining how well individuals cope with daily problems and adapt to life’s difficulties10 items
Religiosity (IV)Items explaining how spirituality and religious beliefs can help overcome life’s problems3 items (*)
Friends and Social Engagement (IV)Items explaining how friends and social activities can help overcome problems6 items
Culture (IV)Items explaining how your culture, the culture of your parents, and your life setting can help overcome life’s problems2 items (*)
Values (IV)Items explaining how personal values can help overcome life’s challenges1 item (not useful)
Cyberbullying Involvement as a Victim (DV)Person who has been involved in cyberbullying as a victim (yes/no)1 item
(*) lack of literature.
Table 2. Demographic variables.
Table 2. Demographic variables.
GenderFreqCum FreqAgeFreqCum FreqStudent StatusFreqCum FreqFamily
Income
FreqCum Freq
Male38.7%38.7%18–2056.4%56.4%Sophomore34.6%34.6%<$30 K24.3%24.3%
Female60.6%99.3%21–2429.7%86.1%Junior22.9%57.5%$30 K–$60 K27.9%52.2%
Transgender0.2%99.5%25–275.3%91.4%Others42.5%100.0%$60 K–$90 K18.0%70.2%
Other0.5%100.0%28–301.3%92.7% $90 K–$120 K17.7%87.9%
>307.3%100.0% >$120 K12.1%100.0%
Disabilities Religion Sexual
Orientation
Not disclosing86.6%86.6%Christian65.2% Straight90.1%90.1%
Disclosing13.4%100.0%Agnostic10.5% Bisexual4.1%94.2%
-Learning disabilities6.3%6.3%Other10.0% Gay2.6%96.8%
Mental disability3.5%9.8%Atheist5.6% Lesbian0.8%97.6%
-Physical Disability1.9%11.7%Muslim3.6% Asexual0.9%98.5%
-Other1.7%13.4%Buddhist1.7% Other1.5%100.0%
Jewish0.8%
Pagan0.5%
Sikh0.2%
Table 3. Classification function coefficients.
Table 3. Classification function coefficients.
CBRole_Victim
01
SelfEfficacy69.2159.586
ReligionHelpful11.8431.630
ReligionHelpful21.0321.573
FriendsImportance3.1002.837
(Constant)−21.197−24.163
Fisher’s linear discriminant function.
Table 4. Cronbach’s α and factor loadings.
Table 4. Cronbach’s α and factor loadings.
Construct Name and ReliabilityQuestionsFactor Loadings
Self-Efficacy, α = 0.907I can always manage to solve difficult problems if I am very diligent.0.679
If someone opposes me, I can find the means and ways to get what I want.0.519
It is easy for me to stick to my goals and achieve my goals0.604
I am confident that I can efficiently deal with unexpected events.0.778
Thanks to my resourcefulness, I can handle unforeseen situations0.733
I can solve most problems if I invest the necessary effort0.711
I can remain calm when faced with difficulties because I can rely on my coping skills0.670
When I am confronted with a problem, I usually find several solutions;0.720
If I am experiencing trouble, I usually think of a solution0.802
I can usually handle whatever comes my way.0.795
Religiosity, α = 0.911My religious and spiritual life has been helpful in overcoming obstacles.0.802
My friends and social activities connected to my religious or spiritual life have been helpful in overcoming these obstacles.0.905
Adult leaders in my religious and spiritual life have been helpful in overcoming obstacles.0.876
Friends and Social Engagement, α = 0.786How would you rate the helpfulness of friends in overcoming obstacles and problems in life?0.863
How important are friends in your life?0.797
Has social engagement helped overcome obstacles and problems in life?0.583
Culture, α = 0.680How would you best describe your cultural heritage and current culture?0.725
How well has your cultural heritage or background helped you overcome obstacles and problems in your life?0.694
Table 5. Free-text entry survey question.
Table 5. Free-text entry survey question.
Free-Text Survey Questions
Have you ever or do you currently identify yourself with one or more of these types of disabilities?
If you identify yourself as a spiritual or religious person, how would you rate the degree of helpfulness that religion or spirituality has provided you in life as you have encountered obstacles?
How well has your cultural heritage or background helped you overcome obstacles and difficulties in life?
How would you rate the helpfulness of your parents’ parenting style in terms of overcoming obstacles in life?
Has social engagement helped overcome obstacles and problems in life?
How would you rate the helpfulness of friends in overcoming obstacles and problems in life?
If you think about your personal values, how would you rate the importance of these values in your life?
What was your reaction/coping mechanism after the first incident occurred in which you were a victim (if you were a victim in one of them)?
Think back how you have responded to incidents of cyberbullying and tell us whether your friends have helped you cope.
Think back how you have responded to incidents of cyberbullying and tell us whether teachers have helped you cope with the situation.
Think back how you have responded to incidents of cyberbullying and tell us whether your parents have helped you react to the situation.
Think back how you have responded to incidents of cyberbullying and whether other adults have helped you cope with the situation.
Think back how you have responded to incidents of cyberbullying and tell us whether self-efficacy (your positive belief that you can overcome problems in life) has helped you overcome the incident.
Think back how you have responded to incidents of cyberbullying and whether culture (your cultural heritage and/or current lived culture) has helped you cope with the situation.
Think back how you have responded to incidents of cyberbullying and tell us whether religiosity (your religious/spiritual belief system and the support it lends you) has helped you to cope with the situation.
Think back how you have responded to incidents of cyberbullying and tell us whether parenting style (the way your parents brought you up; and the relationship you have with them) has helped you cope with the situation.
Think back how you have responded to incidents of cyberbullying and tell us whether your values (things that you think are important in life) have helped you to cope with the situation.
Think back how you have responded to incidents of cyberbullying and tell us whether cyberbullying literacy (the cyberbullying-related education you have received, or the related information you knew to access, or the previous involvement in cyberbullying incidents) has helped you to cope with the situation.
In any of the cyberbullying incidents you have experienced or participated in, do any of these statements describe the reason you think you were attacked? (List of reasons given; multiple answers possible)
Research has shown that the first incident of cyberbullying occurs around 12–14 years (middle school). When you think back about the first incident that you experienced, what do you think could have helped you to cope and react better? (list of reactions given; multiple answers possible)
Disclaimer/Publisher’s Note: The statements, opinions and data contained in all publications are solely those of the individual author(s) and contributor(s) and not of MDPI and/or the editor(s). MDPI and/or the editor(s) disclaim responsibility for any injury to people or property resulting from any ideas, methods, instructions or products referred to in the content.

Share and Cite

MDPI and ACS Style

Stegmair, J.; Prybutok, V. Cyberbullying and Resilience: Lessons Learned from a Survey. Societies 2024, 14, 137. https://doi.org/10.3390/soc14080137

AMA Style

Stegmair J, Prybutok V. Cyberbullying and Resilience: Lessons Learned from a Survey. Societies. 2024; 14(8):137. https://doi.org/10.3390/soc14080137

Chicago/Turabian Style

Stegmair, Juergen, and Victor Prybutok. 2024. "Cyberbullying and Resilience: Lessons Learned from a Survey" Societies 14, no. 8: 137. https://doi.org/10.3390/soc14080137

APA Style

Stegmair, J., & Prybutok, V. (2024). Cyberbullying and Resilience: Lessons Learned from a Survey. Societies, 14(8), 137. https://doi.org/10.3390/soc14080137

Note that from the first issue of 2016, this journal uses article numbers instead of page numbers. See further details here.

Article Metrics

Back to TopTop