Abstract
Local food traditions are an essential part of culture and society, reflecting a community’s history, values, and beliefs. Elders play a major role in passing on local food knowledge to younger generations, ensuring local food traditions and cultural identity do not disappear over time. To preserve these traditions, it is essential to engage older and younger generations of a community in a transgenerational dialogue. From this perspective, the study utilizes a hybrid participatory approach, composed of design thinking and learning-by-doing. Results of the case study underline the effectiveness of the approach in stimulating both the transfer of knowledge, as well as the involvement of younger generations, in the preservation of local food traditions.
1. Introduction
Local food traditions play a central role in society, as they represent a valuable part of people’s culture, strongly rooted in their memories. Preserving them by transferring knowledge from older to younger generations, is fundamental for maintaining the identity of the community and the local culture. However, the involvement of younger generations in this transgenerational knowledge transfer process is often difficult, for several reasons, such as: the distances between the orientations and values of young people, from those of older generations, which limit dialogue [1]; and the tech-savviness of younger generations, that leads them to spend most of their time on the Internet and social media, thus detaching themselves from community engagement activities, as discussed in several studies [2,3].
To overcome these difficulties, this paper aims to explore the potential of participatory research approaches to activate a transgenerational dialogue necessary for preserving local food traditions. Specifically, a hybrid participatory approach (hereafter named HPA) is proposed and applied, to stimulate the engagement of younger and older generations in knowledge transfer of local food traditions.
The research questions guiding this study are the following:
RQ1.
How to effectively stimulate the transfer of knowledge to preserve local food traditions?
RQ2.
How to actively involve younger generations in the preservation of local food traditions?
To answer these questions, this study integrates (i) an action research approach, based on the principles of “learning-by-doing”, that stimulates the transfer of knowledge of local food traditions, and (ii) a human-centred design approach, named design thinking, for actively involving younger generations in the co-design of a social farm for the growing of typical local food.
The study was planned and carried out within the SOCIAL4FOOD project1, and funded by the European Institute of Innovation and Technology. The HPA has been applied to a small rural town in Rome’s metropolitan area, named Arsoli, which has a strong food tradition based on a very ancient and high-quality bean, named “fagiolina arsolana”. Multiple stakeholders from the farming community, local government, social associations, and civil society (mainly children, adolescents, and elderly people) were involved in the training activities and co-creation events envisaged by the HPA for the collection of experiences and needs, ideas elicitation, active engagement to do and learn, formulation of possible solutions, and collaborative realization of the social farm. From the results of these activities, a set of lessons learnt were extracted that can be used both to enhance current local food practices in Arsoli and to offer future development perspectives for the preservation of local food traditions in all of the rural areas of the Aniene Valley, consisting of the neighbouring villages of Arsoli.
The paper is structured as follows. After introducing the related works on participatory approaches in the field of cultural heritage and food studies (Section 2), the existing participatory research approaches and frameworks are analysed in Section 3. The proposed hybrid participatory approach is described in Section 4. Section 5 illustrates the hybrid participatory approach applied to the case study of the SOCIAL4FOOD project. Section 6 describes the results of the qualitative survey, while a discussion is provided in Section 7. Finally, Section 8 concludes the paper.
2. Related Works
Participatory research can be defined as “an umbrella term for research designs, methods, and frameworks that use systematic inquiry in direct collaboration with those affected by the issue being studied for the purpose of action or change” [4]. The use of participatory research enables the integration of stakeholder perspectives and research on questions prioritized by communities that are often not considered by researchers. There is increasing recognition that participatory research methods can be used in several research sectors, such as health [5,6], tourism [7,8,9], and business [10,11,12,13,14,15].
In recent years, there has been a growing interest also in the field of cultural heritage and food studies, to define solutions aimed at preserving local food traditions. From this perspective, different studies have demonstrated the effectiveness of participatory research approaches, in defining innovative and sustainable solutions, and enhancing the knowledge and skills of the community members necessary for the preservation of local food traditions [16,17,18,19,20].
The study conducted by Diaz-Sarachaga [16] used a participatory approach based on the Delphi method to engage community members in the co-creation of food heritage initiatives, and document the traditional food practices in rural communities in Spain. Oloko et al. [17] experimented with a community-based participatory research approach based on a food preservation program to engage people in food preservation practices. The study performed by Utami et al. [18] proposed a participatory co-design approach to support the revival of the local rice farming tradition and regional identity in a small Indonesian area. A participatory research approach has been applied by Ciaccia et al. [19] to develop and activate a virtuous path of food-system redesign, and the joint proposal of solutions for improving agricultural productivity in the Lazio region, in Italy. Similarly, Audouin et al. [20] developed an operational participatory methodology to support stakeholders in thinking and designing an agroecological transition at the local level, in a French rural area.
The abovementioned studies demonstrated the importance of involving communities in preserving local food traditions, as well as the effectiveness of participatory research approaches to define innovative and sustainable agro-food solutions with communities, and enhance community members’ knowledge and skills. However, there is a need for further research in this area, particularly for research devoted to exploring the potential of participatory research approaches to activating the transgenerational dialogue necessary for preserving local food traditions.
3. Analysis of Existing Participatory Research Approaches and Framework
The foundational premise of participatory research is the value placed on genuine and meaningful participation approaches and frameworks that offer “the ability to speak up, to participate, to experience oneself and be experienced as a person with the right to express yourself and to have the expression valued by others” [6]. A recent classification of 27 participatory research approaches and frameworks, along with their descriptions, is provided by Vaughn & Jacquez [21].
We start from this candidate set of 27 approaches to understanding which are best-suited to stimulate the transfer of knowledge and the involvement of younger generations for the preservation of local food traditions. Specifically, we analysed whether the application domain and the scope of the existing approaches, fit with the domain and aim of our study. For instance, numerous approaches are designed for the health sector, and that makes them not suitable for our task. Therefore, we defined two exclusion criteria, according to which we excluded 21 approaches from our candidate set of suitable approaches, as shown in Table 1.
Table 1.
Exclusion criteria and excluded participatory research approaches and frameworks.
Afterward, the six remaining participatory approaches and frameworks have been analysed (as shown in Table 2) by considering their advantages and shortcomings, in order to understand which are the most suitable for actively involving younger generations and transferring to them the knowledge necessary to preserve local food traditions.
Table 2.
Participatory approaches and frameworks considered for the analysis.
By analyzing the benefits and disadvantages of suitable participatory research approaches and frameworks, the action research and the user-centred design were judged to be the most suitable for the aim of this study. In greater detail, two specific types of action research and user-centred design research approaches have been chosen for the definition of the HPA: learning-by-doing [27]; and design thinking [28,29,30]. Indeed, the principles of learning-by-doing are at the base of action research [31], and it represents a hands-on learning approach in which participants interact with their environment and actually “do” the activity to adapt and learn, as expounded upon by Paulo Freire [27]. Consequently, it can be suitably employed in the process of stimulating the transfer of traditional food knowledge (RQ1), thanks to its advantages in strengthening community capacity building, and in helping communities that have important traditional or local knowledge, to be engaged, in order to solve issues that affect them.
Moreover, design thinking is a type/variation of user-centred design research [21] that provides a solution-based approach to solving problems through a non-linear, iterative process. It is extremely useful when used to tackle complex problems, and it serves to understand the human needs involved, to reframe the problem in human-centric ways, to create numerous ideas in brainstorming sessions, and to adopt a hands-on approach to prototyping and testing. Therefore, it can be suitably applied in such a way as to actively involve younger generations and to encourage their participation in specific experiences and practices with local food (RQ2), thanks mainly to its effectiveness in involving people in defining a more accepted solution that satisfies their needs.
4. Materials and Methods
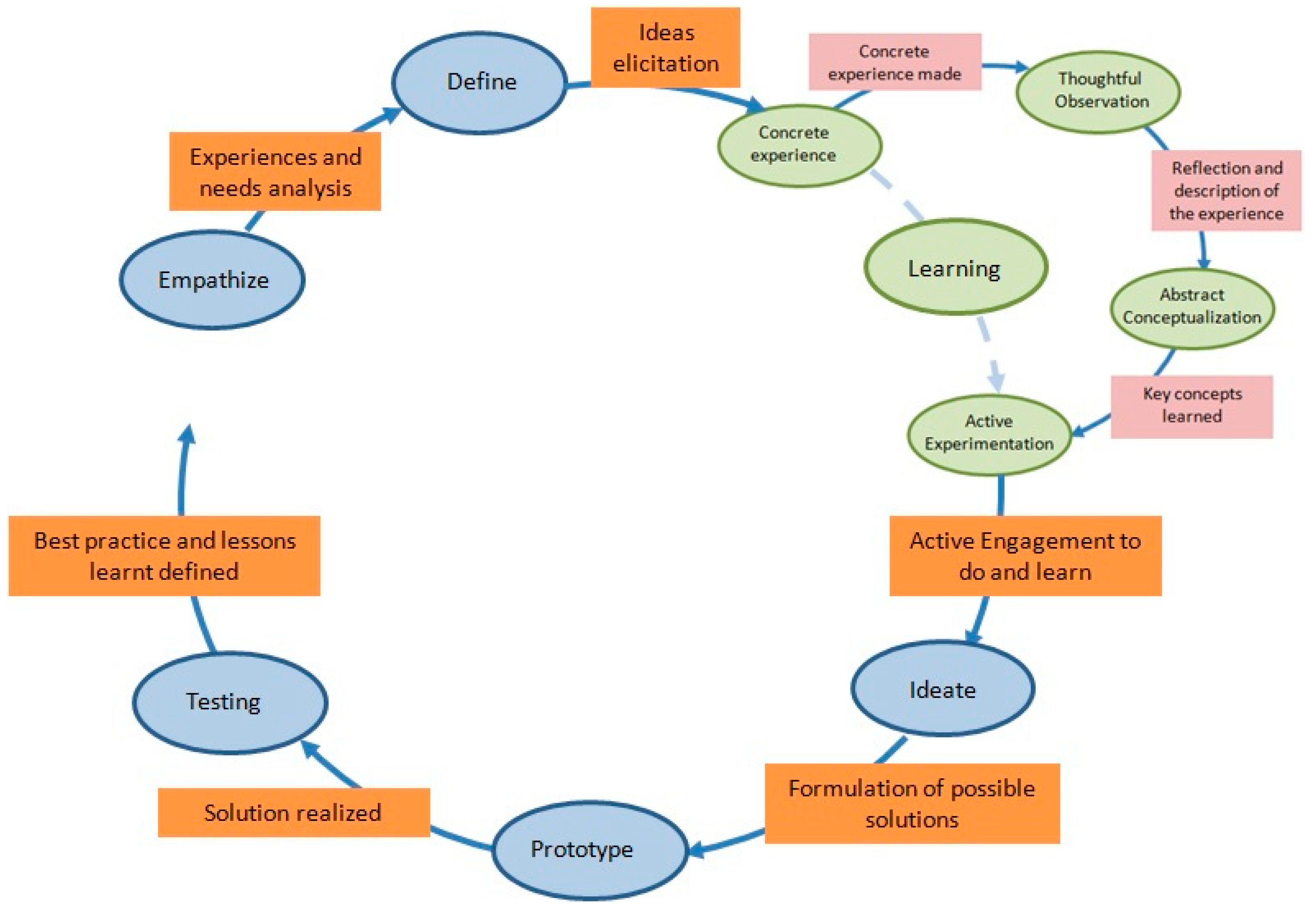
As mentioned above, the HPA resulted from the combination of the design thinking and the learning-by-doing approaches. The core structure of the HPA is illustrated in Figure 1.
Figure 1.
The defined hybrid participatory approach (HPA).
The standard stages of the design thinking approach, as proposed by the Hasso Plattner Institute of Design at Stanford [28], are five (blue circles in Figure 1). The first stage (Empathize) consists of empathizing with the involved people, which means learning who they are, and understanding their goals and challenges. In the second stage (Define), data obtained during the empathize stage are analysed in order to draw insights from them and to define a problem statement guiding the Ideate step, where challenge assumptions are elaborated, and problems are investigated for exploring possible solutions. The ideas generated in the previous phase are turned into tangible artefacts and tested on real users for purposes of gathering insight and measuring impact in the Test stage.
Between the Empathize and Define stages, the HPA introduces a learning stage, which is based on the “learning-by-doing” approach, and is composed of the following 4 phases (green circles in Figure 1), as defined by Kolb [32]. The activity starts with knowledge transfer using storytelling techniques; to acquire new knowledge, participants are actively engaged in practical activities (Concrete experiences). In the second phase of the learning cycle (Reflective observation), participants discuss their experience with others, in order to identify any discrepancies between their understanding, and the experience itself. Participants are invited to discuss their concrete experiences by highlighting the difficulties and the necessary improvements in the acquired knowledge. In the “Abstract conceptualization” phase, participants move from reflective observation to abstract conceptualization, by classifying concepts and forming conclusions of the experience. Finally, the concepts and knowledge acquired during the concrete experience phase, are applied to a new experience (Active experimentation).
5. Case Study
The HPA was applied to the case study of the SOCIAL4FOOD project carried out in the small village of Arsoli, located in Rome’s metropolitan area. The village, which stands in a fertile area at an altitude of 450 m above sea level in the Fosso Bagnatore Valley, is known for the cultivation of a typical high-quality bean, named “fagiolina arsolana”. This legume is included in the foods protected by the Slow Food Foundation for Biodiversity4. Indeed, the bean continues to be at risk of extinction, due to the isolation in this natural niche in the Arsoli countryside, and the low yield. Only the determination of a few elderly growers, who saved the seed and continued to cultivate it, saved the “fagiolina arsolana” from becoming extinct. Therefore, there is an urgent need to stimulate the transgenerational knowledge transfer of traditional growing practices, and the involvement of younger generations to implement these practices.
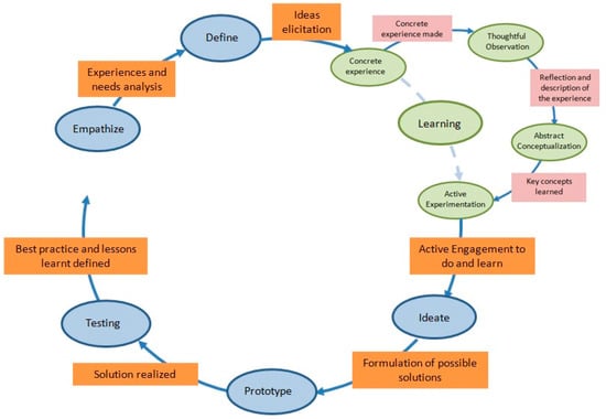
To achieve these aims, the HPA was applied during the events planned within the project, as shown in Figure 2.
Figure 2.
The HPA applied to the SOCIAL4FOOD project.
A detailed description of the different stages of the HPA applied to the SOCIAL4FOOD project is provided in the following sub-sections.
5.1. Empathize and Define
The first and second stages (Empathize and Define) were applied during the Open day event, in which local adolescents, children aged 8–12 years, elders, and local farmers, were involved in the (i) storytelling of experiences on the growing and cooking of the “fagiolina arsolana”; and (ii) elicitation of ideas.
Specifically, two different sessions were organized to meet the needs of the different target groups: the former for adults and adolescents, and the latter for children.
5.1.1. Session for Adults and Adolescents
In the first session, dedicated to adults and adolescents, the world café method was applied, consisting of the following activities: a collection of experiences, elicitation of ideas, sharing of ideas, and voting of ideas.
For the collection of experiences, participants were asked to answer the following triggering questions:
- (1)
- What is your most significant experience in the GROWING of the “fagiolina arsolana” (or in the growing of agricultural products in general)? What difficulties have you encountered? What were the positive aspects?
- (2)
- What is your most significant experience in the COOKING of the “fagiolina arsolana” (or of the typical cuisine of Arsoli in general)? What difficulties have you encountered? What were the positive aspects?
Different groups of participants were formed, taking care to include at least one member of each target user for each group: adult, adolescent, man, and woman.
Each person had a maximum of 3 minutes available to tell their experience. After 20 minutes, each participant had 10 minutes to write a brief description of the experience (2–3 sentences), positive aspects, and the difficulties encountered, on 3 separate pieces of sticky paper. The sticky papers were attached to a poster, for the final discussion.
For the ideas elicitation, participants were asked to answer the following triggering questions:
- (1)
- How to pass on the experience and skills necessary for the traditional growing and cooking of the “fagiolina arsolana” from local elders to adolescents?
- (2)
- How to stimulate the involvement of local teenagers (including young immigrants) in the collaborative growing and cooking of the “fagiolina arsolana”?
- (3)
- How would you like to organise the social farm? Who should be involved? How should the tasks be performed?
The different groups of participants each appointed a spokesperson, who illustrated the emerging ideas, and a secretary, who reported the ideas on a sheet of paper.
Each group had a maximum of 10 min available for discussion, proposing ideas, and answering the 3 triggering questions.
The sticky papers containing the different ideas that emerged from the groups’ discussions were put on posters, and the spokesperson of each group explained the ideas that emerged for each question (sharing of ideas).
Finally, each participant was provided with six stickers, to apply to the two ideas that he/she considered most relevant for each question (according to the level of appreciation). At the end of the vote, the most significant ideas were summarized.
5.1.2. Session for Children
In the second section, dedicated to children, the storytelling method was applied.
Two rounds of storytelling were organized: the former for the experiences in the cultivation of the “fagiolina arsolana”, and the latter for its cooking.
In the first round, participants were divided into three groups; they were asked to tell their experience with the growing of garden products (in particular the “fagiolina arsolana”) to the other group members. Some possible examples were given (“I sowed vegetables with my father/grandfather”, “I attended the bean harvest event”, “I sowed seedlings with my teachers”, etc.). After the storytelling, participants were asked to write one-to-two sentences to describe their experience. Finally, each participant was provided with five stickers representing emotions (very happy, happy, indifferent, sad, and very sad), and was asked to apply them to the written experience according to their level of satisfaction.
In the second round, the same process was followed, focusing on the experiences in the cooking of the “fagiolina arsolana”.
For the collection of tips, participants were asked to answer the following triggering questions:
- (1)
- What would you like to do to learn how to grow the “fagiolina arsolana”?
- (2)
- What would you like to do to learn how to cook the “fagiolina arsolana”?
Some possible examples were given (e.g., “cultivating a vegetable garden with my companions”, “making a laboratory to learn”, and “listening to the stories experienced by the elderly”).
Finally, each participant was asked to create a drawing representing his/her experience.
5.2. Learning
The third stage (Learning) was applied during the SOCIAL4FOOD training activities (green social laboratories and SOCIAL4FOOD competition), in which local adolescents, children aged 8–12 years, elders, and local farmers, were involved.
Three different green social laboratories (i.e., “I learn how to grow the fagiolina arsolana”, “I learn how to cook the fagiolina arsolana”, and “I learn how to harvest the fagiolina arsolana”) were organized by local elders and producers, to transfer to adolescents, children, and interested citizens, their knowledge of the cultivation techniques, the cooking of local recipes, and the harvesting techniques, of the “fagiolina arsolana”. In these laboratories, the first, second, and third phases (i.e., concrete experience, reflective observation, abstract conceptualization) of the learning-by-doing approach, were implemented. Specifically, participants learned by hearing the elderly tell them of their experiences, and by watching local farmers in action. To acquire new knowledge, participants were actively engaged in cultivation/cooking activities (Concrete experience). Then, participants were divided into groups to discuss their concrete experiences by highlighting the difficulties and the necessary improvements in the acquired knowledge (Reflective observation). For the abstract conceptualization, participants were asked to take notes about the concepts and knowledge acquired during the concrete experience (experience notes).
In the SOCIAL4FOOD competition organized during the “fagiolina festival”, a culinary challenge among different groups composed of participants in the green social laboratories, was implemented. Participants had a new cultivation/cooking experience, in which they tried their hand at cooking typical recipes by applying the concepts and knowledge acquired during the culinary laboratory. In this competition, the last phase (i.e., active experimentation) of the learning-by-doing approach was implemented.
5.3. Ideate and Prototype
The 4th and 5th stages (Ideate and Prototype) were applied during the co-creation events, in which local adolescents, children aged 8–12 years, elders, local farmers, and local authorities, were involved in (i) a collaborative discussion that led to a shared solution for the co-design of the social farm, and (ii) practical activities that developed a vision for the realization of the social farm.
During the second co-creation event, each participant was asked to provide some solutions about the organization of the social farm (e.g., people to involve and tasks to perform). Through a collaborative discussion, a shared solution for the co-design of the social farm was provided. Moreover, a group of “Fagiolina Ambassadors” was appointed, to stimulate citizen and stakeholder engagement and participation. For the appointment, representatives for each target group involved in the project were selected according to their commitment to the SOCIAL4FOOD training activities.
The fifth stage (Prototype) was applied during the third co-creation event, in which the shared solutions about the organization of the social farm coming from the second co-creation event, were illustrated to representatives of the four entities responsible for the management of the social farm in the coming years (the Municipality of Arsoli, Pro Loco of Arsoli, Social elderly centre of Arsoli, and local farmers of the association “Amici della fagiolina arsolana”). A collaboration agreement containing the activities for the management of the social farm, as emerged during the second co-creation event, which each entity is responsible for, was discussed and signed by a representative of each of the four involved entities. Afterwards, according to the proposed organization of the social farm, the “Fagiolina Ambassadors” and target participants were involved in deforestation activities and preparation of common land for the sowing of the “fagiolina arsolana”.
5.4. Testing
During the last stage (Testing) of the HPA, a qualitative survey for acquiring feedback from participants in the SOCIAL4FOOD training activities was administered. The survey, consisting of two questionnaires (one for adults and adolescents, and one for children), interviews, and a focus group, was carried out both to collect feedback on the HPA, and to extract lessons learnt (questionnaires and interviews) and understand its replicability in similar contexts (focus group). The questionnaires contained a mixture of different items, ranging from multiple-choice to Likert-type scales, and in some cases provided respondents with the opportunity for free expression. All participants in the SOCIAL4FOOD activities were invited to respond to the questionnaires. Participation in the study was voluntary, and informed consent for participants under 18 years old was obtained by their parents before the questionnaire administration began. To ensure consistency, the questionnaires were designed and printed in the Italian language. The interview was conducted in Italian and administered to the four representatives of the social entities involved in the project (the Mayor of Arsoli, the President of the social elderly centre of Arsoli, the President of Pro Loco of Arsoli, and the President of the Association of local producers “Amici della fagiolina di Arsoli”). A focus group involving the Mayor of Arsoli and the Mayors of the neighbouring towns (Agosta, Anticoli Corrado, Camerata Nuova, Riofreddo, and Rocca Canterano) has been carried out, in order to transfer the HPA and stimulate transgenerational knowledge of the typical local food of the neighbouring area.
6. Results
This section presents the results obtained from the qualitative survey introduced in Section 5.4, and the lessons learnt which were extracted from these results.
The questionnaire for adults and adolescents was completed by 51 respondents (35 women and 16 men), among which 2 were adolescents (13–18 years), 40 were people aged 19–59, and 9 were elderly (over 60). The questionnaire for children was completed by 21 respondents (12 girls and 9 boys, each aged 8–12). The results of the questionnaire revealed an 81.8% degree of citizen satisfaction. New knowledge and abilities were acquired by all participants (41% of respondents stated they had acquired enough knowledge), during the training activities (mainly the green social laboratories and the culinary challenge competition), which stimulated reconnection between people and the natural environment, as well as social relationships, and aggregation opportunities, which had been dramatically reduced by the COVID-19 pandemic. The green social laboratories also allowed the transmission of knowledge and sustainable practices of “fagiolina arsolana” production, through the knowledge transfer of typical recipes using the “fagiolina arsolana,” and the experiences and skills needed for its growth. Also, participation in the co-creation events has been considered very useful for sharing ideas (35%), and actively contributing to the co-creation of the social farm (35%). The engagement of citizens and key stakeholders allowed the Arsoli community to build a transgenerational dialogue, and to establish a process of productive contamination, inspiration, and shared ideas between older and younger generations. The realized vegetable garden provided social inclusion opportunities to people building a sense of community and belonging, and improved well-being and quality of life by offering a calming environment, away from the pressure of everyday life, which helps to release stress. A high level of satisfaction with the HPA was been also reported by children, who considered the green social laboratories, the culinary challenge competition, and the co-creation events, very interesting (59% of respondents). All of the children had fun during the laboratories and the culinary challenge. The most appreciated laboratory (71%), was the cooking one.
Considering the interviews with the four representatives of the social entities (three men and one woman), the greatest benefit of the HPA for the respondents was the involvement of various target groups, from children to elders, creating a very important synergy among them. Moreover, they underlined the long-term benefits of children-elderly interaction, for preserving the knowledge of cultivation techniques, which allows the tradition of this typical product to be handed down.
Finally, the focus groups underlined the interests of the mayors of the neighbouring towns (all men aged 39–72), in transferring the HPA to their communities, to stimulate transgenerational knowledge and the production of their typical local food. The following recommendations for the replication and/or scaling up of the HPA, resulted from the focus group discussion:
- -
- periodic meetings with the local administrators, to continue the process of scaling-up the HPA in the neighbouring territories, and to stimulate transgenerational knowledge transfer and production of the typical local food;
- -
- dissemination of the results of the SOCIAL4FOOD project to citizens, in order to enhance the understanding of the HPA, for its better implementation;
- -
- meetings with schools, to activate school training programs within the curricular activities, to build knowledge on the typical local food;
- -
- periodic meetings with representatives of the social entities of each town, to ensure everyone cooperate in the process of scaling-up the HPA.
Lessons learnt related to the effectiveness of the HPA in stimulating the transfer of knowledge (RQ1) and in involving younger generations (RQ2) in the preservation of local food traditions, have been also extracted from the qualitative survey. In particular, five lessons learnt have been identified, one associated with each phase of the HPA (as shown in Table 3).
Table 3.
Lessons learnt, extracted from the application of the HPA.
The lessons learnt during the Prototype and Learning stages, underline the effectiveness of the HPA in stimulating the transfer of knowledge (RQ1), both through the dialogue between youths and elders, and through collaboration among administrative, socio-cultural, and agricultural institutions/associations. The lessons learnt associated with the Empathize and Define, Ideate and Prototype, and Testing stages, underline the effectiveness of the HPA in involving younger generations (RQ2) in the preservation of local food traditions, by strengthening awareness and new knowledge acquisition, as well as by increasing local identity and the sense of belonging to the territory.
7. Discussion
The lessons learnt extracted from the qualitative survey underlined important benefits of the HPA. First of all, the HPA stimulates the engagement and learning processes. This important result is in line with previous studies that underlined the benefit of both the design thinking approach, in enhancing citizens’ engagement [33] as well as learning satisfaction [34], and the learning-by-doing approach, in allowing greater learning and engagement [35].
Moreover, the HPA allows the transmission of the knowledge necessary for the preservation of local food traditions. Some studies underlined how food provides opportunities for knowledge transmission [36,37]. David Sutton [38] stated that food traditions have to be taught through processes of “embodied apprenticeship”. In these processes, knowledge is transmitted and received through taking part in the physical performance of “doing/learning cooking”. Short et al. [39] recommended shifting the attention to the person performing or learning the tasks involved in cooking (learning-by-doing). A person-centred focus allows taking into account the attitudes, beliefs, and daily lived experience, of the person doing the activity. In line with these studies, the HPA exhibits many merits linked to the empowerment of knowledge transmission, including giving young people the opportunity to increase learning engagement, as well as stimulating fun in an experiential setting. The youths realized that they could learn a lot from the wisdom of the elders. Therefore, the HPA provided a wonderful learning experience for not only the beneficiaries (mainly children), but also the teachers (elders and local producers). Children answered a question of the questionnaire in the following way:
“It was very funny to interact with elders for learning cultivation and cooking techniques”
While in an interview the President of the Association of local producers said that:
“Making children interact with elderly people, who keep the knowledge of the cultivation techniques, means “sowing” the culture and the sense of belonging to the territory”.
Despite these important benefits, the lessons learnt also underlined an important limitation. The major issue with HPA implementation was the low participation rate of adolescents in the training activities. The main reason for that, was the lack of the school’s active participation in the project. According to Gillies et al. [40], schools have to develop initiatives for youth to build food knowledge, in order to overcome certain important limitations of existing initiatives. First, most school food knowledge initiatives are designed by adults, including school leadership and partners, with little input from youths, who are the targeted beneficiaries [41] of such initiatives. This approach has led to missed opportunities for programs that reflect youth perspectives on what matters to them regarding acquiring relevant food knowledge [42]. From this perspective, the study recognizes the importance of defining and implementing specific school training programs within the curricular activities. This result is in line with a growing body of literature [43,44] that highlights the importance of developing initiatives to support food knowledge-building among youths in various contexts, including schools.
In addition to the need to develop specific school training programs, the lessons learnt also underlined the importance of strengthening multi-stakeholder collaboration among administrative, socio-cultural, and agricultural institutions/associations. This result is confirmed by the study performed in the AlpFoodway project [45], that developed a model for the safeguarding and promotion of the Alpine food traditions through bottom-up mobilization processes, cross-sectoral cooperation, and multi-stakeholder collaborations.
A collaboration agreement was signed by the abovementioned institutions/associations (i.e., the municipal administration, the Association of local producers, the Pro Loco, and the social elderly centre), to manage the maintenance of the social farm and the re-implementation of the training activities, in the coming years. The benefits of the HPA were underlined by all the representatives of the social entities involved in the project, as evidenced by the following excerpts from their respective interviews:
“The collaborative activities allowed the exchange of new ideas that should be replicated in the next years”(President of Pro Loco of Arsoli)
“It is important to replicate the participatory activities to create new opportunities for young people”(President of the Association of local producers)
“Handing down the knowledge and popular culture is an important part of the participatory methodology that must be replicated”(Mayor of Arsoli)
“It is important to replicate the collaborative activities of the project to pass on the tradition to everyone”(President of Social elderly centre of Arsoli)
8. Conclusions
This study described a hybrid participatory approach that integrates design thinking and learning-by-doing approaches for engaging younger and older generations in a transgenerational dialogue, for knowledge transfer of local food traditions. In particular, design thinking was employed for stimulating the transfer of traditional food knowledge. At the same time, the learning-by-doing approach was mainly used to actively involve younger generations, to encourage their participation in the co-designing of a social farm. The results obtained from the implemented case study confirmed the effectiveness of the hybrid methodology in (i) stimulating the transfer of knowledge, both through the dialogue between youths and elders, and the collaboration among the administrative, socio-cultural, and agricultural institutions/associations; and (ii) actively involving younger generationsby strengthening awareness and new knowledge acquisition, as well as the increasing of local identity and the sense of belonging to the territory.
The study has some limitations, due to: (i) the small sample size of target groups involved in the participatory activities, which is not representative of a population for statistical analysis, and does not allow generalization of the effectiveness of the HPA; (ii) the time constraints in the implementation of the participatory events, due to the lifetime of the project (five months), which does not allow proper testing of the effectiveness of the HPA; and (iii) the limited ethnic and geographic scope of the SOCIAL4FOOD project, which is targeted to inhabitants of a small rural town.
The activities planned within the different stages of the HPA need to be further developed. Specifically, the following future development perspectives emerged from the questionnaires, interviews, and focus groups:
- -
- Transfer the HPA: the participatory approach should be applied to preserve local food traditions in all the rural areas of the Aniene Valley, consisting of the neighbouring villages of Arsoli. This territory is rich in olives, grapes, and native legumes, that risk extinction due to the low yield and the lack of involvement of young generations in implementing growing practices that maintain the agricultural tradition. Future research should focus on the process of scaling-up the training activities of the HPA in the neighbouring territory, by involving the local administrators of the neighbouring towns to understand the challenges and opportunities presented by preserving their local food traditions.
- -
- Building partnerships: the strengthening of the relationships and cooperation among local communities, local authorities, local associations, and educational institutions, is fundamental to ensure that everyone understands the objectives and commitments required to maintain the co-created social farm, and to ensure its long-term sustainability.
- -
- Developing community-based training programs: the training activities of the HPA should be further extended and included in community-based training programs that should be replicated systematically every year, in order to educate local communities in general, and youth in particular, about the importance of preserving their food traditions, and to provide them with the skills necessary to maintain the co-created social farm and to sustain their traditional food practices. Educational institutions should have a crucial role in this process. However, considering the difficulties of schools to participate in external activities, specific school training programs should be defined and implemented within the curricular activities.
- -
- Integrating technology: The use of technology can play a crucial role in preserving local food traditions, including using digital tools to document, share, and preserve traditional recipes, cooking methods, and food processing techniques. Moreover, effective engagement strategies specifically addressed to adolescents should be developed and implemented, using digital and social media technologies to attract their interests.
Author Contributions
Authors are not listed alphabetically but according to their contributions. Conceptualization, A.D. (Alessia D’Andrea), A.D. (Arianna D’Ulizia); methodology, A.D. (Alessia D’Andrea), A.D. (Arianna D’Ulizia); validation, A.D. (Alessia D’Andrea), A.D. (Arianna D’Ulizia); formal analysis, A.D. (Alessia D’Andrea), A.D. (Arianna D’Ulizia); investigation, A.D. (Alessia D’Andrea), A.D. (Arianna D’Ulizia); data curation, A.D. (Alessia D’Andrea), A.D. (Arianna D’Ulizia); writing—original draft preparation, A.D. (Alessia D’Andrea), A.D. (Arianna D’Ulizia); writing—review and editing, A.D. (Alessia D’Andrea), A.D. (Arianna D’Ulizia); supervision, A.D. (Alessia D’Andrea); funding acquisition, A.D. (Alessia D’Andrea), A.D. (Arianna D’Ulizia). All authors have read and agreed to the published version of the manuscript.
Funding
This research was funded by the European Institute of Innovation and Technology within the SOCIAL4FOOD project, protocol number IRPPS 2022/01554.
Institutional Review Board Statement
Regarding Ethics Committee or Institutional Review Board approval, our study does not require this kind of approval, because written informed consent has been collected from participants. The SOCIAL4FOOD project, indeed, required the definition of a Data Management Plan (DMP), approved by our funding entity (the EIT Food—European Institute of Innovation and Technology), in which the following ethical aspects were specified: “Informed consent (both for adults and minors) for data sharing and long-term preservation will be included in the qualitative survey. If any sensitive data is collected it will be separated and kept secure. Moreover, the results of the qualitative survey will be anonymized to comply with the General Data Protection Regulation (GDPR).” Therefore, according to the DMP, written informed consent has been collected from participants in all the activities of the SOCIAL4FOOD project (including the survey), or from a parent/guardian in the event the participant is below the local age of consent.
Informed Consent Statement
Informed consent was obtained from all subjects involved in the study.
Data Availability Statement
The data presented in this study are available upon request from the corresponding author. The data are not publicly available due to privacy restrictions, according to the informed consent signed by the participants.
Conflicts of Interest
The authors declare no conflict of interest. The funders had no role in the design of the study; in the collection, analyses, or interpretation of data; in the writing of the manuscript; or in the decision to publish the results.
Notes
| 1 | SOCIAL farming FOR stimulating transgenerational knowledge transfer and production of typical local FOOD (SOCIAL4FOOD) Home | SOCIAL4FOOD (cnrirpps.wixsite.com) accessed on 2 February 2023. |
| 2 | https://allthingsstatistics.com/miscellaneous/advantages-disadvantages-action-research/ accessed on 14 December 2022. |
| 3 | https://www.memphis.edu/ess/module4/page6.php accessed on 3 January 2023. |
| 4 | https://www.fondazioneslowfood.com/en/slow-food-presidia/arsoli-bean/ accessed on 25 January 2023. |
References
- Parker, C. Intergenerational dialogue: Connecting youth and older adults in urban spaces through community-based forum theatre. Appl. Theatre Res. 2018, 6, 37–52. [Google Scholar] [CrossRef]
- Bozzola, E.; Spina, G.; Ruggiero, M.; Vecchio, D.; Caruso, C.; Bozzola, M.; Staiano, A.M.; Agostiniani, R.; Del Vecchio, A.; Banderali, G.; et al. Media use during adolescence: The recommendations of the Italian Pediatric Society. Ital. J. Pediatr. 2019, 45, 149. [Google Scholar] [CrossRef]
- Borraccino, A.; Marengo, N.; Dalmasso, P.; Marino, C.; Ciardullo, S.; Nardone, P.; Lemma, P. The 2018 HBSC-Italia Group. Problematic Social Media Use and Cyber Aggression in Italian Adolescents: The Remarkable Role of Social Support. Int. J. Environ. Res. Public Health 2022, 19, 9763. [Google Scholar] [CrossRef] [PubMed]
- Bates, A.W.; Teaching in A Digital Age: Guidelines for Designing Teaching and Learning (Second Edition). BCcampus. 2019. Available online: https://opentextbc.ca/teachinginadigitalage/ (accessed on 2 December 2022).
- Ferri, F.; D’Andrea, A.; D’Ulizia, A.; Grifoni, P. Co-Creation of e-Learning Content: The Case Study of a MOOC on Health and Cyber-Bullying. J. Univers. Comput. Sci. 2020, 26, 200–219. [Google Scholar] [CrossRef]
- Abma, T.; Banks, S.; Cook, T.; Dias, S.; Madsen, W.; Springett, J.; Wright, M.T. Participatory Research for Health and Social Well-Being; Springer Nature: Berlin, Germany, 2019. [Google Scholar]
- Mohammadi, F.; Yazdani, H.R.; Jami Pour, M.; Soltani, M. Co-creation in tourism: A systematic mapping study. Tour. Rev. 2021, 76, 305–343. [Google Scholar] [CrossRef]
- Tao, K.; Ye, J.; Xiao, H.; Chen, P. A Model of Perceived Co-creation Value in Tourism Service Setting: An Application of Structure Equation Modeling. Front. Psychol. 2022, 13, 808114. [Google Scholar] [CrossRef] [PubMed]
- Guzzo, T.; D’Andrea, A.; Ferri, F.; Grifoni, P. A Framework to Promote and Develop a Sustainable Tourism by Using Social Media. In On the Move to Meaningful Internet Systems: OTM 2013 Workshops; Demey, Y.T., Panetto, H., Eds.; Lecture Notes in Computer Science; Springer: Berlin/Heidelberg, Germany, 2013; Volume 8186. [Google Scholar] [CrossRef]
- Botero, A.; Hyysalo, S.; Kohtala, C.; Whalen, J. Getting participatory design done: From methods and choices to translation work across constituent domains. Int. J. Des. 2020, 14, 17–34. [Google Scholar]
- D’Andrea, A.; Ferri, F.; Grifoni, P.; Guzzo, T. Co-creativity process by social media within the product development process. In On the Move to Meaningful Internet Systems: OTM 2015 Workshops; Lecture Notes in Computer Science; Springer: Cham, Switzerland, 2015; Volume 9416, pp. 559–569. [Google Scholar] [CrossRef]
- D’Andrea, A.; Ferri, F.; Grifoni, P. CBM: An Integrated Crowd-sourcing Business Model. J. Contemp. Manag. 2015, 5, 47–58. [Google Scholar]
- Ferri, F.; Grifoni, P.; Caschera, M.C.; D’Andrea, A.; D’Ulizia, A.; Guzzo, T. An ecosystemic environment for knowledge and services sharing on creative enterprises. In Proceedings of the 6th International Conference on Management of Emergent Digital Ecosystems, Buraidah Al Qassim, Saudi Arabia, 15–17 September 2014; pp. 27–33. [Google Scholar]
- Grifoni, P.; Ferri, F.; D’Andrea, A.; Guzzo, T.; Praticò, C. SoN-KInG: A digital eco-system for innovation in professional and business domains. J. Syst. Inf. Technol. 2014, 16, 77–92. [Google Scholar] [CrossRef]
- D’Andrea, A.; Ferri, F.; Grifoni, P.; Guzzo, T. Digital eco-systems: The next generation of business services. In Proceedings of the Fifth International Conference on Management of Emergent Digital EcoSystems, Luxembourg, 29–31 October 2013; pp. 40–44. [Google Scholar]
- Diaz-Sarachaga, J.M. Combining Participatory Processes and Sustainable Development Goals to Revitalize a Rural Area in Cantabria (Spain). Land 2020, 9, 412. [Google Scholar] [CrossRef]
- Oloko, M.; Reed, M.G.; Robson, J.P. Fostering food preservation practice: Lessons from a community train-the-trainer program on Canada’s west coast. Front. Sustain. Food Syst. 2022, 6, 887720. [Google Scholar] [CrossRef]
- Utami, L.A.; Lechner, A.M.; Permanasari, E.; Purwandaru, P.; Ardianto, D.T. Participatory Learning and Co-Design for Sustainable Rural Living, Supporting the Revival of Indigenous Values and Community Resiliency in Sabrang Village, Indonesia. Land 2022, 11, 1597. [Google Scholar] [CrossRef]
- Ciaccia, C.; Di Pierro, M.; Testani, E.; Roccuzzo, G.; Cutuli, M.; Ceccarelli, D. Participatory research towards food system redesign: Italian case study and perspectives. Sustainability 2019, 11, 7138. [Google Scholar] [CrossRef]
- Audouin, E.; Bergez, J.E.; Therond, O. Participatory Methodology for Designing an Agroecological Transition at Local Level. In Agroecological Transitions: From Theory to Practice in Local Participatory Design; Bergez, J.E., Audouin, E., Therond, O., Eds.; Springer: Cham, Switzerland, 2019. [Google Scholar] [CrossRef]
- Vaughn, L.M.; Jacquez, F. Participatory research methods–Choice points in the research process. J. Particip. Res. Methods 2020, 1, 13244. [Google Scholar] [CrossRef]
- Spencer, C.J.; Suzanne, P.; Julie, T.; Morgan, J. Action Research NPP eBooks; New Prairie Press: Manhattan, NY, USA, 2020; Volume 34. [Google Scholar]
- Pocock, M.J.; Chapman, D.S.; Sheppard, L.J.; Roy, H.E. Choosing and Using Citizen Science: A Guide to When and How to Use Citizen Science to Monitor Biodiversity and the Environment; NERC/Centre for Ecology & Hydrology: Bailrigg, UK, 2014. [Google Scholar]
- McGarvey, C. Participatory Action Research: Involving “All the Players” in Evaluation and Change; GrantCraft: Exeter, UK, 2007. [Google Scholar]
- Cargo, M.; Mercer, S.L. The value and challenges of participatory research: Strengthening its practice. Annu. Rev. Public Health 2008, 29, 325–350. [Google Scholar] [CrossRef]
- Andrews, C.; Burleson, D.; Dunks, K.; Elmore, K.; Lambert, C.S.; Oppegaard, B.; Pohland, E.E.; Saad, D.; Scharer, J.S.; Wery, R.L.; et al. A New Method in User-Centered Design: Collaborative Prototype Design Process (CPDP). J. Tech. Writ. Commun. 2012, 42, 123–142. [Google Scholar] [CrossRef]
- Freire, P. Creating alternative research methods: Learning to do it by doing it. In Creating Knowledge: A Monopoly: Participatory Research in Development; International Council on Adult Education: Toronto, ON, Canada; New Delhi, India, 1982; pp. 29–37. [Google Scholar]
- Plattner, H. An Introduction to Design Thinking; Institute of Design at Stanford: Stanford, CA, USA, 2013; pp. 1–15. [Google Scholar]
- Brown, T.; Katz, B. Change by design. J. Prod. Innov. Manag. 2011, 28, 381–383. [Google Scholar] [CrossRef]
- Manzini, E. Design, When Everybody Designs: An Introduction to Design for Social Innovation; MIT Press: Cambridge, MA, USA, 2015. [Google Scholar]
- Simpkins, F.; Langseth, P. Learning by Doing: Action Research and Governance; Africa Region Findings & Good Practice Infobriefs; No. 156; World Bank: Washington, DC, USA, 2000. [Google Scholar]
- Kolb, D.A. Experiential Learning: Experience as the Source of Learning and Development (Vol. 1); Prentice-Hall: Englewood Cliffs, NJ, USA, 1984. [Google Scholar]
- Lin, L.; Shadiev, R.; Hwang, W.Y.; Shen, S. From knowledge and skills to digital works: An application of design thinking in the information technology course. Think. Ski. Creat. 2020, 36, 100646. [Google Scholar] [CrossRef]
- Christie, P.; McCay, B.J.; Miller, M.L.; Lowe, C.; White, A.T.; Stoffle, R.; Eisma, R.L. Toward developing a complete understanding: A social science research agenda for marine protected areas. Fisheries 2003, 28, 22–25. [Google Scholar]
- Radford, J.; Bosanquet, P.; Webster, R.; Blatchford, P. Scaffolding learning for independence: Clarifying teacher and teaching assistant roles for children with special educational needs. Learn. Instr. 2015, 36, 1–10. [Google Scholar] [CrossRef]
- Wise, A. Moving food: Gustatory commensality and disjuncture in everyday multiculturalism. New Form 2011, 74, 82–107. [Google Scholar] [CrossRef]
- Flowers, R.; Swan, E. Eating the Asian other?: Pedagogies of food multiculturalism in Australia. PORTAL J. Multidiscip. Int. Stud. 2012, 9, 1–30. [Google Scholar] [CrossRef]
- Sutton, D.E. Remembrance of Repasts: An Anthropology of Food and Memory; Berg Publishers: Oxford, UK, 2001. [Google Scholar]
- Short, F. Kitchen Secrets: The Meaning of Cooking in Everyday Life; Berg: Oxford, UK, 2006. [Google Scholar]
- Gillies, C.; Blanchet, R.; Gokiert, R.; Farmer, A.; Thorlakson, J.; Hamonic, L.; Willows, N.D. School-based nutrition interventions for Indigenous children in Canada: A scoping review. BMC Public Health 2020, 20, 11. [Google Scholar] [CrossRef] [PubMed]
- Amin, S.A.; Panzarella, C.; Lehnerd, M.; Cash, S.B.; Economos, C.D.; Sacheck, J.M. Identifying food literacy educational opportunities for youth. Health Educ. Behav. 2018, 45, 918–925. [Google Scholar] [CrossRef]
- Colatruglio, S.; Slater, J. Challenges to acquiring and using food literacy: Perspectives of young Canadian adults. Can. Food Stud. 2016, 3, 96–118. [Google Scholar] [CrossRef]
- Hanbazaza, M.A.; Triador, L.; Ball, G.D.; Farmer, A.; Maximova, K.; Willows, N.D.; Alexander First Nation. The impact of school gardening on Cree children’s knowledge and attitudes toward vegetables and fruit. Can. J. Diet. Pract. Res. 2015, 76, 133–139. [Google Scholar] [CrossRef]
- Prelip, M.; Slusser, W.; Thai, C.L.; Kinsler, J.; Erausquin, J.T. Effects of a school-based nutrition program diffused throughout a large urban community on attitudes, beliefs, and behaviors related to fruit and vegetable consumption. J. Sch. Health 2011, 81, 520–529. [Google Scholar] [CrossRef]
- AlpFoodway. Vision Paper: Alpine Food Heritage as a Lever for Sustainable Development in Peripheral Mountain Areas. 2019. Available online: https://www.alpine-space.eu/projects/alpfoodway/project-results/wp4_af_vision_paper.pdf (accessed on 18 January 2023).
Disclaimer/Publisher’s Note: The statements, opinions and data contained in all publications are solely those of the individual author(s) and contributor(s) and not of MDPI and/or the editor(s). MDPI and/or the editor(s) disclaim responsibility for any injury to people or property resulting from any ideas, methods, instructions or products referred to in the content. |
© 2023 by the authors. Licensee MDPI, Basel, Switzerland. This article is an open access article distributed under the terms and conditions of the Creative Commons Attribution (CC BY) license (https://creativecommons.org/licenses/by/4.0/).

