Digital Competence of Special Education Teachers: An Analysis from the Voices of Members of School Management Teams
Abstract
1. Introduction
2. Purpose and Research Questions
- RQ1. What are the perspectives of the school management team on the level of digital competence of special education teachers in Andalusia?
- RQ2. Does the ownership of the school condition the level of digital competence of special education teachers as perceived by the school management team?
- RQ3. What are the perspectives of school management teams on the challenges of promoting the digital competence of special education teachers (i.e., what actions and strategies are associated with the promotion and development of digital literacy experiences)?
3. Method
3.1. Design
3.2. Participants
3.3. Instrument
3.4. Data Collection and Analysis Procedure
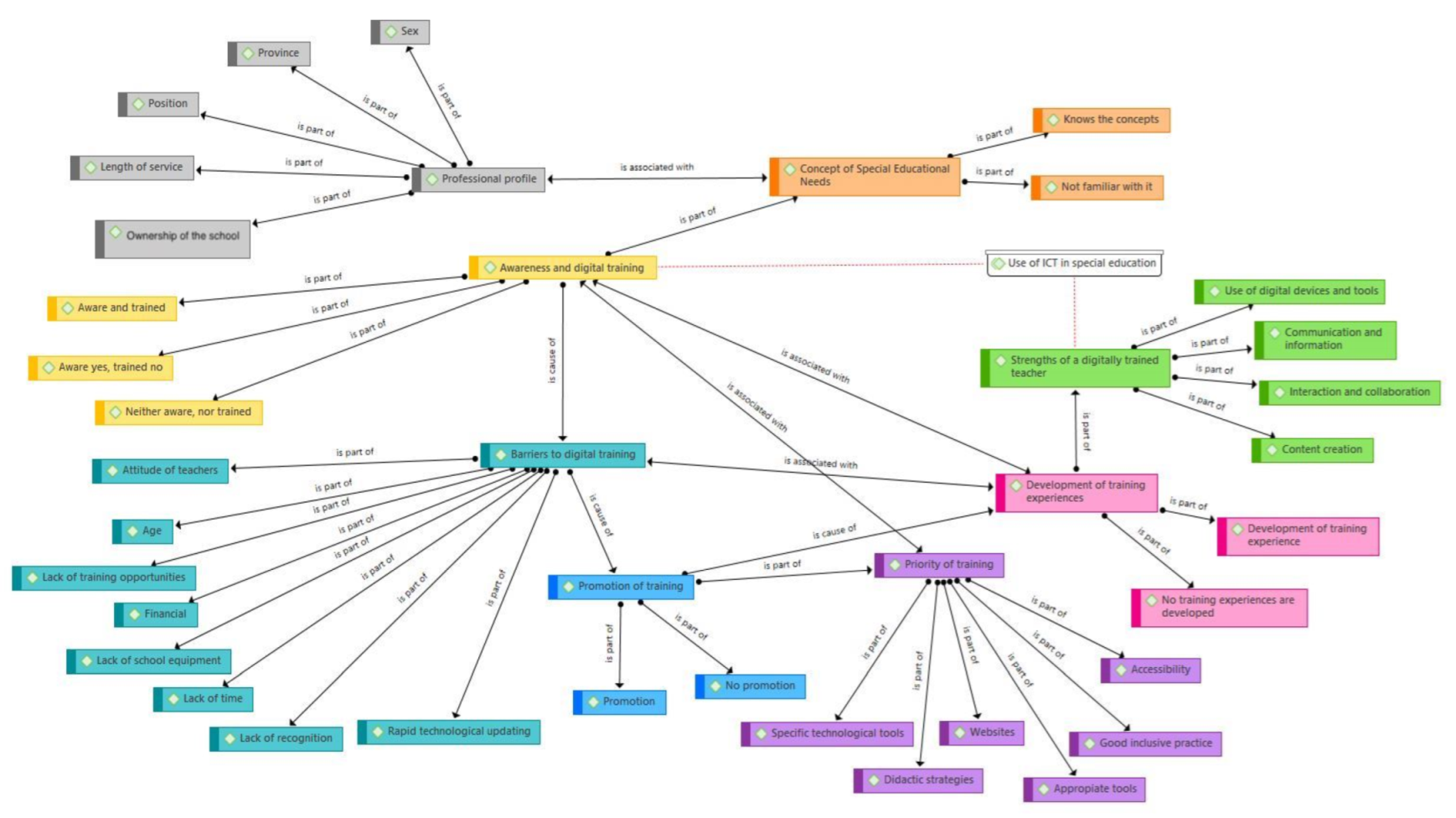
4. Results
4.1. Characteristics of the Participants
4.2. Responses to the Interview Topics
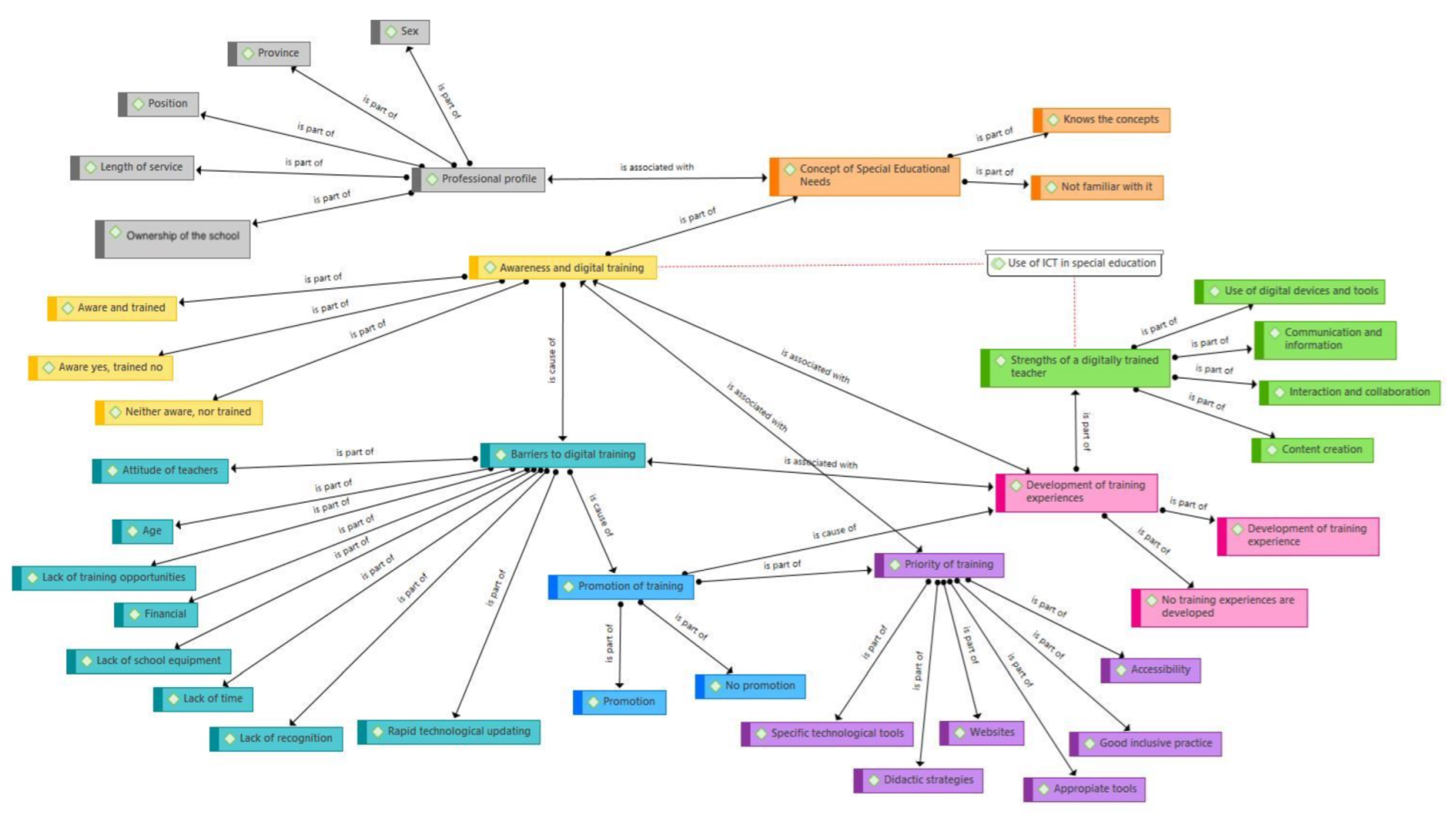
“In my opinion, teachers are interested in training courses, but I think that there is insufficient training on specific aspects of the use of technology with learners with educational needs.”(INT.32)
“Honestly, I think that teachers are getting more and more tired and stressed, and they don’t have the time or the desire to train.”(INT.53)
“I imagine that one of the barriers is financial, as the development of such specific courses is usually offered by private institutions, and not all teachers are willing to invest in so many courses.”(INT.04)
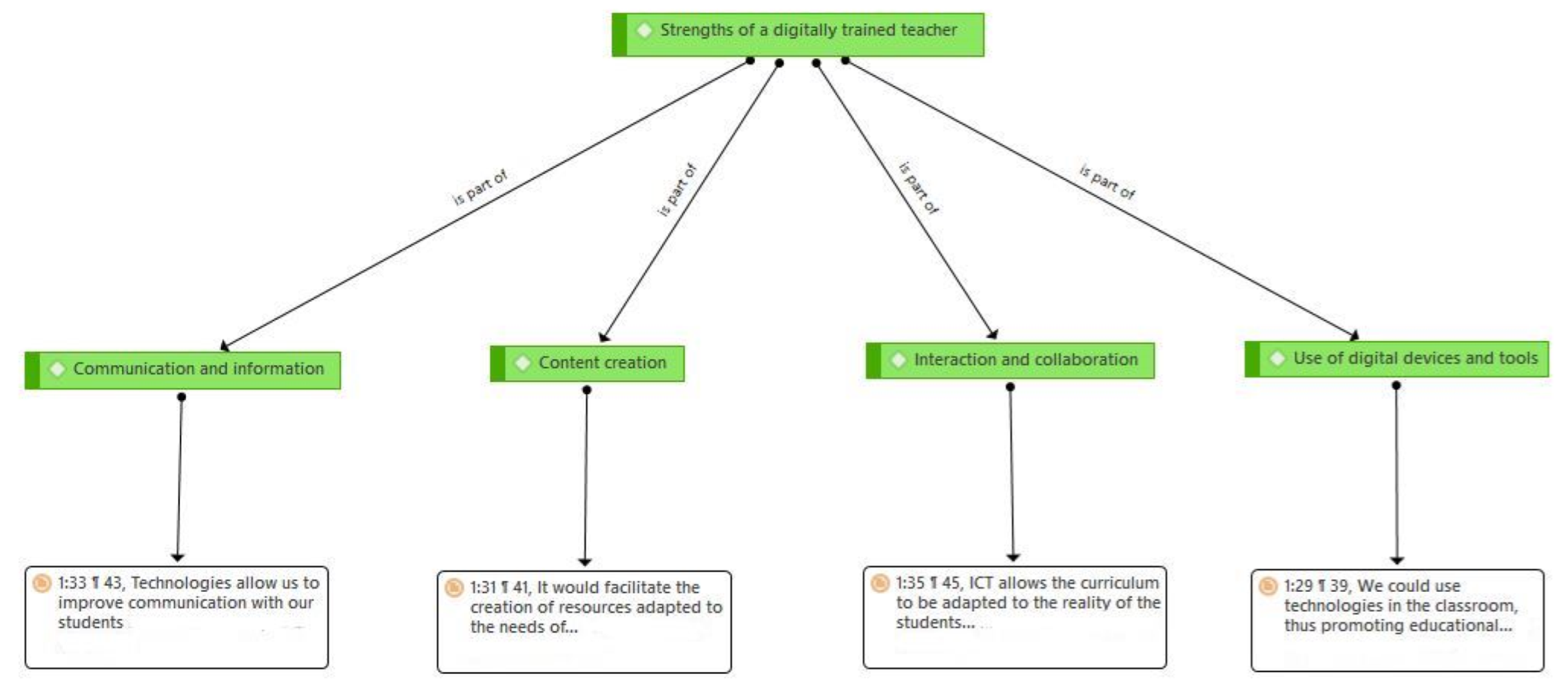
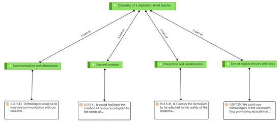
“Teachers feel insecure about using technology in their teaching practice; if they had this acquired competence, technology would be an essential resource in the classroom.”(INT.33)
“Knowing how to use technology appropriately allows teachers to adapt their materials and resources to students with educational needs.”(INT.57)
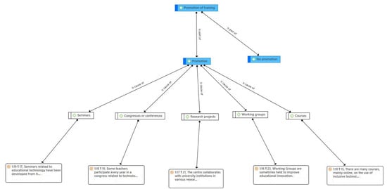
“There are training activities related to the use of technology with these pupils, although most of them are not very specific.”(INT.2)
“This type of training is not developed, they are training courses with more general content, although I think it is necessary to develop these training experiences, not only for teachers, but also for the pupils themselves and their families.”(INT.41)
“The offer of training courses is made at the provincial level, but not taking into account the needs of a particular school. Each school can take part in these courses, for its teachers, but most of them are not aimed at the field of special education as they are addressed to all teachers in the school.”(INT.49)
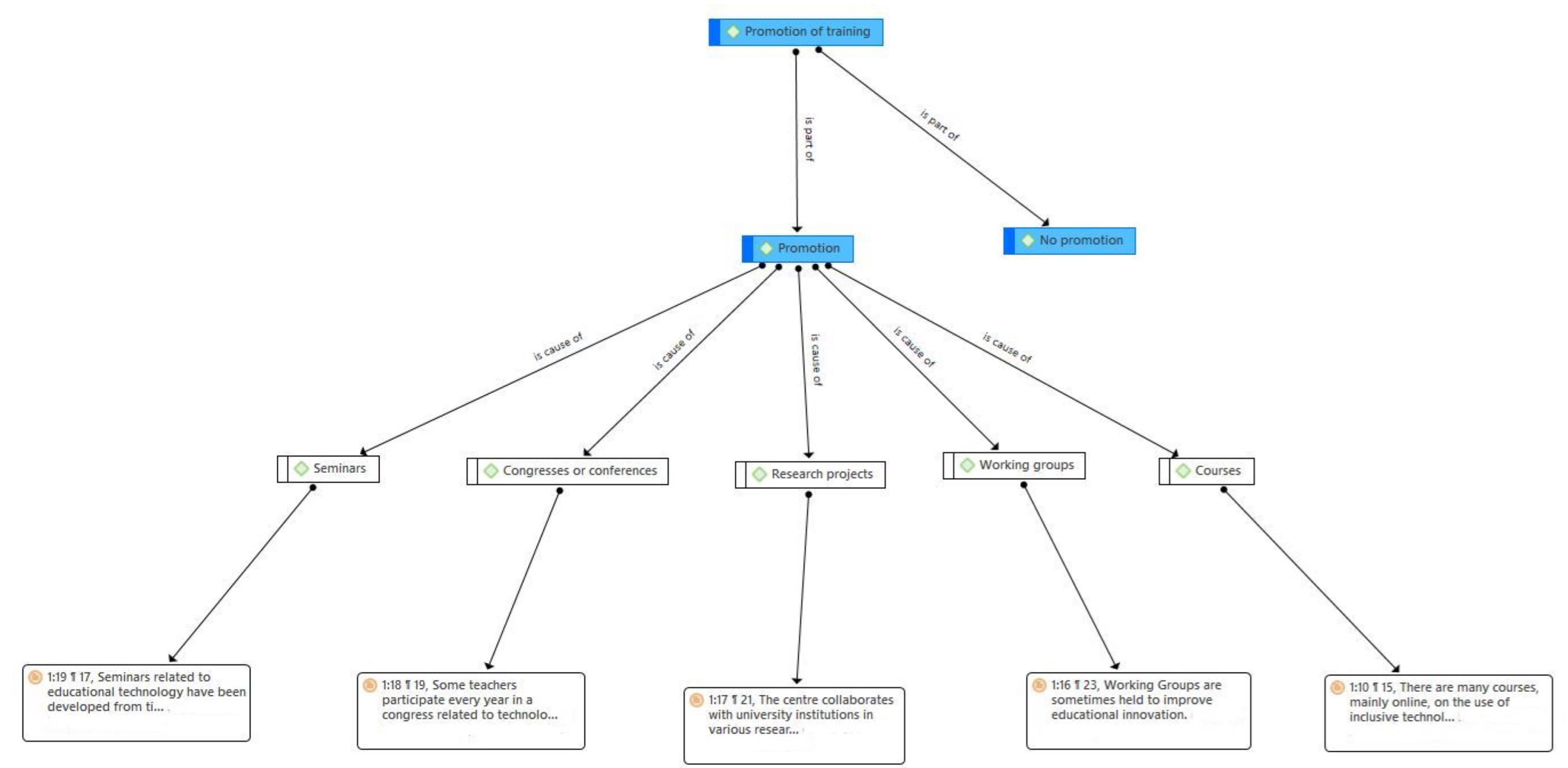
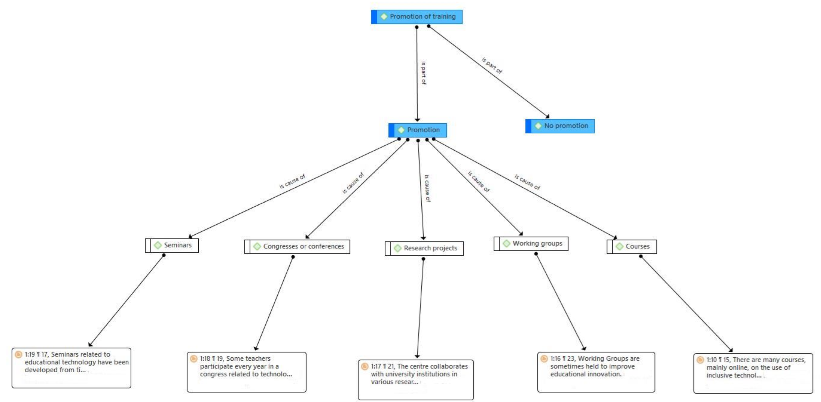
“From the centre, we ask the Teacher Training Centre to offer these courses, either face-to-face or distance, as they are the ones they offer the most in their calls for applications.”(INT.58)
“Yes, if it is promoted. We try, at least here in our centre, to select courses that address the digital inclusion of all students, as well as collaborating in different research projects.”(INT.32)
5. Discussion
- RQ1. What are the perspectives of the school management team on the level of digital competence of special education teachers in Andalusia?
- RQ2. Does the ownership of the school condition the level of digital competence of special education teachers as perceived by the school management team?
- RQ3. What are the perspectives of school heads on the challenges of digital competence of special education teachers (i.e., what actions and strategies are associated with the promotion and development of digital training experiences)?
6. Conclusions
6.1. Implications for Practice
6.2. Future Lines of Research
Author Contributions
Funding
Institutional Review Board Statement
Informed Consent Statement
Data Availability Statement
Acknowledgments
Conflicts of Interest
References
- Basantes-Andrade, A.; Cabezas-González, M.; Casillas-Martín, S. Digital Competences Relationship between Gender and Generation of University Professors. Int. J. Adv. Sci. Eng. Inf. Technol. 2020, 10, 205–211. [Google Scholar] [CrossRef]
- Redecker, C.; Punie, Y. Digital Competence of Educators: DigCompEdu; Publications Office of the European Union: Luxembourg, 2017; Available online: https://cutt.ly/4N3sw14 (accessed on 26 January 2023).
- Consejería de Desarrollo Educativo y Formación Profesional (Junta de Andalucía). Decreto 93/2013, de 27 de agosto, por el que se regula la formación inicial y permanente del profesorado en la Comunidad Autónoma de Andalucía, así como el Sistema Andaluz de Formación Permanente del Profesorado. Boletín Of. Junta Andal. (BOJA) 2013, 170, 1–142. Available online: https://www.juntadeandalucia.es/boja/2013/170/1 (accessed on 10 December 2022).
- Consejería de Desarrollo Educativo y Formación Profesional (Junta de Andalucía). Resolución de 1 de septiembre de 2022, de la Dirección General de Tecnologías Avanzadas y Transformación Educativa, por la que se determina el desarrollo de las líneas estratégicas de formación del profesorado establecidas en el III Plan Andaluz de Formación Permanente del Profesorado y la elaboración de los proyectos de formación para el curso 2022/2023. Boletín Of. Junta Andal. (BOJA) 2022, 173, 1–5. Available online: https://www.juntadeandalucia.es/boja/2022/173/21 (accessed on 10 December 2022).
- Alarcón, R.; Pilar Jiménez, E.; Vicente-Yagüe, M.I. Development and validation of the DIGIGLO, a tool for assessing the digital competence of educators. Br. J. Educ. Technol. 2020, 51, 2407–2421. [Google Scholar] [CrossRef]
- Torres-Barzabal, M.L.; Martínez Gimeno, A.; Jaén Martínez, A.; Hermosilla Rodríguez, J.M. La percepción del profesorado de la Universidad Pablo de Olavide sobre su Competencia Digital Docente. Pixel-Bit Rev. Medios Educ. 2022, 63, 35–64. [Google Scholar] [CrossRef]
- Nebot, M.Á.L.; Cosentino, V.V.; Esteve-Mon, F.M.; Segura, J.A. Diagnostic and educational self-assessment of the digital competence of university teachers. Nord. J. Digit. Lit. 2021, 16, 115–131. [Google Scholar] [CrossRef]
- Toktamysov, S.; Berestova, A.; Israfilov, N.; Truntsevsky, Y.; Korzhuev, A. Empowerment or Limitation of the Teachers’ Rights and Abilities in the Prevailing Digital Environment. Int. J. Emerg. Technol. Learn. (IJET) 2021, 16, 205–219. [Google Scholar] [CrossRef]
- García-Ruiz, R.; Buenestado-Fernández, M.; Ramírez-Montoya, M.S. Assessment of Digital Teaching Competence: Instruments, results and proposals. Systematic literature review. Educación XX1 2023, 26, 273–301. [Google Scholar] [CrossRef]
- Fernández-Batanero, J.M.; Román-Graván, P.; Montenegro-Rueda, M.; López-Meneses, E.; Fernández-Cerero, J. Digital Teaching Competence in Higher Education: A Systematic Review. Educ. Sci. 2021, 11, 689. [Google Scholar] [CrossRef]
- Ghaleb, A. Assistive technology in special education and the universal design for learning. TOJET Turk. Online J. Educ. Technol. 2014, 13, 18–23. [Google Scholar]
- Hu, X.; Yelland, N. An Investigation of preservice early childhood teachers’ adoption of ICT in a teaching practicum context in Hong Kong. J. Early Child. Teach. Educ. 2017, 38, 257–274. [Google Scholar] [CrossRef]
- Istenic, A.; Bagon, S. ICT-supported learning for inclusion of people with special needs: Review of seven educational technology journals, 1970–2011. Br. J. Educ. Technol. 2013, 45, 202–230. [Google Scholar] [CrossRef]
- UNESCO. Education 2030: Incheon Declaration and Framework for Action for the Implementation of Sustainable Development Goal 4; Ensure Inclusive and Equitable Quality Education and Promote Lifelong Learning Opportunities for All; UNESCO: London, UK, 2016; pp. 1–83. Available online: https://unesdoc.unesco.org/ark:/48223/pf0000245656 (accessed on 24 January 2023).
- Morales, P.T.; Llorente Cejudo, M.C. Formación inicial del profesorado en el uso de las Tecnologías de la Información y la Comunicación (TIC) para la educación de personas con discapacidad. Rev. Educ. Digit. 2016, 30, 135–146. Available online: https://raco.cat/index.php/DER/article/view/317378 (accessed on 12 January 2023).
- Fernández Batanero, J.M.; Román Graván, P.; Siles Rojas, C. ¿El profesorado de Educación Primaria de Cataluña (España) está formado en TIC y discapacidad? Rev. Educ. Digit. 2020, 37, 1–12. [Google Scholar]
- Fernández Batanero, J.M.; Montenegro Rueda, M.; Fernández Cerero, J.; García Martínez, I. Assistive technology for the inclusion of students with disabilities: A systematic review. Educ. Technol. Res. Dev. 2022, 70, 1911–1930. [Google Scholar] [CrossRef]
- Orozco, G.H.; Tejedor, F.J.; Calvo, M.I. Meta-Análisis sobre el efecto del Software Educativo en estudiantes con Necesidades Educativas Especiales. Rev. Investig. Educ. 2017, 35, 35–52. [Google Scholar] [CrossRef]
- Delgado, A.; Vázquez-Cano, E.; Belando, M.R.; López, E. Análisis bibliométrico del impacto de la investigación educativa en diversidad funcional y competencia digital: Web of Science y Scopus. Aula Abierta 2019, 48, 147–156. [Google Scholar] [CrossRef]
- Glaser, B.G.; Strauss, A. Discovery of Grounded Theory. Strategies for Qualitative Research; Sociology Press: London, UK, 1967. [Google Scholar]
- Andreu-Andrés, M.A.; Labrador-Piquer, M.J. Formación del profesorado en metodologías y evaluación. Análisis cualitativo. Rev. Investig. Educ. 2011, 9, 236–245. [Google Scholar]
- Fernández Batanero, J.M.; Rodríguez-Martín, A. TIC y diversidad funcional: Conocimiento del profesorado. EJIHPE Eur. J. Investig. Health Psychol. Educ. 2017, 7, 157–175. [Google Scholar] [CrossRef]
- Charmaz, K. Constructing Grounded Theory. A Practical Guide through Qualitative Analysis; SAGE: London, UK, 2006. [Google Scholar]
- Maxwell, J. Qualitative Research Design. An Interative Approach, 3rd ed.; SAGE: London, UK, 1996. [Google Scholar]
- Abascal Fernández, E.; Grande Esteban, I. Análisis de Encuestas; Escuela Superior de Gestión Comercial y Maketing (ESIC): Madrid, Spain, 2005. [Google Scholar]
- Fernández Batanero, J.M.; Tadeu, P.; Cabero, J. ICT and disability. Design, construction and validation of a diagnostic tool. J. Soc. Stud. Educ. Res. 2018, 9, 332–350. [Google Scholar]
- Cruz Ramírez, M.; Martínez Cepena, M.C. Origin and development of an index of expert competence: The k coefficient. Rev. Latinoam. Metodol. Investig. Soc.—ReLMIS 2020, 19, 40–56. [Google Scholar]
- Strauss, A.; Corbin, J. Bases de la Investigación Cualitativa. Técnicas y Procedimientos para Desarrollar la Teoría Fundamentada; Universidad de Antioquia: Medellín, Colombia, 2002. [Google Scholar]
- Cohen, L.; Manion, L.; Morrison, K. Research Methods in Education; Routledge: New York, NY, USA, 2007. [Google Scholar]
- Fleiss, J.L. Statistical Methods for Rates and Proportions, 1st ed.; John Wiley & Sons: London, UK, 1981. [Google Scholar]
- López-Gil, M.; Bernal-Bravo, C. El perfil del profesorado en la Sociedad Red: Reflexiones sobre las competencias digitales de los y las estudiantes en Educación de la Universidad de Cádiz. Int. J. Educ. Res. Innov. (IJERI) 2019, 11, 83–100. [Google Scholar]
- Ramos Torres, D.I. Contribución de la Educación Superior a los Objetivos de Desarrollo Sostenible desde la docencia. Rev. Española Educ. Comp. 2021, 37, 89–110. [Google Scholar] [CrossRef]
- Tello, I.; Cascales, A. Las TIC y las necesidades específicas de apoyo educativo: Análisis de las competencias tic en los docentes. RIED 2015, 18, 355–383. [Google Scholar]
- Surajundeen, T.B.; Ibironke, E.S.; Aladesusi, G.A. Special Education Teachers’ readiness and self-efficacy in utilization of assistive technologies for instruction in secondary school. Indones. J. Commun. Spec. Needs Educ. 2023, 3, 33–42. [Google Scholar]
- Fernández Batanero, J.M.; Román Graván, P.; El Homrani, M. TIC y discapacidad. Conocimiento del profesorado de educación primaria en Andalucía. Aula Abierta 2017, 46, 65–72. [Google Scholar] [CrossRef]
- Pegalajar Palomino, M.C. Actitudes del docente de centros de educación especial hacia la inclusión educativa. Enseñanza Teach. Rev. Interuniv. Didáctica 2014, 32, 1–14. [Google Scholar] [CrossRef]
- Cabero-Almenara, J.; Barroso-Osuna, J.; Palacios-Rodríguez, A. Estudio de la competencia digital docente en Ciencias de la Salud. Educ. Médica 2021, 22, 94–98. [Google Scholar] [CrossRef]
- Garzón, E.; Sola, T.; Ortega, J.L.; Marín, J.A.; Gómez, G. Teacher training in lifelong learning. The importance of digital competence in the encouragement of teaching innovation. Sustainability 2020, 12, 2852. [Google Scholar] [CrossRef]
- González, A.; De Pablos, J. Factores que dificultan la integración de las TIC en las aulas. Rev. Investig. Educ. 2015, 33, 401–417. [Google Scholar] [CrossRef]
- Ramírez, E.; Cañedo, I.; Clemente, M. Las actitudes y creencias de los profesores de secundaria sobre el uso del Internet en sus clases. Comunicar 2011, 19, 47–155. [Google Scholar]





| Province | Public | Private-Concerted | Private | Total | ||||
|---|---|---|---|---|---|---|---|---|
| N°. | % | N°. | % | N°. | % | N°. | % | |
| Almeria | 4 | 6.45 | - | - | - | - | 4 | 6.45 |
| Cadiz | 3 | 4.84 | 1 | 1.61 | - | - | 4 | 6.45 |
| Cordoba | 4 | 6.45 | 1 | 1.61 | 1 | 1.61 | 6 | 9.68 |
| Granada | 8 | 12.90 | 3 | 4.84 | 3 | 4.84 | 14 | 22.58 |
| Huelva | 5 | 8.06 | - | - | 1 | 1.61 | 6 | 9.68 |
| Jaen | 3 | 4.84 | 1 | 1.61 | - | - | 4 | 6.45 |
| Malaga | 5 | 8.06 | 1 | 1.61 | 2 | 3.23 | 8 | 12.9 |
| Seville | 9 | 14.52 | 3 | 4.84 | 4 | 6.45 | 16 | 25.81 |
| Total | 41 | 66.12 | 10 | 16.12 | 11 | 17.74 | 62 | 100 |
| Interview Script | Questions |
|---|---|
| Preliminary questions | 1. Let’s start, what is your name and age? 2. What is your current position in the school? 3. How many years of experience have you had in that position (length of service)? 4. What type of school do you work in (ownership of the school)? 5. Where is your school located (province of the school)? |
| Background knowledge | 6. When we talk about students with special educational needs, what is the first thing that comes to mind? What does this concept mean to you? |
| Profile of special education teachers | 7. In general, do you consider that special education teachers are aware and prepared to help students with special educational needs using technology? 8. What are the main barriers or limitations you encounter in your training in digital competences? 9. What are the strengths of an education teacher trained in digital competences? |
| Strategies of the school | 10. Does your educational centre develop training experiences for the educational application of technologies for students with special educational needs? 11. Does the management of the educational centre promote these initiatives and is the teaching staff given incentives? In what way are they promoted? 12. Of the following six options, select the three which you consider to be priorities in special education teacher training courses. (a) To learn about specific technological tools, devices, and software for students with special educational needs. (b) To learn didactic strategies to carry out curricular adaptations supported by technology for students with special educational needs. (c) Identify the appropriate type of technological tool according to the educational needs of the students. (d) Locate websites with educational resources for students with special educational needs. (e) Know in a practical way digital tools that enhance accessibility. (f) To learn about good inclusive practices from technology. |
| Acknowledgements and farewell | 13. Finally, any questions or comments you would like to add? |
| Category | Subcategory | Code | Indicator |
|---|---|---|---|
| Professional profile: contextualisation of the interviewees. | Sex | PPS | Male; female |
| Province | PPP | Almeria, Cadiz, Cordoba, Granada, Huelva, Jaen, Malaga, Seville | |
| Position | PPPO | Headmaster, head of studies, ICT coordinator | |
| Length of service | PPLS | 0 to 2 years, 3 to 5 years, 6 to 10 years, 11 years and more | |
| Ownership of the school | PPO | Public, private, private-concerted | |
| Concept of special educational needs: understood as students who require, for a period of their schooling or throughout it, certain support and specific educational attention derived from disability or serious behavioural disorders. | Knows the concept | CC | Correct answer |
| Not familiar with it | CI | Incorrect answer | |
| Awareness and digital training of special education teachers: Awareness: respondents’ perception of whether special education teachers are aware of the importance of carrying out digital training activities. Training: respondents’ perception of the level of digital training and preparation of special education teachers. | Aware and trained | AT | Manifests the existence of both aspects |
| Aware yes, trained no | ATN | Manifests only one aspect | |
| Neither aware, nor trained | ATNN | Manifests the non-existence of the two aspects | |
| Barriers to digital literacy: obstacle that prevents or hinders the implementation of training activities. | Attitude of teachers | BAT | It expresses the willingness and attitude of the teaching staff |
| Age | BAG | State aspects related to the years | |
| Financial | BF | Financial aspects | |
| Lack of training opportunities | BTO | Lack of training courses | |
| Lack of school equipment | BSE | Availability of digital tools | |
| Lack of time | BT | Time-related aspects | |
| Lack of recognition | BR | The need to incentivise innovative teachers | |
| Rapid technological updating | BRTU | Expressing the rapid advances in technology | |
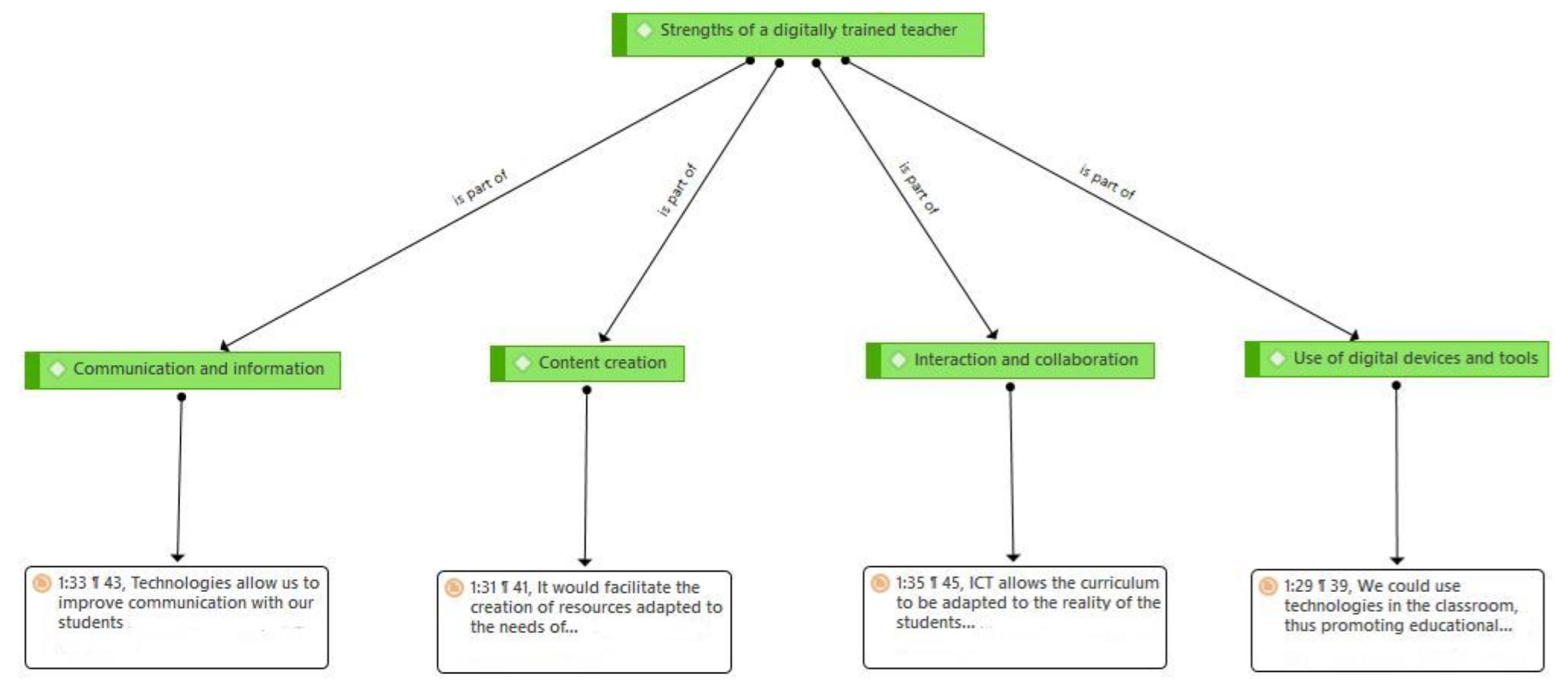
| Strengths of a digitally trained teacher: benefits of digitally trained teachers | Use of digital devices and tools | SDD | Mentions the implementation of technologies |
| Communication and information | SCI | Mentions communication channels | |
| Interaction and collaboration | SIC | Mentions student participation and the flexibility of teaching | |
| Content creation | SCC | Mentions the development and adaptation of resources and materials | |
| Development of training experiences and initiatives with the use of ICT: training actions designed and developed for special education teachers. | Development of training experiences | DTE | Affirmative answer |
| No training experiences are developed | DNTE | Negative answer | |
| Promotion of training and initiatives with the use of ICTs: to encourage in some way an action to develop or to increase a positive aspect towards it. | Promotion of training | PT | Answer in the affirmative (courses, seminars, congresses or conferences, research projects, working groups). |
| No promotion of training | PNT | Negative answer | |
| Priority in training: respondents’ preference for the content of training experiences (multiple choice answer). | (a) To learn about specific technological tools, devices, and software for students with special educational needs. | PA | Same as subcategory |
| (b) To learn didactic strategies to carry out curricular adaptations supported by technology for students with special educational needs. | PB | Same as subcategory | |
| (c) Identify the appropriate type of technological tool according to the educational needs of the student. | PC | Same as subcategory | |
| (d) Locate websites with educational resources for students with special educational needs. | PD | Same as subcategory | |
| (e) Know in a practical way digital tools that enhance accessibility. | PE | Same as subcategory | |
| (f) To learn about good inclusive practices from technology. | PF | Same as subcategory |
| Subcategory | Indicator | N°. | Percentage |
|---|---|---|---|
| Sex | Male | 35 | 60% |
| Female | 27 | 40% | |
| Position | Headmaster | 29 | 46.77% |
| Head of studies | 25 | 40.33% | |
| ICT coordinator | 8 | 12.9% | |
| Length of service | 0 to 2 years | 17 | 27.42% |
| 3 to 5 years | 29 | 46.77% | |
| 6 to 10 years | 10 | 16.13% | |
| 11 and over | 6 | 9.68% |
| Category | Subcategory | Percentage |
|---|---|---|
| Barriers to digital training | Age | 8% |
| Attitude of teachers | 22% | |
| Financial | 16% | |
| Lack of training opportunities | 25% | |
| Lack of school equipment | 10% | |
| Lack of time | 12% | |
| Lack of recognition | 4% | |
| Rapid technological updating | 3% |
| Category | Subcategory | Percentage |
|---|---|---|
| Priorities for digital training | (a) To learn about specific technological tools, devices, and software for students with special educational needs | 22% |
| (b) To learn didactic strategies to carry out curricular adaptations supported by technology for students with special educational needs | 26% | |
| (c) Identify the appropriate type of technological tool according to the educational needs of the student | 20% | |
| (d) Locate websites with educational resources for students with special educational needs | 14% | |
| (e) Know in a practical way digital tools that enhance accessibility | 10% | |
| (f) To learn about good inclusive practices from technology | 8% |
Disclaimer/Publisher’s Note: The statements, opinions and data contained in all publications are solely those of the individual author(s) and contributor(s) and not of MDPI and/or the editor(s). MDPI and/or the editor(s) disclaim responsibility for any injury to people or property resulting from any ideas, methods, instructions or products referred to in the content. |
© 2023 by the authors. Licensee MDPI, Basel, Switzerland. This article is an open access article distributed under the terms and conditions of the Creative Commons Attribution (CC BY) license (https://creativecommons.org/licenses/by/4.0/).
Share and Cite
Montenegro-Rueda, M.; Fernández-Cerero, J. Digital Competence of Special Education Teachers: An Analysis from the Voices of Members of School Management Teams. Societies 2023, 13, 84. https://doi.org/10.3390/soc13040084
Montenegro-Rueda M, Fernández-Cerero J. Digital Competence of Special Education Teachers: An Analysis from the Voices of Members of School Management Teams. Societies. 2023; 13(4):84. https://doi.org/10.3390/soc13040084
Chicago/Turabian StyleMontenegro-Rueda, Marta, and José Fernández-Cerero. 2023. "Digital Competence of Special Education Teachers: An Analysis from the Voices of Members of School Management Teams" Societies 13, no. 4: 84. https://doi.org/10.3390/soc13040084
APA StyleMontenegro-Rueda, M., & Fernández-Cerero, J. (2023). Digital Competence of Special Education Teachers: An Analysis from the Voices of Members of School Management Teams. Societies, 13(4), 84. https://doi.org/10.3390/soc13040084

