Users’ and Providers’ Perceptions about Integrated Health Care in Southern Denmark
Abstract
1. Introduction
Danish Health Care System and Integrated Care
2. Materials and Methods
2.1. Participants and Data Collection
2.2. Data Analysis Methods
3. Results
3.1. Providers’ Perspectives on Integrated Care
3.1.1. System-Level Factors
Health Policy Issues
It is not always the resource, which is a limitation; we have to be true to ourselves; in many cases, it could be different traditions or sector limitations. You know the barriers with incentives or other things, which makes it really difficult. Sometimes it is limitations in the general structure that is decided from the highest level. It becomes interesting to see where we will get; nevertheless, we are still running against barriers regardless of resources.(Health consultant from the region)
Deficits of Legislation as a Hinderance for Communication and Coordination
“Another important factor is the data sharing. It is both the law we are fighting and the issue that there are different systems that are not able to communicate. We are fully aware of the challenges this causes for integrated care work and the different organizations; it is not something we can solve right away. But we also must admit it will take time when it comes to issues like these”.(Manager National Board of Health)
“One of the elements in creating good coherent processes is that you have updated relevant knowledge about the citizen regardless of what sector. And there is legal discrepancy between the different sectors in relation to data sharing. Legislation is conservative to what the patients or citizens themselves are expecting… It is obviously also a barrier. This is probably one of the most important issues concerning integrated care”.(Health manager National Board of Health)
Weaknesses in Incentive Structure
Incentive structures [are] so basic. What do you get money for? The hospital is rewarded for activity and productivity and not so much for quality. General practice is paid by the service, so they do not necessarily get incentives for health promotion and disease prevention or refer to community activities or to create coherence for citizens at all… In fact, integrated care may be time-consuming for GPs.(Regional Consultant)
3.1.2. Organizational Culture
Need for Strong Leadership
So, I think the biggest challenge in general practice as a sector is that it’s a lot of small private units. Hospitals and municipalities have management and leadership, and if you want something at the director level, you have at least a hierarchical system to get things done, with the challenges that are of course also internal to large systems. But with general practice, there are about 400 private units that do not have a common board of directors. They have a common association, but it’s just not the same. And that makes it unequal to implementing new initiatives, difficult to communicate, difficult to be in dialogue with them as a sector. And they are struggling to represent each other, also internally at the municipal level.(Regional Consultant)
“I feel integrated care is random; there are no guidelines. I cannot say it does not exist at all, but there are too many barriers such as lack of time to speak to patients who are suffering from several chronic diseases and have social challenges.”(GP)
Establishment of Personal Relations and Agreements
But there are some municipalities that are not geared to do it; they did not obtain competencies to carry out the task. How can they get the skills, should it be with help from us? Or how? I don’t think they have the competences that it requires to work in the health field. I think the municipality fears an official integration because they do not have the resources.(GP)
It is essential that we have trust in each other, and that each organization carry out work with high professionalism and we respect each other’s conditions and work. And respect each other’s professional background. And we get in dialogue about the citizen/patient individually.(health provider in municipality)
I really think that the more we know each other, the more it will lead to good integration. To create personal relations. For instance, one day, we invited the general practice staff, GPs and nurses for a workshop. We met face to face and had conversations about what works and what doesn’t work. It really helped because now you know them personally and have seen their faces. I think it’s relevant that we keep meeting across cultures and educational backgrounds.(Municipal health provider)
A study has been carried out with focus on the implementation of existing health agreement/disease management programs. The programs are not well implemented every place. I think it is very important that we have health agreements, where it the different responsibilities of the municipality region/hospital and GP are described.(Health director from the region)
Lack of Continuity of Care and Disease Orientation
Municipalities seek “pulje” money for all possible projects, but they never have an intention to introduce them as a fixed procedure. It is only their intention that, in my opinion, I feel that there will be no changes, you will find a new project that you can apply for money and then run it. And we are so terribly tired of being involved in projects that do not lead to permanent changes, there is no goal to improve what we are doing now. It does not contribute to integrated care.(Hospital doctor)
3.1.3. Weaknesses in Communication
Deficits in IT Information Sharing and Communication
Our aim is that when the citizen comes in that he/she feels there is a coherent flow. It is all about the citizens. And that is not a coincidence that their information is in one system and not the other. What is important is information is connected. But unfortunately, it is NOT. Each setting has their own system and approach. But we do everything to make it work and support the citizens, but my experience is that is does not work.(Municipal health provider)
3.1.4. Need for Shifting Focus to Vulnerable People and Citizen Engagement
Complexity in Service Provision for Vulnerable Users
There is a need to focus on the vulnerable citizens and to develop specific integrated care programs, including community services guidelines for vulnerable users. Without implementation of successful integrated care, it is difficult to help this group of people.(GP)
3.2. Users’ Perceptions of Integrated Care
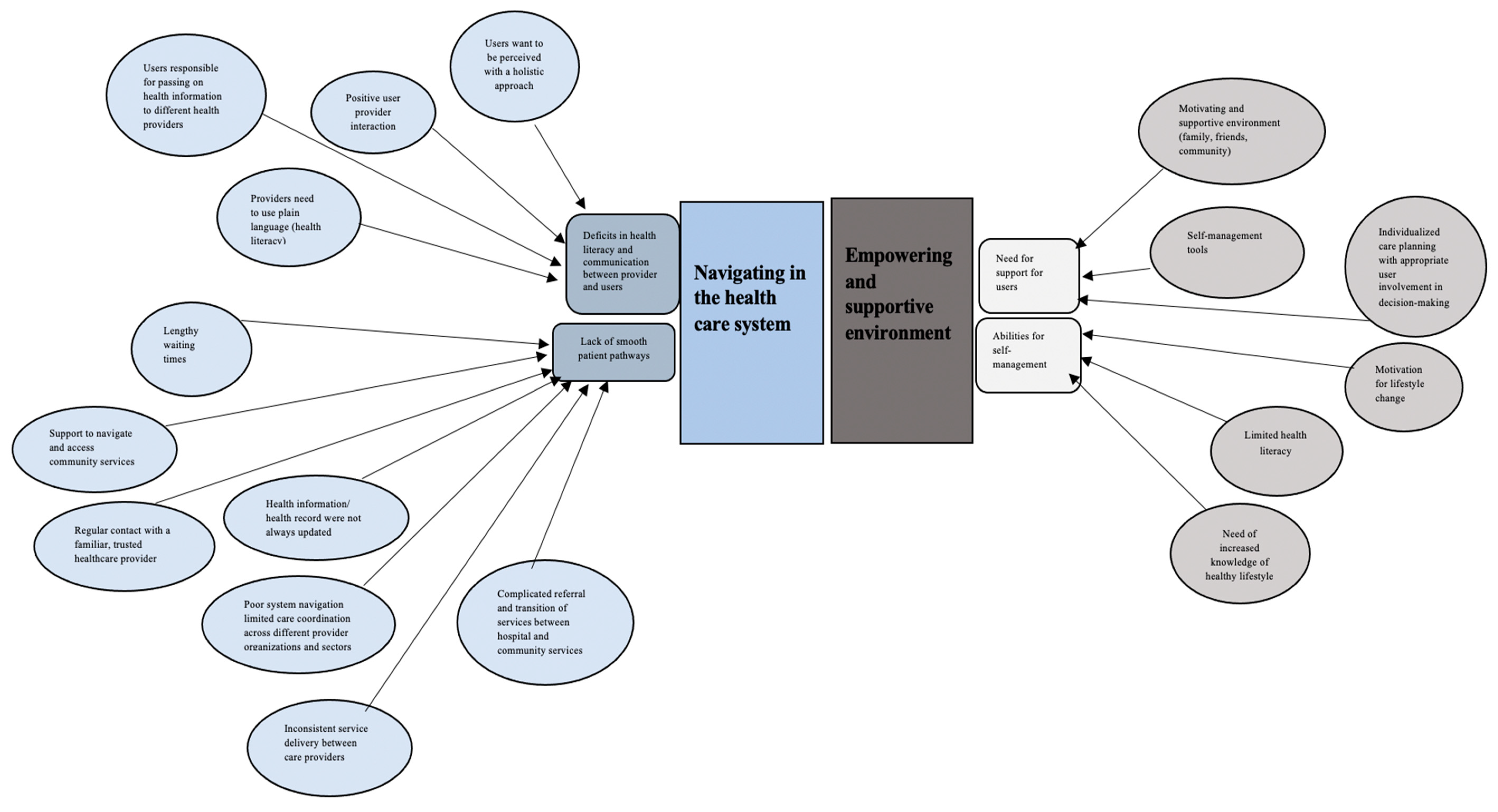
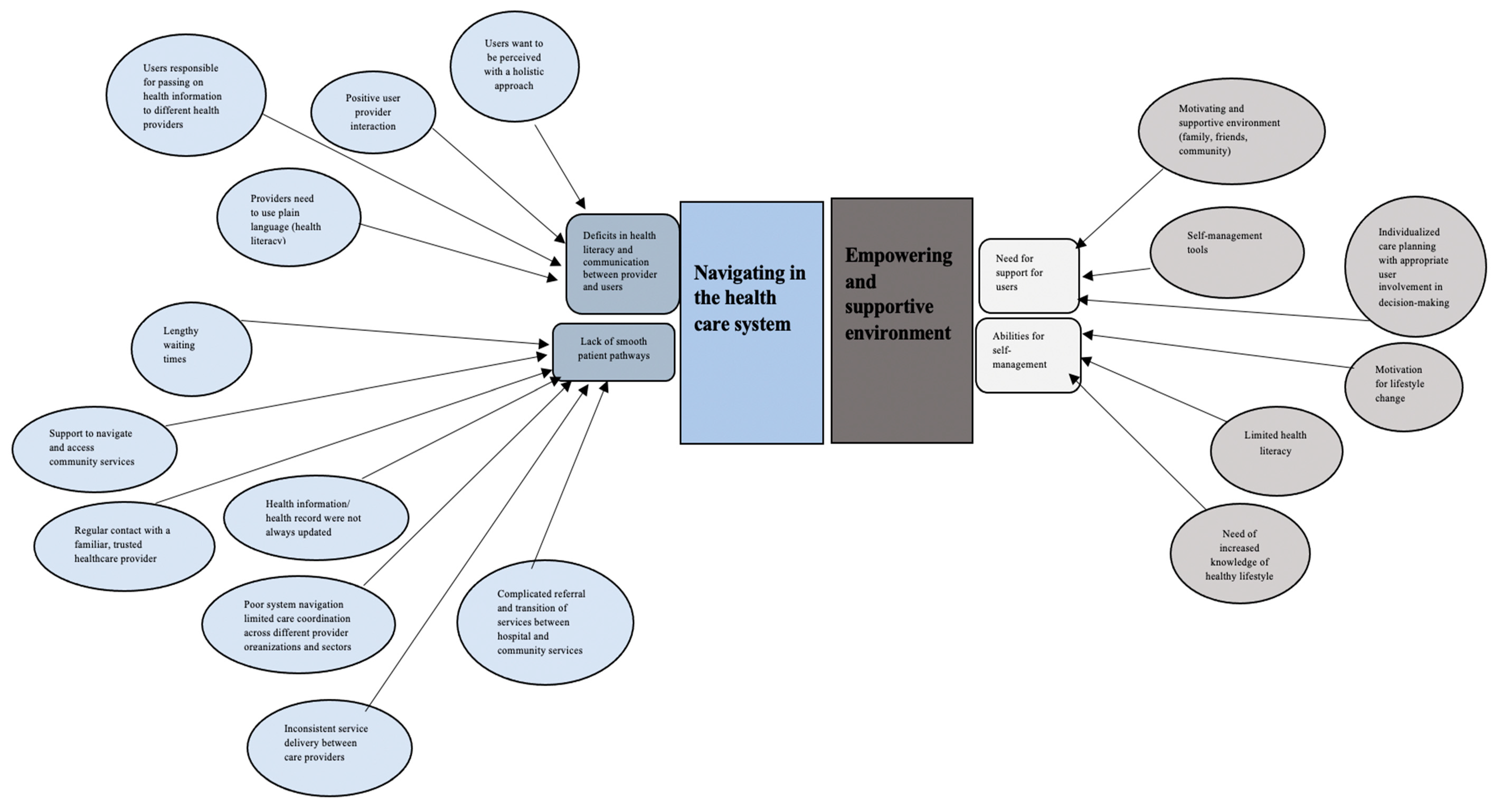
3.2.1. Navigating in the Health Care System
Lack of Smooth Patient Pathways
We understand that it is not a requirement that doctors tell you about the services in the municipalities. It is obvious that the doctor does it of his/her own will; there are no requirements that he/she should make the referrals. But I actually think that the GP should inform you. Then, it is up to you to participate or not. At least the information should be given. GPs should be informed that more patients and citizens should be sent to the services provided by the municipality. Because I never heard of these services, it was my brother-in-law who informed me, and then I asked for a referral.(Informant 7 female)
Deficits in Health Literacy and Communication between Providers and Users
Every time we go to GP, you are rushing. You do not have enough time with your GP to talk, to discuss your problems and situation, we only have about 10–15 min, it seems as both the GP and patients are under pressure. There are many other patients in the waiting room, and the GP needs to call for the next patient.(Informant 11, female)
What the providers need to do is both talk about my condition and guiding me; however, they also need to separate the condition from me and see me as a person with a life outside the health care system.(Informant 15, male)
3.2.2. Empowering and Supportive Environment
Need for Support for Users
We have such a good team and unity here and we work so fantastically together, and I think it’s nice to know about each one. “And we can also share experiences and support each other. The group dynamic is also very important in such a process.(Informant 4 male)
Abilities for Self-Management
Sometimes it is difficult to understand all the different health information that come from the different providers who works on different departments.(informant 10 female)
4. Discussion
5. Strengths and Limitations
6. Conclusions
Author Contributions
Funding
Institutional Review Board Statement
Informed Consent Statement
Data Availability Statement
Conflicts of Interest
References
- Struijs, J.N.; Drewes, H.W.; Stein, K.V. Beyond integrated care: Challenges on the way towards population health management. Int. J. Integr. Care 2015, 15, e043. [Google Scholar] [CrossRef] [PubMed]
- Alderwick, H.; Ham, C.; Buck, D. Population Health Systems: Going beyond Integrated Care; King’s Fund: London, UK, 2015. [Google Scholar]
- Wadmann, S.; Strandberg-Larsen, M.; Vrangbæk, K. Coordination between primary and secondary healthcare in Denmark and Sweden. Int. J. Integr. Care 2009, 9, e04. [Google Scholar] [CrossRef]
- Buch, M.S.; Kjellberg, J.; Holm-Petersen, C. Implementing integrated care—lessons from the odense integrated care trial. Int. J. Integr. Care 2018, 18, 6. [Google Scholar] [CrossRef] [PubMed]
- Struckmann, V.; Leijten, F.R.M.; van Ginneken, E.; Kraus, M.; Reiss, M.; Spranger, A.; Boland, M.R.S.; Czypionka, T.; Busse, R.; Mölken, M.R. Relevant models and elements of integrated care for multi-morbidity: Results of a scoping review. Health Policy 2018, 122, 23–35. [Google Scholar] [CrossRef] [PubMed]
- González-Ortiz, L.G.; Calciolari, S.; Goodwin, N.; Stein, V. The core dimensions of integrated care: A literature review to support the development of a comprehensive framework for implementing integrated care. Int. J. Integr. Care 2018, 18, 10. [Google Scholar] [CrossRef] [PubMed]
- Koolen, E.; van der Wees, P.; Westert, G.; Dekhuijzen, R.; Heijdra, Y.; van ‘t Hul, A. The COPDnet integrated care model. Int. J. Chronic Obstr. Pulm. Dis. 2018, 13, 2225–2235. [Google Scholar] [CrossRef] [PubMed]
- Minkman, M. The development model for integrated care: A validated tool for evaluation and development. J. Integr. Care 2016, 24, 38–52. [Google Scholar] [CrossRef]
- Baxter, S.; Johnson, M.; Chambers, D.; Sutton, A.; Goyder, E.; Booth, A. The effects of integrated care: A systematic review of UK and international evidence. BMC Health Serv. Res. 2018, 18, 350. [Google Scholar] [CrossRef]
- Valentijn, P.P.; Schepman, S.M.; Opheij, W.; Bruijnzeels, M.A. Understanding integrated care: A comprehensive conceptual framework based on the integrative functions of primary care. Int. J. Integr. Care 2013, 13, e010. [Google Scholar] [CrossRef]
- WHO. Integrated Health Services—What and Why. 2008. Available online: https://terrance.who.int/mediacentre/data/sage/SAGE_Docs_Ppt_Apr2014/10_session_child_health_services/Apr2014_session10_integrated_health_services.pdf (accessed on 15 November 2021).
- Carroll, A. Integrated care through the lens of a complex adaptive system. In Handbook Integrated Care; Amelung, V., Stein, V., Suter, E., Goodwin, N., Nolte, E., Balicer, R., Eds.; Springer International Publishing: Cham, Switzerland, 2021; pp. 595–609. [Google Scholar]
- Edgren, L.; Barnard, K. Complex adaptive systems for management of integrated care. Leadersh. Health Serv. 2012, 25, 39–51. [Google Scholar] [CrossRef]
- Burke, C.; Broughan, J.; McCombe, G.; Fawsitt, R.; Carroll, Á.; Cullen, W. What are the priorities for the future development of integrated care? A scoping review. J. Integr. Care 2021, 30, 12–26. [Google Scholar] [CrossRef]
- Busetto, L.; Luijkx, K.; Calciolari, S.; Ortiz, L.G.G.; Vrijhoef, H.J.M. Barriers and facilitators to workforce changes in integrated care. Int. J. Integr. Care 2018, 18, 17. [Google Scholar] [CrossRef] [PubMed]
- Mitchell, C.; Tazzyman, A.; Howard, S.J.; Hodgson, D. More that unites us than divides us? A qualitative study of integration of community health and social care services. BMC Fam. Pract. 2020, 21, 96. [Google Scholar] [CrossRef] [PubMed]
- Crocker, H.; Kelly, L.; Harlock, J.; Fitzpatrick, R.; Peters, M. Measuring the benefits of the integration of health and social care: Qualitative interviews with professional stakeholders and patient representatives. BMC Health Serv. Res. 2020, 20, 515. [Google Scholar] [CrossRef]
- Breton, M.; Wankah, P.; Guillette, M.; Couturier, Y.; Belzile, L.; Gagnon, D.; Denis, J.L. Multiple perspectives analysis of the implementation of an integrated care model for older adults in Quebec. Int. J. Integr. Care 2019, 19, 6. [Google Scholar] [CrossRef]
- Rogers, H.L.; Hernando, S.H.; Núñez-Fernández, S.; Sanchez, A.; Martos, C.; Moreno, M.; Grandes, G. Barriers and facilitators in the implementation of an evidence-based health promotion intervention in a primary care setting: A qualitative study. J. Health Organ. Manag. 2021, 35, 349–367. [Google Scholar] [CrossRef]
- Rudkjobing, A.; Olejaz, M.; Birk, H.O.; Nielsen, A.J.; Hernandez-Quevedo, C.; Krasnik, A. Integrated care: A Danish perspective. BMJ 2012, 345, e4451. [Google Scholar] [CrossRef]
- Farmanova, E.; Baker, G.R.; Cohen, D. Combining integration of care and a population health approach: A scoping review of redesign strategies and interventions, and their impact. Int. J. Integr. Care 2019, 19, 5. [Google Scholar] [CrossRef]
- Shahzad, M.; Upshur, R.; Donnelly, P.; Bharmal, A.; Wei, X.; Feng, P.; Brown, A.D. A population-based approach to integrated healthcare delivery: A scoping review of clinical care and public health collaboration. BMC Public Health 2019, 19, 708. [Google Scholar] [CrossRef]
- Davidson, L.; Scott, J.; Forster, N. Patient experiences of integrated care within the United Kingdom: A systematic review. Int. J. Care Coord. 2021, 24, 39–56. [Google Scholar] [CrossRef]
- Sadler, E.; Potterton, V.; Anderson, R.; Khadjesari, Z.; Sheehan, K.; Butt, F.; Sevdalis, N.; Sandall, J. Service user, carer and provider perspectives on integrated care for older people with frailty, and factors perceived to facilitate and hinder implementation: A systematic review and narrative synthesis. PLoS ONE 2019, 14, e0216488. [Google Scholar] [CrossRef] [PubMed]
- Lawless, M.T.; Marshall, A.; Mittinty, M.M.; Harvey, G. What does integrated care mean from an older person’s perspective? A scoping review. BMJ Open 2020, 10, e035157. [Google Scholar] [CrossRef] [PubMed]
- Ward, V.; Pinkney, L.; Fry, G. Developing a framework for gathering and using service user experiences to improve integrated health and social care: The SUFFICE framework. BMC Res. Notes 2016, 9, 437. [Google Scholar] [CrossRef] [PubMed]
- Ferrer, L.; Goodwin, N. What are the principles that underpin integrated care? Int. J. Integr. Care 2014, 14, e037. [Google Scholar] [CrossRef]
- Øvretveit, J.; Hansson, J.; Brommels, M. An integrated health and social care organisation in Sweden: Creation and structure of a unique local public health and social care system. Health Policy 2010, 97, 113–121. [Google Scholar] [CrossRef]
- Burdett, T.; Inman, J. Person-centred integrated care with a health promotion/public health approach: A rapid review. J. Integr. Care 2021, 29, 357–371. [Google Scholar] [CrossRef]
- Rechel, B. How to enhance the integration of primary care and public health? Approaches, facilitating factors and policy options. Eur. J. Public Health 2019, 29. [Google Scholar] [CrossRef]
- Baum, F. The New Public Health; Oxford University Press: Oxford, UK, 2016. [Google Scholar]
- Kickbusch, I. Identifying Critical Societal Public Health Needs: In Search of the Public Health Paradigm for the 21st Century; World Federation of Public Health Associations: Geneva, Switzerland, 2008. [Google Scholar]
- Liljas, A.E.M.; Brattström, F.; Burström, B.; Schön, P.; Agerholm, J. Impact of integrated care on patient-related outcomes among older people—A systematic review. Int. J. Integr. Care 2019, 19, 6. [Google Scholar] [CrossRef]
- Greenfield, G.; Ignatowicz, A.M.; Belsi, A.; Pappas, Y.; Car, J.; Majeed, A.; Harris, M. Wake up, wake up! It’s me! It’s my life! Patient narratives on person-centeredness in the integrated care context: A qualitative study. BMC Health Serv. Res. 2014, 14, 619. [Google Scholar] [CrossRef]
- Pedersen, K.M.; Andersen, J.S.; Sondergaard, J. General practice and primary health care in Denmark. J. Am. Board Fam. Med. 2012, 25, S34–S38. [Google Scholar] [CrossRef]
- Rudkjøbing, A.; Strandberg-Larsen, M.; Vrangbæk, K.; Andersen, J.S.; Krasnik, A. Health care agreements as a tool for coordinating health and social services. Int. J. Integr. Care 2014, 14, e036. [Google Scholar] [CrossRef] [PubMed][Green Version]
- Olejaz, M.; Nielsen, A.; Rudkjøbing, A.; Birk, H.; Krasnik, A.; Hernandez-Quevedo, C. Denmark: Health system review. Health Syst. Transit. 2012, 14, 1–192. [Google Scholar]
- Vabo, S.I.; Burau, V. Governing the coordination of care for older people: Comparing care agreements in Denmark and Norway. Int. J. Soc. Welf. 2017, 28, 5–15. [Google Scholar] [CrossRef]
- Malmqvist, J.; Hellberg, K.; Möllås, G.; Rose, R.; Shevlin, M. Conducting the pilot study: A neglected part of the research process? Methodological findings supporting the importance of piloting in qualitative research studies. Int. J. Qual. Methods 2019, 18, 160940691987834. [Google Scholar] [CrossRef]
- Bengtsson, M. How to plan and perform a qualitative study using content analysis. NursingPlus Open 2016, 2, 8–14. [Google Scholar] [CrossRef]
- Plsek, P.E.; Greenhalgh, T. Complexity science: The challenge of complexity in health care. BMJ 2001, 323, 625–628. [Google Scholar] [CrossRef]
- Edgren, L. The meaning of integrated care: A systems approach. Int. J. Integr. Care 2008, 8, e68. [Google Scholar] [CrossRef]
- Kodner, D.L.; Spreeuwenberg, C. Integrated care: Meaning, logic, applications, and implications—A discussion paper. Int. J. Integr. Care 2002, 2, e12. [Google Scholar] [CrossRef]
- Gilman, P.R. Complex adaptive systems: A framework for an integrated chronic care model. Adv. Nurs. Sci. 2021, 44, 330–339. [Google Scholar] [CrossRef]
- Petts, R.A.; Lewis, R.K.; Brooks, K.; McGill, S.; Lovelady, T.; Galvez, M.; Davis, E. Examining patient and provider experiences with integrated care at a community health clinic. J. Behav. Health Serv. Res. 2021, 49, 32–49. [Google Scholar] [CrossRef]
- Haun, J.N.; Patel, N.R.; French, D.D.; Campbell, R.R.; Bradham, D.D.; Lapcevic, W.A. Association between health literacy and medical care costs in an integrated healthcare system: A regional population based study. BMC Health Serv. Res. 2015, 15, 249. [Google Scholar] [CrossRef]
- Sørensen, K.; Pelikan, J.M.; Röthlin, F.; Ganahl, K.; Slonska, Z.; Doyle, G.; Fullam, J.; Kondilis, B.; Agrafiotis, D.; Uiters, E.; et al. Health literacy in Europe: Comparative results of the European health literacy survey (HLS-EU). Eur. J. Public Health 2015, 25, 1053–1058. [Google Scholar] [CrossRef]
- Sørensen, K.; Van den Broucke, S.; Fullam, J.; Doyle, G.; Pelikan, J.; Slonska, Z.; Brand, H. Health literacy and public health: A systematic review and integration of definitions and models. BMC Public Health 2012, 12, 80. [Google Scholar] [CrossRef]
- Berkman, N.D.; Sheridan, S.L.; Donahue, K.E.; Halpern, D.J.; Crotty, K. Low health literacy and health outcomes: An updated systematic review. Ann. Intern. Med. 2011, 155, 97–107. [Google Scholar] [CrossRef]
- National Board of Health. The Health of the Danes the National Health Profile 2021-Key Challenges; Copenhagen 2022. Available online: https://www.sst.dk/-/media/Udgivelser/2022/Sundhedsprofil/Sundhedsprofilen-kort.ashx?sc_lang=da&hash=F5316DCC2A5FAED78CE8A864F590344B (accessed on 25 March 2022).
- Davis, M.M.; Gunn, R.; Gowen, L.K.; Miller, B.F.; Green, L.A.; Cohen, D.J. A qualitative study of patient experiences of care in integrated behavioral health and primary care settings: More similar than different. Transl. Behav. Med. 2018, 8, 649–659. [Google Scholar] [CrossRef]
- Mastellos, N.; Gunn, L.; Harris, M.; Majeed, A.; Car, J.; Pappas, Y. Assessing patients’ experience of integrated care: A survey of patient views in the North West London integrated care pilot. Int. J. Integr. Care 2014, 14, e015. [Google Scholar] [CrossRef][Green Version]
- Scholl, I.; Zill, J.M.; Härter, M.; Dirmaier, J. An integrative model of patient-centeredness—A systematic review and concept analysis. PLoS ONE 2014, 9, e107828. [Google Scholar] [CrossRef]
- Ling, T.; Brereton, L.; Conklin, A.; Newbould, J.; Roland, M. Barriers and facilitators to integrating care: Experiences from the English integrated care pilots. Int. J. Integr. Care 2012, 12, e129. [Google Scholar] [CrossRef]
- Threapleton, D.E.; Chung, R.Y.; Wong, S.Y.S.; Wong, E.; Chau, P.; Woo, J.; Chung, V.C.H.; Yeoh, E.K. Integrated care for older populations and its implementation facilitators and barriers: A rapid scoping review. Int. J. Qual. Health Care 2017, 29, 327–334. [Google Scholar] [CrossRef]
- Kozlowska, O.; Lumb, A.; Tan, G.D.; Rea, R. Barriers and facilitators to integrating primary and specialist healthcare in the United Kingdom: A narrative literature review. Future Healthc. J. 2018, 5, 64–80. [Google Scholar] [CrossRef]



| Informants | Individual Interw. | Pair Interw. | Focus Group Interw. | Total |
|---|---|---|---|---|
| Representative of the National Board of Health | 1 | - | - | |
| Representatives of the Region of Southern Denmark | 1 | 2 | - | |
| Health Department Consultants | 8 | - | - | |
| General practitioners | 4 | - | - | |
| Hospital doctors | 2 | - | - | |
| Nurse | 1 | - | - | |
| Total providers | (n = 17) | (n = 2) | (n = 0) | (n = 19) |
| Informants | Individual interw. | Pair interw. | Focus group interw. | Total |
| Patients, group Esbjerg | - | - | 8 | |
| Patients, group Vejle | - | - | 10 | |
| Total patients | (n = 0) | (n = 0) | (n = 18) | (n = 18) |
Publisher’s Note: MDPI stays neutral with regard to jurisdictional claims in published maps and institutional affiliations. |
© 2022 by the authors. Licensee MDPI, Basel, Switzerland. This article is an open access article distributed under the terms and conditions of the Creative Commons Attribution (CC BY) license (https://creativecommons.org/licenses/by/4.0/).
Share and Cite
Noor, F.; Gulis, G.; Eklund Karlsson, L. Users’ and Providers’ Perceptions about Integrated Health Care in Southern Denmark. Societies 2022, 12, 124. https://doi.org/10.3390/soc12050124
Noor F, Gulis G, Eklund Karlsson L. Users’ and Providers’ Perceptions about Integrated Health Care in Southern Denmark. Societies. 2022; 12(5):124. https://doi.org/10.3390/soc12050124
Chicago/Turabian StyleNoor, Fadumo, Gabriel Gulis, and Leena Eklund Karlsson. 2022. "Users’ and Providers’ Perceptions about Integrated Health Care in Southern Denmark" Societies 12, no. 5: 124. https://doi.org/10.3390/soc12050124
APA StyleNoor, F., Gulis, G., & Eklund Karlsson, L. (2022). Users’ and Providers’ Perceptions about Integrated Health Care in Southern Denmark. Societies, 12(5), 124. https://doi.org/10.3390/soc12050124

