Role of Dietary Catalpol Supplementation in Regulating Reproductive Development of Harmonia axyridis
Simple Summary
Abstract
1. Introduction
2. Materials and Methods
2.1. Source and Rearing of Test Insects
2.2. Formulation and Preparation of Artificial Diets
2.3. Statistics of Physiological Characteristic Indicators Related to the Growth and Development of H. axyridis
2.4. Assessment of the Reproductive Capacity of the H. axyridis
2.5. Extraction of Total RNA and cDNA Synthesis
2.6. Reverse Transcription Quantitative PCR (RT-qPCR)
2.7. Determination of Sugar Content and Trehalase Enzyme Activity Related to H. axyridis
2.8. Determination of Protein Content
2.9. Data Analyses
3. Results
3.1. The Effect of Feeding Catalpol on the Weight and Developmental Duration of H. axyridis
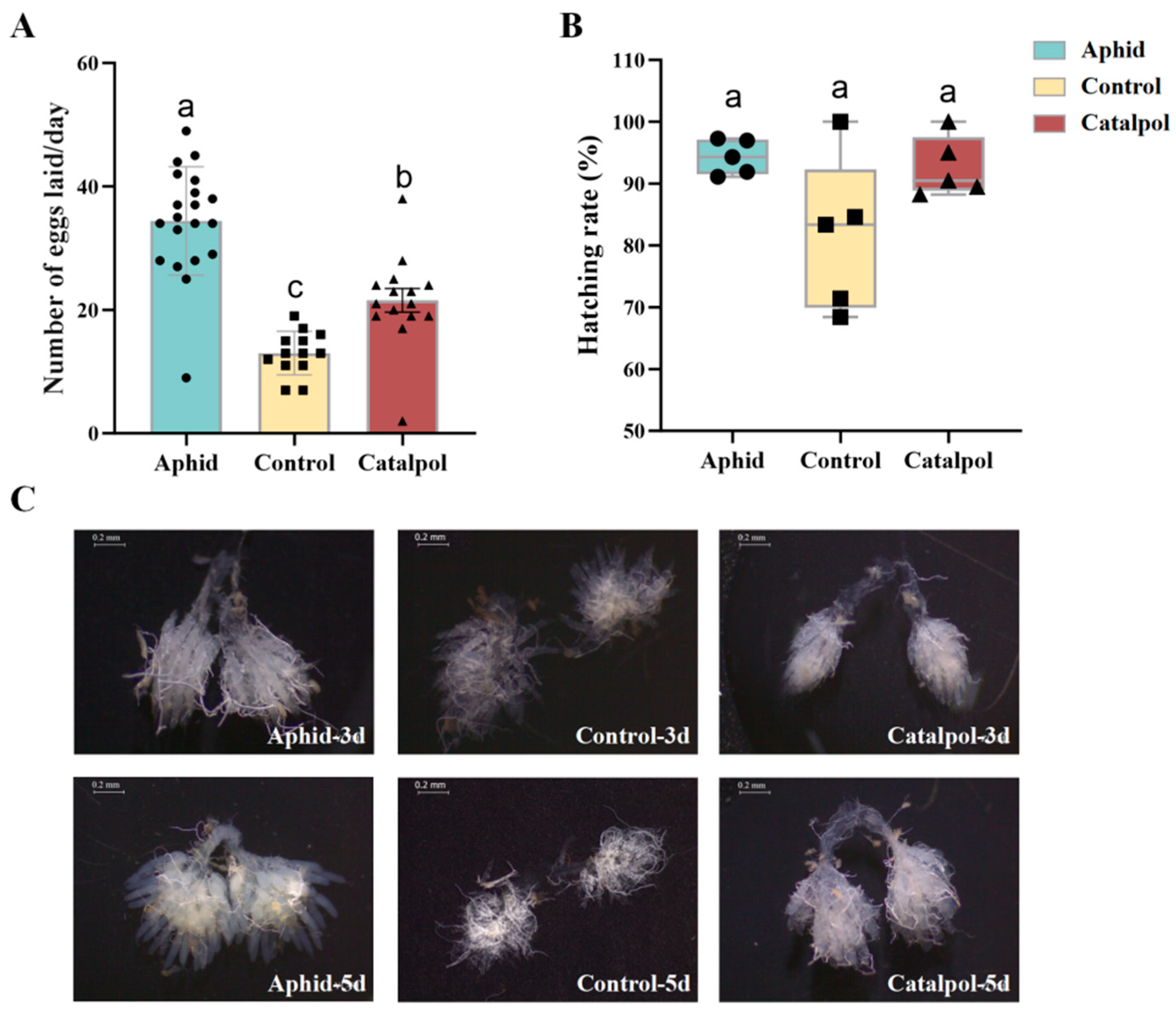
3.2. Effects of Feeding Catalpol on the Fecundity, Egg Hatching Rate and Ovarian Development of Female H. axyridis
3.3. Effects of Feeding Catalpol on the Expression of Vg and VgR Genes in Female H. axyridis
3.4. Effect of Feeding Catalpol on the Content of Related Sugar and the Activity of Trehalase in H. axyridis
3.5. Effect of Feeding Catalpol on the Expression Levels of TRE1 and TRE2 Genes in H. axyridis
4. Discussion
5. Conclusions
Author Contributions
Funding
Data Availability Statement
Conflicts of Interest
References
- Hao, F.; Wu, W.; Li, K.; Wang, H.; Zhou, X.; Jiang, L.; Li, J.; Ding, Z.; Cai, L. Design, synthesis, and insecticidal activities of novel sulfone derivatives. J. Agric. Food Chem. 2025, 73, 18141–18152. [Google Scholar] [CrossRef] [PubMed]
- Xu, S.; Hu, X.; Liu, Y.; Wang, X.; Wang, Y.; Li, G.; Turlings, T.C.J.; Li, Y. The threat of the fall armyworm to asian rice production is amplified by the brown planthopper. Plant Cell Environ. 2025, 48, 1060–1072. [Google Scholar] [CrossRef] [PubMed]
- Silva-Sanzana, C.; Estevez, J.M.; Blanco-Herrera, F. Influence of cell wall polymers and their modifying enzymes during plant-aphid interactions. J. Exp. Bot. 2020, 71, 3854–3864. [Google Scholar] [CrossRef] [PubMed]
- Jasrotia, P.; Sharma, S.; Nagpal, M.; Kamboj, D.; Kashyap, P.L.; Kumar, S.; Mishra, C.N.; Kumar, S.; Singh, G.P. Comparative transcriptome analysis of wheat in response to corn leaf aphid, Rhopalosiphum maidis F. infestation. Front. Plant Sci. 2022, 13, 989365. [Google Scholar] [CrossRef]
- Xu, H.X.; Yang, Y.J.; Lu, Y.H.; Zheng, X.S.; Tian, J.C.; Lai, F.X.; Fu, Q.; Lu, Z.X. Sustainable management of rice insect pests by non-chemical-insecticide technologies in china. Rice Sci. 2017, 24, 61–72. [Google Scholar] [CrossRef]
- Hu, X.S.; Peng, J.F.; Wang, H.; Han, S.Q.; Li, J.W.; Yan, F.Y.; Zhou, Z.F.; Zhang, H.; Liu, T.X. Early monitoring of parasitism by Aphidiinae parasitoids on the grain aphid Sitobion miscanthi in wheat fields using DNA barcoding. Pest Manag. Sci. 2023, 79, 1381–1387. [Google Scholar] [CrossRef]
- Yang, R.H.; Du, X.N.; Khojasteh, M.; Shah, S.M.A.; Peng, Y.Z.; Zhu, Z.F.; Xu, Z.Y.; Chen, G.Y. Green guardians: The biocontrol potential of Pseudomonas-derived metabolites for sustainable agriculture. Biol. Control 2025, 201, 105699. [Google Scholar] [CrossRef]
- Yuan, X.; Meng, Q.; Lu, Z.; Wang, C.; He, Y.; Li, K.; Du, J.; Fu, Y. AcMNPV, a viral insecticide of Lepidoptera pests, stimulates the immune response of the natural enemy Arma chinensis Fallou. Appl. Environ. Microbiol. 2025, 91, e0061325. [Google Scholar] [CrossRef]
- Khan, W.; Zhu, Y.; Khan, A.; Zhao, L.; Yang, Y.M.; Wang, N.; Hao, M.; Ma, Y.; Nepal, J.; Ullah, F.; et al. Above-and below-ground feedback loop of maize is jointly enhanced by plant growth-promoting rhizobacteria and arbuscular mycorrhizal fungi in drier soil. Sci. Total Environ. 2024, 917, 170417. [Google Scholar] [CrossRef]
- Qiao, Y.; Wang, Z.; Sun, H.; Guo, H.; Song, Y.; Zhang, H.; Ruan, Y.; Xu, Q.; Huang, Q.; Shen, Q.; et al. Synthetic community derived from grafted watermelon rhizosphere provides protection for ungrafted watermelon against Fusarium oxysporum via microbial synergistic effects. Microbiome 2024, 12, 101. [Google Scholar] [CrossRef]
- Parsons, J.; Lopes, M.S.; Mezzalama, M.; Riudavets, J. The impact of biological control on pest survival and Aspergillus flavus in two stored maize genotypes. Biol. Control 2025, 206, 105791. [Google Scholar] [CrossRef]
- Wang, K.; Wang, Q.; Yang, L.; Lu, Y. Community structure of predators in walnut orchards and biocontrol effectiveness of the dominant species, Hippodamia variegata (coleoptera: Coccinellidae) on the small walnut aphid, Chromaphis juglandicola (hemiptera: Aphididae) in southern Xinjiang. Environ. Entomol. 2025, 54, 747–755. [Google Scholar] [CrossRef] [PubMed]
- Zhao, Y.; Zhan, Q.; Wang, Y.; Cao, R.; Jiang, L.; Xu, Q. Chromosome-level genome of the brown lacewing Micromus angulatus (Stephens, 1836) (neuroptera: Hemerobiidae). Sci. Data 2025, 12, 394. [Google Scholar] [CrossRef] [PubMed]
- Mutuku, B.; Mwendwa, S.M.; Amwoka, E.M. Evaluation of selected crops for rearing predatory mite (Phytoseiulus persimilis), a predator of two-spotted red spider mites. Heliyon 2024, 10, e38161. [Google Scholar] [CrossRef]
- Cheng, Y.; Yu, Y.; Zhou, Y.H.; Li, F.L. An improved artificial diet for larvae of the seven-spotted ladybird beetle Coccinella septempunctata L. Biol. Control 2022, 171, 104949. [Google Scholar] [CrossRef]
- Bonte, M.; Samih, M.A.; De Clercq, P. Development and reproduction of Adalia bipunctata on factitious and artificial foods. Biol. Control 2010, 55, 485–491. [Google Scholar] [CrossRef]
- Sun, X.; Ge, S.; Chu, B.; He, W.; Yang, X.; Wu, K. Development and reproduction of Grapholita molesta (Lepidoptera: Tortricidae) on the 3 artificial diets in the laboratory. J. Econ. Entomol. 2025, 118, 229–241. [Google Scholar] [CrossRef]
- Zhang, S.; Zhang, X.; Liang, J.; Huang, S.; Huang, B.; Ren, C.; Gao, H.; Liu, Q. Proteomic analysis of midgut of silkworm reared on artificial diet and mulberry leaves and functional study of three UGT genes. Int. J. Mol. Sci. 2025, 26, 1309. [Google Scholar] [CrossRef]
- Sun, Y.X.; Hao, Y.N.; Liu, T.X. A β-carotene-amended artificial diet increases larval survival and be applicable in mass rearing of Harmonia axyridis. Biol. Control 2018, 123, 105–110. [Google Scholar] [CrossRef]
- Zhang, T.; He, Y.; Zeng, J.; Zhang, L.; Zeng, F.; Mao, J.; Zhang, G. Search for nutritional fitness traits in a biological pest control agent Harmonia axyridis using comparative transcriptomics. Front. Physiol 2019, 10, 1148. [Google Scholar] [CrossRef]
- Liu, L.; Zhao, D.; Wang, G.; He, Q.; Song, Y.; Jiang, Y.; Xia, Q.; Zhao, P. Adaptive changes in detoxification metabolism and transmembrane transport of Bombyx mori malpighian tubules to artificial diet. Int. J. Mol. Sci. 2023, 24, 9949. [Google Scholar] [CrossRef] [PubMed]
- Zeng, R.L.; Liu, H.L.; Feng, C.C.; Liu, D.Y.; Wang, Y.; Lei, Q.; Guo, S.P.; Li, B.; Guan, Y.; Liu, Y.; et al. Effect of artificial feed on the biological characteristics of adult Coccinella septempunctata. Chin. Agric. Sci. Bull. 2020, 36, 117–123. [Google Scholar] [CrossRef]
- Wang, H.J.; Ran, H.F.; Yin, Y.; Xu, X.G.; Jiang, B.X.; Yu, S.Q.; Chen, Y.J.; Ren, H.J.; Feng, S.; Zhang, J.F.; et al. Catalpol improves impaired neurovascular unit in ischemic stroke rats via enhancing VEGF-PI3K/AKT and VEGF-MEK1/2/ERK1/2 signaling. Acta Pharmacol. Sin. 2022, 43, 1670–1685. [Google Scholar] [CrossRef] [PubMed]
- Bhattamisra, S.K.; Koh, H.M.; Lim, S.Y.; Choudhury, H.; Pandey, M. Molecular and Biochemical Pathways of Catalpol in Alleviating Diabetes Mellitus and Its Complications. Biomolecules 2021, 11, 323. [Google Scholar] [CrossRef]
- Zhang, X.; Liu, K.; Shi, M.; Xie, L.; Deng, M.; Chen, H.; Li, X. Therapeutic potential of catalpol and geniposide in Alzheimer’s and Parkinson’s diseases: A snapshot of their underlying mechanisms. Brain Res. Bull. 2021, 174, 281–295. [Google Scholar] [CrossRef]
- Nie, W.; Zhu, H.; Sun, X.; Zhou, J.; Xu, H.; Yu, Z.; Lu, M.; Jiang, B.; Zhou, L.; Zhou, X. Catalpol attenuates hepatic glucose metabolism disorder and oxidative stress in triptolide-induced liver injury by regulating the SIRT1/HIF-1α pathway. Int. J. Biol. Sci. 2024, 20, 4077–4097. [Google Scholar] [CrossRef]
- Lang, X.; Xu, L.; Li, L.; Feng, X. The mechanism of catalpol to improve oxidative damage of dermal fibroblasts based on nrf2/ho-1 signaling pathway. Drug Des. Dev. Ther. 2024, 18, 2287–2297. [Google Scholar] [CrossRef]
- Li, B.; Zhou, X.; Zhen, L.; Zhang, W.; Lu, J.; Zhou, J.; Tang, H.; Wang, H. Catapol reduced the cognitive and mood dysfunctions in post-stroke depression mice via promoting PI3K-mediated adult neurogenesis. Aging 2023, 15, 8433–8443. [Google Scholar] [CrossRef]
- Liang, X.; Zhao, Y.; Xu, T.; Wang, W.; Sun, W.; Wang, R. Catalpol alleviates depression by inhibiting NLRP3 inflammasome via TLR4/MAPK/NF-Kb pathway. Iran. J. Public Health 2023, 52, 722–731. [Google Scholar] [CrossRef]
- Wang, J.; Zhang, Y.; Zhang, M.; Sun, S.; Zhong, Y.; Han, L.; Xu, Y.; Wan, D.; Zhang, J.; Zhu, H. Feasibility of catalpol intranasal administration and its protective effect on acute cerebral ischemia in rats via anti-oxidative and anti-apoptotic mechanisms. Drug Des. Dev. Ther. 2022, 16, 279–296. [Google Scholar] [CrossRef]
- Michaud, K.M.; Irwin, R.E.; Barber, N.A.; Adler, L.S. Preinfection Effects of Nectar Secondary Compounds on a Bumble Bee Gut Pathogen. Environ. Entomol. 2017, 48, 685–690. [Google Scholar] [CrossRef] [PubMed]
- Bradley, L.E.; Kelly, C.A.; Bowers, M.D. Host Plant Suitability in a Specialist Herbivore, Euphydryas anicia (Nymphalidae): Preference, Performance and Sequestration. J. Chem. Ecol. 2018, 44, 1051–1057. [Google Scholar] [CrossRef] [PubMed]
- Tan, X.; Hu, N.; Zhang, F.; Ramirez-Romero, R.; Desneux, N.; Wang, S.; Ge, F. Mixed release of two parasitoids and a polyphagous ladybird as a potential strategy to control the tobacco whitefly Bemisia tabaci. Sci. Rep. 2016, 6, 28245. [Google Scholar] [CrossRef] [PubMed][Green Version]
- Wen, X.; Gao, G. Effects of temperature and extraguild prey density on intraguild predation of Coccinella septempunctata and Harmonia axyridis. Insects 2025, 16, 62. [Google Scholar] [CrossRef]
- Li, C.; Yu, J.; Mao, R.; Kang, K.; Xu, L.; Wu, M. Functional and numerical responses of Harmonia axyridis (coleoptera: Coccinellidae) to Rhopalosiphum nymphaeae (hemiptera: Aphididae) and their potential for biological control. Insects 2024, 15, 633. [Google Scholar] [CrossRef]
- Hermann, S.L.; Landis, D.A. Scaling up our understanding of non-consumptive effects in insect systems. Curr. Opin. Insect Sci. 2017, 20, 54–60. [Google Scholar] [CrossRef]
- Zhan, Y.; Wang, J.; Kong, X.; Liu, Y. Perception and kairomonal response of the coccinellid predator (Harmonia axyridis) to the fall armyworm (Spodoptera frugiperda) sex pheromone. Front. Physiol. 2023, 14, 1167174. [Google Scholar] [CrossRef]
- Fan, Z.; Lv, X.; Huang, Y.; Kong, W.; Ma, C.; Yan, H. Non-consumptive effects of Harmonia axyridis on the reproduction and metabolism of Spodoptera frugiperda. Insects 2024, 15, 395. [Google Scholar] [CrossRef]
- Roy, S.; Saha, T.T.; Zou, Z.; Raikhel, A.S. Regulatory pathways controlling female insect reproduction. Annu. Rev. Entomol. 2018, 63, 489–511. [Google Scholar] [CrossRef]
- Wu, Z.; Yang, L.; He, Q.; Zhou, S. Regulatory Mechanisms of Vitellogenesis in Insects. Front. Cell Dev. Biol. 2021, 8, 593613. [Google Scholar] [CrossRef]
- Hu, K.; Tian, P.; Tang, Y.; Yang, L.; Qiu, L.; He, H.; Ding, W.; Li, Z.; Li, Y. Molecular Characterization of Vitellogenin and Its Receptor in Sogatella furcifera, and Their Function in Oocyte Maturation. Front. Physiol. 2019, 10, 1532. [Google Scholar] [CrossRef] [PubMed]
- Becker, A.; Schlöder, P.; Steele, J.E.; Wegener, G. The regulation of trehalose metabolism in insects. Experientia 1996, 52, 433–439. [Google Scholar] [CrossRef] [PubMed]
- Li, Y.N.; Liu, Y.B.; Xie, X.Q.; Zhang, J.N.; Li, W.L. The modulation of trehalose metabolism by 20-hydroxyecdysone in Antheraea pernyi (lepidoptera: Saturniidae) during its diapause termination and post-termination period. J. Insect Sci. 2020, 20, 18. [Google Scholar] [CrossRef] [PubMed]
- Tellis, M.B.; Kotkar, H.M.; Joshi, R.S. Regulation of trehalose metabolism in insects: From genes to the metabolite window. Glycobiology 2023, 33, 262–273. [Google Scholar] [CrossRef]
- Wu, H.; Sun, C.; Wu, Y.; Cao, C.; Sun, L. Physiological roles of trehalose in Hyphantria cunea revealed by RNA interference of trehalose-6-phosphate synthase and trehalase genes. Pestic. Biochem. Physiol. 2025, 211, 106422. [Google Scholar] [CrossRef]
- Luo, Y.J.; Chen, Y.; Wang, X.J.; Wang, S.T.; Yang, Y.Y.; Xu, H.X.; Qu, C.; Wu, Y.; Li, C.; Wang, S.G.; et al. Validamycin affects the development and chitin metabolism in Spodoptera frugiperda by inhibiting trehalase activity. Entomol. Gen. 2022, 42, 931–939. [Google Scholar] [CrossRef]
- Gao, Q. Regulation and Mechanism of Juvenile Hormone on Reproductive Diapause of Harmonia axyridis. Ph.D. Thesis, Huazhong AgriIcultural University, Wuhan, China, 2021. [Google Scholar] [CrossRef]
- Yang, X.; Pan, H.; Yuan, L.; Zhou, X. Reference gene selection for RT-qPCR analysis in Harmonia axyridis, a global invasive lady beetle. Sci. Rep. 2018, 8, 2689. [Google Scholar] [CrossRef]
- Livak, K.J.; Schmittgen, T.D. Analysis of relative gene expression data using real-time quantitative PCR and the 2−∆∆CT Method. Methods 2001, 25, 402–408. [Google Scholar] [CrossRef]
- Li, Y.; Wang, S.; Liu, Y.; Lu, Y.; Zhou, M.; Wang, S.; Wang, S. The Effect of Different Dietary Sugars on the Development and Fecundity of Harmon axyridis. Front. Physiol. 2020, 11, 574851. [Google Scholar] [CrossRef]
- Faria, L.V.; Takahashi, T.A.; Garcia, A.G.; Parra, J.R.P. Artificial diet for immatures of Sphenophorus levis vaurie, 1978 (coleoptera: Curculionidae), based on a multidimensional model. Insects 2024, 15, 944. [Google Scholar] [CrossRef]
- Ding, Y.; Yu, X.; Jiang, Y.; Wang, Y.C.; Zhang, F.; Xu, D.J. Ovarian protective effect of catalpol on premature ovarian insufficiency rats by regulating Hedgehog pathway. Drug Eval. Res. 2024, 47, 2041–2048. [Google Scholar]
- Su, Z. Study and Mechanism on the Effect of Zigui Yichong Fang Onimproving Ovarian Reserve of Mice with Premature Ovarian Insufficiency by Activating SIRT1/Foxo. Ph.D. Thesis, Hebei University of Chinese Medicine, Shijiazhuang, China, 2022. [Google Scholar]
- Jiao, N.; Chen, Y.; Zhu, Y.; Wang, W.; Liu, M.; Ding, W.; Lv, G.; Lu, J.; Yu, B.; Xu, H. Protective effects of catalpol on diabetes mellitus-induced male reproductive damage via suppression of the AGEs/RAGE/Nox4 signaling pathway. Life Sci. 2020, 256, 116736. [Google Scholar] [CrossRef] [PubMed]
- Yan, J.; Deng, D.; Wu, Y.; Wu, K.; Qu, J.; Li, F. Catalpol protects rat ovarian granulosa cells against oxidative stress and apoptosis through modulating the PI3K/Akt/mTOR signaling pathway. Biosci. Rep. 2020, 40, BSR20194032. [Google Scholar] [CrossRef] [PubMed]
- Zhao, J.; Tan, Y.; Feng, Z.; Zhou, Y.; Wang, F.; Zhou, G.; Yan, J.; Nie, X. Catalpol attenuates polycystic ovarian syndrome by regulating sirtuin 1 mediated NF-κB signaling pathway. Reprod. Biol. 2022, 22, 100671. [Google Scholar] [CrossRef]
- Zhu, L.; Chen, X.; Lv, J.; Huang, Z.; Pu, Z.; Liu, S. Artificial diets can manipulate the reproductive development status of predatory ladybird beetles and hold promise for their shelf-life management. Heliyon 2024, 10, e29836. [Google Scholar] [CrossRef]
- Tapia-Rivera, J.C.; Tapia-González, J.M.; Alburaki, M.; Chan, P.; Sánchez-Cordova, R.; Macías-Macías, J.O.; Corona, M. The Effects of Artificial Diets Containing Free Amino Acids Versus Intact Proteins on Biomarkers of Nutrition and Deformed Wing Virus Levels in the Honey Bee. Insects 2025, 16, 375. [Google Scholar] [CrossRef]
- Jindra, M.; Palli, S.R.; Riddiford, L.M. The juvenile hormone signaling pathway in insect development. Annu. Rev. Entomol. 2013, 58, 181–204. [Google Scholar] [CrossRef]
- Santos, C.G.; Humann, F.C.; Hartfelder, K. Juvenile hormone signaling in insect oogenesis. Curr. Opin. Insect Sci. 2019, 31, 43–48. [Google Scholar] [CrossRef]
- Cheng, Y.; Zhou, Y.; Li, C. Effects of the ecdysone receptor on the regulation of reproduction in Coccinella septempunctata. Insects 2025, 16, 643. [Google Scholar] [CrossRef]
- Li, Y.; Hou, P.; Li, R.; Li, P.; Ma, Z.; Wu, H.; Jiang, Z. A functional study of the trehalase genes in Tribolium castaneum and their application in the construction of RNAi engineering bacteria. Pestic. Biochem. Physiol. 2025, 208, 106315. [Google Scholar] [CrossRef]
- Elbein, A.D.; Pan, Y.T.; Pastuszak, I.; Carroll, D. New insights on trehalose: A multifunctional molecule. Glycobiology 2003, 13, 17R–27R. [Google Scholar] [CrossRef] [PubMed]
- Shieh, J.P.; Cheng, K.C.; Chung, H.H.; Kerh, Y.F.; Yeh, C.H.; Cheng, J.T. Plasma glucose lowering mechanisms of catalpol, an active principle from roots of Rehmannia glutinosa, in streptozotocin-induced diabetic rats. J. Agric. Food Chem. 2011, 59, 3747–3753. [Google Scholar] [CrossRef] [PubMed]
- Tang, B.; Qin, Z.; Shi, Z.K.; Wang, S.; Guo, X.J.; Wang, S.G.; Zhang, F. Trehalase in Harmonia axyridis (Coleoptera: Coccinellidae): Effects on beetle locomotory activity and the correlation with trehalose metabolism under starvation conditions. Appl. Entomol. Zool. 2014, 49, 255–264. [Google Scholar] [CrossRef]
- Wang, Z.; Long, G.Y.; Jin, D.C.; Yang, H.; Zhou, C.; Yang, X.B. Knockdown of two trehalase genes by RNA interference is lethal to the white-backed planthopper Sogatella furcifera (horváth) (hemiptera: Delphacidae). Biomolecules 2022, 12, 1699. [Google Scholar] [CrossRef]
- Zheng, Z.; Liu, Y.; Chen, D.; Yang, J.; Ren, L.; Jin, Z.; Wang, W.; Liu, X.; He, J.; Zheng, N.; et al. Catalpol improved energy metabolism and inflammation through the SIRT5-mediated signaling pathway to ameliorate myocardial injury. Sci. Rep. 2024, 14, 29240. [Google Scholar] [CrossRef]
- Li, X.; Xu, Z.; Jiang, Z.; Sun, L.; Ji, J.; Miao, J.; Zhang, X.; Li, X.; Huang, S.; Wang, T.; et al. Hypoglycemic effect of catalpol on high-fat diet/streptozotocin-induced diabetic mice by increasing skeletal muscle mitochondrial biogenesis. Acta Biochim. Biophys. Sin. 2014, 46, 738–748. [Google Scholar] [CrossRef]
- Qin, Q.; Zhang, B.; Fang, B.; Chang, Y.; Li, X.; An, S.; Zhao, W. Juvenile hormone controls trehalose metabolism by regulating trehalase 2 activity in ovarian development of Helicoverpa armigera. Insect Mol. Biol. 2025, 34, 249–262. [Google Scholar] [CrossRef]
- Schukarucha Gomes, A.; Ellis, C.E.; Spigelman, A.F.; Dos Santos, T.; Maghera, J.; Suzuki, K.; MacDonald, P.E. Molecular correlates of glycine receptor activity in human β cells. Mol. Metab. 2025, 96, 102156. [Google Scholar] [CrossRef]
- Chen, L.; Cheng, J.; Yang, M.W.; Ku, B.Q. Effect of catalpol on glucose and lipid metabolism in 3t3-l1 adipocytes and its possible mechanism. Tradit. Chin. Drug Res. Clin. 2013, 24, 111–114. [Google Scholar]
- Huang, X.; Liu, G.; Guo, J.; Su, Z. The PI3K/AKT pathway in obesity and type 2 diabetes. Int. J. Biol. Sci. 2018, 14, 1483–1496. [Google Scholar] [CrossRef]





| Basic Artificial Diet | Improved Artificial Diet | |
|---|---|---|
| Fresh pork liver | 40 g | 40 g |
| Royal jelly | 3 g | 3 g |
| Vitamin C | 2 g | 2 g |
| Sucrose | 3 g | 3 g |
| Yeast powder | 2 g | 2 g |
| Agar | 3 g | 3 g |
| ddH2O | 30 mL | 30 mL |
| Catalpol master mix | 20 mL |
| Gene Name | Primer Sequence (5′-3′) | |
|---|---|---|
| Forward Primer | Reverse Primer | |
| rp49 | GCGATCGCTATGGAAAACTC | TACGATTTTGCATCAACAGT |
| Vg1 | GCAACAGAGTCCGTGGTCTTT | GCTGCTTTCACCGTTCTTCAA |
| Vg2 | CAATCAAAACTCAAGCAAGGAGA | GTCAAAAACTGGATGGACAACAA |
| VgR | TGTAGGAGGCGAAGCAATGAT | TGGGATGTGACAGGGAAATAA |
| TRE1-1 | CTTCGCCAGTCAAATCGTCA | CCGTTTGGGACATTCCAGAT |
| TRE1-2 | TGACAACTTCCAACCTGGTAATG | TTCCTTCGAGACATCTGGCTTA |
| TRE1-3 | ACAGTCCCTCAGAATCTATCGTC | GGAGCCAAGTCTCAAGCTCATC |
| TRE1-4 | TTACTGCCAGTTTGATGACCAT | CATTTCGCTAATCAGAAGACCCT |
| TRE1-5 | TGATGATGAGGTACGACGAGA | GTAGCAAGGACCTAACAAACTG |
| TRE2-l | TTCCAGGTGGGAGATTCAGG | GGGATCAATGTAGGAGGCTGTG |
| TRE2-2 | CAATCAGGGTGCTGTAATGTCG | CGTAGTTGGCTCATTCGTTTCC |
Disclaimer/Publisher’s Note: The statements, opinions and data contained in all publications are solely those of the individual author(s) and contributor(s) and not of MDPI and/or the editor(s). MDPI and/or the editor(s) disclaim responsibility for any injury to people or property resulting from any ideas, methods, instructions or products referred to in the content. |
© 2025 by the authors. Licensee MDPI, Basel, Switzerland. This article is an open access article distributed under the terms and conditions of the Creative Commons Attribution (CC BY) license.
Share and Cite
Zhao, K.; Shen, Q.; Wan, S.; Chen, L.; Tao, S.; Xie, Y.; Zhou, M.; Li, Y.; Tang, B. Role of Dietary Catalpol Supplementation in Regulating Reproductive Development of Harmonia axyridis. Insects 2026, 17, 20. https://doi.org/10.3390/insects17010020
Zhao K, Shen Q, Wan S, Chen L, Tao S, Xie Y, Zhou M, Li Y, Tang B. Role of Dietary Catalpol Supplementation in Regulating Reproductive Development of Harmonia axyridis. Insects. 2026; 17(1):20. https://doi.org/10.3390/insects17010020
Chicago/Turabian StyleZhao, Keting, Qintian Shen, Sijing Wan, Liya Chen, Shiyu Tao, Yexin Xie, Min Zhou, Yan Li, and Bin Tang. 2026. "Role of Dietary Catalpol Supplementation in Regulating Reproductive Development of Harmonia axyridis" Insects 17, no. 1: 20. https://doi.org/10.3390/insects17010020
APA StyleZhao, K., Shen, Q., Wan, S., Chen, L., Tao, S., Xie, Y., Zhou, M., Li, Y., & Tang, B. (2026). Role of Dietary Catalpol Supplementation in Regulating Reproductive Development of Harmonia axyridis. Insects, 17(1), 20. https://doi.org/10.3390/insects17010020
