Identification of Core Genes of Toll-like Receptor Pathway from Lymantria dispar and Induced Expression upon Immune Stimulant
Abstract
:Simple Summary
Abstract
1. Introduction
2. Materials and Methods
2.1. Identification of Coding Sequences of Core Genes of L. dispar TLR Pathway
2.2. Primary and 3-Dimensional Structural Analysis
2.3. Phylogenetic Analysis of L. dispar TLRs
2.4. Insect Maintenance and Immune Challenge
2.5. RNA Extraction and cDNA Synthesis
2.6. Quantitative Real-Time RT-PCR (qRT-PCR)
2.7. Statistical Analysis
3. Results
3.1. Identification of the TLR Signaling Pathway Core Genes in L. dispar
3.2. Structural Analysis of TIR Domain of TLRs and MyD88 in L. dispar
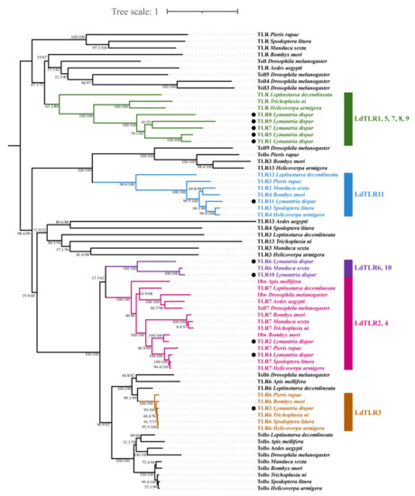
3.3. Phylogenetic Analysis of LdTLRs
3.4. Expression Analysis of L. dispar Toll-Like Receptors upon LdMNPV Infection
3.5. Activation of Downstream TLR Pathway Factors of L. dispar in Response to LdMNPV Challenge
4. Discussion
Supplementary Materials
Author Contributions
Funding
Institutional Review Board Statement
Informed Consent Statement
Data Availability Statement
Acknowledgments
Conflicts of Interest
References
- Kojour, M.A.M.; Han, Y.S.; Jo, Y.H. An overview of insect innate immunity. Entomol. Res. 2020, 50, 282–291. [Google Scholar] [CrossRef]
- He, Y.-J.; Lu, G.; Qi, Y.-H.; Zhang, Y.; Zhang, X.-D.; Huang, H.-J.; Zhuo, J.-C.; Sun, Z.-T.; Yan, F.; Chen, J.-P.; et al. Activation of Toll immune pathway in an insect vector induced by a plant virus. Front. Immunol. 2021, 11, 613957. [Google Scholar] [CrossRef] [PubMed]
- Kingsolver, M.B.; Huang, Z.J.; Hardy, R.W. Insect antiviral innate immunity: Pathways, effectors, and connections. J. Mol. Biol. 2013, 425, 4921–4936. [Google Scholar] [CrossRef] [Green Version]
- Lemaitre, B.; Hoffmann, J. The host defense of Drosophila melanogaster. Annu. Rev. Immunol. 2007, 25, 697–743. [Google Scholar] [CrossRef] [PubMed] [Green Version]
- Viljakainen, L. Evolutionary genetics of insect innate immunity. Brief. Funct. Genomics 2015, 14, 407–412. [Google Scholar] [CrossRef] [PubMed] [Green Version]
- Bang, I.S. JAK/STAT signaling in insect innate immunity. Entomol. Res. 2019, 49, 339–353. [Google Scholar] [CrossRef]
- Lemaitre, B.; Nicolas, E.; Michaut, L.; Reichhart, J.M.; Hoffmann, J.A. The dorsoventral regulatory gene cassette spatzle/Toll/cactus controls the potent antifungal response in Drosophila adults. Cell 1996, 86, 973–983. [Google Scholar] [CrossRef] [Green Version]
- Kawai, T.; Akira, S. Toll-like receptors and their crosstalk with other innate receptors in infection and immunity. Immunity 2011, 34, 637–650. [Google Scholar] [CrossRef] [Green Version]
- Kawai, T.; Akira, S. The role of pattern-recognition receptors in innate immunity: Update on Toll-like receptors. Nat. Immunol. 2010, 11, 373–384. [Google Scholar] [CrossRef]
- Broad, A.; Kirby, J.A.; Jones, D.E.; Applied, I.; Transplantation Research Group. Toll-like receptor interactions: Tolerance of MyD88-dependent cytokines but enhancement of MyD88-independent interferon-beta production. Immunology 2007, 120, 103–111. [Google Scholar] [CrossRef]
- Zambon, R.A.; Nandakumar, M.; Vakharia, V.N.; Wu, L.P. The Toll pathway is important for an antiviral response in Drosophila. Proc. Natl. Acad. Sci. USA 2005, 102, 7257–7262. [Google Scholar] [CrossRef] [Green Version]
- Nakamoto, M.; Moy, R.H.; Xu, J.; Bambina, S.; Yasunaga, A.; Shelly, S.S.; Gold, B.; Cherry, S. Virus recognition by Toll-7 activates antiviral autophagy in Drosophila. Immunity 2012, 36, 658–667. [Google Scholar] [CrossRef] [PubMed] [Green Version]
- Xi, Z.Y.; Ramirez, J.L.; Dimopoulos, G. The Aedes aegypti Toll pathway controls dengue virus infection. PLoS Pathog. 2008, 4, e1000098. [Google Scholar] [CrossRef] [PubMed]
- Wu, Y.; Bogdanowicz, S.M.; Andres, J.A.; Vieira, K.A.; Wang, B.; Cossé, A.; Pfister, S.E. Tracking invasions of a destructive defoliator, the gypsy moth (Erebidae: Lymantria dispar): Population structure, origin of intercepted specimens, and Asian introgression into North America. Evol. Appl. 2020, 13, 2056–2070. [Google Scholar] [CrossRef] [PubMed] [Green Version]
- Bhattarai, U.R.; Li, F.J.; Bhattarai, M.K.; Masoudi, A.; Wang, D. Phototransduction and circadian entrainment are the key pathways in the signaling mechanism for the baculovirus induced tree-top disease in the lepidopteran larvae. Sci. Rep. 2018, 8, 1–13. [Google Scholar] [CrossRef]
- Madeira, F.; Park, Y.M.; Lee, J.; Buso, N.; Gur, T.; Madhusoodanan, N.; Basutkar, P.; Tivey, A.R.N.; Potter, S.C.; Finn, R.D.; et al. The EMBL-EBI search and sequence analysis tools APIs in 2019. Nucleic Acids Res. 2019, 47, W636–W641. [Google Scholar] [CrossRef] [PubMed] [Green Version]
- Katoh, K.; Standley, D.M. MAFFT multiple sequence alignment software version 7: Improvements in performance and usability. Mol. Biol. Evol. 2013, 30, 772–780. [Google Scholar] [CrossRef] [Green Version]
- Kalyaanamoorthy, S.; Minh, B.Q.; Wong, T.K.F.; von Haeseler, A.; Jermiin, L.S. ModelFinder: Fast model selection for accurate phylogenetic estimates. Nat. Methods 2017, 14, 587–589. [Google Scholar] [CrossRef] [PubMed] [Green Version]
- Zhang, D.; Gao, F.L.; Jakovlic, I.; Zou, H.; Zhang, J.; Li, W.X.; Wang, G.T. PhyloSuite: An integrated and scalable desktop platform for streamlined molecular sequence data management and evolutionary phylogenetics studies. Mol. Ecol. Resour. 2020, 20, 348–355. [Google Scholar] [CrossRef]
- Nguyen, L.T.; Schmidt, H.A.; von Haeseler, A.; Minh, B.Q. IQ-TREE: A fast and effective stochastic algorithm for estimating maximum-likelihood phylogenies. Mol. Biol. Evol. 2015, 32, 268–274. [Google Scholar] [CrossRef]
- Minh, B.Q.; Nguyen, M.A.T.; von Haeseler, A. Ultrafast approximation for phylogenetic bootstrap. Mol. Biol. Evol. 2013, 30, 1188–1195. [Google Scholar] [CrossRef]
- Guindon, S.; Dufayard, J.F.; Lefort, V.; Anisimova, M.; Hordijk, W.; Gascuel, O. New algorithms and methods to estimate maximum-likelihood phylogenies: Assessing the performance of PhyML 3.0. Syst. Biol. 2010, 59, 307–321. [Google Scholar] [CrossRef] [PubMed] [Green Version]
- King, L.A.; Possee, R.D. Propagation of baculoviruses in insect larvae. In The Baculovirus Expression System: A Laboratory Guide; Springer: Dordrecht, The Netherlands, 1992; pp. 180–194. [Google Scholar]
- Hughes, P.V.; Van Beek, N.; Wood, H. A modified droplet feeding method for rapid assay of Bacillus thuringiensis and baculoviruses in noctuid larvae. J. Invertebr. Pathol. 1986, 48, 187–192. [Google Scholar] [CrossRef]
- D’Amico, V.; Elkinton, J.S.; Podgwaite, J.D.; Buonaccorsi, J.P.; Dwyer, G. Pathogen clumping: An explanation for non-linear transmission of an insect virus. Ecol. Entomol. 2005, 30, 383–390. [Google Scholar] [CrossRef]
- Yin, J.J.; Sun, L.L.; Zhang, Q.H.; Cao, C.W. Screening and evaluation of the stability of expression of reference genes in Lymantria dispar (Lepidoptera: Erebidae) using qRT-PCR. Gene 2020, 749, 144712. [Google Scholar] [CrossRef]
- Sun, L.; Wang, Z.; Zou, C.; Cao, C. Transcription profiling of 12 Asian gypsy moth (Lymantria dispar) cytochrome P450 genes in response to insecticides. Arch. Insect Biochem. Physiol. 2014, 85, 181–194. [Google Scholar] [CrossRef]
- Livak, K.J.; Schmittgen, T.D. Analysis of relative gene expression data using real-time quantitative PCR and the 2−ΔΔCt method. Methods 2001, 25, 402–408. [Google Scholar] [CrossRef] [PubMed]
- Ohnishi, H.; Tochio, H.; Kato, Z.; Orii, K.E.; Li, A.L.; Kimura, T.; Hiroaki, H.; Kondo, N.; Shirakawa, M. Structural basis for the multiple interactions of the MyD88 TIR domain in TLR4 signaling. Proc. Natl. Acad. Sci. USA 2009, 106, 10260–10265. [Google Scholar] [CrossRef] [PubMed] [Green Version]
- Zhao, J.Q.; Wang, Y.J.; Li, X.; Gai, Z.C. Genome-wide identification and characterization of Toll-like receptors (TLRs) in housefly (Musca domestica) and their roles in the insecticide resistance. Int. J. Biol. Macromol. 2020, 150, 141–151. [Google Scholar] [CrossRef]
- Kawai, T.; Akira, S. TLR signaling. Semin. Immunol. 2007, 19, 24–32. [Google Scholar] [CrossRef] [PubMed]
- Belvin, M.P.; Anderson, K.V. A conserved signaling pathway: The Drosophila Toll-Dorsal pathway. Annu. Rev. Cell Dev. Biol. 1996, 12, 393–416. [Google Scholar] [CrossRef]
- Medzhitov, R. Toll-like receptors and innate immunity. Nat. Rev. Immunol. 2001, 1, 135–145. [Google Scholar] [CrossRef]
- Leulier, F.; Lemaitre, B. Toll-like receptors—Taking an evolutionary approach. Nat. Rev. Genet. 2008, 9, 165–178. [Google Scholar] [CrossRef] [Green Version]
- Priyathilaka, T.T.; Bathige, S.; Lee, S.; Nam, B.-H.; Lee, J. Transcriptome-wide identification, functional characterization, and expression analysis of two novel invertebrate-type Toll-like receptors from disk abalone (Haliotis discus discus). Fish Shellfish Immunol. 2019, 84, 802–815. [Google Scholar] [CrossRef] [PubMed]
- Janssens, S.; Beyaert, R. Functional diversity and regulation of different interleukin-1 receptor-associated kinase (IRAK) family members. Mol. Cell 2003, 11, 293–302. [Google Scholar] [CrossRef]
- Lin, S.C.; Lo, Y.C.; Wu, H. Helical assembly in the MyD88-IRAK4-IRAK2 complex in TLR/IL-1R signalling. Nature 2010, 465, 885–890. [Google Scholar] [CrossRef] [PubMed] [Green Version]
- Akira, S.; Uematsu, S.; Takeuchi, O. Pathogen recognition and innate immunity. Cell 2006, 124, 783–801. [Google Scholar] [CrossRef] [Green Version]
- Kawai, T.; Akira, S. The roles of TLRs, RLRs and NLRs in pathogen recognition. Int. Immunol. 2009, 21, 317–337. [Google Scholar] [CrossRef] [Green Version]
- Kawai, T.; Akira, S. Innate immune recognition of viral infection. Nat. Immunol. 2006, 7, 131–137. [Google Scholar] [CrossRef]
- Gao, Q.X.; Yin, F.; Zhang, C.J.; Yue, Y.F.; Sun, P.; Min, M.H.; Peng, S.M.; Shi, Z.H.; Lv, J. Cloning, characterization, and function of MyD88 in silvery pomfret (Pampus argenteus) in response to bacterial challenge. Int. J. Biol. Macromol. 2017, 103, 327–337. [Google Scholar] [CrossRef]
- Watters, T.M.; Kenny, E.F.; O’Neill, L.A. Structure, function and regulation of the Toll/IL-1 receptor adaptor proteins. Immunol. Cell Biol. 2007, 85, 411–419. [Google Scholar] [CrossRef] [PubMed]
- Slack, J.L.; Schooley, K.; Bonnert, T.P.; Mitcham, J.L.; Qwarnstrom, E.E.; Sims, J.E.; Dower, S.K. Identification of two major sites in the type I interleukin-1 receptor cytoplasmic region responsible for coupling to pro-inflammatory signaling pathways. J. Biol. Chem. 2000, 275, 4670–4678. [Google Scholar] [CrossRef] [PubMed] [Green Version]






| Gene | Forward | Reverse |
|---|---|---|
| LdTLR1 | 5′ GTTGTAGTAGAGGGTTGTGCTTC 3′ | 5′ AGTATGGTAACTGTTGATGGTGA 3′ |
| LdTLR2 | 5′ TTACGATTAGACGGCAATAGGCT 3′ | 5′AATAACGACACTTGCACGACCAC 3′ |
| LdTLR3 | 5′ TAGAGGCGGAATCATCTCAGTTT 3′ | 5′ CGTCATTTCACAATCACAAGCGT 3′ |
| LdTLR4 | 5′ GCGGCATAGAGTGAAACAA 3′ | 5′ ATGAGACAGCACCCAAGAA 3′ |
| LdTLR5 | 5′ CATACAAGAAGGGAAGCCAAGAG 3′ | 5′ CCAAAAGTAAACATCTCCCCACA 3′ |
| LdTLR7 | 5′ CCATAGACATCGCAGACCAA 3′ | 5′ AAGCACAGCGTATCACCGTA 3′ |
| LdTLR8 | 5′ CTTTTCATTTCCTTCGCACA 3′ | 5′ CACCGACAACCCAATCTCTA 3′ |
| LdTLR9 | 5′ CGGCTAAACTTACACTTCGC 3′ | 5′ TTTCACATCTTTCACCATCG 3′ |
| LdTLR11 | 5′ AGTGCTACTGTCGTCTTCCC 3′ | 5′ GTTATTGCTTCCTCCTCCTA 3′ |
| LdTLR13 | 5′ TAAATAACAAATACGGTGGCAAA 3′ | 5′ CTTCAAAATCACAACAGAAACAA 3′ |
| LdTLR14 | 5′ AGCCTCATTCCTGTCACCTTCT 3′ | 5′ ATGTCACCGACCCGTTTCTTAT 3′ |
| LdMyD88 | 5′ GTGATACTAAGTGACGGACCTGA 3′ | 5′ATGACTCTACCTCGGAAGTTATG 3′ |
| LdIRAK1 | 5′ GTTTCAAGAGTCTATGGCACCCG 3′ | 5′ TCTAAAGCTGAAAGTGTGGTCGC 3′ |
| LdIRAK4 | 5′ ATGGCACCAGAAGGTTTATCAGG 3′ | 5′ ACCGCCCACAGTTACAATAGGAC 3′ |
| LdJNK | 5′ CGCATTCACGCCACAGAAGAGTC 3′ | 5′ TGGCACAGGTTTGCGTCCATTAG 3′ |
| LdAP-1 | 5′ ACAGTGCCCAGTGCCTCCAGTA 3′ | 5′ CGATTCCTTTGCCTTTTGCGTT 3′ |
| EF1-α | 5′ TTTGCCTTCCTTGCGCTCAACA 3′ | 5′ TGTAAAGCAGCTGATCGTGGGT 3′ |
| TUB | 5′ AATGCAAGAAAGCCTTGCGCCT 3′ | 5′ ATGAAGGAGGTCGACGAGCAAA 3′ |
| Gene | ORF Length (bp) | Protein Sequence (aa) | Mw (kDa) | pI |
|---|---|---|---|---|
| LdTLR1 | 2379 | 792 | 91.03 | 6.75 |
| LdTLR2 | 3873 | 1290 | 146.86 | 6.12 |
| LdTLR3 | 3843 | 1280 | 146.41 | 5.95 |
| LdTLR4 | 2010 | 669 | 77.38 | 6.11 |
| LdTLR5 | 2094 | 697 | 80.29 | 6.00 |
| LdTLR6 | 4023 | 1340 | 152.33 | 5.36 |
| LdTLR7 | 2424 | 803 | 92.03 | 6.09 |
| LdTLR8 | 2385 | 794 | 91.63 | 5.89 |
| LdTLR9 | 2259 | 752 | 88.28 | 7.01 |
| LdTLR10 | 4035 | 1344 | 153.11 | 6.03 |
| LdTLR11 | 2568 | 855 | 99.24 | 6.59 |
| LdMyD88 | 1206 | 401 | 45.61 | 6.43 |
| LdIRAK1 | 1458 | 485 | 55.55 | 8.84 |
| LdIRAK4 | 1800 | 599 | 67.33 | 6.63 |
| LdJNK | 1212 | 403 | 45.88 | 6.46 |
| LdAP-1 | 723 | 240 | 27.17 | 9.3 |
Publisher’s Note: MDPI stays neutral with regard to jurisdictional claims in published maps and institutional affiliations. |
© 2021 by the authors. Licensee MDPI, Basel, Switzerland. This article is an open access article distributed under the terms and conditions of the Creative Commons Attribution (CC BY) license (https://creativecommons.org/licenses/by/4.0/).
Share and Cite
Liu, L.; Wei, Y.-S.; Wang, D. Identification of Core Genes of Toll-like Receptor Pathway from Lymantria dispar and Induced Expression upon Immune Stimulant. Insects 2021, 12, 827. https://doi.org/10.3390/insects12090827
Liu L, Wei Y-S, Wang D. Identification of Core Genes of Toll-like Receptor Pathway from Lymantria dispar and Induced Expression upon Immune Stimulant. Insects. 2021; 12(9):827. https://doi.org/10.3390/insects12090827
Chicago/Turabian StyleLiu, Long, Yu-Shan Wei, and Dun Wang. 2021. "Identification of Core Genes of Toll-like Receptor Pathway from Lymantria dispar and Induced Expression upon Immune Stimulant" Insects 12, no. 9: 827. https://doi.org/10.3390/insects12090827
APA StyleLiu, L., Wei, Y.-S., & Wang, D. (2021). Identification of Core Genes of Toll-like Receptor Pathway from Lymantria dispar and Induced Expression upon Immune Stimulant. Insects, 12(9), 827. https://doi.org/10.3390/insects12090827

