DDX6 Is Essential for Oocyte Development and Maturation in Locusta migratoria
Abstract
Simple Summary
Abstract
1. Introduction
2. Materials and Methods
2.1. Experimental Insects
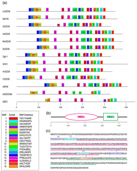
2.2. Motif Pattern Analysis
2.3. Phylogenetic Analysis of DDX6
2.4. RNA Extraction and RT-qPCR
2.5. RNA Interference (RNAi)
2.6. Tissue Imaging
2.7. Data Analysis
3. Results
3.1. Motif Patterns of LmDDX6 and Its Orthologs
3.2. Phylogeny of LmDDX6 and Its Orthologs
3.3. Expression Profile of LmDDX6 in Female Adults
3.4. Knockdown of LmDDX6 Leads to Oocyte Abortion
3.5. Downregulation of Vg Expression by LmDDX6 Knockdown
3.6. Knockdown of LmDDX6 Affects JH Receptor Met Expression and Its Downstream Target Genes
4. Discussion
5. Conclusions
Supplementary Materials
Author Contributions
Funding
Institutional Review Board Statement
Informed Consent Statement
Data Availability Statement
Acknowledgments
Conflicts of Interest
References
- Fruttero, L.L.; Leyria, J.; Canavoso, L.E. Lipids in Insect Oocytes: From the Storage Pathways to Their Multiple Functions. Results. Probl. Cell Differ. 2017, 63, 403–434. [Google Scholar] [PubMed]
- Church, S.H.; de Medeiros, B.A.S.; Donoughe, S.; Reyes, N.L.M.; Extavour, C.G. Repeated loss of variation in insect ovary morphology highlights the role of developmental constraint in life-history evolution. BioRxiv 2020, 1–15. [Google Scholar] [CrossRef]
- Lynch, J.A.; Roth, S. The evolution of dorsal-ventral patterning mechanisms in insects. Genes Dev. 2011, 25, 107–118. [Google Scholar] [CrossRef] [PubMed]
- McLaughlin, J.M.; Bratu, D.P. Drosophila melanogaster Oogenesis: An Overview. Methods. Mol. Biol. 2015, 1328, 1–20. [Google Scholar] [PubMed]
- Wang, S.; Tan, X.L.; Michaud, J.P.; Zhang, F.; Guo, X. Light intensity and wavelength influence development, reproduction and locomotor activity in the predatory flower bug Orius sauteri (Poppius) (Hemiptera: Anthocoridae). Biol. Control 2013, 58, 667–674. [Google Scholar] [CrossRef]
- Smykal, V.; Raikhel, A.S. Nutritional Control of Insect Reproduction. Curr. Opin. Insect Sci. 2015, 11, 31–38. [Google Scholar] [CrossRef] [PubMed]
- Zhao, M.T.; Wang, Y.; Zhou, Z.S.; Wang, R.; Guo, J.Y.; Wan, F.H. Effects of Periodically Repeated Heat Events on Reproduction and Ovary Development of Agasicles hygrophila (Coleoptera: Chrysomelidae). J. Econ. Entomol. 2016, 109, 1586–1594. [Google Scholar] [CrossRef]
- Roy, S.; Saha, T.T.; Zou, Z.; Raikhel, A.S. Regulatory Pathways Controlling Female Insect Reproduction. Annu. Rev. Entomol. 2018, 63, 489–511. [Google Scholar] [CrossRef]
- Comas, D.; Piulachs, M.D.; Belle’s, X. Induction of vitellogenin gene transcription in vitro by juvenile hormone in Blattella germanica. Mol. Cell. Endocrinol. 2001, 183, 93–100. [Google Scholar] [CrossRef]
- Sheng, Z.; Xu, J.; Bai, H.; Zhu, F.; Palli, S.R. Juvenile hormone regulates vitellogenin gene expression through insulin-like peptide signaling pathway in the red flour beetle, Tribolium castaneum. J. Biol. Chem. 2011, 286, 41924–41936. [Google Scholar] [CrossRef]
- Santos, C.G.; Humann, F.C.; Hartfelder, K. Juvenile hormone signaling in insect oogenesis. Curr. Opin. Insect Sci. 2019, 31, 43–48. [Google Scholar] [CrossRef]
- Soller, M.; Bownes, M.; Kubli, E. Control of oocyte maturation in sexually mature Drosophila females. Dev. Biol. 1999, 208, 337–351. [Google Scholar] [CrossRef] [PubMed]
- Guo, W.; Wu, Z.; Song, J.; Jiang, F.; Wang, Z.; Deng, S.; Walker, V.K.; Zhou, S. Juvenile hormone-receptor complex acts on mcm4 and mcm7 to promote polyploidy and vitellogenesis in the migratory locust. PLoS Genet. 2014, 10, e1004702. [Google Scholar] [CrossRef] [PubMed]
- Wu, Z.; Guo, W.; Xie, Y.; Zhou, S. Juvenile Hormone Activates the Transcription of Cell-division-cycle 6 (Cdc6) for Polyploidy-dependent Insect Vitellogenesis and Oogenesis. J. Biol. Chem. 2016, 291, 5418–5427. [Google Scholar] [CrossRef] [PubMed]
- Wu, Z.; Guo, W.; Yang, L.; He, Q.; Zhou, S. Juvenile hormone promotes locust fat body cell polyploidization and vitellogenesis by activating the transcription of Cdk6 and E2f1. Insect Biochem. Mol. Biol. 2018, 102, 1–10. [Google Scholar] [CrossRef]
- Wu, Z.; He, Q.; Zeng, B.; Zhou, H.; Zhou, S. Juvenile hormone acts through FoxO to promote Cdc2 and Orc5 transcription for polyploidy-dependent vitellogenesis. Development 2020, 147, dev188813. [Google Scholar] [CrossRef] [PubMed]
- Zhu, S.; Liu, F.; Zeng, H.; Li, N.; Ren, C.; Su, Y.; Zhou, S.; Wang, G.; Palli, S.R.; Wang, J.; et al. Insulin/IGF signaling and TORC1 promote vitellogenesis via inducing juvenile hormone biosynthesis in the American cockroach. Development 2020, 147, dev188805. [Google Scholar] [CrossRef]
- Wilson, T.G. A Correlation between Juvenile Hormone Deficiency and Vitellogenic Oocyte Degeneration in Drosophila melanogaster. Wilehm. Roux. Arch. Dev. Biol. 1982, 191, 257–263. [Google Scholar] [CrossRef]
- Swevers, L. An update on ecdysone signaling during insect oogenesis. Curr. Opin. Insect Sci. 2019, 31, 8–13. [Google Scholar] [CrossRef]
- Carney, G.E.; Bender, M. The Drosophila ecdysone receptor (EcR) Gene Is Required Maternally for Normal Oogenesis. Genetics 2000, 154, 1203–1211. [Google Scholar]
- Song, J.; Zhou, S. Post-transcriptional regulation of insect metamorphosis and oogenesis. Cell Mol. Life Sci. 2020, 77, 1893–1909. [Google Scholar] [CrossRef] [PubMed]
- Cordin, O.; Banroques, J.; Tanner, N.K.; Linder, P. The DEAD-box protein family of RNA helicases. Gene 2006, 367, 17–37. [Google Scholar] [CrossRef] [PubMed]
- Linder, P. Dead-box proteins: A family affair--active and passive players in RNP-remodeling. Nucleic. Acids. Res. 2006, 34, 4168–4180. [Google Scholar] [CrossRef] [PubMed]
- Rocak, S.; Linder, P. DEAD-box proteins: The driving forces behind RNA metabolism. Nat. Rev. Mol. Cell Biol. 2004, 5, 232–241. [Google Scholar] [CrossRef] [PubMed]
- Yan, X.; Mouillet, J.F.; Ou, Q.; Sadovsky, Y. A novel domain within the DEAD-box protein DP103 is essential for transcriptional repression and helicase activity. Mol. Cell. Biol. 2003, 23, 414–423. [Google Scholar] [CrossRef]
- Gillian, A.L.; Svaren, J. The Ddx20/DP103 dead box protein represses transcriptional activation by Egr2/Krox-20. J. Biol. Chem. 2004, 279, 9056–9063. [Google Scholar] [CrossRef]
- Lee, C.S.; Dias, A.P.; Jedrychowski, M.; Patel, A.H.; Hsu, J.L.; Reed, R. Human DDX3 functions in translation and interacts with the translation initiation factor eIF3. Nucleic. Acids. Res. 2008, 36, 4708–4718. [Google Scholar] [CrossRef]
- Johnstone, O.; Deuring, R.; Bock, R.; Linder, P.; Fuller, M.T.; Lasko, P. Belle is a Drosophila DEAD-box protein required for viability and in the germ line. Dev. Biol. 2005, 277, 92–101. [Google Scholar] [CrossRef]
- Kotov, A.A.; Olenkina, O.M.; Kibanov, M.V.; Olenina, L.V. RNA helicase Belle (DDX3) is essential for male germline stem cell maintenance and division in Drosophila. Biochim. Biophys. Acta 2016, 1863, 1093–1105. [Google Scholar] [CrossRef]
- Ostareck, D.H.; Naarmann-de Vries, I.S.; Ostareck-Lederer, A. DDX6 and its orthologs as modulators of cellular and viral RNA expression. Wiley Interdiscip. Rev. RNA 2014, 5, 659–678. [Google Scholar] [CrossRef]
- Gustafson, E.A.; Wessel, G.M. Vasa genes: Emerging roles in the germ line and in multipotent cells. Bioessays 2010, 32, 626–637. [Google Scholar] [CrossRef] [PubMed]
- Fuller-Pace, F.V. DEAD box RNA helicase functions in cancer. RNA Biol. 2013, 10, 121–132. [Google Scholar] [CrossRef] [PubMed]
- Jiang, Y.; Zhu, Y.; Liu, Z.J.; Ouyang, S. The emerging roles of the DDX41 protein in immunity and diseases. Protein Cell 2017, 8, 83–89. [Google Scholar] [CrossRef] [PubMed]
- Tanaka, K.; Ikeda, N.; Miyashita, K.; Nuriya, H.; Hara, T. DEAD box protein DDX1 promotes colorectal tumorigenesis through transcriptional activation of the LGR5 gene. Cancer Sci. 2018, 109, 2479–2489. [Google Scholar] [CrossRef]
- Wang, J.; Zhang, X.; Deng, S.; Ma, E.; Zhang, J.; Xing, S. Molecular characterization and RNA interference analysis of the DEAD-box gene family in Locusta migratoria. Gene 2019, 728, 144297. [Google Scholar] [CrossRef]
- Dhadialla, T.S.; Cook, K.E.; Wyatt, G.R. Vitellogenin mRNA in locust fat body: Coordinate induction of two genes by a juvenile hormone analog. Dev. Biol. 1987, 123, 108–114. [Google Scholar] [CrossRef]
- Luo, M.; Li, D.; Wang, Z.; Guo, W.; Kang, L.; Zhou, S. Juvenile hormone differentially regulates two Grp78 genes encoding protein chaperones required for insect fat body cell homeostasis and vitellogenesis. J. Biol. Chem. 2017, 292, 8823–8834. [Google Scholar] [CrossRef]
- Valoir, T.D.; Tucker, M.A.; Belikoff, E.J.; Camp, L.A.; Bolduc, C.; Beckingham, K. A second maternally expressed Drosophila gene encodes a putative RNA helicase of the “DEAD box” family. Proc. Natl. Acad. Sci. USA 1991, 88, 2113–2117. [Google Scholar] [CrossRef]
- Linder, P.; Slonimski, P.P. An essential yeast protein, encoded by duplicated genes TIF1 and TIF2 and homologous to the mammalian translation initiation factor eIF-4A, can suppress a mitochondrial missense mutation. Proc. Natl. Acad. Sci. USA 1989, 86, 2286–2290. [Google Scholar] [CrossRef]
- Wu, K.; Yang, B.; Huang, W.; Dobens, L.; Song, H.; Ling, E. Gut immunity in Lepidopteran insects. Dev. Comp. Immunol. 2016, 64, 65–74. [Google Scholar] [CrossRef]
- Ladomery, M.; Wade, E.; Sommerville, J. Xp54, the Xenopus homologue of human RNA helicase p54, is an integral component of stored mRNP particles in oocytes. Nucleic. Acids. Res. 1997, 25, 965–973. [Google Scholar] [CrossRef]
- Weston, A.; Sommerville, J. Xp54 and related (DDX6-like) RNA helicases: Roles in messenger RNP assembly, translation regulation and RNA degradation. Nucleic. Acids. Res. 2006, 34, 3082–3094. [Google Scholar] [CrossRef]
- Coller, J.; Parker, R. General Translational Repression by Activators of mRNA Decapping. Cell 2005, 122, 875–886. [Google Scholar] [CrossRef] [PubMed]
- Minshall, N.; Kress, M.; Weil, D.; Standart, N. Role of p54 RNA helicase activity and its C-terminal domain in translational repression, P-body localization and assembly. Mol. Biol. Cell. 2009, 20, 2464–2472. [Google Scholar] [CrossRef] [PubMed]
- Presnyak, V.; Coller, J. The DHH1/RCKp54 family of helicases: An ancient family of proteins that promote translational silencing. Biochim. Biophys. Acta 2013, 1829, 817–823. [Google Scholar] [CrossRef] [PubMed]
- Nishihara, T.; Zekri, L.; Braun, J.E.; Izaurralde, E. miRISC recruits decapping factors to miRNA targets to enhance their degradation. Nucleic. Acids. Res. 2013, 41, 8692–8705. [Google Scholar] [CrossRef]
- Rouya, C.; Siddiqui, N.; Morita, M.; Duchaine, T.F.; Fabian, M.R.; Sonenberg, N. Human DDX6 effects miRNA-mediated gene silencing via direct binding to CNOT1. RNA 2014, 20, 1398–1409. [Google Scholar] [CrossRef] [PubMed]
- Jones, C.I.; Zabolotskaya, M.V.; Newbury, S.F. The 5′ → 3′ exoribonuclease XRN1/Pacman and its functions in cellular processes and development. Wiley. Interdiscip. Rev. RNA 2012, 3, 455–468. [Google Scholar] [CrossRef]
- DeHaan, H.; McCambridge, A.; Armstrong, B.; Cruse, C.; Solanki, D.; Trinidad, J.C.; Arkov, A.L.; Gao, M. An in vivo proteomic analysis of the Me31B interactome in Drosophila germ granules. FEBS. Lett. 2017, 591, 3536–3547. [Google Scholar] [CrossRef]
- Boag, P.R.; Nakamura, A.; Blackwell, T.K. A conserved RNA-protein complex component involved in physiological germline apoptosis regulation in C. elegans. Development 2005, 132, 4975–4986. [Google Scholar] [CrossRef]
- Brandmann, T.; Fakim, H.; Padamsi, Z.; Youn, J.Y.; Gingras, A.C.; Fabian, M.R.; Jinek, M. Molecular architecture of LSM14 interactions involved in the assembly of mRNA silencing complexes. EMBO J. 2018, 37, 1–16. [Google Scholar] [CrossRef] [PubMed]
- Chu, C.Y.; Rana, T.M. Translation repression in human cells by microRNA-induced gene silencing requires RCK/p54. PLoS Biol. 2006, 4, e210. [Google Scholar] [CrossRef] [PubMed]
- Maekawa, H.; Nakagawa, T.; Uno, Y.; Kitamura, K.; Shimoda, C. The ste13+ gene encoding a putative RNA helicase is essential for nitrogen starvation-induced G1 arrest and initiation of sexual development in the fission yeast Schizosaccharomyces pombe. Mol. Gen. Genet. 1994, 244, 456–464. [Google Scholar] [CrossRef] [PubMed]
- Bergkessel, M.; Reese, J.C. An Essential Role for the Saccharomyces cerevisiae DEAD-Box Helicase DHH1 in G1/S DNA-Damage Checkpoint Recovery. Genetics 2004, 167, 21–33. [Google Scholar] [CrossRef]
- McCambridge, A.; Solanki, D.; Olchawa, N.; Govani, N.; Trinidad, J.C.; Gao, M. Comparative Proteomics Reveal Me31B’s Interactome Dynamics, Expression Regulation, and Assembly Mechanism into Germ Granules during Drosophila Germline Development. Sci. Rep. 2020, 10, 564. [Google Scholar] [CrossRef]
- Abou-Haila, A.; Tulsiani, D.R. Mammalian sperm acrosome: Formation, contents, and function. Arch. Biochem. Biophys. 2000, 379, 173–182. [Google Scholar] [CrossRef]
- Navarro, R.E.; Shim, E.Y.; Kohara, Y.; Singson, A.; Blackwell, T.K. cgh-1, a conserved predicted RNA helicase required for gametogenesis and protection from physiological germline apoptosis in C. elegans. Development 2001, 128, 3221–3232. [Google Scholar]






| Gene Symbol | Full-Length (aa) | N-Termini (aa) | C-Termini (aa) | Protein ID | Species |
|---|---|---|---|---|---|
| LmDDX6 | 449 | 78 | 58 | QOS47384.1 | Locusta migratoria |
| Me31B | 459 | 76 | 69 | NP_523533.2 | Drosophila melanogaster |
| BmDDX6 | 440 | 74 | 52 | XP_012545299.1 | Bombyx mori |
| TcDDX6 | 441 | 71 | 56 | XP_015834522.1 | Tribolium castaneum |
| CfDDX6 | 443 | 73 | 56 | XP_026461540.1 | Ctenocephalides felis |
| AdDDX6 | 444 | 73 | 57 | XP_006610567.1 | Apis dorsata |
| FoDDX6 | 440 | 67 | 59 | XP_026291730.1 | Frankliniella occidentalis |
| CdDDX6 | 450 | 57 | 79 | CAB3359348.1 | Cloeon dipterum |
| MpDDX6 | 446 | 75 | 57 | XP_022182727.1 | Myzus persicae |
| OcDDX6 | 463 | 86 | 63 | ODM96281.1 | Orchesella cincta |
| ZnDDX6 | 429 | 78 | 57 | XP_021926685.1 | Zootermopsis nevadensis |
| HsDDX6 | 483 | 114 | 54 | NP_001244120.1 | Homo sapiens |
| BtDDX6 | 483 | 114 | 54 | NP_001137339.1 | Bos taurus |
| MmDDX6 | 483 | 114 | 54 | NP_001104296.1 | Mus musculus |
| GgDDX6 | 483 | 114 | 54 | NP_001006319.2 | Gallus gallus |
| XtDDX6 | 481 | 113 | 53 | NP_001072584.1 | Xenopus tropicalis |
| DrDDX6 | 484 | 115 | 54 | XP_684923.1 | Danio rerio |
| Cgh-1 | 430 | 61 | 55 | NP_498646.1 | Caenorhabditis elegans |
| DHH1 | 506 | 64 | 128 | NP_010121.1 | Saccharomyces cerevisiae S288C |
| CgDDX6 | 447 | 69 | 64 | XP_011429888.1 | Crassostrea gigas |
| DjDDX6 | 503 | 67 | 122 | BAF57607.1 | Dugesia japonica |
| CtDDX6 | 458 | 86 | 58 | ELT97926.1 | Capitella teleta |
| BpDDX6 | 470 | 61 | 95 | RNA08982.1 | Brachionus plicatilis |
| AqDDX6 | 444 | 63 | 67 | XP_003386052.1 | Amphimedon queenslandica |
| MbDDX6 | 400 | 33 | 53 | XP_001749654.1 | Monosiga brevicollis MX1 |
| CrDDX6 | 405 | 49 | 42 | XP_001692202.1 | Chlamydomonas reinhardtii |
| MpoDDX6 | 515 | 159 | 42 | PTQ47051.1 | Marchantia polymorpha |
| PpDDX6 | 448 | 92 | 42 | XP_024367950.1 | Physcomitrium patens |
| SmRH8 | 460 | 104 | 42 | XP_002987276.2 | Selaginella moellendorffii |
| AcDDX6 | 443 | 87 | 42 | MBC9844858.1 | Adiantum capillus-veneris |
| PsDDX6 | 477 | 121 | 42 | ABR16163.1 | Picea sitchensis |
| AtRH6 | 528 | 172 | 42 | AAK63966.1 | Arabidopsis thaliana |
| AtRH8 | 505 | 149 | 42 | NP_191975.2 | Arabidopsis thaliana |
| AtRH12 | 498 | 142 | 42 | CAA09203.1 | Arabidopsis thaliana |
| OsRH6 | 498 | 142 | 42 | XP_015636229.1 | Oryza sativa |
| OsRH8 | 508 | 152 | 42 | XP_015627069.1 | Oryza sativa |
| OsRH12 | 521 | 165 | 42 | XP_015614831.1 | Oryza sativa |
| MaDDX6 | 426 | 60 | 52 | WP_162815294.1 | Microbacterium arborescens |
Publisher’s Note: MDPI stays neutral with regard to jurisdictional claims in published maps and institutional affiliations. |
© 2021 by the authors. Licensee MDPI, Basel, Switzerland. This article is an open access article distributed under the terms and conditions of the Creative Commons Attribution (CC BY) license (http://creativecommons.org/licenses/by/4.0/).
Share and Cite
Wang, J.; Li, T.; Deng, S.; Ma, E.; Zhang, J.; Xing, S. DDX6 Is Essential for Oocyte Development and Maturation in Locusta migratoria. Insects 2021, 12, 70. https://doi.org/10.3390/insects12010070
Wang J, Li T, Deng S, Ma E, Zhang J, Xing S. DDX6 Is Essential for Oocyte Development and Maturation in Locusta migratoria. Insects. 2021; 12(1):70. https://doi.org/10.3390/insects12010070
Chicago/Turabian StyleWang, Junxiu, Tingting Li, Sufang Deng, Enbo Ma, Jianzhen Zhang, and Shuping Xing. 2021. "DDX6 Is Essential for Oocyte Development and Maturation in Locusta migratoria" Insects 12, no. 1: 70. https://doi.org/10.3390/insects12010070
APA StyleWang, J., Li, T., Deng, S., Ma, E., Zhang, J., & Xing, S. (2021). DDX6 Is Essential for Oocyte Development and Maturation in Locusta migratoria. Insects, 12(1), 70. https://doi.org/10.3390/insects12010070

