Sarcoid Nodule or Lung Cancer? A High-Resolution Computed Tomography-Based Retrospective Study of Pulmonary Nodules in Patients with Sarcoidosis
Abstract
1. Introduction
2. Materials and Methods
2.1. Thoracic CT Scan
2.2. Radiologic Evaluation
- Hilar–mediastinal lymphadenopathy (short axis greater than 10 mm);
- Hilar–mediastinal calcified lymph nodes (yes/no);
- Site of lymphadenopathy (unilateral or bilateral mediastinum, unilateral or bilateral hilum, unilateral or bilateral hilum and mediastinum, in accordance with lung lymphatic drainage [12]);
- Fissure involvements, defined as the focal or extensive thickening of the interlobar pleura or presence of enlarged lymph nodes within the fissure;
- Uni- or bilateral pleural effusion;
- Visceral and parietal pleura involvement, defined as focal or diffuse linear or pseudonodular thickening [13]; classified as not involved, mild, moderate, or severe if it affected, respectively, 0–15%, 15–50%, 50–75%, or >75% of the pleural surface;
- Pulmonary emphysema;
- Number of nodules;
- Predominant location of nodules (right upper lobe, middle lobe, right lower lobe, left upper lobe, left lower lobe);
- Calcifications within the nodules;
- Nodule spiculated appearance;
- Nodule maximum diameter (millimeters), defined on the anatomical plane that offered optimal representation (native axial and 2D multiplanar reconstructed coronal or sagittal planes);
- Distance of the suspicious lung nodule from the interlobar fissure (millimeters);
- Lung nodule density (Hounsfield Units, HU).
2.3. Statistical Analysis
3. Results
3.1. Patients’ Characteristics
3.2. Comparison Between Group A and B
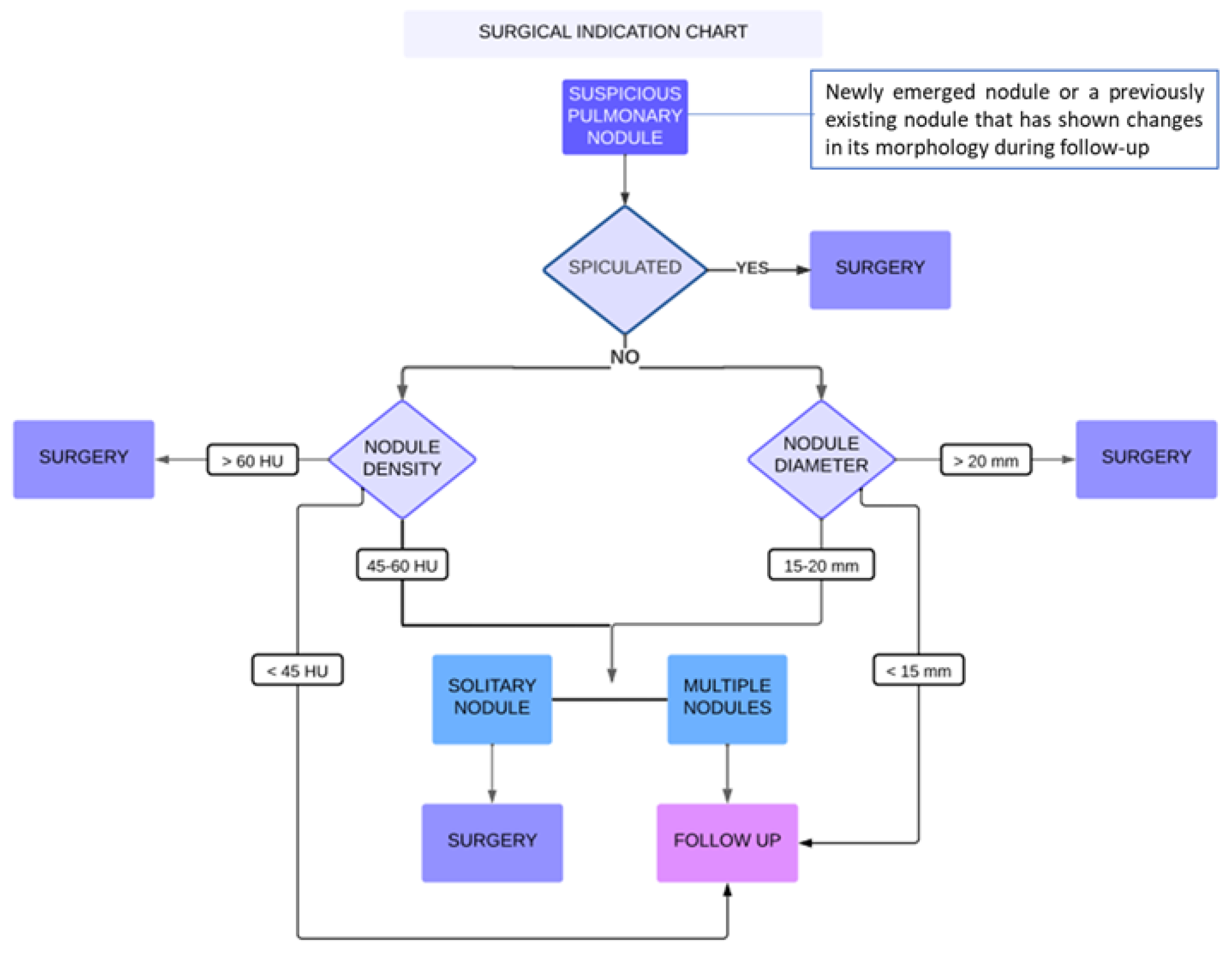
- Spiculated nodules, regardless of size, density, or number;
- Nonspiculated nodules larger than 20 mm or with a density ≥ 60 HU, whether presenting as a single or multiple parenchymal lesion;
- Nonspiculated nodules measuring 15–20 mm and/or with a density between 45 and 60 HU but presenting as a single lung lesion.
4. Discussion
5. Conclusions
Author Contributions
Funding
Institutional Review Board Statement
Informed Consent Statement
Data Availability Statement
Acknowledgments
Conflicts of Interest
References
- Kelleher, D.W.; Yaggi, M.; Homer, R.; Herzog, E.L.; Ryu, C. A rare presentation of pulmonary sarcoidosis as a solitary lung mass: A case report. J. Med. Case Rep. 2018, 12, 94. [Google Scholar] [CrossRef] [PubMed]
- Bianchi, F.; Piccioli, C.; Rosi, E.; Carobene, L.; Spina, D.; Mazzei, M.; Bartolucci, M.; Moroni, C.; Novelli, L.; Rottoli, P.; et al. Combined sarcoidosis and idiopathic pulmonary fibrosis (CSIPF): A novel disease phenotype? Respir. Med. 2019, 160, 105650. [Google Scholar] [CrossRef] [PubMed]
- Margaritopoulos, G.A.; Proklou, A.; Lagoudaki, E.; Voloudaki, A.; Siafakas, N.M.; Antoniou, K.M. Sarcoidosis in a 65-year-old woman presenting with a lung mass and pericardial effusion: A case report. J. Med. Case Rep. 2012, 6, 259. [Google Scholar] [CrossRef]
- Gotway, M.B.; Tchao, N.K.; Leung, J.W.; Hanks, D.K.; Thomas, A.N. Sarcoidosis presenting as an enlarging solitary pulmonary nodule. J. Thorac. Imaging 2001, 16, 117–122. [Google Scholar] [CrossRef] [PubMed]
- Malaisamy, S.; Dalal, B.; Bimenyuy, C.; Soubani, A.O. The clinical and radiologic features of nodular pulmonary sarcoidosis. Lung 2009, 187, 9–15. [Google Scholar] [CrossRef]
- Askling, J.; Grunewald, J.; Eklund, A.; Hillerdal, G.; Ekbom, A. Increased risk for cancer following sarcoidosis. Am. J. Respir. Crit. Care Med. 1999, 160 Pt 1, 1668–1672. [Google Scholar] [CrossRef] [PubMed]
- Chun, E.J.; Lee, H.J.; Kang, W.J.; Kim, K.G.; Goo, J.M.; Park, C.M.; Lee, C.H. Differentiation between malignancy and inflammation in pulmonary ground-glass nodules: The feasibility of integrated 18F-FDG PET/CT. Lung Cancer 2009, 65, 180–186. [Google Scholar] [CrossRef]
- Mazzei, M.A.; Squitieri, N.C.; Guerrini, S.; Di Crescenzo, V.; Rossi, M.; Fonio, P.; Mazzei, F.G.; Volterrani, L. Quantitative CT perfusion measurements in characterization of solitary pulmonary nodules: New insights and limitations. Recenti Prog. Med. 2013, 104, 430–437. [Google Scholar] [CrossRef]
- Sasaki, Y.; Koga, Y.; Kasahara, N.; Hachisu, Y.; Murata, K.; Tsurumaki, H.; Yatomi, M.; Tsukagoshi, Y.; Sawada, Y.; Sakurai, R.; et al. Small Cell Lung Cancer with Sarcoidosis in Spontaneous Remission: A Case Report. J. Nippon. Med. Sch. 2018, 85, 291–296. [Google Scholar] [CrossRef]
- Shin, H.-J.; Kim, M.-S.; Kho, B.G.; Park, H.Y.; Kim, T.-O.; Park, C.-K.; Oh, I.-J.; Kim, Y.-I.; Kim, Y.-C.; Choi, Y.-D.; et al. Delayed diagnosis of lung cancer due to misdiagnosis as worsening of sarcoidosis: A case report. BMC Pulm. Med. 2020, 20, 71. [Google Scholar] [CrossRef]
- Scadding, J.G. Prognosis of intrathoracic sarcoidosis in England. A review of 136 cases after five years’ observation. Br. Med. J. 1961, 2, 1165–1172. [Google Scholar] [CrossRef] [PubMed]
- Mazzei, M.A.; Guerrini, S.; Genovese, E.A.; Voltolini, L.; Mazzei, F.G.; Volterrani, L.; Macarini, L. Accuracy of multislice CT in restaging patients with non-small cell lung carcinoma after neoadjuvant chemotherapy using a multiparametric approach. Recent. Progress. Med. 2012, 103, 465–470. [Google Scholar] [CrossRef]
- Hansell, D.M.; Bankier, A.A.; MacMahon, H.; McLoud, T.C.; Müller, N.L.; Remy, J. Fleischner Society: Glossary of terms for thoracic imaging. Radiology 2008, 246, 697–722. [Google Scholar] [CrossRef]
- Carobene, L.; Spina, D.; Disanto, M.G.; Micheletto, C.; Mazzei, M.A.; Paladini, P.; Ghiribelli, C.; Bargagli, E.; Rottoli, P. Lung cancer and interstitial lung diseases: The lack of prognostic impact of lung cancer in IPF. Intern. Emerg. Med. 2022, 17, 457–464. [Google Scholar] [CrossRef] [PubMed]
- Sakula, A. Bronchial Carcinoma and Sarcoidosis. Br. J. Cancer 1963, 17, 206–212. [Google Scholar] [CrossRef]
- Jefferson, M.; Smith, W.T.; Taylor, A.B.; Valteris, K. A report of two cases of sarcoidosis with bronchial carcinoma. Thorax 1954, 9, 291–298. [Google Scholar] [CrossRef] [PubMed][Green Version]
- Goodbody, R.; Taylor, A. Sarcoidosis and bronchial carcinoma: Description of a case. Tubercle 1957, 38, 419–421. [Google Scholar] [CrossRef] [PubMed]
- Kachalia, A.G.; Ochieng, P.; Kachalia, K.; Rahman, H. Rare coexistence of sarcoidosis and lung adenocarcinoma. Respir. Med. Case Rep. 2014, 12, 4–6. [Google Scholar] [CrossRef][Green Version]
- Brincker, H. Coexistence of sarcoidosis and malignant disease: Causality or coincidence? Sarcoidosis. 1989, 6, 31–43. [Google Scholar]
- Ellman, P.; Hanson, A. The co-existence of bronchial carcinoma and sarcoidosis. Br. J. Tuberc. Dis. Chest 1958, 52, 218–221. [Google Scholar] [CrossRef]
- Shoenfeld, Y.; Avidor, E.; Eldar, M.; Vidne, B.; Levy, M.; Pinkhas, J. Squamous cell carcinoma associated with sarcoidosis in the lung. Oncology 1978, 35, 112–113. [Google Scholar] [CrossRef] [PubMed]
- Kim, J.J.; Park, J.-K.; Wang, Y.-P.; Choi, S.H.; Jo, K.H. Lung Cancer Associated with Sarcoidosis—A case report. Korean J. Thorac. Cardiovasc. Surg. 2011, 44, 301–303. [Google Scholar] [CrossRef] [PubMed]
- Hatakeyama, S.; Tachibana, A.; Uchiyama, H.; Suzuki, K.; Nagayama, M.; Okano, H.; Oka, T. A case of small cell lung cancer occurring in a patient with pulmonary sarcoidosis. Nihon Kyobu Shikkan Gakkai Zasshi 1992, 30, 1963–1968. [Google Scholar] [PubMed]
- Kamei, T.; Ogushi, F.; Sone, S.; Ozaki, T.; Yasuoka, S.; Ogura, T.; Sano, N. A case of small cell lung cancer associated with pulmonary sarcoidosis. Nihon Kyobu Shikkan Gakkai Zasshi 1991, 29, 1305–1310. [Google Scholar]
- Yamasawa, H.; Ishii, Y.; Kitamura, S. Concurrence of sarcoidosis and lung cancer. A report of four cases. Respiration 2000, 67, 90–93. [Google Scholar] [CrossRef]
- Nigam, M.; Mishra, A.P.; Deb, V.K.; Dimri, D.B.; Tiwari, V.; Bungau, S.G.; Bungau, A.F.; Radu, A.-F. Evaluation of the association of chronic inflammation and cancer: Insights and implications. Biomed. Pharmacother. 2023, 164, 115015. [Google Scholar] [CrossRef]
- Guerrini, S.; Del Roscio, D.; Zanoni, M.; Cameli, P.; Bargagli, E.; Volterrani, L.; Mazzei, M.A.; Luzzi, L. Lung Cancer Imaging: Screening Result and Nodule Management. Int. J. Environ. Res. Public Health 2022, 19, 2460. [Google Scholar] [CrossRef]
- MacMahon, H.; Naidich, D.P.; Goo, J.M.; Lee, K.S.; Leung, A.N.C.; Mayo, J.R.; Mehta, A.C.; Ohno, Y.; Powell, C.A.; Prokop, M.; et al. Guidelines for Management of Incidental Pulmonary Nodules Detected on CT Images: From the Fleischner Society 2017. Radiology 2017, 284, 228–243. [Google Scholar] [CrossRef]
- MacMahon, H. Compliance with Fleischner Society guidelines for management of lung nodules: Lessons and opportunities. Radiology 2010, 255, 14–15. [Google Scholar] [CrossRef]
- Volterrani, L.; Guerrini, S.; Zanfrini, E.; Grassi, A.; Addamo, E.; Mathieu, F.; Gentili, F.; Bellan, C.; Spina, D.; Mazzei, M.; et al. “HRCT predictors of GGO surgical resection: Histopathological and molecular correlation in the era of lung sparing surgery”. Lung Cancer 2022, 166, 70–75. [Google Scholar] [CrossRef]
- Steinfort, D.P.; Tsui, A.; Grieve, J.; Hibbs, M.L.; Anderson, G.P.; Irving, L.B. Sarcoidal reactions in regional lymph nodes of patients with early stage non–small cell lung cancer predict improved disease-free survival: A pilot case-control study. Hum. Pathol. 2012, 43, 333–338. [Google Scholar] [CrossRef] [PubMed]



| Parameters | HRCT | Postcontrastographic Chest CT Scan |
|---|---|---|
| Slide thickness (mm) | 3.75 | 1.25 |
| Reconstruction interval (mm) | 1.25 | 0.6 |
| mAs | 250/400 | 250/640 |
| kVp | 140 | 140 |
| Revolution time (s) | 0.6 | 0.6 |
| Index noise | 16 | 16 |
| FOV | Encompassed on both lungs | Encompassed on both lungs |
| Reconstruction kernel | High spatial resolution (bone plus) for parenchyma and standard algorithm for mediastinal evaluation | standard |
| Collimation (mm) | 20 (small focal spot) | 40 |
| Postcontrast phase | - | Late arterial (45–50 s) |
| Variable a | Number (Range) | % |
|---|---|---|
| Sex | ||
| F | 7 | 30.4 |
| M | 16 | 69.6 |
| Age | 54.5 (32–82) | |
| Smoking status | ||
| Smoker | 4 | 17.4 |
| Nonsmoker | 1 | 4.3 |
| Former smoker | 18 | 78.3 |
| Scadding Stage | ||
| 0 | 5 | 21.7 |
| 1 | 3 | 13 |
| 2 | 7 | 30.4 |
| 3 | 7 | 30.4 |
| 4 | 1 | 4.3 |
| Biopsy approach | ||
| FNAB | 12 | 52.1 |
| VATS | 6 | 26.1 |
| Thoracotomy | 3 | 13.1 |
| RATS | 2 | 8.7 |
| Variable a | Group A (n = 6) | Group B (n = 17) | p-Value |
|---|---|---|---|
| Sex | 0.858 | ||
| F | 2 (33.3%) | 5 (29.4%) | |
| M | 4 (66.7%) | 12 (70.6%) | |
| Age | 65.3 (IQR 11.5) | 50.7 (IQR 18.00) | 0.006 |
| Smoking status | 0.432 | ||
| Smoker | 0 (0.0%) | 1 (5.9%) | |
| Nonsmoker | 2 (33.3%) | 2 (11.8%) | |
| Former smoker | 4 (66.7%) | 14 (82.4%) | |
| Scadding Stage | 0.206 | ||
| 0 | 2 (33.3%) | 3 (17.6%) | |
| 1 | 2 (33.3%) | 1 (5.9%) | |
| 2 | 0 (0.0%) | 7 (41.2%) | |
| 3 | 2 (33.3%) | 5 (29.4%) | |
| 4 | 0 (0.0%) | 1 (5.9%) |
| Patients | Resection | Approach | Surgery Time (min) | Intraoperative Complications | Histology | pT | pN |
|---|---|---|---|---|---|---|---|
| P1 | LUL lobectomy | Open | 210 | Yes | ADK | T2b | 0 |
| P2 | RML lobectomy | VATS | 220 | Yes | Clear cell carcinoma | / | 0 |
| P3 | LLL lobectomy | VATS | 135 | No | ADK | T1b | 0 |
| P4 | LLL atypical resection | VATS | 50 | No | ADK | T3 | 0 |
| P5 | LUL typical resection | RATS | 175 | No | ADK | T1m | 0 |
| P6 | RUL + RLL atypical resections | RATS | 65 | No | Carcinoid | T1 | 0 |
| Variable a | Group A (n = 6) | Group B (n = 17) | p-Value |
|---|---|---|---|
| Spiculated nodule | 6 (100%) | 6 (37.5%) | 0.012 |
| Emphysema | 4 (66.7%) | 4 (23.5%) | 0.06 |
| Nodule calcification | 1 (16.7%) | 8 (47.1%) | 0.19 |
| Nodule location | 0.18 | ||
| RUL | 1 (16.7%) | 6 (37.5%) | |
| RML | 1 (16.7%) | 0 (0.0%) | |
| RLL | 0 (0.0%) | 4 (23.5%) | |
| LUL | 2 (33.3%) | 3 (17.6%) | |
| LLL | 2 (33.3%) | 1 (5.9%) | |
| RUL + RLL | 0 (0.0%) | 1 (5.9%) | |
| RUL + LUL | 0 (0.0%) | 2 (11.8%) | |
| Number of nodules | 0.043 | ||
| Single | 5 (83.3%) | 6 (35.3%) | |
| Multiple | 1 (16.7%) | 11 (64.7%) | |
| Pleural thickening | 0.17 | ||
| Absent | 2 (33.3%) | 4 (23.5%) | |
| Mild | 1 (16.7%) | 10 (58.8%) | |
| Moderate | 1 (16.7%) | 0 (0.0%) | |
| Severe | 2 (33.3%) | 3 (17.6%) | |
| Pleural effusion | 1 (16.7%) | 2 (11.8%) | 0.76 |
| Fissure involvement | 3 (50%) | 4 (23.5%) | 0.23 |
| Lymph node enlargement | 4 (66.7%) | 11 (64.7%) | 0.93 |
| Lymph node location | 0.09 | ||
| No lymph nodes | 1 (16.7%) | 4 (23.5%) | |
| Ilum, bilateral | 0 (0.0%) | 1 (5.9%) | |
| Mediastinum, bilateral | 2 (33.3%) | 3 (17.6%) | |
| Ilar, bilateral + med. | 1 (16.7%) | 9 (52.9%) | |
| Ilar, monolateral, med. | 2 (33.3%) | 0 (0.0%) | |
| Lymph node calcification | 2 (33.3%) | 8 (47.1%) | 0.56 |
| Variable a | Group A (n = 6) | Group B (n = 17) | Lower CI | Upper CI | p-Value |
|---|---|---|---|---|---|
| Nodule diameter (mm) | 23.5 (IQR10.5) | 12.2 (IQR7.0) | 1.359 | 21.288 | 0.028 |
| Fissure distance (mm) | 40.0 (IQR29.5) | 16.3 (IQR26.0) | −4.812 | 55.124 | 0.095 |
| Nodule density (HU) | 60.02 (IQR32.05) | −126.75 (IQR158.63) | 70.130 | 303.421 | <0.001 |
Disclaimer/Publisher’s Note: The statements, opinions and data contained in all publications are solely those of the individual author(s) and contributor(s) and not of MDPI and/or the editor(s). MDPI and/or the editor(s) disclaim responsibility for any injury to people or property resulting from any ideas, methods, instructions or products referred to in the content. |
© 2024 by the authors. Licensee MDPI, Basel, Switzerland. This article is an open access article distributed under the terms and conditions of the Creative Commons Attribution (CC BY) license (https://creativecommons.org/licenses/by/4.0/).
Share and Cite
Catelli, C.; Guerrini, S.; D’Alessandro, M.; Cameli, P.; Fabiano, A.; Torrigiani, G.; Bellan, C.; Mazzei, M.A.; Paladini, P.; Luzzi, L. Sarcoid Nodule or Lung Cancer? A High-Resolution Computed Tomography-Based Retrospective Study of Pulmonary Nodules in Patients with Sarcoidosis. Diagnostics 2024, 14, 2389. https://doi.org/10.3390/diagnostics14212389
Catelli C, Guerrini S, D’Alessandro M, Cameli P, Fabiano A, Torrigiani G, Bellan C, Mazzei MA, Paladini P, Luzzi L. Sarcoid Nodule or Lung Cancer? A High-Resolution Computed Tomography-Based Retrospective Study of Pulmonary Nodules in Patients with Sarcoidosis. Diagnostics. 2024; 14(21):2389. https://doi.org/10.3390/diagnostics14212389
Chicago/Turabian StyleCatelli, Chiara, Susanna Guerrini, Miriana D’Alessandro, Paolo Cameli, Antonio Fabiano, Giorgio Torrigiani, Cristiana Bellan, Maria Antonietta Mazzei, Piero Paladini, and Luca Luzzi. 2024. "Sarcoid Nodule or Lung Cancer? A High-Resolution Computed Tomography-Based Retrospective Study of Pulmonary Nodules in Patients with Sarcoidosis" Diagnostics 14, no. 21: 2389. https://doi.org/10.3390/diagnostics14212389
APA StyleCatelli, C., Guerrini, S., D’Alessandro, M., Cameli, P., Fabiano, A., Torrigiani, G., Bellan, C., Mazzei, M. A., Paladini, P., & Luzzi, L. (2024). Sarcoid Nodule or Lung Cancer? A High-Resolution Computed Tomography-Based Retrospective Study of Pulmonary Nodules in Patients with Sarcoidosis. Diagnostics, 14(21), 2389. https://doi.org/10.3390/diagnostics14212389

