MyACR: A Point-of-Care Medical Device for Determination of Albumin–Creatinine Ratio (uACR) in Random Urine Samples as a Marker of Nephropathy
Abstract
1. Introduction
2. Materials and Methods
2.1. Chemicals and Reagents
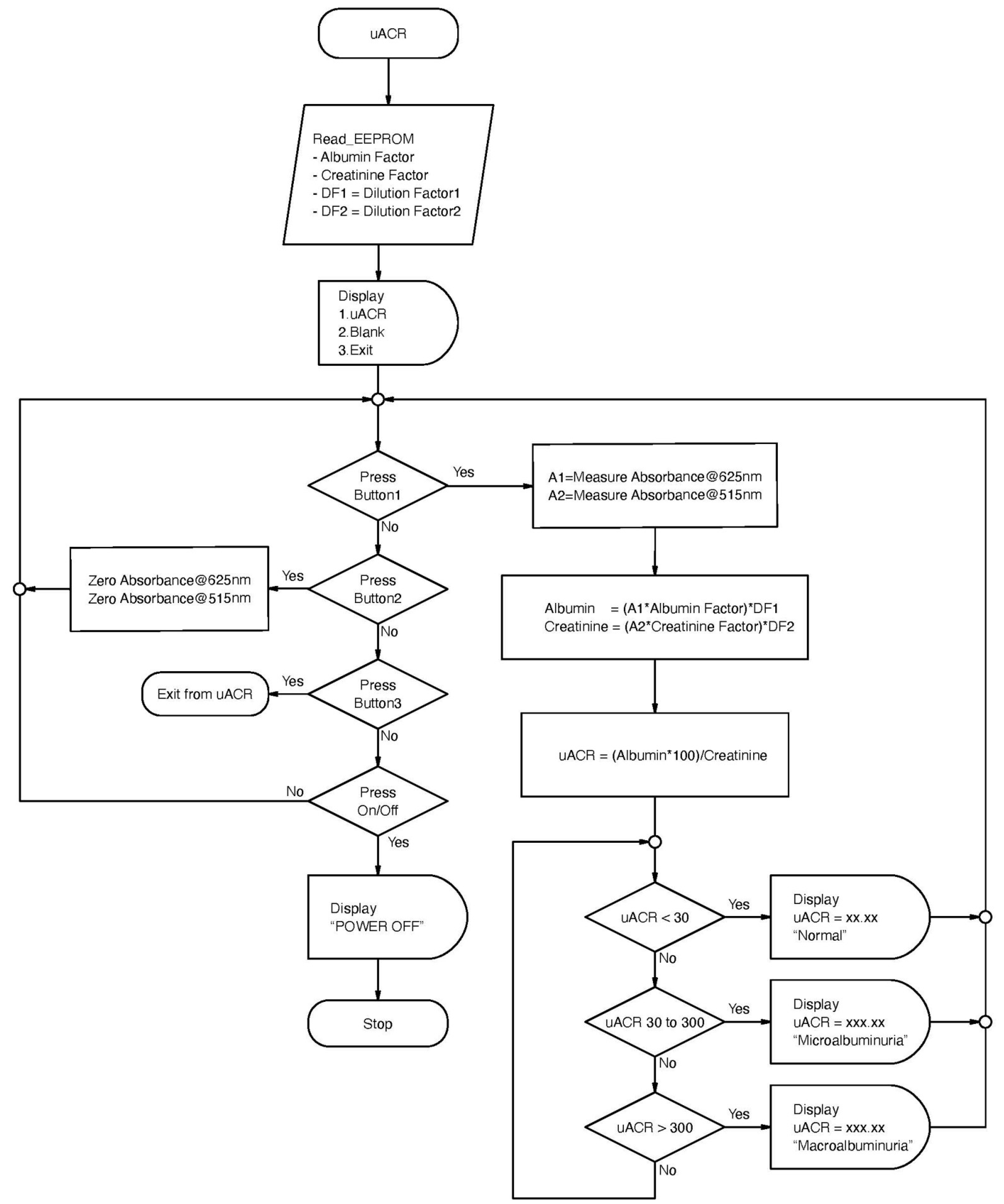
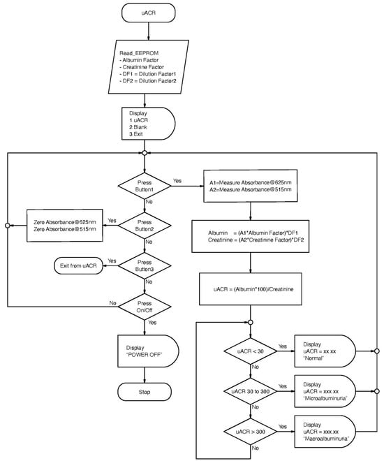
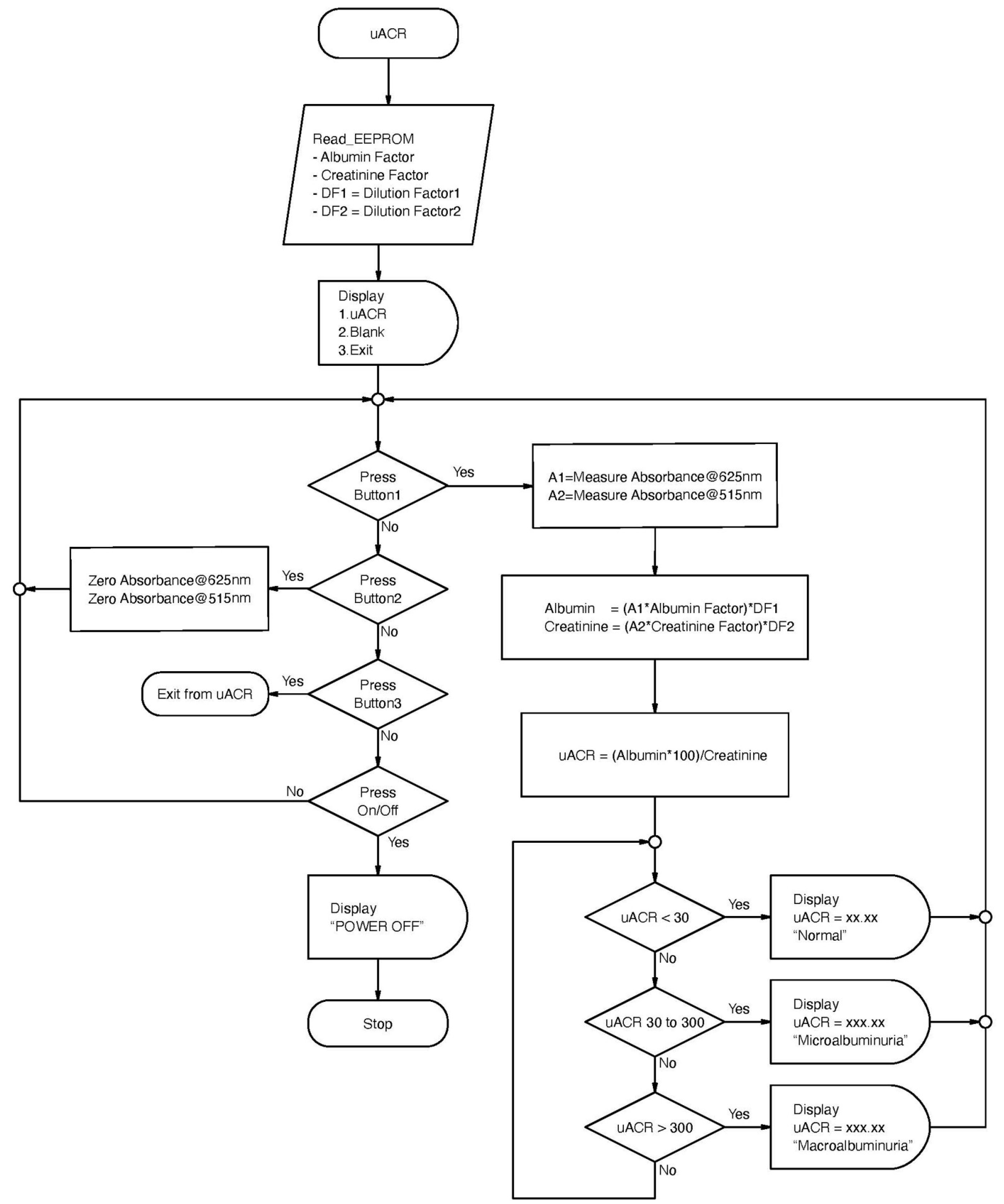
2.2. Instrumentation and Measurement Platform
2.3. Colorimetric Detection of Albumin and Creatinine
2.4. MyACR Detector Linearity
2.5. Measurement of Albumin and Creatinine in Urine Samples
2.6. Validation of Test Performance of MyACR
2.6.1. Calibration Curves
2.6.2. Accuracy
2.6.3. Precision
2.6.4. Limit of Quantification
2.7. Specificity of Albumin Measurement in Imitating Pyuria and Hematuria Conditions
2.8. Application of MyACR to Clinical Samples
2.9. Statistical Analysis
3. Results
3.1. Validation of Test Performance of MyACR Device
3.1.1. Calibration Curves
3.1.2. Accuracy
3.1.3. Precision
3.1.4. Limit of Quantification
3.2. Specificity of Albumin Measurement in Imitating Pyuria and Hematuria Conditions
3.3. Application to Clinical Samples
4. Discussion
5. Conclusions
6. Patents
Author Contributions
Funding
Institutional Review Board Statement
Informed Consent Statement
Data Availability Statement
Acknowledgments
Conflicts of Interest
References
- Neuen, B.L.; Chadban, S.J.; Demaio, A.R.; Johnson, D.W.; Perkovic, V. Chronic kidney disease and the global NCDs agenda. BMJ Glob. Health 2017, 2, e000380. [Google Scholar] [CrossRef] [PubMed]
- Francis, A.; Harhay, M.N.; Ong, A.C.M.; Tummalapalli, S.L.; Ortiz, A.; Fogo, A.B.; Fliser, D.; Roy-Chaudhury, P.; Fontana, M.; Nangaku, M.; et al. Chronic kidney disease and the global public health agenda: An international consensus. Nat. Rev. Nephrol. 2024, 20, 473–485. [Google Scholar] [CrossRef] [PubMed]
- Monhart, V. Hypertension and chronic kidney diseases. Cor. Vasa 2013, 55, e397–e402. [Google Scholar] [CrossRef]
- Feher, M. Diabetes: Chronic Complications, 2nd ed.; Shaw, K.M., Cummings, M.H., Eds.; John Wiley & Sons Ltd.: Hoboken, NJ, USA, 2005; Volume 22, p. 327. [Google Scholar]
- Vaidya, S.R.; Aeddula, N.R. Chronic Kidney Disease. Available online: https://www.ncbi.nlm.nih.gov/books/NBK535404/ (accessed on 20 May 2024).
- Jha, V.; Garcia-Garcia, G.; Iseki, K.; Li, Z.; Naicker, S.; Plattner, B.; Saran, R.; Wang, A.Y.; Yang, C.W. Chronic kidney disease: Global dimension and perspectives. Lancet 2013, 382, 260–272. [Google Scholar] [CrossRef] [PubMed]
- Chen, T.K.; Knicely, D.H.; Grams, M.E. Chronic kidney disease diagnosis and management: A review. JAMA 2019, 322, 1294–1304. [Google Scholar] [CrossRef] [PubMed]
- Sumida, K.; Nadkarni, G.N.; Grams, M.E.; Sang, Y.; Ballew, S.H.; Coresh, J.; Matsushita, K.; Surapaneni, A.; Brunskill, N.; Chadban, S.J.; et al. Conversion of urine protein-creatinine ratio or urine dipstick protein to urine albumin-creatinine ratio for use in chronic kidney disease screening and prognosis: An individual participant-based meta-analysis. Ann. Intern. Med. 2020, 173, 426–435. [Google Scholar] [CrossRef] [PubMed]
- Ying, T.; Clayton, P.; Naresh, C.; Chadban, S. Predictive value of spot versus 24-hour measures of proteinuria for death, end-stage kidney disease or chronic kidney disease progression. BMC Nephrol. 2018, 19, 55. [Google Scholar] [CrossRef] [PubMed]
- Chaiyo, S.; Kalcher, K.; Apilux, A.; Chailapakul, O. A Novel Paper-based Colorimetry device for the determination of the albumin to creatinine ratio. Analyst 2018, 143, 5453–5460. [Google Scholar] [CrossRef]
- Lin, C.-C.; Hsu, J.-L.; Tseng, C.-C.; Lee, G.-B. An integrated microfluidic system for the determination of microalbuminuria by measuring the albumin-to-creatinine ratio. Microfluid Nanofluidics 2011, 10, 1055–1067. [Google Scholar] [CrossRef]
- Weaver, R.G.; James, M.T.; Ravani, P.; Weaver, C.G.W.; Lamb, E.J.; Tonelli, M.; Manns, B.J.; Quinn, R.R.; Jun, M.; Hemmelgarn, B.R. Estimating urine albumin-to-creatinine ratio from protein-to-creatinine ratio: Development of equations using same-day measurements. J. Am. Soc. Nephrol. 2020, 31, 591–601. [Google Scholar] [CrossRef]
- Mogensen, C.E. Microalbuminuria predicts clinical proteinuria and early mortality in maturity-onset diabetes. N. Engl. J. Med. 1984, 310, 356–360. [Google Scholar] [CrossRef] [PubMed]
- Ansar, M.M.; ShahrokhiRad, R.; Lebady, M.K. Risk factors of microalbuminuria and macroalbuminuria in type 2 diabetic patients in north of Iran—Rasht. Nephro-Urol. Mon. 2017, 9, e40031. [Google Scholar] [CrossRef]
- Jensen, M.B.; Viken, I.; Høgh, F.; Jacobsen, K.K. Quantification of urinary albumin and -creatinine: A comparison study of two analytical methods and their impact on albumin to creatinine ratio. Clin. Biochem. 2022, 108, 5–9. [Google Scholar] [CrossRef] [PubMed]
- Martin, H. Laboratory measurement of urine albumin and urine total protein in screening for proteinuria in chronic kidney disease. Clin. Biochem. Rev. 2011, 32, 97–102. [Google Scholar] [PubMed]
- Küme, T.; Sağlam, B.; Ergon, C.; Sisman, A.R. Evaluation and comparison of Abbott Jaffe and enzymatic creatinine methods: Could the old method meet the new requirements? J. Clin. Lab. Anal. 2018, 32, e22168. [Google Scholar] [CrossRef] [PubMed]
- Narimani, R.; Esmaeili, M.; Rasta, S.H.; Khosroshahi, H.T.; Mobed, A. Trend in creatinine determining methods: Conventional methods to molecular-based methods. Anal. Sci. Adv. 2021, 2, 308–325. [Google Scholar] [CrossRef] [PubMed]
- Chutipongtanate, S.; Thongboonkerd, V. Systematic comparisons of artificial urine formulas for in vitro cellular study. Anal. Biochem. 2010, 402, 110–112. [Google Scholar] [CrossRef] [PubMed]
- Keane, W.F.; Eknoyan, G. Proteinuria, albuminuria, risk, assessment, detection, elimination (PARADE): A position paper of the National Kidney Foundation. Am. J. Kidney. Dis. 1999, 33, 1004–1010. [Google Scholar] [CrossRef] [PubMed]
- American Diabetes Association Professional Practice Committee. 11. Chronic Kidney Disease and Risk Management: Standards of Care in Diabetes—2024. Diabetes Care 2023, 47, S219–S230. [Google Scholar] [CrossRef]
- Ratanawimarnwong, N.; Ponhong, K.; Teshima, N.; Nacapricha, D.; Grudpan, K.; Sakai, T.; Motomizu, S. Simultaneous injection effective mixing flow analysis of urinary albumin using dye-binding reaction. Talanta 2012, 96, 50–54. [Google Scholar] [CrossRef]
- Sittiwong, J.; Unob, F. Detection of urinary creatinine using gold nanoparticles after solid phase extraction. Spectrochim. Acta A Mol. Biomol. Spectrosc. 2015, 138, 381–386. [Google Scholar] [CrossRef] [PubMed]
- Delanghe, J.R.; Speeckaert, M.M. Creatinine determination according to Jaffe—What does it stand for? Nephrol. Dial. Transplant. Plus 2011, 4, 83–86. [Google Scholar] [CrossRef] [PubMed]
- Dasgupta, P.; Kumar, V.; Krishnaswamy, P.R.; Bhat, N. Development of biosensor for detection of serum creatinine. CSI Trans. ICT 2018, 6, 5–10. [Google Scholar] [CrossRef]
- Shaikh, N.; Shope, T.R.; Hoberman, A.; Vigliotti, A.; Kurs-Lasky, M.; Martin, J.M. Association Between Uropathogen and Pyuria. Pediatrics 2016, 138, e20160087. [Google Scholar] [CrossRef] [PubMed]
- Cho, H.; Yoo, J.; Kim, H.; Jang, H.; Kim, Y.; Chae, H. Diagnostic Characteristics of Urinary Red Blood Cell Distribution Incorporated in UF-5000 for Differentiation of Glomerular and Non-Glomerular Hematuria. Ann. Lab. Med. 2022, 42, 160–168. [Google Scholar] [CrossRef] [PubMed]
- Li, B.; Thompson, S.; Igot, K.; King, R.; Doogue, M.; Florkowski, C. Artefactually low creatinine by Beckman Coulter enzymatic method due to immunoglobulin M paraprotein interference. Ann. Clin. Biochem. 2023, 60, 423–427. [Google Scholar] [CrossRef] [PubMed]
- Sung, K.C.; Ryu, S.; Lee, J.Y.; Lee, S.H.; Cheong, E.; Hyun, Y.Y.; Lee, K.B.; Kim, H.; Byrne, C.D. Urine albumin/creatinine ratio below 30 mg/g is a predictor of incident hypertension and cardiovascular mortality. J. Am. Heart Assoc. 2016, 5, e003245. [Google Scholar] [CrossRef] [PubMed]
- Myers, G.L.; Miller, W.G.; Coresh, J.; Fleming, J.; Greenberg, N.; Greene, T.; Hostetter, T.; Levey, A.S.; Panteghini, M.; Welch, M.; et al. Recommendations for improving serum creatinine measurement: A report from the laboratory working group of the national kidney disease education program. Clin. Chem. 2006, 52, 5–18. [Google Scholar] [CrossRef] [PubMed]
- Tziakas, D.; Chalikias, G.; Kareli, D.; Tsigalou, C.; Risgits, A.; Kikas, P.; Makrygiannis, D.; Chatzikyriakou, S.; Kampouromiti, G.; Symeonidis, D.; et al. Spot urine albumin to creatinine ratio outperforms novel acute kidney injury biomarkers in patients with acute myocardial infarction. Int. J. Cardiol. 2015, 197, 48–55. [Google Scholar] [CrossRef]
- Schosinsky, K.H.; Vargas, M.; Luz Esquivel, A.; Chavarria, M.A. Simple spectrophotometric determination of urinary albumin by dye-binding with use of bromphenol blue. Clin. Chem. 1987, 33, 223–226. [Google Scholar] [CrossRef]
- Teppo, A.M. Immunoturbidimetry of albumin and immunoglobulin G in urine. Clin. Chem. 1982, 28, 1359–1361. [Google Scholar] [CrossRef] [PubMed]
- Bhatt, V.R.; Khese, V.B.; Jadhav, S.L.; Kakrani, A.L. Urinary albumin excretion, estimated glomerular filtration rate, and prevalence of microalbuminuria in obese nondiabetic and nonhypertensive adults: A cross-sectional study. Indian J. Nephrol. 2019, 29, 166–171. [Google Scholar] [CrossRef] [PubMed]
- Huang, Z.; Zhang, R.; Chen, H.; Weng, W.; Lin, Q.; Deng, D.; Li, Z.; Kong, J. Sensitive polydopamine bi-functionalized SERS immunoassay for microalbuminuria detection. Biosens. Bioelectron. 2019, 142, 111542. [Google Scholar] [CrossRef] [PubMed]
- Shaikh, M.O.; Zhu, P.Y.; Wang, C.C.; Du, Y.C.; Chuang, C.H. Electrochemical immunosensor utilizing electrodeposited Au nanocrystals and dielectrophoretically trapped PS/Ag/ab-HSA nanoprobes for detection of microalbuminuria at point of care. Biosens. Bioelectron. 2019, 126, 572–580. [Google Scholar] [CrossRef]
- Woo, J.; Floyd, M.; Cannon, D.C.; Kahan, B. Radioimmunoassay for urinary albumin. Clin. Chem. 1978, 24, 1464–1467. [Google Scholar] [CrossRef] [PubMed]
- Comper, W.D.; Jerums, G.; Osicka, T.M. Differences in urinary albumin detected by four immunoassays and high-performance liquid chromatography. Clin. Biochem. 2004, 37, 105–111. [Google Scholar] [CrossRef] [PubMed]
- Hiraoka, R.; Kuwahara, K.; Wen, Y.C.; Yen, T.H.; Hiruta, Y.; Cheng, C.M.; Citterio, D. Paper-based device for naked eye urinary albumin/creatinine ratio evaluation. ACS Sens. 2020, 5, 1110–1118. [Google Scholar] [CrossRef] [PubMed]
- Chagas, C.L.S.; de Souza, F.R.; Cardoso, T.M.G.; Moreira, R.C.; da Silva, J.A.F.; de Jesus, D.P.; Coltro, W.K.T. A fully disposable paper-based electrophoresis microchip with integrated pencil-drawn electrodes for contactless conductivity detection. Anal. Methods 2016, 8, 6682–6686. [Google Scholar] [CrossRef]
- Heist, C.A.; Bandara, G.C.; Bemis, D.J.; Pommerenck, J.C.; Remcho, V.T. New paper-based microfluidic tools for the analysis of blood serum protein and creatinine built via aerosolized deposition of polycaprolactone. Anal. Methods 2018, 10, 2994–3000. [Google Scholar] [CrossRef]
- Cai, Y.; Niu, J.-C.; Liu, Y.-Q.; Du, X.-L.; Wu, Z.-Y. Online sample clean-up and enrichment of proteins from salty media with dynamic double gradients on a paper fluidic channel. Anal. Chim. Acta 2020, 1100, 149–155. [Google Scholar] [CrossRef]
- Nurrahmah, N.; Amalia, K.T.; Sulistyarti, H.; Sabarudin, A. Fast colorimetric detection of albumin-to-creatinine ratio using paper-based analytical devices with alkaline picrate and Bromothymol Blue reagents. J. App. Pharm. Sci. 2022, 12, 140–148. [Google Scholar] [CrossRef]
- Chen, S.J.; Tseng, C.C.; Huang, K.H.; Chang, Y.C.; Fu, L.M. Microfluidic sliding paper-based device for point-of-care determination of albumin-to-creatine ratio in human urine. Biosensors 2022, 12, 496. [Google Scholar] [CrossRef] [PubMed]
- Siangproh, W.; Teshima, N.; Sakai, T.; Katoh, S.; Chailapakul, O. Alternative method for measurement of albumin/creatinine ratio using spectrophotometric sequential injection analysis. Talanta 2009, 79, 1111–1117. [Google Scholar] [CrossRef] [PubMed]
- Sabarudin, A. Sequential injection at valve mixing (SI-VM) for determination of albumin-creatinine ratio in urine. Orient. J. Chem. 2018, 34, 730–734. [Google Scholar] [CrossRef]
- Kiwfo, K.; Wongwilai, W.; Sakai, T.; Teshima, N.; Grudpan, K. Determination of albumin, glucose, and creatinine employing a single sequential injection lab-at-valve with mono-segmented flow system enabling in-line dilution, in-line single-standard calibration, and in-line standard addition. Molecules 2020, 25, 1666. [Google Scholar] [CrossRef] [PubMed]
- Tseng, C.C.; Ko, C.H.; Lu, S.Y.; Yang, C.E.; Fu, L.M.; Li, C.Y. Rapid electrochemical-biosensor microchip platform for determination of microalbuminuria in CKD patients. Anal. Chim Acta 2021, 1146, 70–76. [Google Scholar] [CrossRef] [PubMed]
- Thakur, R.; Maheshwari, P.; Datta, S.K.; Dubey, S.K.; Shakher, C. Machine learning-based rapid diagnostic-test reader for albuminuria using smartphone. IEEE Sens. J. 2021, 21, 14011–14026. [Google Scholar] [CrossRef]
- Zhang, Q.; Wang, G.; Zong, X.; Sun, J. Performance evaluation of Hipee S2 point-of-care testing urine dipstick analyser: A cross-sectional study. BMJ Open 2022, 12, e063781. [Google Scholar] [CrossRef] [PubMed]
- Jia, Y.; Liu, G.; Xu, G.; Li, X.; Shi, Z.; Cheng, C.; Xu, D.; Lu, Y.; Liu, Q. Battery-free and wireless tag for in situ sensing of urinary albumin/creatinine ratio (ACR) for the assessment of albuminuria. Sens. Actuators B Chem. 2022, 367, 132050. [Google Scholar] [CrossRef]
- Luppa, P.B.; Müller, C.; Schlichtiger, A.; Schlebusch, H. Point-of-care testing (POCT): Current techniques and future perspectives. Trends Analyt. Chem. 2011, 30, 887–898. [Google Scholar] [CrossRef]
- Suzuki, Y. Reaction between pH indicators with a large pKa value and human serum albumin and its application to the determination of the serum albumin concentration. Bunseki Kagaku 2003, 52, 939–944. [Google Scholar] [CrossRef][Green Version]
- Jung, K.; Nickel, E.; Pergande, M. A microalbuminuria assay using bromphenol blue. Clin. Chim. Acta 1990, 187, 163–172. [Google Scholar] [CrossRef] [PubMed]
- Pugia, M.J.; Lott, J.A.; Profitt, J.A.; Cast, T.K. High-sensitivity dye binding assay for albumin in urine. J. Clin. Lab. Anal. 1999, 13, 180–187. [Google Scholar] [CrossRef]
- Yoshimoto, K.; Kaneko, E.; Yotsuyanagi, T. Analytical chemistry for environmental and human health. Visual determination of protein in urine using bromochlorophenol blue and a membrane filter. Bunseki Kagaku 2000, 49, 363–367. [Google Scholar] [CrossRef][Green Version]
- Marshall, T.; Williams, K.M. Interference in the coomassie brilliant blue and pyrogallol red protein dye-binding assays is increased by the addition of sodium dodecyl sulfate to the dye reagents. Anal. Biochem. 2004, 331, 255–259. [Google Scholar] [CrossRef]
- Waheed, A.A.; Rao, K.S.; Gupta, P.D. Mechanism of dye binding in the protein assay using eosin dyes. Anal. Biochem. 2000, 287, 73–79. [Google Scholar] [CrossRef]
- ICH Harmonised Guideline. ICH Guideline Q2(R2) on Validation of Analytical Procedures. Available online: https://www.ema.europa.eu/en/documents/scientific-guideline/ich-guideline-q2r2-validation-analytical-procedures-step-2b_en.pdf (accessed on 20 May 2024).





| Composition | Molecular Formula | Molecular Weight (g/mol) | Final Concentration (mM) |
|---|---|---|---|
| Sodium sulfate anhydrous | Na2SO4 | 142.04 | 9 |
| Trisodium citrate dihydrate | Na3C6H5O7·2H2O | 294.1 | 5 |
| Urea | CH4N2O | 60.06 | 200 |
| Potassium chloride | KCl | 74.55 | 30 |
| Sodium chloride | NaCl | 58.44 | 54 |
| Calcium chloride | CaCl2 | 110.99 | 3 |
| Ammonium chloride | NH4Cl | 53.49 | 15 |
| Magnesium sulfate heptahydrate | MgSO4·7H2O | 246.47 | 2 |
| Sodium phosphate monobasic monohydrate | NaH2PO4·H2O | 137.99 | 3.6 |
| Sodium phosphate dibasic heptahydrate | Na2HPO4·7H2O | 268.03 | 0.4 |
| Sodium bicarbonate | NaHCO3 | 84.01 | 2 |
| Disodium oxalate | Na2C2O4 | 134 | 0.1 |
| Albumin Concentration Added (mg/L) | Precision (%CV) | Accuracy (%DVM) | ||
|---|---|---|---|---|
| Intra-Day | Inter-Day | Intra-Day | Inter-Day | |
| MyACR | ||||
| 10 | 2.52 | 4.58 | 1.43 | 4.29 |
| 40 | 1.34 | 3.02 | 2.36 | 1.07 |
| 60 | 1.44 | 2.75 | −0.90 | −1.57 |
| Spectrophotometer | ||||
| 10 | 2.86 | 3.77 | 3.51 | 6.22 |
| 40 | 0.30 | 1.00 | 1.96 | 2.50 |
| 60 | 1.42 | 0.87 | −0.95 | −0.95 |
| Creatinine Concentration Added (mg/L) | Precision (%CV) | Accuracy (%DVM) | ||
|---|---|---|---|---|
| Intra-Day | INTER-DAY | Intra-Day | Inter-Day | |
| MyACR | ||||
| 0.25 | 1.21 | 12.69 | 5.42 | −2.82 |
| 1 | 1.08 | 4.54 | 4.77 | 1.03 |
| 2 | 1.35 | 3.53 | −2.57 | −4.14 |
| Spectrophotometer | ||||
| 0.25 | 1.99 | 2.35 | 2.61 | 3.83 |
| 1 | 1.25 | 2.32 | −0.15 | 1.43 |
| 2 | 1.42 | 2.40 | −0.20 | 1.23 |
| Conditions | Absorbance at 625 nm [Median (Range)] | |
|---|---|---|
| Spectrophotometer | MyACR | |
| Artificial urine spiked with distilled water (control) | 0 (0 to 0) | 0 (0 to 0) |
| Artificial urine spiked with WBCs | 0 (0 to 0.001) | −0.003 (−0.003 to 0) |
| Artificial urine spiked with RBCs | 0.001 (0.001 to 0.002) | −0.003 (−0.005 to −0.002) |
| Artificial urine spiked with WBCs and RBCs | 0.002 (0.002 to 0.002) | 0.004 (−0.005 to −0.003) |
Disclaimer/Publisher’s Note: The statements, opinions and data contained in all publications are solely those of the individual author(s) and contributor(s) and not of MDPI and/or the editor(s). MDPI and/or the editor(s) disclaim responsibility for any injury to people or property resulting from any ideas, methods, instructions or products referred to in the content. |
© 2024 by the authors. Licensee MDPI, Basel, Switzerland. This article is an open access article distributed under the terms and conditions of the Creative Commons Attribution (CC BY) license (https://creativecommons.org/licenses/by/4.0/).
Share and Cite
Muhamad, N.; Youngvises, N.; Plengsuriyakarn, T.; Meesiri, W.; Chaijaroenkul, W.; Na-Bangchang, K. MyACR: A Point-of-Care Medical Device for Determination of Albumin–Creatinine Ratio (uACR) in Random Urine Samples as a Marker of Nephropathy. Diagnostics 2024, 14, 1702. https://doi.org/10.3390/diagnostics14161702
Muhamad N, Youngvises N, Plengsuriyakarn T, Meesiri W, Chaijaroenkul W, Na-Bangchang K. MyACR: A Point-of-Care Medical Device for Determination of Albumin–Creatinine Ratio (uACR) in Random Urine Samples as a Marker of Nephropathy. Diagnostics. 2024; 14(16):1702. https://doi.org/10.3390/diagnostics14161702
Chicago/Turabian StyleMuhamad, Nadda, Napaporn Youngvises, Tullayakorn Plengsuriyakarn, Wanchai Meesiri, Wanna Chaijaroenkul, and Kesara Na-Bangchang. 2024. "MyACR: A Point-of-Care Medical Device for Determination of Albumin–Creatinine Ratio (uACR) in Random Urine Samples as a Marker of Nephropathy" Diagnostics 14, no. 16: 1702. https://doi.org/10.3390/diagnostics14161702
APA StyleMuhamad, N., Youngvises, N., Plengsuriyakarn, T., Meesiri, W., Chaijaroenkul, W., & Na-Bangchang, K. (2024). MyACR: A Point-of-Care Medical Device for Determination of Albumin–Creatinine Ratio (uACR) in Random Urine Samples as a Marker of Nephropathy. Diagnostics, 14(16), 1702. https://doi.org/10.3390/diagnostics14161702
