Abstract
Traditional path planning methods primarily optimize distance or time, without fully considering the impact of slope gradients in park road networks, variations in vehicle load capacity, and braking energy recovery characteristics on the energy consumption of pure electric commercial vehicles. To address these issues, this paper proposes a globally optimized path planning method based on energy consumption minimization. The proposed method introduces a multi-factor coupled energy consumption model for pure electric commercial vehicles, integrating slope gradients, load capacity, motor efficiency, and energy recovery. Using this vehicle energy consumption model and the park road network topology map, an energy consumption topology map representing energy consumption between any two nodes is constructed. An energy-optimized improved ant colony optimization algorithm (E-IACO) is proposed. By introducing an exponential energy consumption heuristic factor and an enhanced pheromone update mechanism, it prioritizes energy-saving path exploration, thereby effectively identifying the optimal energy consumption path within the constructed energy consumption topology map. Simulation results demonstrate that in typical three-dimensional industrial park scenarios, the proposed energy-optimized path planning method achieves maximum reductions of 10.57% and 4.90% compared to the A* algorithm and ant colony optimization (ACO), respectively, with average reductions of 5.14% and 1.97%. It exhibits excellent stability and effectiveness across varying load capacities. This research provides a reliable theoretical framework and technical support for reducing logistics operational costs in industrial parks and enhancing the economic efficiency of pure electric commercial vehicles.
1. Introduction
Driven by the “Dual Carbon” objectives, the synergistic advancement of vehicle electrification, intelligence, and connectivity is significantly accelerating the development of intelligent and connected new energy vehicles [1,2]. The logistics sector, being a major contributor to carbon emissions, faces a growing imperative for intelligent transformation. Upgrading logistics intelligence in confined operational areas such as industrial parks, port terminals, and large-scale warehousing centers has become a critical measure for enhancing operational efficiency and reducing costs. In this context, electric commercial vehicles, which represent the integration of vehicle electrification and logistics intelligence, are regarded as an ideal platform for achieving efficient and sustainable transportation within park environments. This is attributed to their demonstrated advantages in environmental friendliness, economic viability, and operational controllability [3,4]. However, in commercial applications, the high cost of batteries and stringent energy efficiency requirements impose significant challenges for pure electric commercial vehicles in park logistics, particularly in managing operational costs. Among various energy-saving technological approaches, global path planning serves as a critical decision-making factor that substantially influences overall vehicle energy consumption, thereby providing an effective pathway for operational cost optimization. Consequently, the development of an energy-optimal global path planning method tailored for pure electric commercial vehicles in park logistics scenarios holds considerable theoretical importance and practical value for reducing operational expenses and improving economic efficiency.
Global path planning, serving as the foundation for autonomous vehicle navigation, can be broadly categorized into graph search-based, sampling-based, optimization-based, and learning-based methodologies according to their algorithmic principles and implementation mechanisms [5]. The graph search-based approach formulates path planning problems using graph theory, where the operational environment is modeled as a graph comprising nodes representing feasible states or locations and edges denoting possible transitions or actions between them [6]. Lu et al. [7] introduced a methodology involving dynamic adjustment of heuristic function weights and novel heuristic designs to balance search efficiency and optimality. This approach effectively mitigates issues of computational complexity and local optima convergence commonly associated with the traditional A* algorithm in high-complexity environments. Feng et al. [8] proposed a hybrid path planning methodology integrating the A* algorithm with the Dynamic Window Approach (DWA). In their framework, an enhanced A* algorithm generates globally optimal paths while DWA handles local dynamic obstacle avoidance, adjusting robot velocity and trajectory based on real-time sensor data. This integrated approach demonstrates high real-time performance and effectively overcomes the inherent limitations of individual algorithms. Separately, Hu et al. [9] introduced a hierarchical graph search method that decomposes global planning into multiple layers through a structured hierarchical graph construction, substantially reducing computational complexity in large-scale environments. Graph search-based path planning demonstrates satisfactory real-time performance for identifying globally optimal paths in low-dimensional dynamic and static environments. However, its computational demands grow exponentially with environmental complexity, making it unsuitable for large-scale or high-dimensional applications requiring real-time response. Additionally, the generated paths typically lack smoothness and exhibit unreliable performance in high-dimensional spaces. In contrast, sampling-based methods construct roadmaps through random sampling and connection of points, thereby eliminating the need for complete environment modeling. While this approach proves effective for high-dimensional and complex environments, it sacrifices optimality guarantees to achieve enhanced planning efficiency [10]. Ganesan et al. [11] developed a novel goal-oriented sampling strategy that biases sample generation toward target regions, significantly reducing random exploration in invalid spaces. This approach accelerates initial path discovery in high-dimensional spaces and enhances convergence to optimal solutions. Separately, Huang et al. [12] introduced the Agile-Rapidly Exploring Random Tree* algorithm to substantially improve path planning speed and robustness in complex environments. By incorporating adaptive sampling strategies and path optimization mechanisms, their method accelerates the acquisition of initial feasible solutions and increases the convergence rate toward optimal paths, thereby effectively enhancing motion planning efficiency in challenging scenarios. Liu et al. [13] proposed a hybrid path planning method integrating Probabilistic Roadmap Method (PRM) and D, designated as PRM-D. During the preprocessing phase, PRM constructs a global roadmap, while the D* algorithm performs efficient incremental replanning in dynamic environments. This methodology achieves higher success rates with fewer sampling points, maintains rapid global planning capability, and enhances dynamic obstacle avoidance performance. Sampling-based path planning proves effective in high-dimensional and complex environments by rapidly generating feasible trajectories without requiring explicit environmental modeling. However, this approach cannot guarantee global optimality, and the resulting paths may lack smoothness. Furthermore, inappropriate sampling strategies can significantly degrade planning performance, particularly in narrow passages, due to insufficient sampling coverage [14]. Conversely, optimization-based methods formulate path planning as a mathematical optimization problem. These approaches typically generate an initial coarse path and subsequently refine it through numerical optimization techniques subject to defined objective functions and constraints. Tao et al. [15] developed an improved particle swarm optimization (IPSO) algorithm specifically designed to address the premature convergence and local optima limitations inherent in traditional PSO. Their approach incorporates crossover operations for position updates and integrates mutation mechanisms to prevent entrapment in local optimal solutions. Separately, Li et al. [16] proposed an improved hybrid artificial fish swarm algorithm that enhances the original algorithm’s global search capability and convergence speed through the integration of mechanisms from other intelligent optimization methodologies. Wu et al. [17] developed a multi-layer vehicle routing framework integrating both static and dynamic planning elements. By incorporating a blockage factor as a negative feedback mechanism to enhance the ACO algorithm, their method significantly improves operational efficiency while reducing overall task execution costs. Su et al. [18] proposed a combined strategy incorporating Genetic Algorithm (GA) and Sequential Quadratic Programming (SQP). Their systematic methodology first leverages GA’s global search capability to generate a coarse initial path, then employs SQP for localized refinement, effectively circumventing the tendency of conventional methods to converge to local optima. Optimization-based path planning demonstrates the capability to generate high-quality trajectories characterized by smoothness, safety, and dynamic feasibility. However, these methods are generally computationally intensive, highly sensitive to initial solution quality, and prone to convergence to local optima. In contrast, learning-based approaches acquire navigation policies or environmental models directly from data. The fundamental premise involves autonomous learning of mapping relationships from perceptual inputs to planning outputs through pre-collected datasets. Wang et al. [19] introduced Neural-Rapidly exploring Random Tree, a methodology that integrates deep learning with classical sampling-based planners. Their approach employs neural networks to learn spatial structural features of environments, predicting sampling distributions that guide RRT toward regions with higher probability of generating optimal paths, thereby mitigating the blindness of random exploration. Furthermore, Lu et al. [20] developed a hybrid neural architecture combining Convolutional Neural Networks with Long Short-Term Memory (CNN-LSTM). This framework utilizes convolutional neural networks to extract spatial features from sensor data while employing long short-term memory networks to capture temporal dependencies in environmental information, enabling enhanced adaptability to novel complex environments and generating smoother velocity profiles. Despite their advantages in autonomous navigation policy learning from data, strong adaptability, and capability to process high-dimensional perceptual inputs, learning-based global path planning methods require extensive training datasets, incur high computational costs during training, face challenges in reward function design, and cannot guarantee absolute optimality and reliability [21].
Although various path planning methods exhibit respective advantages in different scenarios, under the backdrop of the continuous proliferation of electric vehicles and the deepening concept of green autonomous driving, energy consumption has increasingly become a critical factor constraining vehicle economy, driving range, and the overall sustainability of the system. Therefore, integrating energy consumption optimization into the path planning framework has become an important research direction and development trend in this field. Wang et al. [22], addressing the limited driving range of pure electric vehicles, established a precise energy consumption model validated by open-road driving tests. Based on this model and road information, they achieved accurate prediction of future energy consumption. In practical tests on different types of roads, the measured energy consumption consistently fell within the prediction range of the model. Bruni et al. [23], targeting the energy consumption uncertainty faced by electric freight vehicles during delivery tasks, proposed a two-stage stochastic programming model and a decomposition algorithm. Their case studies verified the necessity of explicitly considering such uncertainty in path planning. While the aforementioned studies have made progress in energy consumption prediction and uncertainty modeling, in real-world road networks, terrain undulations leading to road slopes can significantly alter the vehicle’s longitudinal forces and energy consumption distribution. Huang et al. [24] proposed a three-dimensional multi-objective path planning method for electric vehicles. This method, by constructing an estimation model that considers slope energy consumption characteristics and a distance fusion model, jointly optimizes energy consumption and travel distance. It employs a chaotic optimizer to adaptively determine objective weights. Simulation results show that the paths generated by this method can significantly reduce energy consumption compared to traditional distance-optimal methods. Wang et al. [25] proposed an energy-saving speed planning strategy for connected and automated vehicles based on vehicle-to-everything information and road slope awareness. This strategy proactively adjusts vehicle speed on uphill and downhill sections through a model predictive control approach to reduce battery output power, demonstrating significant advantages in battery energy conservation. Furthermore, during actual transportation, vehicle load is a key factor affecting energy consumption. Increased load significantly alters the vehicle’s driving resistance and power demand, thereby influencing travel energy consumption distribution. Meanwhile, regenerative braking, as a crucial energy recovery mechanism for electric vehicles, sees its actual recovery efficiency also affected by load variations. In this regard, research in related fields has explored this issue from different dimensions. Ji et al. [26] proposed a driver-intention-based regenerative braking control strategy utilizing fuzzy recognition. They designed energy recovery modes covering various scenarios such as accelerator pedal release, brake pedal application, and simultaneous release of both pedals. This strategy effectively enhances energy recovery efficiency while ensuring braking stability, providing a technical reference for optimizing electric vehicle energy consumption and implementing single-pedal control. Park et al. [27], focusing on autonomous electric vehicles, proposed a method to maximize regenerative braking energy recovery by solving for optimal control variables, and designed a corresponding braking strategy based on this. Simulation results indicate that this strategy outperforms the traditional maximum generation torque strategy in terms of energy recovery effectiveness. Zheng et al. [28], addressing the insufficient adaptability of commercial vehicle regenerative braking strategies under dynamic conditions and varying loads, proposed an adaptive strategy based on intelligent condition recognition and parameter optimization. This strategy allocates braking force by integrating load state and real-time operating conditions, effectively improving energy recovery efficiency under different loads. It provides a methodological reference for quantifying the impact of load on regenerative braking within path planning. In some specific scenarios, such as the Shell Eco-marathon competition which pursues extreme energy efficiency, related studies offer unique perspectives for energy optimization. Gechev et al. [29], targeting hydrogen-powered racing cars, significantly reduced the vehicle’s overall energy consumption on a fixed track by establishing a dynamic simulation model and optimizing strategies like no-load speed. Thibault et al. [30] dedicated their efforts to alleviating range anxiety without increasing battery costs. They proposed a set of model-based trip energy consumption prediction and optimization strategies. Compared to traditional methods, their approach achieved significant improvements in pre-trip energy-saving route planning, in-trip energy consumption prediction, and eco-driving assistance. While the existing research mentioned above has separately explored the impact of factors such as slope, load, and regenerative braking on energy consumption, most studies focus on analyzing a single or partial set of factors, failing to fully consider the interactions among these factors during actual driving. Therefore, how to comprehensively consider the aforementioned factors within a unified framework remains a key problem that current research needs to overcome. It is also a crucial direction for achieving systematic energy savings for electric vehicles in real-world operation.
In summary, this paper proposes a globally optimized path planning method for minimizing energy consumption in electric commercial vehicles operating within industrial park logistics scenarios. The system architecture of this method, as shown in Figure 1, primarily consists of three components: the vehicle energy consumption model, the industrial park energy consumption matrix modeling, and the path planning module. First, establish a multi-factor coupled vehicle energy consumption model that comprehensively considers slope, road angle between nodes, load capacity, motor efficiency, battery charge/discharge characteristics, and energy recovery, encompassing both lateral and longitudinal dynamics modeling; Second, coordinate transformation converts World Geodetic System 84 (WGS-84) positioning data into East-North-Up (ENU) coordinates within the global coordinate system, generating a 3D topological map incorporating slope and length information. This is integrated with the energy consumption model to produce a campus energy consumption matrix; Finally, an improved ant colony optimization algorithm is employed. An exponential energy consumption heuristic factor is introduced during path construction, and low-energy paths are reinforced during the pheromone update phase. This enables global energy-optimized path search from origin to destination, outputting the optimal path along with its estimated energy consumption.
Figure 1.
System Architecture for a Global Path Planning Method Based on Energy Consumption Optimization.
The main contributions of this study include: (1) Establishing a multi-factor coupled energy consumption assessment model that comprehensively considers road network gradients, load variations, braking energy recovery, and steering. This provides a theoretical foundation for precise energy consumption prediction of commercial vehicles in campus scenarios; (2) Designing a method for constructing an energy consumption matrix. This matrix comprehensively and intuitively presents path energy consumption information, effectively enhancing the accuracy of path selection; (3) An E-IACO path planning algorithm based on the energy consumption model was developed, achieving global energy optimization while ensuring path feasibility.
2. Global Path Planning Method Based on Energy Consumption Optimization
To establish an energy-optimal global path planning framework, it is essential to first characterize the mathematical relationship between vehicle energy consumption and operating conditions through a comprehensive energy model. This paper innovatively develops both longitudinal and lateral rotational energy consumption models. Subsequently, a 3D topological map is constructed using high-precision positioning data of road nodes, transforming detailed geographic information including gradients and curvatures into a graph structure. This representation, when processed through the vehicle energy model, yields an energy consumption matrix for the 3D topological environment, thereby creating a structured search space oriented toward energy optimization for the enhanced ant colony algorithm. Finally, building upon conventional ACO, we introduce an exponentially formulated heuristic factor based on vehicle energy consumption to prevent negative-weight edges during path optimization. Additionally, a pheromone update strategy incorporating both travel and steering energy consumption is implemented to guide ants toward lower-energy paths.
2.1. Establish an Energy Consumption Model for Pure Electric Commercial Vehicles
Conventional dynamic models fail to accurately capture the longitudinal and lateral energy losses in pure electric commercial vehicles during low-speed high-torque operations such as hill climbing and steering maneuvers. To address this limitation, this paper presents a comprehensive analysis of the powertrain system and establishes a detailed mapping relationship between multidimensional variables and energy consumption. The proposed model incorporates not only fundamental resistance components including rolling, aerodynamic, and gradient resistances, but also accounts for steering system energy dissipation, motor efficiency characteristics, and battery charge–discharge efficiency. This refined energy consumption model provides a more accurate and reliable foundation for subsequent energy-optimal path planning methodologies.
2.1.1. Vehicle Longitudinal Energy Consumption Model
To determine the energy consumption of the entire vehicle during longitudinal motion, a longitudinal energy consumption model is established based on the vehicle longitudinal dynamics model as follows:
where denotes the total vehicle mass; represents the acceleration; indicates the driving force; signifies the rolling resistance; corresponds to the aerodynamic drag; refers to the gravitational resistance; is the rolling resistance coefficient; represents the road gradient; denotes the air density; is the aerodynamic drag coefficient; indicates the frontal area; represents the vehicle velocity; denotes the drive motor torque; is the transmission ratio; refers to the final drive ratio; represents the tire rolling radius; and signifies the mechanical efficiency.
The schematic diagram of the vehicle force analysis is shown in Figure 2.
Figure 2.
Schematic Diagram of Vehicle Force Analysis.
Based on the motor torque and rotational speed, locate the efficiency value corresponding to the motor efficiency map (power consumption or generation). Calculate the motor power . Then, combined with the battery’s charge/discharge efficiency , compute the battery’s charge/discharge power . Subsequently, calculate the energy consumption for traversing the distance between two points on the topology, as shown below:
where if > 0, the system operates in driving mode with > 0; whereas if < 0, it operates in energy regeneration mode with < 0.
2.1.2. Vehicle Lateral Energy Consumption Model
To obtain the vehicle lateral motion energy consumption model, the lateral steering energy consumption model for the vehicle is established as follows:
where represents the energy consumed for steering during a single turn maneuver; denotes the energy consumption coefficient, which is a factor integrating the vehicle’s total mass, tire characteristics, steering efficiency, and other variables; in this paper, this coefficient is set based on engineering experience; indicates the turning arc; and signifies the steering system efficiency.
To enable the practical application of theoretical energy consumption values derived from the pure electric commercial vehicle energy model, these values must be transformed into computationally tractable forms. This is achieved by constructing an energy consumption matrix based on high-definition maps, whereby the continuous road network is discretized into a graph structure. This transformation subsequently provides a structured search space, explicitly oriented toward energy consumption optimization, for the enhanced ACO algorithm.
2.2. Establishing an Energy Consumption Matrix Based on Road Node Information
This study utilizes Global Navigation Satellite System (GNSS) and Real-Time Kinematic (RTK) technologies to obtain high-precision positioning data, specifically longitude, latitude, and altitude, for road nodes within the park environment. These geodetic coordinates are converted into a global coordinate system to construct a 3D topological map. Subsequently, integrated with the vehicle energy consumption model, this framework enables the establishment of an energy consumption matrix for the park road network.
2.2.1. Conversion from WGS-84 to Local Coordinate System
First, obtain precise road node positioning information. GNSS technology provides global positioning, while RTK technology enables real-time correction through base stations and mobile stations, achieving sub-centimeter accuracy and acquiring elevation data. Road nodes obtained using GNSS and RTK technology can be represented in the WGS-84 coordinate system (Earth-centered coordinate system) as , where denotes longitude, denotes latitude, and denotes elevation. The ECEF coordinate system is a geocentric coordinate system with its origin at the Earth’s center of mass. The Z-axis points toward the North Pole, the X-axis toward the intersection of the prime meridian and the equator, and the X, Y, and Z axes comply with the right-hand rule. Let the position of the target in the ECEF coordinate system be denoted as . The formula for converting from to is [31]:
where the curvature radius of the east–west circle at target position
where represents the Earth’s eccentricity constant, and represents the Earth’s ellipsoid semi-major axis constant.
Next, the coordinates in the ECEF coordinate system must be transformed to ENU. The ENU coordinate system is defined relative to a reference point A on the Earth’s surface, which is typically selected as the vehicle’s initial position or a predetermined fixed reference point. The ECEF and geodetic coordinate systems are illustrated in Figure 3.
Figure 3.
ECEF and Geodetic coordinate system.
Let the coordinates of point A in the WGS-84 coordinate system be denoted as , in the ECEF coordinate system as , and in the ENU coordinate system as . The transformation from ECEF to ENU coordinates is expressed as follows [32]:
Using the ECEF coordinate system as an intermediate step, convert WGS-84 coordinates to ENU coordinates to subsequently construct the energy consumption matrix for the 3D topological map.
2.2.2. Construct an Energy Consumption Matrix
Calculate the distance d and slope angle between adjacent nodes based on the ENU coordinate information obtained from high-precision maps, using the Euclidean distance formula as shown in Equation (8):
where and represent the three-dimensional coordinates of two adjacent nodes.
Slope is one of the key factors affecting vehicle energy consumption. It is typically calculated based on the elevation difference between adjacent nodes, as shown in Equation (9):
The energy cost of turning angles between the preceding node and the subsequent node is illustrated below. Figure 4 shows the positional diagram for parent node , child node , and adjacent node .
Figure 4.
Node Location Diagram.
Calculate vectors and and their angle using Equation (10).
where represents the angle in degrees converted to radians.
Based on the pure electric commercial vehicle energy consumption model (Equations (1)–(4)), the energy consumed between any two adjacent map points and the turning energy at the junction of two consecutive road segments can be calculated, thereby constructing an energy-consumption matrix. During this construction, nodes are placed according to the following rules: (1) A node is created at every road intersection. (2) An extra node is inserted at any location where the slope changes by more than 5%. The high-definition-map-based energy-consumption matrix defines the cost space for path planning, providing the prerequisite for shifting the optimization objective of the improved ant-colony algorithm from geometric shortest distance to minimum energy consumption.
2.3. Energy-Optimized Enhanced Ant Colony Algorithm
This study addresses the global path planning problem of identifying energy-optimal routes within given road networks, comprehensively considering factors including vehicle load, road gradient, and steering energy consumption. Among various intelligent bionic algorithms applied across different task scenarios in recent years, ACO demonstrates exceptional computational capability and optimization efficiency, making it particularly suitable for path planning applications. The complex road network and multiple influencing factors characteristic of our planning scenario justify the selection of ACO as our solution framework.
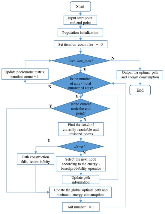
Traditional ACO algorithms draw inspiration from ants’ foraging behavior in nature, employing positive feedback mechanisms to guide more ants toward paths with higher pheromone concentrations. In the path planning problem studied within the logistics scenario of this industrial park, the optimization objective focuses on actual vehicle energy consumption rather than the traditional shortest path model framework. Special consideration has been given to the energy recovery effect generated by regenerative braking during downhill driving conditions, resulting in segments of the path map exhibiting negative weight characteristics. To address the aforementioned issues, this paper proposes targeted improvements to the node selection strategy of the ant colony optimization algorithm. This paper introduces an exponential heuristic function centered on energy consumption, comprehensively considering two critical factors: turning energy consumption and travel energy consumption. While preserving the relative relationships of heuristic information, this approach ensures the non-negativity of probability values, thereby providing a feasible solution for energy-optimized path search under negative-weight graph structures. The solution process of the E-IACO algorithm adopted in this paper is illustrated in Figure 5.
Figure 5.
E-IACO Algorithm.
2.3.1. Construction of the Energy Consumption Objective Function
To reduce commercial vehicle operating costs and extend vehicle range, the key lies in optimizing energy consumption. This paper employs a combined objective function of overall vehicle energy consumption and steering energy consumption, fully leveraging the energy recovery characteristics of pure electric commercial vehicles to obtain the optimal energy consumption path for point-to-point tasks within the park. Energy consumption objective function:
where denotes the set of all nodes in the road network. is the travel energy consumed by the vehicle when moving from node i to node j, is the turning energy expended by the vehicle at the transition from node i to node j, and equals 1 if the vehicle traverses edge and 0 otherwise.
2.3.2. Energy-Based Heuristic Node Selection
When selecting the next node at any given node, the vehicle comprehensively considers factors such as pheromone concentration on the road and energy consumption. It employs a roulette wheel method to choose the next node from the set of candidate nodes. The candidate-node set consists of all nodes that are connected to the current node and have not yet been visited, guaranteeing that any single path is traversed only once during one mission. The calculation method for the transition probability when selecting the next node is as follows:
where represents the pheromone from node to node ; is an energy-based heuristic factor that accounts for the energy consumed by the vehicle traveling from node to node , comprehensively considering both travel energy and turning energy . denotes the set of candidate nodes for ant at node, i.e., paths connected to the node that have not yet been traversed. and represent the pheromone concentration coefficient and heuristic coefficient, respectively.
2.3.3. Pheromone Volatility
In each iteration of the algorithm, pheromones on all paths within the road network evaporate at a rate of . This prevents the infinite accumulation of pheromones, thereby rapidly discarding previously traversed inferior paths. Simultaneously, each ant releases pheromones along its traversed path. In traditional ACO, shorter paths release more pheromones. However, this does not align with the objective of minimizing total energy consumption as required in this paper. Therefore, the algorithm is modified such that paths consuming less total energy release more pheromones, increasing the probability that the next generation of ants will traverse paths with lower energy consumption
During each iteration, pheromones deposited on every edge are evaporated at rate , as given in Equation (15). At the beginning of the search a relatively large is adopted to strengthen global exploration and to keep the algorithm from being trapped prematurely in poor local optima; as the iterations proceed is gradually reduced to speed up convergence. This dynamic-evaporation scheme not only prevents unlimited pheromone accumulation but also helps eliminate the inferior paths discovered in early stages. Meanwhile, after an ant completes its tour, it deposits pheromone according to the quality of the path. The traditional ACO usually takes path length as the basis for pheromone enhancement. However, this paper aims to minimize the total energy consumption as the optimization objective. Therefore, the pheromone update strategy is adjusted as follows: the lower the total energy consumption of the path, the more pheromones are released. Through this mechanism, subsequent ants are guided to select paths with lower energy consumption with a higher probability, thereby gradually approaching the global optimal solution. The pheromone update is shown in Equation (16), Specifically:
where denotes the number of iterations; denotes the maximum number of iterations. denotes the pheromone concentration on edge in the generation, and denotes the variation in pheromone concentration on edge by ant in the generation; denotes the total number of ants. denotes the total energy consumption of the path traversed by the ant ; denotes the set of road segments traversed by the ant ; denotes the constant of total pheromone quantity.
3. Simulation Experiment Design and Analysis
To validate the effectiveness and superiority of the proposed energy-optimized global path planning method for pure electric commercial vehicles, a simulation verification scheme was designed. The experiment employed a comparative analysis approach, comprehensively evaluating the proposed E-IACO algorithm against the A* algorithm [33] and ACO algorithm [34]. Algorithm performance was assessed across multiple dimensions, including energy optimization effectiveness, path length, and variations in load capacity.
The A* algorithm is a widely used heuristic algorithm in path planning and graph search. Its core principle involves constructing a cost evaluation model that simultaneously considers both the actual cost from the starting node to the current node and the estimated cost from the current node to the target node during the search process. This dynamically guides the search toward the path region most likely to lead to an optimal solution.
Traditional ant colony algorithms simulate the foraging behavior of ant colonies, representing a meta-heuristic optimization approach based on pheromone communication. Its core mechanism involves ants releasing pheromones along their paths, creating positive feedback that guides the colony toward paths with higher pheromone concentrations, thereby enabling self-organized discovery of high-quality solutions. The algorithm avoids premature convergence through pheromone evaporation and incorporates heuristic factors (such as path reciprocals) to augment greedy search, achieving efficient collaborative optimization in path planning and similar problems.
3.1. Simulation Platform Construction
To validate the effectiveness of the energy-optimal path planning approach, a simulation framework was developed using Python 3.13, incorporating the enhanced ACO algorithm. The framework integrates four functional modules: map construction, vehicle dynamics, path planning, and energy consumption computation. Key vehicle parameters for the pure electric commercial vehicle, detailed in Table 1, encompass essential technical specifications. Comprehensive algorithm evaluation was conducted under three representative loading configurations: light load (5300 kg), medium load (9300 kg), and heavy load (12,000 kg) conditions. The simulation environment, constructed from an authentic park setting as illustrated in Figure 6, incorporates three-dimensional terrain characteristics including gradient variations and road curvature to ensure both authenticity and representativeness.
Table 1.
Vehicle Specifications.
Figure 6.
Simulation Experiment Scenario Diagram.
To validate the energy-optimized global path planning method proposed in this paper, simulation comparisons were conducted with the traditional A* algorithm and the ACO algorithm. For the paths generated by the traditional A* algorithm and the ACO algorithm, energy consumption calculations were performed. During these calculations, both the longitudinal and turning models of the entire vehicle were considered simultaneously to ensure consistency in the vehicle’s energy consumption model. In the simulation experiments of this paper, the parameters of E-IACO are set as follows [35]: the number of ants is , the number of iterations is , the total pheromone constant is , the pheromone concentration coefficient is , and the heuristic coefficient is . The vehicle parameters are shown in Table 1.
3.2. Simulation Results and Analysis
This study selected four scenarios within the park environment that exhibit elevation changes for algorithm simulation verification. Scenario R→R1 represents a downhill condition, scenario R→A1 represents a flat, winding condition, while scenarios R1→G2 and B1→M represent uphill conditions. These were used to validate the algorithm’s energy optimization capability and stability during downhill, flat road turning, and uphill scenarios. This study aims to analyze the optimal energy consumption problem of path planning algorithms in 3D scenarios, with a focus on the coupling effects of the scenario’s slope, changes in curve curvature, and vehicle energy recovery characteristics. To simplify the problem and control variables, this study temporarily adopts a constant-speed driving strategy.
3.2.1. Multi-Scenario Path Planning Comparative Experiment
Employing the E-IACO algorithm, this study solved vehicle path planning problems across different scenarios under conditions of a total vehicle mass of 5300 kg and a constant speed of 30 km/h. Optimal paths and their energy consumption characteristics were obtained for each scenario. Experimental results are presented in Figure 7, Figure 8, Figure 9 and Figure 10, which, respectively, illustrate schematic diagrams of optimized paths from various starting points to destinations, along with corresponding segmented energy consumption analysis charts. The energy consumption analysis comprises two components: turning energy consumption and driving energy consumption. The occurrence of negative driving energy consumption in Figure 7b and Figure 8b visually demonstrates the energy recovery process during vehicle descent, validating the energy consumption model constructed in this paper for capturing this physical characteristic.
Figure 7.
E-IACO Path Planning Solution For The R→R1 Scenario.
Figure 8.
E-IACO Path Planning Solution For The R→A1 Scenario.
Figure 9.
E-IACO Path Planning Solution For The R1→G2 Scenario.
Figure 10.
E-IACO Path Planning Solution For The B1→M Scenario.
Simulation results are presented in Table 2, which lists the path solutions and related path information for four task sets under a payload of 5300 kg. The energy consumption of paths generated by the proposed global path planning algorithm is significantly lower than that of traditional A* and ACO algorithms. Compared to the A* algorithm, the maximum energy savings achieved by E-IACO paths decreased by 10.57%, with an average reduction of approximately 5.14%. Compared to paths generated by the ACO algorithm, the maximum energy savings decreased by 4.9%, with an average reduction of approximately 1.97%. These results demonstrate that solving path planning problems based on the energy consumption model constructed in this paper holds significant importance for vehicle energy conservation and emission reduction.
Table 2.
Planned Paths for the A*, ACO, and E-IACO Algorithms.
From a scenario perspective, the improved algorithm demonstrates more pronounced advantages in transitions from high to low elevation. In the complex route scenario R→R1, which features significant gradient changes, the algorithm fully leverages its strengths in gradient optimization and cornering energy control, achieving an average energy savings rate of 5.62%. In the flat-road path scenario R→A1, where gradient changes are minimal and turns are infrequent, the improved algorithm’s energy-saving effect is relatively limited but still achieves an average energy reduction of 1.94%. In uphill scenarios R1→G2 and B1→M, the improved algorithm selects gentler inclines, demonstrating outstanding overall performance with average energy savings of 4.90% and 1.77%, respectively, validating its energy-saving value.
Simulation results for different vehicle load conditions (empty, half-load, full-load) show the planning paths and energy consumption values of various algorithms under identical start and end points.
3.2.2. Comparative Experiment with Different Load Masses
To verify the impact of load mass on vehicle energy consumption, experiments were conducted in this study under the scenario R→R1. The load mass was set to 5300 kg, 9500 kg, and 12,000 kg, corresponding to typical light, medium, and heavy load conditions, respectively. The experimental results are presented in Table 3.
Table 3.
Planned Paths and Energy Consumption Values for the A*, ACO, and E-IACO Algorithms at Different Load Capacities.
Based on the simulation results in Table 3, an energy consumption comparison analysis was conducted for the three algorithms under different load conditions. The comparison results are shown in Table 4. The results indicate that as the vehicle load increases, the energy consumption of all algorithms’ generated paths rises. However, the E-IACO algorithm demonstrates superior energy-saving capability at a total load of 12,000 kg, achieving savings of 301.80 kJ compared to A* and 14.57 kJ compared to ACO. This validates the algorithmic stability of E-IACO across varying vehicle masses while confirming its effectiveness in optimizing energy efficiency for logistics tasks under heavy loads. It demonstrates the feasibility of this study’s energy-based model for global optimal path planning of pure electric commercial vehicles in 3D scenarios.
Table 4.
Energy Savings Comparison of Different Algorithms at Different Quality Levels.
3.2.3. Comparative Experiment of Algorithm Stability
To verify the stability of the algorithm, 10 simulation experiments were conducted for the above four working conditions using three algorithms under a vehicle total mass load of 5300 kg. The experimental results are shown in Table 5.
Table 5.
Results of 10 Simulation Experiments for Three Algorithms Under Four Working Conditions.
Based on the analysis of experimental results, it can be concluded that the A* algorithm exhibits a standard deviation of 0 under all working conditions and is highly stable; E-IACO exhibits minor fluctuations only under the B1→M working condition with a standard deviation of 1.89 kJ, while the standard deviation is 0 under the other working conditions; The ACO algorithm exhibits the worst stability, with standard deviations of 73.79 kJ and 20.87 kJ under the R→R1 and B1→M working conditions, respectively. Although the A* algorithm is the most stable, the E-IACO algorithm exhibits optimal performance in terms of energy consumption. Under the R→R1 working condition, the E-IACO algorithm achieves an average energy saving of 10.57% compared with the A* algorithm; Under the R→A1 working condition, the E-IACO algorithm achieves an average energy saving of 1.94% compared with the A* algorithm; under the R1→G2 working condition, the E-IACO algorithm achieves an average energy saving of 4.90% compared with the A* algorithm; Under the B1→M working condition, the E-IACO algorithm achieves an average energy saving of 3.13% compared with the A* algorithm. In summary, the E-IACO algorithm exhibits good stability and optimal performance in terms of energy saving.
4. Conclusions and Future Works
This paper presents an enhanced global path planning method based on E-IACO for energy consumption minimization, effectively addressing the critical limitation of conventional planning approaches that neglect road gradient, steering dynamics, variable payload, and regenerative braking characteristics in park logistics scenarios. The principal contributions are threefold: (1) Development of a refined vehicle energy consumption model that transcends conventional dynamic modeling by systematically integrating gradient resistance, load variations, steering losses, and regenerative braking effects, establishing a theoretical foundation for accurate energy prediction; (2) Proposal of a methodology for constructing 3D topological maps from high-precision positioning data, fused with the energy model to generate an energy consumption matrix, thereby transforming continuous high-definition road network information into a structured search space for subsequent path optimization; (3) Design of an energy-oriented E-IACO algorithm incorporating an exponential energy-based heuristic factor and simultaneous consideration of steering energy consumption, effectively guiding the search toward globally energy-optimal paths while computing corresponding energy values. Simulation results in a 3D industrial park environment demonstrate the method’s effectiveness. Compared to classical A* and standard ACO algorithms, the proposed E-IACO achieves a maximum energy reduction of 10.57% versus A* and 4.90% versus ACO, with average savings of 5.14% and 1.97%, respectively, across varied topographic conditions. The algorithm also exhibits consistent energy-saving performance under different vehicle loads, confirming its robustness and practical relevance for park logistics.
This study comprehensively considers spatial factors of the scenario, such as slope and curvature variations, as well as the overall vehicle energy consumption model, achieving phased results in global path planning based on energy consumption optimization in 3D scenarios. To clearly demonstrate the influence mechanism of spatial factors, we have temporarily set speed as a constant variable. Future research will focus on the coupling mechanism between speed variation and optimal energy consumption as the core direction. Emphasis will be placed on in-depth exploration of local path planning in scenarios with significant speed changes, such as vehicle startup, parking, and intersection navigation. We will further refine the high-fidelity overall vehicle energy consumption model for local path planning scenarios, continuously optimize model accuracy and computational efficiency, and conduct real-world road tests to enhance the practicality and robustness of the path planning method.
Author Contributions
Conceptualization, K.L.; methodology, K.L. and D.S.; software, K.L. and Y.L.; validation, K.L., B.X. and J.J.; formal analysis, K.L. and Y.L.; resources, D.S. and F.L.; writing—original draft preparation, K.L.; writing—review and editing, D.S. and G.L.; supervision, D.S.; project administration, D.S.; funding acquisition, D.S. All authors have read and agreed to the published version of the manuscript.
Funding
This research was supported by science and technology innovation key R&D program of Chongqing, grant number CSTB2022TIAD-STX0005 and the Fundamental Research Funds for the Central Universities, grant number 2022CDJDX-004.
Data Availability Statement
The raw data supporting the conclusions of this article will be made available by the authors on request.
Conflicts of Interest
Authors Feiya Li and Yunfei Liu were employed by the company Qingling Motors Co., Ltd. The remaining authors declare that the research was conducted in the absence of any commercial or financial relationships that could be construed as a potential conflict of interest.
References
- Li, T.; Ma, L.; Liu, Z.; Yi, C.; Liang, K. Dual carbon goal-based quadrilateral evolutionary game: Study on the new energy vehicle industry in China. Int. J. Environ. Res. Public Health 2023, 20, 3217. [Google Scholar] [CrossRef] [PubMed]
- Shi, Z.; Cheng, J. How do government subsidies and consumers’ low-carbon preference promote new energy vehicle diffusion? A tripartite evolutionary game based on energy vehicle manufacturers, the government and consumers. Heliyon 2023, 9, e14327. [Google Scholar] [CrossRef] [PubMed]
- James, J.Q.; Lam, A.Y. Autonomous Vehicle Logistic System: Joint Routing and Charging Strategy. IEEE Trans. Intell. Transp. Syst. 2018, 19, 2175–2187. [Google Scholar]
- Sen, S.; Sharma, A.K.; Patel, M. Evaluating the Implementation of Adapting Soft Learning with Deep Reinforcement for Logistics and Supply Chain Enhancement in the Smart Electric Vehicle Industry. In Proceedings of the 2023 International Conference on New Frontiers in Communication, Automation, Management and Security, Bangalore, India, 27–28 October 2023; pp. 1–7. [Google Scholar]
- Paden, B.; Čáp, M.; Yong, S.Z.; Yershov, D.; Frazzoli, E. A survey of motion planning and control techniques for self-driving urban vehicles. IEEE Trans. Intell. Veh. 2016, 1, 33–55. [Google Scholar] [CrossRef]
- Guo, J.; Yang, Z.; Du, B. Path Planning for Substation Inspection Robots Based on Improved A-Star Algorithm. In Proceedings of the 2025 8th International Conference on Advanced Algorithms and Control Engineering, Shanghai, China, 21–23 March 2025; pp. 6–10. [Google Scholar]
- Lu, J.; Sun, Y. Application of heuristic function optimization strategy of A* algorithm in path planning of mobile robot. In Proceedings of the 2024 5th International Conference on Computer Engineering and Application, Hangzhou, China, 12–14 April 2024; pp. 77–80. [Google Scholar]
- Feng, J.; Wan, H.; Yan, H.; Li, J.; Fu, J. The path planning of a mobile robot based on the improved A-star algorithm combined with DWA. In Proceedings of the 2025 4th International Symposium on Computer Applications and Information Technology, Xi’an, China, 21–23 March 2025; pp. 1241–1244. [Google Scholar]
- Hu, J.; Li, Z.; Guo, S.; Yao, W. A Hierarchical Graph Search Method for Path Planning of Unmanned Ground Vehicle for Freight Transportation. In Proceedings of the 2024 IEEE International Conference on Unmanned Systems, Nanjing, China, 18–20 October 2024; pp. 1266–1271. [Google Scholar]
- González, D.; Pérez, J.; Milanés, V.; Nashashibi, F. A review of motion planning techniques for automated vehicles. IEEE Trans. Intell. Transp. Syst. 2015, 17, 1135–1145. [Google Scholar] [CrossRef]
- Ganesan, S.; Natarajan, S.K.; Thondiyath, A. A Novel Goal-oriented Sampling Method for Improving the Convergence Rate of Sampling-based Path Planning for Autonomous Mobile Robot Navigation. Def. Sci. J. 2023, 73, 322–331. [Google Scholar] [CrossRef]
- Huang, C.; Tang, B.; Guo, Z.; Su, Q.; Gai, J. Agile-rrt*: A faster and more robust path planner with enhanced initial solution and convergence rate in complex environments. IEEE Access 2024, 12, 58703–58714. [Google Scholar] [CrossRef]
- Liu, C.; Xie, S.; Sui, X.; Huang, Y.; Ma, X.; Guo, N.; Yang, F. PRM-D* method for mobile robot path planning. Sensors 2023, 23, 3512. [Google Scholar] [CrossRef]
- Agrawal, R.; Singh, B.; Kumar, R. Classical approaches for mobile robot path planning: A review. In Proceedings of the 2022 International Conference on Computing, Communication, and Intelligent Systems, Greater Noida, India, 4–5 November 2022; pp. 400–405. [Google Scholar]
- Toa, Q.; Sang, H.; Guo, H.; Wang, P. Improved particle swarm optimization algorithm for AGV path planning. IEEE Access 2021, 9, 33522–33531. [Google Scholar] [CrossRef]
- Li, H.; Sun, Z.; Luo, M.Y. AGV path planning based on improved hybrid artificial fish swarm algorithm. In Proceedings of the 2023 IEEE 11th Joint International Information Technology and Artificial Intelligence Conference, Chongqing, China, 8–10 December 2023; Volume 11, pp. 1676–1681. [Google Scholar]
- Wu, P.; Zhong, L.; Xiong, J.; Zeng, Y.; Pei, M. Two-level vehicle path planning model for multi-warehouse robots with conflict solution strategies and improved ACO. J. Intell. Connect. Veh. 2023, 6, 102–112. [Google Scholar] [CrossRef]
- Su, M.; Fei, Y.; He, K.; Liu, F. Global Path Planning of AUV Based on GA-SQP Algorithm. In Proceedings of the 2023 China Automation Congress, Chongqing, China, 17–19 November 2023; pp. 4470–4474. [Google Scholar]
- Wang, J.; Chi, W.; Li, C.; Wang, C.; Meng, M.Q.H. Neural RRT*: Learning-based optimal path planning. IEEE Trans. Autom. Sci. Eng. 2020, 17, 1748–1758. [Google Scholar] [CrossRef]
- Lu, Y.; Wang, W.; Xue, L. A hybrid CNN-LSTM architecture for path planning of mobile robots in unknow environments. In Proceedings of the 2020 Chinese Control and Decision Conference, Hefei, China, 22–24 August 2020; pp. 4775–4779. [Google Scholar]
- Hulin, J.; Zhiran, J.; Kim, Y.G. Deep Reinforcement Learning-Based (DRLB) Optimization for Autonomous Driving Vehicle Path Planning. In Proceedings of the 2024 5th International Conference on Electronics and Sustainable Communication Systems, Coimbatore, India, 7–9 August 2024; pp. 1201–1206. [Google Scholar]
- Wang, J.; Besselink, I.; Nijmeijer, H. Electric vehicle energy consumption modelling and prediction based on road information. World Electr. Veh. J. 2015, 7, 447–458. [Google Scholar] [CrossRef]
- Bruni, M.E.; Jabali, O.; Khodaparasti, S. The electric vehicle route planning problem with energy consumption uncertainty. In Proceedings of the 2020 Forum on Integrated and Sustainable Transportation Systems (FISTS), Delft, The Netherlands, 3–5 November 2020; IEEE: Piscataway, NJ, USA, 2020; pp. 224–229. [Google Scholar]
- Huang, G.; Yuan, X.; Shi, K.; Liu, Z.; Wu, X. A 3-D multi-object path planning method for electric vehicle considering the energy consumption and distance. IEEE Trans. Intell. Transp. Syst. 2021, 23, 7508–7520. [Google Scholar] [CrossRef]
- Wang, X.; Park, S.; Han, K. Energy-efficient speed planner for connected and automated electric vehicles on sloped roads. IEEE Access 2022, 10, 34654–34664. [Google Scholar] [CrossRef]
- Ji, F.; Pan, Y.; Zhou, Y.; Du, F.; Zhang, Q.; Li, G. Energy recovery based on pedal situation for regenerative braking system of electric vehicle. Veh. Syst. Dyn. 2020, 58, 144–173. [Google Scholar] [CrossRef]
- Park, Y.; Park, S.; Ahn, C. Performance potential of regenerative braking energy recovery of autonomous electric vehicles. Int. J. Control. Autom. Syst. 2023, 21, 1442–1454. [Google Scholar] [CrossRef]
- Zheng, W.; Li, H.; Li, J. Research on brake energy recovery strategy based on working condition identification. Appl. Sci. 2024, 14, 3235. [Google Scholar] [CrossRef]
- Gechev, T.; Punov, P. Driving strategy for minimal energy consumption of an ultra-energy-efficient vehicle in Shell Eco-marathon competition. IOP Conf. Ser. Mater. Sci. Eng. 2020, 1002, 012018. [Google Scholar] [CrossRef]
- Thibault, L.; De Nunzio, G.; Sciarretta, A. A unified approach for electric vehicles range maximization via eco-routing, eco-driving, and energy consumption prediction. IEEE Trans. Intell. Veh. 2018, 3, 463–475. [Google Scholar] [CrossRef]
- Li, P.; Zhang, Y.; Yang, W.; Sun, K.; Chen, Y.; Bai, T.; Wu, Y. A target geolocation method using laser trilateration under ECEF frame with atmospheric refraction correction. J. Spat. Sci. 2025, 70, 275–293. [Google Scholar] [CrossRef]
- Pryss, R.; Geiger, P.; Schickler, M.; Schobel, J.; Reichert, M. Advanced algorithms for location-based smart mobile augmented reality applications. Procedia Comput. Sci. 2016, 94, 97–104. [Google Scholar] [CrossRef][Green Version]
- Tang, G.; Tang, C.; Claramunt, C.; Hu, X.; Zhou, P. Geometric A-star algorithm: An improved A-star algorithm for AGV path planning in a port environment. IEEE Access 2021, 9, 59196–59210. [Google Scholar] [CrossRef]
- Zhou, T.; Wei, W. Mobile robot path planning based on an improved ACO algorithm and path optimization. Multimed. Tools Appl. 2025, 84, 10899–10922. [Google Scholar] [CrossRef]
- Wong, K.Y. Parameter tuning for ant colony optimization: A review. In Proceedings of the 2008 International Conference on Computer and Communication Engineering, Kuala Lumpur, Malaysia, 13–15 May 2008; IEEE: Piscataway, NJ, USA, 2008; pp. 542–545. [Google Scholar]
Disclaimer/Publisher’s Note: The statements, opinions and data contained in all publications are solely those of the individual author(s) and contributor(s) and not of MDPI and/or the editor(s). MDPI and/or the editor(s) disclaim responsibility for any injury to people or property resulting from any ideas, methods, instructions or products referred to in the content. |
© 2025 by the authors. Licensee MDPI, Basel, Switzerland. This article is an open access article distributed under the terms and conditions of the Creative Commons Attribution (CC BY) license (https://creativecommons.org/licenses/by/4.0/).









