Identification of the Four-Bar Linkage Size in a Beam Pumping Unit Based on Cubature Kalman Filter
Abstract
1. Introduction
- (1)
- A speed model of a motor is established. Based on the nameplate parameters and the input power, the motor speed can be obtained.
- (2)
- An initial value model is established. Based on the measured polished rod position, the initial value and the lower boundary and up boundary can be determined.
- (3)
- A NCCKF algorithm is proposed. Based on the maximized conditional probability density function, the predicted state is modified by solving the constrained optimization problem.
- (4)
- A size identification algorithm based on the measured motor input power and the polished rod position is proposed.
2. System Model
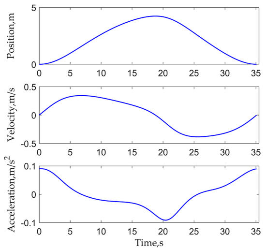
2.1. Kinematic Model of A Pumping Unit
2.2. Speed Model of A Motor
2.3. Initial Value and State Space Model
3. Design of Cubature Kalman Filter with Nonlinear Constraints
3.1. Cubature Kalman Filter without Constraint
3.2. Cubature Kalman Filter with Nonlinear Constraint
| Algorithm 1. Size identification of a four-bar linkage. |
| Input series: PR(t), vR(t), aR(t), Pin(t), input parameters: np, iMB, PH, SH, ηH, λk, Qc, Rc. |
| 1. Calculate (t) according to (28) and (33), then calculate θ(t) and (t) 2. Obtain θm, calculate λ1 and λ2 according to (36) and then obtain x0, xL, and xH 3. Initialize w, v, P00, 4. for k = 2:N 5. Decompose covariance 6. Evaluate the cubature points and obtain 7. Evaluate the propagated cubature points and obtain 8. Estimate the predicted state and predicted error covariance, then obtain , 9. Decompose covariance and obtain 10. Check the state estimation if is out of constraint Resolve constrained optimization problem (51) and update the state end 11. Redraw cubature points and obtain 12. Estimate the predicted measurement and associated covariance, then obtain ,,, 13. Estimate the cubature Kalman gain and obtain 14. Update the state estimation and associated covariance, then obtain , 15. End 16. Output and plot ,, |
4. Validation and Analysis
4.1. Validation of Speed Model
4.2. Validation of Size Identification Algorithm Based on the Simulated Data
4.3. Validation of NCCKF Algorithm
4.4. Validation of Size Identification Algorithm Based on the Measured Data
5. Results Discussion
5.1. Summary of Obtained Results
- (1)
- To obtain the crank kinematic data, a speed model of a motor is established according to the Thevenin equivalent circuit of a motor. The validation results indicate that the model is effective. The speed of the motor and the crank kinematic data can be calculated according to the nameplate parameters and the input power of the motor, which is convenient in engineering practice.
- (2)
- To obtain the initial value and the boundary conditions of the size identification, an initial value model is established based on the crank slider mechanism and the relative size restrictions of the beam pumping unit. The validation results based on simulated data show that the model is feasible, which is of great importance to the size identification.
- (3)
- To avoid the arccosine operation due to the inappropriate initial value in the model, a NCCKF algorithm is proposed. The predicted state among the ordinary CKF algorithm should be checked and then modified by solving the constrained optimization problem. The validation results based on simulated data show that the algorithm is feasible but may converge to a local optimum value rather than the real value due to the inappropriate initial value. Therefore, the initial value model is necessary.
- (4)
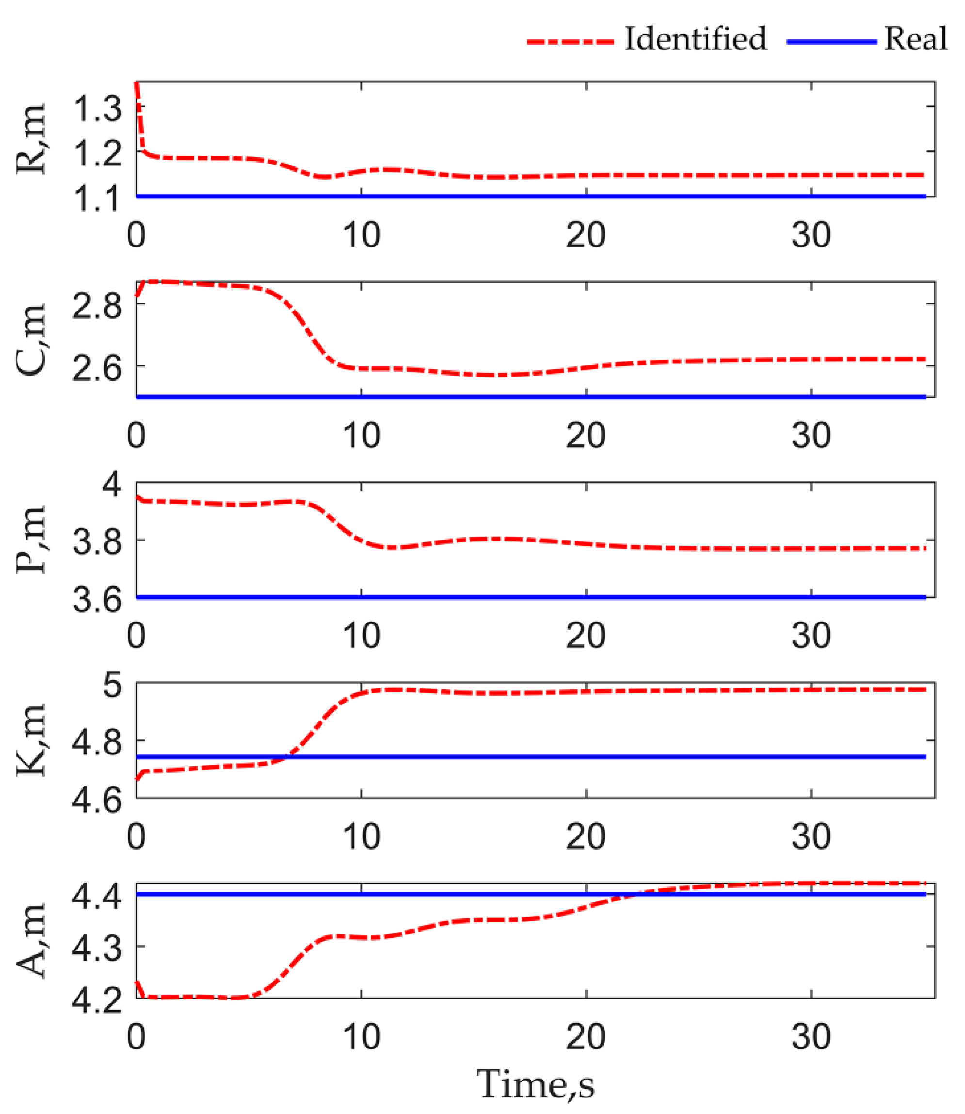
- To identify the four-bar linkage of a beam pumping unit, a comprehensive size identification algorithm based on the motor input power and the polished rod position is proposed. The identified results based on the simulated data show that the identified sizes can be from the initial values to the corresponding real values within the first 10 s. With the increase in the measurement covariance, the accuracy of identification decreases. The method to obtain the measured noise covariance of the polished rod kinematic data is proposed, and the calculated results demonstrate that the noise covariances of the polished rod position is minimum and that of the acceleration is maximum. The identified results based on the measured data show that the identified result is the most accurate only when the noise covariance of polished rod velocity is utilized.
5.2. Comparison of Different Methods
6. Conclusions
Author Contributions
Funding
Data Availability Statement
Conflicts of Interest
References
- Zhang, C.; Wang, L.; Wu, X.; Gao, X. Performance analysis and design of a new-type wind-motor hybrid power pumping unit. Electr. Power Syst. Res. 2022, 208, 107931. [Google Scholar] [CrossRef]
- Song, C.; Liu, S.; Han, G.; Zeng, P.; Yu, H.; Zheng, Q. Edge Intelligence Based Condition Monitoring of Beam Pumping Units under Heavy Noise in the Industrial Internet of Things for Industry 4.0. IEEE Internet Things 2022, 1. [Google Scholar] [CrossRef]
- Xu, J.; Meng, S.; Li, W.; Wang, Y. Positive Torque Modulation Method and Key Technology of Conventional Beam Pumping Unit. Energies 2022, 15, 3141. [Google Scholar] [CrossRef]
- Takács, G. A critical analysis of power conditions in sucker-rod pumping systems. J. Pet. Sci. Eng. 2022, 210, 110061. [Google Scholar] [CrossRef]
- Han, Y.; Song, X.; Li, K.; Yan, X. Hybrid modeling for submergence depth of the pumping well using stochastic configuration networks with random sampling. J. Pet. Sci. Eng. 2022, 208, 109423. [Google Scholar] [CrossRef]
- Yibao, C.; Jianfu, L. Optimum design of four-bar linkage of beam-pumping unit based on sensitivity analysis. In Proceedings of the 2010 International Conference on Logistics Systems and Intelligent Management (ICLSIM), Harbin, China, 9–10 January 2010; pp. 503–507. [Google Scholar] [CrossRef]
- Svinos, J. Exact kinematic analysis of pumping units. In Proceedings of the SPE Annual Technical Conference and Exhibition, San Francisco, CA, USA, 5–8 October 1983. [Google Scholar] [CrossRef]
- Feng, Z.-M.; Tan, J.-J.; Li, Q.; Fang, X. A review of beam pumping energy-saving technologies. J. Pet. Explor. Prod. Technol. 2017, 8, 299–311. [Google Scholar] [CrossRef]
- Deshi, Z. Study of power balance technology on beam pumping unit. In Proceedings of the 2013 2nd International Conference on Measurement, Information and Control, Harbin, China, 16–18 August 2013; pp. 1324–1327. [Google Scholar] [CrossRef]
- Zuo, J.; Wu, Y.; Wang, Z.; Dong, S. A Novel Hybrid Method for Indirect Measurement Dynamometer Card Using Measured Motor Power in Sucker Rod Pumping System. IEEE Sens. J. 2022, 22, 13971–13980. [Google Scholar] [CrossRef]
- Hao, D.; Gao, X. Multi-Weighted Partial Domain Adaptation for Sucker Rod Pump Fault Diagnosis Using Motor Power Data. Mathematics 2022, 10, 1519. [Google Scholar] [CrossRef]
- Hao, D.; Gao, X. Unsupervised Fault Diagnosis of Sucker Rod Pump Using Domain Adaptation with Generated Motor Power Curves. Mathematics 2022, 10, 1224. [Google Scholar] [CrossRef]
- Tan, C.; Feng, Z.-M.; Liu, X.; Fan, J.; Cui, W.; Sun, R.; Ma, Q. Review of variable speed drive technology in beam pumping units for energy-saving. Energy Rep. 2020, 6, 2676–2688. [Google Scholar] [CrossRef]
- Sun, J.; Huang, Z.; Zhu, Y.; Zhang, Y. Real-time kinematic analysis of beam pumping unit: A deep learning approach. Neural Comput. Appl. 2022, 34, 7157–7171. [Google Scholar] [CrossRef]
- Min, G.; Chen, C.L.P.; Guang-Yong, C.; Long, C. On Some Separated Algorithms for Separable Nonlinear Least Squares Problems. IEEE Trans. Cybern. 2018, 48, 2866–2874. [Google Scholar] [CrossRef]
- Ding, F.; Zhang, X.; Xu, L. The innovation algorithms for multivariable state-space models. Int. J. Adapt. Control 2019, 33, 1601–1618. [Google Scholar] [CrossRef]
- Li, M.; Liu, X. Maximum likelihood hierarchical least squares-based iterative identification for dual-rate stochastic systems. Int. J. Adapt. Control 2020, 35, 240–261. [Google Scholar] [CrossRef]
- Lian, C.; Xiao, F.; Liu, J.; Gao, S. Parameter and VSI Nonlinearity Hybrid Estimation for PMSM Drives Based on Recursive Least Square. IEEE T. Transp. Electr. 2022, 1. [Google Scholar] [CrossRef]
- Mahadi, M.; Ballal, T.; Moinuddin, M.; Al-Saggaf, U.M. A Recursive Least-Squares with a Time-Varying Regularization Parameter. Appl. Sci. 2022, 12, 2077. [Google Scholar] [CrossRef]
- Ye, Y.; Li, Z.; Lin, J.; Wang, X. State-of-charge estimation with adaptive extended Kalman filter and extended stochastic gradient algorithm for lithium-ion batteries. J. Energy Storage 2022, 47, 103611. [Google Scholar] [CrossRef]
- Jing, S. Multierror stochastic gradient algorithm for identification of a Hammerstein system with random noise and its application in the modeling of a continuous stirring tank reactor. Optim. Contr. Appl. and Met. 2021, 1–13. [Google Scholar] [CrossRef]
- He, Q.; Stinis, P.; Tartakovsky, A.M. Physics-constrained deep neural network method for estimating parameters in a redox flow battery. J. Power Sources 2022, 528, 231147. [Google Scholar] [CrossRef]
- Cui, Z.; Wang, L.; Li, Q.; Wang, K. A comprehensive review on the state of charge estimation for lithium-ion battery based on neural network. Int. J. Energy Res. 2021, 46, 5423–5440. [Google Scholar] [CrossRef]
- Saab, S.S.; Kaed-Bey, R.A. Parameter identification of a DC motor: An experimental approach. In Proceedings of the ICECS 2001. 8th IEEE International Conference on Electronics, Circuits and Systems (Cat. No.01EX483), Malta, Malta, 2–5 September 2001; pp. 981–984. [Google Scholar] [CrossRef]
- Zhu, Z.Q.; Liang, D.; Liu, K. Online Parameter Estimation for Permanent Magnet Synchronous Machines: An Overview. IEEE Access 2021, 9, 59059–59084. [Google Scholar] [CrossRef]
- Kou, B.; Ren, D.; Guo, S. Geometric Parameter Identification of Medical Robot Based on Improved Beetle Antennae Search Algorithm. Bioengineering 2022, 9, 58. [Google Scholar] [CrossRef] [PubMed]
- Ji, Y.; Kang, Z. Three-stage forgetting factor stochastic gradient parameter estimation methods for a class of nonlinear systems. Int. J. Robust Nonlin. 2020, 31, 971–987. [Google Scholar] [CrossRef]
- Kandidayeni, M.; Macias, A.; Amamou, A.A.; Boulon, L.; Kelouwani, S.; Chaoui, H. Overview and benchmark analysis of fuel cell parameters estimation for energy management purposes. J. Power Sources 2018, 380, 92–104. [Google Scholar] [CrossRef]
- Li, Q.; Li, R.; Ji, K.; Dai, W. Kalman Filter and Its Application. In Proceedings of the 2015 8th International Conference on Intelligent Networks and Intelligent Systems (ICINIS), Tianjin, China, 1–3 November 2015; pp. 74–77. [Google Scholar] [CrossRef]
- Kalman, R.E. A new approach to linear filtering and prediction problems. J. Basic Eng. 1960, 82, 35–45. [Google Scholar] [CrossRef]
- Bellantoni, J.; Dodge, K. A square root formulation of the Kalman-Schmidt filter. AIAA J. 1967, 5, 1309–1314. [Google Scholar] [CrossRef]
- Kolås, S.; Foss, B.A.; Schei, T.S. Constrained nonlinear state estimation based on the UKF approach. Comput. Chem. Eng. 2009, 33, 1386–1401. [Google Scholar] [CrossRef]
- Fujii, K. Extended Kalman Filter; Refernce Manual. 2013, pp. 14–22. Available online: https://www-jlc.kek.jp/2004sep/subg/offl/kaltest/doc/ReferenceManual.pdf (accessed on 20 July 2021).
- Moradkhani, H.; Sorooshian, S.; Gupta, H.V.; Houser, P.R. Dual state–parameter estimation of hydrological models using ensemble Kalman filter. Adv. Water Resour. 2005, 28, 135–147. [Google Scholar] [CrossRef]
- Julier, S.J.; Uhlmann, J.K.; Durrant-Whyte, H.F. A new approach for filtering nonlinear systems. In Proceedings of the 1995 American Control Conference-ACC’95, Seattle, WA, USA, 21–23 June 1995; pp. 1628–1632. [Google Scholar] [CrossRef]
- Safarinejadian, B.; Vafamand, N. Kalman Randomized Joint UKF Algorithm for Dual Estimation of States and Parameters in a Nonlinear System. J. Electr. Eng. Technol. 2015, 10, 1212–1220. [Google Scholar] [CrossRef]
- Arasaratnam, I.; Haykin, S. Cubature Kalman Filters. IEEE Trans. Autom. Control 2009, 54, 1254–1269. [Google Scholar] [CrossRef]
- Zarei, J.; Shokri, E. Nonlinear and Constrained State Estimation Based on the Cubature Kalman Filter. Ind. Eng. Chem. Res. 2014, 53, 3938–3949. [Google Scholar] [CrossRef]
- Simon, D. Kalman filtering with state constraints: A survey of linear and nonlinear algorithms. IET Control Theory A 2010, 4, 1303–1318. [Google Scholar] [CrossRef]
- Rajput, S.; Farber, E.; Averbukh, M. Optimal Selection of Asynchronous Motor-Gearhead Couple Fed by VFD for Electrified Vehicle Propulsion. Energies 2021, 14, 4346. [Google Scholar] [CrossRef]
- Averbukh, M.; Lockshin, E. Estimation of the Equivalent Circuit Parameters of Induction Motors by Laboratory Test. Machines 2021, 9, 340. [Google Scholar] [CrossRef]
- Adekitan, A.I. Supply instability induced torque variations of a three phase asynchronous motor. Int. J. Mech. Eng. Tech. 2018, 9, 572–583. Available online: https://www.iaeme.com/ijmet/issues.asp?JType=IJMET&VType=9&IType=6 (accessed on 1 June 2018).
- He, J.; Ji, K.; Xu, M.; Mei, G.; Lin, D.; Xia, H. Analysis of variable frequency energy-saving operation of beam pumping unit. IOP Conf. Ser. Mater. Sci. Eng. 2018, 452, 042185. [Google Scholar] [CrossRef]
- Wang, B. Design and Calculation of Oil Production Machinery; Petroleum Industry Press: Beijing, China, 1998; pp. 39–41. [Google Scholar]
- Dong, S.; Zhang, S. Pumping Design Calculations and Computer-Implemented; Petroleum Industry Press: Beijing, China, 1994; pp. 73–75. [Google Scholar]
- Li, H.; Sun, H.; Chen, B.; Shen, H.; Yang, T.; Wang, Y.; Jiang, H.; Chen, L. A cubature Kalman filter for online state-of-charge estimation of lithium-ion battery using a gas-liquid dynamic model. J. Energy Storage 2022, 53, 105141. [Google Scholar] [CrossRef]
- Simon, D.; Chia, T.L. Kalman filtering with state equality constraints. IEEE Trans. Aerosp. Electron. Syst. 2002, 38, 128–136. [Google Scholar] [CrossRef]
- Yin, J.-J.; Sun, D.; Yang, Y.-S. Predicting multi-tapered sucker-rod pumping systems with the analytical solution. J. Pet. Sci. Eng. 2021, 197, 108115. [Google Scholar] [CrossRef]
- Rahrooh, A.; Buchanan, W.W.; Seker, R. Linear Model Estimation of Nonlinear Systems Using Least-Squares Algorithm5. In Proceedings of the 120th ASEE Annual Conference & Exposition, Atlanta, GA, USA, 23–26 June 2013; Available online: https://commons.erau.edu/publication/1257 (accessed on 25 November 2022).
- Silvestrini, S.; Piccinin, M.; Zanotti, G.; Brandonisio, A.; Lunghi, P.; Lavagna, M. Implicit Extended Kalman Filter for Optical Terrain Relative Navigation Using Delayed Measurements. Aerospace 2022, 9, 503. [Google Scholar] [CrossRef]
- Van Der Merwe, R. Sigma-Point Kalman Filters for Probabilistic Inference in Dynamic State-Space Models. Ph.D. Thesis, Oregon Health and Science University, Portland, OR, USA, 2004. [Google Scholar]
- Wang, Y.; Ding, F. Recursive least squares algorithm and gradient algorithm for Hammerstein–Wiener systems using the data filtering. Nonlinear Dynam. 2015, 84, 1045–1053. [Google Scholar] [CrossRef]
- Lai, K.L.; Crassidis, J.L. Extensions of the first and second complex-step derivative approximations. J. Comput. Appl. Math. 2008, 219, 276–293. [Google Scholar] [CrossRef]













| Methods | Pros | Cons |
|---|---|---|
| RLS | Easy implementation | Susceptible to noise |
| SGD | Small calculation amount | Low accuracy |
| ANN | Accuracy and easy modeling | Demanding training process |
| KF | Fast and strong anti-interference | Unsuitable for nonlinear system |
| EKF | For nonlinear system | Unstable in strong nonlinear system |
| UKF | For nonlinear system | Unstable in high state dimension |
| CKF | For strong nonlinear system | Unsuitable for constrained system |
| Parameter | Value | Parameter | Value |
|---|---|---|---|
| poles | 6 | , kW | 13.3 |
| , rpm | 1000 | 0.743 | |
| , rpm | 830 | 0.84 | |
| , V | 380 | 3.34 | |
| , A | 32 | connection | star (Y) |
| Parameter | Real Value | Identified Value | Relative Error % |
|---|---|---|---|
| R, m | 1.1000 | 1.1479 | −4.36 |
| C, m | 2.5000 | 2.6220 | −4.88 |
| P, m | 3.6000 | 3.7703 | −4.73 |
| K, m | 4.7424 | 4.9765 | −4.94 |
| A, m | 4.4000 | 4.4208 | −0.48 |
| Parameter | Rc1 Error, % | Rc2 Error, % | Rc3 Error, % | Rc4 Error, % | Rc5 Error, % | Rc6 Error, % |
|---|---|---|---|---|---|---|
| R, m | 0.26 | −1.17 | −5.49 | −4.36 | −5.47 | −9.30 |
| C, m | 0.29 | −1.12 | −6.23 | −4.88 | −4.81 | −6.71 |
| P, m | 0.27 | −1.32 | −6.18 | −4.73 | −4.64 | −3.62 |
| K, m | 0.28 | −1.24 | −6.33 | −4.94 | −4.81 | −4.49 |
| A, m | 0.03 | 0.03 | −0.73 | −0.47 | 0.84 | 3.31 |
| Parameter | Rc1 Error, % | Rc2 Error, % | Rc3 Error, % | Rc4 Error, % | Rc5 Error, % | Rc6 Error, % |
|---|---|---|---|---|---|---|
| R, m | −36.90 | −33.12 | −37.72 | −38.21 | −36.64 | 4.55 |
| C, m | −36.32 | −33.31 | −38.42 | −40.48 | −40.95 | 2.60 |
| P, m | −35.87 | −33.27 | −38.42 | −40.47 | −40.55 | −24.11 |
| K, m | −35.87 | −33.31 | −38.54 | −40.85 | −41.54 | −21.20 |
| A, m | 0.55 | −0.15 | −0.52 | −1.72 | −3.15 | 6.42 |
| Parameter | Real Value | Identified Value | Rv Error, % | Rp Error, % | Ra Error, % | Rm Error, % |
|---|---|---|---|---|---|---|
| R, m | 0.9450 | 1.0120 | 7.09 | 5.00 | −8.57 | −54.30 |
| C, m | 2.5000 | 2.4962 | −0.15 | −9.45 | −9.34 | −50.81 |
| P, m | 3.3800 | 3.1889 | −5.66 | −3.78 | −17.13 | −55.67 |
| K, m | 4.7006 | 4.4833 | −4.62 | −8.43 | −14.57 | −54.45 |
| A, m | 3.4500 | 3.2089 | −6.99 | −11.56 | −1.49 | 11.22 |
| Method | R Error, % | C Error, % | P Error, % | K Error, % | A Error, % | Mean Error, % |
|---|---|---|---|---|---|---|
| RLS | 10.38 | −1.40 | −4.97 | −5.16 | −10.78 | 6.54 |
| EKF | 10.15 | −1.36 | −5.04 | −5.17 | −10.76 | 6.50 |
| UKF | 2.54 | −4.10 | −10.08 | −8.86 | −6.72 | 6.46 |
| RGD | −4.18 | −6.79 | −16.72 | −14.14 | −2.49 | 8.86 |
| Proposed | 7.09 | −0.15 | −5.66 | −4.62 | −6.99 | 4.90 |
Publisher’s Note: MDPI stays neutral with regard to jurisdictional claims in published maps and institutional affiliations. |
© 2022 by the authors. Licensee MDPI, Basel, Switzerland. This article is an open access article distributed under the terms and conditions of the Creative Commons Attribution (CC BY) license (https://creativecommons.org/licenses/by/4.0/).
Share and Cite
Yin, J.; Sun, D.; Ma, H. Identification of the Four-Bar Linkage Size in a Beam Pumping Unit Based on Cubature Kalman Filter. Machines 2022, 10, 1133. https://doi.org/10.3390/machines10121133
Yin J, Sun D, Ma H. Identification of the Four-Bar Linkage Size in a Beam Pumping Unit Based on Cubature Kalman Filter. Machines. 2022; 10(12):1133. https://doi.org/10.3390/machines10121133
Chicago/Turabian StyleYin, Jiaojian, Dong Sun, and Hongzhang Ma. 2022. "Identification of the Four-Bar Linkage Size in a Beam Pumping Unit Based on Cubature Kalman Filter" Machines 10, no. 12: 1133. https://doi.org/10.3390/machines10121133
APA StyleYin, J., Sun, D., & Ma, H. (2022). Identification of the Four-Bar Linkage Size in a Beam Pumping Unit Based on Cubature Kalman Filter. Machines, 10(12), 1133. https://doi.org/10.3390/machines10121133
