An Advanced Method to Apply Multiple Rainfall Thresholds for Urban Flood Warnings
Abstract
:1. Introduction
2. Methodology

2.1. Critical Flood Conditions
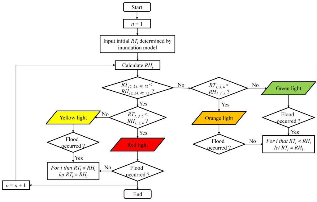
2.2. Multiple Rainfall Thresholds


2.3. Determination of Rainfall Thresholds
| Event | Time | No. of Flooded Townships | Accumulated Rainfall (Mm) | |
|---|---|---|---|---|
| Mean | St. Dev. | |||
| Typhoon Mindulle | 28 June–3 July 2004 | 73 | 390 | 226 |
| Rainstorm 0702 | 1–5 July 2004 | 42 | 502 | 351 |
| Typhoon Aere | 23–26 August 2004 | 6 | 269 | 236 |
| Rainstorm 0907 | 7–11 September 2004 | 12 | 187 | 139 |
| Rainstorm 0512 | 12–16 May 2005 | 18 | 170 | 135 |
| Rainstorm 0612 | 12–16 June 2005 | 75 | 340 | 319 |
| Typhoon Haitang | 16–20 July 2005 | 45 | 479 | 335 |
| Typhoon Talim | 30 August–1 September 2005 | 43 | 233 | 155 |
| Rainstorm 0609 | 9–11 June 2006 | 59 | 346 | 243 |
| Typhoon Bilis | 12–15 July 2006 | 18 | 240 | 180 |
| Rainstorm 0809 | 9–14 August 2007 | 46 | 259 | 218 |
| Typhoon Sepat | 16–19 August 2007 | 69 | 269 | 180 |
| Typhoon Kalmaegi | 16–18 July 2008 | 109 | 262 | 226 |
| Typhoon Fungwong | 26–29 July 2008 | 52 | 245 | 158 |
| Typhoon Morakot | 5–10 August 2009 | 117 | 688 | 610 |
| Typhoon Parma | 3–6 October 2009 | 10 | 175 | 244 |
| Typhoon Fanapi | 17–20 September 2010 | 58 | 193 | 155 |
| Typhoon Megi | 21–23 October 2010 | 8 | 136 | 182 |
| Rainstorm 0520 | 20–22 May 2012 | 4 | 53 | 50 |
| Rainstorm 0610 | 10–14 June 2012 | 56 | 394 | 299 |
| Typhoon Talim | 19–21 June 2012 | 7 | 138 | 117 |
| Typhoon Tembin | 21–28 August 2012 | 2 | 170 | 180 |



2.4. Warning Level
| Drainage Threshold | Runoff Threshold | |
|---|---|---|
| None | 12-h/24-h/48-h/72-h | |
| None | Green | Yellow |
| 1-h/3-h/6-h | Orange | Red |
3. Warning Performance
3.1. Flood Occurrence Prediction
| Event | Warning | No Warning | Hit Rate | False Alarm Rate | Overall Correctness Rate | ||
|---|---|---|---|---|---|---|---|
| Flood (h) | No Flood (f) | Flood (m) | No Flood (c) | ||||
| Typhoon Mindulle | 59 | 14 | 62 | 117 | 0.81 | 0.35 | 0.70 |
| Rainstorm 0702 | 26 | 16 | 75 | 135 | 0.62 | 0.36 | 0.64 |
| Typhoon Aere | 3 | 3 | 40 | 206 | 0.50 | 0.16 | 0.83 |
| Rainstorm 0907 | 8 | 4 | 58 | 182 | 0.67 | 0.24 | 0.75 |
| Rainstorm 0512 | 8 | 10 | 70 | 164 | 0.44 | 0.30 | 0.68 |
| Rainstorm 0612 | 67 | 8 | 44 | 133 | 0.89 | 0.25 | 0.79 |
| Typhoon Haitang | 24 | 21 | 83 | 124 | 0.53 | 0.40 | 0.59 |
| Typhoon Talim | 34 | 9 | 39 | 170 | 0.79 | 0.19 | 0.81 |
| Rainstorm 0609 | 44 | 15 | 51 | 142 | 0.75 | 0.26 | 0.74 |
| Typhoon Bilis | 14 | 4 | 45 | 189 | 0.78 | 0.19 | 0.81 |
| Rainstorm 0809 | 35 | 11 | 65 | 141 | 0.76 | 0.32 | 0.70 |
| Typhoon Sepat | 48 | 21 | 24 | 159 | 0.70 | 0.13 | 0.82 |
| Typhoon Kalmaegi | 91 | 18 | 46 | 97 | 0.83 | 0.32 | 0.75 |
| Typhoon Fungwong | 36 | 16 | 26 | 174 | 0.69 | 0.13 | 0.83 |
| Typhoon Morakot | 105 | 12 | 52 | 83 | 0.90 | 0.39 | 0.75 |
| Typhoon Parma | 8 | 2 | 9 | 233 | 0.80 | 0.04 | 0.96 |
| Typhoon Fanapi | 55 | 3 | 35 | 159 | 0.95 | 0.18 | 0.85 |
| Typhoon Megi | 8 | 0 | 13 | 231 | 1.00 | 0.05 | 0.95 |
| Rainstorm 0520 | 4 | 0 | 13 | 235 | 1.00 | 0.05 | 0.95 |
| Rainstorm 0610 | 42 | 14 | 38 | 158 | 0.75 | 0.19 | 0.79 |
| Typhoon Talim | 6 | 1 | 15 | 230 | 0.86 | 0.06 | 0.94 |
| Typhoon Tembin | 2 | 0 | 18 | 232 | 1.00 | 0.07 | 0.93 |



3.2. Warning Time Series
| Event | Time Window | Township | ||
|---|---|---|---|---|
| Name | Area (km2) | Accumulated Rainfall (mm) | ||
| Typhoon Morakot | 08.05–08.10, 2009 | Puzi | 50 | 562 |
| Typhoon Fanapi | 09.17–09.20, 2010 | Meinong | 120 | 479 |
| Typhoon Megi | 10.21–10.23, 2010 | Suao | 89 | 1452 |
| Rainstorm 0520 | 05.20–05.22, 2012 | Rende | 51 | 312 |
| Rainstorm 0610 | 06.10–06.14, 2012 | Jongli | 77 | 465 |


| Light | Scenario | Measure |
|---|---|---|
| Red | Severe flooding warning | Rescue |
| Orange | Flash flood warning | Evacuation |
| Yellow | Mild flood warning | Flood defense |
| Green | Safety | Standby |
4. Conclusions
Acknowledgments
Conflicts of Interest
References
- Arnell, N.W.; Reynard, N.S. The effect of climate change due to global warming on river flow in Great Britain. J. Hydrol. 1996, 183, 397–424. [Google Scholar] [CrossRef]
- Pilling, C.G.; Jones, J.A.A. The impact of future climate change on seasonal discharge, hydrological processes and extreme flows in the Upper Wye experimental catchment, mid-Wales. Hydrol. Process. 2002, 16, 1201–1213. [Google Scholar] [CrossRef]
- Loukas, A.; Vasiliades, L.; Dalezios, N.R. Potential climate change impacts on flood producing mechanisms in Southern British Columbia, Canada using the CGCMA1 simulation results. J. Hydrol. 2002, 259, 163–188. [Google Scholar] [CrossRef]
- Jha, M.; Pan, Z.; Takle, E.S.; Gu, R. Impacts of climate change on streamflow in the Upper Mississippi river basin: A regional climate model perspective. J. Geophys. Res. 2004, 109, 1–12. [Google Scholar] [CrossRef]
- Simonovic, S.P.; Li, L. Methodology for assessment of climate change impacts on large-scale flood protection system. J. Water Res. Plan. ASCE 2003, 129, 361–372. [Google Scholar] [CrossRef]
- Zhu, T.; Lund, J.R.; Jenkins, M.W.; Marques, G.F.; Ritzema, R.S. Climate change, urbanization, and optimal long-term floodplain protection. Water Resour. Res. 2007, 43, 1–11. [Google Scholar] [CrossRef]
- Hsieh, L.S.; Jang, J.H.; Lui, W.C.; Tung, C.P. Runoff peak under climate change and associated flood management in Taiwan. J. Chin. Inst. Civil Hydraul. Eng. 2012, 24, 245–252. [Google Scholar]
- Barredo, J.I. Normalised flood losses in Europe: 1970–2006. Nat. Hazard. Earth Syst. 2009, 9, 97–104. [Google Scholar] [CrossRef]
- Teisberg, T.J.; Weiher, R.F. Background Paper on the Benefits and Costs of Early Warning Systems for Major Natural Hazards; World Bank: Washington, DC, USA, 2009. [Google Scholar]
- Rogers, D.; Tsirkunov, V. Global Assessment Report on Disaster Risk Reduction—Costs and Benefits of Early Warning Systems; United Nations: New York, NY, USA, 2011. [Google Scholar]
- Terminology Basic Terms of Disaster Risk Reduction; ISDR: Geneva, Switzerland, 2004; Available online: http://www.unisdr.org/2004/wcdr-dialogue/terminology.htm (accessed on 6 March 2015).
- Alfieri, L.; Salamaon, P.; Pappernberger, F.; Wetterhall, F.; Thielen, J. Operational early warning systems for water-related hazards in Europe. Environ. Sci. Policy 2012, 21, 35–49. [Google Scholar] [CrossRef]
- Carpenter, T.M.; Sperfslage, J.A.; Georgakakos, K.P.; Sweeney, T.; Fread, D.L. National threshold runoff estimation utilizing GIS in support of operational flash flood warning systems. J. Hydrol. 1999, 224, 21–44. [Google Scholar] [CrossRef]
- Priest, S.J.; Parker, D.J.; Hurford, A.P.; Walker, J.; Evans, K. Assessing options for the development of surface water flood warning in England and Wales. J. Environ. Manag. 2011, 92, 3038–3048. [Google Scholar] [CrossRef] [PubMed]
- Saeed, G.; Bahram, S.; Reza, M. Derivation of probabilistic thresholds of spatially distributed rainfall for flood forecasting. Water Resour. Manag. 2010, 24, 3547–3559. [Google Scholar] [CrossRef]
- Ntelekos, A.A.; Georgakakos, K.P.; Krajewski, W.F. On the uncertainties of flash flood guidance: Toward probabilistic forecasting of flash floods. J. Hydrometeorol. 2006, 7, 896–915. [Google Scholar] [CrossRef]
- Georgakakos, K.P. Analytical results for operational flash flood guidance. J. Hydrol. 2006, 317, 81–103. [Google Scholar] [CrossRef]
- Martina, M.L.V.; Todini, E.; Libralon, A. A Bayesian decision approach to rainfall thresholds based flood warning. Hydrol. Earth Syst. Sci. 2006, 10, 413–426. [Google Scholar] [CrossRef]
- Javelle, P.; Fouchier, C.; Arnaud, P.; Lavabre, J. Flash flood warning at ungauged locations using radar rainfall and antecedent soil moisture estimations. J. Hydrol. 2010, 394, 267–274. [Google Scholar] [CrossRef]
- Deshons, P. Prevision et suivi des crues urbaines. Experience de la ville de Marseille. Houilles Blanche 2002, 2, 56–59. (In France) [Google Scholar] [CrossRef]
- Mignot, E.; Paquier, A.; Haider, S. Modeling floods in a dense urban area using 2D shallow water equations. J. Hydrol. 2006, 327, 186–199. [Google Scholar] [CrossRef]
- Schuber, J.E.; Sanders, B.F. Building treatments for urban flood inundation models and implications for predictive skill and modeling efficiency. Adv. Water Resour. 2012, 41, 49–64. [Google Scholar] [CrossRef]
- Zhang, S.; Pan, B. An urban storm-inundation simulation method based on GIS. J. Hydrol. 2014, 517, 260–268. [Google Scholar] [CrossRef]
- FEMA, Before a Flood, 2012. Available online: http://m.fema.gov/before-flood (accessed on 6 March 2015).
- Environment Agency, Flood Warnings Summary. Available online: http://apps.environment-agency.gov.uk/flood/31618.aspx (accessed on 6 March 2015).
- McMillan, H.K.; Brasington, J. Reduced complexity strategies for modeling urban floodplain inundation. Geomorphology 2007, 90, 226–243. [Google Scholar] [CrossRef]
- Bates, P.D.; Horritt, M.S.; Fewtrell, T.J. A simple inertial formulation of the shallow water equations for efficient two dimensional flood inundation modelling. J. Hydrol. 2010, 387, 33–45. [Google Scholar] [CrossRef]
- Bidur Ghimire, A.S.C.M. Formulation of a fast 2-D urban pluvial flood model using a cellular automata approach. J. Hydroinform. 2013, 15, 676–686. [Google Scholar] [CrossRef]
- Liu, L.; Liu, Y.; Wang, X.; Yu, D.; Liu, K.; Huang, H.; Hu, G. Developing an effective 2-D urban flood inundation model for city emergency management based on cellular automata. Nat. Hazards Earth Syst. Sci. 2015, 15, 381–391. [Google Scholar] [CrossRef]
- He, Y.; Pappenberger, F.; Thielen-del Pozo, J.; Weerts, A.; Ramos, M.-H.; Bruen, M. Preface Towards practical applications in ensemble hydro-meteorological forecasting. Adv. Geosci. 2011, 29, 119–121. [Google Scholar] [CrossRef] [Green Version]
- Germann, U.; Berenguer, M.; Sempere-Torres, D.; Zappa, M. REAL-Ensemble radar precipitation estimation for hydrology in a mountainous region. Q. J. R. Meteorol. Soc. 2009, 135, 445–456. [Google Scholar] [CrossRef]
- Merwade, V.; Olivera, F.; Arabi, M.; Edleman, S. Uncertainty in flood inundation mapping: Current issues and future directions. J. Hydrol. Eng. 2008, 13, 608–620. [Google Scholar] [CrossRef]
- Dottori, F.; Baldassarre, G.D.; Todini, E. Detailed data is welcome, but with a pinch of salt: Accuracy, precision, and uncertainty in flood inundation modeling. Water Resour. Res. 2013, 49, 6079–6085. [Google Scholar] [CrossRef]
- Downton, M.W.; Morss, R.E.; Wilhelmi, O.V.; Gruntfest, E.; Higgins, M.L. Interactions between scientific uncertainty and flood management decisions: Two case studies in Colorado. Environ. Hazards 2005, 6, 134–146. [Google Scholar] [CrossRef]
- Jang, J.H.; Yu, P.S.; Yeh, S.H.; Fu, J.C.; Huang, C.J. A probabilistic model for real-time flood warning based on deterministic flood inundation mapping. Hydrol. Process. 2012, 26, 1079–1089. [Google Scholar] [CrossRef]
- Ridolfi, E.; Montesarchio, V.; Rianna, M.; Sebastianelli, S.; Russo, F.; Napolitano, F. Evaluation of rainfall thresholds through entropy: Influence of bivariate distribution selection. Irrig. Drain. 2013, 62, 50–60. [Google Scholar] [CrossRef]
- Water Resource Agency. National Flood Insurance Program. Pilot Study: A Case Studies and for Tang-Dee-Yang Area; Water Resource Agency: Taipei, Taiwan, 1997. [Google Scholar]
- Soil Conservation Service. National Engineering Handbook, Cross Section 4: Hydrology; US Department of Agriculture: Spring-field, VA, USA, 1971.
- Soil Conservation Service. Urban Hydrology for Small Watersheds, Technical Release 55; US Department of Agriculture: Spring-field, VA, USA, 1986.
- Sweeney, T.L. Modernized Areal Flash Flood Guidance; NOAA Technical Memorandum NWS HYDRO 44; Office of Hydrology: Silver Spring, MD, USA, 1992.
- Norbiato, D.; Borga, M.; Degli Esposti, S.; Gaume, E.; Anquetin, S. Flash flood warning based on rainfall thresholds and soil moisture conditions: An assessment for gauged and ungauged basins. J. Hydrol. 2008, 362, 274–290. [Google Scholar] [CrossRef]
- Flood Estimation Handbook; Institute of Hydrology: Wallingford, UK, 1999.
- Hsu, M.H.; Chen, S.H.; Chang, T.J. Dynamic inundation simulation of storm water interaction between sewer system and overland flows. J. Chin. Inst. Civil Hydraul. Eng. 2002, 25, 1711–1771. [Google Scholar] [CrossRef]
- Chen, A.S.; Hsu, M.H.; Chen, T.S.; Chang, T.J. An integrated inundation model for highly developed urban areas. Water Sci. Technol. 2005, 51, 2321–2229. [Google Scholar]
- U.S. Army Corps of Engineers Hydrologic Engineering Center. HEC-1 Hydrograph Package; Water Resources Support Center: Alexandria, VA, USA, 1992. [Google Scholar]
- Hsu, M.H.; Fu, J.C.; Liu, W.C. Flood routing with real-time stage correction method for flash flood forecasting in the Tanshui River, Taiwan. J. Hydrol. 2003, 283, 267–280. [Google Scholar] [CrossRef]
- Hsu, M.H.; Teng, W.H.; Wu, F.C. Inundation models for the Pa-chang creek basin in Taiwan. Proc. Natl. Sci. Counc. 1998, 22, 279–289. [Google Scholar]
- Huber, W.C.; Dickinson, R.E. Storm Water Management Model, User’s Manual Ver. IV; U.S. Environmental Protection Agency: Washington, DC, USA, 1988.
- Hsu, M.H.; Chen, S.H.; Chang, T.J. Inundation simulation for urban drainage basin with storm sewer system. J. Hydrol. 2000, 234, 21–37. [Google Scholar] [CrossRef]
- Natural Resources Conservation Service. National Engineering Handbook, Part. 630 Hydrology: Time of Concentration; Natural Resources Conservation Service: Washington, DC, USA, 2010.
- Chow, V.T.; Maidment, D.R.; Mays, L.W. Applied Hydrology; Mc-Graw-Hill Inc.: Columbus, OH, USA, 1988. [Google Scholar]
- Reed, S.; Schaake, J.; Zhang, Z. A distributed hydrologic model and threshold frequency-based method for flash flood forecasting at ungauged locations. Water Resour. Manag. 2007, 24, 3547–3559. [Google Scholar] [CrossRef]
- Fetter, C.W. Applied Hydrogeology, 4th ed.; Prentice Hall: Upper Saddle River, NJ, USA, 2001. [Google Scholar]
- Mason, S.J. A model for assessment of weather forecasts. Aust. Meteorol. Mag. 1982, 30, 291–303. [Google Scholar]
- Xiao, Q.; Sun, J. Multiple-radar data assimilation and short-range quantitative precipitation forecasting of a squall line observed during IHOP 2002. Mon. Weather Rev. 2006, 135, 3381–3401. [Google Scholar] [CrossRef]
- Mitidieri, F.; Papa, M.N.; Ciervo, F.; Berenguer, M.; Sempere-Torres, D.; Medina, V.; Bateman, A. Debris flow warning through radar nowcasting and critical rainfall thresholds: A case study in the Glarus Catchment (Switzerland). Eng. Geol. Soc. Territ. 2015, 3, 73–77. [Google Scholar]
- Alfieri, L.; Smith, P.J.; Thielen-del Pozo, J.; Beven, K.J. A staggered approach to flash flood forecasting—Case study in the C’evennes region. Adv. Geosci. 2013, 29, 13–20. [Google Scholar] [CrossRef]
- Calianno, M.; Ruin, I.; Gourley, J.J. Supplementing flash flood reports with impact classifications. J. Hydrol. 2013, 477, 1–16. [Google Scholar] [CrossRef]
© 2015 by the authors; licensee MDPI, Basel, Switzerland. This article is an open access article distributed under the terms and conditions of the Creative Commons Attribution license (http://creativecommons.org/licenses/by/4.0/).
Share and Cite
Jang, J.-H. An Advanced Method to Apply Multiple Rainfall Thresholds for Urban Flood Warnings. Water 2015, 7, 6056-6078. https://doi.org/10.3390/w7116056
Jang J-H. An Advanced Method to Apply Multiple Rainfall Thresholds for Urban Flood Warnings. Water. 2015; 7(11):6056-6078. https://doi.org/10.3390/w7116056
Chicago/Turabian StyleJang, Jiun-Huei. 2015. "An Advanced Method to Apply Multiple Rainfall Thresholds for Urban Flood Warnings" Water 7, no. 11: 6056-6078. https://doi.org/10.3390/w7116056
APA StyleJang, J.-H. (2015). An Advanced Method to Apply Multiple Rainfall Thresholds for Urban Flood Warnings. Water, 7(11), 6056-6078. https://doi.org/10.3390/w7116056
