An Overview of Evapotranspiration Estimation Models Utilizing Artificial Intelligence
Abstract
1. Introduction
2. Penman–Monteith (PM) Method
3. AI-Based Models for ET Estimation
3.1. Neuron-Based Models
3.1.1. Artificial Neural Networks (ANN)
3.1.2. DNNs
3.2. Tree-Based Models
3.3. Kernel-Based Models
3.4. Hybrid Models
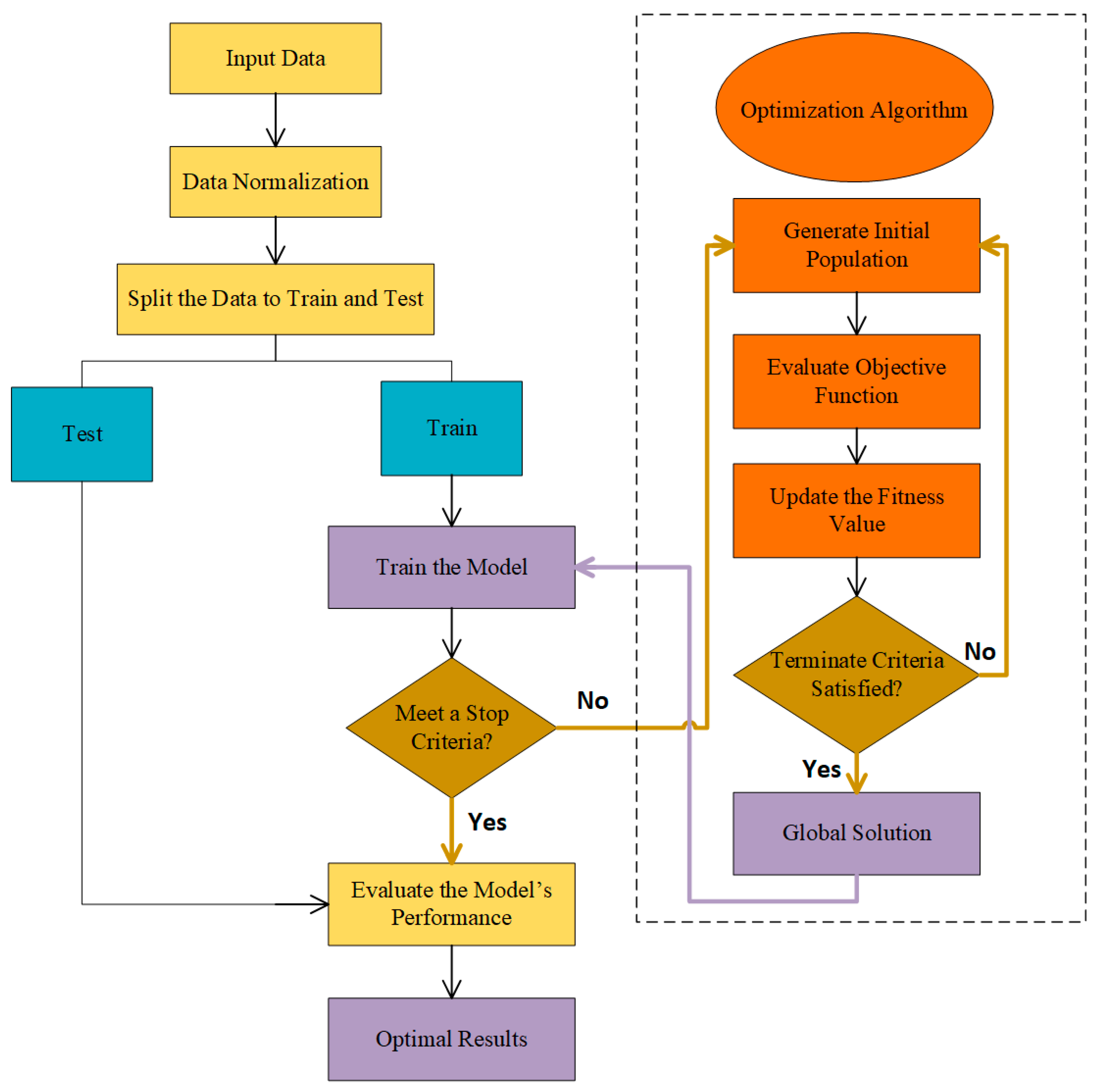
3.4.1. Combination of AI Models and Optimization Algorithms
3.4.2. Gene Expression Programming (GEP)
3.4.3. Adaptive Neuro-Fuzzy Inference Systems (ANFIS)
3.4.4. Combination of Different Models
4. Comparison Between Time Series and AI Models
5. Challenges to AI Models
6. Conclusions and Future Studies
- The integration of physical ET processes into AI models to reduce inaccuracies from the current black-box approaches.
- The development of standardized input variable combinations for AI-based ET0 estimation to address inconsistencies in variable selection across similar climate conditions.
- The exploration and implementation of advanced pre-processing techniques to improve input variable selection and overall model accuracy.
- A combination of AI models with hydrological modeling and remote sensing data for more accurate, real-time, or near-real-time ET estimations at various spatiotemporal scales.
- The establishment of benchmarks for consistent evaluation of ET0 models across different geographic and climatic contexts by integrating domain-specific knowledge and multi-source data.
- The transfer learning enhances model generalizability by adapting knowledge from data-rich regions to data-scarce areas.
- Socioeconomic factors, including land use changes and irrigation practices, are crucial for context-sensitive ET0 predictions.
Author Contributions
Funding
Conflicts of Interest
References
- Taheri, M.; Mohammadian, A.; Ganji, F.; Bigdeli, M.; Nasseri, M. Energy-based approaches in estimating actual evapotranspiration focusing on land surface temperature: A review of methods, concepts, and challenges. Energies 2022, 15, 1264. [Google Scholar] [CrossRef]
- Omar, P.J.; Gupta, P.; Wang, Q. Exploring the rise of AI-based smart water management systems. AQUA Water Infrastruct. Ecosyst. Soc. 2023, 72, iii–iv. [Google Scholar] [CrossRef]
- Abdullah, S.S.; Malek, M.A. Empirical Penman-Monteith equation and artificial intelligence techniques in predicting reference evapotranspiration: A review. Int. J. Water 2016, 10, 55–66. [Google Scholar] [CrossRef]
- Granata, F. Evapotranspiration evaluation models based on machine learning algorithms—A comparative study. Agric. Water Manag. 2019, 217, 303–315. [Google Scholar] [CrossRef]
- Ahmadi, F.; Mehdizadeh, S.; Mohammadi, B.; Pham, Q.B.; Doan, T.N.C.; Vo, N.D. Application of an artificial intelligence technique enhanced with intelligent water drops for monthly reference evapotranspiration estimation. Agric. Water Manag. 2021, 244, 106622. [Google Scholar] [CrossRef]
- Tang, D.; Feng, Y.; Gong, D.; Hao, W.; Cui, N. Evaluation of artificial intelligence models for actual crop evapotranspiration modeling in mulched and non-mulched maize croplands. Comput. Electron. Agric. 2018, 152, 375–384. [Google Scholar] [CrossRef]
- Allen, R.G.; Pereira, L.S.; Raes, D.; Smith, M. Crop Evapotranspiration-Guidelines for Computing Crop Water Requirements-FAO Irrigation and Drainage Paper 56; FAO: Rome, Italy, 1998; pp. 147–151. [Google Scholar]
- Allen, R.G. Using the FAO-56 dual crop coefficient method over an irrigated region as part of an evapotranspiration intercomparison study. J. Hydrol. 2000, 229, 27–41. [Google Scholar] [CrossRef]
- Ding, R.; Kang, S.; Zhang, Y.; Hao, X.; Tong, L.; Du, T. Partitioning evapotranspiration into soil evaporation and transpiration using a modified dual crop coefficient model in irrigated maize field with ground-mulching. Agric. Water Manag. 2013, 127, 85–96. [Google Scholar] [CrossRef]
- Ferreira, L.B.; da Cunha, F.F.; de Oliveira, R.A.; Fernandes Filho, E.I. Estimation of reference evapotranspiration in Brazil with limited meteorological data using ANN and SVM–A new approach. J. Hydrol. 2019, 572, 556–570. [Google Scholar] [CrossRef]
- Huang, G.; Wu, L.; Ma, X.; Zhang, W.; Fan, J.; Yu, X.; Zeng, W.; Zhou, H. Evaluation of CatBoost method for prediction of reference evapotranspiration in humid regions. J. Hydrol. 2019, 574, 1029–1041. [Google Scholar] [CrossRef]
- Qutbudin, I.; Shiru, M.S.; Sharafati, A.; Ahmed, K.; Al-Ansari, N.; Yaseen, Z.M.; Shahid, S.; Wang, X. Seasonal drought pattern changes due to climate variability: Case study in Afghanistan. Water 2019, 11, 1096. [Google Scholar] [CrossRef]
- dos Santos Farias, D.B.; Althoff, D.; Rodrigues, L.N.; Filgueiras, R. Performance evaluation of numerical and machine learning methods in estimating reference evapotranspiration in a Brazilian agricultural frontier. Theor. Appl. Climatol. 2020, 142, 1481–1492. [Google Scholar] [CrossRef]
- Yang, Y.; Sun, H.; Xue, J.; Liu, Y.; Liu, L.; Yan, D.; Gui, D. Estimating evapotranspiration by coupling Bayesian model averaging methods with machine learning algorithms. Environ. Monit. Assess. 2021, 193, 156. [Google Scholar] [CrossRef] [PubMed]
- Kumar, M.; Raghuwanshi, N.; Singh, R.; Wallender, W.; Pruitt, W. Estimating evapotranspiration using artificial neural network. J. Irrig. Drain. Eng. 2002, 128, 224–233. [Google Scholar] [CrossRef]
- Dou, X.; Yang, Y. Evapotranspiration estimation using four different machine learning approaches in different terrestrial ecosystems. Comput. Electron. Agric. 2018, 148, 95–106. [Google Scholar] [CrossRef]
- Ehteram, M.; Singh, V.P.; Ferdowsi, A.; Mousavi, S.F.; Farzin, S.; Karami, H.; Mohd, N.S.; Afan, H.A.; Lai, S.H.; Kisi, O.; et al. An improved model based on the support vector machine and cuckoo algorithm for simulating reference evapotranspiration. PLoS ONE 2019, 14, e0217499. [Google Scholar] [CrossRef]
- Chia, M.Y.; Huang, Y.F.; Koo, C.H. Support vector machine enhanced empirical reference evapotranspiration estimation with limited meteorological parameters. Comput. Electron. Agric. 2020, 175, 105577. [Google Scholar] [CrossRef]
- Penman, H.L. Natural evaporation from open water, bare soil and grass. Proc. R. Soc. London. Ser. A Math. Phys. Sci. 1948, 193, 120–145. [Google Scholar]
- Monteith, J.L. Evaporation and environment. The stage and movement of water in living organisms. In 19th Symp. Society for Experimental Biology; Cambridge University Press: Cambridge, UK, 1965. [Google Scholar]
- Wróblewski, P.; Drożdż, W.; Lewicki, W.; Miązek, P. Methodology for assessing the impact of aperiodic phenomena on the energy balance of propulsion engines in vehicle electromobility systems for given areas. Energies 2021, 14, 2314. [Google Scholar] [CrossRef]
- Luo, X.; Chen, J.M.; Liu, J.; Black, T.A.; Croft, H.; Staebler, R.; He, L.; Arain, M.A.; Chen, B.; Mo, G.; et al. Comparison of big-leaf, two-big-leaf, and two-leaf upscaling schemes for evapotranspiration estimation using coupled carbon-water modeling. J. Geophys. Res. Biogeosci. 2018, 123, 207–225. [Google Scholar] [CrossRef]
- Alves, I.; Perrier, A.; Pereira, L. Aerodynamic and surface resistances of complete cover crops: How good is the “big leaf”? In Transactions of the ASAE; ASABE: St Joseph, MI, USA, 1998; Volume 41, pp. 345–351. [Google Scholar]
- Shuttleworth, W.J.; Wallace, J. Evaporation from sparse crops-an energy combination theory. Q. J. R. Meteorol. Soc. 1985, 111, 839–855. [Google Scholar] [CrossRef]
- Zhao, W.; Li, A. A review on land surface processes modelling over complex terrain. Adv. Meteorol. 2015, 2015, 1–17. [Google Scholar] [CrossRef]
- Skhiri, A.; Ferhi, A.; Bousselmi, A.; Khlifi, S.; Mattar, M.A. Artificial neural network for forecasting reference evapotranspiration in semi-arid bioclimatic regions. Water 2024, 16, 602. [Google Scholar] [CrossRef]
- Kişi, Ö. Generalized regression neural networks for evapotranspiration modelling. Hydrol. Sci. J. 2006, 51, 1092–1105. [Google Scholar] [CrossRef]
- Wang, X.; Li, W.; Li, Q. A new embedded estimation model for soil temperature prediction. Sci. Program. 2021, 2021, 1–16. [Google Scholar] [CrossRef]
- Kisi, O. The potential of different ANN techniques in evapotranspiration modelling. Hydrol. Process. 2008, 22, 2449–2460. [Google Scholar] [CrossRef]
- Landeras, G.; Ortiz-Barredo, A.; López, J.J. Comparison of artificial neural network models and empirical and semi-empirical equations for daily reference evapotranspiration estimation in the Basque Country (Northern Spain). Agric. Water Manag. 2008, 95, 553–565. [Google Scholar] [CrossRef]
- El-Baroudy, I.; Elshorbagy, A.; Carey, S.; Giustolisi, O.; Savic, D. Comparison of three data-driven techniques in modelling the evapotranspiration process. J. Hydroinform. 2010, 12, 365–379. [Google Scholar] [CrossRef]
- Antonopoulos, V.Z.; Antonopoulos, A.V. Daily reference evapotranspiration estimates by artificial neural networks technique and empirical equations using limited input climate variables. Comput. Electron. Agric. 2017, 132, 86–96. [Google Scholar] [CrossRef]
- Kisi, O. Fuzzy genetic approach for modeling reference evapotranspiration. J. Irrig. Drain. Eng. 2010, 136, 175–183. [Google Scholar] [CrossRef]
- Traore, S.; Wang, Y.-M.; Kerh, T. Artificial neural network for modeling reference evapotranspiration complex process in Sudano-Sahelian zone. Agric. Water Manag. 2010, 97, 707–714. [Google Scholar] [CrossRef]
- Nema, M.K.; Khare, D.; Chandniha, S.K. Application of artificial intelligence to estimate the reference evapotranspiration in sub-humid Doon valley. Appl. Water Sci. 2017, 7, 3903–3910. [Google Scholar] [CrossRef]
- Sudheer, K.; Gosain, A.; Ramasastri, K. Estimating actual evapotranspiration from limited climatic data using neural computing technique. J. Irrig. Drain. Eng. 2003, 129, 214–218. [Google Scholar] [CrossRef]
- Bruton, J.; McClendon, R.; Hoogenboom, G. Estimating daily pan evaporation with artificial neural networks. In Transactions of the ASAE; ASABE: St Joseph, MI, USA, 2000; Volume 43, pp. 491–496. [Google Scholar]
- Sudheer, K.; Gosain, A.; Mohana Rangan, D.; Saheb, S. Modelling evaporation using an artificial neural network algorithm. Hydrol. Process. 2002, 16, 3189–3202. [Google Scholar] [CrossRef]
- Keskin, M.E.; Terzi, Ö. Artificial neural network models of daily pan evaporation. J. Hydrol. Eng. 2006, 11, 65–70. [Google Scholar] [CrossRef]
- Aytek, A.; Guven, A.; Yuce, M.I.; Aksoy, H. An explicit neural network formulation for evapotranspiration. Hydrol. Sci. J. 2008, 53, 893–904. [Google Scholar] [CrossRef]
- Rahimikhoob, A. Estimation of evapotranspiration based on only air temperature data using artificial neural networks for a subtropical climate in Iran. Theor. Appl. Climatol. 2010, 101, 83–91. [Google Scholar] [CrossRef]
- Parasuraman, K.; Elshorbagy, A.; Carey, S.K. Modelling the dynamics of the evapotranspiration process using genetic programming. Hydrol. Sci. J. 2007, 52, 563–578. [Google Scholar] [CrossRef]
- Tezel, G.; Buyukyildiz, M. Monthly evaporation forecasting using artificial neural networks and support vector machines. Theor. Appl. Climatol. 2016, 124, 69–80. [Google Scholar] [CrossRef]
- Aghelpour, P.; Bahrami-Pichaghchi, H.; Karimpour, F. Estimating daily rice crop evapotranspiration in limited climatic data and utilizing the soft computing algorithms MLP, RBF, GRNN, and GMDH. Complexity 2022, 2022, 4534822. [Google Scholar] [CrossRef]
- Kişi, Ö. Modeling monthly evaporation using two different neural computing techniques. Irrig. Sci. 2009, 27, 417–430. [Google Scholar] [CrossRef]
- Traore, S.; Luo, Y.; Fipps, G. Deployment of artificial neural network for short-term forecasting of evapotranspiration using public weather forecast restricted messages. Agric. Water Manag. 2016, 163, 363–379. [Google Scholar] [CrossRef]
- Trajkovic, S. Temperature-based approaches for estimating reference evapotranspiration. J. Irrig. Drain. Eng. 2005, 131, 316–323. [Google Scholar] [CrossRef]
- Tabari, H.; Hosseinzadeh Talaee, P. Multilayer perceptron for reference evapotranspiration estimation in a semiarid region. Neural Comput. Appl. 2013, 23, 341–348. [Google Scholar] [CrossRef]
- Zhu, B.; Feng, Y.; Gong, D.; Jiang, S.; Zhao, L.; Cui, N. Hybrid particle swarm optimization with extreme learning machine for daily reference evapotranspiration prediction from limited climatic data. Comput. Electron. Agric. 2020, 173, 105430. [Google Scholar] [CrossRef]
- Feng, Y.; Jia, Y.; Cui, N.; Zhao, L.; Li, C.; Gong, D. Calibration of Hargreaves model for reference evapotranspiration estimation in Sichuan basin of southwest China. Agric. Water Manag. 2017, 181, 1–9. [Google Scholar] [CrossRef]
- Patil, A.P.; Deka, P.C. An extreme learning machine approach for modeling evapotranspiration using extrinsic inputs. Comput. Electron. Agric. 2016, 121, 385–392. [Google Scholar] [CrossRef]
- Heddam, S.; Kisi, O.; Sebbar, A.; Houichi, L.; Djemili, L. New formulation for predicting daily reference evapotranspiration (et 0) in the mediterranean region of Algeria country: Optimally pruned extreme learning machine (opelm) versus online sequential extreme learning machine (oselm). In Water Resources in Algeria-Part I: Assessment of Surface and Groundwater Resources; Springer Nature: Berlin/Heidelberg, Germany, 2020; pp. 181–199. [Google Scholar]
- Malik, A.; Kumar, A.; Kisi, O. Daily pan evaporation estimation using heuristic methods with gamma test. J. Irrig. Drain. Eng. 2018, 144, 04018023. [Google Scholar] [CrossRef]
- Malik, A.; Kumar, A.; Kim, S.; Kashani, M.H.; Karimi, V.; Sharafati, A.; Ghorbani, M.A.; Al-Ansari, N.; Salih, S.Q.; Yaseen, Z.M.; et al. Modeling monthly pan evaporation process over the Indian central Himalayas: Application of multiple learning artificial intelligence model. Eng. Appl. Comput. Fluid Mech. 2020, 14, 323–338. [Google Scholar] [CrossRef]
- Makwana, J.J.; Tiwari, M.K.; Deora, B.S. Development and comparison of artificial intelligence models for estimating daily reference evapotranspiration from limited input variables. Smart Agric. Technol. 2023, 3, 100115. [Google Scholar] [CrossRef]
- Güzel, H.; Üneş, F.; Erginer, M.; Kaya, Y.Z.; Taşar, B.; Erginer, İ.; Demirci, M. A Comparative Study on Daily Evapotranspiration Estimation by Using Various Artificial Intelligence Techniques and Traditional Regression Calculations; AIMS Press: Springfield, MO, USA, 2023. [Google Scholar]
- Abdel-Fattah, M.K.; Kotb Abd-Elmabod, S.; Zhang, Z.; Merwad, A.R.M. Exploring the Applicability of Regression models and Artificial neural networks for calculating reference evapotranspiration in arid regions. Sustainability 2023, 15, 15494. [Google Scholar] [CrossRef]
- Novotná, B.; Cviklovič, V.; Chvíla, B.; Minárik, M. Application of Developing Artificial Intelligence (AI) Techniques to Model Pan Evaporation Trends in Slovak River Sub-Basins. Sustainability 2025, 17, 526. [Google Scholar] [CrossRef]
- Faloye, O.T.; Ajayi, A.E.; Babalola, T.; Omotehinse, A.O.; Adeyeri, O.E.; Adabembe, B.A.; Ogunrinde, A.T.; Okunola, A.; Fashina, A. Modelling crop evapotranspiration and water use efficiency of maize using artificial neural network and linear regression models in biochar and inorganic fertilizer-amended soil under varying water applications. Water 2023, 15, 2294. [Google Scholar] [CrossRef]
- Eludire, O.O.; Faloye, O.T.; Alatise, M.; Ajayi, A.E.; Oguntunde, P.; Badmus, T.; Fashina, A.; Adeyeri, O.E.; Olorunfemi, I.E.; Ogunrinde, A.T. Evaluation of Evapotranspiration Prediction for Cassava Crop Using Artificial Neural Network Models and Empirical Models over Cross River Basin in Nigeria. Water 2025, 17, 87. [Google Scholar] [CrossRef]
- Diamantopoulou, M.; Georgiou, P.; Papamichail, D. Performance evaluation of artificial neural networks in estimating reference evapotranspiration with minimal meteorological data. Glob. NEST J. 2011, 13, 18–27. [Google Scholar]
- Genaidy, M. Estimating of evapotranspiration using artificial neural network. Misr J. Agric. Eng. 2020, 37, 81–94. [Google Scholar] [CrossRef]
- Kartal, V. Prediction of monthly evapotranspiration by artificial neural network model development with Levenberg–Marquardt method in Elazig, Turkey. Environ. Sci. Pollut. Res. 2024, 31, 20953–20969. [Google Scholar] [CrossRef]
- Dimitriadou, S.; Nikolakopoulos, K.G. Artificial neural networks for the prediction of the reference evapotranspiration of the Peloponnese Peninsula, Greece. Water 2022, 14, 2027. [Google Scholar] [CrossRef]
- Sattari, M.T.; Apaydin, H.; Band, S.S.; Mosavi, A.; Prasad, R. Comparative analysis of kernel-based versus ANN and deep learning methods in monthly reference evapotranspiration estimation. Hydrol. Earth Syst. Sci. 2021, 25, 603–618. [Google Scholar] [CrossRef]
- Shi, H.; Cai, X. Extrapolability improvement of machine learning-based evapotranspiration models via domain-adversarial neural networks. Environ. Model. Softw. 2025, 187, 106383. [Google Scholar] [CrossRef]
- Hettiarachchi, P.; Hall, M.; Minns, A. The extrapolation of artificial neural networks for the modelling of rainfall—Runoff relationships. J. Hydroinform. 2005, 7, 291–296. [Google Scholar] [CrossRef]
- Lipton, Z.C.; Berkowitz, J.; Elkan, C. A critical review of recurrent neural networks for sequence learning. arXiv 2015, arXiv:1506.00019. [Google Scholar]
- Hochreiter, S.; Schmidhuber, J. Long short-term memory. Neural Comput. 1997, 9, 1735–1780. [Google Scholar] [CrossRef]
- Afzaal, H.; Farooque, A.A.; Abbas, F.; Acharya, B.; Esau, T. Computation of evapotranspiration with artificial intelligence for precision water resource management. Appl. Sci. 2020, 10, 1621. [Google Scholar] [CrossRef]
- Saggi, M.K.; Jain, S. Reference evapotranspiration estimation and modeling of the Punjab Northern India using deep learning. Comput. Electron. Agric. 2019, 156, 387–398. [Google Scholar] [CrossRef]
- Farooque, A.A.; Afzaal, H.; Abbas, F.; Bos, M.; Maqsood, J.; Wang, X.; Hussain, N. Forecasting daily evapotranspiration using artificial neural networks for sustainable irrigation scheduling. Irrig. Sci. 2022, 40, 55–69. [Google Scholar] [CrossRef]
- Fang, S.L.; Lin, Y.S.; Chang, S.C.; Chang, Y.L.; Tsai, B.Y.; Kuo, B.J. Using artificial intelligence algorithms to estimate and short-term forecast the daily reference evapotranspiration with limited meteorological variables. Agriculture 2024, 14, 510. [Google Scholar] [CrossRef]
- Baishnab, U.; Hossen Sajib, M.S.; Islam, A.; Akter, S.; Hasan, A.; Roy, T.; Das, P. Deep learning approaches for short-crop reference evapotranspiration estimation: A case study in Southeastern Australia. Earth Sci. Inform. 2025, 18, 4. [Google Scholar] [CrossRef]
- Ba-ichou, A.; Zegoumou, A.; Benhlima, S.; Bekr, M.A. Daily reference evapotranspiration estimation utilizing deep learning models with varied combinations of weather data. In Proceedings of the E3S Web of Conferences, 9–20 May 2023; EDP Sciences: Kenitra, Morocco; Volume 492, p. 01002. [Google Scholar]
- Treder, W.; Klamkowski, K.; Wójcik, K.; Tryngiel-Gać, A. Evapotranspiration estimation using machine learning methods. J. Hortic. Res. 2023, 31, 35–44. [Google Scholar] [CrossRef]
- Ravindran, S.M.; Bhaskaran, S.K.M.; Ambat, S.K.N. A deep neural network architecture to model reference evapotranspiration using a single input meteorological parameter. Environ. Process. 2021, 8, 1567–1599. [Google Scholar] [CrossRef]
- Acharki, S.; Raza, A.; Vishwakarma, D.K.; Amharref, M.; Bernoussi, A.S.; Singh, S.K.; Al-Ansari, N.; Dewidar, A.Z.; Al-Othman, A.A.; Mattar, M.A. Comparative assessment of empirical and hybrid machine learning models for estimating daily reference evapotranspiration in sub-humid and semi-arid climates. Sci. Rep. 2025, 15, 2542. [Google Scholar] [CrossRef] [PubMed]
- Kraft, B.; Nelson, J.A.; Walther, S.; Gans, F.; Weber, U.; Duveiller, G.; Reichstein, M.; Zhang, W.; Rußwurm, M.; Tuia, D.; et al. On the added value of sequential deep learning for upscaling evapotranspiration. EGUsphere 2024, 2024, 1–30. [Google Scholar]
- Caminha, H.D.; da Silva, T.L.C.; da Rocha, A.R.; Lima, S.C.R.V. Estimating Reference Evapotranspiration using Data Mining Prediction Models and Feature Selection. In Proceedings of the ICEIS (1), Porto, Portugal, 26–29 April 2017; pp. 272–279. [Google Scholar]
- Chen, J.; Dafflon, B.; Tran, A.P.; Falco, N.; Hubbard, S.S. A deep learning hybrid predictive modeling (HPM) approach for estimating evapotranspiration and ecosystem respiration. Hydrol. Earth Syst. Sci. 2021, 25, 6041–6066. [Google Scholar] [CrossRef]
- Farhangmehr, V.; Imanian, H.; Mohammadian, A.; Cobo, J.H.; Shirkhani, H.; Payeur, P. A spatiotemporal CNN-LSTM deep learning model for predicting soil temperature in diverse large-scale regional climates. Sci. Total Environ. 2025, 968, 178901. [Google Scholar] [CrossRef]
- Im, M.S.; Dasari, V.R. Computational complexity reduction of deep neural networks. arXiv 2022, arXiv:2207.14620. [Google Scholar]
- Karimi, S.; Shiri, J.; Marti, P. Supplanting missing climatic inputs in classical and random forest models for estimating reference evapotranspiration in humid coastal areas of Iran. Comput. Electron. Agric. 2020, 176, 105633. [Google Scholar] [CrossRef]
- Shiri, J. Improving the performance of the mass transfer-based reference evapotranspiration estimation approaches through a coupled wavelet-random forest methodology. J. Hydrol. 2018, 561, 737–750. [Google Scholar] [CrossRef]
- Wang, S.; Lian, J.; Peng, Y.; Hu, B.; Chen, H. Generalized reference evapotranspiration models with limited climatic data based on random forest and gene expression programming in Guangxi, China. Agric. Water Manag. 2019, 221, 220–230. [Google Scholar] [CrossRef]
- Gonzalo-Martin, C.; Lillo-Saavedra, M.; Garcia-Pedrero, A.; Lagos, O.; Menasalvas, E. Daily evapotranspiration mapping using regression random forest models. IEEE J. Sel. Top. Appl. Earth Obs. Remote Sens. 2017, 10, 5359–5368. [Google Scholar] [CrossRef]
- Shi, L.; Feng, P.; Wang, B.; Li Liu, D.; Cleverly, J.; Fang, Q.; Yu, Q. Projecting potential evapotranspiration change and quantifying its uncertainty under future climate scenarios: A case study in southeastern Australia. J. Hydrol. 2020, 584, 124756. [Google Scholar] [CrossRef]
- Vulova, S.; Meier, F.; Rocha, A.D.; Quanz, J.; Nouri, H.; Kleinschmit, B. Modeling urban evapotranspiration using remote sensing, flux footprints, and artificial intelligence. Sci. Total Environ. 2021, 786, 147293. [Google Scholar] [CrossRef] [PubMed]
- Feng, Y.; Cui, N.; Gong, D.; Zhang, Q.; Zhao, L. Evaluation of random forests and generalized regression neural networks for daily reference evapotranspiration modelling. Agric. Water Manag. 2017, 193, 163–173. [Google Scholar] [CrossRef]
- Al-Mukhtar, M. Modeling the monthly pan evaporation rates using artificial intelligence methods: A case study in Iraq. Environ. Earth Sci. 2021, 80, 39. [Google Scholar] [CrossRef]
- Hameed, M.M.; AlOmar, M.K.; Mohd Razali, S.F.; Kareem Khalaf, M.A.; Baniya, W.J.; Sharafati, A.; AlSaadi, M.A. Application of artificial intelligence models for evapotranspiration prediction along the southern coast of Turkey. Complexity 2021, 2021, 1–20. [Google Scholar] [CrossRef]
- Fan, J.; Ma, X.; Wu, L.; Zhang, F.; Yu, X.; Zeng, W. Light Gradient Boosting Machine: An efficient soft computing model for estimating daily reference evapotranspiration with local and external meteorological data. Agric. Water Manag. 2019, 225, 105758. [Google Scholar] [CrossRef]
- Wu, L.; Fan, J. Comparison of neuron-based, kernel-based, tree-based and curve-based machine learning models for predicting daily reference evapotranspiration. PLoS ONE 2019, 14, e0217520. [Google Scholar] [CrossRef]
- Keshtegar, B.; Piri, J.; Kisi, O. A nonlinear mathematical modeling of daily pan evaporation based on conjugate gradient method. Comput. Electron. Agric. 2016, 127, 120–130. [Google Scholar] [CrossRef]
- Wang, L.; Kisi, O.; Zounemat-Kermani, M.; Li, H. Pan evaporation modeling using six different heuristic computing methods in different climates of China. J. Hydrol. 2017, 544, 407–427. [Google Scholar] [CrossRef]
- Katimbo, A.; Rudnick, D.R.; Zhang, J.; Ge, Y.; DeJonge, K.C.; Franz, T.E.; Shi, Y.; Liang, W.-z.; Qiao, X.; Heeren, D.M.; et al. Evaluation of artificial intelligence algorithms with sensor data assimilation in estimating crop evapotranspiration and crop water stress index for irrigation water management. Smart Agric. Technol. 2023, 4, 100176. [Google Scholar] [CrossRef]
- Sun, D.; Zhang, H.; Qi, Y.; Ren, Y.; Zhang, Z.; Li, X.; Lv, Y.; Cheng, M. A Comparative Analysis of Different Algorithms for Estimating Evapotranspiration with Limited Observation Variables: A Case Study in Beijing, China. Remote Sens. 2025, 17, 636. [Google Scholar] [CrossRef]
- Garofalo, S.P.; Ardito, F.; Sanitate, N.; De Carolis, G.; Ruggieri, S.; Giannico, V.; Rana, G.; Ferrara, R.M. Robustness of Actual Evapotranspiration Predicted by Random Forest Model Integrating Remote Sensing and Meteorological Information: Case of Watermelon (Citrullus lanatus,(Thunb) Matsum. & Nakai, 1916). Water 2025, 17, 323. [Google Scholar] [CrossRef]
- Abed, M.; Imteaz, M.A.; Ahmed, A.N.; Huang, Y.F. Modelling monthly pan evaporation utilising Random Forest and deep learning algorithms. Sci. Rep. 2022, 12, 13132. [Google Scholar] [CrossRef] [PubMed]
- Wu, M.; Feng, Q.; Wen, X.; Deo, R.C.; Yin, Z.; Yang, L.; Sheng, D. Random forest predictive model development with uncertainty analysis capability for the estimation of evapotranspiration in an arid oasis region. Hydrol. Res. 2020, 51, 648–665. [Google Scholar] [CrossRef]
- Rai, P.; Kumar, P.; Al-Ansari, N.; Malik, A. Evaluation of machine learning versus empirical models for monthly reference evapotranspiration estimation in Uttar Pradesh and Uttarakhand States, India. Sustainability 2022, 14, 5771. [Google Scholar] [CrossRef]
- Ayaz, A.; Rajesh, M.; Singh, S.K.; Rehana, S. Estimation of reference evapotranspiration using machine learning models with limited data. AIMS Geosci. 2021, 7, 268–290. [Google Scholar] [CrossRef]
- Amani, S.; Shafizadeh-Moghadam, H. A review of machine learning models and influential factors for estimating evapotranspiration using remote sensing and ground-based data. Agric. Water Manag. 2023, 284, 108324. [Google Scholar] [CrossRef]
- Shrestha, N.; Shukla, S. Support vector machine based modeling of evapotranspiration using hydro-climatic variables in a sub-tropical environment. Agric. For. Meteorol. 2015, 200, 172–184. [Google Scholar] [CrossRef]
- Kisi, O. Modeling reference evapotranspiration using three different heuristic regression approaches. Agric. Water Manag. 2016, 169, 162–172. [Google Scholar] [CrossRef]
- Goyal, M.K.; Bharti, B.; Quilty, J.; Adamowski, J.; Pandey, A. Modeling of daily pan evaporation in sub tropical climates using ANN, LS-SVR, Fuzzy Logic, and ANFIS. Expert Syst. Appl. 2014, 41, 5267–5276. [Google Scholar] [CrossRef]
- Cherkassky, V.; Krasnopolsky, V.; Solomatine, D.P.; Valdes, J. Computational intelligence in earth sciences and environmental applications: Issues and challenges. Neural Netw. 2006, 19, 113–121. [Google Scholar] [CrossRef]
- Elshorbagy ACorzo, G.; Srinivasulu, S.; Solomatine, D.P. Experimental Investigation of the Predictive Capabilities of Data Driven Modeling Techniques in Hydrology-Part 1: Concepts and methodology. Hydrol. Earth Syst. Sci. 2010, 14, 1931–1941. [Google Scholar] [CrossRef]
- Jain, S.; Nayak, P.; Sudheer, K. Models for estimating evapotranspiration using artificial neural networks, and their physical interpretation. Hydrol. Process. Int. J. 2008, 22, 2225–2234. [Google Scholar] [CrossRef]
- Abdullah, S.S.; Malek, M.A.; Abdullah, N.S.; Kisi, O.; Yap, K.S. Extreme learning machines: A new approach for prediction of reference evapotranspiration. J. Hydrol. 2015, 527, 184–195. [Google Scholar] [CrossRef]
- Güçlü, Y.S.; Subyani, A.M.; Şen, Z. Regional fuzzy chain model for evapotranspiration estimation. J. Hydrol. 2017, 544, 233–241. [Google Scholar] [CrossRef]
- Yu, H.; Wen, X.; Li, B.; Yang, Z.; Wu, M.; Ma, Y. Uncertainty analysis of artificial intelligence modeling daily reference evapotranspiration in the northwest end of China. Comput. Electron. Agric. 2020, 176, 105653. [Google Scholar] [CrossRef]
- Tabari, H.; Kisi, O.; Ezani, A.; Talaee, P.H. SVM, ANFIS, regression and climate based models for reference evapotranspiration modeling using limited climatic data in a semi-arid highland environment. J. Hydrol. 2012, 444, 78–89. [Google Scholar] [CrossRef]
- Wen, X.; Si, J.; He, Z.; Wu, J.; Shao, H.; Yu, H. Support-vector-machine-based models for modeling daily reference evapotranspiration with limited climatic data in extreme arid regions. Water Resour. Manag. 2015, 29, 3195–3209. [Google Scholar] [CrossRef]
- Sobh, M.T.; Nashwan, M.S.; Amer, N. High-resolution reference evapotranspiration for arid Egypt: Comparative analysis and evaluation of empirical and artificial intelligence models. Int. J. Climatol. 2022, 42, 10217–10237. [Google Scholar] [CrossRef]
- Mehdizadeh, S.; Behmanesh, J.; Khalili, K. Using MARS, SVM, GEP and empirical equations for estimation of monthly mean reference evapotranspiration. Comput. Electron. Agric. 2017, 139, 103–114. [Google Scholar] [CrossRef]
- Adnan, R.M.; Heddam, S.; Yaseen, Z.M.; Shahid, S.; Kisi, O.; Li, B. Prediction of potential evapotranspiration using temperature-based heuristic approaches. Sustainability 2020, 13, 297. [Google Scholar] [CrossRef]
- Muhammad Adnan, R.; Chen, Z.; Yuan, X.; Kisi, O.; El-Shafie, A.; Kuriqi, A.; Ikram, M. Reference evapotranspiration modeling using new heuristic methods. Entropy 2020, 22, 547. [Google Scholar] [CrossRef] [PubMed]
- Kisi, O. Pan evaporation modeling using least square support vector machine, multivariate adaptive regression splines and M5 model tree. J. Hydrol. 2015, 528, 312–320. [Google Scholar] [CrossRef]
- Eslamian, S.; Abedi-Koupai, J.; Amiri, M.; Gohari, S. Estimation of Daily Reference Evapotranspiration Using Support Vector. Res. J. Environ. Sci. 2009, 3, 439–447. [Google Scholar]
- Nourani, V.; Elkiran, G.; Abdullahi, J. Multi-station artificial intelligence based ensemble modeling of reference evapotranspiration using pan evaporation measurements. J. Hydrol. 2019, 577, 123958. [Google Scholar] [CrossRef]
- Wang, L.; Niu, Z.; Kisi, O.; Yu, D. Pan evaporation modeling using four different heuristic approaches. Comput. Electron. Agric. 2017, 140, 203–213. [Google Scholar] [CrossRef]
- Allawi, M.F.; Jaafar, O.; Hamzah, F.M.; El-Shafie, A. Novel reservoir system simulation procedure for gap minimization between water supply and demand. J. Clean. Prod. 2019, 206, 928–943. [Google Scholar] [CrossRef]
- Deo, R.C.; Samui, P.; Kim, D. Estimation of monthly evaporative loss using relevance vector machine, extreme learning machine and multivariate adaptive regression spline models. Stoch. Environ. Res. Risk Assess. 2016, 30, 1769–1784. [Google Scholar] [CrossRef]
- Torres, A.F.; Walker, W.R.; McKee, M. Forecasting daily potential evapotranspiration using machine learning and limited climatic data. Agric. Water Manag. 2011, 98, 553–562. [Google Scholar] [CrossRef]
- Tausif, M.; Iqbal, M.W.; Bashir, R.N.; AlGhofaily, B.; Elyassih, A.; Khan, A.R. Federated learning based reference evapotranspiration estimation for distributed crop fields. PLoS ONE 2025, 20, e0314921. [Google Scholar] [CrossRef]
- Chia, M.Y.; Huang, Y.F.; Koo, C.H.; Fung, K.F. Recent advances in evapotranspiration estimation using artificial intelligence approaches with a focus on hybridization techniques—A review. Agronomy 2020, 10, 101. [Google Scholar] [CrossRef]
- Ahmadianfar, I.; Shirvani-Hosseini, S.; He, J.; Samadi-Koucheksaraee, A.; Yaseen, Z.M. An improved adaptive neuro fuzzy inference system model using conjoined metaheuristic algorithms for electrical conductivity prediction. Sci. Rep. 2022, 12, 4934. [Google Scholar] [CrossRef] [PubMed]
- Mehdizadeh, S.; Mohammadi, B.; Ahmadi, F. Establishing coupled models for estimating daily dew point temperature using nature-inspired optimization algorithms. Hydrology 2022, 9, 9. [Google Scholar] [CrossRef]
- Babanezhad, M.; Behroyan, I.; Nakhjiri, A.T.; Marjani, A.; Rezakazemi, M.; Heydarinasab, A.; Shirazian, S. Investigation on performance of particle swarm optimization (PSO) algorithm based fuzzy inference system (PSOFIS) in a combination of CFD modeling for prediction of fluid flow. Sci. Rep. 2021, 11, 1505. [Google Scholar] [CrossRef]
- Mohammadi, B.; Guan, Y.; Moazenzadeh, R.; Safari, M.J.S. Implementation of hybrid particle swarm optimization-differential evolution algorithms coupled with multi-layer perceptron for suspended sediment load estimation. Catena 2021, 198, 105024. [Google Scholar] [CrossRef]
- Aghelpour, P.; Varshavian, V. Forecasting different types of droughts simultaneously using multivariate standardized precipitation index (MSPI), MLP neural network, and imperialistic competitive algorithm (ICA). Complexity 2021, 2021, 1–16. [Google Scholar] [CrossRef]
- Deo, R.C.; Ghorbani, M.A.; Samadianfard, S.; Maraseni, T.; Bilgili, M.; Biazar, M. Multi-layer perceptron hybrid model integrated with the firefly optimizer algorithm for windspeed prediction of target site using a limited set of neighboring reference station data. Renew. Energy 2018, 116, 309–323. [Google Scholar] [CrossRef]
- Mohammadi, B.; Mehdizadeh, S. Modeling daily reference evapotranspiration via a novel approach based on support vector regression coupled with whale optimization algorithm. Agric. Water Manag. 2020, 237, 106145. [Google Scholar] [CrossRef]
- Roy, D.K.; Lal, A.; Sarker, K.K.; Saha, K.K.; Datta, B. Optimization algorithms as training approaches for prediction of reference evapotranspiration using adaptive neuro fuzzy inference system. Agric. Water Manag. 2021, 255, 107003. [Google Scholar] [CrossRef]
- Tao, H.; Diop, L.; Bodian, A.; Djaman, K.; Ndiaye, P.M.; Yaseen, Z.M. Reference evapotranspiration prediction using hybridized fuzzy model with firefly algorithm: Regional case study in Burkina Faso. Agric. Water Manag. 2018, 208, 140–151. [Google Scholar] [CrossRef]
- Eslamian, S.S.; Gohari, S.A.; Zareian, M.J.; Firoozfar, A. Estimating Penman–Monteith reference evapotranspiration using artificial neural networks and genetic algorithm: A case study. Arab. J. Sci. Eng. 2012, 37, 935–944. [Google Scholar] [CrossRef]
- Aghajanloo, M.-B.; Sabziparvar, A.-A.; Hosseinzadeh Talaee, P. Artificial neural network–genetic algorithm for estimation of crop evapotranspiration in a semi-arid region of Iran. Neural Comput. Appl. 2013, 23, 1387–1393. [Google Scholar] [CrossRef]
- Yin, Z.; Wen, X.; Feng, Q.; He, Z.; Zou, S.; Yang, L. Integrating genetic algorithm and support vector machine for modeling daily reference evapotranspiration in a semi-arid mountain area. Hydrol. Res. 2017, 48, 1177–1191. [Google Scholar] [CrossRef]
- Gocić, M.; Motamedi, S.; Shamshirband, S.; Petković, D.; Ch, S.; Hashim, R.; Arif, M. Soft computing approaches for forecasting reference evapotranspiration. Comput. Electron. Agric. 2015, 113, 164–173. [Google Scholar] [CrossRef]
- Maroufpoor, S.; Bozorg-Haddad, O.; Maroufpoor, E. Reference evapotranspiration estimating based on optimal input combination and hybrid artificial intelligent model: Hybridization of artificial neural network with grey wolf optimizer algorithm. J. Hydrol. 2020, 588, 125060. [Google Scholar] [CrossRef]
- Wu, L.; Huang, G.; Fan, J.; Ma, X.; Zhou, H.; Zeng, W. Hybrid extreme learning machine with meta-heuristic algorithms for monthly pan evaporation prediction. Comput. Electron. Agric. 2020, 168, 105115. [Google Scholar] [CrossRef]
- Hadadi, F.; Moazenzadeh, R.; Mohammadi, B. Estimation of actual evapotranspiration: A novel hybrid method based on remote sensing and artificial intelligence. J. Hydrol. 2022, 609, 127774. [Google Scholar] [CrossRef]
- Tikhamarine, Y.; Malik, A.; Souag-Gamane, D.; Kisi, O. Artificial intelligence models versus empirical equations for modeling monthly reference evapotranspiration. Environ. Sci. Pollut. Res. 2020, 27, 30001–30019. [Google Scholar] [CrossRef]
- Tikhamarine, Y.; Malik, A.; Kumar, A.; Souag-Gamane, D.; Kisi, O. Estimation of monthly reference evapotranspiration using novel hybrid machine learning approaches. Hydrol. Sci. J. 2019, 64, 1824–1842. [Google Scholar] [CrossRef]
- Zounemat-Kermani, M.; Kisi, O.; Piri, J.; Mahdavi-Meymand, A. Assessment of artificial intelligence–based models and metaheuristic algorithms in modeling evaporation. J. Hydrol. Eng. 2019, 24, 04019033. [Google Scholar] [CrossRef]
- Kişi, Ö. Evolutionary neural networks for monthly pan evaporation modeling. J. Hydrol. 2013, 498, 36–45. [Google Scholar] [CrossRef]
- Ferreira, C. Gene expression programming: A new adaptive algorithm for solving problems. arXiv 2001, arXiv:cs/0102027. [Google Scholar]
- Schmidt, M.; Lipson, H. Distilling free-form natural laws from experimental data. Science 2009, 324, 81–85. [Google Scholar] [CrossRef] [PubMed]
- Razaq, S.A.; Shahid, S.; Ismail, T.; Chung, E.S.; Mohsenipour, M.; Wang, X.J. Prediction of flow duration curve in ungauged catchments using genetic expression programming. Procedia Eng. 2016, 154, 1431–1438. [Google Scholar] [CrossRef]
- Shiri, J. Evaluation of FAO56-PM, empirical, semi-empirical and gene expression programming approaches for estimating daily reference evapotranspiration in hyper-arid regions of Iran. Agric. Water Manag. 2017, 188, 101–114. [Google Scholar] [CrossRef]
- Shiri, J.; Zounemat-Kermani, M.; Kisi, O.; Mohsenzadeh Karimi, S. Comprehensive assessment of 12 soft computing approaches for modelling reference evapotranspiration in humid locations. Meteorol. Appl. 2020, 27, e1841. [Google Scholar] [CrossRef]
- Jovic, S.; Nedeljkovic, B.; Golubovic, Z.; Kostic, N. Evolutionary algorithm for reference evapotranspiration analysis. Comput. Electron. Agric. 2018, 150, 1–4. [Google Scholar] [CrossRef]
- Shiri, J.; Kişi, Ö.; Landeras, G.; López, J.J.; Nazemi, A.H.; Stuyt, L.C. Daily reference evapotranspiration modeling by using genetic programming approach in the Basque Country (Northern Spain). J. Hydrol. 2012, 414, 302–316. [Google Scholar] [CrossRef]
- Traore, S.; Guven, A. New algebraic formulations of evapotranspiration extracted from gene-expression programming in the tropical seasonally dry regions of West Africa. Irrig. Sci. 2013, 31, 1–10. [Google Scholar] [CrossRef]
- Wang, S.; Fu, Z.-y.; Chen, H.-s.; Nie, Y.-p.; Wang, K.-l. Modeling daily reference ET in the karst area of northwest Guangxi (China) using gene expression programming (GEP) and artificial neural network (ANN). Theor. Appl. Climatol. 2016, 126, 493–504. [Google Scholar] [CrossRef]
- Yassin, M.A.; Alazba, A.; Mattar, M.A. Artificial neural networks versus gene expression programming for estimating reference evapotranspiration in arid climate. Agric. Water Manag. 2016, 163, 110–124. [Google Scholar] [CrossRef]
- Gavili, S.; Sanikhani, H.; Kisi, O.; Mahmoudi, M.H. Evaluation of several soft computing methods in monthly evapotranspiration modelling. Meteorol. Appl. 2018, 25, 128–138. [Google Scholar] [CrossRef]
- Kişi, Ö.; Öztürk, Ö. Adaptive neurofuzzy computing technique for evapotranspiration estimation. J. Irrig. Drain. Eng. 2007, 133, 368–379. [Google Scholar] [CrossRef]
- Dogan, E. Reference evapotranspiration estimation using adaptive neuro-fuzzy inference systems. Irrig. Drain. 2009, 58, 617–628. [Google Scholar] [CrossRef]
- Kişi, Ö. Daily pan evaporation modelling using a neuro-fuzzy computing technique. J. Hydrol. 2006, 329, 636–646. [Google Scholar] [CrossRef]
- Moghaddamnia, A.; Gousheh, M.G.; Piri, J.; Amin, S.; Han, D. Evaporation estimation using artificial neural networks and adaptive neuro-fuzzy inference system techniques. Adv. Water Resour. 2009, 32, 88–97. [Google Scholar] [CrossRef]
- del Cerro, R.T.G.; Subathra, M.; Kumar, N.M.; Verrastro, S.; George, S.T. Modelling the daily reference evapotranspiration in semi-arid region of South India: A case study comparing ANFIS and empirical models. Inf. Process. Agric. 2021, 8, 173–184. [Google Scholar]
- Pour-Ali Baba, A.; Shiri, J.; Kisi, O.; Fard, A.F.; Kim, S.; Amini, R. Estimating daily reference evapotranspiration using available and estimated climatic data by adaptive neuro-fuzzy inference system (ANFIS) and artificial neural network (ANN). Hydrol. Res. 2013, 44, 131–146. [Google Scholar] [CrossRef]
- Citakoglu, H.; Cobaner, M.; Haktanir, T.; Kisi, O. Estimation of monthly mean reference evapotranspiration in Turkey. Water Resour. Manag. 2014, 28, 99–113. [Google Scholar] [CrossRef]
- Petković, D.; Gocic, M.; Trajkovic, S.; Shamshirband, S.; Motamedi, S.; Hashim, R.; Bonakdari, H. Determination of the most influential weather parameters on reference evapotranspiration by adaptive neuro-fuzzy methodology. Comput. Electron. Agric. 2015, 114, 277–284. [Google Scholar] [CrossRef]
- Cobaner, M. Evapotranspiration estimation by two different neuro-fuzzy inference systems. J. Hydrol. 2011, 398, 292–302. [Google Scholar] [CrossRef]
- Sanikhani, H.; Kisi, O.; Maroufpoor, E.; Yaseen, Z.M. Temperature-based modeling of reference evapotranspiration using several artificial intelligence models: Application of different modeling scenarios. Theor. Appl. Climatol. 2019, 135, 449–462. [Google Scholar] [CrossRef]
- Zakhrouf, M.; Bouchelkia, H.; Stamboul, M. Neuro-fuzzy systems to estimate reference evapotranspiration. Water SA 2019, 45, 232–238. [Google Scholar] [CrossRef]
- Ye, L.; Zahra, M.M.A.; Al-Bedyry, N.K.; Yaseen, Z.M. Daily scale evapotranspiration prediction over the coastal region of southwest Bangladesh: New development of artificial intelligence model. Stoch. Environ. Res. Risk Assess. 2022, 36, 451–471. [Google Scholar] [CrossRef]
- Niu, T.; Wang, J.; Zhang, K.; Du, P. Multi-step-ahead wind speed forecasting based on optimal feature selection and a modified bat algorithm with the cognition strategy. Renew. Energy 2018, 118, 213–229. [Google Scholar] [CrossRef]
- Bui, D.T.; Hoang, N.-D.; Nguyen, H.; Tran, X.-L. Spatial prediction of shallow landslide using Bat algorithm optimized machine learning approach: A case study in Lang Son Province, Vietnam. Adv. Eng. Inform. 2019, 42, 100978. [Google Scholar]
- Han, Y.; Wu, J.; Zhai, B.; Pan, Y.; Huang, G.; Wu, L.; Zeng, W. Coupling a bat algorithm with xgboost to estimate reference evapotranspiration in the arid and semiarid regions of china. Adv. Meteorol. 2019, 2019, 9575782. [Google Scholar] [CrossRef]
- Tikhamarine, Y.; Malik, A.; Pandey, K.; Sammen, S.S.; Souag-Gamane, D.; Heddam, S.; Kisi, O. Monthly evapotranspiration estimation using optimal climatic parameters: Efficacy of hybrid support vector regression integrated with whale optimization algorithm. Environ. Monit. Assess. 2020, 192, 696. [Google Scholar] [CrossRef]
- Malik, A.; Kumar, A.; Ghorbani, M.A.; Kashani, M.H.; Kisi, O.; Kim, S. The viability of co-active fuzzy inference system model for monthly reference evapotranspiration estimation: Case study of Uttarakhand State. Hydrol. Res. 2019, 50, 1623–1644. [Google Scholar] [CrossRef]
- Malik, A.; Kumar, A. Pan evaporation simulation based on daily meteorological data using soft computing techniques and multiple linear regression. Water Resour. Manag. 2015, 29, 1859–1872. [Google Scholar] [CrossRef]
- Aytek, A. Co-active neurofuzzy inference system for evapotranspiration modeling. Soft Comput. 2009, 13, 691–700. [Google Scholar] [CrossRef]
- Bidabadi, M.; Babazadeh, H.; Shiri, J.; Saremi, A. Estimation reference crop evapotranspiration (ET0) using artificial intelligence model in an arid climate with external data. Appl. Water Sci. 2024, 14, 3. [Google Scholar] [CrossRef]
- Akiner, M.E.; Ghasri, M. Comparative assessment of deep belief network and hybrid adaptive neuro-fuzzy inference system model based on a meta-heuristic optimization algorithm for precise predictions of the potential evapotranspiration. Environ. Sci. Pollut. Res. 2024, 31, 42719–42749. [Google Scholar] [CrossRef] [PubMed]
- Mohammadrezapour, O.; Piri, J.; Kisi, O. Comparison of SVM, ANFIS and GEP in modeling monthly potential evapotranspiration in an arid region (Case study: Sistan and Baluchestan Province, Iran). Water Supply 2019, 19, 392–403. [Google Scholar] [CrossRef]
- Gökkuş, M.K. Anfis Based Reference Evapotranspiration (ET0) Estimation Using Limited and Different Climate Parameters. ISPEC J. Agric. Sci. 2024, 8, 1022–1033. [Google Scholar]
- Córdova, M.; Carrillo-Rojas, G.; Crespo, P.; Wilcox, B.; Célleri, R. Evaluation of the Penman-Monteith (FAO 56 PM) method for calculating reference evapotranspiration using limited data. Mt. Res. Dev. 2015, 35, 230–239. [Google Scholar] [CrossRef]
- Adnan, R.M.; Mostafa, R.R.; Islam, A.R.M.T.; Kisi, O.; Kuriqi, A.; Heddam, S. Estimating reference evapotranspiration using hybrid adaptive fuzzy inferencing coupled with heuristic algorithms. Comput. Electron. Agric. 2021, 191, 106541. [Google Scholar] [CrossRef]
- Falamarzi, Y.; Palizdan, N.; Huang, Y.F.; Lee, T.S. Estimating evapotranspiration from temperature and wind speed data using artificial and wavelet neural networks (WNNs). Agric. Water Manag. 2014, 140, 26–36. [Google Scholar] [CrossRef]
- Partal, T. Modelling evapotranspiration using discrete wavelet transform and neural networks. Hydrol. Process. Int. J. 2009, 23, 3545–3555. [Google Scholar] [CrossRef]
- Kisi, O.; Alizamir, M. Modelling reference evapotranspiration using a new wavelet conjunction heuristic method: Wavelet extreme learning machine vs wavelet neural networks. Agric. For. Meteorol. 2018, 263, 41–48. [Google Scholar] [CrossRef]
- Kişi, Ö. Evapotranspiration modeling using a wavelet regression model. Irrig. Sci. 2011, 29, 241–252. [Google Scholar] [CrossRef]
- Mehdizadeh, S. Estimation of daily reference evapotranspiration (ETo) using artificial intelligence methods: Offering a new approach for lagged ETo data-based modeling. J. Hydrol. 2018, 559, 794–812. [Google Scholar] [CrossRef]
- Rahman, M.; Hasan, M.M.; Hossain, M.A.; Das, U.K.; Islam, M.M.; Karim, M.R.; Faiz, H.; Hammad, Z.; Sadiq, S.; Alam, M. Integrating deep learning algorithms for forecasting evapotranspiration and assessing crop water stress in agricultural water management. J. Environ. Manag. 2025, 375, 124363. [Google Scholar] [CrossRef] [PubMed]
- Habeeb, R.; Almazah, M.M.; Hussain, I.; Al-Rezami, A.; Raza, A.; Ray, R.L. Improving Reference Evapotranspiration Predictions with Hybrid Modeling Approach. Earth Syst. Environ. 2025, 1–18. [Google Scholar] [CrossRef]
- Guo, N.; Chen, H.; Han, Q.; Wang, T. Evaluating data-driven and hybrid modeling of terrestrial actual evapotranspiration based on an automatic machine learning approach. J. Hydrol. 2024, 628, 130594. [Google Scholar] [CrossRef]
- Lu, H.; Liu, T.; Yang, Y.; Yao, D. A hybrid dual-source model of estimating evapotranspiration over different ecosystems and implications for satellite-based approaches. Remote Sens. 2014, 6, 8359–8386. [Google Scholar] [CrossRef]
- Koppa, A.; Rains, D.; Hulsman, P.; Poyatos, R.; Miralles, D.G. A deep learning-based hybrid model of global terrestrial evaporation. Nat. Commun. 2022, 13, 1912. [Google Scholar] [CrossRef]
- Tosan, M.; Gharib, M.R.; Attar, N.F.; Maroosi, A. Enhancing Evapotranspiration Estimation: A Bibliometric and Systematic Review of Hybrid Neural Networks in Water Resource Management. Comput. Model. Eng. Sci. (CMES) 2025, 142, 1109–1154. [Google Scholar] [CrossRef]
- Xing, L.; Cui, N.; Guo, L.; Du, T.; Gong, D.; Zhan, C.; Zhao, L.; Wu, Z. Estimating daily reference evapotranspiration using a novel hybrid deep learning model. J. Hydrol. 2022, 614, 128567. [Google Scholar] [CrossRef]
- ElGhawi, R.; Kraft, B.; Reimers, C.; Reichstein, M.; Körner, M.; Gentine, P.; Winkler, A.J. Hybrid modeling of evapotranspiration: Inferring stomatal and aerodynamic resistances using combined physics-based and machine learning. Environ. Res. Lett. 2023, 18, 034039. [Google Scholar] [CrossRef]
- Heramb, P.; Ramana Rao, K.; Subeesh, A.; Srivastava, A. Predictive modelling of reference evapotranspiration using machine learning models coupled with grey wolf optimizer. Water 2023, 15, 856. [Google Scholar] [CrossRef]
- Raza, A.; Vishwakarma, D.K.; Acharki, S.; Al-Ansari, N.; Alshehri, F.; Elbeltagi, A. Use of gene expression programming to predict reference evapotranspiration in different climatic conditions. Appl. Water Sci. 2024, 14, 152. [Google Scholar] [CrossRef]
- Aly, M.S.; Darwish, S.M.; Aly, A.A. High performance machine learning approach for reference evapotranspiration estimation. Stoch. Environ. Res. Risk Assess. 2024, 38, 689–713. [Google Scholar] [CrossRef]
- Aghelpour, P.; Varshavian, V.; Khodamorad Pour, M.; Hamedi, Z. Comparing three types of data-driven models for monthly evapotranspiration prediction under heterogeneous climatic conditions. Sci. Rep. 2022, 12, 17363. [Google Scholar] [CrossRef]
- Ashrafzadeh, A.; Kişi, O.; Aghelpour, P.; Biazar, S.M.; Masouleh, M.A. Comparative study of time series models, support vector machines, and GMDH in forecasting long-term evapotranspiration rates in northern Iran. J. Irrig. Drain. Eng. 2020, 146, 04020010. [Google Scholar] [CrossRef]
- Aghelpour, P.; Norooz-Valashedi, R. Predicting daily reference evapotranspiration rates in a humid region, comparison of seven various data-based predictor models. Stoch. Environ. Res. Risk Assess. 2022, 36, 4133–4155. [Google Scholar] [CrossRef]
- Ashrafzadeh, A.; Kişi, O.; Aghelpour, P.; Mostafa Biazar, S.; Askarizad Masouleh, M. Closure to “comparative study of time series models, support vector machines, and gmdh in forecasting long-term evapotranspiration rates in northern Iran” by Afshin Ashrafzadeh, Ozgur Kişi, Pouya Aghelpour, Seyed Mostafa Biazar, and Mohammadreza Askarizad Masouleh. J. Irrig. Drain. Eng. 2021, 147, 07021006. [Google Scholar]
- Kishore, V.; Pushpalatha, M. Forecasting evapotranspiration for irrigation scheduling using neural networks and ARIMA. Int. J. Appl. Eng. Res. 2017, 12, 10841–10847. [Google Scholar]
- e Lucas, P.d.O.; Alves, M.A.; e Silva, P.C.d.L.; Guimaraes, F.G. Reference evapotranspiration time series forecasting with ensemble of convolutional neural networks. Comput. Electron. Agric. 2020, 177, 105700. [Google Scholar] [CrossRef]
- Landeras, G.; Ortiz-Barredo, A.; López, J.J. Forecasting weekly evapotranspiration with ARIMA and artificial neural network models. J. Irrig. Drain. Eng. 2009, 135, 323–334. [Google Scholar] [CrossRef]
- Kumar, M.; Raghuwanshi, N.; Singh, R. Artificial neural networks approach in evapotranspiration modeling: A review. Irrig. Sci. 2011, 29, 11–25. [Google Scholar] [CrossRef]
- Materia, S.; García, L.P.; van Straaten, C.; O, S.; Mamalakis, A.; Cavicchia, L.; Coumou, D.; de Luca, P.; Kretschmer, M.; Donat, M. Artificial intelligence for climate prediction of extremes: State of the art, challenges, and future perspectives. Wiley Interdiscip. Rev. Clim. Change 2024, 15, e914. [Google Scholar] [CrossRef]
- Ye, Y.; González-Vidal, A.; Zamora-Izquierdo, M.A.; Skarmeta, A.F. Transfer and deep learning models for daily reference evapotranspiration estimation and forecasting in Spain from local to national scale. Smart Agric. Technol. 2025, 11, 100886. [Google Scholar] [CrossRef]
- Banerjee, D.; Ganguly, S.; Tsai, W.-P. A novel hybrid machine learning framework for spatio-temporal analysis of reference evapotranspiration in India. J. Hydrol. Reg. Stud. 2025, 58, 102271. [Google Scholar] [CrossRef]



| Reference | Models | Input | Output | Performance Criteria | Best Model(s) |
|---|---|---|---|---|---|
| Kumar et al. [15] | MLP, PM model | Maximum and minimum air temperature, maximum and minimum relative humidity, wind speed, and solar radiation | Daily ET0 | WSEE = 0.3–0.6 mm/day | MLP |
| Kişi [27] | GRNN, PM model | Air temperature, wind speed, relative humidity, and solar radiation | Daily ET0 | MSE = 0.058 and 0.032 mm2 day−2, MAE = 0.184 and 0.127 mm day−1, R2 = 0.985 and 0.986 | GRNN |
| Wang et al. [28] | MLP, GRNN, ANFIS-GP, MARS, FG, LSSVM, MLR, SS | Air temperature, sunshine durations, solar radiation, relative humidity, wind speed, and pan evaporation | Monthly pan evaporation | MAE = 0.2585, RMSE = 0.4668, R2 = 0.9914, MSE = 0.2214 | MLP |
| Kişi [29] | GRNN, MLP, RBfNN, CIMIS, Hargreaves, Penman, Ritchie | Air temperature, relative humidity, wind speed, and solar radiation | Daily ET0 | MSE = 0.664 and 0.712 mm2 day−2, MAE = 0.619 and 0.663, R2 = 0.870 and 0.855 | MLP, RBFNN, Hargreaves model |
| Landeras et al. [30] | ANN, Turc, Makkink, Priestley–Taylor, Hargreaves and Samani, PM model | Air temperatures (minimum, maximum, and mean), relative humidity, wind speed, extraterrestrial radiation, and solar radiation | Daily ET0 | MBE = 0.063–0.048, MAE = 0.174–0.442, RMSE = 0.238–0.646 | ANN |
| El-Baroudy et al. [31] | ANN, EPR, GP | Air temperature, ground temperature, net radiation, relative humidity, wind speed | Actual ET | RMSE = 38.1, MARE = 0.33, R = 0.86 | EPR |
| Antonopoulos et al. [32] | ANN, Makkink, Priestley–Taylor, Hargreaves, mass transfer models | Maximum, minimum, average, and standard deviation values of temperature, relative humidity, wind speed, solar radiation, and ET0 | Daily ET0 | RMSE = 0.574–1.33 mmd−1, R = 0.955–0.986 | ANN |
| Kişi [33] | ANN, FG, CIMIS, Turc, Hargreaves, Ritchie | Air temperature, solar radiation, relative humidity, and wind speed | Daily ET0 | RMSE = 0.138–0.167, MAE = 0.098–0.115, R = 0.998–0.999 | FG |
| Traore et al. [34] | FFBPNN, Hargreaves, PM model | Relative humidity, maximum and minimum air temperature, precipitation, wind velocity, sunshine duration | Daily ET0 | RMSE = 0.048–0.714, MAE = 0.033–0.581, R2 = 0.693–0.998 | FFBPNN |
| Nema et al. [35] | Different ANNs | Minimum, average, and maximum temperature; relative humidity (minimum and maximum); wind speed; sunshine hours; and rainfall | Monthly ET0 | R = 0.969–0.989, SSE = 1.102–3.047, RMSE = 0.101–0.168, NSE = 0.938–0.978, MAE = 0.843–0.885 | ANN with one single hidden layer, nine neurons, and Levenberg–Marquardt training algorithm |
| Sudheer et al. [36] | Different RBFNNs | Relative humidity, air temperature, relative humidity, sunshine duration, wind speed, and actual ET measurements | Daily ET0 | SEE = 0.030–1.071, RSEE = 0.030–0.945, Efficiency (%) = 98.20–98.40 | RBFNN trained with only temperature data |
| Bruton et al. [37] | ANN, MLR, Priestley–Taylor | Temperature, relative humidity, solar radiation, rainfall, and wind speed | Daily pan evaporation | RMSE = 1.11 mm, R2 = 0.717 | ANN |
| Sudheer et al. [38] | MLP, SS | Minimum and maximum temperature and relative humidity, wind speed, and sunshine hours | Daily pan evaporation | RMSE = 1.07–2.31, CE = 9.63–70.71, PE = −14.74–11.49, SD = 0.28–0.50, R = 0.54–0.86 | ANN |
| Keskin and Terzi [39] | ANN and Penman models | Air and water temperature, solar radiation, air pressure, sunshine hours, wind speed, and relative humidity | Daily pan evaporation | MSE = 0.007–0.01, R2 = 0.629–0.778 | ANN |
| Aytek et al. [40] | ENN, MLR | Wind speed, solar radiation, relative humidity, and air temperature | Daily ET0 | MSE = 0.084–0.123, R2 = 0.983–0.989 | ENN |
| Rahimikhoob [41] | ANN, PM, Hargreaves | Wind speed, maximum and minimum air temperature, relative humidity, and daylight hours | Daily ET0 | R2 = 0.95, R = 1, RMSE = 0.41 | ANNs utilizing air temperature data |
| Parasuraman et al. [42] | GP, ANN, | Surface temperature, air temperature, net radiation, wind speed, and relative humidity | Daily ET0 | RMSE = 38.8–69.8, MARE = 0.34–1.02, R = 0.71–0.85 | GP |
| Tezel et al. [43] | ANN, MLP, RBF, Romanenko, Meyer | Temperature, relative humidity, wind speed, and total rainfall | Monthly pan evaporation | MAE = 0.516–0.671 mm/month, RMSE = 2.419–3.147 mm/month, R2 = 0.893–0.914 | ANN |
| Aghelpour et al. [44] | GMDH-NN, GRNN, MLR, RBFNN | Minimum, average, and maximum air temperature and relative humidity, sunshine duration, precipitation, wind speed, and pan evaporation | Daily ET0 | RMSE = 0.220–0.234 mm/day, NSE = 0.986–0.990, R2 = 98.76–99.04, NRMSE = 0.017–0.030, MAE = 0.173–0.613 mm/day | GMDH-NN |
| Kişi [45] | MLP, RBFNN, SS | Air temperature, solar radiation, wind speed, pressure, and humidity | Monthly evaporation | MSE = 0.009–2.398 mm2, MARE = 1.778–52.552, R2 = 0.768–0.999 | MLP and RBNN |
| Traore [46] | GFF, MLP, PNN, LR | Minimum and maximum temperature, net solar radiation, and extraterrestrial radiation | Short-term ET0 | MSE = 1.408–3.197 mm/day, NMSE = 0.262–0.595 mm/day, MAE = 0.944–1.382 mm/day, MSESS = 0.405–0.738, CC = 0.703–0.860 | MLP |
| Trajkovic [47] | RBFNN, Thornthwaite, Hargreaves, PM models | Temperature, wind speed, relative humidity, actual vapor pressure, and sunshine hours | Daily ET0 | MXE = 0.482–0.850, MAE = 0.130–0.193, RMSE = 0.161–0.266 | RBFNN |
| Tabari and Hosseinzadeh Talaee [48] | Different MLPs | Minimum, average, and maximum air temperature, dew point temperature, water vapor pressure, relative humidity, wind speed, precipitation, atmospheric pressure, solar radiation, and sunshine hours | Daily ET0 | RMSE = 0.139–0.698, MAE = 0.117–0.597, R = 0.891–1.065, Ratio = 0.973–0.998 | MLP model trained with the Levenberg–Marquardt algorithm |
| Zhu et al. [49] | ELM, GRNN, PM, Hargreaves, calibrated Hargreaves model | Maximum air temperature, minimum air temperature, mean air temperature at a height of 2 m, mean relative humidity, wind speed at a height of 10 m, and sunshine duration | Daily ET0 | RRMSE = 17.9–21.7%, MAE = 0.445–0.496 mm/d, NSE = 0.907–0.929 | ELM trained by local data and GRNN trained using pooled data |
| Patil et al. [51] | ELM, ANN, LSSVM, Hargreaves | Minimum, average, and maximum air temperature; maximum and minimum relative humidity; solar radiation; wind speed; and ET0 | Weekly ET0 | RMSE = 0.33–0.76 mm/day, NSE = 0.85–0.98, TS = 20.4–94.2 | ANN, ELM and LSSVM |
| Heddam et al. [52] | OPELM, OSELM | Wind speed, maximum and minimum air temperatures, and relative humidity | Daily ET0 | RMSE = 1.267–0.240, MAE = 1.053–0.184, R = 0.668–0.990 | OPELM |
| Malik et al. [53] | RBFNN, MLR, Griffiths, SS, Priestley–Taylor, Christiansen, Penman, SOMNN, and Jensen–Burman–Allen | Relative humidity, minimum and maximum air temperatures, wind speed, sunshine hours, and daily pan evaporation | Daily pan evaporation | RMSE = 1.024 mm/day, CE = 0.874, R = 0.934 | RBNN |
| Malik et al. [54] | MM-ANN, MARS, SVM, MGGP, M5Tree | Sunshine hours, relative humidity, wind speed, maximum and minimum temperature, and pan evaporation | Monthly pan evaporation | MAPE = 9.988–12.297%, WI = 0.975–0.988, RMSE = 0.364–0.536 mm/month, NSE = 0.911–0.954, LM = 0.724–0.801 | MM-ANN and MGGP |
| Makwana et al. [55] | ANN, ELM, M5Tree, and MLR | Maximum temperature, minimum temperature, relative humidity, wind speed, and BSS. | Daily ET0 | R2 = 0.30–0.98, NSE = 28.22–98.11, RMSE = 0.27–1.88, Pdv = 4.70–50.76, MAE = 0.19–1.52 | ANN |
| Güzel et al. [56] | ANN, ANFIS, fuzzy-SMRGT, SMOReg, and multivariate regression models | Air temperature, wind speed, solar radiation, relative humidity, and evapotranspiration | Daily ET0 | R2 = 0.998, RMSE = 0.075, APE = 3.361% | ANN |
| Abdel-Fattah et al. [57] | ANN, stepwise regression | Minimum and maximum temperature, humidity, wind speed, sunshine, radiation, ET0, rain | Monthly ET0 | R2 = 0.99, MSE = 0.24, RMSE = 0.49, MAPE = 2.7% | ANN |
| Novotná et al. [58] | LR models, tree-based methods, SVMs, EMs, NNs, Kernels | Pan evaporation, minimum temperature, maximum temperature, relative humidity, average wind speed | Daily pan evaporation | MSE = 0.647–0.674, RMSE = 0.805–0.821, MAE = 0.611–0.625, R2 = 0.598–0.614 | LR and Interaction LR |
| Faloye et al. [59] | ANN, MLR | Maximum and minimum air temperature, precipitation, wind speed, relative humidity, ET0, LAI, and plant height | Seasonal ETc | RMSE = 2.297–15.333, MAE = 0.517–3.049, NRMSE = 0.653–4.367, R2 = 0.875–0.998 | ANN |
| Eludire et al. [60] | ANN | Minimum air temperature, maximum air temperature, mean relative humidity, solar radiation, wind speed, and rainfall | Daily ET0 and ETc | WI = 0.996, R2 = 0.989, RMSE = 0.000056 mm/day | BMN-ANN |
| Reference | Models | Input | Output | Performance Criteria | Best Model(s) |
|---|---|---|---|---|---|
| Afzaal et al. [70] | Different configuration of LSTM, PM | Hourly minimum, mean, and maximum air temperature, heat degree days, relative humidity, wind speed, dew point temperature, and atmospheric pressure | Daily ET0 | MAE = 0.0375–0.0555, RMSE = 0.38–0.58, R2 = 0.86–0.92 | LSTM trained by the Adam optimizer |
| Saggi and Jain [71] | DLMP, GLM, RF, GBM | Maximum air temperature, minimum air temperature, relative humidity, wind speed, solar radiation, and sunshine hours | Daily ET0 | MSE = 0.0369–0.1215, RMSE = 0.1921–0.2691, NRMSE = 13.90–18.70%, RMSLE = 0.0693–0.1023, R = 0.96–0.98, R2 = 0.95–0.99, LL, NSE = 0.95–0.98, ACC = 85–95, MCE = 0.042–0.085 | DLMP |
| Ferreira et al. [10] | RF, XGBoost, ANN, and CNN | Minimum and maximum air temperature, minimum and maximum relative humidity, wind speed, and solar radiation | Daily ET0 | RMSE = 0.2–1.2 mm/day, MBE = −1.00–1.00 | CNN |
| Farooque et al. [72] | LSTM, ID-CNN, and ConvLSTM | Minimum, mean, and maximum air temperature, solar radiation, relative humidity, and wind speed | Daily ET0 | RMSE = 0.62–0.95, R2 = 0.61–0.74, NSE = 0.67–0.75 | ConvLSTM |
| Fang et al. [73] | ANN, LSTM, and CNN-LSTM | Maximum air temperature, minimum air temperature, Relative humidity, solar radiation, wind speed, and mean atmospheric pressure | Daily ET0 | R = 0.992–0.998, MAE = 0.07–0.16 mm/day, RMSE = 0.12–0.25 mm/day | ANN for long-term predictions and LSTM for short-term predictions |
| Baishnab et al. [74] | CNN, DNN, BiLSTM, GRU | Rainfall, maximum temperature, minimum temperature, solar radiation, maximum relative humidity, minimum relative humidity, and short crop evapotranspiration | Daily ET0 | R2 = 0.989, RMSE = 0.1794, MAE = 0.1417, MSE = 0.0322 | GRU |
| Reference | Models | Input | Output | Performance Criteria | Best Model(s) |
|---|---|---|---|---|---|
| Wang et al. [86] | RF, GEP | Minimum and maximum air temperature, duration of sunshine, relative humidity, and wind speed at a height of 2 m | Daily ET0 | R2 = 0.637–0.987, NSCE = 0.626–0.986, RMSE = 0.107–0.563 mm/day, PBIAS = −2.916–1.571% | RF |
| Shi et al. [88] | RF, Jensen–Haise, Makkink, Abtew, and Hargreaves | Minimum and maximum air temperature, solar radiation, rainfall, and minimum and maximum relative humidity | Daily ET0 | R2 = 0.68–0.92, RMSE = 0.58–1.46 mm/day, rMBE = −16.10–9.73% | RF |
| Vulova et al. [89] | RF, CNN | Air pressure, air temperature, diffuse solar radiation, dry bulb temperature, longwave downward radiation, ET0, relative humidity, saturated vapor pressure, shortwave downward radiation, soil temperature, solar zenith angle, vapor pressure deficit, wind speed, impervious surface fraction, building height, NDVI, vegetation height, vegetation fraction, water fraction | Half-hourly urban ET | R2 = 0.840, RMSE = 0.0239 mm/h, MAE = 0.0154, NRMSE = 8.30, PBIAS = 1.80 | RF |
| Feng et al. [90] | RF, GRNN | Minimum and maximum air temperature, solar radiation, wind speed, and relative humidity | Daily ET0 | RRMSE = 0.067–0.258, MAE = 0.1–0.4, NSE = 0.834–0.987 | RF |
| Al-Mukhtar et al. [91] | quick RF (QRF), RF, SVM, FFANN | Maximum and minimum air temperatures, relative humidity, and wind speed | Monthly pan evaporation | RMSE = 14.44–23.36 mm, R2 = 0.98–0.99, NSE = 0.98–0.99 | QRF |
| Hameed et al. [92] | MLR, RF, ELM | Temperature, humidity, wind speed, and ET0 | Monthly ET0 | MAE = 0.946 mm/month, RMSE = 1.155 mm/month, MARE = 0.146, RMSRE = 0.18, RRMSE = 16.544%, MBE = 5.958, erMAX = 1.634 | ELM |
| Fan et al. [93] | LGBM, M5Tree, RF, Hargreaves–Samani, Tabari, Makkink, and Trabert). | Minimum and maximum air temperature, wind speed at 2 m height, relative humidity, and global and extraterrestrial solar radiation | Daily ET0 | RMSE = 0.08–0.58, R2 = 0.85–1, NRMSE = 0.03–0.24 | LGBM |
| Huang et al. [11] | CatBoost, RF, SVM | Minimum and maximum air temperature, solar radiation, relative humidity, and wind speed | Daily ET0 | RMSE = 13–288, R2 = 15–287, MBE = 49–221 MAPE = 12–283 | SVM with limited access to climatic data, CatBoost with full access to climatic data |
| Rahimikhoob [41] | ANN, M5Tree | Maximum and minimum air temperature, extraterrestrial radiation, and humidity | ET0 | RMSE = 0.41 mm/day, R2 = 0.95 R = 1 | ANN |
| Wu et al. [94] | GRNN, MLP, ANFIS, M5Tree, XGBoost, SVM, KNEA, MARS | Minimum and maximum air temperature, wind speed, relative humidity, precipitation, and solar radiation | Daily ET0 | RMSE = 0.718 mm/day, R2 = 0.829, MAE = 0.508 mm/day NRMSE = 0.250 | SVM |
| Keshtegar et al. [95] | M5Tree, CG, ANFIS | Air temperature, wind speed, sunshine hours, relative humidity, and pan evaporation | Daily pan evaporation | RMSE = 1.944–4.947, EF = 0.840–0.872, d = 0.928–0.964 | CG |
| Granata [4] | M5P Regression Tree, Bagging, RF, SVR | Soil moisture content, net solar radiation, sensible-heat flux, mean relative humidity and temperature, and wind speed | Daily actual evapotranspiration | NSE 0.932–0.987, MAE = 0.14–0.322 mm/day, RMSE = 0.179–0.400 mm/day, RAE = 15.4–35.4% | M5P regression tree trained with net solar radiation, sensible-heat flux, soil moisture, wind speed, relative humidity, and temperature |
| Wang et al. [96] | M5Tree, FG, ANFIS-GP | Air temperature and pressure, wind speed, solar radiation, and pan evaporation | Daily pan evaporation | RMSE = 0.592 mm/day, MAE = 0.459 mm/day, R2 = 0.932 | FG |
| Katimbo et al. [97] | CatBoost and Stacked Regression | Minimum, maximum, and mean air temperatures; relative humidity, wind speed, and shortwave incoming solar radiation; soil volumetric water content; ET0, NDVI; and CGDDs | Daily ET0 | R2 = 0.40–0.99, RMSE = 0.15–0.25, MAE = 0.10–0.19, MAPE = 7.9 to 15.1% | CatBoost |
| Sun et al. [98] | GBDT, PLSR, RFR, KNN, BPNN, SVR | NDVI, LST, NSATave, NSATmax, NSATmin, and ET | Daily ET | R = 0.79, RMSE = 0.61 mm/day, MAE = 0.42 mm/day, MBE = −0.02 mm | PFR |
| Garofalo et al. [99] | Elastic Net, RF, SVM | Multispectral reflectance data, local meteorological observations | Daily actual ET | R2 = 0.74, RMSE = 0.577 mm, MBE = 0.03 mm | RF |
| Reference | Models | Input | Output | Performance Criteria | Best Model(s) |
|---|---|---|---|---|---|
| Shresthaand Shukla [104] | SVM, PM | Air temperature, wind speed, relative humidity, solar radiation, and rainfall | Actual ET | R2 = 0.71–0.82, MSE = 0.034–0.116, MAE = 0.026–0.213 | SVM |
| Kişi [105] | LSSVM, MARS, M5Tree | Air temperature, solar radiation, relative humidity, and wind speed | Monthly ET0 | SI = 0.097–0.212, MAE = 0.339–0.783, R2 = 0.843–0.970 | MARS in local conditions and M5Tree in external conditions |
| Goyal et al. [106] | LSSVR, FL, ANN, ANFIS, SS, Hargreaves–Samani | Minimum and maximum humidity, minimum and maximum air temperatures, sunshine hours, and rainfall | Daily pan evaporation | RMSE = 2.15–2.94, CORR = 0.56–0.73 | LSSVR, ANFIS |
| Yu et al. [112] | ANN, SVM, and ELM | Air temperature, wind speed, solar radiation, relative humidity, sunshine duration, and atmospheric pressure | Daily ET0 | R, RMSE, MAE, NSE | SVR |
| Tabari et al. [113] | SVM, ANFIS, MLR, MNLR, Blaney–Criddle, Hargreaves, Makkink, Turc, Jensen–Haise, McGuinness–Bordne, Priestley–Taylor, Ritchie, Abtew | Minimum, maximum, and mean air temperatures, solar radiation, relative humidity, and wind speed | Monthly ET0 | R = 0.626–1, RMSE = 0.032–1.511 mm/day, MAE = 0.017–1.130 | SVM and ANFIS |
| Wen et al. [114] | ANN, SVM, Priestley–Taylor, Hargreaves, Ritchie | Minimum and maximum air temperatures, solar radiation, and wind speed | Daily ET0 | R = 0.772–0.950, RMSE = 0.262–0.539 mm/day, MAE = 0.207–0.446 mm/day | SVM |
| Sobh et al. [115] | SVM, GMDH-NN, MARS, DENFIS, RF | Minimum, mean, maximum, and dewpoint temperatures and wind speed | Daily ET0 | KGE = 0.52–0.75 | RF |
| Kişi [119] | LSSVM, M5Tree, MARS | Air temperature, wind speed, solar radiation, humidity, and pan evaporation | Monthly pan evaporation | RMSE =0.632–1.359, MAE = 0.499–1.370 | MARS |
| Eslamian et al. [120] | SVM, MLP | Humidity, solar radiation, air temperature, precipitation, and wind speed | ET0 | MAE = 0.55, MAXE = 1.95, EF = 0.91, WI = 0.97, R2 = 0.96 | SVM |
| Nourani et al. [121] | SVR, ANFIS, FFANN, Hargreaves–Samani, modified Hargreaves–Samani, Makkink, Ritchie, MLR | Relative humidity, surface pressure, precipitation, maximum air temperature, minimum air temperature, mean air temperature, minimum wind speed, maximum wind speed, mean wind speed, solar radiation, and pan evaporation | Daily ET0 | R2 = 0.517–0.918, RMSE = 0.073–0.168 | ANFIS |
| Wang et al. [122] | LSSVR, MARS, MLR, FG, and M5Tree, | Air temperature, surface temperature, wind speed, relative humidity, and sunshine hours | Daily pan evaporation | MAE = 0.54–1.55, RMSE = 0.72–2.03, MBE = −0.18–0.49, R2 = 0.593–0.928 | LSSVR, FG |
| Allawi et al. [123] | RBFNN, SVR | Pan evaporation and mean air temperature | Daily pan evaporation | MBE = 0.399–0.557, RMSE = 5.549–11.409 mcm/month, MAE = 3.522–6.598 mcm/month, NSE = 0.447–0.898, SI = 0.746–1.112, WI = 0.804–0.858, Cl = 0.359–0.770, BIAS = 0.849–1.813 mcm/month | RBFNN |
| Deo et al. [124] | ELM, MARS, RVM | Maximum and minimum temperatures, atmospheric vapor pressure, precipitation, and solar radiation | Daily pan evaporation | R = 0.979, RMSE = 9.306, MAE = 0.034, q = 0.034 | RVM |
| Torres et al. [125] | RVM, MLP | Minimum and maximum air temperatures, crop coefficients (Kc), ET0, and information about crop distributions and effective agricultural area | Daily ET0 | RMSE = 0.65–0.89 mm/day, NSE = 0.77–0.88% | RVM |
| Reference | Models | Hybrid Model Type | Input | Output | Performance Criteria | Best Model(s) |
|---|---|---|---|---|---|---|
| Maroufpoor et al. [142] | ANN-GWO, LSSVR, ANN | Combination of AI models with optimization algorithms | Maximum and minimum temperatures, relative humidity, wind speed, sunshine hours, and precipitation | Monthly ET0 | ScI = 0.077–0.187, R2 = 0.890–0.981, MAE = 0.279–0.717 mm/day | ANN-GWO |
| Wu et al. [143] | ELM-FPA, ELM-WOA, ANN, M5Tree, ELM-DE | Combination of AI models with optimization algorithms | Sunshine hours, wind speed, relative humidity, and maximum and minimum temperature | Monthly pan evaporation | R2 = 0.853–0.958, NSE = 0.766–0.956, RMSE = 0.2584–0.5032 mm/day, MAE = 0.2041–0.3726 mm/day, MAPE = 0.0928–0.1605 | Hybrid ELM |
| Hadadi et al. [144] | ANFIS, ANFIS-SFLA, ANFIS-GWO | Combination of AI models with optimization algorithms | Meteorological data, including wind speed, relative humidity, air temperature (average, minimum, maximum), dew point, and sunshine hours, remotely sensed data, namely net radiation, NDVI, LST, SAVI, and SWDI | Actual ET | RMSE = 11.06, NSE = 0.74, RRMSE = 0.37 | ANFIS-SFLA |
| Tang et al. [6] | SVM, ANN-GA | Combination of AI models with optimization algorithms | Meteorological data, including minimum, maximum, and mean air temperature; minimum, maximum, and mean relative humidity; solar radiation; and wind speed, as well as crop data like LAI and plant height | Daily actual ET | RMSE = 0.215–0.536 mm/day, MAE = 0.182–0.435 mm/day, NSE = 0.868–0.979 | ANN-GA |
| Tikhamarine et al. [145] | SVR-GWO, SVR-GA, SVR-PSO, ANN, Turc, Ritchie, Thornthwaite, Valiantzas | Combination of AI models with optimization algorithms | Relative humidity, maximum and minimum air temperatures, solar radiation, and wind speed | Monthly ET0 | RMSE = 0.0374–0.0776 mm, NSE = 0.9953–0.9995, PCC = 0.9978–0.9998, WI = 0.9988–0.9999 | SVR-GWO |
| Eslamian et al. [138] | ANN, ANN-GA | Combination of AI models with optimization algorithms | Maximum, minimum, and average air temperature, relative humidity, wind speed, and sunshine duration | ET0 | R2 = 0.9685, NMSE = 0.0675, MAE = 0.4751, MSE = 0.3693 | ANN-GA |
| Tikhamarine et al. [146] | ANN-GWO, ANN-MVO, ANN-PSO, ANN-WOA, ANN-ALO, Valiantzas | Combination of AI models with optimization algorithms | Minimum and maximum air temperatures relative humidity, wind speed, solar radiation | Monthly ET0 | RMSE = 0.0592–0.0808, NSE = 0.9956–0.9972, PCC = 0.9978–0.9986, WI = 0.9989–0.9993 | ANN-GWO trained with minimum temperature, maximum temperature, relative humidity, wind speed, and solar radiation |
| Zounemat-Kermani et al. [147] | NNARX, GEP, and ANFIS models optimized by GA, PSO, CACO, ABC, and FA | Combination of AI models with optimization algorithms | Air temperature, solar radiation, relative humidity, and wind speed | Monthly pan evaporation | R2 = 0.959, RMSE = 0.631 mm, MAE = 0.447 mm, Kruskal–Wallis test = 0.0014 | ANFIS-PSO |
| Kişi [148] | Priestley–Taylor, ANFIS, Hargreaves–Samani | Combination of AI models with optimization algorithms | Air temperature, relative humidity, wind speed, and solar radiation | Daily ET0 | MAE = 0.603–1.345 mm, RMSE = 0.789–1.528 mm, R2 = 0.852–0.935 | GEP |
| Ahmadi et al. [5] | SVR-IWD, GEP | Combination of AI models with optimization algorithms | Solar radiation, relative humidity, air temperature, wind speed, and pan evaporation | Monthly pan evaporation | RMSE = 0.210–1.064 mm/day, R = 0.838–0.996, MAE = 0.160–0.901 mm/day | SVR-IWD |
| Shiri et al. [155] | GEP | Combination of AI models with optimization algorithms | Minimum air temperature, maximum air temperature, mean air temperature, wind speed at 2 m height, sunshine duration, and relative humidity | Monthly ET0 | RMSE = 0.316–1.159 mm/day, R2 = 0.881–0.967 | GEP |
| Traore and Guven [156] | GEP, PM | Combination of GP and GA | Minimum, maximum, and mean air temperatures, relative humidity, extraterrestrial radiation, wind speed, and sunshine duration | Decadal ET0 | RMSE = 0.108, R2 = 0.979 | GEP |
| Wang Sheng et al. [157] | GEP, ANN | Combination of GP and GA | Minimum and maximum air temperatures, extraterrestrial radiation, relative humidity, wind speed, and sunshine duration | Daily ET0 | R2 = 0.799–0.977, RMSE = 0.225–0.754 mm/day | GEP |
| Mehdizadeh et al. [116] | GEP, MARS, SVM, and empirical equations | Combination of GP and GA | Minimum temperature, maximum temperature, mean temperature, wind speed at 2 m height, relative humidity, solar radiation. vapor pressure deficit, extraterrestrial radiation, and net radiation | Monthly ET0 | RMSE 0.07–1.75, MAE = 0.05–1.47, R2 = 0.331–0.999 | MARS |
| Yassin et al. [158] | GEP and ANN | Combination of GP and GA | Air temperature (maximum, minimum, and mean), relative humidity (maximum, minimum, and mean), solar radiation, wind speed, and reference crop height | Daily ET0 | R2 = 64.4–95.5%, RMSE = 1.13–3.1 mm/day | ANN |
| Gavili et al. [159] | ANN, ANFIS, GEP, Priestley−Taylor, Hargreaves−Samani, Hargreaves, Makkink, and Makkink−Hansen | Combination of GP and GA | Maximum temperature, minimum temperature, relative humidity, wind speed, and sunshine hours | Daily ET0 | R2 = 0.9814–0.9873, RMSE = 0.3077–0.3451 mm, MAE = 0.2258–0.2483, NSE = 0.9812–0.9872 | ANN |
| Kişi and Öztürk [160] | ANFIS, ANN, Hargreaves, Ritchie | Combination of NN and FG | Temperature, wind speed, relative humidity, and radiation | Daily ET0 | R2 = 0.811–0.871, MSE = 0.615–0.712 mm2day2, MAE = 0.590–0.850 mm/day | ANFIS |
| Dogan [161] | ANFIS, PM | Combination of NN and FG | Air temperature, solar radiation, relative humidity, and wind speed | Daily ET0 | AARE = 6.4%, R2 = 0.996, MSE = 0.016 | ANFIS |
| Dou and Yang [16] | ANFIS, ELM, ANN, SVM | Combination of NN and FG | Air temperature, soil temperature, net radiation, and relative humidity | Daily ET0 | R2 = 0.9398–0.9593, NSE = 0.8817–0.9147, RMSE = 0.3138–0.6807, MAE = 0.2217–0.4821 | Advanced ANFIS and ELM models |
| Kişi [162] | ANFIS, ANN, SS | Combination of NN and FG | Air temperature, solar radiation, humidity, pressure, wind speed | Daily pan evaporation | MSE = 0.09–6.23 mm2/day2, MARE = 3.40–17.9%, R2 = 0.860–0.998 | ANFIS |
| Moghaddamnia et al. [163] | ANFIS, ANN | Combination of NN and FG | Air temperature, wind speed, saturation vapor pressure deficit, relative humidity, and pan evaporation | Daily pan evaporation | RMSE = 1.51–2.47%, R2 = 0.92–0.97 | ANN, ANFIS |
| del Cerro et al. [164] | ANFIS, PM, Ritchie, Irmak, Blaney–Criddle, Priestley–Taylor, Hargreaves, Baier–Robertson, McGuiness–Bordne, Jensen–Haise, Turc, Modified Turc, Makkink | Combination of NN and FG | Solar radiation, temperature, wind speed, and relative humidity | Daily ET0 | d = 0.6415–0.9999, MAE = 0.0008–0.7746, SEE = 0.0016–0.5534, RMSD = 0.0016–1.0197 | ANFIS, Ritchie |
| Pour-Ali Baba et al. [165] | ANFIS, ANN, Hargreaves–Samani, Priestly–Taylor, PM | Combination of NN and FG | Air temperature, sunshine hours, wind speed, and relative humidity | Daily ET0 | RMSE = 0.474–0.965 mm, MAE = 0.307–0.659 mm, NSE = 0.764–0.959, R2 = 0.765–0.959 | ANFIS, ANN |
| Citakoglu et al. [166] | ANFIS, ANN, Hargreaves, Ritchie | Combination of NN and FG | Air temperature, relative humidity, solar radiation, and wind speed | Monthly ET0 | RMSE = 0.198–0.486, MAE = 0.345–0.538, R2 = 0.960–0.985 | ANFIS |
| Petković et al. [167] | ANFIS | Combination of NN and FG | Maximum and minimum air temperatures, maximum and minimum relative humidity, wind speed, actual vapor pressure, and sunshine hours | Monthly ET0 | RMSE = 0.3148 mm/day, R = 0.9801, R2 = 0.9607 | ANFIS trained by minimum temperature, maximum humidity, and actual vapor pressure |
| Cobaner [168] | ANFIS-GP, ANFIS-SC, MLP, CIMIS Penman, Hargreaves, Ritchie | Combination of NN and FG | Solar radiation, air temperature, relative humidity, and wind speed | Daily ET0 | RMSE = 0.11–0.66 mm, MAE = 0.06–1.12 mm, R2 = 0.507–0.995 | ANFIS-SC |
| Sanikhani et al. [169] | MLP, GRNN, RBFNN, ANFIS-GP, ANFIS-SC, GEP, Hargreaves–Samani, and calibrated Hargreaves–Samani | Combination of NN and FG | Solar radiation, minimum and maximum air temperatures, relative humidity, and wind speed | Daily ET0 | RMSE = 0.524 mm/day, MAE = 0.383, R2 = 0.905 | RBNN |
| Zakhrouf et al. [170] | ANFIS-SC, ANFIS-F, MLR | Combination of NN and FG | Relative humidity, insolation duration, wind speed, and air temperature | Daily ET0 | MARE = 16.43%, MSE = 0.316 mm2, ME = 0.30 mm, NSE = 94.01% | ANFIS-SC |
| Ye et al. [171] | DENFIS-WOA, DENFIS-BA, MARS-WOA, and MARS-BA | Combination of NN and FG | Maximum and minimum temperature, ET0 | Daily ET0 | NRMSE = 0.35–0.54, SD = 1.00–1.01, R2 = 0.85–0.94, md = 0.73–0.82, NSE = 0.71–0.87, KGE = 0.70–0.86 | DENFIS-WOA |
| Malik et al. [176] | CANFIS, MLP, RBFNN, SOMNN, MLR | Combination of NN and FG | Minimum and maximum air temperatures, wind speed, relative humidity, and solar radiation | Monthly ET0 | RMSE = 0.0978–0.1394, ScI = 0.0261–0.0475, CE = 0.9846–0.9963, PCC = 0.9942–0.9982, WI = 0.9959–0.9991 | CANFIS |
| Malik et al. [177] | CANFIS, MLR, ANN | Combination of NN and FG | Relative humidity, air temperature (maximum and minimum), wind speed, and sunshine hours | Daily pan evaporation | RMSE = 1.233–1.406 mm/day, CE = 0.729–0.792, R = 0.887–0.921 | ANN |
| Aytek [178] | CANFIS, Hargreaves, Turc | Combination of NN and FG | Solar radiation, relative humidity, air temperature, and wind speed | Daily ET0 | RMSE = 0.13 mm/day, CE = 0.97%, R2 = 0.98 | CANFIS |
| Falamarzi et al. [185] | ANN, WNN | Combination of different models | Temperature and wind speed | Daily ET0 | R = 0.82–0.90, RMSE = 1.10–1.54 mm/day, APE = 23–30%, NSE = 0.53–0.76 | ANN, WNN |
| Kişi [187] | WELM, ANN, ELM, and OS-ELM | Combination of different models | Temperature, solar radiation, relative humidity, and wind speed | Daily ET0 | RMSE 0.3590–1.6381 mm/day, R2 = 0.0.2617–0.9518, MAE = 0.3848–1.3774 mm/day, NSE = 0.2334–0.9492 | WELM |
| Mehdizadeh [189] | MARS-ARCH and GEP-ARCH | Combination of different models | Air temperature, solar radiation, relative humidity, wind speed, ET0 | Daily ET0 | RMSE = 0.40–1.85 mm/day, R2 = 0.200–0.962, MAE = 0.29–1.64 mm/day, MAPE = 11.20–105.50% | MARS-ARCH and GEP-ARCH |
| Rahman et al. [190] | FFNN, CNN, GRU, and LSTM | Combination of different models | Air temperature, humidity, solar radiation, wind speed, maximum and minimum temperature, and precipitation | Daily ET and PET | R2 = 0.94 | FFNN-DLA |
| Bidabadi et al. [179] | ANN, ANFIS, and ANN-GWO | Combination of NN with FG and optimization algorithms | Minimum and maximum air temperature, wind speed, and ET0 | Monthly ET0 | RMSE = 0.335–0.434, R2 = 0.947–0.970, MSE = 0.112–0.212 | ANFIS |
| Habeeb et al. [191] | LME-SVM, LME-NANN | Combination of different models | Wind speed, maximum and minimum temperatures, average temperature, humidity, and ET0 | Monthly ET0 | MAE = 5.0580–6.9283, MAPE = 1.8713–2.9077, RMSE = 6.1883–9.6620 | LME-SVM |
Disclaimer/Publisher’s Note: The statements, opinions and data contained in all publications are solely those of the individual author(s) and contributor(s) and not of MDPI and/or the editor(s). MDPI and/or the editor(s) disclaim responsibility for any injury to people or property resulting from any ideas, methods, instructions or products referred to in the content. |
© 2025 by the authors. Licensee MDPI, Basel, Switzerland. This article is an open access article distributed under the terms and conditions of the Creative Commons Attribution (CC BY) license (https://creativecommons.org/licenses/by/4.0/).
Share and Cite
Taheri, M.; Bigdeli, M.; Imanian, H.; Mohammadian, A. An Overview of Evapotranspiration Estimation Models Utilizing Artificial Intelligence. Water 2025, 17, 1384. https://doi.org/10.3390/w17091384
Taheri M, Bigdeli M, Imanian H, Mohammadian A. An Overview of Evapotranspiration Estimation Models Utilizing Artificial Intelligence. Water. 2025; 17(9):1384. https://doi.org/10.3390/w17091384
Chicago/Turabian StyleTaheri, Mercedeh, Mostafa Bigdeli, Hanifeh Imanian, and Abdolmajid Mohammadian. 2025. "An Overview of Evapotranspiration Estimation Models Utilizing Artificial Intelligence" Water 17, no. 9: 1384. https://doi.org/10.3390/w17091384
APA StyleTaheri, M., Bigdeli, M., Imanian, H., & Mohammadian, A. (2025). An Overview of Evapotranspiration Estimation Models Utilizing Artificial Intelligence. Water, 17(9), 1384. https://doi.org/10.3390/w17091384

