Impact of Seasonal Variation and Population Growth on Coliform Bacteria Concentrations in the Brunei River: A Temporal Analysis with Future Projection
Abstract
1. Introduction
2. Materials and Methods
- Study Area
- Data Collection
- Data Transformation
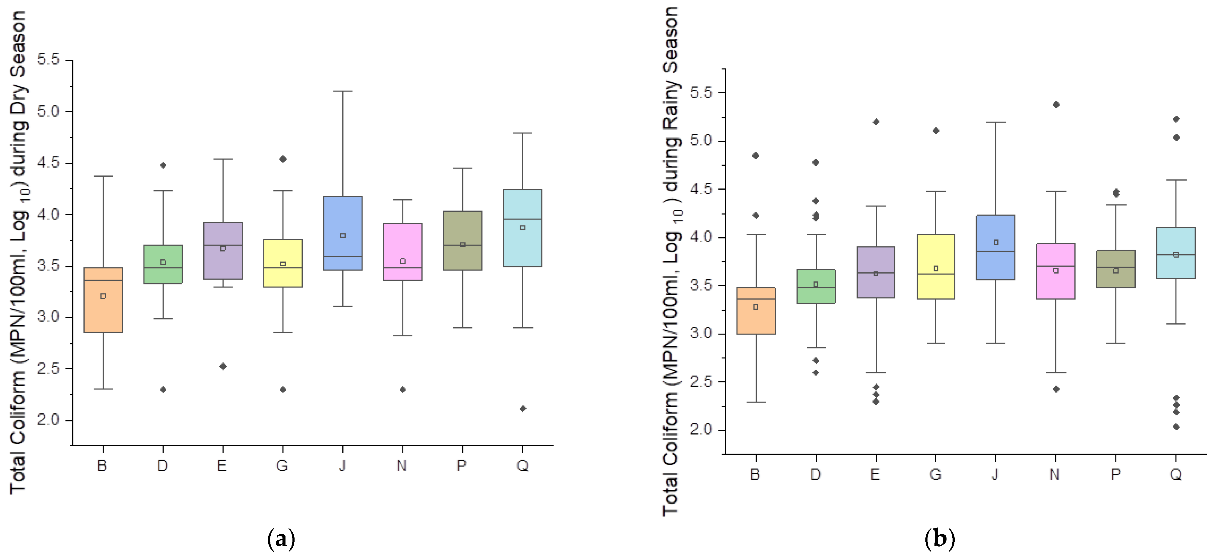
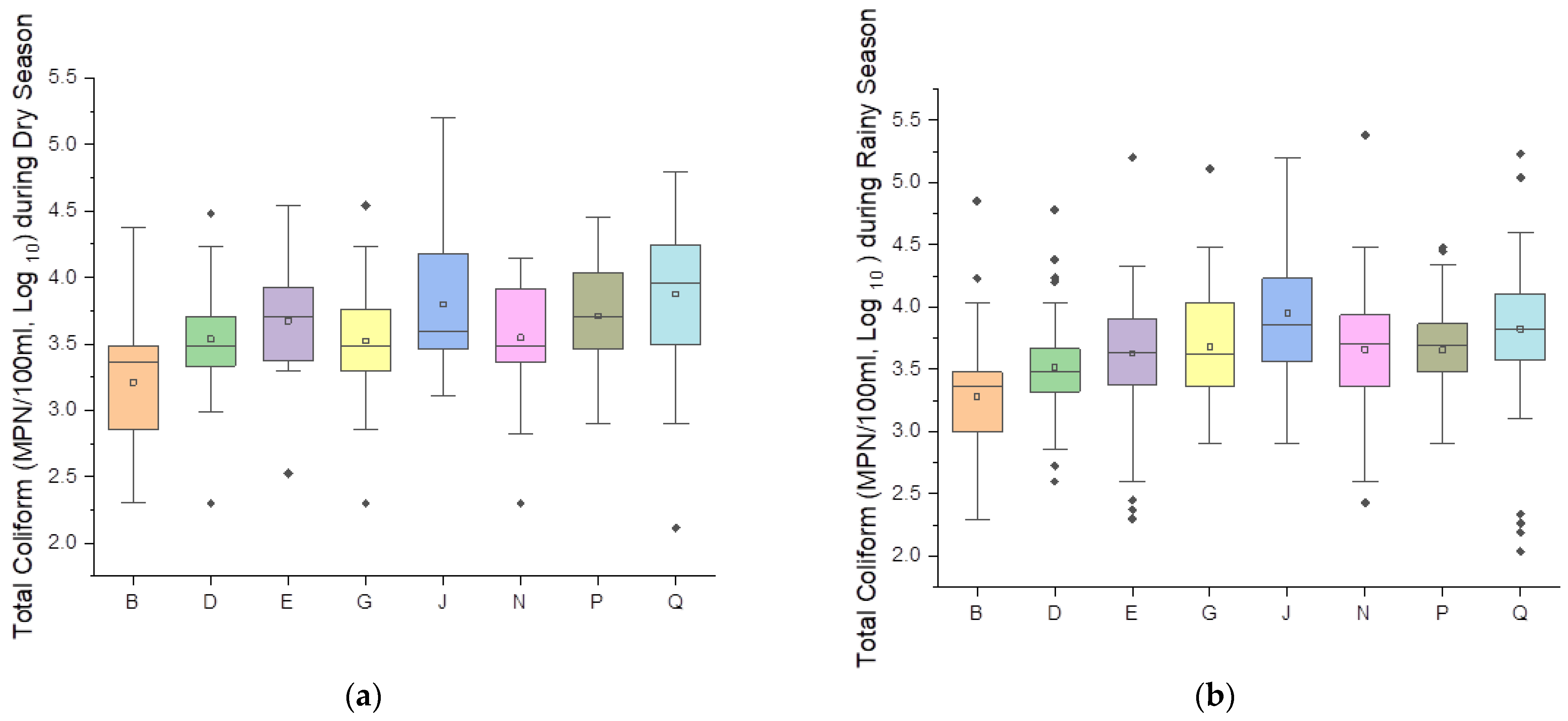
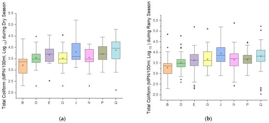
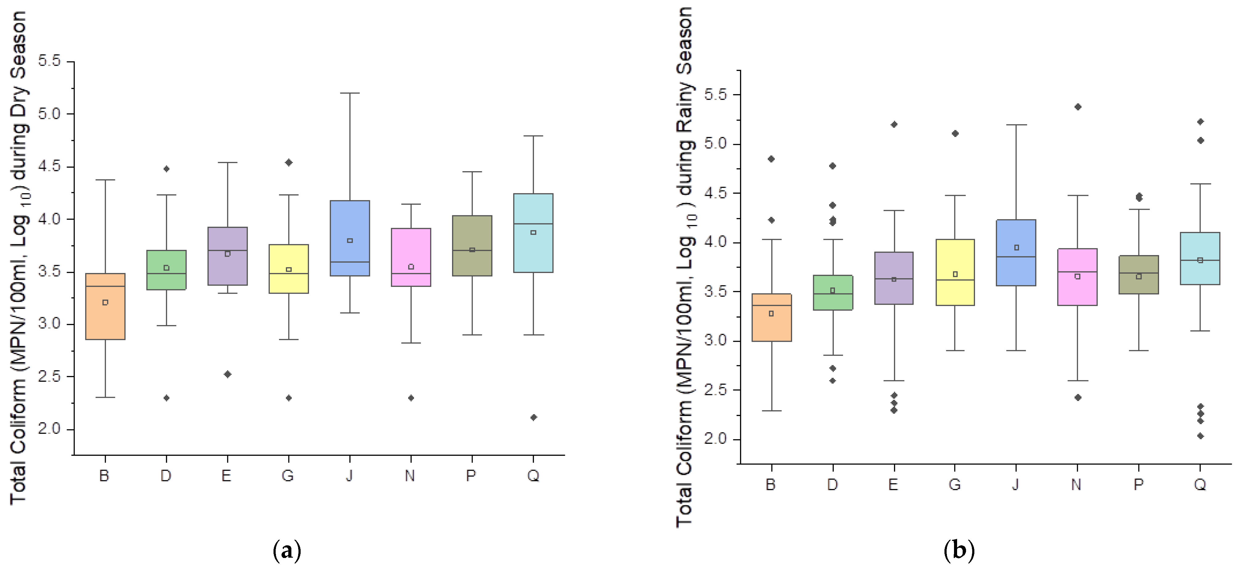
- Box plot
- Propensity Score Matching (PSM)
- Rescaled Adjusted Partial Sums (RAPS) Analysis
- Time Series and Trend Analysis of the Total Coliform Bacteria
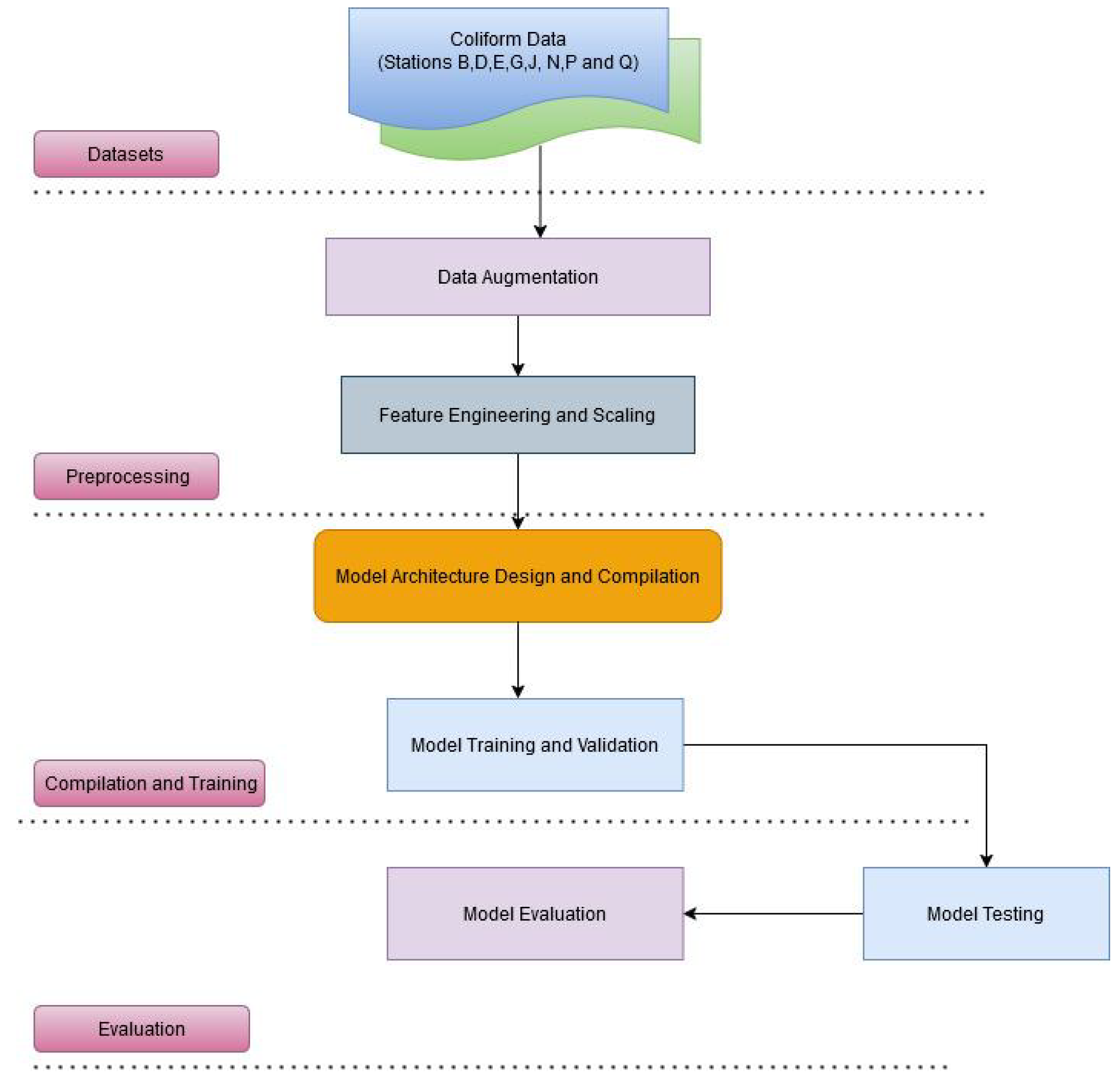
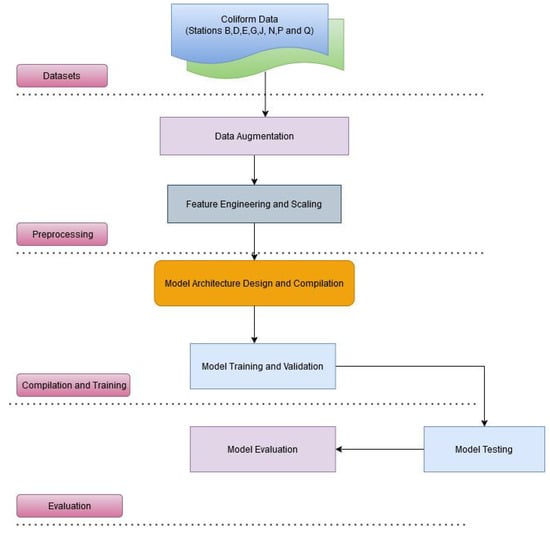
- Long Short-Term Memory (LSTM)
- (1)
- Data Preprocessing
- (2)
- Data Augmentation
- (3)
- Model Architecture
- (4)
- Training and Evaluation
- Autoregressive Integrated Moving Average (ARIMA)
- Logistic Regression
3. Results and Discussion
- Impact of Population Growth on the Total Coliform Bacteria
- Overall Trend Analysis of Coliform Contamination in Sungai Brunei
- ARIMA, Logistic Regression, and BiLSTM predictions
4. Conclusions and Future Outlook
Author Contributions
Funding
Data Availability Statement
Acknowledgments
Conflicts of Interest
Appendix A
| Station | MAE | MSE | RMSE | R-Squared |
|---|---|---|---|---|
| B | 0.09 | 0.0124 | 0.1115 | 0.5039 |
| D | 0.1505 | 0.0306 | 0.1749 | 0.4043 |
| E | 0.0868 | 0.0091 | 0.0955 | 0.7731 |
| G | 0.1153 | 0.0217 | 0.1471 | 0.6165 |
| J | 0.0985 | 0.0144 | 0.1201 | 0.8565 |
| N | 0.0781 | 0.0091 | 0.0953 | 0.5749 |
| P | 0.0572 | 0.0048 | 0.0692 | 0.9473 |
| Q | 0.1116 | 0.0226 | 0.1504 | 0.6796 |
| Station | MAE | MSE | RMSE | R-Squared |
|---|---|---|---|---|
| B | 0.334963 | 0.177972 | 0.421868 | −1.0882 |
| D | 0.337138 | 0.154356 | 0.392881 | −0.82851 |
| E | 0.239556 | 0.116899 | 0.341905 | −0.82927 |
| G | 0.260403 | 0.093035 | 0.305016 | −0.14876 |
| J | 0.199122 | 0.080381 | 0.283516 | 0.394807 |
| N | 0.235115 | 0.096349 | 0.310401 | 0.159552 |
| P | 0.304635 | 0.160779 | 0.400972 | −0.59889 |
| Q | 0.232499 | 0.106417 | 0.326215 | −0.43631 |
| Station | MAE | MSE | RMSE | R-Squared |
|---|---|---|---|---|
| B | 0.258089 | 0.095371 | 0.308822 | −0.14994 |
| D | 0.449202 | 0.271895 | 0.521436 | −2.3706 |
| E | 0.219562 | 0.086307 | 0.293781 | −0.38696 |
| G | 0.29977 | 0.138721 | 0.372452 | −0.79203 |
| J | 0.358228 | 0.206121 | 0.454006 | −0.48849 |
| N | 0.283008 | 0.109868 | 0.331464 | −0.00195 |
| P | 0.269625 | 0.098471 | 0.3138 | −0.02138 |
| Q | 0.46467 | 0.267888 | 0.517579 | −2.48897 |
References
- Ismail, R.; Suhaili, W.S.; Patchmuthu, R.K. IoT Based Water Quality Monitoring in Relation to Flood and Drought in Brunei Darussalam. In Proceedings of the 2023 13th International Conference on Information Technology in Asia (CITA), Samarahan, Malaysia, 3–4 August 2023; pp. 54–59. [Google Scholar] [CrossRef]
- Azffri, S.L.; Azaman, A.; Sukri, R.S.; Jaafar, S.M.; Ibrahim, M.F.; Schirmer, M.; Gödeke, S.H. Soil and Groundwater Investigation for Sustainable Agricultural Development: A Case Study from Brunei Darussalam. Sustainability 2022, 14, 1388. [Google Scholar] [CrossRef]
- Onifade, O.; Shamsuddin, N.; Lai, D.T.C.; Jamil, H.; Gödeke, S.H. Importance of baseline assessments: Monitoring of Brunei River’s water quality. H2Open J. 2023, 6, 518–534. [Google Scholar] [CrossRef]
- Gӧdeke, S.H.; Malik, O.A.; Lai, D.T.C.; Bretzler, A.; Schirmer, M.; Mansor, N.H. Water quality investigation in Brunei Darussalam: Investigation of the influence of climate change. Environ. Earth Sci. 2020, 79, 419. [Google Scholar] [CrossRef]
- Shams, S.; Reza, M.S.; Azad, A.K.; Juani, R.B.H.M.; Fazal, M.A. Environmental Flow Estimation of Brunei River Based on Climate Change. Environ. Urban. ASIA 2021, 12, 257–268. [Google Scholar] [CrossRef]
- Ogwu, M.C.; Pamela, B.O.; Ayilara, F.D.; Kurotimipa, F.O.; Adams, O.I. Traditional and Conventional Water Treatment Methods: A Sustainable Approach. Water Crises and Sustainable Management in the Global South; Springer Nature Singapore: Singapore, 2024; pp. 461–486. [Google Scholar] [CrossRef]
- Yang, Q.; Chen, J.; Dai, J.; He, Y.; Wei, K.; Gong, M.; Chen, Q.; Sheng, H.; Su, L.; Liu, L.; et al. Total coliforms, microbial diversity and multiple characteristics of Salmonella in soil-irrigation water-fresh vegetable system in Shaanxi, China. Sci. Total Environ. 2024, 924, 171657. [Google Scholar] [CrossRef]
- Procopio, N.A.; Atherholt, T.B.; Goodrow, S.M.; Lester, L.A. The Likelihood of Coliform Bacteria in NJ Domestic Wells Based on Precipitation and Other Factors. Groundwater 2017, 55, 722–735. [Google Scholar] [CrossRef]
- Seo, M.; Lee, H.; Kim, Y. Relationship between Coliform bacteria and water quality factors at weir stations in the Nakdong River, South Korea. Water 2019, 11, 1171. [Google Scholar] [CrossRef]
- Bohra, D.L.; Modasiya, V.; Bahura, C.K. Distribution of coliform bacteria in waste water. Microbiol. Res. 2012, 3, 2. [Google Scholar] [CrossRef][Green Version]
- Food and Agricultural Organization (FAO). Manuals of food quality control: Microbiological analysis. In Food and Nutrition Paper; Food and Agricultural Organization: Rome, Italy, 1979. [Google Scholar]
- Onifade, O.; Shamsuddin, N.; Jin, J.L.Z.; Lai, D.T.C.; Gödeke, S.H. Assessment of Pollution Status in Brunei River Using Water Quality Indices, Brunei Darussalam. Water 2024, 16, 2493. [Google Scholar] [CrossRef]
- Sehgal, S.; Aggarwal, S.; Banik, S.P.; Kaushik, P. Impact of Water Contamination on Food Safety and Related Health Risks. In Microbial Biotechnology in the Food Industry; Springer International Publishing: Berlin/Heidelberg, Germany, 2024; pp. 337–363. [Google Scholar] [CrossRef]
- Haile, R.W.; Witte, J.S.; Gold, M.; Cressey, R.; Mcgee, C.; Millikan, R.C.; Glasser, A.; Harawa, N.; Ervin, C.; Harmon, P.; et al. The Health Effects of Swimming in Ocean Water Contaminated by Storm Drain Runoff. Epidemiology 1999, 10, 355–363. [Google Scholar]
- Singh, A.K.; Das, S.; Singh, S.; Pradhan, N.; Gajamer, V.R.; Kumar, S.; Lepcha, Y.D.; Tiwari, H.K. Physicochemical parameters and alarming coliform count of the potable water of Eastern Himalayan state Sikkim: An indication of severe fecal contamination and immediate health risk. Front. Cell Dev. Biol. 2019, 7, 174. [Google Scholar] [CrossRef] [PubMed]
- You, S.; Huang, X.; Xing, L.; Lesperance, M.; LeBlanc, C.; Moccia, L.P.; Mercier, V.; Shao, X.; Pan, Y.; Zhang, X. Dynamics of fecal coliform bacteria along Canada’s coast. Mar. Pollut. Bull. 2023, 189, 114712. [Google Scholar] [CrossRef]
- Santos, N.G.N.; Silva, L.C.; Guidone, G.H.M.; Montini, V.H.; Oliva, B.H.D.; Nascimento, A.B.; de Sousa, D.N.R.; Kuroda, E.K.; Rocha, S.P.D. Water quality monitoring in southern Brazil and the assessment of risk factors related to contamination by coliforms and Escherichia coli. J. Water Health 2023, 21, 1550–1561. [Google Scholar] [CrossRef] [PubMed]
- Leong, S.S.; Ismail, J.; Denil, N.A.; Sarbini, S.R.; Wasli, W.; Debbie, A. Microbiological and physicochemical water quality assessments of riverwater in an industrial region of the northwest coast of Borneo. Water 2018, 10, 1648. [Google Scholar] [CrossRef]
- Gautam, B.; Kasi, M.; Lin, W. Determination of Fecal Coliform Loading and its Impact on River Water Quality for TMDL Development. Proc. Water Environ. Fed. 2006, 9, 3851–3874. [Google Scholar] [CrossRef]
- Ahmed, W.; Hamilton, K.; Toze, S.; Cook, S.; Page, D. A review on microbial contaminants in stormwater runoff and outfalls: Potential health risks and mitigation strategies. Sci. Total Environ. 2019, 692, 1304–1321. [Google Scholar] [CrossRef]
- Xu, K.; Valeo, C.; He, J.; Xu, Z. Climate and land use influences on bacteria levels in stormwater. Water 2019, 11, 2451. [Google Scholar] [CrossRef]
- Chigbu, P.; Gordon, S.; Strange, T.R. Fecal coliform bacteria disappearance rates in a north-central Gulf of Mexico estuary. Estuarine, Coast. Shelf Sci. 2005, 65, 309–318. [Google Scholar] [CrossRef]
- Karunakaran, E.; Battarbee, R.; Tait, S.; Beltran, B.M.; Berney, C.; Grinham, J.; Herrero, M.A.; Omolo, R.; Douterelo, I. Integrating molecular microbial methods to improve faecal pollution management in rivers with designated bathing waters. Sci. Total Environ. 2024, 912, 168565. [Google Scholar] [CrossRef]
- Harris, C.S.; Tertuliano, M.; Rajeev, S.; Vellidis, G.; Levy, K. Impact of storm runoff on Salmonella and Escherichia coli prevalence in irrigation ponds of fresh produce farms in southern Georgia. J. Appl. Microbiol. 2018, 124, 910–921. [Google Scholar] [CrossRef]
- Bodus, B.; O’Malley, K.; Dieter, G.; Gunawardana, C.; McDonald, W. Review of emerging contaminants in green stormwater infrastructure: Antibiotic resistance genes, microplastics, tire wear particles, PFAS, and temperature. Sci. Total Environ. 2024, 906, 167195. [Google Scholar] [CrossRef] [PubMed]
- Olds, H.T.; Corsi, S.R.; Dila, D.K.; Halmo, K.M.; Bootsma, M.J.; McLellan, S.L. High levels of sewage contamination released from urban areas after storm events: A quantitative survey with sewage specific bacterial indicators. PLoS Med. 2018, 15, e1002614. [Google Scholar] [CrossRef] [PubMed]
- Tornevi, A.; Bergstedt, O.; Forsberg, B. Precipitation effects on microbial pollution in a river: Lag structures and seasonal effect modification. PLoS ONE 2014, 9, e98546. [Google Scholar] [CrossRef]
- Ayejoto, D.; Egbueri, J.C.; Agbasi, C.A.; Omeka, M.E.; Unigwe, O.C.; Nwazelibe, V.E.; Ighalo, O.J.; Pande, B.C. Influence of Seasonal Changes on the Quality of Water Resources in Southwestern Nigeria: A Review. In Climate Change Impacts on Nigeria 2023; Springer: Cham, Switzerland, 2023. [Google Scholar] [CrossRef]
- Buckerfield, S.J.; Quilliam, R.S.; Waldron, S.; Naylor, L.A.; Li, S.; Oliver, D.M. Rainfall-driven E. coli transfer to the stream-conduit network observed through increasing spatial scales in mixed land-use paddy farming karst terrain. Water Res. X 2019, 5, 100038. [Google Scholar] [CrossRef]
- Kaihena, M.; Talakua, C.M.; Pagaya, J.; Talakua, S.M. Analysis of water pollution in microbiology aspect of some watersheds at Ambon City, Maluku Province. IOP Conf. Ser. Earth Environ. Sci. 2021, 805, 012021. [Google Scholar] [CrossRef]
- Liyanage, C.P.; Yamada, K. Impact of population growth on the water quality of natural water bodies. Sustainability 2017, 9, 1405. [Google Scholar] [CrossRef]
- World Bank. World Development Indicators. Available online: https://data.worldbank.org/indicator/SP.POP.TOTL?locations=BN (accessed on 5 September 2023).
- Hasan, N.A.; Ratnayake, U.; Shams, S. Evaluation of rainfall and temperature trends in Brunei Darussalam. Am. Inst. Phys. Conf. Proc. 2016, 1705, 020034. [Google Scholar] [CrossRef]
- Oluwaniyi, O.; Zhang, Y.; Gholizadeh, H.; Li, B.; Gu, X.; Sun, H.; Lu, C. Correlating Groundwater Storage Change and Precipitation in Alabama, United States from 2000–2021 by Combining the Water Table Fluctuation Method and Statistical Analyses. Sustainability 2023, 15, 15324. [Google Scholar] [CrossRef]
- Langworthy, B.; Wu, Y.; Wang, M. An overview of propensity score matching methods for clustered data. Stat. Methods Med. Res. 2023, 32, 641–655. [Google Scholar] [CrossRef]
- Šrajbek, M.; Đurin, B.; Sušilović, P.; Singh, S.K. Application of the RAPS Method for Determining the Dependence of Nitrate Concentration in Groundwater on the Amount of Precipitation. Earth 2023, 4, 266–277. [Google Scholar] [CrossRef]
- Zafra-Mejía, C.A.; Rondón-Quintana, H.A.; Urazán-Bonells, C.F. ARIMA and TFARIMA Analysis of the Main Water Quality Parameters in the Initial Components of a Megacity’s Drinking Water Supply System. Hydrology 2024, 11, 10. [Google Scholar] [CrossRef]
- Choi, S.Y.; Seo, I.W. Prediction of fecal coliform using logistic regression and tree-based classification models in the North Han River, South Korea. J. Hydro-Environ. Res. 2018, 21, 96–108. [Google Scholar] [CrossRef]
- Lawal, Z.K.; Yassin, H.; Teck Ching Lai, D.; Che Idris, A. Understanding the Dynamics of Ocean Wave-Current Interactions Through Multivariate Multi-Step Time Series Forecasting. Appl. Artif. Intell. 2024, 38, 2393978. [Google Scholar] [CrossRef]
- Niknam, A.R.R.; Sabaghzadeh, M.; Barzkar, A.; Shishebori, D. Comparing ARIMA and various deep learning models for long-term water quality index forecasting in Dez River, Iran. Environ. Sci. Pollut. Res. 2024, 805, 012021. [Google Scholar] [CrossRef]
- Mohan Tito Ayyalasomayajula, M. Innovative Water Quality Prediction for Efficient Management Using Ensemble Learning. Educ. Adm. Theory Pract. 2023, 29, 2374–2381. [Google Scholar] [CrossRef]
- Abbas, A.; Baek, S.; Silvera, N.; Soulileuth, B.; Pachepsky, Y.; Ribolzi, O.; Boithias, L.; Cho, K.H. In-stream Escherichia coli modeling using high-temporal-resolution data with deep learning and process-based models. Hydrol. Earth Syst. Sci. 2021, 25, 6185–6202. [Google Scholar] [CrossRef]
- Marshall, D.; Proum, S.; Hossain, M.B.; Adam, A.; Lim, L.H.; Santos, J.H. Ecological responses to fluctuating and extreme marine acidification: Lessons from a tropical estuary (the Brunei Estuarine System). Sci. Bruneiana 2016, 15, 1–12. [Google Scholar] [CrossRef]
- Chua, T.E.; Chou, L.M.; Sadorra, M.S.M. The Coastal Environmental Profile of Brunei Darussalam: Resource Assessment and Management Issues, ICLARM Technical Reports. In Fisheries Department, Ministry of Development, Brunei Darussalam and International Center for Living Aquatic Resources Management, Manila, Philippines; ICLARM: Manila, Philippines, 1987; Volume 18, p. 193. [Google Scholar]
- APHA. Standard Methods for the Examination of Water and Wastewater. In American Public Health Association, American Water Works Association, 20th ed.; Water Pollution Control Facility Joint Publications: Washington, DC, USA, 1995. [Google Scholar]
- Feng, C.; Wang, H.; Lu, N.; Chen, T.; He, H.; Lu, Y.; Tu, X.M. Log-transformation and its implications for data analysis. Shanghai Arch. Psychiatry 2014, 26, 105–109. [Google Scholar] [CrossRef]
- Ayach, M.; Lazar, H.; Bousouis, A.; Touiouine, A.; Kacimi, I.; Valles, V.; Barbiero, L. Multi-Parameter Analysis of Groundwater Resources Quality in the Auvergne-Rhône-Alpes Region (France) Using a Large Database. Resources 2023, 12, 143. [Google Scholar] [CrossRef]
- Dawson, R. How significant is a boxplot outlier? J. Stat. Educ. 2011, 19, 2. [Google Scholar] [CrossRef]
- Randolph, J.; Falbe, K. A Step-by-Step Guide to Propensity Score Matching in R. Pract. Assess. Res. Eval. 2014, 19, 18. [Google Scholar]
- Austin, P.C. An introduction to propensity score methods for reducing the effects of confounding in observational studies. Multivar. Behav. Res. 2011, 46, 399–424. [Google Scholar] [CrossRef] [PubMed]
- Bonacci, O.; Trninić, D.; Roje-Bonacci, T. Analysis of the water temperature regime of the Danube and its tributaries in Croatia. Hydrol. Process. Int. J. 2008, 22, 1014–1021. [Google Scholar] [CrossRef]
- Hochreiter, S.; Schmidhuber, J. Long short-term memory. Neural Computation 1997, 9, 1735–1780. [Google Scholar] [CrossRef]
- Sembiring, I.; Wahyuni, S.N.; Sediyono, E. LSTM algorithm optimization for COVID-19 prediction model. Heliyon 2024, 10, e26158. [Google Scholar] [CrossRef]
- Gholizadeh, H.; Zhang, Y.; Frame, J.; Gu, X.; Green, C.T. Long short-term memory models to quantify long-term evolution of streamflow discharge and groundwater depth in Alabama. Sci. Total Environ. 2023, 901, 165884. [Google Scholar] [CrossRef]
- Khullar, S.; Singh, N. Water quality assessment of a river using deep learning Bi-LSTM methodology: Forecasting and validation. Environ. Sci. Pollut. Res. 2022, 29, 12875–12889. [Google Scholar] [CrossRef]
- Gocic, M.; Trajkovic, S. Analysis of changes in meteorological variables using Mann-Kendall and Sen’s slope estimator statistical tests in Serbia. Glob. Planet. Change 2013, 100, 172–182. [Google Scholar] [CrossRef]
- Monteiro, S.; Queiroz, G.; Ferreira, F.; Santos, R. Characterization of stormwater runoff based on microbial source tracking methods. Front. Microbiol. 2021, 12, 674047. [Google Scholar] [CrossRef]
- Makuwa, S.; Tlou, M.; Fosso-Kankeu, E.; Green, E. The effects of dry versus wet season on the performance of a wastewater treatment plant in North West Province, South Africa. Water SA 2022, 48, 40–49. [Google Scholar] [CrossRef]
- Burns, M.J.; Fletcher, T.D.; Walsh, C.J.; Ladson, A.R.; Hatt, B.E. Hydrologic shortcomings of conventional urban stormwater management and opportunities for reform. Landsc. Urban Plan. 2012, 105, 230–240. [Google Scholar] [CrossRef]
- Sinigalliano, C.D.; Gidley, M.L.; Shibata, T.; Whitman, D.; Dixon, T.H.; Laws, E.; Hou, A.; Bachoon, D.; Brand, L.; Amaral-Zettler, L.; et al. Impacts of Hurricanes Katrina and Rita on the microbial landscape of the New Orleans area. Proc. Natl. Acad. Sci. USA 2007, 104, 9029–9034. [Google Scholar] [CrossRef]
- Ketchum, B.H.; Ayers, J.C.; Vaccaro, R.F. Processes Contributing to the Decrease of Coliform Bacteria in a Tidal Estuary. Ecology 1952, 33, 247–258. [Google Scholar] [CrossRef]
- Muhtadi, A.; Leidonald, R.; Fadhilah, A. Water Quality Dynamics and Water Pollutions of Belawan Estuary, North Sumatra-Indonesia. North Sumatra-Indones. 2024. [Google Scholar] [CrossRef]
- U.S. Environmental Protection Agency. Quality Criteria for Water; U.S. Environmental Protection Agency: Washington, DC, USA, 1976; EPA-440976023.
- Department of Environment. *National Water Quality Standards and Water Quality Index*. Available online: https://www.doe.gov.my/en/national-river-water-quality-standards-and-river-water-quality-index/ (accessed on 28 March 2025).
- Kazmi, A.; Furumai, H. Sustainable urban wastewater management and reuse in Asia. Int. Rev. Environ. Strateg. 2005, 5, 425–448. [Google Scholar]
- Asowata, I.T.; Badejo, O.O.; Onifade, O.M.; Olukoya, F.F. Spatial distribution of trace element of Ala river’s sediments, Akure, Southwestern Nigeria. Ife J. Sci. 2015, 17, 109–120. [Google Scholar]
- Vitro, K.A.; BenDor, T.K.; Jordanova, T.V.; Miles, B. A geospatial analysis of land use and stormwater management on fecal coliform contamination in North Carolina streams. Sci. Total Environ. 2017, 603, 709–727. [Google Scholar] [CrossRef]
- Abidin, H.; Azffri, S.L.; Nirus, E.; Suhip, A.; Jaya, A.A.; Gödeke, S.H. Groundwater mapping of urban and coastal areas in Brunei. J. Water Land Dev. 2024, 61, 21–29. [Google Scholar] [CrossRef]
- Oluwaniyi, O.E.; Asiwaju-Bello, Y.A. Geochemical processes influencing stream water chemistry: A case study of Ala River, Akure, Southwestern Nigeria. Sustain. Water Resour. Manag. 2020, 6, 108. [Google Scholar] [CrossRef]
- Xiao, S.; Hu, S.; Zhang, Y.; Zhao, X.; Pan, W. Influence of sewage treatment plant effluent discharge into multipurpose river on its water quality: A quantitative health risk assessment of Cryptosporidium and Giardia. Environ. Pollut. 2018, 233, 797–805. [Google Scholar] [CrossRef]
- Ullah Bhat, S.; Qayoom, U. Implications of Sewage Discharge on Freshwater Ecosystems. IntechOpen 2022, 1–18. [Google Scholar] [CrossRef]
- Xie, Y.; Liu, X.; Wei, H.; Chen, X.; Gong, N.; Ahmad, S.; Taeho, L.; Ismail, S.; Ni, S.Q. Insight into impact of sewage discharge on microbial dynamics and pathogenicity in river ecosystem. Sci. Rep. 2022, 12, 6894. [Google Scholar] [CrossRef]
- Pyo, J.; Pachepsky, Y.; Kim, S.; Abbas, A.; Kim, M.; Kwon, Y.S.; Ligaray, M.; Cho, K.H. Long short-term memory models of water quality in inland water environments. Water Res. X 2023, 21, 100207. [Google Scholar] [CrossRef] [PubMed]
- Siami-Namini, S.; Tavakoli, N.; Namin, A.S. A comparison of ARIMA and LSTM in forecasting time series. In Proceedings of the 2018 17th IEEE International Conference on Machine Learning and Applications (ICMLA), Orlando, FL, USA, 17–20 December 2018; pp. 1394–1401. [Google Scholar]
- Zaini, N.A.; Ean, L.W.; Ahmed, A.N.; Abdul Malek, M.; Chow, M.F. PM2. 5 forecasting for an urban area based on deep learning and decomposition method. Sci. Rep. 2022, 12, 17565. [Google Scholar] [CrossRef]
- Gajewski, P.; Čule, B.; Rankovic, N. Unveiling the Power of ARIMA, Support Vector and Random Forest Regressors for the Future of the Dutch Employment Market. J. Theor. Appl. Electron. Commer. Research. 2023, 18, 1365–1403. [Google Scholar] [CrossRef]
- Al-Najjar, H.; Ceribasi, G.; Dogan, E.; Qahman, K.; Abualtayef, M.; Ceyhunlu, A.I. Statistical modeling of spatial and temporal vulnerability of groundwater level in the Gaza Strip (Palestine). H2Open J. 2021, 4, 352–365. [Google Scholar] [CrossRef]
- Heyer, T.; Stamm, J. Levee reliability analysis using logistic regression models–abilities, limitations and practical considerations. Georisk Assess. Manag. Risk Eng. Syst. Geohazards 2013, 7, 77–87. [Google Scholar] [CrossRef]











Disclaimer/Publisher’s Note: The statements, opinions and data contained in all publications are solely those of the individual author(s) and contributor(s) and not of MDPI and/or the editor(s). MDPI and/or the editor(s) disclaim responsibility for any injury to people or property resulting from any ideas, methods, instructions or products referred to in the content. |
© 2025 by the authors. Licensee MDPI, Basel, Switzerland. This article is an open access article distributed under the terms and conditions of the Creative Commons Attribution (CC BY) license (https://creativecommons.org/licenses/by/4.0/).
Share and Cite
Onifade, O.; Lawal, Z.K.; Shamsuddin, N.; Abas, P.E.; Lai, D.T.C.; Gӧdeke, S.H. Impact of Seasonal Variation and Population Growth on Coliform Bacteria Concentrations in the Brunei River: A Temporal Analysis with Future Projection. Water 2025, 17, 1069. https://doi.org/10.3390/w17071069
Onifade O, Lawal ZK, Shamsuddin N, Abas PE, Lai DTC, Gӧdeke SH. Impact of Seasonal Variation and Population Growth on Coliform Bacteria Concentrations in the Brunei River: A Temporal Analysis with Future Projection. Water. 2025; 17(7):1069. https://doi.org/10.3390/w17071069
Chicago/Turabian StyleOnifade, Oluwakemisola, Zaharaddeen Karami Lawal, Norazanita Shamsuddin, Pg Emeroylariffion Abas, Daphne Teck Ching Lai, and Stefan Herwig Gӧdeke. 2025. "Impact of Seasonal Variation and Population Growth on Coliform Bacteria Concentrations in the Brunei River: A Temporal Analysis with Future Projection" Water 17, no. 7: 1069. https://doi.org/10.3390/w17071069
APA StyleOnifade, O., Lawal, Z. K., Shamsuddin, N., Abas, P. E., Lai, D. T. C., & Gӧdeke, S. H. (2025). Impact of Seasonal Variation and Population Growth on Coliform Bacteria Concentrations in the Brunei River: A Temporal Analysis with Future Projection. Water, 17(7), 1069. https://doi.org/10.3390/w17071069

