Ground–Surface Water Assessment for Agricultural Land Prioritization in the Upper Kansai Basin, India: An Integrated SWAT-VIKOR Framework Approach
Abstract
1. Introduction
2. Materials and Methods
2.1. Study Area Characteristics and Environmental Challenges
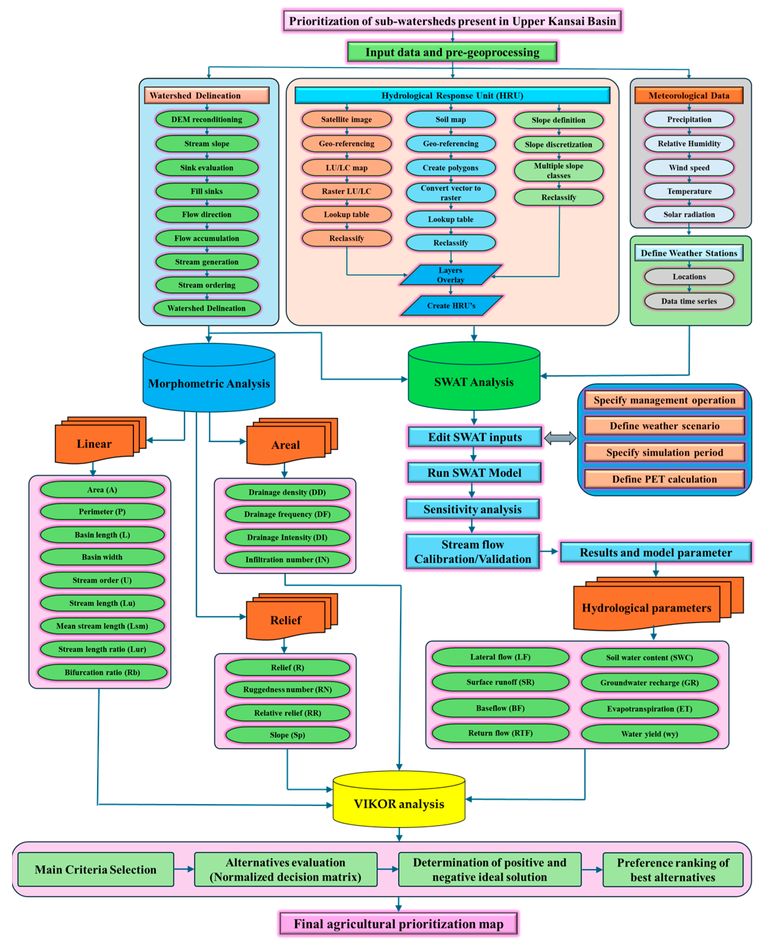
2.2. Methodology
2.3. Data Sources
2.4. VIKOR Model
2.5. SWAT Model
2.6. Morphometry Analysis
3. Results
3.1. Analysis of Morphometric Parameters
3.1.1. Linear Parameters
3.1.2. Areal Parameters
3.1.3. Relief Parameters
3.1.4. Sub-Basin-Wise Morphometric Characterization
3.2. SWAT Model Assessment
3.2.1. Land Use and Land Cover Layer
3.2.2. Evapotranspiration Pattern
3.2.3. Soil Water Content Distribution
3.2.4. Surface Runoff Characteristics
3.2.5. Groundwater Recharge Dynamics
3.2.6. Water Yield Distribution
3.2.7. Lateral Flow Analysis
3.2.8. Integrated Water Balance Assessment
3.2.9. Model Validation
3.3. VIKOR Analysis for AgLP
4. Discussion
5. Study Limitations and Future Recommendations
6. Conclusions
Author Contributions
Funding
Data Availability Statement
Acknowledgments
Conflicts of Interest
References
- Xu, E.; Zhang, H. Spatially-Explicit Sensitivity Analysis for Land Suitability Evaluation. Appl. Geogr. 2013, 45, 1–9. [Google Scholar] [CrossRef]
- Subbarayan, S.; Youssef, Y.M.; Singh, L.; Dąbrowska, D.; Alarifi, N.; Ramsankaran, R.A.A.J.; Visweshwaran, R.; Saqr, A.M. Soil and Water Assessment Tool-Based Prediction of Runoff Under Scenarios of Land Use/Land Cover and Climate Change Across Indian Agro-Climatic Zones: Implications for Sustainable Development Goals. Water 2025, 17, 458. [Google Scholar] [CrossRef]
- Syvitski, J.P.M.; Saito, Y. Morphodynamics of Deltas under the Influence of Humans. Glob. Planet. Change 2007, 57, 261–282. [Google Scholar] [CrossRef]
- Stocker, T.F.; Qin, D.; Plattner, G.-K.; Tignor, M.; Allen, S.K.; Boschung, J. Climate Change 2013: The Physical Science Basis. Contribution of Working Group I to the Fifth Assessment Report of IPCC the Intergovernmental Panel on Climate Change; Xia, Y., Bex, V., Midgley, P.M., Eds.; Cambridge University Press: Cambridge, UK, 2014. [Google Scholar]
- FAO; IFAD; UNICEF; WFP; WHO. The State of Food Security and Nutrition in the World 2021: Transforming Food Systems for Food Security, Improved Nutrition and Affordable Healthy Diets for All; FAO: Rome, Italy, 2021; Volume 2021. [Google Scholar]
- Tiwari, R.N.; Kushwaha, V.K. Watershed Prioritization Based on Morphometric Parameters and PCA Technique: A Case Study of Deonar River Sub Basin, Sidhi Area, Madhya Pradesh, India. J. Geol. Soc. India 2021, 97, 396–404. [Google Scholar] [CrossRef]
- Akpinar, N.; Talay, İ.; Ceylan, C.; Gündüz, S. Rural Women and Agrotourism in the Context of Sustainable Rural Development: A Case Study from Turkey. Environ. Dev. Sustain. 2005, 6, 473–486. [Google Scholar] [CrossRef]
- Strahler, A.N. Chow, V.T., Ed.; Quantitative geomorphology of drainage basin and network. In Er. Hand Book of Applied Geomorphology; McGraw Hill: New York, NY, USA, 1969. [Google Scholar]
- Halder, S.; RoyChowdhury, A.; Kar, S.; Ray, D.; Bhandari, G. Critical Watershed Prioritization through Multi-Criteria Decision-Making Techniques and Geographical Information System Integration for Watershed Management. Sustainability 2024, 16, 3467. [Google Scholar] [CrossRef]
- Dolui, G.; Das, K.; Das Chatterjee, N.; Bhattacharya, R. Multi-Criteria-Based Morphometric Prioritization for Soil Erosion Susceptibility and Denudation Rate Assessment of Purulia District, India. In Drainage Basin Dynamics. Geography of the Physical Environment; Springer: Berlin/Heidelberg, Germany, 2022; pp. 477–502. [Google Scholar] [CrossRef]
- Choudhari, P.P.; Nigam, G.K.; Singh, S.K.; Thakur, S. Morphometric Based Prioritization of Watershed for Groundwater Potential of Mula River Basin, Maharashtra, India. Geol. Ecol. Landsc. 2018, 2, 256–267. [Google Scholar] [CrossRef]
- Chandrashekar, H.; Lokesh, K.V.; Sameena, M.; Roopa, J.; Ranganna, G. GIS –Based Morphometric Analysis of Two Reservoir Catchments of Arkavati River, Ramanagaram District, Karnataka. Aquat. Procedia 2015, 4, 1345–1353. [Google Scholar] [CrossRef]
- Balasubramanian, A.; Duraisamy, K.; Thirumalaisamy, S.; Krishnaraj, S.; Yatheendradasan, R.K. Prioritization of Subwatersheds Based on Quantitative Morphometric Analysis in Lower Bhavani Basin, Tamil Nadu, India Using DEM and GIS Techniques. Arab. J. Geosci. 2017, 10, 552. [Google Scholar] [CrossRef]
- Singh, R.K.; Bhatt, C.M.; Prasad, V.H. Morphological Study of a Watershed Using Remote Sensing and GIS Techniques. Hydrol. J. 2003, 26, 55–66. [Google Scholar]
- Ndatuwong, L.G.; Yadav, G.S. Morphometric Analysis to Infer the Hydrogeological Behaviour in Part of Sonebhadra District, Uttar Pradesh, India, Using Remote Sensing and GIS Technique. Int. J. Remote Sens. GIS 2018, 3, 1–7. [Google Scholar]
- Biswas, S.; Sudhakar, S.; Desai, V.R. Prioritisation of Subwatersheds Based on Morphometric Analysis of Drainage Basin: A Remote Sensing and GIS Approach. J. Indian Soc. Remote Sens. 1999, 27, 155–166. [Google Scholar] [CrossRef]
- Tarolli, P.; Luo, J.; Park, E.; Barcaccia, G.; Masin, R. Soil Salinization in Agriculture: Mitigation and Adaptation Strategies Combining Nature-Based Solutions and Bioengineering. iScience 2024, 27, 108830. [Google Scholar] [CrossRef] [PubMed]
- Caspell, M.; Vasseur, L. Evaluating and Visualizing Drivers of Coastline Change: A Lake Ontario Case Study. ISPRS Int. J. Geo-Inf. 2021, 10, 375. [Google Scholar] [CrossRef]
- Balakrishnan, P.; Abulibdeh, A.; Abul Kasem Kabir, T. Assessment of the Impact of Anthropogenic Evolution and Natural Processes on Shoreline Dynamics Using Multi-Temporal Satellite Images and Statistical Analysis. Water 2023, 15, 1440. [Google Scholar] [CrossRef]
- Abdo, H.G.; Darwish, K.S.; Bindajam, A.A.; Niknam, A.; Youssef, Y.M.; Ahmed, M.F.M.; Mallick, J. Detection of Flood Vulnerable Areas in Urban Basins Using Multi-Criteria Analysis and Geospatial Tools: A Case Study from Eastern Mediterranean. Environ. Earth Sci 2024, 83, 524. [Google Scholar] [CrossRef]
- Mumtaz, M.; Jahanzaib, S.H.; Hussain, W.; Khan, S.; Youssef, Y.M.; Qaysi, S.; Abdelnabi, A.; Alarifi, N.; Abd-Elmaboud, M.E. Synergy of Remote Sensing and Geospatial Technologies to Advance Sustainable Development Goals for Future Coastal Urbanization and Environmental Challenges in a Riverine Megacity. ISPRS Int. J. Geo-Inf. 2025, 14, 30. [Google Scholar] [CrossRef]
- Iftakhar, N.; Islam, F.; Izhar Hussain, M.; Ahmad, M.N.; Lee, J.; Ur Rehman, N.; Qaysi, S.; Alarifi, N.; Youssef, Y.M. Revealing Land-Use Dynamics on Thermal Environment of Riverine Cities Under Climate Variability Using Remote Sensing and Geospatial Techniques. ISPRS Int. J. Geo-Inf. 2025, 14, 13. [Google Scholar] [CrossRef]
- Masria, A.; Seif, A.K.; Ghareeb, M.; Abd-Elmaboud, M.E.; Soliman, K.; Ammar, A.I. Numerical Modeling of Vadose Zone Electrical Resistivity to Evaluate Its Hydraulic Parameters. Appl. Water Sci. 2023, 13, 224. [Google Scholar] [CrossRef]
- Masria, A.; Alshammari, T.O.; Ghareeb, M.; Seif, A.K.; Abd-Elmaboud, M.E.; Ammar, A.I. 2D and 3D Modeling of Resistivity and Chargeability to Identify the Type of Saturated Groundwater for Complex Sedimentary Facies. Hydrology 2024, 11, 120. [Google Scholar] [CrossRef]
- Abdo, H.G. Evolving a Total-Evaluation Map of Flash Flood Hazard for Hydro-Prioritization Based on Geohydromorphometric Parameters and GIS–RS Manner in Al-Hussain River Basin, Tartous, Syria. Nat. Hazards 2020, 104, 681–703. [Google Scholar] [CrossRef]
- Douglas-Mankin, K.R.; Srinivasan, R.; Arnold, J.G. Soil and Water Assessment Tool (SWAT) Model: Current Developments and Applications. Trans ASABE 2010, 53, 1423–1431. [Google Scholar] [CrossRef]
- Teshager, A.D.; Gassman, P.W.; Secchi, S.; Schoof, J.T.; Misgna, G. Modeling Agricultural Watersheds with the Soil and Water Assessment Tool (SWAT): Calibration and Validation with a Novel Procedure for Spatially Explicit HRUs. Environ. Manag. 2016, 57, 894–911. [Google Scholar] [CrossRef]
- Germeç, E.; Ürker, O. Investigation of a SWAT Model for Environmental Health Management Based on the Water Quality Parameters of a Stream System in Central Anatolia (Türkiye). Sustainability 2023, 15, 13850. [Google Scholar] [CrossRef]
- Mamoon, W.B.; Jahan, N.; Abdullah, F.; Rahman, A. Modeling the Impact of Climate Change on Streamflow in the Meghna River Basin: An Analysis Using SWAT and CMIP6 Scenarios. Water 2024, 16, 1117. [Google Scholar] [CrossRef]
- Behera, P.K.; Devi, T.T. Study on Impact of Urbanization by SWAT Model in Iril River, Northeast India. In Hydrological Modeling: Hydraulics, Water Resources and Coastal Engineering; Springer: Berlin/Heidelberg, Germany, 2022; pp. 385–393. [Google Scholar]
- Taia, S.; Erraioui, L.; Arjdal, Y.; Chao, J.; El Mansouri, B.; Scozzari, A. The Application of SWAT Model and Remotely Sensed Products to Characterize the Dynamic of Streamflow and Snow in a Mountainous Watershed in the High Atlas. Sensors 2023, 23, 1246. [Google Scholar] [CrossRef]
- Alansi, A.W.; Amin, M.S.M.; Halim, G.A.; Shafri, H.Z.M.; Thamer, A.M.; Waleed, A.R.M.; Aimrun, W.; Ezrin, M.H. The Effect of Development and Land Use Change on Rainfall-Runoff and Runoff-Sediment Relationships under Humid Tropical Condition: Case Study of Bernam Watershed Malaysia. Eur. J. Sci. Res. 2009, 31, 88–105. [Google Scholar]
- Vigiak, O.; Malagó, A.; Bouraoui, F.; Vanmaercke, M.; Poesen, J. Adapting SWAT Hillslope Erosion Model to Predict Sediment Concentrations and Yields in Large Basins. Sci. Total Environ. 2015, 538, 855–875. [Google Scholar] [CrossRef]
- Abbaspour, K.C.; Vaghefi, S.A.; Srinivasan, R. A Guideline for Successful Calibration and Uncertainty Analysis for Soil and Water Assessment: A Review of Papers from the 2016 International SWAT Conference. Water 2017, 10, 6. [Google Scholar] [CrossRef]
- Bieger, K.; Hörmann, G.; Fohrer, N. The Impact of Land Use Change in the Xiangxi Catchment (China) on Water Balance and Sediment Transport. Reg. Environ. Change 2015, 15, 485–498. [Google Scholar] [CrossRef]
- Neitsch, S.L.; Arnold, J.G.; Kiniry, J.R.; Williams, J.R. Soil & Water Assessment Tool Theoretical Documentation Version. 2009. Available online: https://hdl.handle.net/1969.1/128050 (accessed on 10 December 2024).
- Opricovic, S.; Tzeng, G.-H. Compromise Solution by MCDM Methods: A Comparative Analysis of VIKOR and TOPSIS. Eur. J. Oper. Res. 2004, 156, 445–455. [Google Scholar] [CrossRef]
- Zolekar, R.B.; Bhagat, V.S. Multi-Criteria Land Suitability Analysis for Agriculture in Hilly Zone: Remote Sensing and GIS Approach. Comput. Electron. Agric. 2015, 118, 300–321. [Google Scholar] [CrossRef]
- Topno, A.R.; Job, M.; Rusia, D.K.; Kumar, V.; Bharti, B.; Singh, S.D. Prioritization and Identification of Vulnerable Sub-Watersheds Using Morphometric Analysis and an Integrated AHP-VIKOR Method. Water Supply 2022, 22, 8050–8064. [Google Scholar] [CrossRef]
- Yazdani, M.; Graeml, F.R. VIKOR and Its Applications. Int. J. Strateg. Decis. Sci. 2014, 5, 56–83. [Google Scholar] [CrossRef]
- Huang, J.-J.; Tzeng, G.-H.; Liu, H.-H. A Revised Vikor Model for Multiple Criteria Decision Making—The Perspective of Regret Theory. In Cutting-Edge Research Topics on Multiple Criteria Decision Making. MCDM 2009. Communications in Computer and Information Science; Springer: Berlin/Heidelberg, Germany, 2019; Volume 35, pp. 761–768. [Google Scholar]
- Chatterjee, P.; Chakraborty, S. A Comparative Analysis of VIKOR Method and Its Variants. Decis. Sci. Lett. 2016, 5, 469–486. [Google Scholar] [CrossRef]
- Parnell, S.; Simon, D.; Vogel, C. Global Environmental Change: Conceptualising the Growing Challenge for Cities in Poor Countries. Area 2007, 39, 357–369. [Google Scholar] [CrossRef]
- Abrol, I.P.; Sangar, S. Sustaining Indian Agriculture—Conservation Agriculture the Way Forward. Curr. Sci. 2006, 91, 1020–1025. [Google Scholar]
- Abdullah, M.; Abulibdeh, A.; Ghanimeh, S.; Hamdi, H.; Al-Awah, H.; Al Awadhi, T.; Mohan, M.; Al-Ali, Z.; Sukkar, A.; El Kenawy, A.M. Characterizing the dynamics of climate and native desert plants in Qatar. Journal of Arid Environments. 2024, 225, 105274. [Google Scholar] [CrossRef]
- Cummings, A. Trends in Acquirer Returns in Acquisitions of Indian Target Firms; The Ohio State University: Lane Ave, OH, USA, 2019; Volume 1. [Google Scholar]
- Yang, S.; Jin, Z.; Hao, M.; Jiang, C.; Han, H.; An, Z.; Tarolli, P. Landscape and Soil Erosion Changes Along Different Types of Road Over the Past 30 Years in the Largest Loess Tableland of China. Land Degrad. Dev. 2024, 35, 5559–5569. [Google Scholar] [CrossRef]
- Mandal, B.; Dolui, G.; Satpathy, S. Land Suitability Assessment for Potential Surface Irrigation of River Catchment for Irrigation Development in Kansai Watershed, Purulia, West Bengal, India. Sustain. Water Resour. Manag. 2018, 4, 699–714. [Google Scholar] [CrossRef]
- Rahman, A.; Islam, J.; Sarkar, P.P. Analysis of Basin Morphometry for the Prioritization Using Geo-Spatial Techniques: A Case Study of Debnala River Basin, Jharkhand, India. Environ. Sci. Eng. 2024, F2387, 355–382. [Google Scholar] [CrossRef]
- Chakraborty, S.K. Physicochemical Parameters and Their Seasonal Dynamics: Special Reference to Riverine Networks of South West Bengal, India. Riverine Ecol. 2021, 1, 477–521. [Google Scholar] [CrossRef]
- Bhattacharya, R.K.; Das Chatterjee, N.; Das, K. Multi-Criteria-Based Sub-Basin Prioritization and Its Risk Assessment of Erosion Susceptibility in Kansai–Kumari Catchment Area, India. Appl. Water Sci. 2019, 9, 76. [Google Scholar] [CrossRef]
- DAS, S.; Ghosh, M. A Critical Evaluation of the Solid Waste Management System in Selected Wards of Jangipur Municipality within the Murshidabad District, West Bengal, India. J. Urban Landsc. Plan. 2018, 3, 1–19. [Google Scholar] [CrossRef]
- Mahato, S.; Pal, S. Groundwater Potential Mapping in a Rural River Basin by Union (OR) and Intersection (AND) of Four Multi-Criteria Decision-Making Models. Nat. Resour. Res. 2019, 28, 523–545. [Google Scholar] [CrossRef]
- Shit, P.K.; Maiti, R. Rill Hydraulics—An Experimental Study on Gully Basin in Lateritic Upland of Paschim Medinipur, West Bengal, India. J. Geogr. Geol. 2012, 4. [Google Scholar] [CrossRef]
- Tun, K.K.K.; Shrestha, R.P.; Datta, A. Assessment of Land Degradation and Its Impact on Crop Production in the Dry Zone of Myanmar. Int. J. Sustain. Dev. World Ecol. 2015, 22, 533–544. [Google Scholar] [CrossRef]
- Saha, D.C.; Padhy, P.K. Effect of Air and Noise Pollution on Species Diversity and Population Density of Forest Birds at Lalpahari, West Bengal, India. Sci. Total Environ. 2011, 409, 5328–5336. [Google Scholar] [CrossRef]
- Chakraborty, S.; Chatterjee, S.; Das, K.; RoSy, U. Changing Pattern of Urbanization in West Bengal: An Analysis of 2011 Census of India Data. Asian J. Res. Soc. Sci. Humanit. 2015, 5, 169–181. [Google Scholar] [CrossRef]
- Behera, D. Agricultural Development and Inclusive Growth in India: A Case Study of Gujarat. Int. J. Food Agric. Vet. Sci. 2015, 5, 41–52. [Google Scholar]
- Mahato, M.K.; Jana, N.C. Mapping and Reclamation of Wastelands in Drought-Prone Purulia District of West Bengal, India Using Remote Sensing and GIS. In Climate, Environment and Disaster in Developing Countries; Springer: Singapore, 2022; pp. 189–216. ISBN 978-981-16-6966-8. [Google Scholar]
- Bieger, K.; Arnold, J.G.; Rathjens, H.; White, M.J.; Bosch, D.D.; Allen, P.M.; Volk, M.; Srinivasan, R. Introduction to SWAT+, A Completely Restructured Version of the Soil and Water Assessment Tool. JAWRA J. Am. Water Resour. Assoc. 2017, 53, 115–130. [Google Scholar] [CrossRef]
- Nasir, M.J.; Ahmad, W.; Jun, C.; Iqbal, J.; Bateni, S.M. Soil Erosion Susceptibility Assessment of Swat River Sub-Watersheds Using the Morphometry-Based Compound Factor Approach and GIS. Environ. Earth Sci. 2023, 82, 315. [Google Scholar] [CrossRef]
- Gururani, D.M.; Varade, D.; Joshi, H.; Singh, H.; Kumar, Y.; Kumar, V. Utilizing Statistical and MCDM Techniques in Indexing Morphometric Parameters towards Improved Watershed Management in the Nandhour-Kalish Drainage System. J. Water Clim. Change 2024, 15, 2501–2517. [Google Scholar] [CrossRef]
- Roy, P.; Pal, S.C. Modeling Soil Erosion Susceptibility Considering Morphometric Analysis and SWAT Application: Policy Recommendation to Achieve SDGs. Model. Earth Syst. Environ. 2024, 10, 5735–5752. [Google Scholar] [CrossRef]
- Sathiyamurthi, S.; Youssef, Y.M.; Gobi, R.; Ravi, A.; Alarifi, N.; Sivasakthi, M.; Praveen Kumar, S.; Dąbrowska, D.; Saqr, A.M. Optimal Land Selection for Agricultural Purposes Using Hybrid Geographic Information System–Fuzzy Analytic Hierarchy Process–Geostatistical Approach in Attur Taluk, India: Synergies and Trade-Offs Among Sustainable Development Goals. Sustainability 2025, 17, 809. [Google Scholar] [CrossRef]
- Esraz-Ul-Zannat, M.; Dedekorkut-Howes, A.; Morgan, E.A. A Review of Nature-Based Infrastructures and Their Effectiveness for Urban Flood Risk Mitigation. WIREs Clim. Change 2024, 15, e889. [Google Scholar] [CrossRef]
- Dutal, H. Determining the Effect of Urbanization on Flood Hazard Zones in Kahramanmaras, Turkey, Using Flood Hazard Index and Multi-Criteria Decision Analysis. Environ. Monit. Assess. 2023, 195, 92. [Google Scholar] [CrossRef]
- Srinivasa Rao, C.; Gopinath, K.A.; Prasad, J.V.N.S.; Prasannakumar; Singh, A.K. Climate Resilient Villages for Sustainable Food Security in Tropical India: Concept, Process, Technologies, Institutions, and Impacts. Adv. Agron. 2016, 140, 101–214. [Google Scholar] [CrossRef]
- Chandra, A.; McNamara, K.E.; Dargusch, P. Climate-Smart Agriculture: Perspectives and Framings. Clim. Policy 2018, 18, 526–541. [Google Scholar] [CrossRef]
- Sarkar, A. Soil Geomorphology of Garpanchkot Hill Area and Its Influence on Land Use and Land Cover. J. Geosci. Environ. Prot. 2019, 7, 108–135. [Google Scholar] [CrossRef]
- In, D.; Bengal, W. Deforestation in Social Context: A Case Study of Puruliya Deforestation in Social Context: A Case Study of Puruliya District in West Bengal, India. Res. World 2020, 5, 114. [Google Scholar]
- Duckstein, L.; Opricovic, S. Multiobjective Optimization in River Basin Development. Water Resour. Res. 1980, 16, 14–20. [Google Scholar] [CrossRef]
- Paul, S.; Roy, D. Geospatial Modeling and Analysis of Groundwater Stress-Prone Areas Using GIS-Based TOPSIS, VIKOR, and EDAS Techniques in Murshidabad District, India. Model. Earth Syst. Environ. 2024, 10, 121–141. [Google Scholar] [CrossRef]
- Kumar, B.; Roy, S.; Singh, K.U.; Pandey, S.K.; Kumar, A.; Sinha, A.; Shukla, S.; Shah, M.A.; Rasool, A. A Static Machine Learning Based Evaluation Method for Usability and Security Analysis in E-Commerce Website. IEEE Access 2023, 11, 40488–40510. [Google Scholar] [CrossRef]
- Arnold, J.G.; Srinivasan, R.; Muttiah, R.S.; Williams, J.R. Large Area Hydrologic Modeling and Assessment Part I: Model Development. J. Am. Water Resour. Assoc. 1998, 34, 73–89. [Google Scholar] [CrossRef]
- Gassman, P.W.; Reyes, M.R.; Green, C.H.; Arnold, J.G. The Soil and Water Assessment Tool: Historical Development, Applications, and Future Research Directions. Trans. ASABE 2007, 50, 1211–1250. [Google Scholar] [CrossRef]
- Bera, A.; Baranval, N.K.; Kumar, R.; Pal, S.K. Groundwater Drought Risk Assessment in the Semi-Arid Kansai River Basin, West Bengal, India Using SWAT and Machine Learning Models. Groundw. Sustain. Dev. 2024, 26, 101254. [Google Scholar] [CrossRef]
- USDA SCS. SCS National Engineering Handbook, Section 4: Hydrology; USDA SCS: Washington, DC, USA, 1985.
- Al Khoury, I.; Boithias, L.; Labat, D. A Review of the Application of the Soil and Water Assessment Tool (SWAT) in Karst Watersheds. Water 2023, 15, 954. [Google Scholar] [CrossRef]
- Alexandris, S.; Stricevic, R.; Petkovic, S. Comparative Analysis of Reference Evapotranspiration from the Surface of Rainfed Grass in Central Serbia, Calculated by Six Empirical Methods against the penman-monteith formula. Eur. Water 2008, 21, 17–28. [Google Scholar]
- Abbaspour, K.C.; Rouholahnejad, E.; Vaghefi, S.; Srinivasan, R.; Yang, H.; Kløve, B. A Continental-Scale Hydrology and Water Quality Model for Europe: Calibration and Uncertainty of a High-Resolution Large-Scale SWAT Model. J. Hydrol. 2015, 524, 733–752. [Google Scholar] [CrossRef]
- Olaoye, I.A.; Confesor Jr, R.B.; Ortiz, J.D. Impact of Seasonal Variation in Climate on Water Quality of Old Woman Creek Watershed Ohio Using SWAT. Climate 2021, 9, 50. [Google Scholar] [CrossRef]
- Arabameri, A.; Pradhan, B.; Pourghasemi, H.R.; Rezaei, K. Identification of Erosion-Prone Areas Using Different Multi-Criteria Decision-Making Techniques and Gis. Geomat. Nat. Hazards Risk 2018, 9, 1129–1155. [Google Scholar] [CrossRef]
- Han, Z.; Huang, S.; Huang, Q.; Leng, G.; Wang, H.; Bai, Q.; Zhao, J.; Ma, L.; Wang, L.; Du, M. Propagation Dynamics from Meteorological to Groundwater Drought and Their Possible Influence Factors. J. Hydrol. 2019, 578, 124102. [Google Scholar] [CrossRef]
- Zhang, N.; He, H.M.; Zhang, S.F.; Jiang, X.H.; Xia, Z.Q.; Huang, F. Influence of Reservoir Operation in the Upper Reaches of the Yangtze River (China) on the Inflow and Outflow Regime of the TGR-Based on the Improved SWAT Model. Water Resour. Manag. 2012, 26, 691–705. [Google Scholar] [CrossRef]
- Daggupati, P.; Pai, N.; Ale, S.; Douglas-Mankin, K.R.; Zeckoski, R.W.; Jeong, J.; Parajuli, P.B.; Saraswat, D.; Youssef, M.A. A Recommended Calibration and Validation Strategy for Hydrologic and Water Quality Models. Trans. ASABE 2015, 58, 1705–1719. [Google Scholar]
- Sreedevi, P.D.; Owais, S.; Khan, H.H.; Ahmed, S. Morphometric Analysis of a Watershed of South India Using SRTM Data and GIS. J. Geol. Soc. India 2009, 73, 543–552. [Google Scholar] [CrossRef]
- Horton, R.E. Erosional Development of Streams and Their Drainage Basins; Hydrophysical Approach to Quantitative Morphology. Geol. Soc. Am. Bull. 1945, 56, 275–370. [Google Scholar] [CrossRef]
- Chorley, R.; Horton, R.E. 1945: Erosional Development of Streams and Their Drainage Basins: Hydrophysical Approach to Quantitative Morphology. Bulletin of the Geological Society of America 56, 2 75-370. Prog. Phys. Geogr. 1995, 19, 533–554. [Google Scholar] [CrossRef]
- Schumm, S.A. Evolution of Drainage Systems and Slopes in Badlands at Perth Amboy, New Jersey. GSA Bull. 1956, 67, 597–646. [Google Scholar] [CrossRef]
- Shekar, P.R.; Mathew, A. Evaluation of Morphometric and Hypsometric Analysis of the Bagh River Basin Using Remote Sensing and Geographic Information System Techniques. Energy Nexus 2022, 7, 100104. [Google Scholar] [CrossRef]
- Smith, G.-H. The Relative Relief of Ohio. Geogr. Rev. 1935, 25, 272. [Google Scholar] [CrossRef]
- Magesh, N.S.; Jitheshlal, K.V.; Chandrasekar, N.; Jini, K.V. Geographical Information System-Based Morphometric Analysis of Bharathapuzha River Basin, Kerala, India. Appl. Water Sci. 2013, 3, 467–477. [Google Scholar] [CrossRef]
- Sharma, N.K.; Singh, R.J.; Mandal, D.; Kumar, A.; Alam, N.M.; Keesstra, S. Increasing Farmer’s Income and Reducing Soil Erosion Using Intercropping in Rainfed Maize-Wheat Rotation of Himalaya, India. Agric. Ecosyst. Environ. 2017, 247, 43–53. [Google Scholar] [CrossRef]
- Bera, A.; Mukhopadhyay, B.P.; Barua, S. Delineation of Groundwater Potential Zones in Karha River Basin, Maharashtra, India, Using AHP and Geospatial Techniques. Arab. J. Geosci. 2020, 13, 693. [Google Scholar] [CrossRef]
- Hellwig, J.; de Graaf, I.E.M.; Weiler, M.; Stahl, K. Large-Scale Assessment of Delayed Groundwater Responses to Drought. Water Resour. Res. 2020, 56, e2019WR025441. [Google Scholar] [CrossRef]
- Ebrahim, G.Y.; Villholth, K.G. Estimating Shallow Groundwater Availability in Small Catchments Using Streamflow Recession and Instream Flow Requirements of Rivers in South Africa. J. Hydrol. 2016, 541, 754–765. [Google Scholar] [CrossRef]
- Bhattacharya, R.K.; Chatterjee, N.D.; Das, K. Sub-Basin Prioritization for Assessment of Soil Erosion Susceptibility in Kangsabati, a Plateau Basin: A Comparison between MCDM and SWAT Models. Sci. Total Environ. 2020, 734, 139474. [Google Scholar] [CrossRef] [PubMed]
- Ezzeldin, R.; Abd-Elmaboud, M.E. Modeling Flow Resistance and Geometry of Dunes Bed Form in Alluvial Channels Using Hybrid RANN–AHA and GEP Models. Int. J. Sediment Res. 2024, 39, 885–902. [Google Scholar] [CrossRef]
- Rehman, A.; Xue, L.; Islam, F.; Ahmed, N.; Qaysi, S.; Liu, S.; Alarifi, N.; Youssef, Y.M.; Abd-Elmaboud, M.E. Unveiling Groundwater Potential in Hangu District, Pakistan: A GIS-Driven Bivariate Modeling and Remote Sensing Approach for Achieving SDGs. Water 2024, 16, 3317. [Google Scholar] [CrossRef]
- Kafy, A.; Altuwaijri, H.A. Eco-climatological modeling approach for exploring spatiotemporal dynamics of ecosystem service values in response to land use and land cover changes in Riyadh, Saudi Arabia. Theor Appl Climatol. 2024, 155, 9497–9516. [Google Scholar] [CrossRef]











| Data | Purpose | Resolution/Scale | Year | Source |
|---|---|---|---|---|
| Landsat-9 | LULC | 30 m | Early April 2024 | (http://earthexplorer.usgs.gov/, accessed on 25 August 2024) |
| SRTM-DEM | Slope | 30 m | Early April 2024 | (http://earthexplorer.usgs.gov/, accessed on 25 August 2024) |
| Toposheet | Watershed delineation | 1:250,000 | 1961 | Survey Of India (SOI), Kolkata |
| Meteorological data | Rainfall, temperature, relative humidity, solar radiation, wind velocity | 0.5° × 0.625° | 1984–2023 | NASA POWER dataset, (https://power.larc.nasa.gov/data-access-viewer/, accessed on 25 August 2024) |
| SOIL | Soil texture | 1:250,000 | 2020 | NBSS and LUP, Kolkata and (https://swat.tamu.edu/data/india-dataset/, accessed on 25 August 2024) |
| Geomorphometric Units | Formula | Significance |
|---|---|---|
| Linear Parameters | ||
| Stream Order (U) | Hierarchical rank | It indicates the hierarchical complexity and branching pattern of the stream network within a basin. Higher orders suggest more developed drainage systems [8]. |
| Stream Number (Nu) | Nu1 + Nu2…. + Nun | Represents the total count of streams in each order, reflecting the overall drainage network density and development [87]. |
| Stream Length (Lu) | Lu1 + Lu2…. + Lun | Measures the total length of streams in each order, indicating the extent of the drainage network and potential for water transport [88]. |
| Mean Stream Length (Lsm) | Lu/Nu | Represents the average length of streams in each order, providing insights into the typical stream segment sizes within the basin [8]. |
| Stream Length Ratio (Lur) | Lu/Lu − 1 | Indicates how stream lengths change between successive stream orders, reflecting basin geometry and drainage pattern development [88]. |
| Bifurcation Ratio (Rb) | Lu/Lu + 1 | Measures the rate of stream branching, indicating the geological structure’s influence on drainage patterns and flood response [87]. |
| Areal Parameters | ||
| Drainage Density (DD) | Lu/A | Indicates the length of streams per unit area, reflecting erosion susceptibility, surface runoff potential, and landscape dissection [88]. |
| Drainage Frequency (DF) | ∑Nu/A | Represents the number of streams per unit area, indicating the basin’s texture and its influence on runoff generation [89]. |
| Drainage Intensity (DI) | DF/DD | Combines drainage density and frequency, indicating the basin’s capacity to generate streams and its overall drainage efficiency [90]. |
| Infiltration Number (IN) | DD × DF | Relates drainage density to stream frequency, indicating the basin’s infiltration characteristics and runoff potential [90]. |
| Relief Parameters | ||
| Relief (R) | H − h | Measures the overall elevation range in the basin, indicating the potential energy available for erosion and sediment transport [8]. |
| Ruggedness Number (RN) | (R × DD)/1000 | Combines relief and drainage density, indicating the structural complexity of the terrain and its susceptibility to erosion [89]. |
| Relative Relief (RR) | H/P | Relates relief to basin perimeter, providing a normalized measure of basin steepness and its influence on runoff velocity [91]. |
| Slope (Sb) | (H − h)/L | Indicates the average steepness of the basin, influencing runoff velocity, erosion potential, and LULC suitability. |
| Geomorphometric Units | SW1 | SW2 | SW3 | SW4 | SW5 |
|---|---|---|---|---|---|
| Total no. of stream order | 253 | 142 | 162 | 226 | 64 |
| Number of stream orders: 1 | 218 | 116 | 144 | 184 | 64 |
| Number of stream orders: 2 | 21 | 14 | 12 | 38 | 7 |
| Number of stream orders: 3 | 12 | 8 | 4 | 4 | 6 |
| Number of stream orders: 4 | 2 | 3 | 2 | - | 1 |
| Number of stream orders: 5 | - | 1 | - | - | - |
| Length of stream order 1 in m. | 156,230.22 | 74,702.34 | 142,732.7 | 97,453.70 | 49,216.74 |
| Length of stream order 2 in m. | 90,510.7 | 60,722.49 | 63,307.65 | 34,754.41 | 29,937.96 |
| Length of stream order 3 in m. | 42,629.66 | 19,355.32 | 28,420.07 | 49,645.96 | 13,038.89 |
| Length of stream order 4 in m. | 33,882.99 | 15,886.19 | 27,016.39 | - | 7875.48 |
| Length of stream order 5 in m. | - | 4314.89 | - | - | - |
| Total length of streams in m. | 323,253.60 | 174,981.26 | 261,476.89 | 181,854.08 | 100,069.08 |
| Average bifurcation ratio | 6.04 | 3.92 | 4.8 | 7.17 | 5.43 |
| Basin length in mt. | 31,520 | 22,061.1 | 30,563.24 | 39,791.9 | 14,904.21 |
| Main channel length in m. | 33,882 | 3214.8 | 40,557.25 | 13,000 | 23,496.81 |
| Area in square-km | 394.87 | 194.60 | 413.33 | 308.08 | 161.00 |
| Perimeter | 202.7 | 100.87 | 153.71 | 161.14 | 94.14 |
| Drainage density in | 3.20 | 5.33 | 3.44 | 3.0 | 3.15 |
| Drainage frequency | 37 | 18 | 23 | 42 | 21 |
| Infiltration number | 92 | 69 | 58 | 78 | 51 |
| Drainage intensity | 11.6 | 3.4 | 6.7 | 14 | 6.7 |
| Relative relief | 303 | 257 | 260 | 286 | 254 |
| Ruggedness number | 1.2 | 2.0 | 0.2 | 0.3 | 0.4 |
| Sub Watershed | Evapotranspiration (Et) | Soil Water Content (SWC) | Surface Runoff (Sr) | Groundwater Recharge (GR) | Water Yield (Wy) | Lateral Flow (LF) |
|---|---|---|---|---|---|---|
| SW1 | 349.6 | 1355.8 | 327 | 644.3 | 1012.9 | 6.6 |
| SW2 | 354.4 | 1296.8 | 275.7 | 644.4 | 1008 | 52.9 |
| SW3 | 368.2 | 1326.5 | 323.5 | 630 | 994.3 | 6.6 |
| SW4 | 375.4 | 1351.8 | 293 | 633.7 | 966.9 | 5.8 |
| SW5 | 376.4 | 1351.9 | 293 | 632.1 | 965.9 | 6.5 |
| Sub-Watershed | Et | SWC | Sr | GR | Wy | LF |
|---|---|---|---|---|---|---|
| SW1 | 349.6 | 1355.8 | 327 | 644.3 | 1012.9 | 6.6 |
| SW2 | 354.4 | 1296.8 | 275.7 | 644.4 | 1008 | 52.9 |
| SW3 | 368.2 | 1326.5 | 323.5 | 630 | 994.3 | 6.6 |
| SW4 | 375.4 | 1351.8 | 293 | 633.7 | 966.9 | 5.8 |
| SW5 | 376.4 | 1351.9 | 293 | 632.1 | 965.9 | 6.5 |
| Sub-Watershed | DD | RR | DI | DF | RN | IN |
| SW1 | 3.2 | 303 | 11.6 | 37 | 1.2 | 92 |
| SW2 | 5.3 | 257 | 3.4 | 18 | 2 | 69 |
| SW3 | 3.4 | 260 | 6.7 | 23 | 0.2 | 58 |
| SW4 | 3 | 286 | 14 | 42 | 0.3 | 78 |
| SW5 | 3.2 | 254 | 6.7 | 21 | 0.4 | 51 |
| Sub-Watershed | Et | SWC | Sr | GR | Wy | LF |
|---|---|---|---|---|---|---|
| SW1 | 1 | 1 | 1 | 0.993 | 1 | 0.017 |
| SW2 | 0.821 | 0 | 0 | 1 | 0.896 | 1 |
| SW3 | 0.306 | 0.503 | 0.932 | 0 | 0.604 | 0.017 |
| SW4 | 0.037 | 0.932 | 0.337 | 0.257 | 0.021 | 0 |
| SW5 | 0 | 0.934 | 0.337 | 0.146 | 0 | 0.0149 |
| Sub-Watershed | DD | RR | DI | DF | RN | IN |
| SW1 | 0.087 | 1 | 0.226 | 0.208 | 0.556 | 1 |
| SW2 | 1 | 0.061 | 1 | 1 | 1 | 0.439 |
| SW3 | 0.174 | 0.122 | 0.689 | 0.792 | 0 | 0.171 |
| SW4 | 0 | 0.653 | 0 | 0 | 0.0556 | 0.659 |
| SW5 | 0.08 | 0 | 0.689 | 0.875 | 0.111 | 0 |
| Sub-Watershed | Si | Ri | Rank | |
|---|---|---|---|---|
| SW1 | 8.08 | 1 | 0.98 | 4 |
| SW2 | 8.21 | 1 | 1 | 5 |
| SW3 | 4.3 | 0.931 | 0.12 | 3 |
| SW4 | 2.95 | 0.932 | 0.003 | 1 |
| SW5 | 3.19 | 0.933 | 0.03 | 2 |
Disclaimer/Publisher’s Note: The statements, opinions and data contained in all publications are solely those of the individual author(s) and contributor(s) and not of MDPI and/or the editor(s). MDPI and/or the editor(s) disclaim responsibility for any injury to people or property resulting from any ideas, methods, instructions or products referred to in the content. |
© 2025 by the authors. Licensee MDPI, Basel, Switzerland. This article is an open access article distributed under the terms and conditions of the Creative Commons Attribution (CC BY) license (https://creativecommons.org/licenses/by/4.0/).
Share and Cite
Halder, S.; Banerjee, S.; Youssef, Y.M.; Chandel, A.; Alarifi, N.; Bhandari, G.; Abd-Elmaboud, M.E. Ground–Surface Water Assessment for Agricultural Land Prioritization in the Upper Kansai Basin, India: An Integrated SWAT-VIKOR Framework Approach. Water 2025, 17, 880. https://doi.org/10.3390/w17060880
Halder S, Banerjee S, Youssef YM, Chandel A, Alarifi N, Bhandari G, Abd-Elmaboud ME. Ground–Surface Water Assessment for Agricultural Land Prioritization in the Upper Kansai Basin, India: An Integrated SWAT-VIKOR Framework Approach. Water. 2025; 17(6):880. https://doi.org/10.3390/w17060880
Chicago/Turabian StyleHalder, Sudipto, Santanu Banerjee, Youssef M. Youssef, Abhilash Chandel, Nassir Alarifi, Gupinath Bhandari, and Mahmoud E. Abd-Elmaboud. 2025. "Ground–Surface Water Assessment for Agricultural Land Prioritization in the Upper Kansai Basin, India: An Integrated SWAT-VIKOR Framework Approach" Water 17, no. 6: 880. https://doi.org/10.3390/w17060880
APA StyleHalder, S., Banerjee, S., Youssef, Y. M., Chandel, A., Alarifi, N., Bhandari, G., & Abd-Elmaboud, M. E. (2025). Ground–Surface Water Assessment for Agricultural Land Prioritization in the Upper Kansai Basin, India: An Integrated SWAT-VIKOR Framework Approach. Water, 17(6), 880. https://doi.org/10.3390/w17060880

