Global Bibliometric Analysis of Research on the Application of Unconventional Water in Agricultural Irrigation
Abstract
1. Introduction
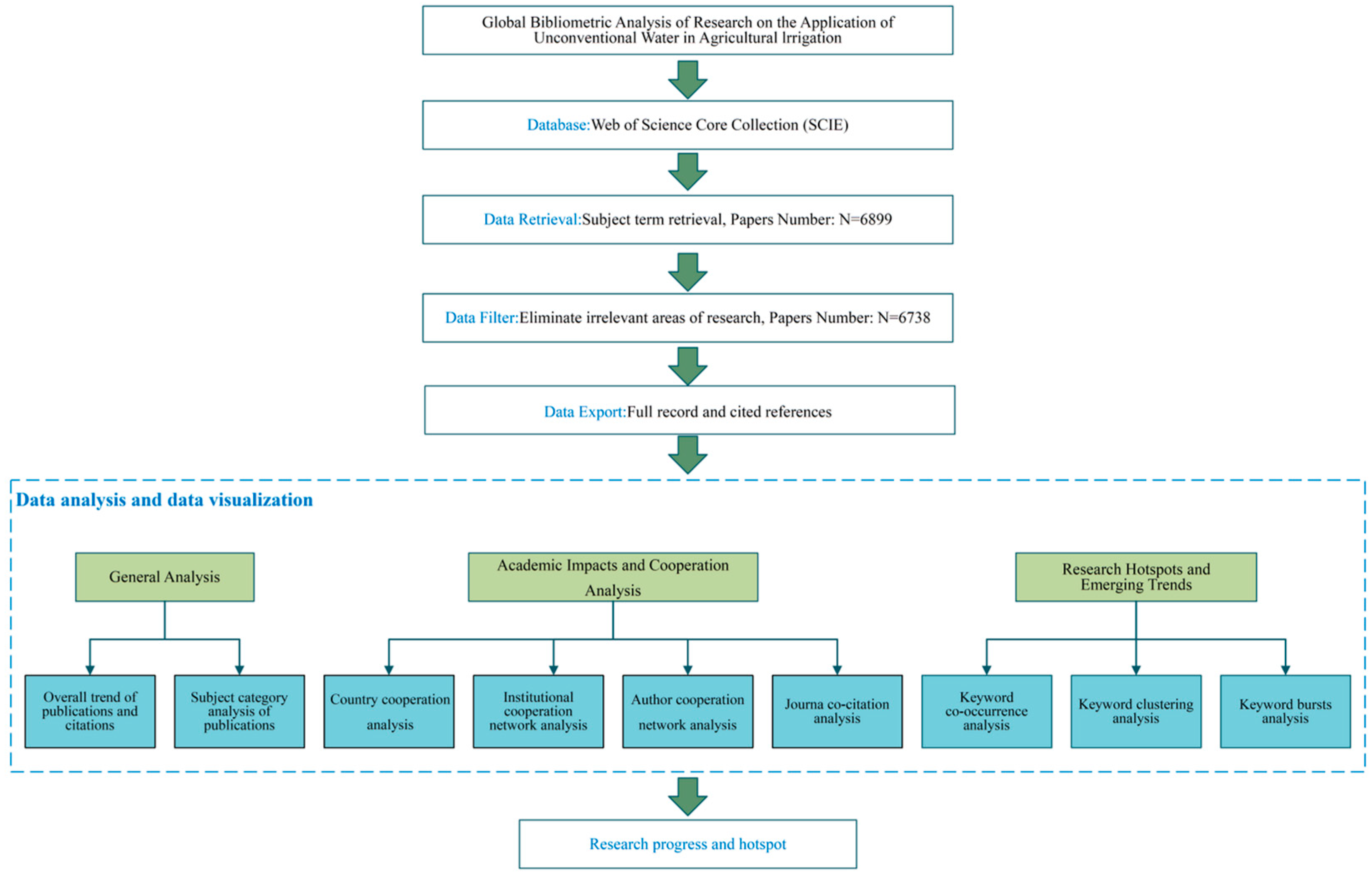
2. Materials and Methods
2.1. Data Sources
2.2. Research Methods
3. Results
3.1. General Analysis
3.1.1. Overall Trend of Publications and Citations
3.1.2. Subject Category Analysis of Publications
3.2. Academic Impacts and Cooperation Analysis
3.2.1. Country Influence and Cooperation Analysis
3.2.2. Institutional Cooperation Network Analysis
3.2.3. Author Cooperation Network Analysis
3.2.4. Journal Co-Citation Analysis
3.3. Research Hotspots and Emerging Trends
3.3.1. Keyword Co-Occurrence Analysis
3.3.2. Keyword Clustering Analysis
3.3.3. Keyword Bursts Analysis
4. Discussion
5. Conclusions
- (1)
- According to the keyword analysis results, the research on the migration and transformation of traditional pollutants, such as soluble salt and heavy metals, in soil, crops, and groundwater under unconventional water irrigation and their impacts has achieved a lot after years of continuous development, but its mechanism needs to be further explored.
- (2)
- Most research in the field of UWAI focuses on traditional contaminants (e.g., salt, heavy metals, pharmaceuticals, etc.), and the research on emerging contaminants (e.g., microplastics) and pathogenic microorganisms is not sufficiently comprehensive and should be enhanced.
- (3)
- Inappropriate unconventional water irrigation extends the negative impacts of water environment risks further, increases human health and food safety risks, and increases the complexity of risk control. Risk control of unconventional water irrigation should be strengthened in the future, especially the identification and control of risk factors. Interdisciplinary and holistic research on unconventional water irrigation should be further strengthened. Water quality control, irrigation management, and risk monitoring should be combined to form an integrated risk control system.
- (4)
- There is an imbalance in the development of the UWAI field, and the more influential countries are mostly developed countries, which benefit from superior cooperation, exchanges, and opportunities for scientific advancement, thereby widening the gap between them and poorer countries. This disparity is particularly problematic for impoverished regions in arid areas, where the need for safe agricultural utilization technology of unconventional water resources is more urgent. To address this issue, it is recommended that relevant international organizations strengthen their cooperation and exchanges with these less advantaged countries in future initiatives.
- (5)
- At present, there is no unified international standard for unconventional water agricultural irrigation, and the policies of various countries are greatly influenced by their national conditions and geographical landforms, while developing countries and less developed areas lack relevant policy support [124,125,126,127,128]. In the future, cooperation and exchanges between countries should be promoted to facilitate the formation of unified international standards and guidelines.
Author Contributions
Funding
Conflicts of Interest
References
- UN-Water. Water and climate change. In The United Nations World Water Development Report; UN-Water: Geneva, Switzerland, 2020. [Google Scholar]
- Özerol, G.; Bressers, H.; Coenen, F. Irrigated agriculture and environmental sustainability: An alignment perspective. Environ. Sci. Policy 2012, 23, 57–67. [Google Scholar] [CrossRef]
- Koech, R.; Langat, P. Improving irrigation water use efficiency: A review of advances, challenges and opportunities in the Australian context. Water 2018, 10, 1771. [Google Scholar] [CrossRef]
- Li, Y. Water saving irrigation in China. Irrig. Drain. J. Int. Comm. Irrig. Drain. 2006, 55, 327–336. [Google Scholar] [CrossRef]
- Deng, X.-P.; Shan, L.; Zhang, H.; Turner, N.C. Improving agricultural water use efficiency in arid and semiarid areas of China. Agric. Water Manag. 2006, 80, 23–40. [Google Scholar] [CrossRef]
- Rzayev, M.A. Problems of water protection against adverse impact of irrigated agriculture and approaches to their solution in arid zones. Water Resour. 2017, 44, 158–166. [Google Scholar] [CrossRef]
- Yuan, T.; He, B. Research and Application of Water Resources Carrying Capacity in Arid Area. Res. Soil Water Conserv. 2007, 14, 341–342. [Google Scholar]
- Sowers, J.; Vengosh, A.; Weinthal, E. Climate change, water resources, and the politics of adaptation in the Middle East and North Africa. Clim. Chang. 2011, 104, 599–627. [Google Scholar] [CrossRef]
- Assaf, H.; Mohsen, M.S. Overview of sustainable water management in the MENA green industries. Desalination Water Treat. 2017, 79, 87–92. [Google Scholar] [CrossRef]
- Al-Salem, S.S. Overview of the water and wastewater reuse crisis in the Eastern Mediterranean Region. Eastern Mediterr. Health J. 2001, 76, 1056–1060. [Google Scholar] [CrossRef]
- Berti Suman, A.; García-Herrero, L.; Lavrnić, S.; Sole, M.C.; Toscano, A.; Vittuari, M. The advent of EU water reuse regulation in the Mediterranean region: Policy and legislative adaptation to address non-conventional water resources utilization in agriculture. Water Int. 2023, 48, 839–860. [Google Scholar] [CrossRef]
- Hamdy, A.; Abu-Zeid, M.; Lacirignola, C. Water Crisis in the Mediterranean: Agricultural Water Demand Management. Water Int. 1995, 20, 176–187. [Google Scholar] [CrossRef]
- Hu, Y.; Wu, W. Review and Development Strategy of Irrigation with Unconventional Water Resources in China. Chin. J. Eng. Sci. 2018, 20, 69. [Google Scholar]
- Da-fub, W. Some studies on unconventional water resources utilization in agriculture. J. Water Resour. Water Eng. 2008, 19, 24–27. [Google Scholar]
- Haq, M.A.; Khan, M.Y. Crop Water Requirements with Changing Climate in an Arid Region of Saudi Arabia. Sustainability 2022, 14, 13554. [Google Scholar] [CrossRef]
- Magaritz, M.; Nadler, A.; Kafri, U.; Arad, A. Hydrogeochemistry of continental brackish waters in the southern Coastal Plain, Israel. Chem. Geol. 1984, 42, 159–176. [Google Scholar] [CrossRef]
- Tian, Y.; Zheng, Y.; Wu, B.; Wu, X.; Liu, J.; Zheng, C. Modeling surface water-groundwater interaction in arid and semi-arid regions with intensive agriculture. Environ. Model. Softw. 2015, 63, 170–184. [Google Scholar] [CrossRef]
- Yannopoulos, S.; Antoniou, G.; Kaiafa-Saropoulou, M.; Angelakis, A.N. Historical development of rainwater harvesting and use in Hellas: A preliminary review. Water Supply 2016, 17, 1022–1034. [Google Scholar] [CrossRef]
- Parsons, L.; York, D.; Sheikh, B.; Holden, R. Reclaimed Water as an Alternative Water Source for Crop Irrigation. HortScience 2010, 45, 1626–1629. [Google Scholar] [CrossRef]
- Icekson-Tal, N.; Avraham, O.; Sack, J.; Cikurel, H. Water reuse in Israel—The Dan Region Project: Evaluation of water quality and reliability of plant’s operation. Water Sci. Technol. Water Supply 2003, 3, 231–237. [Google Scholar] [CrossRef]
- Aria, M.; Cuccurullo, C. bibliometrix: An R-tool for comprehensive science mapping analysis. J. Informetr. 2017, 11, 959–975. [Google Scholar] [CrossRef]
- Chen, C. CiteSpace II: Detecting and visualizing emerging trends and transient patterns in scientific literature. J. Am. Soc. Inf. Sci. Technol. 2006, 57, 359–377. [Google Scholar] [CrossRef]
- Hood, W.; Wilson, C. The Literature of Bibliometrics, Scientometrics, and Informetrics. Scientometrics 2001, 52, 291–314. [Google Scholar] [CrossRef]
- Ouyang, W.; Wang, Y.; Lin, C.; He, M.; Hao, F.; Liu, H.; Zhu, W. Heavy metal loss from agricultural watershed to aquatic system: A scientometrics review. Sci. Total Environ. 2018, 637, 208–220. [Google Scholar] [CrossRef] [PubMed]
- Pan, X.; Yan, E.; Cui, M.; Hua, W. Examining the usage, citation, and diffusion patterns of bibliometric mapping software: A comparative study of three tools. J. Informetr. 2018, 12, 481–493. [Google Scholar] [CrossRef]
- Xiang, C.; Wang, Y.; Liu, H. A scientometrics review on nonpoint source pollution research. Ecol. Eng. 2017, 99, 400–408. [Google Scholar] [CrossRef]
- Qin, X.N.; Lu, X.L.; Wu, C.Y. The Knowledge Mapping of Domestic Ecological Security Research—Bibliometric Analysis Based on Citespace. Acta Ecol. Sin. 2014, 34, 3693–3703. [Google Scholar]
- Long, H.; Zhang, Y.; Ma, L.; Tu, S. Land Use Transitions: Progress, Challenges and Prospects. Land 2021, 10, 903. [Google Scholar] [CrossRef]
- Wu, P.; Wang, Z.; Wang, H.; Bolan, N.S.; Wang, Y.; Chen, W. Visualizing the emerging trends of biochar research and applications in 2019: A scientometric analysis and review. Biochar 2020, 2, 135–150. [Google Scholar] [CrossRef]
- Mmolawa, K.; Or, D. Root zone solute dynamics under drip irrigation: A review. Plant Soil 2000, 222, 163–190. [Google Scholar] [CrossRef]
- Munns, R. Comparative physiology of salt and water stress. Plant Cell Environ. 2002, 25, 239–250. [Google Scholar] [CrossRef]
- Chaves, M.; Flexas, J.; Pinheiro, C. Photosynthesis Under Drought and Salt Stress: Regulation Mechanisms from Whole Plant to Cell. Ann. Bot. 2008, 103, 551–560. [Google Scholar] [CrossRef] [PubMed]
- Wang, W.; Vinocur, B.; Altman, A. Plant responses to drought, salinity and extreme temperatures: Towards genetic engineering for stress tolerance. Planta 2003, 218, 1–14. [Google Scholar] [CrossRef]
- Zhu, J.-K. Plant salt tolerance. Trends Plant Sci. 2001, 6, 66–71. [Google Scholar] [CrossRef] [PubMed]
- Ashraf, M.; Harris, P.J.C. Potential biochemical indicators of salinity tolerance in plants. Plant Sci. 2004, 166, 3–16. [Google Scholar] [CrossRef]
- Stillwell, A.; Sanders, K.; Osborne, R.; Greene, D.; Pedersen, D.; Webber, M. An integrated energy, carbon, water, and economic analysis of reclaimed water use in urban settings: A case study of Austin, Texas. J. Water Reuse Desalin. 2011, 1, 208–223. [Google Scholar] [CrossRef]
- Malinowski Patricia, A.; Stillwell Ashlynn, S.; Wu Jy, S.; Schwarz Peter, M. Energy-Water Nexus: Potential Energy Savings and Implications for Sustainable Integrated Water Management in Urban Areas from Rainwater Harvesting and Gray-Water Reuse. J. Water Resour. Plan. Manag. 2015, 141, A4015003. [Google Scholar] [CrossRef]
- Smith, B. Re-thinking wastewater landscapes: Combining innovative strategies to address tomorrow’s urban wastewater treatment challenges. Water Sci. Technol. A J. Int. Assoc. Water Pollut. Res. 2009, 60, 1465–1473. [Google Scholar] [CrossRef] [PubMed]
- Sridhara Chary, N.; Kamala, C.T.; Samuel Suman Raj, D. Assessing risk of heavy metals from consuming food grown on sewage irrigated soils and food chain transfer. Ecotoxicol. Environ. Saf. 2008, 69, 513–524. [Google Scholar] [CrossRef] [PubMed]
- Arora, M.; Kiran, B.; Rani, S.; Rani, A.; Kaur, B.; Mittal, N. Heavy metal accumulation in vegetables irrigated with water from different sources. Food Chem. 2008, 111, 811–815. [Google Scholar] [CrossRef]
- Cheng, S. Heavy metal pollution in China: Origin, pattern and control. Environ. Sci. Pollut. Res. 2003, 10, 192–198. [Google Scholar] [CrossRef]
- Toze, S. Reuse of effluent water—Benefits and risks. Agric. Water Manag. 2006, 80, 147–159. [Google Scholar] [CrossRef]
- Dias, E.; Petit, C. Towards the use of metal-organic frameworks for water reuse: A review of the recent advances in the field of organic pollutants removal and degradation and the next steps in the field. J. Mater. Chem. A 2015, 3, 22484–22506. [Google Scholar] [CrossRef]
- Michael, I.; Rizzo, L.; McArdell, C.S.; Manaia, C.M.; Merlin, C.; Schwartz, T.; Dagot, C.; Fatta-Kassinos, D. Urban wastewater treatment plants as hotspots for the release of antibiotics in the environment: A review. Water Res. 2013, 47, 957–995. [Google Scholar] [CrossRef]
- Järup, L. Hazards of heavy metal contamination. Br. Med. Bull. 2003, 68, 167–182. [Google Scholar] [CrossRef]
- Nagajyoti, P.C.; Lee, K.D.; Sreekanth, T.V.M. Heavy metals, occurrence and toxicity for plants: A review. Environ. Chem. Lett. 2010, 8, 199–216. [Google Scholar] [CrossRef]
- Ali, H.; Khan, E.; Sajad, M.A. Phytoremediation of heavy metals—Concepts and applications. Chemosphere 2013, 91, 869–881. [Google Scholar] [CrossRef] [PubMed]
- Fu, F.; Wang, Q. Removal of heavy metal ions from wastewaters: A review. J. Environ. Manag. 2011, 92, 407–418. [Google Scholar] [CrossRef] [PubMed]
- Rattan, R.K.; Datta, S.P.; Chhonkar, P.K.; Suribabu, K.; Singh, A.K. Long-term impact of irrigation with sewage effluents on heavy metal content in soils, crops and groundwater—A case study. Agric. Ecosyst. Environ. 2005, 109, 310–322. [Google Scholar] [CrossRef]
- El-Mowelhi, N.M.; Soliman, S.; Barbary, S.; El-Shahawy, M.I. Agronomic aspects and environmental impact of reusing marginal water in irrigation: A case study from Egypt. Water Sci. Technol. A J. Int. Assoc. Water Pollut. Res. 2006, 53, 229–237. [Google Scholar] [CrossRef]
- Xue, Z.-J.; Liu, S.-Q.; Liu, Y.-L.; Yan, Y.-L. Health risk assessment of heavy metals for edible parts of vegetables grown in sewage-irrigated soils in suburbs of Baoding City, China. Environ. Monit. Assess. 2012, 184, 3503–3513. [Google Scholar] [CrossRef]
- Ternes, T.A.; Bonerz, M.; Herrmann, N.; Teiser, B.; Andersen, H.R. Irrigation of treated wastewater in Braunschweig, Germany: An option to remove pharmaceuticals and musk fragrances. Chemosphere 2007, 66, 894–904. [Google Scholar] [CrossRef]
- Yu, J.T.; Bouwer, E.J.; Coelhan, M. Occurrence and biodegradability studies of selected pharmaceuticals and personal care products in sewage effluent. Agric. Water Manag. 2006, 86, 72–80. [Google Scholar] [CrossRef]
- Liu, J.-L.; Wong, M.-H. Pharmaceuticals and personal care products (PPCPs): A review on environmental contamination in China. Environ. Int. 2013, 59, 208–224. [Google Scholar] [CrossRef] [PubMed]
- Christou, A.; Agüera, A.; Bayona, J.M.; Cytryn, E.; Fotopoulos, V.; Lambropoulou, D.; Manaia, C.M.; Michael, C.; Revitt, M.; Schröder, P.; et al. The potential implications of reclaimed wastewater reuse for irrigation on the agricultural environment: The knowns and unknowns of the fate of antibiotics and antibiotic resistant bacteria and resistance genes—A review. Water Res. 2017, 123, 448–467. [Google Scholar] [CrossRef] [PubMed]
- Wu, C.; Spongberg, A.; Witter, J.; Fang, M.; Czajkowski, K. Uptake of Pharmaceutical and Personal Care Products by Soybean Plants from Soils Applied with Biosolids and Irrigated with Contaminated Water. Environ. Sci. Technol. 2010, 44, 6157–6161. [Google Scholar] [CrossRef] [PubMed]
- Macherius, A.; Eggen, T.; Lorenz, W.; Moeder, M.; Ondruschka, J.; Reemtsma, T. Metabolization of the Bacteriostatic Agent Triclosan in Edible Plants and its Consequences for Plant Uptake Assessment. Environ. Sci. Technol. 2012, 46, 10797–10804. [Google Scholar] [CrossRef] [PubMed]
- Müller, B.; Scheytt, T.; Asbrand, M.; Casas, A.M. Pharmaceuticals as indictors of sewage-influenced groundwater. Hydrogeol. J. 2012, 20, 1117–1129. [Google Scholar] [CrossRef]
- Yao, Y.; Gao, B.; Chen, H.; Jiang, L.; Inyang, M.; Zimmerman, A.R.; Cao, X.; Yang, L.; Xue, Y.; Li, H. Adsorption of sulfamethoxazole on biochar and its impact on reclaimed water irrigation. J. Hazard. Mater. 2012, 209–210, 408–413. [Google Scholar] [CrossRef] [PubMed]
- Calderón-Preciado, D.; Matamoros, V.; Savé, R.; Muñoz, P.; Biel, C.; Bayona, J.M. Uptake of microcontaminants by crops irrigated with reclaimed water and groundwater under real field greenhouse conditions. Environ. Sci. Pollut. Res. 2013, 20, 3629–3638. [Google Scholar] [CrossRef]
- Wang, Z.; Li, J.; Li, Y. Using Reclaimed Water for Agricultural and Landscape Irrigation in China: A Review. Irrig. Drain. 2017, 66, 672–686. [Google Scholar] [CrossRef]
- Li, F.-R.; Cook, S.; Geballe, G.; Burch, W., Jr. Rainwater Harvesting Agriculture: An Integrated System for Water Management on Rainfed Land in China’s Semiarid Areas. AMBIO A J. Hum. Environ. 2009, 29, 477–483. [Google Scholar] [CrossRef]
- Biazin, B.; Sterk, G.; Temesgen, M.; Abdulkedir, A.; Stroosnijder, L. Rainwater harvesting and management in rainfed agricultural systems in sub-Saharan Africa—A review. Phys. Chem. Earth Parts A/B/C 2012, 47–48, 139–151. [Google Scholar] [CrossRef]
- Bruins, H.J.; Evenari, M.; Nessler, U. Rainwater-harvesting agriculture for food production in arid zones: The challenge of the African famine. Appl. Geogr. 1986, 6, 13–32. [Google Scholar] [CrossRef]
- Oweis, T.; Hachum, A. Water harvesting and supplemental irrigation for improved water productivity of dry farming systems in West Asia and North Africa. Agric. Water Manag. 2006, 80, 57–73. [Google Scholar] [CrossRef]
- Ali, S.; Zhang, S.; Yue, T. Environmental and economic assessment of rainwater harvesting systems under five climatic conditions of Pakistan. J. Clean. Prod. 2020, 259, 120829. [Google Scholar] [CrossRef]
- Javaid, U.; Ahmad, S.R.; Abbas, S.; Javed, M.A.; Usman, M. Identification of potential sites for rainwater storage to enhance agricultural practices in kirthar mountain range. Pak. J. Agric. Sci. 2022, 59, 579–588. [Google Scholar]
- Zheng, X.; Sarwar, A.; Islam, F.; Majid, A.; Tariq, A.; Ali, M.; Gulzar, S.; Khan, M.I.; Sardar Ali, M.A.; Israr, M.; et al. Rainwater harvesting for agriculture development using multi-influence factor and fuzzy overlay techniques. Environ. Res. 2023, 238, 117189. [Google Scholar] [CrossRef] [PubMed]
- Zhong, Q.; Tong, D.; Crosson, C.; Zhang, Y. A GIS-based approach to assessing the capacity of rainwater harvesting for addressing outdoor irrigation. Landsc. Urban Plan. 2022, 223, 104416. [Google Scholar] [CrossRef]
- Grant, A.; McKinney, N.; Ries, R. An approach to quantifying rainwater harvesting potential using imagery, geographic information systems (GIS) and LiDAR data. Water Sci. Technol. Water Supply 2018, 18, 108–118. [Google Scholar] [CrossRef]
- Qi, F.; Fu, T.G.; Gao, H.; Liu, J.T. Review on Cadmium Pollution from Sewage Irrigation in Farmland Soil. J. Ecol. Rural Environ. 2022, 38, 10–20. [Google Scholar]
- Jung, K.; Lee, T.; Choi, B.G.; Hong, S. Rainwater Harvesting System for Contiunous Water Supply to the Regions with High Seasonal Rainfall Variations. Water Resour. Manag. 2015, 29, 961–972. [Google Scholar] [CrossRef]
- Du, J.R.; Zhang, X.; Feng, X.; Wu, Y.; Cheng, F.; Ali, M.E.A. Desalination of high salinity brackish water by an NF-RO hybrid system. Desalination 2020, 491, 114445. [Google Scholar] [CrossRef]
- Li, F.; Li, Y.; Zhou, X.; Yin, Z.; Liu, T.; Xin, Q. Modeling and analyzing supply-demand relationships of water resources in Xinjiang from a perspective of ecosystem services. J. Arid Land 2022, 14, 115–138. [Google Scholar] [CrossRef]
- Zhu, J.; Yang, M.; Sun, J.; Zhang, Z. Response of Water-Salt Migration to Brackish Water Irrigation with Different Irrigation Intervals and Sequences. Water 2019, 11, 2089. [Google Scholar] [CrossRef]
- Liu, C.; Cui, B.; Hu, C.; Wu, H.; Gao, F. Effects of mixed irrigation using brackish water with different salinities and reclaimed water on a soil-crop system. J. Water Reuse Desalin. 2021, 11, 632–648. [Google Scholar] [CrossRef]
- Liu, C.; Cui, B.; Hu, C.; Wu, H.; Gao, F. Effect of Mixed Irrigation of Brackish Water and Reclaimed Water on Soil Properties and Irrigation Effect Evaluation. J. Soil Water Conserv. 2022, 36, 255–262. [Google Scholar]
- He, Y. Advances in Soil Water-Salt Transport of Drip Irrigation Under Mulch with Saline Water. Chin. Agric. Sci. Bull. 2012, 28, 243–248. [Google Scholar]
- Bi, Y.-J.; Lv, P.-P.; Wang, Y.-M.; Su, R.-D.; Kong, X.-Y. Effect of brackish water drip irrigation on the growth of zucchini in greenhouse in North China. Fresenius Environ. Bull. 2020, 29, 11042–11048. [Google Scholar]
- Zheng, F.-L.; Yao, R.-J.; Yang, J.-S.; Wang, X.-P.; Cheng, Q.; Li, H.-Q. The effects of soil amendment with different materials on soil salt distribution and its ion composition under brackish-water drip irrigation. J. Irrig. Drain. 2020, 39, 60–71. [Google Scholar]
- Liu, C.; Cui, B.; Huang, P.; Hu, C.; Zhao, J.; Li, Z.; Wang, J. Silicon Improves Soil Environment and Promotes Crop Growth under Compound Irrigation via Brackish Water and Reclaimed Water. Horticulturae 2024, 10, 317. [Google Scholar] [CrossRef]
- Gu, X.; Xiao, Y.; Yin, S.; Liu, H.; Men, B.; Hao, Z.; Qian, P.; Yan, H.; Hao, Q.; Niu, Y.; et al. Impact of Long-Term Reclaimed Water Irrigation on the Distribution of Potentially Toxic Elements in Soil: An In-Situ Experiment Study in the North China Plain. Int. J. Environ. Res. Public Health 2019, 16, 649. [Google Scholar] [CrossRef] [PubMed]
- Wang, J. Response of Soil and Crop to Mixed Irrigation Using Brackish and Reclaimed Water. J. ASABE 2022, 65, 789–800. [Google Scholar] [CrossRef]
- Liu, C.; Cui, B.; Zeleke, K.T.; Hu, C.; Wu, H.; Cui, E.; Huang, P.; Gao, F. Risk of Secondary Soil Salinization under Mixed Irrigation Using Brackish Water and Reclaimed Water. Agronomy 2021, 11, 2039. [Google Scholar] [CrossRef]
- Wang, J.; Kang, S.; Li, F.; Zhang, F.; Li, Z.; Zhang, J. Effects of alternate partial root-zone irrigation on soil microorganism and maize growth. Plant Soil 2008, 302, 45–52. [Google Scholar] [CrossRef]
- Hashem, M.S.; El-Abedin, T.Z.; Al-Ghobari, H.M. Rational water use by applying regulated deficit and partial root-zone drying irrigation techniques in tomato under arid conditions. Chil. J. Agric. Res. 2019, 79, 75–88. [Google Scholar] [CrossRef]
- Xu, M.; Bai, X.; Pei, L.; Pan, H. A research on application of water treatment technology for reclaimed water irrigation. Int. J. Hydrogen Energy 2016, 41, 15930–15937. [Google Scholar] [CrossRef]
- Wu, W.; Hu, Y.; Guan, X.; Xu, L. Advances in research of reclaimed water irrigation in China. Irrig. Drain. 2020, 69, 119–126. [Google Scholar] [CrossRef]
- Aljanabi, A.A.; Mays, L.W.; Fox, P. Optimization Model for Agricultural Reclaimed Water Allocation Using Mixed-Integer Nonlinear Programming. Water 2018, 10, 1291. [Google Scholar] [CrossRef]
- Chi, Y.; Zheng, Q.; Yang, P.; Ren, S.; Ma, N. The Effect of Multi-Years Reclaimed Water Irrigation on Dryland Carbon Sequestration in the North China Plain. Water 2021, 13, 3260. [Google Scholar] [CrossRef]
- Ballesteros-Olza, M.; Blanco-Gutiérrez, I.; Esteve, P.; Gómez-Ramos, A.; Bolinches, A. Using reclaimed water to cope with water scarcity: An alternative for agricultural irrigation in Spain. Environ. Res. Lett. 2022, 17, 125002. [Google Scholar] [CrossRef]
- Martínez-Piernas, A.B.; Plaza-Bolaños, P.; Gilabert, A.; Agüera, A. Application of a fast and sensitive method for the determination of contaminants of emerging concern in wastewater using a quick, easy, cheap, effective, rugged and safe-based extraction and liquid chromatography coupled to mass spectrometry. J. Chromatogr. A 2021, 1653, 462396. [Google Scholar] [CrossRef]
- Martínez-Piernas, A.B.; Plaza-Bolaños, P.; Agüera, A. Assessment of the presence of transformation products of pharmaceuticals in agricultural environments irrigated with reclaimed water by wide-scope LC-QTOF-MS suspect screening. J. Hazard. Mater. 2021, 412, 125080. [Google Scholar] [CrossRef] [PubMed]
- Ceylan, A.; Ertem, M.; Ilcin, E.; Ozekinci, T. A special risk group for hepatitis E infection: Turkish agricultural workers who use untreated waste water for irrigation. Epidemiol. Infect. 2003, 131, 753–756. [Google Scholar] [CrossRef]
- Colon, B.; Toor, G. A Review of Uptake and Translocation of Pharmaceuticals and Personal Care Products by Food Crops Irrigated with Treated Wastewater. Adv. Agron. 2016, 140, 75–100. [Google Scholar]
- Shahriar, A.; Tan, J.; Sharma, P.; Hanigan, D.; Verburg, P.; Pagilla, K.; Yang, Y. Modeling the fate and human health impacts of pharmaceuticals and personal care products in reclaimed wastewater irrigation for agriculture. Environ. Pollut. 2021, 276, 116532. [Google Scholar] [CrossRef]
- Wu, W.; Ma, M.; Hu, Y.; Yu, W.; Liu, H.; Bao, Z. The fate and impacts of pharmaceuticals and personal care products and microbes in agricultural soils with long term irrigation with reclaimed water. Agric. Water Manag. 2021, 251, 106862. [Google Scholar] [CrossRef]
- Tomno, R.M.; Nzeve, J.K.; Mailu, S.N.; Shitanda, D.; Waswa, F. Heavy metal contamination of water, soil and vegetables in urban streams in Machakos municipality, Kenya. Sci. Afr. 2020, 9, e00539. [Google Scholar] [CrossRef]
- Ahmed, M.; Matsumoto, M.; Kurosawa, K. Contamination of the Summer and Winter Vegetables by Heavy Metals in a Multi-Industry District of Bangladesh. J. Fac. Agric. Kyushu Univ. 2020, 65, 9–14. [Google Scholar] [CrossRef]
- Chen, W.P.; Zhang, W.L.; Pan, N.; Jiao, W.T. Ecological risks of reclaimed water irrigation: A review. Huan Jing Ke Xue 2012, 33, 4070–4080. [Google Scholar]
- Lyu, S.; Chen, W.; Wen, X.; Chang, A.C. Integration of HYDRUS-1D and MODFLOW for evaluating the dynamics of salts and nitrogen in groundwater under long-term reclaimed water irrigation. Irrig. Sci. 2019, 37, 35–47. [Google Scholar] [CrossRef]
- Shang, F.; Ren, S.; Yang, P.; Li, C.; Xue, Y.; Huang, L. Modeling the Risk of the Salt for Polluting Groundwater Irrigation with Recycled Water and Ground Water Using HYDRUS-1D. Water Air Soil Pollut. 2016, 227, 189. [Google Scholar] [CrossRef]
- Wu, W.; Liao, R.; Hu, Y.; Wang, H.; Liu, H.; Yin, S. Quantitative assessment of groundwater pollution risk in reclaimed water irrigation areas of northern China. Environ. Pollut. 2020, 261, 114173. [Google Scholar] [CrossRef] [PubMed]
- Hu, Y.; Wu, W.; Xu, D.; Liu, H. Variation of polycyclic aromatic hydrocarbon (pah) contents in the vadose zone and groundwater under long-term irrigation using reclaimed water. Irrig. Drain. 2020, 69, 138–148. [Google Scholar] [CrossRef]
- Zhao, G.M.; Liu, Z.P.; Xia, T.X.; Chen, M.D. Effects of seawater irrigation on soil safety and crop yield in coastal semi-arid area. Acta Ecol. Sin. 2005, 25, 2446–2449. [Google Scholar]
- El Zarroug, M.R.; Daghari, I.; Kompany, J.R.; Muanda, C.; Shanak, N. Potential of solar desalination for irrigation in Tunisia. LHB-Hydrosci. J. 2020, 6, 85–88. [Google Scholar] [CrossRef]
- Chen, X.; Bai, B.; Cai, C. Study on Effect of Seawater Irrigation to Soil Properties in Yellow River Delt. J. Soil Water Conserv. 2004, 18, 19–21. [Google Scholar]
- Liu, Z.P.; Liu, L.; Chen, M.D.; Deng, L.Q.; Zhao, G.M.; Tang, Q.Z.; Xia, T.X. Study on the irrigation systems in agriculture by seawater. J. Nat. Resour. 2003, 18, 423–429. [Google Scholar]
- Rozema, J.; Flowers, T. Ecology. Crops for a salinized world. Science 2008, 322, 1478–1480. [Google Scholar] [CrossRef] [PubMed]
- Liu, K.; Zhu, J.W.; Wan, B.J.; Dai, J.Y.; Tang, H.S.; Sun, M.F. Research progress on molecular genetics of rice salt tolerance. J. Plant Genet. Resour. 2021, 22, 881–889. [Google Scholar]
- Rasel, M.; Tahjib-Ul-Arif, M.; Hossain, M.A.; Hassan, L.; Farzana, S.; Brestic, M. Screening of salt-tolerant rice landraces by seedling stage phenotyping and dissecting biochemical determinants of tolerance mechanism. J. Plant Growth Regul. 2021, 40, 1853–1868. [Google Scholar] [CrossRef]
- Liu, Y.; Xun, W.; Chen, L.; Xu, Z.; Zhang, N.; Feng, H.; Zhang, Q.; Zhang, R. Plant salt-tolerance mechanism: A review. Biochem. Biophys. Res. Commun. 2018, 495, 286–291. [Google Scholar] [CrossRef] [PubMed]
- Li, Z.; Qiao, Z. Analysis and discussion on seawater desalination by reverse osmosis technology. Ind. Water Treat. 2011, 31, 10–14. [Google Scholar] [CrossRef]
- Wang, S.; Li, Q.; Zhou, T. Research on Seawater Desalination Integrated Technology. Environ. Eng. 2017, 35, 1–5. [Google Scholar]
- Qiu, R.C.; Yue, K.; Wang, Y.S.; Cao, Y. Research progress and prospect of seawater desalination technology. Xiandai Huagong/Mod. Chem. Ind. 2017, 37, 49–51. [Google Scholar]
- Ruan, G.; Feng, H. Technical Progress in Seawater Desalination Technology at Home and Abroad. China Water Wastewater 2008, 20, 86–90. [Google Scholar]
- Elimelech, M.; Phillip, W.A. The Future of Seawater Desalination: Energy, Technology, and the Environment. Science 2011, 333, 712–717. [Google Scholar] [CrossRef]
- Starkl, M.; Brunner, N.; Amerasinghe, P.; Mahesh, J.; Kumar, D.; Asolekar, S.R.; Sonkamble, S.; Ahmed, S.; Wajihuddin, M.; Pratyusha, A.; et al. Stakeholder Views, Financing and Policy Implications for Reuse of Wastewater for Irrigation: A Case from Hyderabad, India. Water 2015, 7, 300–328. [Google Scholar] [CrossRef]
- Bahri, A.; Brissaud, F. Wastewater reuse in Tunisia: Assessing a national policy. Water Sci. Technol. 1996, 33, 87–94. [Google Scholar] [CrossRef]
- Ritter, W. State Regulations and Guidelines for Wastewater Reuse for Irrigation in the US. Water 2021, 13, 2818. [Google Scholar] [CrossRef]
- Fatta-Kassinos, D.; Manaia, C.; Berendonk, T.U.; Cytryn, E.; Bayona, J.; Chefetz, B.; Slobodnik, J.; Kreuzinger, N.; Rizzo, L.; Malato, S.; et al. COST Action ES1403: New and Emerging challenges and opportunities in wastewater reuse (NEREUS). Environ. Sci. Pollut. Res. 2015, 22, 7183–7186. [Google Scholar] [CrossRef]
- Mirra, L.; Russo, S.; Borrello, M. Exploring Factors Shaping Farmer Behavior in Wastewater Utilization for Agricultural Practices: A Rapid Review. Sustainability 2024, 16, 2870. [Google Scholar] [CrossRef]
- Yang, X.; Xu, J.; Donzier, J.F.; Noel, C. A comparison of the water management systems in France and China. Front. Environ. Sci. Eng. 2013, 7, 721–734. [Google Scholar] [CrossRef]
- Chen, Z.; Lu, H.; Liu, F.; Wang, F.; Gao, Q.; Hao, S.; Yan, H.; Hu, H. Policy, standard and typical case studies of water reuse in Japan. Water Wastewater Eng. 2023, 49, 30–38. [Google Scholar]
- Chatila, J.G. Reclaimed Waste Water in Some Middle Eastern Countries: Pricing and Perspective. Can. J. Dev. Stud./Rev. Can. D’études Dév. 2004, 25, 481–497. [Google Scholar] [CrossRef]
- Thilmany, E.A.; Newton, S.; Goeringer, P.; Rosenberg Goldstein, R.E. Reclaimed Water Use Regulations in the U.S.: Evaluating Changes and Regional Patterns in Patchwork State Policies from 2004–2023. Water 2024, 16, 334. [Google Scholar] [CrossRef]
- Bazza, M. Wastewater recycling and reuse in the Near East Region: Experience and issues. Water Sci. Technol. Water Supply 2003, 3, 33–50. [Google Scholar] [CrossRef]
- Shoushtarian, F.; Negahban-Azar, M. Worldwide Regulations and Guidelines for Agricultural Water Reuse: A Critical Review. Water 2020, 12, 971. [Google Scholar] [CrossRef]











| Categories | 1990–2000 | 2001–2010 | 2011–2023 | Articles |
|---|---|---|---|---|
| Soil Science | 78 | 212 | 855 | 1145 |
| Crop Science | 88 | 190 | 807 | 1085 |
| Bioengineering | 92 | 190 | 609 | 891 |
| Contamination and Phytoremediation | 31 | 108 | 468 | 607 |
| Water Resources | 31 | 102 | 436 | 569 |
| Herbicides, Pesticides, and Ground Poisoning | 19 | 46 | 349 | 414 |
| Oceanography, Meteorology, and Atmospheric Sciences | 23 | 60 | 279 | 362 |
| Climate Change | 22 | 57 | 262 | 341 |
| Membrane Science | 2 | 27 | 125 | 154 |
| Antibiotics and Antimicrobials | 0 | 3 | 66 | 69 |
| Rank | Country | Development Situation | Number of Publications | Number of Citations | Centrality | Year |
|---|---|---|---|---|---|---|
| 1 | China | developing | 1626 | 39,404 | 0.09 | 1998 |
| 2 | USA | developed | 1168 | 42,515 | 0.22 | 1990 |
| 3 | Spain | developed | 507 | 12,411 | 0.15 | 1993 |
| 4 | India | developing | 496 | 14,244 | 0.08 | 1991 |
| 5 | Iran | developing | 339 | 6320 | 0.06 | 1991 |
| 6 | Italy | developed | 326 | 12,914 | 0.05 | 1992 |
| 7 | Australia | developed | 314 | 14,402 | 0.06 | 1991 |
| 8 | Israel | developed | 302 | 9490 | 0.09 | 1990 |
| 9 | Egypt | developing | 289 | 5332 | 0.03 | 1994 |
| 10 | Germany | developed | 284 | 8892 | 0.18 | 1991 |
| 11 | Pakistan | developing | 278 | 7108 | 0.04 | 1993 |
| 12 | Brazil | developing | 251 | 2861 | 0.02 | 1992 |
| 13 | United Kingdom | developed | 219 | 11,526 | 0.23 | 1992 |
| 14 | Turkey | developing | 203 | 3928 | 0.07 | 1999 |
| 15 | Saudi Arabia | developing | 185 | 3969 | 0.02 | 1996 |
| Rank | Institution | Country | Number of Publications | Centrality | Year |
|---|---|---|---|---|---|
| 1 | Chinese Acad Sci | China | 364 | 0.22 | 2000 |
| 2 | China Agr Univ | China | 148 | 0.07 | 2004 |
| 3 | Univ Chinese Acad Sci | China | 129 | 0.01 | 2013 |
| 4 | CSIC | Spain | 87 | 0.04 | 1996 |
| 5 | Agr Res Org | Israel | 84 | 0.06 | 1997 |
| 6 | Northwest A&F Univ | China | 80 | 0.03 | 2013 |
| 7 | Univ Calif Riverside | USA | 74 | 0.04 | 2003 |
| 8 | Ben Gurion Univ Negev | Israel | 70 | 0.05 | 1999 |
| 9 | Hebrew Univ Jerusalem | Israel | 69 | 0.01 | 1999 |
| 10 | USDA ARS | USA | 69 | 0.06 | 1990 |
| 11 | Univ Calif Davis | USA | 68 | 0.06 | 2000 |
| 12 | Hohai Univ | China | 67 | 0.03 | 2012 |
| 13 | Univ Agr Faisalabad | Pakistan | 66 | 0.07 | 2008 |
| 14 | Univ Nacl Autonoma Mexico | Mexico | 65 | 0.01 | 2000 |
| 15 | Chinese Acad Agr Sci | China | 61 | 0.02 | 2007 |
| Rank | Cited Journals | Number of Co-Citation Frequency | Impact Factor (IF) (2022–2023) | JCR Quartile |
|---|---|---|---|---|
| 1 | AGRICULTURAL WATER MANAGEMENT | 13,837 | 6.7 | Q1 |
| 2 | SCIENCE OF THE TOTAL ENVIRONMENT | 7931 | 9.8 | Q1 |
| 3 | WATER RESEARCH | 4490 | 12.8 | Q1 |
| 4 | ENVIRONMENTAL SCIENCE & TECHNOLOGY | 4301 | 11.4 | Q1 |
| 5 | JOURNAL OF HYDROLOGY | 4211 | 6.4 | Q1 |
| 6 | CHEMOSPHERE | 4078 | 8.8 | Q1 |
| 7 | SOIL SCIENCE SOCIETY OF AMERICA JOURNAL | 3894 | 2.9 | Q3 |
| 8 | ENVIRONMENTAL POLLUTION | 3196 | 8.9 | Q1 |
| 9 | DESALINATION | 3074 | 9.9 | Q1 |
| 10 | WATER RESOURCES RESEARCH | 2956 | 5.4 | Q1 |
| Rank | Keywords | Count | Centrality | Year | Rank | Keywords | Count | Centrality | Year |
|---|---|---|---|---|---|---|---|---|---|
| 1 | irrigation | 894 | 0.31 | 1991 | 16 | nitrogen | 269 | 0.36 | 1993 |
| 2 | growth | 693 | 0.27 | 1991 | 17 | accumulation | 264 | 0.11 | 2002 |
| 3 | water | 662 | 0.39 | 1991 | 18 | contamination | 260 | 0.02 | 2008 |
| 4 | quality | 552 | 0.45 | 1994 | 19 | plants | 260 | 0.5 | 1997 |
| 5 | soil | 546 | 0.21 | 1992 | 20 | drip irrigation | 256 | 0.07 | 2000 |
| 6 | management | 533 | 0.09 | 2000 | 21 | tolerance | 218 | 0.03 | 2001 |
| 7 | yield | 512 | 0.19 | 1999 | 22 | groundwater | 216 | 0.35 | 1990 |
| 8 | heavy metals | 462 | 0.41 | 2000 | 23 | stress | 204 | 0.02 | 2009 |
| 9 | wastewater | 387 | 0.02 | 1992 | 24 | climate change | 201 | 0 | 2014 |
| 10 | salinity | 338 | 0.63 | 1991 | 25 | model | 192 | 0.23 | 1996 |
| 11 | salt tolerance | 316 | 0.09 | 1993 | 26 | removal | 192 | 0.11 | 2005 |
| 12 | soil salinity | 308 | 0.17 | 1999 | 27 | salt stress | 189 | 0.17 | 2006 |
| 13 | reuse | 302 | 0.06 | 1990 | 28 | field | 171 | 0.43 | 1991 |
| 14 | water quality | 296 | 0.11 | 1994 | 29 | system | 165 | 0.03 | 2002 |
| 15 | impact | 293 | 0.02 | 2004 | 30 | use efficiency | 165 | 0.02 | 2014 |
| Cluster ID | Silhouette Value | Cluster Name | Main Keyword |
|---|---|---|---|
| 0 | 0.973 | soil salinity | salinity; effluent; drip irrigation; brackish water; yield; restoration; salt accumulation |
| 1 | 0.925 | reclaimed water | nitrogen; water reuse; reclaimed water removal; precision agriculture; benefits analysis |
| 2 | 0.985 | groundwater quality | area; evolution; geochemistry; plant nutrients; emerging concern; water policy |
| 3 | 0.902 | pharmaceuticals | personal care products; emerging contaminants; antibiotic resistance; disrupting chemicals; health risks; plant uptake; antibiotic |
| 4 | 1 | water productivity | evapotranspiration; moisture; soil; growth; hydraulic conductivity; plant growth |
| 5 | 0.994 | transport | groundwater; transport; behavior; groundwater recharge; dissolved organic carbon; vertical flow; horizontal flow |
| 6 | 0.982 | salt stress | plants; tolerance; cultivars; responses; stomatal conductance; biomass yield; plant physiology; osmotic adjustment |
| 7 | 0.98 | heavy metals | sewage sludge; exposure; availability; cadmium; risk assessment; soil properties |
| 8 | 0.868 | wastewater irrigation | quality; drainage; accumulation; soils; consumption; urban agriculture |
| 9 | 0.968 | reuse | rainwater harvesting; seasonal allocations; surface irrigation; nitrogen recovery; performance; runoff; agricultural reuse |
| 10 | 0.863 | treated wastewater | crops; model; field; water management; saline water; wastewater; reclamation; marginal-quality water; |
| 11 | 0.992 | wastewater | salinity; electromagnetic induction techniques; multiple linear regression; spatial prediction; acidic soil | wastewater reuse; chemical parameters; |
Disclaimer/Publisher’s Note: The statements, opinions and data contained in all publications are solely those of the individual author(s) and contributor(s) and not of MDPI and/or the editor(s). MDPI and/or the editor(s) disclaim responsibility for any injury to people or property resulting from any ideas, methods, instructions or products referred to in the content. |
© 2024 by the authors. Licensee MDPI, Basel, Switzerland. This article is an open access article distributed under the terms and conditions of the Creative Commons Attribution (CC BY) license (https://creativecommons.org/licenses/by/4.0/).
Share and Cite
Xu, P.; Jia, Z.; Ning, H.; Wang, J. Global Bibliometric Analysis of Research on the Application of Unconventional Water in Agricultural Irrigation. Water 2024, 16, 1698. https://doi.org/10.3390/w16121698
Xu P, Jia Z, Ning H, Wang J. Global Bibliometric Analysis of Research on the Application of Unconventional Water in Agricultural Irrigation. Water. 2024; 16(12):1698. https://doi.org/10.3390/w16121698
Chicago/Turabian StyleXu, Peiwen, Ziyi Jia, Huifeng Ning, and Jinglei Wang. 2024. "Global Bibliometric Analysis of Research on the Application of Unconventional Water in Agricultural Irrigation" Water 16, no. 12: 1698. https://doi.org/10.3390/w16121698
APA StyleXu, P., Jia, Z., Ning, H., & Wang, J. (2024). Global Bibliometric Analysis of Research on the Application of Unconventional Water in Agricultural Irrigation. Water, 16(12), 1698. https://doi.org/10.3390/w16121698

