Patterns in the Course of Gas Production Rates in Anaerobic Digestion—Prediction of Gas Production Rates Based on Deconvolution and Linear Regression
Abstract
:1. Introduction
- available amount and type of substrate
- gas production rates
- current gas storage capacities
- gas utility rate
2. Materials and Methods
2.1. Reactor Setup
2.2. Analytical Methods
2.3. Doping of Sewage Sludge with Glycerin
2.4. Deconvolution of Gas Production Rates and Correlation Analysis
| y | peak baseline |
| w | peak width |
| A | peak area |
| peak center |
2.5. Derivation of a Model Scheme and Implementation in Python
3. Results and Discussion
3.1. Doping of Sewage Sludge with Glycerin
3.2. Deconvolution of the Course of Gas Production Rates and Correlation Analysis
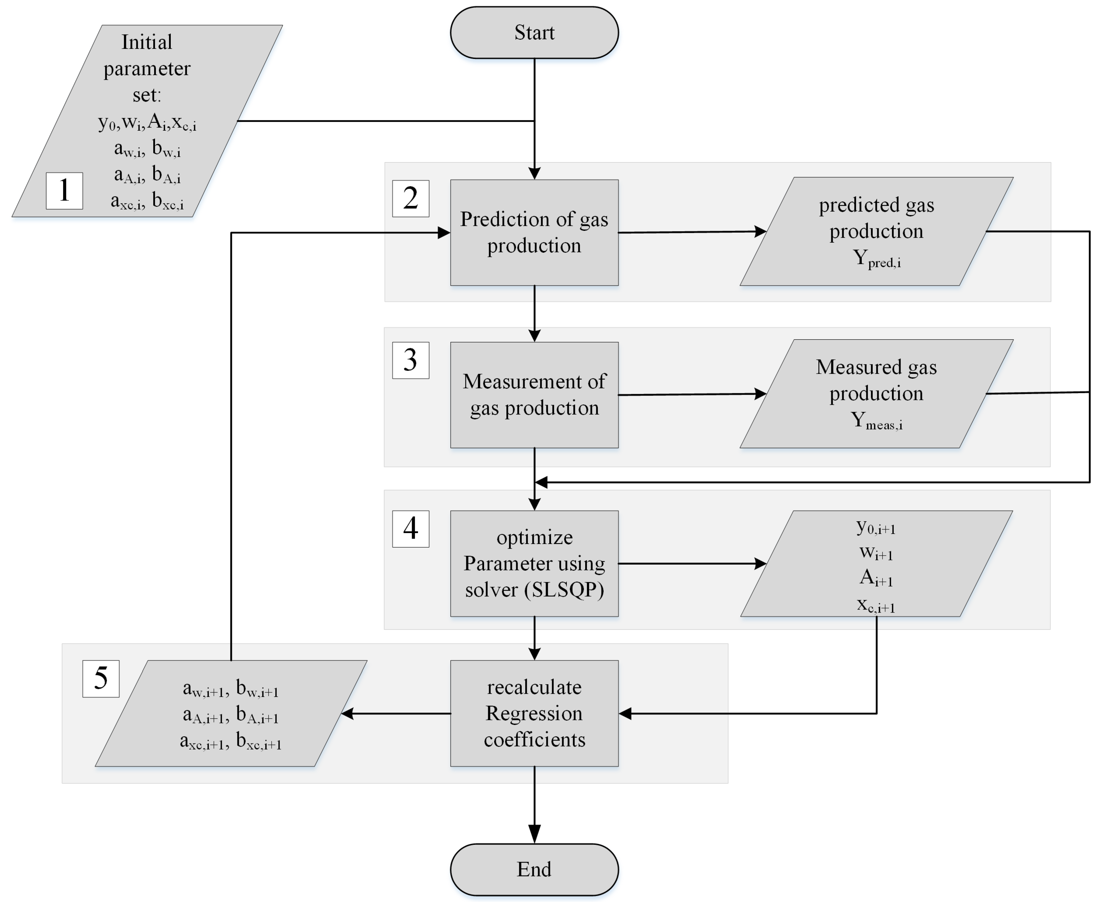
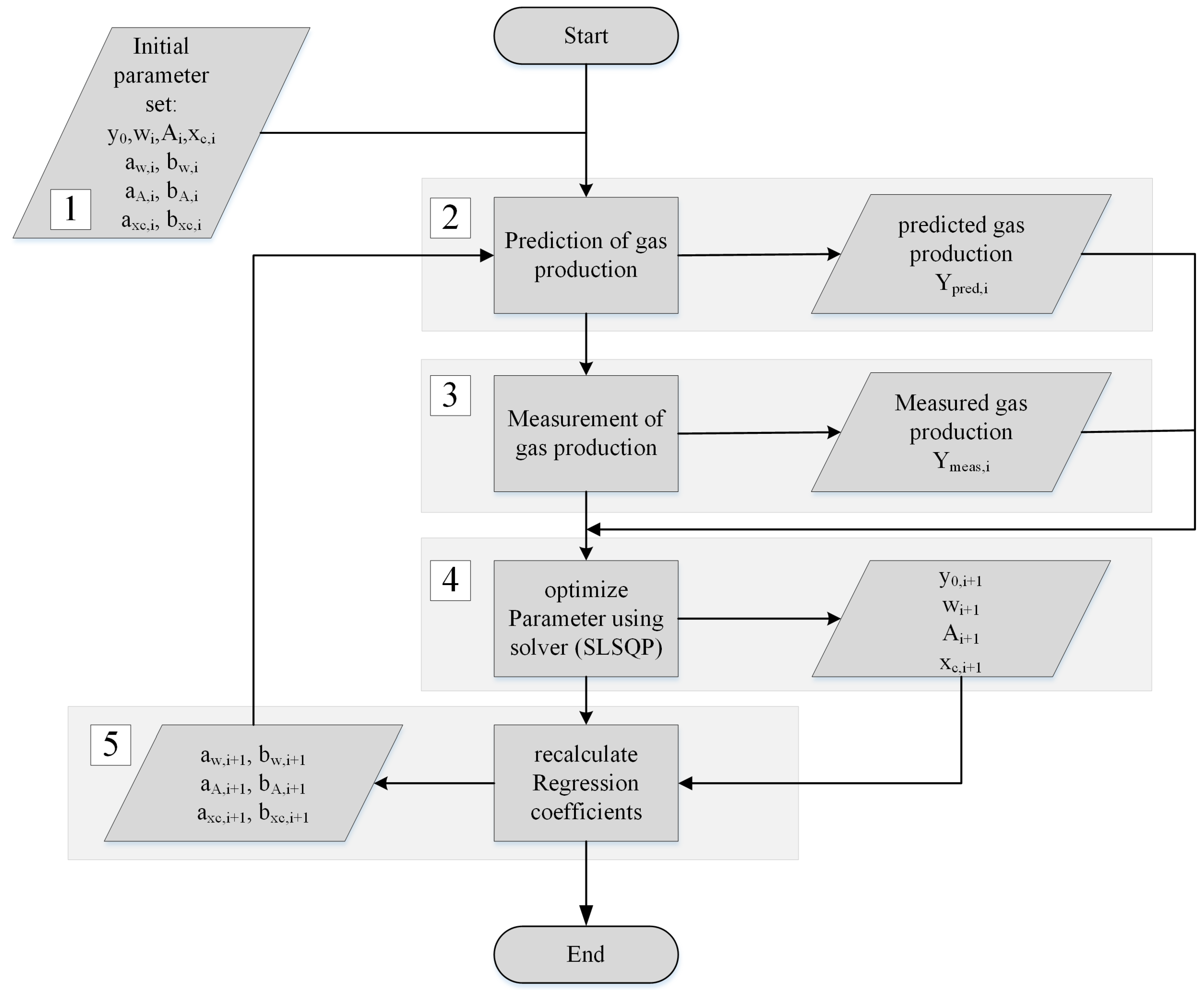
3.3. Model Scheme and Implementation in Python
- 1.
- Define initial values
- 2.
- Forecast of gas production rates with initial values
- 3.
- Measurement of actual gas production
- 4.
- Update values using least square fit
- 5.
- Recalculate the regression gradient
4. Conclusions
Author Contributions
Funding
Acknowledgments
Conflicts of Interest
References
- Buswell, A.M.; Hatfield, W.D. Anaerobic Fermentation; Government Document, BULLETIN NO. 32; Illinois State Water Survey: Urbana, IL, USA, 1936. [Google Scholar]
- Tchobanoglous, G.; Burton, F.L.; Boston, H.D.S. Wastewater Engineering: Treatment and Reuse, 4th ed.; Metcalf & Eddy Inc., Ed.; McGraw-Hill: New York, NY, USA, 2003. [Google Scholar]
- Lafratta, M.; Thorpe, R.B.; Ouki, S.K.; Shana, A.; Germain, E.; Willcocks, M.; Lee, J. Development and validation of a dynamic first order kinetics model of a periodically operated well-mixed vessel for anaerobic digestion. Chem. Eng. J. 2021, 426, 131732. [Google Scholar] [CrossRef]
- Gavala, H.N.; Angelidaki, I.; Ahring, B.K. Kinetics and Modeling of Anaerobic Digestion Process. In Biomethanation; Ahring, B.K., Angelidaki, I., de Macario, E.C., Gavala, H.N., Hofman-Bang, J., Macario, A.J.L., Elferink, S.J.W.H.O., Raskin, L., Stams, A.J.M., Westermann, P., et al., Eds.; Springer: Berlin/Heidelberg, Germany, 2003; pp. 57–93. [Google Scholar] [CrossRef]
- Batstone, D.; Keller, J.; Angelidaki, I.; Kalyuzhnyi, S.; Pavlostathis, S.; Rozzi, A.; Sanders, W.; Siegrist, H.; Vavilin, V. The IWA Anaerobic Digestion Model No 1 (ADM1). Water Sci. Technol. 2002, 45, 65–73. [Google Scholar] [CrossRef] [PubMed]
- Raeyatdoost, N.; Eccleston, R.; Wolf, C. Flexible Methane Production Using a Proportional Integral Controller with Simulation-Based Soft Sensor. Chem. Eng. Technol. 2019, 43, 75–83. [Google Scholar] [CrossRef]
- Mauky, E.; Weinrich, S.; Jacobi, H.F.; Naegele, H.J.; Liebetrau, J.; Nelles, M. Model Predictive Control for Demand-Driven Biogas Production in Full Scale. Chem. Eng. Technol. 2016, 39, 652–664. [Google Scholar] [CrossRef]
- Weinrich, S.; Nelles, M. Systematic simplification of the Anaerobic Digestion Model No. 1 (ADM1) – Model development and stoichiometric analysis. Bioresour. Technol. 2021, 333, 125124. [Google Scholar] [CrossRef]
- Siegrist, H.; Vogt, D.; Garcia-Heras, J.L.; Gujer, W. Mathematical Model for Meso- and Thermophilic Anaerobic Sewage Sludge Digestion. Environ. Sci. Technol. 2002, 36, 1113–1123. [Google Scholar] [CrossRef]
- Solomatine, D.; See, L.; Abrahart, R. Approaches and Experiences. In Practical Hydroinformatics: Computational Intelligence and Technological Developments in Water Applications; Abrahart, R.J., See, L.M., Solomatine, D.P., Eds.; Springer: Berlin/Heidelberg, Germany, 2008; pp. 17–30. [Google Scholar] [CrossRef]
- Jeong, K.; Abbas, A.; Shin, J.; Son, M.; Kim, Y.M.; Cho, K.H. Prediction of biogas production in anaerobic co-digestion of organic wastes using deep learning models. Water Res. 2021, 205, 117697. [Google Scholar] [CrossRef]
- Beltramo, T.; Klocke, M.; Hitzmann, B. Prediction of the biogas production using GA and ACO input features selection method for ANN model. Inf. Process. Agric. 2019, 6, 349–356. [Google Scholar] [CrossRef]
- Güçlü, D.; Yılmaz, N.; Ozkan-Yucel, U.G. Application of neural network prediction model to full-scale anaerobic sludge digestion. J. Chem. Technol. Biotechnol. 2011, 86, 691–698. [Google Scholar] [CrossRef]
- Andrade Cruz, I.; Chuenchart, W.; Long, F.; Surendra, K.; Renata Santos Andrade, L.; Bilal, M.; Liu, H.; Tavares Figueiredo, R.; Khanal, S.K.; Fernando Romanholo Ferreira, L. Application of machine learning in anaerobic digestion: Perspectives and challenges. Bioresour. Technol. 2022, 345, 126433. [Google Scholar] [CrossRef]
- Dittmer, C.; Krümpel, J.; Lemmer, A. Modeling and Simulation of Biogas Production in Full Scale with Time Series Analysis. Microorganisms 2021, 9, 324. [Google Scholar] [CrossRef]
- Gallert, C.; Winter, J. Bacterial Metabolism in Wastewater Treatment Systems. In Environmental Biotechnology: Concepts and Applications; WILEY-VCH Verlag GmbH & Co. KGaA.: Weinheim, Germany, 2004. [Google Scholar] [CrossRef]
- Guo, H.; Oosterkamp, M.J.; Tonin, F.; Hendriks, A.; Nair, R.; van Lier, J.B.; de Kreuk, M. Reconsidering hydrolysis kinetics for anaerobic digestion of waste activated sludge applying cascade reactors with ultra-short residence times. Water Res. 2021, 202, 117398. [Google Scholar] [CrossRef]
- Koch, K.; Drewes, J.E. Alternative approach to estimate the hydrolysis rate constant of particulate material from batch data. Appl. Energy 2014, 120, 11–15. [Google Scholar] [CrossRef]
- Christ, O.; Wilderer, P.; Angerhöfer, R.; Faulstich, M. Mathematical modeling of the hydrolysis of anaerobic processes. Water Sci. Technol. 2000, 41, 61–65. [Google Scholar] [CrossRef]
- Gujer, W.; Zehnder, A.J.B. Conversion Processes in Anaerobic Digestion. Water Sci. Technol. 1983, 15, 127–167. [Google Scholar] [CrossRef]
- O’Rourke, J.; McCarty, P. Kinetics of Anaerobic Waste Treatment at Reduced Temperatures; Department of Civil Engineering: Technical Report; Stanford University: Stanford, CA, USA, 1968. [Google Scholar]
- Garcia-Heras, J. Reactor Sizing, Process Kinetics and Modelling of Anaerobic Digestion of Complex Wastes. In Biomethanization of the Organic Fraction of Municipal Solid Wastes; IWA Publishing: London, UK, 2003. [Google Scholar]
- Vavilin, V.; Fernandez, B.; Palatsi, J.; Flotats, X. Hydrolysis kinetics in anaerobic degradation of particulate organic material: An overview. Waste Manag. 2008, 28, 939–951. [Google Scholar] [CrossRef]
- Hubert, C.; Steiniger, B.; Schaum, C. Residues from the Dairy Industry as Co-Substrate for the Flexibilization of Digester Operation. Water Environ. Res. 2019, 92, 534–540. [Google Scholar] [CrossRef]
- Deutsche Vereinigung für Wasserwirtschaft, Abwasser und Abfall e.V. Code of practice DWA-M 368: Biological Stabilization of Sewage Sludge (“Merkblatt DWA-M 368: Biologische Stabilisierung von Klärschlamm”); Deutsche Vereinigung für Wasserwirtschaft, Abwasser und Abfall e. V.: Hennef, Germany, 2014; ISBN 978-3-944328-60-7. [Google Scholar]
- Virtanen, P.; Gommers, R.; Oliphant, T.E.; Haberland, M.; Reddy, T.; Cournapeau, D.; Burovski, E.; Peterson, P.; Weckesser, W.; Bright, J.; et al. SciPy 1.0: Fundamental Algorithms for Scientific Computing in Python. Nat. Methods 2020, 17, 261–272. [Google Scholar] [CrossRef]
- Lafratta, M.; Thorpe, R.B.; Ouki, S.K.; Shana, A.; Germain, E.; Willcocks, M.; Lee, J. Dynamic biogas production from anaerobic digestion of sewage sludge for on-demand electricity generation. Bioresour. Technol. 2020, 310, 123415. [Google Scholar] [CrossRef]
- Deng, Z.; Poulsen, J.S.; Nielsen, J.L.; Spanjers, H.; van Lier, J.B. Unveiling AD mysteries: Why protein conversion is retarded when carbohydrates are present? In Proceedings of the International Water Association, 17th World Congress on Anaerobic Digestion, Ann Arbor, 17–22 June 2022.
- Breure, A.M.; Mooijman, K.A.; van Andel, J.G. Protein degradation in anaerobic digestion: Influence of volatile fatty acids and carbohydrates on hydrolysis and acidogenic fermentation of gelatin. Appl. Microbiol. Biotechnol. 1986, 24, 426–431. [Google Scholar] [CrossRef]
- Dargode, P.S.; More, P.P.; Gore, S.S.; Asodekar, B.R.; Sharma, M.B.; Lali, A.M. Microbial consortia adaptation to substrate changes in anaerobic digestion. Prep. Biochem. Biotechnol. 2022, 52, 924–936. [Google Scholar] [CrossRef] [PubMed]
- De Francisci, D.; Kougias, P.G.; Treu, L.; Campanaro, S.; Angelidaki, I. Microbial diversity and dynamicity of biogas reactors due to radical changes of feedstock composition. Bioresource Technology 2015, 176, 56–64. [Google Scholar] [CrossRef] [PubMed]
- Li, L.; He, Q.; Ma, Y.; Wang, X.; Peng, X. Dynamics of microbial community in a mesophilic anaerobic digester treating food waste: Relationship between community structure and process stability. Bioresour. Technol. 2015, 189, 113–120. [Google Scholar] [CrossRef] [PubMed]
- Fuhrer, T.; Fischer, E.; Sauer, U. Experimental identification and quantification of glucose metabolism in seven bacterial species. J. Bacteriol. 2005, 187, 1581–1590. [Google Scholar] [CrossRef]
- Poggio, D.; Walker, M.; Nimmo, W.; Ma, L.; Pourkashanian, M. Modelling the anaerobic digestion of solid organic waste— Substrate characterisation method for ADM1 using a combined biochemical and kinetic parameter estimation approach. Waste Manag. 2016, 53, 40–54. [Google Scholar] [CrossRef]








| Parameter | Unit | Value |
|---|---|---|
| T | 37 | |
| HRT | d | 15 |
| OLR | kgTVS/(m d) | 3.2 |
| TS | % | 6.2 |
| TS | % | 3.9 |
| Methane content | % | 65 |
| Parameter | Boundary |
|---|---|
| Peak | |||
|---|---|---|---|
| 1 | 0.86 | 0.95 | 0.83 |
| 2 | 0.87 | 0.93 | 0.84 |
| 3 | 0.73 | 0.80 | 0.98 |
| Parameter | b |
|---|---|
| % | |
| 51.7 | |
| 24.7 | |
| 31.7 | |
| 28.9 | |
| 18.0 | |
| 24.0 | |
| 28.4 | |
| 14.6 | |
| 10.4 |
Disclaimer/Publisher’s Note: The statements, opinions and data contained in all publications are solely those of the individual author(s) and contributor(s) and not of MDPI and/or the editor(s). MDPI and/or the editor(s) disclaim responsibility for any injury to people or property resulting from any ideas, methods, instructions or products referred to in the content. |
© 2023 by the authors. Licensee MDPI, Basel, Switzerland. This article is an open access article distributed under the terms and conditions of the Creative Commons Attribution (CC BY) license (https://creativecommons.org/licenses/by/4.0/).
Share and Cite
Hubert, C.; Krause, S.; Schaum, C. Patterns in the Course of Gas Production Rates in Anaerobic Digestion—Prediction of Gas Production Rates Based on Deconvolution and Linear Regression. Water 2023, 15, 614. https://doi.org/10.3390/w15040614
Hubert C, Krause S, Schaum C. Patterns in the Course of Gas Production Rates in Anaerobic Digestion—Prediction of Gas Production Rates Based on Deconvolution and Linear Regression. Water. 2023; 15(4):614. https://doi.org/10.3390/w15040614
Chicago/Turabian StyleHubert, Christian, Steffen Krause, and Christian Schaum. 2023. "Patterns in the Course of Gas Production Rates in Anaerobic Digestion—Prediction of Gas Production Rates Based on Deconvolution and Linear Regression" Water 15, no. 4: 614. https://doi.org/10.3390/w15040614
APA StyleHubert, C., Krause, S., & Schaum, C. (2023). Patterns in the Course of Gas Production Rates in Anaerobic Digestion—Prediction of Gas Production Rates Based on Deconvolution and Linear Regression. Water, 15(4), 614. https://doi.org/10.3390/w15040614

