Causal Analysis of Fall Accidents in Hydraulic Engineering Based on Text Mining and Decision-Making Trial and Evaluation Laboratory and Interpretative Structural Modeling
Abstract
1. Introduction
2. Materials and Methods
2.1. Data Preparation
2.2. Research Process
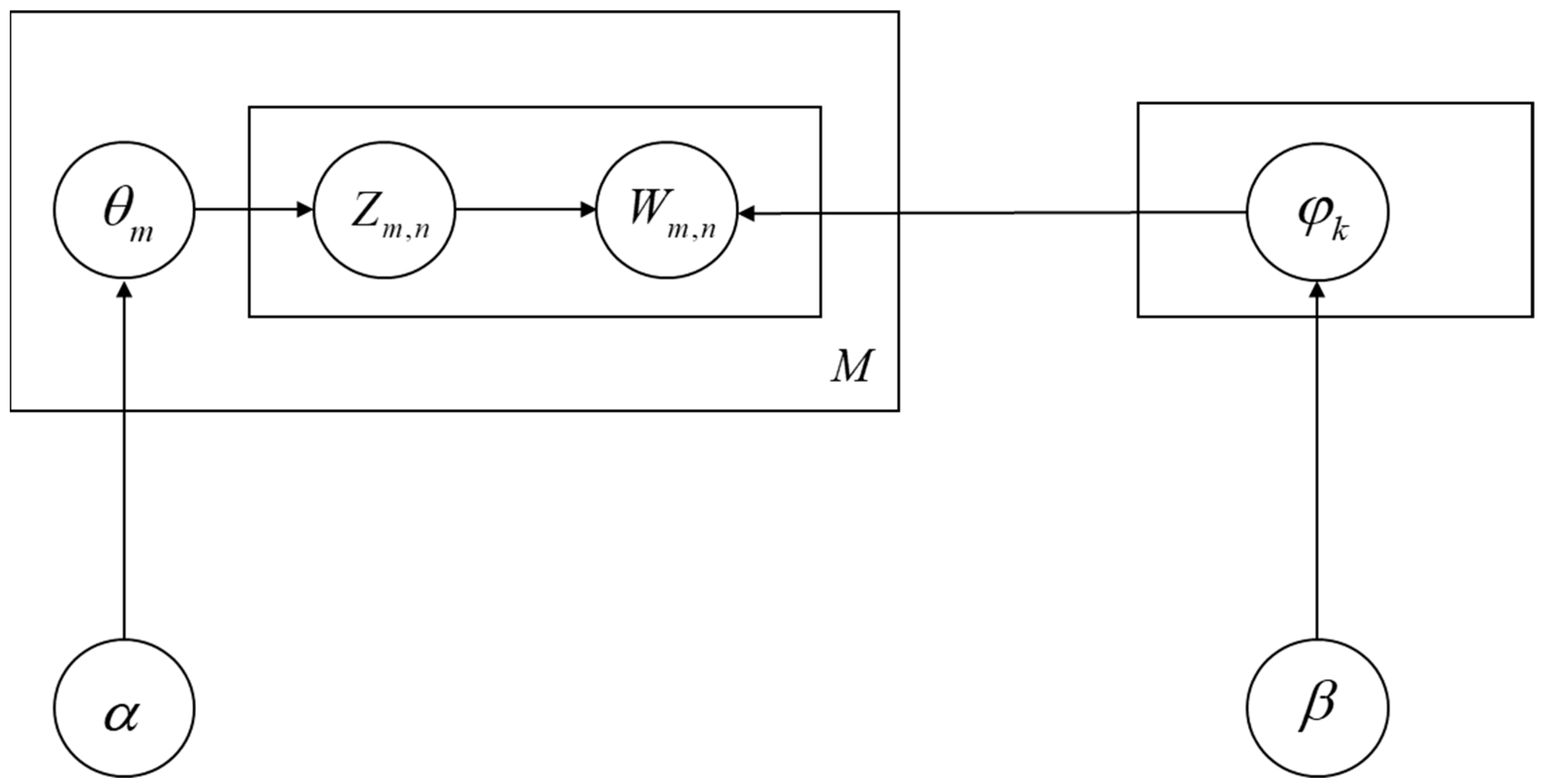
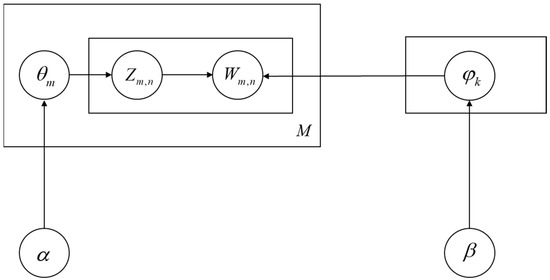
2.3. Construction of LDA Accident Topic Model
2.4. DEMATEL-ISM Modeling Process
- (1)
- Determine of the set of safety risk factors. Factor , where represents the number of safety risk factors and represents the total set of construction safety risk factors. A total of Z relevant experts in the field of security were invited to conduct questionnaires.
- (2)
- Generate the direct impact matrix of accident safety risk factors. Determine the degree of influence between all factors and quantify them according to certain rules; the degree of influence can be determined based on the experience of experts. The influence of a factor is represented by a four-point scale, where 0 indicates no influence, 1 indicates a weak influence, 2 indicates a general influence, 3 indicates a strong influence and 4 indicates an extremely strong influence. The calculation of the integration of multiple expert opinions is generally done using the arithmetic mean method to eliminate subjective errors. The direct impact matrix is as follows:where Z represents the number of experts; represents the matrix .
- (3)
- The direct impact matrix is normalized to obtain the normalized direct impact matrix :where is the maximum value obtained by adding each row. After normalized treatment, we obtain .
- (4)
- Calculate the comprehensive impact matrix . The normalized direct influence matrix can be used to find the degree of indirect influence between the factors by matrix self-multiplication, and the values in the matrix tend towards zero after constant self-multiplication, which becomes the zero matrix. The direct impact and indirect shadow can be added to reflect the integrated degree of combined influence. The formula is as follows:where represents the unit matrix; represents the comprehensive impact matrix.
- (5)
- Calculate the influencing degree and the influenced degree . The influencing degree is obtained by adding the row elements of the matrix , and the influenced degree is obtained by adding the column elements of matrix . The calculation formulas for the influencing degree and the influenced degree are as follows:The larger the value of , the greater influence on other factors.
- (6)
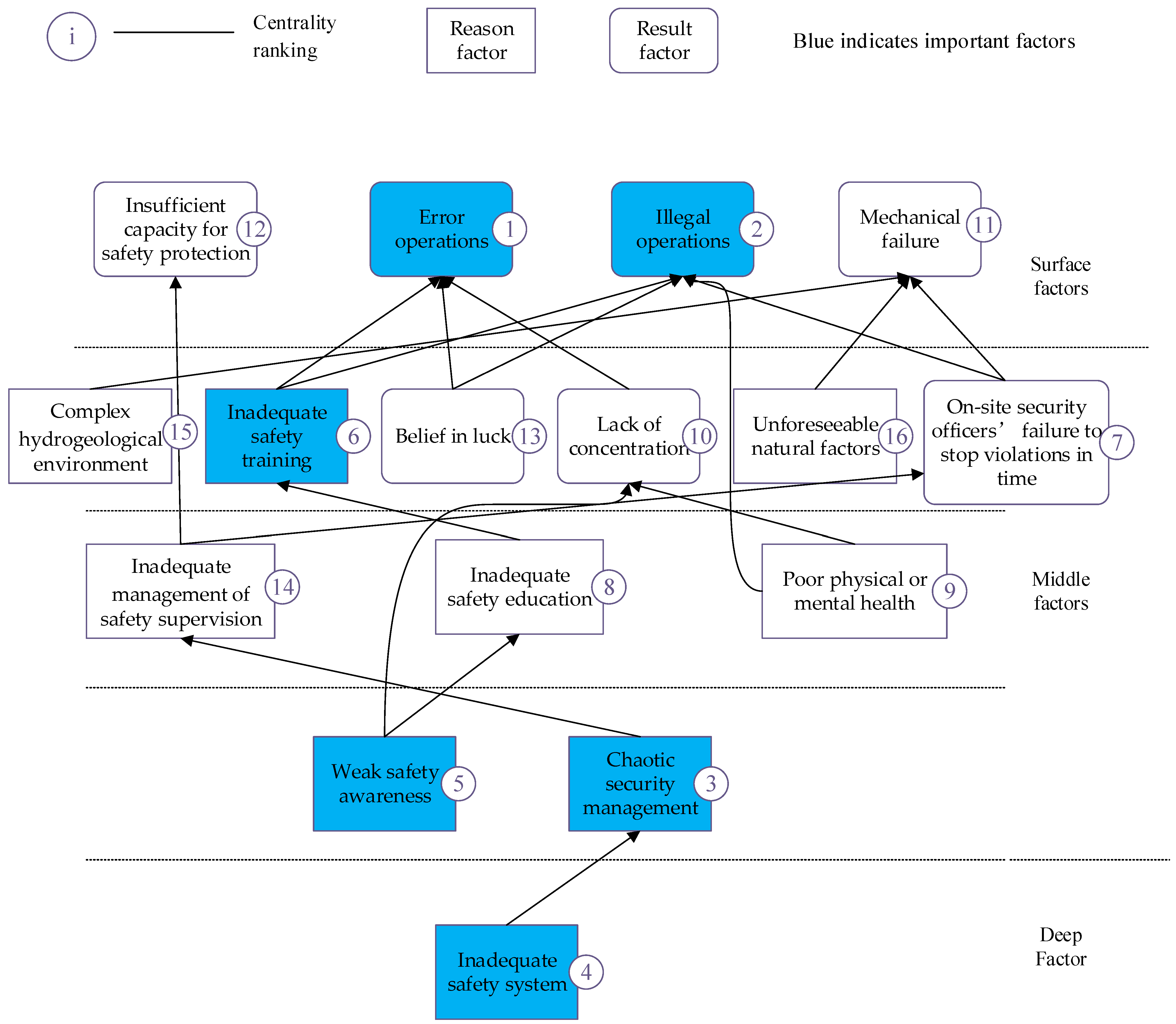
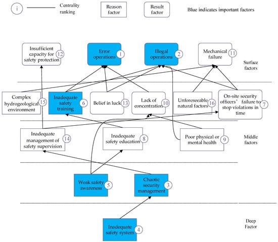
- Calculate centrality and causality. Centrality is obtained by adding the influence and influenced degrees of the factor; causality is obtained by subtracting the influencing degree and the influenced degree by the factor. The formulas for the calculation of centrality and causation are as follows:
- (7)
- Establish the causality–centrality diagram of the influence factor, which can visualize the causal attributes and influence degrees of each factor.
- (8)
- Calculate the reachable matrix . Given a threshold λ, the matrix is obtained by comparing the values in the overall impact matrix with the threshold λ:The selection of the threshold λ size directly determines the subsequent calculation results; the threshold , where and represent the mean and standard deviation of all factors in the comprehensive impact matrix .
- (9)
- Determine the reachable set , the prior set and the common set based on the matrix ; the calculation process is as follows:
- (10)
- The factors contained in the set are in the same level in the ISM, and the rows and columns corresponding to the factors of this level in matrix are crossed out to obtain a new matrix. Repeat the above steps until all factors are crossed out; then, according to the order of elimination of the factors, the multilevel hierarchical model of causal factors is constructed. The factors in obtained first are the top-level factors, and the factors in obtained later are the lower-level factors.
- (11)
- According to the identified factors at each level, combined with the influence relations of the factors in the reachability matrix, the influence relations are represented through the directed graph. Then, the multilevel hierarchical hybrid model of causality–centrality is established.
3. Results
3.1. Identification of Causes of Fall Accidents in Hydraulic Engineering
3.1.1. Extraction of Characteristic Accident Terms
3.1.2. Determination of Causes of Fall Accidents
3.2. Calculation of the Integrated DEMATEL-ISM Method
3.3. Analysis of the Mechanisms of Accident Causes
4. Discussion
5. Conclusions
Author Contributions
Funding
Institutional Review Board Statement
Informed Consent Statement
Data Availability Statement
Conflicts of Interest
References
- De Vriend, H.J.; van Koningsveld, M.; Aarninkhof, S.G.; de Vries, M.B. Sustainable hydraulic engineering through building with nature. J. Hydro-Environ. Res. 2015, 9, 159–171. [Google Scholar] [CrossRef]
- Smiley, S.L.; Stoler, J. Socio-environmental confounders of safe water interventions. Wiley Interdiscip. Rev. Water 2020, 7, e1438. [Google Scholar] [CrossRef]
- Shkrebtii, T.; Cherkasov, A.; Nebozh, T.; Muraviev, A.; Taroev, R. Environmental safety in the field of construction and operation of hydraulic structures. In E3S Web of Conferences; EDP Sciences: Ulys, France, 2020; p. 11005. [Google Scholar]
- Hooimeijer, F.; Bricker, J.; Pel, A.; Brand, A. Multi-and interdisciplinary design of urban infrastructure development. Proc. Inst. Civ. Eng.-Urban Des. Plan. 2022, 175, 153–168. [Google Scholar] [CrossRef]
- Chanson, H.; Shi, J.Z. Environmental hydraulic engineering: A perspective. Environ. Fluid Mech. 2015, 15, 627–631. [Google Scholar] [CrossRef][Green Version]
- Kang, Y.; Siddiqui, S.; Suk, S.J.; Chi, S. Trends of fall accidents in the US construction industry. J. Constr. Eng. Manag. 2017, 143, 04017043. [Google Scholar] [CrossRef]
- Zhang, S.; Hou, D.; Wang, C.; Pan, F.; Yan, L. Integrating and managing BIM in 3D web-based GIS for hydraulic and hydropower engineering projects. Automat. Constr. 2020, 112, 103114. [Google Scholar] [CrossRef]
- Zhou, J.-L.; Bai, Z.-H.; Sun, Z.-Y. A hybrid approach for safety assessment in high-risk hydropower-construction-project work systems. Saf. Sci. 2014, 64, 163–172. [Google Scholar] [CrossRef]
- Deng Sheng, H.L.; Liu, X.; Lu, J. Extension Evaluation Model of Safety Risk of Water Conservancy Project Falling. Guangdong Water Resour. Hydropower 2019, 1, 36–40. [Google Scholar]
- Nadhim, E.A.; Hon, C.; Xia, B.; Stewart, I.; Fang, D. Falls from Height in the Construction Industry: A Critical Review of the Scientific Literature. Int. J. Environ. Res. Public Health 2016, 13, 638. [Google Scholar] [CrossRef]
- Poon, L.; Goh, Y.M.; Zhou, Z. A Systematic Literature Review of Current Research on Prevention and Protection of Fall from Height; Achieving Sustainable Construction Health Safety: Lund, Sweden, 2014; pp. 628–639. [Google Scholar]
- Williams, O.S.; Hamid, R.A.; Misnan, M.S. Accident causal factors on the building construction sites: A review. Int. J. Built Environ. Sustain. 2018, 5, 78–92. [Google Scholar] [CrossRef]
- Shao, B.; Hu, Z.; Liu, Q.; Chen, S.; He, W. Fatal accident patterns of building construction activities in China. Saf. Sci. 2019, 111, 253–263. [Google Scholar] [CrossRef]
- Sari, M.; Duzgun, H.S.B.; Karpuz, C.; Selcuk, A.S. Accident analysis of two Turkish underground coal mines. Saf. Sci. 2004, 42, 675–690. [Google Scholar] [CrossRef]
- Chen, Y.; Zeng, Q.; Zheng, X.; Shao, B.; Jin, L. Safety supervision of tower crane operation on construction sites: An evolutionary game analysis. Saf. Sci. 2022, 152, 105578. [Google Scholar] [CrossRef]
- Yang, Y.; Shao, B.; Jin, L.; Zheng, X. Collaborative Governance of Tower Crane Safety in the Chinese Construction Industry: A Social Network Perspective. Buildings 2022, 12, 836. [Google Scholar] [CrossRef]
- Liu, T.; Zhang, S.R.; Wang, C. Text intelligent analysis for hydraulic construction accidents based on BERT-BiLSTM hybrid model. J. Hydroelectr. Eng. 2022, 41, 1–12. [Google Scholar]
- Yan, W.J.; Liu, Y.Q.; Xiao, J.L. Application of integrated BIM and RFIDT technology in safety management of water conservancy construction. Water Resour. Power 2018, 36, 117–121. [Google Scholar]
- Sun, K.C.; Li, Q.; Xu, X.F.; Yin, Z.W. Risk analysis on human factors in operation of high-risk construction based on dynamic Bayesian network. J. Hydroelectr. Eng. 2017, 36, 28–35. [Google Scholar]
- Chen, S.; Xi, J.; Wang, J.P.; Chen, Y. Mining association rules of near-misses of hydropower projects construction. China Saf. Sci. J. 2021, 31, 75–82. [Google Scholar]
- Sun, K.C.; Xu, X.F.; Zhang, G.; Yue, H.D. Analysis on importance of human factors to construction safety of hydraulic engineering. Yangtze River 2016, 47, 80–83. [Google Scholar]
- Zheng, X.; Zhou, J.; Wang, F.; Chen, Y. Routes to Failure and Prevention Recommendations in Work Systems of Hydropower Construction. J. Civ. Eng. Manag. 2018, 24, 206–222. [Google Scholar] [CrossRef]
- Hussen, J.; Dagne, H.; Yenealem, D.G. Factors Associated with Occupational Injury among Hydropower Dam Construction Workers, South East Ethiopia, 2018. Biomed Res. Int. 2020, 2020, 6152612. [Google Scholar] [CrossRef]
- Chan, A.P.C.; Yang, Y.; Darko, A. Construction Accidents in a Large-Scale Public Infrastructure Project: Severity and Prevention. J. Constr. Eng. Manag. 2018, 144, 05018010. [Google Scholar] [CrossRef]
- Tan, Z.L.; Chen, X.; Song, Q.Z.; Chen, X.C. Analysis for the potential hazardous risks of the coal mines based on the so-called text mining. J. Saf. Environ. 2017, 17, 1262–1266. [Google Scholar]
- Chen, F.S. Study on causes of near mid-air collision based on text mining. J. Saf. Environ. 2022, 22, 3280–3287. [Google Scholar]
- Niu, Y.; Fan, Y.X.; Gao, Y. Topic extraction on causes of chemical production accidents based on data mining. J. Saf. Sci. Technol. 2019, 15, 165–170. [Google Scholar]
- Zheng, X.Z.; Zhou, J.L. Causal analysis of strike accident of tower crane operating object based on D-I. China Saf. Sci. J. 2021, 31, 83–89. [Google Scholar]
- Reimann, P.; Schütze, A. Fire detection in coal mines based on semiconductor gas sensors. Sens. Rev. 2012, 32, 47–58. [Google Scholar] [CrossRef]
- Rachman, F.F.; Nooraeni, R.; Yuliana, L. Public Opinion of Transportation integrated (Jak Lingko), in DKI Jakarta, Indonesia. Procedia Comput. Sci. 2021, 179, 696–703. [Google Scholar] [CrossRef]
- Gadekar, H.; Bugalia, N. Automatic classification of construction safety reports using semi-supervised YAKE-Guided LDA approach. Adv. Eng. Inform. 2023, 56, 101929. [Google Scholar] [CrossRef]
- Blei, D.M.; Ng, A.Y.; Jordan, M. Latent dirichlet allocation. J. Mach. Learn. Res. 2003, 3, 993–1022. [Google Scholar]
- Jelodar, H.; Wang, Y.; Yuan, C.; Feng, X.; Jiang, X.; Li, Y.; Zhao, L. Latent Dirichlet allocation (LDA) and topic modeling: Models, applications, a survey. Multimed. Tools Appl. 2019, 78, 15169–15211. [Google Scholar] [CrossRef]
- Mo, Y.; Kontonatsios, G.; Ananiadou, S. Supporting systematic reviews using LDA-based document representations. Syst. Rev. 2015, 4, 172. [Google Scholar] [CrossRef] [PubMed]
- George, C.P.; Doss, H. Principled selection of hyperparameters in the latent Dirichlet allocation model. J. Mach. Learn. Res. 2017, 18, 5937–5974. [Google Scholar]
- Jiang, K.; Kulis, B.; Jordan, M. Small-variance asymptotics for exponential family Dirichlet process mixture models. Adv. Neural Inf. Process. Syst. 2015, 25, 114–117. [Google Scholar]
- Campbell, J.C.; Hindle, A.; Stroulia, E. Latent Dirichlet allocation: Extracting topics from software engineering data. In The Art and Science of Analyzing Software Data; Morgan Kaufmann: Burlington, MA, USA, 2015; pp. 139–159. [Google Scholar]
- Du, Y.; Li, X. Hierarchical DEMATEL method for complex systems. Expert Syst. Appl. 2021, 167, 113871. [Google Scholar] [CrossRef]
- Seleem, S.N.; Attia, E.A.; El-Assal, A. Managing performance improvement initiatives using DEMATEL method with application case study. Prod. Plan. Control 2016, 27, 637–649. [Google Scholar] [CrossRef]
- Tsai, S.; Zhou, J.; Gao, Y.; Wang, J.; Li, G.; Zheng, Y.; Ren, P.; Xu, W. Combining FMEA with DEMATEL models to solve production process problems. PLoS ONE 2017, 12, e0183634. [Google Scholar] [CrossRef]
- Lin, F.; Wu, P.; Xu, Y. Investigation of factors influencing the construction safety of high-speed railway stations based on DEMATEL and ISM. Adv. Civ. Eng. 2021, 2021, 9954018. [Google Scholar] [CrossRef]
- Xiahou, X.; Wu, Y.; Duan, T.; Lin, P.; Li, F.; Qu, X.; Liu, L.; Li, Q.; Liu, J. Analyzing critical factors for the smart construction site development: A DEMATEL-ISM based approach. Buildings 2022, 12, 116. [Google Scholar] [CrossRef]
- Chuang, J.; Manning, C.D.; Heer, J. Termite: Visualization techniques for assessing textual topic models. In Proceedings of the International Working Conference on Advanced Visual Interfaces, Naples, Italy, 22–26 May 2012; pp. 74–77. [Google Scholar]
- Sievert, C.; Shirley, K. LDAvis: A method for visualizing and interpreting topics. In Proceedings of the Workshop on Interactive Language Learning, Visualization, and Interfaces, Baltimore, MD, USA, 27 June 2014; pp. 63–70. [Google Scholar]
- Yu, S.; Geng, X.; He, J.; Sun, Y. Evolution analysis of product service ecosystem based on interval Pythagorean fuzzy DEMATEL-ISM-SD combination model. J. Clean. Prod. 2023, 421, 138501. [Google Scholar] [CrossRef]








| Accident Attribute | Accident Information |
|---|---|
| Accident process | On 22 March 2016, at the Huangdeng Hydropower Station, a fixed tower crane was set up at the water intake, and the installation proceeded as planned. Following a pre-shift meeting, six technicians undertook the crane installation, while two representatives from the project department oversaw and supervised the process. Around 11:00 p.m., as the installation crew prepared to end their shift and descended from the crane, an oversight occurred. One supervisor from the project department mistakenly stepped through a gap in the guardrail on the transition resting platform, plummeting to the tower crane’s base platform, which tragically resulted in a fatality |
| Accident cause | The accident’s immediate cause stemmed from the victim’s non-adherence to safety protocols while using the tower climbing ladder. His misstep on a slippery surface, combined with not holding the railing, led to his fall from a gap in the external protective barrier down to the tower’s foundation platform. Additionally, the tower installation unit did not adequately uphold their safety supervision and management responsibilities during the installation. Inadequacies were noted in risk identification, communication, education, training, and hazard detection. Their routine safety oversight was insufficient, and they failed to identify and mitigate risks promptly. |
| Accident prevention measure |
|
| Topic | Accident Characteristic Terms | Factor |
|---|---|---|
| 1 | management, personnel, safety, failure, supervision, institution | Inadequate management of safety supervision |
| 2 | site, construction, place, risk, cracking, resulting | Complex hydrogeological environment |
| 3 | rescue, timely, safety, inadequate, measure, protection | Insufficient capacity for safety protection |
| 4 | installation, operation, causing, error, resulting, damaged, fall | Error operations |
| 5 | poor, awareness, safety, attention, slippery, resulting, fall | Weak safety awareness |
| 6 | safety, education, management, inadequate, accident, work | Inadequate safety education |
| 7 | unauthorized, work, operation, construction, safety, accident | Illegal operations |
| 8 | fault, machines, accident, operation, repair, tower crane, steel | Mechanical failure |
| 9 | random, management, inadequate, security, fall, accident | Chaotic security management |
| 10 | safety, training, lack, personnel, accident, loss | Inadequate safety training |
| 11 | safety, ignore, self-confident, lucky, feeling, accident | Belief in luck |
| 12 | dangerous, attention, risk, focus, awareness, identification | Lack of concentration |
| 13 | rain, construction, weather, slippery, odious, accident | Unforeseeable natural factors |
| 14 | security, timely, accident, on-site, personnel, construction, stop | Failure to stop violations in time |
| 15 | health, poor, dizziness, physical, examination, weak, rest | Poor physical or mental health |
| 16 | safety, system, regulations, lack, loss, deficiency, insufficient | Inadequate safety system |
| Factor | Influencing Degree | Influenced Degree | Centrality | Causality | Centrality Ranking | Factor Attribute |
|---|---|---|---|---|---|---|
| 1.491 | 1.130 | 2.620 | 0.361 | 14 | Reason factor | |
| 1.217 | 0.377 | 1.595 | 0.840 | 15 | Reason factor | |
| 1.157 | 1.569 | 2.726 | −0.412 | 12 | Result factor | |
| 1.221 | 2.580 | 3.801 | −1.358 | 1 | Result factor | |
| 2.013 | 1.291 | 3.304 | 0.722 | 5 | Reason factor | |
| 1.531 | 1.331 | 2.862 | 0.201 | 8 | Reason factor | |
| 1.096 | 2.667 | 3.763 | −1.572 | 2 | Result factor | |
| 0.667 | 2.073 | 2.740 | −1.406 | 11 | Result factor | |
| 2.154 | 1.323 | 3.477 | 0.831 | 3 | Reason factor | |
| 1.544 | 1.559 | 3.103 | −0.015 | 6 | Result factor | |
| 1.268 | 1.386 | 2.654 | −0.118 | 13 | Result factor | |
| 1.051 | 1.730 | 2.781 | −0.679 | 10 | Result factor | |
| 1.258 | 0.100 | 1.358 | 1.158 | 16 | Reason factor | |
| 1.304 | 1.640 | 2.944 | −0.336 | 7 | Result factor | |
| 1.597 | 1.214 | 2.811 | 0.383 | 9 | Reason factor | |
| 2.413 | 1.013 | 3.426 | 1.401 | 4 | Reason factor |
Disclaimer/Publisher’s Note: The statements, opinions and data contained in all publications are solely those of the individual author(s) and contributor(s) and not of MDPI and/or the editor(s). MDPI and/or the editor(s) disclaim responsibility for any injury to people or property resulting from any ideas, methods, instructions or products referred to in the content. |
© 2023 by the authors. Licensee MDPI, Basel, Switzerland. This article is an open access article distributed under the terms and conditions of the Creative Commons Attribution (CC BY) license (https://creativecommons.org/licenses/by/4.0/).
Share and Cite
Zheng, X.; Liu, Y.; Shao, B. Causal Analysis of Fall Accidents in Hydraulic Engineering Based on Text Mining and Decision-Making Trial and Evaluation Laboratory and Interpretative Structural Modeling. Water 2023, 15, 3810. https://doi.org/10.3390/w15213810
Zheng X, Liu Y, Shao B. Causal Analysis of Fall Accidents in Hydraulic Engineering Based on Text Mining and Decision-Making Trial and Evaluation Laboratory and Interpretative Structural Modeling. Water. 2023; 15(21):3810. https://doi.org/10.3390/w15213810
Chicago/Turabian StyleZheng, Xiazhong, Yicheng Liu, and Bo Shao. 2023. "Causal Analysis of Fall Accidents in Hydraulic Engineering Based on Text Mining and Decision-Making Trial and Evaluation Laboratory and Interpretative Structural Modeling" Water 15, no. 21: 3810. https://doi.org/10.3390/w15213810
APA StyleZheng, X., Liu, Y., & Shao, B. (2023). Causal Analysis of Fall Accidents in Hydraulic Engineering Based on Text Mining and Decision-Making Trial and Evaluation Laboratory and Interpretative Structural Modeling. Water, 15(21), 3810. https://doi.org/10.3390/w15213810
