Risk Analysis of Heavy Metals and Groundwater Quality Indices in Residential Areas: A Case Study in the Rajanpur District, Pakistan
Abstract
1. Introduction
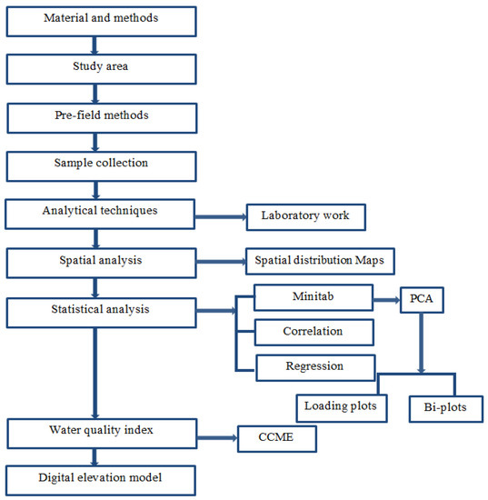
2. Materials and Methods
2.1. Study Area
2.2. Pre-Field Methods
2.3. Sample Collection
2.4. Analytical Techniques
2.5. Spatial Analysis
2.6. Statistical Analysis
3. Results
3.1. Physico-Chemical Parameters
3.2. Chemical Parameters
3.2.1. Major Elements
3.2.2. Trace Elements
3.3. Water Quality Index
3.4. Principal Component Analysis
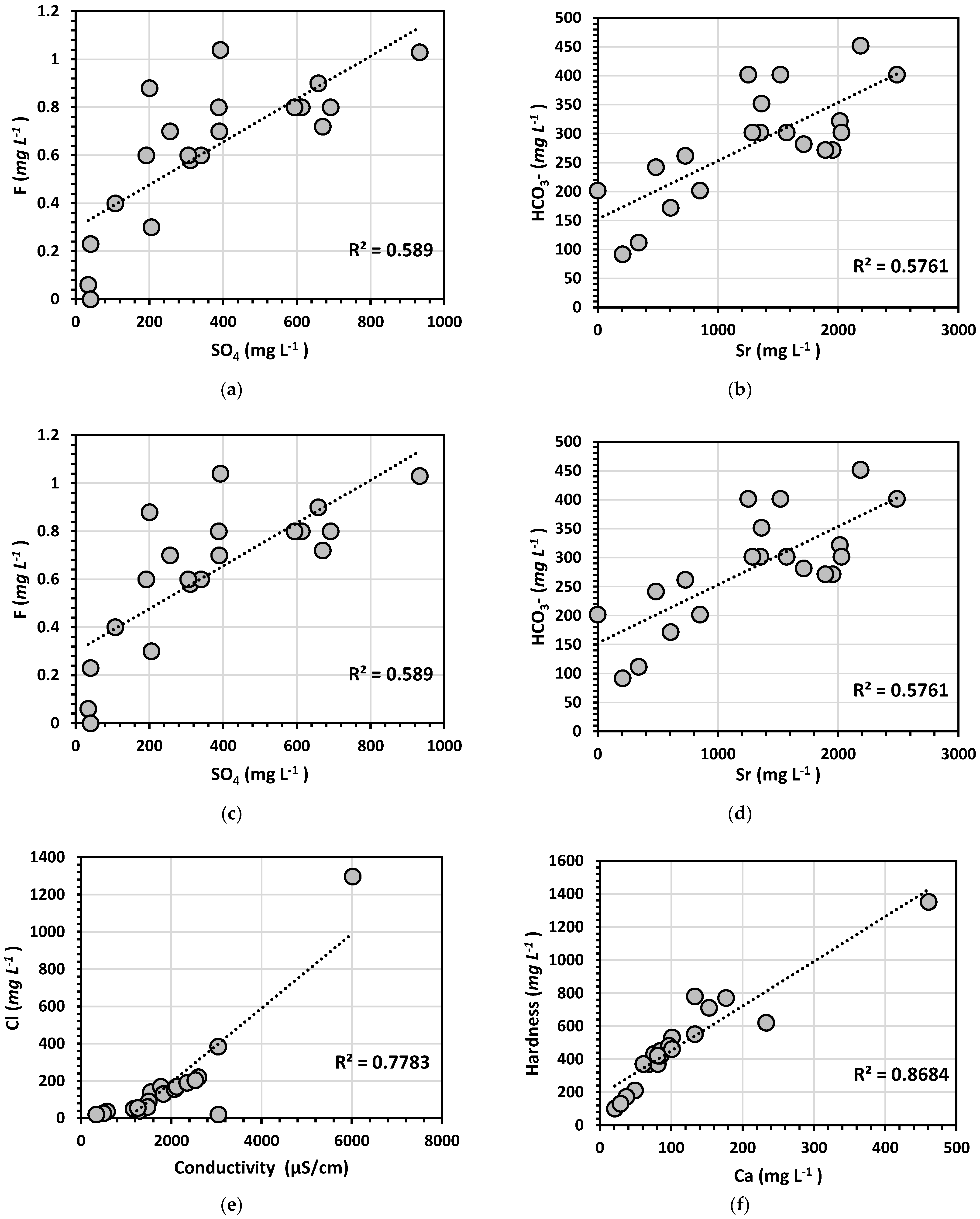
3.5. Correlation and Regression Analysis
3.6. Digital Elevation Model
4. Discussion
5. Conclusions
Author Contributions
Funding
Institutional Review Board Statement
Informed Consent Statement
Data Availability Statement
Acknowledgments
Conflicts of Interest
References
- Ayandiran, T.A.; Fawole, O.O.; Dahunsi, S.O. Water quality assessment of bitumen polluted Oluwa river, South-Western Nigeria. Water Resour. Ind. 2018, 19, 13–24. [Google Scholar] [CrossRef]
- Vadiati, M.; Rajabi Yami, Z.; Eskandari, E.; Nakhaei, M.; Kisi, O. Application of artificial intelligence models for prediction of groundwater level fluctuations: Case study (Tehran-Karaj alluvial aquifer). Environ. Monitt. Assess. 2022, 194, 1–21. [Google Scholar] [CrossRef] [PubMed]
- Li, P.; Wu, J.; Qian, H. Hydrochemical appraisal of groundwater quality for drinking and irrigation purposes and the major influencing factors: A case study in and around Hua County, China. Arab. J. Geosci. 2016, 9, 15. [Google Scholar] [CrossRef]
- Linh, H.P.; Linh, N.K.; Linh, N.T.; Linh PT, N.; Linh, T.K.; Mai TT, N.; Nam, D.V. Why is freshwater important to humanity? 2022; preprint. [Google Scholar] [CrossRef]
- Sadeghfam, S.; Bagheri, A.; Razzagh, S.; Nadiri, A.A.; Vadiati, M.; Senapathi, V.; Sekar, S. Hydrochemical analysis of seawater intrusion by graphical techniques in coastal aquifers to delineate vulnerable areas. In Groundwater Contamination in Coastal Aquifers; Elsevier: Amsterdam, The Netherlands, 2022; pp. 91–104. [Google Scholar]
- Jeong, C.B.; Lee, Y.H.; Park, J.C.; Kang, H.M.; Hagiwara, A.; Lee, J.S. Effects of metal-polluted seawater on life parameters and the induction of oxidative stress in the marine rotifer Brachionus koreanus. Comp. Biochem. Physiol. Part C Toxicol. Pharmacol. 2019, 225, 108576. [Google Scholar] [CrossRef] [PubMed]
- Rahman, M.A.; Paul, M.; Bhoumik, N.; Hassan, M.; Alam, M.; Aktar, Z. Heavy metal pollution assessment in the groundwater of the Meghna Ghat industrial area, Bangladesh, by using water pollution indices approach. Appl. Water Sci. 2020, 10, 186. [Google Scholar] [CrossRef]
- WHO. Progress on Household Drinking Water, Sanitation and Hygiene 2000–2017: Special Focus on Inequalities; World Health Organization: Geneva, Switzerland, 2019. [Google Scholar]
- Kumar, S.; Tripathi, V.R.; Garg, S.K. Physicochemical and microbiological assessment of recreational and drinking waters. Environ. Monitt Assess. 2012, 184, 2691–2698. [Google Scholar] [CrossRef]
- Egbueri, J.C. Assessment of the quality of groundwaters proximal to dumpsites in Awka and Nnewi metro-polises: A comparative approach. Int. J. Energ. Water Res. 2018, 2, 33–48. [Google Scholar] [CrossRef]
- Olofinlade, W.S.; Daramola, S.O.; Olabode, O.F. Hydrochemical and statistical modeling of groundwater quality in two constrasting geological terrains of southwestern Nigeria. Model. Earth Syst. Environ. 2018, 4, 1405–1421. [Google Scholar] [CrossRef]
- Tiwari, A.K.; Singh, A.K.; Singh, A.K.; Singh, M.P. Hydrogeochemical analysis and evaluation of surface water quality of Pratapgarh district, Uttar Pradesh, India. Appl. Water Sci. 2017, 7, 1609–1623. [Google Scholar] [CrossRef]
- Mgbenu, C.N.; Egbueri, J.C. The hydrogeochemical signatures, quality indices and health risk assessment of water resources in Umunya district, southeast Nigeria. Appli. Water Sci. 2019, 9, 22. [Google Scholar] [CrossRef]
- Adimalla, N.; Vasa, S.K.; Li, P. Evaluation of groundwater quality, Peddavagu in Central Telangana (PCT), South India: An insight of controlling factors of fluoride enrichment. Model. Earth Syst. Environ. 2018, 4, 841–852. [Google Scholar] [CrossRef]
- Mostafa, M.G.; Uddin, S.M.; Haque, A.B.M.H. Assessment of hydro-geochemistry and groundwater quality of Rajshahi City in Bangladesh. Appl. Water Sci. 2017, 7, 4663–4671. [Google Scholar] [CrossRef]
- Malik, M.A.; Azam, M.; Saboor, A. Water Quality Status of Upper KPK and Northern Areas of Pakistan; Publication No. 142-2010; Pakistan Council of Research in Water Resources, Water Resources Research Centre, Peshawar, Ministry of Science and Technology: Islamabad, Pakistan, 2010. [Google Scholar]
- Ochilova, N.R.; Muratova, G.S.; Karshieva, D.R. The Importance of Water Quality and Quantity in Strengthening the Health and Living Conditions of the Population. Cent. Asian J. Med. Nat. Sci. 2021, 2, 399–402. [Google Scholar]
- Memon, M.; Soomro, M.S.; Akhtar, M.S.; Memon, K.S. Drinking water quality assessment in Southern Sindh (Pakistan). Environ. Monitt Assess. 2011, 177, 39–50. [Google Scholar] [CrossRef] [PubMed]
- Goel, P.; Saxena, A.; Singh, D.S.; Verma, D. Impact of rapid urbanization on water quality index in groundwater fed Gomati River, Lucknow, India. Curr. Sci. 2018, 114, 650–654. [Google Scholar] [CrossRef]
- Hussain, Y.; Dilawar, A.; Ullah, S.F.; Akhter, G.; Martinez-Carvajal, H.; Hussain, M.B.; Aslam, A.Q. Modelling the spatial distribution of arsenic in water and its correlation with public health, central Indus Basin, Pakistan. J. Geosci. Environ. Prot. 2016, 4, 18. [Google Scholar] [CrossRef][Green Version]
- Stefanakis, A.I.; Zouzias, D.; Marsellos, A. Groundwater pollution: Human and natural sources and risks. Environ. Sci. Eng. 2017, 4, 82–102. [Google Scholar]
- Vincy, M.; Brilliant, R.; Pradeepkumar, A. Hydrochemical characterization and quality assessment of groundwater for drinking and irrigation purposes: A case study of Meenachil River Basin, Western Ghats, Kerala, India. Environ. Monitt. Assess. 2015, 187, 4217. [Google Scholar] [CrossRef]
- Zektser, I.S.; Everett, L.G. Groundwater Resources of the World and Their Use; UNESCO: Paris, France, 2004. [Google Scholar]
- Egbueri, J.C. Water quality appraisal of selected farm provinces using integrated hydrogeochemical, multivariate statistical, and microbiological technique. Model. Earth Syst. Environ. 2019, 5, 997–1013. [Google Scholar] [CrossRef]
- Joseph, L.; Jun, B.M.; Flora, J.R.; Park, C.M.; Yoon, Y. Removal of heavy metals from water sources in the developing world using low-cost materials: A review. Chemosphere 2019, 229, 142–159. [Google Scholar] [CrossRef] [PubMed]
- Häder, D.P.; Banaszak, A.T.; Villafañe, V.E.; Narvarte, M.A.; González, R.A.; Helbling, E.W. Anthropogenic pollution of aquatic ecosystems: Emerging problems with global implications. Sci. Total Environ. 2020, 713, 136586. [Google Scholar] [CrossRef]
- Ali, A.; Javed, S.; Ullah, S.; Fatima, S.H.; Zaidi, F.; Khan, M.S. Bayesian spatial analysis and prediction of groundwater contamination in Jhelum city (Pakistan). Environ Earth Sci. 2018, 77, 87. [Google Scholar] [CrossRef]
- Egbueri, J.C. Heavy metals pollution source identification and probabilistic health risk assessment of shallow groundwater in Onitsha, Nigeria. Anal. Lett. 2020, 53, 1620–1638. [Google Scholar] [CrossRef]
- Rao, N.S.; Sunitha, B.; Rambabu, R.; Rao, P.V.; Rao, P.S.; Spandana, B.D.; Marghade, D. Quality and degree of pollution of groundwater, using PIG from a rural part of Telangana State, India. Appl. Water Sci. 2018, 8, 227. [Google Scholar] [CrossRef]
- Kaur, R.; Rosin, K.G. Ground Water Vulnerability Assessment–Challenges and Opportunities; Division of Environmental Sciences, Indian Agricultural Research Institute: Delhi, India, 2011. [Google Scholar]
- Hashmi, I.; Farooq, S.; Qaiser, S. Chlorination and water quality monitoring within a public drinking 15 water supply in Rawalpindi Cantt (Westridge and Tench) area, Pakistan. Environ. Monitt. Assess. 2009, 158, 393. [Google Scholar] [CrossRef]
- Al-Taani, A.A.; Nazzal, Y.; Howari, F.M. Groundwater scarcity in the Middle East. In Global Groundwater; Elsevier: Amsterdam, The Netherlands, 2021; pp. 163–175. [Google Scholar]
- Han, K.; Zuo, R.; Ni, P.; Xue, Z.; Xu, D.; Wang, J.; Zhang, D. Application of a genetic algorithm to groundwater pollution source identification. J. Hydrol. 2020, 589, 125343. [Google Scholar] [CrossRef]
- Aslam, M.S.; Roy, S.D.; Ghaffari, M.A.; Choudhary, B.A.; Uzair, M.; Ijaz, A.S.; Khan, T.R. Survey of ethno-medicinal weeds of district rajhan pur, Punjab, Pakistan. Indian. Res. J. Pharm. Sci. 2014, 1, 38–45. [Google Scholar]
- WHO. Manganese in Drinking-Water: Background Document for Development of WHO Guidelines for Drinking-Water Quality; No. WHO/SDE/WSH/03.04/104; World Health Organization: Geneva, Switzerland, 2004. [Google Scholar]
- Baird, R.B.; Eaton, A.D.; Clesceri, L.S. Standard Methods for the Examination of Water and Wastewater; Rice, E.W., Ed.; American Public Health Association: Washington, DC, USA, 2012; Volume 10. [Google Scholar]
- Dil, A.S.; Qazi, I.A.; Baig, M.A.; Khan, E.A.; Tahir, A. National Standards for Drinking Water Quality (NSDWQ); Government of Pakistan, Pakistan Environmental Protection Agency: Islamabad, Pakistan, 2008. Available online: https://mocc.gov.pk/SiteImage/Misc/files/Drinking%20Water%20Quality%20Standares%20MAY%202007.pdf (accessed on 12 April 2018).
- WHO. Aluminium in Drinking-Water: Background Document for Development of WHO Guidelines for Drinking-Water Quality (No. WHO/SDE/WSH/03.04/53); World Health Organization: Geneva, Switzerland, 2003. [Google Scholar]
- USEPA. Drinking Water Contaminant Candidate List 3-Draft. 2008. Available online: https://www.federalregister.gov/documents/2008/02/21/E8-3114/drinking-water-contaminant-candidate-list-3-draft (accessed on 25 October 2022).
- O’Donnell, A.J.; Lytle, D.A.; Harmon, S.; Vu, K.; Chait, H.; Dionysiou, D.D. Removal of strontium from drinking water by conventional treatment and lime softening in benchscale studies. Water Res. 2016, 103, 319–333. [Google Scholar] [CrossRef]
- Lall, U.; Josset, L.; Russo, T. A snapshot of the world’s groundwater challenges. Annu. Rev. Environ. Resour. 2020, 45, 171–194. [Google Scholar] [CrossRef]
- Rafique, H.M.; Abbas, I.; Sohl, M.A.; Shehzadi, R.; Ramay, S.M.; Imran, M.; Sohl, M.N. Appraisal of drinking water quality of tehsil Jampur, Pakistan. Desalination Water Treat. 2014, 52, 4641–4648. [Google Scholar] [CrossRef]
- Ahmad, M.; Chand, S.; Rafique, H.M. Predicting the spatial distribution of sulfate concentration in groundwater of Jampur-Pakistan using geostatistical methods. Desalination Water Treat. 2016, 57, 28195–28204. [Google Scholar] [CrossRef]
- Sarfraz, M.; Sultana, N.; Jamil, M.; Ashraf, R. Investigation of portable groundwater quality and health risk assessment of selected trace metals in flood affected areas of district Rajanpur, Pakistan. Int. J. Environ. An. Ch. 2016, 3, 1000183. [Google Scholar]
- WHO. Guidelines for Drinking-Water Quality: First Addendum to the Fourth Edition; World Health Organization: Geneva, Switzerland, 2017. [Google Scholar]
- Toor, I.A.; Tahir, S.N.A. Study of arsenic concentration levels in Pakistani drinking water. Polish J. Environ. Studies. 2009, 18, 907–912. [Google Scholar]
- Azizullah, A.; Khattak, M.N.K.; Richter, P.; Häder, D.P. Water pollution in Pakistan and its impact on public health—A review. Environ. Int. 2011, 37, 479–497. [Google Scholar] [CrossRef] [PubMed]
- Samantara, M.K.; Padhi, R.K.; Sowmya, M.; Kumaran, P.; Satpathy, K.K. Heavy metal contamination, major ion chemistry and appraisal of the groundwater status in coastal aquifer, Kalpakkam, Tamil Nadu, India. GW. Sustain. Dev. 2017, 5, 49–58. [Google Scholar] [CrossRef]
- De Meyer, C.M.; Rodríguez, J.M.; Carpio, E.A.; García, P.A.; Stengel, C.; Berg, M. Arsenic, manganese and aluminum contamination in groundwater resources of Western Amazonia (Peru). Sci. Total Environ. 2017, 607, 1437–1450. [Google Scholar] [CrossRef]
- Adewoyin, O.O.; Kayode, O.T.; Omeje, O.; Odetunmibi, O.A. Risk assessment of heavy metal and trace elements contamination in groundwater in some parts of Ogun state. Cogent Engr. 2019, 6, 1632555. [Google Scholar] [CrossRef]
- Adepoju-Bello, A.A.; Alabi, O.M. Heavy metals: A review. Nig. J. Pharm. 2005, 37, 41–45. [Google Scholar]
- Sun, L.; Peng, W.; Cheng, C. Source estimating of heavy metals in shallow groundwater based on UNMIX Model: A case study. BioTechnology 2016, 45, 756–762. [Google Scholar]
- Barzegar, R.; Asghari Moghaddam, A.; Adamowski, J.; Nazemi, A.H. Assessing the potential origins and human health risks of trace elements in groundwater: A case study in the Khoy plain, Iran. Environ. Geochem. Health. 2019, 41, 981–1002. [Google Scholar] [CrossRef] [PubMed]
- Momodu, M.A.; Anyakora, C.A. Heavy metal contamination of ground water: The Surulere case study. Res. J. Environ Earth Sci. 2010, 2, 39–43. [Google Scholar]
- Li, P.Y.; Qian, H. Human health risk assessment for chemical pollutants in drinking water source in Shizuishan City, Northwest China. Sci. Inf. Database 2011, 8, 41–48. [Google Scholar]
- Prüss-Ustün, A.; Vickers, C.; Haefliger, P.; Bertollini, R. Knowns and unknowns on burden of disease due to chemicals: A systematic review. Environ. Health 2011, 10, 9. [Google Scholar] [CrossRef]
- Liang, C.P.; Wang, S.W.; Kao, Y.H.; Chen, J.S. Health risk assessment of groundwater arsenic pollution in southern Taiwan. Environ. Geochem. Health 2016, 38, 1271–1281. [Google Scholar] [CrossRef]
- Ogilo, J.K.; Onditi, A.O.; Salim, A.M.; Yusuf, A.O. Assessment of levels of heavy metals in paints from interior walls and indoor dust from residential houses in Nairobi City County, Kenya. Chem. Sci. Int. J. 2017, 21, 1–7. [Google Scholar] [CrossRef]
- Sakaa, B.; Elbeltagi, A.; Boudibi, S.; Chaffaï, H.; Islam, A.R.M.; Kulimushi, L.C.; Wong, Y.J. Water quality index modeling using random forest and improved SMO algorithm for support vector machine in Saf-Saf river basin. Environ. Sci. Pollut. Res. 2022, 29, 48491–48508. [Google Scholar] [CrossRef]
- Li, P.; Karunanidhi, D.; Subramani, T.; Srinivasamoorthy, K. Sources and consequences of groundwater contamination. Arch. Environ. Contam. Toxicology. 2021, 80, 1–10. [Google Scholar] [CrossRef]
- Wong, Y.J.; Shimizu, Y.; He, K.; Nik Sulaiman, N.M. Comparison among different ASEAN water quality indices for the assessment of the spatial variation of surface water quality in the Selangor river basin, Malaysia. Environ. Monitt. Assess. 2020, 192, 644. [Google Scholar] [CrossRef]
- Wong, Y.J.; Shimizu, Y.; Kamiya, A.; Maneechot, L.; Bharambe, K.P.; Fong, C.S.; Nik Sulaiman, N.M. Application of artificial intelligence methods for monsoonal river classification in Selangor river basin, Malaysia. Environ. Monitt. Assess. 2021, 193, 438. [Google Scholar] [CrossRef]








| Parameter | Reference Method | Detection Limit (mg/L) | Measurement Uncertainty |
|---|---|---|---|
| Calcium | APHA, 23rd Edition | 2.0 | ±2% |
| Chlorides | APHA, 23rd Edition | 2.0 | ±2% |
| Magnesium | APHA, 23rd Edition | 1.0 | ±3% |
| Potassium | APHA, 23rd Edition | 0.02 | ±3% |
| Sodium | APHA, 23rd Edition | 1.57 | ±4% |
| Phosphate | USEPA, 2000 | 0.05 | - |
| Fluoride | APHA, 23rd Edition | 0.04 | ±4% |
| Bicarbonates | APHA, 23rd Edition | 5.0 | ±6% |
| Sulfate | APHA, 23rd Edition | 0.24 | ±3% |
| Nitrate | APHA, 23rd Edition | 0.03 | ±4% |
| Nitrite | USEPA, 2000 | 0.05 | - |
| Total dissolved solids | APHA, 23rd Edition | - | - |
| Sr. No. | ID | Area Description | Longitude | Latitude | Sample Size | pH | TDS | Water Turbidity | Odor |
|---|---|---|---|---|---|---|---|---|---|
| (° E) | (° N) | (L) | mg/L | Clear/Muddy | None/Smell | ||||
| 1 | RW1 | Indus Highway | 70.324773 | 28.992548 | 1.5 | 7.22 | 1824 | Clear | None |
| 2 | RW2 | Nishter Ghat | 70.444634 | 28.904342 | 1.5 | 8.22 | 150 | Muddy | None |
| 3 | RW3 | Indus Road | 70.381439 | 28.969643 | 1.5 | 7.33 | 713 | Clear | None |
| 4 | RW4 | Mahib Ali | 70.383301 | 28.96671 | 1.5 | 7.48 | 315 | Clear | None |
| 5 | RW5 | Basti Lal Thata | 70.354706 | 28.987753 | 1.5 | 7.41 | 928 | Clear | None |
| 6 | RW6 | Link Road | 70.34224 | 29.006238 | 1.5 | 7.3 | 638 | Clear | None |
| 7 | RW7 | Kotla Naseer | 70.336629 | 29.099076 | 1.5 | 7.25 | 3732 | Clear | None |
| 8 | RW8 | Machi Dara | 70.324081 | 29.099664 | 1.5 | 7.24 | 971 | Clear | None |
| 9 | RW9 | Khanqah Road | 70.324081 | 29.099664 | 1.5 | 7.2 | 788 | Clear | None |
| 10 | RW10 | Zia Shaheed Road | 70.334138 | 29.099734 | 1.5 | 7.28 | 271 | Clear | None |
| 11 | RW11 | Canal Rest House | 70.334518 | 29.103196 | 1.5 | 7.5 | 185 | Muddy | None |
| 12 | RW12 | Katchery Road | 70.328772 | 29.109994 | 1.5 | 7.28 | 1095 | Clear | None |
| 13 | RW13 | Hakeem Colony | 70.331662 | 29.113955 | 1.5 | 7.38 | 823 | Clear | None |
| 14 | RW14 | Fateh Pur | 70.316195 | 29.122785 | 1.5 | 7.42 | 809 | Clear | None |
| 15 | RW15 | Chowk Alla Abad | 70.336349 | 29.104624 | 1.5 | 7.35 | 1242 | Clear | None |
| 16 | RW16 | Ghala Mandi | 70.337038 | 29.108309 | 1.5 | 7.41 | 1272 | Clear | None |
| 17 | RW17 | Shah Faisal Colony | 70.321864 | 29.10793 | 1.5 | 7.28 | 691 | Clear | None |
| 18 | RW18 | Dubai Colony | 70.342171 | 29.107105 | 1.5 | 6.98 | 0 | Clear | None |
| 19 | RW19 | Naimat Colony | 70.337029 | 29.107409 | 1.5 | 7.32 | 1410 | Clear | None |
| 20 | RW20 | Railway Station | 70.337716 | 29.100448 | 1.5 | 7.05 | 0 | Clear | None |
| Arsenic | Conductivity | Bicarbonates | Calcium | Chlorides | Hardness | Magnesium | Sodium | Sulfate | TDS | |
|---|---|---|---|---|---|---|---|---|---|---|
| Arsenic | 1.00 | |||||||||
| Conductivity | 0.14 | 1.00 | ||||||||
| Bicarbonates | 0.05 | 0.03 | 1.00 | |||||||
| Calcium | −0.03 | 0.82 | 0.13 | 1.00 | ||||||
| Chlorides | 0.09 | 0.88 | −0.06 | 0.92 | 1.00 | |||||
| Hardness | 0.16 | 0.83 | 0.35 | 0.93 | 0.88 | 1.00 | ||||
| Magnesium | 0.64 | 0.28 | 0.55 | 0.13 | 0.23 | 0.47 | 1.00 | |||
| Sodium | 0.07 | 0.86 | 0.27 | 0.85 | 0.89 | 0.91 | 0.43 | 1.00 | ||
| Sulfate | 0.12 | 0.77 | 0.41 | 0.76 | 0.73 | 0.89 | 0.55 | 0.94 | 1.00 | |
| TDS | 0.19 | 0.88 | 0.15 | 0.91 | 0.95 | 0.97 | 0.45 | 0.98 | 0.92 | 1.00 |
Publisher’s Note: MDPI stays neutral with regard to jurisdictional claims in published maps and institutional affiliations. |
© 2022 by the authors. Licensee MDPI, Basel, Switzerland. This article is an open access article distributed under the terms and conditions of the Creative Commons Attribution (CC BY) license (https://creativecommons.org/licenses/by/4.0/).
Share and Cite
Mughal, A.; Sultan, K.; Ashraf, K.; Hassan, A.; Zaman, Q.u.; Haider, F.U.; Shahzad, B. Risk Analysis of Heavy Metals and Groundwater Quality Indices in Residential Areas: A Case Study in the Rajanpur District, Pakistan. Water 2022, 14, 3551. https://doi.org/10.3390/w14213551
Mughal A, Sultan K, Ashraf K, Hassan A, Zaman Qu, Haider FU, Shahzad B. Risk Analysis of Heavy Metals and Groundwater Quality Indices in Residential Areas: A Case Study in the Rajanpur District, Pakistan. Water. 2022; 14(21):3551. https://doi.org/10.3390/w14213551
Chicago/Turabian StyleMughal, Asima, Khawar Sultan, Kamran Ashraf, Ayesha Hassan, Qamar uz Zaman, Fasih Ullah Haider, and Babar Shahzad. 2022. "Risk Analysis of Heavy Metals and Groundwater Quality Indices in Residential Areas: A Case Study in the Rajanpur District, Pakistan" Water 14, no. 21: 3551. https://doi.org/10.3390/w14213551
APA StyleMughal, A., Sultan, K., Ashraf, K., Hassan, A., Zaman, Q. u., Haider, F. U., & Shahzad, B. (2022). Risk Analysis of Heavy Metals and Groundwater Quality Indices in Residential Areas: A Case Study in the Rajanpur District, Pakistan. Water, 14(21), 3551. https://doi.org/10.3390/w14213551

