Data-Driven Community Flood Resilience Prediction
Abstract
:1. Introduction
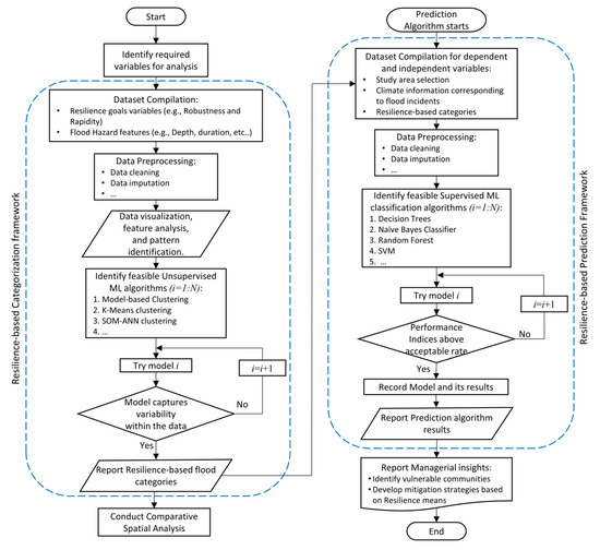
2. Flood Resilience Prediction Framework
2.1. Framework Design and Layout
2.2. Methodology
2.2.1. Unsupervised Learning: Clustering
2.2.2. Supervised Machine Learning: Classification
Decision Trees
Prediction Model Performance
3. Framework Application Demonstration
3.1. Part (a): Resilience-Based Categorization
3.2. Part (b): Resilience-Based Prediction
3.3. Managerial Insights and Results
3.4. Model Performance and Discussion
4. Discussion and Conclusions
Author Contributions
Funding
Institutional Review Board Statement
Informed Consent Statement
Data Availability Statement
Acknowledgments
Conflicts of Interest
References
- Dawod, G.M.; Mirza, M.N.; Al-Ghamdi, K.A.; Elzahrany, R.A. Projected Impacts of Land Use and Road Network Changes on Increasing Flood Hazards Using a 4D GIS: A Case Study in Makkah Metropolitan Area, Saudi Arabia. Arab. J. Geosci. 2014, 7, 1139–1156. [Google Scholar] [CrossRef]
- Lian, J.; Xu, H.; Xu, K.; Ma, C. Optimal Management of the Flooding Risk Caused by the Joint Occurrence of Extreme Rainfall and High Tide Level in a Coastal City. Nat. Hazards 2017, 89, 183–200. [Google Scholar] [CrossRef]
- Wilby, R.L.; Beven, K.J.; Reynard, N.S. Climate Change and Fluvial Flood Risk in the UK: More of the Same? Hydrol. Process. 2007, 2309, 2300–2309. [Google Scholar] [CrossRef]
- Stocker, T.F.; Dahe, Q.; Plattner, G.-K.; Tignor, M.M.B.; Allen, S.K.; Boschung, J.; Nauels, A.; Xia, Y.; Bex, V.; Vincent, P.M. Climate Change 2013: The Physical Science Basis; IPCC: New York, NY, USA, 2013; ISBN 9789291691388. [Google Scholar]
- Linkov, I.; Bridges, T.; Creutzig, F.; Decker, J.; Fox-Lent, C.; Kröger, W.; Lambert, J.H.; Levermann, A.; Montreuil, B.; Nathwani, J.; et al. Changing the Resilience Paradigm. Nat. Clim. Chang. 2014, 4, 407–409. [Google Scholar] [CrossRef]
- Bertilsson, L.; Wiklund, K.; de Moura Tebaldi, I.; Rezende, O.M.; Veról, A.P.; Miguez, M.G. Urban Flood Resilience—A Multi-Criteria Index to Integrate Flood Resilience into Urban Planning. J. Hydrol. 2019, 573, 970–982. [Google Scholar] [CrossRef]
- da Silva, J.; Kernaghan, S.; Luque, A. A Systems Approach to Meeting the Challenges of Urban Climate Change. Int. J. Urban Sustain. Dev. 2012, 4, 125–145. [Google Scholar] [CrossRef]
- NOAA National Climate Report—Annual 2018|State of the Climate|National Centers for Environmental Information (NCEI). Available online: https://www.ncdc.noaa.gov/sotc/national/201813#over (accessed on 5 May 2020).
- de Moel, H.; Aerts, J.C.J.H. Effect of Uncertainty in Land Use, Damage Models and Inundation Depth on Flood Damage Estimates. Nat. Hazards 2011, 58, 407–425. [Google Scholar] [CrossRef] [Green Version]
- World Economic Forum. The Global Risks Report 2019, 14th ed.; World Economic Forum: Cologny, Switzerland, 2019. [Google Scholar]
- Kron, W. Flood Risk = Hazard • Values • Vulnerability. Water Int. 2005, 30, 58–68. [Google Scholar] [CrossRef]
- Salem, S.; Siam, A.; El-Dakhakhni, W.; Tait, M. Probabilistic Resilience-Guided Infrastructure Risk Management. J. Manag. Eng. 2020, 36, 04020073. [Google Scholar] [CrossRef]
- Nofal, O.M.; van de Lindt, J.W. Understanding Flood Risk in the Context of Community Resilience Modeling for the Built Environment: Research Needs and Trends. Sustain. Resilient Infrastruct. 2020, 7, 1–17. [Google Scholar] [CrossRef]
- Community Resilience Planning Guide for Buildings and Infrastructure Systems: A Playbook; National Institute of Standards and Technology: Gaithersburg, MD, USA, 2020.
- Netherton, M.D.; Stewart, M.G. Risk-Based Blast-Load Modelling: Techniques, Models and Benefits. Int. J. Prot. Struct. 2016, 7, 430–451. [Google Scholar] [CrossRef]
- Cimellaro, G.P.; Fumo, C.; Reinhorn, A.M.; Bruneau, M. Quantification of Disaster Resilience of Health Care Facilities; Earthquake Engineering to Extreme Events University at Buffalo: Buffalo, NY, USA, 2009. [Google Scholar]
- Bruneau, M.; Chang, S.E.; Eguchi, R.T.; Lee, G.C.; O’Rourke, T.D.; Reinhorn, A.M.; Shinozuka, M.; Tierney, K.; Wallace, W.A.; Von Winterfeldt, D. A Framework to Quantitatively Assess and Enhance the Seismic Resilience of Communities. Earthq. Spectra 2003, 19, 733–752. [Google Scholar] [CrossRef] [Green Version]
- Murdock, H.J. Resilience of Critical Infrastructure to Flooding: Quantifying the Resilience of Critical Infrastructure to Flooding in Toronto, Canada; UNESCO-IHE: Delft, The Netherlands, 2017. [Google Scholar]
- Minsker, B.; Baldwin, L.; Crittenden, J.; Kabbes, K.; Karamouz, M.; Lansey, K.; Malinowski, P.; Nzewi, E.; Pandit, A.; Parker, J.; et al. Progress and Recommendations for Advancing Performance-Based Sustainable and Resilient Infrastructure Design. J. Water Resour. Plan. Manag. 2015, 141, A4015006. [Google Scholar] [CrossRef]
- Australian Institute for Disaster Resilience. Flood Emergency Response: Classification of the Floodplain; Guideline 7-2; Australian Institute for Disaster Resilience: Melborne, Australia, 2017. [Google Scholar]
- Federal Emergency Management Agency (FEMA). Definitions of FEMA Flood Zone Designations; FEMA: Washington, DC, USA, 2012; pp. 1–2.
- Ragini, J.R.; Anand, P.M.R.; Bhaskar, V. Big Data Analytics for Disaster Response and Recovery through Sentiment Analysis. Int. J. Inf. Manage. 2018, 42, 13–24. [Google Scholar] [CrossRef]
- Turkington, T.; Breinl, K.; Ettema, J.; Alkema, D.; Jetten, V. A New Flood Type Classification Method for Use in Climate Change Impact Studies. Weather Clim. Extrem. 2016, 14, 1–16. [Google Scholar] [CrossRef] [Green Version]
- Ganguli, P.; Paprotny, D.; Hasan, M.; Güntner, A.; Merz, B. Projected Changes in Compound Flood Hazard From Riverine and Coastal Floods in Northwestern Europe. Earth’s Futur. 2020, 8, e2020EF001752. [Google Scholar] [CrossRef]
- Ganguly, K.K.; Nahar, N.; Hossain, B.M. A Machine Learning-Based Prediction and Analysis of Flood Affected Households: A Case Study of Floods in Bangladesh. Int. J. Disaster Risk Reduct. 2019, 34, 283–294. [Google Scholar] [CrossRef]
- Hemmati, M.; Ellingwood, B.R.; Mahmoud, H.N. The Role of Urban Growth in Resilience of Communities Under Flood Risk. Earth’s Futur. 2020, 8, e2019EF001382. [Google Scholar] [CrossRef] [Green Version]
- Murnane, R.J.; Daniell, J.E.; Schäfer, A.M.; Ward, P.J.; Winsemius, H.C.; Simpson, A.; Tijssen, A.; Toro, J. Future Scenarios for Earthquake and Flood Risk in Eastern Europe and Central Asia. Earth’s Futur. 2017, 5, 693–714. [Google Scholar] [CrossRef] [Green Version]
- Rözer, V.; Peche, A.; Berkhahn, S.; Feng, Y.; Fuchs, L.; Graf, T.; Haberlandt, U.; Kreibich, H.; Sämann, R.; Sester, M.; et al. Impact-Based Forecasting for Pluvial Floods. Earth’s Futur. 2021, 9, 2020EF001851. [Google Scholar] [CrossRef]
- Swain, D.L.; Wing, O.E.J.; Bates, P.D.; Done, J.M.; Johnson, K.A.; Cameron, D.R. Increased Flood Exposure Due to Climate Change and Population Growth in the United States. Earth’s Futur. 2020, 8, e2020EF001778. [Google Scholar] [CrossRef]
- Downton, M.W.; Pielke, R.A. How Accurate Are Disaster Loss Data? The Case of U.S. Flood Damage. Nat. Hazards 2005, 35, 211–228. [Google Scholar] [CrossRef] [Green Version]
- Patil, B.M.; Joshi, R.C.; Toshniwal, D. Missing Value Imputation Based on K-Mean Clustering with Weighted Distance. In Contemporary Computing. IC3 2010. Communications in Computer and Information Science; Springer: Berlin/Heidelberg, Germany, 2010; pp. 600–609. [Google Scholar]
- Yagci, K.; Dolinskaya, I.S.; Smilowitz, K.; Bank, R. Incomplete Information Imputation in Limited Data Environments with Application to Disaster Response. Eur. J. Oper. Res. 2018, 269, 466–485. [Google Scholar] [CrossRef]
- Haggag, M.; Yorsi, A.; El-dakhakhni, W.; Hassini, E. Infrastructure Performance Prediction under Climate-Induced Disasters Using Data Analytics. Int. J. Disaster Risk Reduct. 2021, 56, 102121. [Google Scholar] [CrossRef]
- Bose, I.; Mahapatra, R.K. Business Data Mining—A Machine Learning Perspective. Inf. Manag. 2001, 39, 211–225. [Google Scholar] [CrossRef]
- Goos, G.; Hartmanis, J.; Van, J.; Board, L.E.; Hutchison, D.; Kanade, T.; Kittler, J.; Kleinberg, J.M.; Mattern, F.; Zurich, E.; et al. Computer Vision; Springer: Berlin/Heidelberg, Germany, 2006. [Google Scholar]
- King, R.D.; Muggletont, S.; Lewiso, R.A.; Sternberg, M.J.E. Drug Design by Machine Learning: The Use of Inductive Logic Programming to Model the Structure-Activity Relationships of Trimethoprim Analogues Binding to Dihydrofolate Reductase (Arfcl Integence/Ee Acv/Prote l/Active Sites). Proc. Natd. Acad. Sci. USA 1992, 89, 11322–11326. [Google Scholar] [CrossRef] [Green Version]
- Mckinney, B.A.; Reif, D.M.; Ritchie, M.D.; Moore, J.H. Biomedical Genomics And Proteomics Machine Learning for Detecting Gene-Gene Interactions A Review. Appl. Bioinform. 2006, 5, 77–88. [Google Scholar] [CrossRef]
- Hastie, T.; Tibshirani, R.; Friedman, J. The Elements of Statistical Learning: Data Mining, Inference, and Prediction, 2nd ed.; Springer: Berlin/Heidelberg, Germany, 2009; Volume 27, ISBN 9780387848570. [Google Scholar]
- Gentleman, R.; Hornik, K.; Parmigiani, G. Bicondutor Case Studies; Springer: Berlin/Heidelberg, Germany, 2008. [Google Scholar]
- Mojaddadi, H.; Pradhan, B.; Nampak, H.; Ahmad, N.; Ghazali, A.H. Bin Ensemble Machine-Learning-Based Geospatial Approach for Flood Risk Assessment Using Multi-Sensor Remote-Sensing Data and GIS. Geomat. Nat. Hazards Risk 2017, 8, 1080–1102. [Google Scholar] [CrossRef] [Green Version]
- Mosavi, A.; Ozturk, P.; Chau, K.W. Flood Prediction Using Machine Learning Models: Literature Review. Water 2018, 10, 1536. [Google Scholar] [CrossRef] [Green Version]
- Shafizadeh-Moghadam, H.; Valavi, R.; Shahabi, H.; Chapi, K.; Shirzadi, A. Novel Forecasting Approaches Using Combination of Machine Learning and Statistical Models for Flood Susceptibility Mapping. J. Environ. Manage. 2018, 217, 1–11. [Google Scholar] [CrossRef] [Green Version]
- Rodrigues, M.; De la Riva, J. An Insight into Machine-Learning Algorithms to Model Human-Caused Wildfire Occurrence. Environ. Model. Softw. 2014, 57, 192–201. [Google Scholar] [CrossRef]
- Haggag, M.; Siam, A.S.; El-Dakhakhni, W.; Coulibaly, P.; Hassini, E. A Deep Learning Model for Predicting Climate-Induced Disasters. Nat. Hazards 2021, 196, 227–243. [Google Scholar] [CrossRef]
- Hanewinkel, M.; Zhou, W.; Schill, C. A Neural Network Approach to Identify Forest Stands Susceptible to Wind Damage. For. Ecol. Manage. 2004, 196, 227–243. [Google Scholar] [CrossRef]
- Abdel-Mooty, M.N.; El-Dakhakhni, W.; Coulibaly, P. Community Resilience Classification Under Climate Change Challenges. In Proceedings of the Canadian Society of Civil Engineering Annual Conference, Montreal, QC, Canada, May 2021; Springer: Singapore, 2021; pp. 227–237. [Google Scholar] [CrossRef]
- Otterbach, J.S.; Manenti, R.; Alidoust, N.; Bestwick, A.; Block, M.; Bloom, B.; Caldwell, S.; Didier, N.; Fried, E.S.; Hong, S.; et al. Unsupervised Machine Learning on a Hybrid Quantum Computer. arXiv 2017, arXiv:1712.05771. [Google Scholar]
- Jain, A.K.; Murty, M.N.; Flynn, P.J. Data Clustering: A Review. ACM Comput. Surv. 2000, 31, 264–323. [Google Scholar]
- Seyed Shirkhorshidi, A.; Aghabozorgi, S.; Wah, Y. A Comparison Study on Similarity and Dissimilarity Measures in Clustering Continuous Data. PloS ONE 2015, 10, e0144059. [Google Scholar] [CrossRef] [Green Version]
- MacQueen, J. Some Methods for Classification and Analysis of Multivariate Observations. In Proceedings of the 5th Berkeley Symposium on Mathematical Statistics and Probability, Berkeley, CA, USA, 18–21 June 1965; University of California: Berkeley, CA, USA, 1967; pp. 281–297. [Google Scholar]
- Alsabti, K.; Ranka, S.; Singh, V. An efficient k-means clustering algorithm. In Electrical Engineering and Computer Science; Syracuse University: Syracuse, NY, USA, 2000; Available online: https://surface.syr.edu/eecs/43 (accessed on 10 June 2021).
- Hartigan, J.A.; Wong, M.A. A K-Means Clustering Algorithm. J. R. Stat. Soc. Ser. C Appl. Stat. 1979, 28, 100–108. [Google Scholar]
- Wagstaff, K.; Cardie, C.; Rogers, S.; Schrödl, S. Constrained K-Means Clustering with Background Knowledge. In Proceedings of the Eighteenth International Conference on Machine Learning, San Francisco, CA, USA, 28 June–1 July 2001; pp. 577–584. [Google Scholar]
- Mitra, P.; Ray, R.; Chatterjee, R.; Basu, R.; Saha, P.; Raha, S.; Barman, R.; Patra, S.; Biswas, S.S.; Saha, S. Flood Forecasting Using Internet of Things and Artificial Neural Networks. In Proceedings of the 7th IEEE Annual Information Technology, Electronics and Mobile Communication Conference, IEEE IEMCON 2016, Vancouver, BC, Canada, 13–15 October 2016; pp. 1–5. [Google Scholar]
- Park, D.C. Centroid Neural Network for Unsupervised Competitive Learning. IEEE Trans. Neural Netw. 2000, 11, 520–528. [Google Scholar] [CrossRef] [Green Version]
- Khajwal, A.B.; Noshadravan, A. Probabilistic Hurricane Wind-Induced Loss Model for Risk Assessment on a Regional Scale. ASCE-ASME J. Risk Uncertain. Eng. Syst. Part A Civ. Eng. 2020, 6, 1–9. [Google Scholar] [CrossRef]
- Kwayu, K.M.; Kwigizile, V.; Zhang, J.; Oh, J.S. Semantic N-Gram Feature Analysis and Machine Learning-Based Classification of Drivers’ Hazardous Actions at Signal-Controlled Intersections. J. Comput. Civ. Eng. 2020, 34. [Google Scholar] [CrossRef]
- Gnanaprakkasam, S.; Ganapathy, G.P. Evaluation of Regional Flood Quantiles at Ungauged Sites by Employing Nonlinearity-Based Clustering Approaches. Environ. Sci. Pollut. Res. 2019, 26, 22856–22877. [Google Scholar] [CrossRef]
- Abdel-Mooty, M.N.; Yosri, A.; El-Dakhakhni, W.; Coulibaly, P. Community Flood Resilience Categorization Framework. Int. J. Disaster Risk Reduct. 2021, 61, 102349. [Google Scholar] [CrossRef]
- Khalaf, M.; Hussain, A.J.; Al-Jumeily, D.; Baker, T.; Keight, R.; Lisboa, P.; Fergus, P.; Al Kafri, A.S. A Data Science Methodology Based on Machine Learning Algorithms for Flood Severity Prediction. In Proceedings of the 2018 IEEE Congress on Evolutionary Computation (CEC), Rio de Janeiro, Brazil, 8–13 July 2018; pp. 1–8. [Google Scholar] [CrossRef]
- Zumel, N.; Mount, J. Practical Data Science with R, 2nd ed.; Manning Publication: Shelter Island, NY, USA, 2020; ISBN 9781617295874. [Google Scholar]
- Singh, H. Understanding Gradient Boosting Machines|by Harshdeep Singh|Towards Data Science. Available online: https://towardsdatascience.com/understanding-gradient-boosting-machines-9be756fe76ab (accessed on 12 May 2021).
- Nagpal, A. Decision Tree Ensembles- Bagging and Boosting|by Anuja Nagpal|Towards Data Science. Available online: https://towardsdatascience.com/decision-tree-ensembles-bagging-and-boosting-266a8ba60fd9 (accessed on 12 May 2021).
- Boehmke, B.; Greenwell, B.M. Hands-On Machine Learning with R, 1st ed.; Taylor & Francis: London, UK, 2019; ISBN 9781138495685. [Google Scholar]
- Gong, J.; Caldas, C.H.; Gordon, C. Learning and Classifying Actions of Construction Workers and Equipment Using Bag-of-Video-Feature-Words and Bayesian Network Models. Adv. Eng. Inform. 2011, 25, 771–782. [Google Scholar] [CrossRef]
- Wu, T.F.; Lin, C.J.; Weng, R.C. Probability Estimates for Multi-Class Classification by Pairwise Coupling. J. Mach. Learn. Res. 2004, 5, 975–1005. [Google Scholar]
- Gondia, A.; Siam, A.; El-Dakhakhni, W.; Nassar, A.H. Machine Learning Algorithms for Construction Projects Delay Risk Prediction. J. Constr. Eng. Manag. 2020, 146, 1–16. [Google Scholar] [CrossRef]
- Mccallum, A.; Nigam, K. A Comparison of Event Models for Naive Bayes Text Classification. In Proceedings of the Annual AAAI National Conference, Palo Alto, CA, USA, 26–30 July 1998. [Google Scholar]
- Zhang, H. The Optimality of Naive Bayes. In Proceedings of the annual AAAI National Conference, Palo Alto, CA, USA, 25–29 July 2004. [Google Scholar]
- Breiman, L.; Friedman, J.H.; Olshen, R.A.; Stone, C.J. Classification and Regression Trees; Routledge: London, UK, 1984; ISBN 9781315139470. [Google Scholar]
- Efron, B.; Tibshirani, R. Bootstrap Methods for Standard Errors, Confidence Intervals, and Other Measures of Statistical Accuracy. Stat. Sci. 1986, 1, 54–75. [Google Scholar] [CrossRef]
- Breiman, L. Bagging Predictors. Mach. Learn. 1996, 24, 123–140. [Google Scholar] [CrossRef] [Green Version]
- Brownlee, J. Bagging and Random Forest Ensemble Algorithms for Machine Learning. Available online: https://machinelearningmastery.com/bagging-and-random-forest-ensemble-algorithms-for-machine-learning/ (accessed on 12 May 2021).
- Feofilovs, M.; Romagnoli, F. Resilience of Critical Infrastructures: Probabilistic Case Study of a District Heating Pipeline Network in Municipality of Latvia. Energy Procedia 2017, 128, 17–23. [Google Scholar] [CrossRef]
- Liaw, A.; Wiener, M. Classification and Regression by Randomforest. R News 2002, 2, 18–22. [Google Scholar]
- Fielding, A.H. Introduction to Classification. In Cluster and Classification Techniques for the Biosciences; Cambridge University Press: Cambridge, UK, 2006; pp. 78–96. [Google Scholar]
- Brownlee, J. How to Calculate Precision, Recall, and F-Measure for Imbalanced Classification. Available online: https://machinelearningmastery.com/precision-recall-and-f-measure-for-imbalanced-classification/ (accessed on 16 June 2021).
- Murphy, J.D. NWSI 10-1605, Storm Data Preparation. 2018. Available online: https://www.nws.noaa.gov/directives/sym/pd01016005curr.pdf (accessed on 10 June 2021).
- Downton, M.W.; Miller, J.Z.B.; Pielke, R.A. Reanalysis of U.S. National Weather Service Flood Loss Database. Nat. Hazards Rev. 2005, 6, 13–22. [Google Scholar] [CrossRef] [Green Version]
- Trenberth, K.E.; Cheng, L.; Jacobs, P.; Zhang, Y.; Fasullo, J. Hurricane Harvey Links to Ocean Heat Content and Climate Change Adaptation. Earth’s Futur. 2018, 6, 730–744. [Google Scholar] [CrossRef]
- Consumer Price Index for All Urban Consumers: All Items in U.S. City Average [CPIAUCSL]; U.S. Bureau of Labor Statistics: Washington DC, USA, 2021. Available online: https://fred.stlouisfed.org/series/CPIAUCSL (accessed on 5 May 2020).
- Sweet, W.V.; Dusek, G.; Carbin, G.; Marra, J.; Marcy, D.; Simon, S. 2019 State of U.S. High Tide Flooding and a 2020 Outlook. 2020. Available online: https://tidesandcurrents.noaa.gov/publications/Techrpt_092_2019_State_of_US_High_Tide_Flooding_with_a_2020_Outlook_30June2020.pdf (accessed on 10 June 2021).
- NOAA, U.S. High-Tide Flooding Continues to Increase|National Oceanic and Atmospheric Administration. Available online: https://www.noaa.gov/media-release/us-high-tide-flooding-continues-to-increase (accessed on 10 June 2021).
- NOAA Office for Coastal Management Texas. Available online: https://coast.noaa.gov/states/texas.html (accessed on 10 June 2021).
- Perica, S.; Pavlovic, S.; Laurent, M.S.; Trypaluk, C.; Unruh, D.; Wilhite, O. Precipitation-Frequency Atlas of the United States Volume 11 Version 2.0: Texas; NOA: Washington DC, USA, 2018; Volume 11. [Google Scholar]
- Menne, M.J.; Durre, I.; Vose, R.S.; Gleason, B.E.; Houston, T.G. An Overview of the Global Historical Climatology Network-Daily Database. J. Atmos. Ocean. Technol. 2012, 29, 897–910. [Google Scholar] [CrossRef]
- Menne, M.J.; Durre, I.; Vose, R.S.; Gleason, B.E.; Houston, T.G. Global Historical Climatology Network-Daily (GHCN-Daily), Version 3. Available online: https://www.ncei.noaa.gov/access/metadata/landing-page/bin/iso?id=gov.noaa.ncdc:C00861 (accessed on 10 June 2021).
- Witten, I.H.; Frank, E.; Hall, M.A.; Pal, C.J. Data Mining Practical Machine Learning Tools and Techniques, 4th ed.; Elsevier: Amsterdam, The Netherlands, 2017; ISBN 9780128042915. [Google Scholar]
- Ashari, A. Performance Comparison between Naïve Bayes, Decision Tree and k-Nearest Neighbor in Searching Alternative Design in an Energy Simulation Tool. Int. J. Adv. Comput. Sci. Appl. 2013, 4, 33–39. [Google Scholar] [CrossRef]






| Community Flood Resilience Category | Title 2 |
|---|---|
| 1 | Communities exposed to events that occur in the summer, causing disturbance less than 264 h (11 days) and/or causes up to 250 injuries and damage less than $2.5B without fatalities |
| 2 | Communities exposed to events that occur in the spring, causing any disturbance duration, causes up to 20 injuries and damage up to $1.5B without fatalities |
| 3 | Communities exposed to events occurring in any season, causing disturbance more than 264 h (11 days), and causing up to 250 injuries with any damage value and without fatalities |
| 4 | Communities exposed to events that occur in winter or fall, causing disturbance less than 264 h (11 days) causes up to 250 injuries and damage up to $2.5B without fatalities |
| 5 | Communities exposed to events occurring in any season, causing any disturbance duration that results in more than 250 injuries, causing damage more than $2.5B, with fatalities, and Communities exposed to events occurring in the spring that are not under class 2 |
| Training Precision | Training Recall (Sensitivity) | Training F1-Score | Training | ||||||||||||||
| FRI-1 | FRI-2 | FRI-3 | FRI-4 | FRI-5 | FRI-1 | FRI-2 | FRI-3 | FRI-4 | FRI-5 | FRI-1 | FRI-2 | FRI-3 | FRI-4 | FRI-5 | Accuracy | Misclass. | |
| Naïve Bayes | 86.9% | 38.7% | 33.3% | 40.5% | 23.0% | 52.1% | 42.9% | 75.0% | 67.6% | 52.5% | 65.2% | 40.7% | 46.2% | 50.7% | 32.0% | 53.8% | 46.2% |
| RF 300 | 99.6% | 98.3% | 94.4% | 99.1% | 85.2% | 98.2% | 97.3% | 100.0% | 98.6% | 99.1% | 98.9% | 97.8% | 97.1% | 98.8% | 91.6% | 97.8% | 2.2% |
| RF 1000 | 99.6% | 98.7% | 94.4% | 99.0% | 84.4% | 98.2% | 96.9% | 100.0% | 98.7% | 100.0% | 98.9% | 97.8% | 97.1% | 98.8% | 91.6% | 98.2% | 1.8% |
| Bagged DT | 98.4% | 97.2% | 94.1% | 98.5% | 93.3% | 99.2% | 98.2% | 94.1% | 97.8% | 89.3% | 98.8% | 97.7% | 94.1% | 98.1% | 91.2% | 98.2% | 1.8% |
| Testing Precision | Testing Recall (Sensitivity) | Testing F1-Score | Testing | ||||||||||||||
| FRI-1 | FRI-2 | FRI-3 | FRI-4 | FRI-5 | FRI-1 | FRI-2 | FRI-3 | FRI-4 | FRI-5 | FRI-1 | FRI-2 | FRI-3 | FRI-4 | FRI-5 | Accuracy | Misclass. | |
| Naïve Bayes | 89.0% | 36.8% | 50.0% | 33.6% | 8.5% | 52.0% | 42.2% | 40.0% | 58.5% | 27.8% | 65.7% | 39.3% | 44.4% | 42.7% | 13.0% | 50.9% | 49.1% |
| RF 300 | 72.7% | 48.5% | 66.7% | 58.5% | 8.5% | 64.8% | 50.2% | 25.0% | 57.8% | 27.8% | 68.5% | 49.3% | 36.4% | 58.1% | 13.0% | 57.9% | 42.1% |
| RF 1000 | 73.4% | 50.4% | 66.7% | 55.6% | 8.5% | 64.1% | 50.0% | 28.6% | 57.4% | 26.3% | 68.4% | 50.2% | 40.0% | 56.5% | 12.8% | 57.8% | 42.2% |
| Bagged DT | 66.9% | 48.1% | 20.0% | 58.4% | 36.7% | 70.1% | 50.9% | 33.3% | 58.5% | 18.0% | 68.5% | 49.4% | 25.0% | 58.5% | 24.2% | 57.3% | 42.7% |
Publisher’s Note: MDPI stays neutral with regard to jurisdictional claims in published maps and institutional affiliations. |
© 2022 by the authors. Licensee MDPI, Basel, Switzerland. This article is an open access article distributed under the terms and conditions of the Creative Commons Attribution (CC BY) license (https://creativecommons.org/licenses/by/4.0/).
Share and Cite
Abdel-Mooty, M.N.; El-Dakhakhni, W.; Coulibaly, P. Data-Driven Community Flood Resilience Prediction. Water 2022, 14, 2120. https://doi.org/10.3390/w14132120
Abdel-Mooty MN, El-Dakhakhni W, Coulibaly P. Data-Driven Community Flood Resilience Prediction. Water. 2022; 14(13):2120. https://doi.org/10.3390/w14132120
Chicago/Turabian StyleAbdel-Mooty, Moustafa Naiem, Wael El-Dakhakhni, and Paulin Coulibaly. 2022. "Data-Driven Community Flood Resilience Prediction" Water 14, no. 13: 2120. https://doi.org/10.3390/w14132120
APA StyleAbdel-Mooty, M. N., El-Dakhakhni, W., & Coulibaly, P. (2022). Data-Driven Community Flood Resilience Prediction. Water, 14(13), 2120. https://doi.org/10.3390/w14132120

