SNCA Is a Functionally Low-Expressed Gene in Lung Adenocarcinoma
Abstract
1. Introduction
2. Materials and Methods
2.1. Data Acquisition and Reanalysis Using Different Bioinformatics Methods
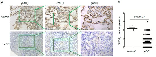
2.2. Immnunohistochemistry Analysis of an Adenocarcinoma Tissue Array
2.3. Statistical Analyses
3. Results
3.1. Synuclein Alpha Is Down-Regulated in Adenocarcinoma Tissues and Cell Lines
3.2. Synuclein Alpha Acts as a Putative Prognostic Factor in Adenocarcinoma
3.3. The Role of Synuclein Alpha in Adenocarcinome Therapies
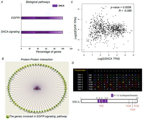
3.4. Synuclein Alpha Is Associated with the Epidermal Growth Factor Receptor Signaling Pathway in Adenocarcinoma Cells
4. Discussion and Conclusions
Acknowledgments
Author Contributions
Conflicts of Interest
References
- Hirsch, F.R.; Scagliotti, G.V.; Mulshine, J.L.; Kwon, R.; Curran, W.J., Jr.; Wu, Y.L.; Paz-Ares, L. Lung cancer: Current therapies and new targeted treatments. Lancet 2017, 389, 299–311. [Google Scholar] [CrossRef]
- Chalela, R.; Curull, V.; Enriquez, C.; Pijuan, L.; Bellosillo, B.; Gea, J. Lung adenocarcinoma: From molecular basis to genome-guided therapy and immunotherapy. J. Thorac. Dis. 2017, 9, 2142–2158. [Google Scholar] [CrossRef] [PubMed]
- Tan, W.L.; Jain, A.; Takano, A.; Newell, E.W.; Iyer, N.G.; Lim, W.T.; Tan, E.H.; Zhai, W.; Hillmer, A.M.; Tam, W.L.; et al. Novel therapeutic targets on the horizon for lung cancer. Lancet Oncol. 2016, 17, e347–e362. [Google Scholar] [CrossRef]
- Deng, S.; Deng, X.; Yuan, L.; Song, Z.; Yang, Z.; Xiong, W.; Deng, H. Genetic analysis of SNCA coding mutation in Chinese Han patients with Parkinson disease. Acta Neurol. Belg. 2015, 115, 267–271. [Google Scholar] [CrossRef] [PubMed]
- Dang, T.T.; Westcott, J.M.; Maine, E.A.; Kanchwala, M.; Xing, C.; Pearson, G.W. ΔNp63α induces the expression of FAT2 and Slug to promote tumor invasion. Oncotarget 2016, 7, 28592–28611. [Google Scholar] [CrossRef] [PubMed]
- Li, W.H.; Zhang, H.; Guo, Q.; Wu, X.D.; Xu, Z.S.; Dang, C.X.; Xia, P.; Song, Y.C. Detection of SNCA and FBN1 methylation in the stool as a biomarker for colorectal cancer. Dis. Mark. 2015, 2015, 657570. [Google Scholar] [CrossRef] [PubMed]
- Zou, J.; Yin, F.; Wang, Q.; Zhang, W.; Li, L. Analysis of microarray-identified genes and microRNAs associated with drug resistance in ovarian cancer. Int. J. Clin. Exp. Pathol. 2015, 8, 6847–6858. [Google Scholar] [PubMed]
- Karim, S.; Mirza, Z.; Chaudhary, A.G.; Abuzenadah, A.M.; Gari, M.; Al-Qahtani, M.H. Assessment of radiation induced therapeutic effect and cytotoxicity in cancer patients based on transcriptomic profiling. Int. J. Mol. Sci. 2016, 17, 250. [Google Scholar] [CrossRef] [PubMed]
- Rhodes, D.R.; Yu, J.; Shanker, K.; Deshpande, N.; Varambally, R.; Ghosh, D.; Barrette, T.; Pandey, A.; Chinnaiyan, A.M. Oncomine: A cancer microarray database and integrated data-mining platform. Neoplasia 2004, 6, 1–6. [Google Scholar] [CrossRef]
- Chandrashekar, D.S.; Bashel, B.; Balasubramanya, S.A.H.; Creighton, C.J.; Ponce-Rodriguez, I.; Chakravarthi, B.; Varambally, S. UALCAN: A portal for facilitating tumor subgroup gene expression and survival analyses. Neoplasia 2017, 19, 649–658. [Google Scholar] [CrossRef] [PubMed]
- Ponten, F.; Schwenk, J.M.; Asplund, A.; Edqvist, P.H. The human protein atlas as a proteomic resource for biomarker discovery. J. Intern. Med. 2011, 270, 428–446. [Google Scholar] [CrossRef] [PubMed]
- Barretina, J.; Caponigro, G.; Stransky, N.; Venkatesan, K.; Margolin, A.A.; Kim, S.; Wilson, C.J.; Lehar, J.; Kryukov, G.V.; Sonkin, D.; et al. The cancer cell line encyclopedia enables predictive modelling of anticancer drug sensitivity. Nature 2012, 483, 603–607. [Google Scholar] [CrossRef] [PubMed]
- Lanczky, A.; Nagy, A.; Bottai, G.; Munkacsy, G.; Szabo, A.; Santarpia, L.; Gyorffy, B. Mirpower: A web-tool to validate survival-associated miRNAs utilizing expression data from 2178 breast cancer patients. Breast Cancer Res. Treat. 2016, 160, 439–446. [Google Scholar] [CrossRef] [PubMed]
- Chen, R.; Khatri, P.; Mazur, P.K.; Polin, M.; Zheng, Y.; Vaka, D.; Hoang, C.D.; Shrager, J.; Xu, Y.; Vicent, S.; et al. A meta-analysis of lung cancer gene expression identifies PTK7 as a survival gene in lung adenocarcinoma. Cancer Res. 2014, 74, 2892–2902. [Google Scholar] [CrossRef] [PubMed]
- Sun, Y.; Zheng, S.; Torossian, A.; Speirs, C.K.; Schleicher, S.; Giacalone, N.J.; Carbone, D.P.; Zhao, Z.; Lu, B. Role of insulin-like growth factor-1 signaling pathway in cisplatin-resistant lung cancer cells. Int. J. Radiat. Oncol. Boil. Phys. 2012, 82, e563–e572. [Google Scholar] [CrossRef] [PubMed]
- Pathan, M.; Keerthikumar, S.; Ang, C.S.; Gangoda, L.; Quek, C.Y.; Williamson, N.A.; Mouradov, D.; Sieber, O.M.; Simpson, R.J.; Salim, A.; et al. Funrich: An open access standalone functional enrichment and interaction network analysis tool. Proteomics 2015, 15, 2597–2601. [Google Scholar] [CrossRef] [PubMed]
- Tang, Z.; Li, C.; Kang, B.; Gao, G.; Li, C.; Zhang, Z. GEPIA: A web server for cancer and normal gene expression profiling and interactive analyses. Nucleic Acids Res. 2017. [Google Scholar] [CrossRef] [PubMed]
- Safaei, J.; Maňuch, J.; Gupta, A.; Stacho, L.; Pelech, S. Prediction of 492 human protein kinase substrate specificities. Proteome Sci. 2011, 9 (Suppl. 1), S6. [Google Scholar] [CrossRef] [PubMed]
- Landi, M.T.; Dracheva, T.; Rotunno, M.; Figueroa, J.D.; Liu, H.; Dasgupta, A.; Mann, F.E.; Fukuoka, J.; Hames, M.; Bergen, A.W.; et al. Gene expression signature of cigarette smoking and its role in lung adenocarcinoma development and survival. PLoS ONE 2008, 3, e1651. [Google Scholar] [CrossRef] [PubMed]
- Feng, D.D.; Cai, W.; Chen, X. The associations between Parkinson’s disease and cancer: The plot thickens. Transl. Neurodegener. 2015, 4, 20. [Google Scholar] [CrossRef] [PubMed]
- Terashima, T.; Yamashita, T.; Takata, N.; Nakagawa, H.; Toyama, T.; Arai, K.; Kitamura, K.; Yamashita, T.; Sakai, Y.; Mizukoshi, E.; et al. Post-progression survival and progression-free survival in patients with advanced hepatocellular carcinoma treated by sorafenib. Hepatol. Res. Off. J. Jpn. Soc. Hepatol. 2016, 46, 650–656. [Google Scholar] [CrossRef] [PubMed]
- Damelin, M.; Bankovich, A.; Bernstein, J.; Lucas, J.; Chen, L.; Williams, S.; Park, A.; Aguilar, J.; Ernstoff, E.; Charati, M.; et al. A PTK7-targeted antibody-drug conjugate reduces tumor-initiating cells and induces sustained tumor regressions. Sci. Transl. Med. 2017, 9. [Google Scholar] [CrossRef] [PubMed]
- Hou, S.; Han, X.; Ji, H. Squamous transition of lung adenocarcinoma and drug resistance. Trends Cancer 2016, 2, 463–466. [Google Scholar] [CrossRef] [PubMed]
- Xiao, D.; Lu, C.; Zhu, W.; He, Q.; Li, Y.; Fu, C.; Zhou, J.; Liu, S.; Tao, Y. Comparison of small biopsy specimens and surgical specimens for the detection of EGFR mutations and EML4-ALK in non-small-cell lung cancer. Oncotarget 2016, 7, 59049–59057. [Google Scholar] [CrossRef] [PubMed]
- Qu, J.; Wang, Y.N.; Xu, P.; Xiang, D.X.; Yang, R.; Wei, W.; Qu, Q. Clinical efficacy of icotinib in lung cancer patients with different EGFRmutation status: A meta-analysis. Oncotarget 2017, 8, 33961–33971. [Google Scholar] [PubMed]
- GTEx Consortium. The Genotype-Tissue Expression (GTEx) project. Nat. Genet. 2013, 45, 580–585. [Google Scholar]
- Zhang, J.; Song, F.; Zhao, X.; Jiang, H.; Wu, X.; Wang, B.; Zhou, M.; Tian, M.; Shi, B.; Wang, H.; et al. EGFR modulates monounsaturated fatty acid synthesis through phosphorylation of SCF1 in lung cancer. Mol. Cancer 2017, 16, 127. [Google Scholar] [CrossRef] [PubMed]
- Wei, Y.; Yang, N.; Xu, Q.; Sun, Q.; Guo, J.; Li, K.; Liu, Z.; Yan, X.; Zhu, X.; Tang, B. The rs3756063 polymorphism is associated with SNCA methylation in the Chinese Han population. J. Neurol. Sci. 2016, 367, 11–14. [Google Scholar] [CrossRef] [PubMed]
- Bengoa-Vergniory, N.; Roberts, R.F.; Wade-Martins, R.; Alegre-Abarrategui, J. Alpha-synuclein oligomers: A new hope. Acta Neuropathol. 2017, 134, 819–838. [Google Scholar] [CrossRef] [PubMed]
- Kang, J.F.; Tang, B.S.; Guo, J.F. The progress of induced pluripotent stem cells as models of Parkinson’s disease. Stem Cells Int. 2016, 2016, 4126214. [Google Scholar] [CrossRef] [PubMed]
- Poehler, A.M.; Xiang, W.; Spitzer, P.; May, V.E.; Meixner, H.; Rockenstein, E.; Chutna, O.; Outeiro, T.F.; Winkler, J.; Masliah, E.; et al. Autophagy modulates SNCA/α-synuclein release, thereby generating a hostile microenvironment. Autophagy 2014, 10, 2171–2192. [Google Scholar] [CrossRef] [PubMed]
- Suresh, S.N.; Chavalmane, A.K.; Dj, V.; Yarreiphang, H.; Rai, S.; Paul, A.; Clement, J.P.; Alladi, P.A.; Manjithaya, R. A novel autophagy modulator 6-Bio ameliorates SNCA/α-synuclein toxicity. Autophagy 2017, 13, 1221–1234. [Google Scholar] [CrossRef] [PubMed]
- Hebron, M.L.; Lonskaya, I.; Moussa, C.E. Tyrosine kinase inhibition facilitates autophagic SNCA/α-synuclein clearance. Autophagy 2013, 9, 1249–1250. [Google Scholar] [CrossRef] [PubMed]
- Ruiz Esparza-Garrido, R.; Torres-Marquez, M.E.; Viedma-Rodriguez, R.; Velazquez-Wong, A.C.; Salamanca-Gomez, F.; Rosas-Vargas, H.; Velazquez-Flores, M.A. Breast cancer cell line MDA-MB-231 miRNA profile expression after BIK interference: BIK involvement in autophagy. Tumour Biol. J. Int. Soc. Oncodev. Biol. Med. 2016, 37, 6749–6759. [Google Scholar] [CrossRef] [PubMed]
- Guo, G.; Gong, K.; Wohlfeld, B.; Hatanpaa, K.J.; Zhao, D.; Habib, A.A. Ligand-independent EGFR signaling. Cancer Res. 2015, 75, 3436–3441. [Google Scholar] [CrossRef] [PubMed]
- Al-Akhrass, H.; Naves, T.; Vincent, F.; Magnaudeix, A.; Durand, K.; Bertin, F.; Melloni, B.; Jauberteau, M.O.; Lalloue, F. Sortilin limits EGFR signaling by promoting its internalization in lung cancer. Nat.Commun. 2017, 8, 1182. [Google Scholar] [CrossRef] [PubMed]





| Databases | Samples | URL | Refs |
|---|---|---|---|
| Oncomine | Tissues/Cells | https://www.oncomine.com/resource/login.html | [9] |
| UALCAN | Tissues | http://ualcan.path.uab.edu/index.html | [10] |
| Human protein atlas project | Tissues/Cells | http://www.proteinatlas.org/ | [11] |
| CCLE | Cells | https://portals.broadinstitute.org/ccle_legacy/home | [12] |
| Kaplan-Meier plotter | Tissues | http://kmplot.com/analysis/ | [13] |
| GEO | Tissues/Cells | https://www.ncbi.nlm.nih.gov/geoprofiles/ | [14,15] |
| FunRich | - | http://www.funrich.org/ | [16] |
| GEPIA | Tissues | http://gepia.cancer-pku.cn/ | [17] |
© 2018 by the authors. Licensee MDPI, Basel, Switzerland. This article is an open access article distributed under the terms and conditions of the Creative Commons Attribution (CC BY) license (http://creativecommons.org/licenses/by/4.0/).
Share and Cite
Yan, Y.; Xu, Z.; Hu, X.; Qian, L.; Li, Z.; Zhou, Y.; Dai, S.; Zeng, S.; Gong, Z. SNCA Is a Functionally Low-Expressed Gene in Lung Adenocarcinoma. Genes 2018, 9, 16. https://doi.org/10.3390/genes9010016
Yan Y, Xu Z, Hu X, Qian L, Li Z, Zhou Y, Dai S, Zeng S, Gong Z. SNCA Is a Functionally Low-Expressed Gene in Lung Adenocarcinoma. Genes. 2018; 9(1):16. https://doi.org/10.3390/genes9010016
Chicago/Turabian StyleYan, Yuanliang, Zhijie Xu, Xiaofang Hu, Long Qian, Zhi Li, Yangying Zhou, Shuang Dai, Shuangshuang Zeng, and Zhicheng Gong. 2018. "SNCA Is a Functionally Low-Expressed Gene in Lung Adenocarcinoma" Genes 9, no. 1: 16. https://doi.org/10.3390/genes9010016
APA StyleYan, Y., Xu, Z., Hu, X., Qian, L., Li, Z., Zhou, Y., Dai, S., Zeng, S., & Gong, Z. (2018). SNCA Is a Functionally Low-Expressed Gene in Lung Adenocarcinoma. Genes, 9(1), 16. https://doi.org/10.3390/genes9010016
