Expression Profiles and Biological Roles of miR-196a in Swine
Abstract
:1. Introduction
2. Materials and Methods
2.1. Reagents
2.2. Collection of Animal Tissue Samples
2.3. Solexa Sequencing and Analysis
2.4. Target Prediction and Gene Ontology Enrichment Analysis
2.5. Cell Culture
2.6. Plasmid Construction
2.7. Oil Red O Staining and Extraction
2.8. Cell Proliferation Assay
2.9. mRNA and miRNA Quantification by qPCR
2.10. Western Blotting
2.11. Statistical Analysis
3. Results
3.1. Expression of miR-196a in Normal Porcine Tissues
| miRNA Name | Sequencing Count | Fold Change log2 (Adult Pigs/Piglets) | p-Value | Sig-Label | |
|---|---|---|---|---|---|
| Piglets Adipose Tissue | Adult Pigs Adipose Tissue | ||||
| ssc-miR-196a | 125 | 17,867 | 7.6132 | 0 | ** |

3.2. Biological Functions of miR-196a Based on Targets Analysis
| miRNAs | Gene Location | Mature Sequences |
|---|---|---|
| ssc-mir-196a-1 | Chromosome 12 (24,834,774-24,838,853) | UAGGUAGUUUCAUGUUGUUGGG |
| ssc-mir-196a-2 | Chromosome 5 (19,652,956-19,657,062) | UAGGUAGUUUCAUGUUGUUGGG |
| ssc-mir-196b-1 | Chromosome 18 (49,834,543-49,838,622) | UAGGUAGUUUCCUGUUGUUGGG |
| CGACAGCACGACACUGCCUUCA | ||
| ssc-mir-196b-2 | Chromosome 18 (50,035,507-50,039,584) | UAGGUAGUUUCCUGUUGUUGGG |
| CGACAGCACGACACUGCCUUCA |
| Pathways | Related Genes | p-Value |
|---|---|---|
| Glioma | calmodulin 3 (phosphorylase kinase, delta); calmodulin 2 (phosphorylase kinase, delta); calmodulin 1 (phosphorylase kinase, delta); neuroblastoma RAS viral (v-ras) oncogene homolog; platelet-derived growth factor receptor, alpha polypeptide | 0.0182 |
| Focal adhesion | collagen, type I, alpha 1; collagen, type I, alpha 2; collagen, type III, alpha 1; platelet-derived growth factor receptor, alpha polypeptide | 0.0275 |
| ECM–receptor interaction | collagen, type I, alpha 1; collagen, type I, alpha 2; collagen, type III, alpha 1 | 0.0312 |
| Gap junction | adenylatecyclase 9; neuroblastoma RAS viral (v-ras) oncogene homolog; platelet-derived growth factor receptor, alpha polypeptide | 0.0347 |
| Prostate cancer | cyclin-dependent kinase inhibitor 1B (p27, Kip1); neuroblastoma RAS viral (v-ras) oncogene homolog; platelet-derived growth factor receptor, alpha polypeptide | 0.0347 |
| GnRH signaling pathway | adenylatecyclase 9; calmodulin 3 (phosphorylase kinase, delta); calmodulin 2 (phosphorylase kinase, delta); calmodulin 1 (phosphorylase kinase, delta); neuroblastoma RAS viral (v-ras) oncogene homolog | 0.0414 |
| Melanogenesis | adenylatecyclase 9; calmodulin 3 (phosphorylase kinase, delta); calmodulin 2 (phosphorylase kinase, delta); calmodulin 1 (phosphorylase kinase, delta); neuroblastoma RAS viral (v-ras) oncogene homolog | 0.0422 |

3.3. Generation and Identification of Recombinant Adenovirus Ad-miR-196a

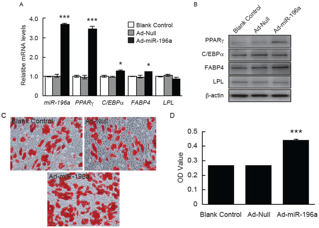
3.4. Roles of miR-196a in Porcine Adipocyte Development


4. Discussion
5. Conclusions
Acknowledgments
Author Contributions
Conflicts of Interest
References
- Bartel, D.P. Micrornas: Genomics, biogenesis, mechanism, and function. Cell 2004, 116, 281–297. [Google Scholar] [CrossRef]
- He, L.; Hannon, G.J. Micrornas: Small RNAs with a big role in gene regulation. Nat. Rev. Genet. 2004, 5, 522–531. [Google Scholar] [CrossRef] [PubMed]
- Tufekci, K.U.; Meuwissen, R.L.; Genc, S. The role of micrornas in biological processes. Methods Mol. Biol. 2014, 1107, 15–31. [Google Scholar] [PubMed]
- Bhaskaran, M.; Mohan, M. Micrornas: History, biogenesis, and their evolving role in animal development and disease. Vet. Pathol. 2013, 51, 759–774. [Google Scholar] [CrossRef] [PubMed]
- Novak, J.; Bienertova-Vasku, J.; Kara, T.; Novak, M. Micrornas involved in the lipid metabolism and their possible implications for atherosclerosis development and treatment. Mediators Inflamm. 2014. [Google Scholar] [CrossRef] [PubMed]
- Di Leva, G.; Garofalo, M.; Croce, C.M. Micrornas in cancer. Annu. Rev. Pathol. 2014, 9, 287–314. [Google Scholar] [CrossRef] [PubMed]
- Kinoshita, M.; Ono, K.; Horie, T.; Nagao, K.; Nishi, H.; Kuwabara, Y.; Takanabe-Mori, R.; Hasegawa, K.; Kita, T.; Kimura, T. Regulation of adipocyte differentiation by activation of serotonin (5-ht) receptors 5-ht2ar and 5-ht2cr and involvement of microrna-448-mediated repression of klf5. Mol. Endocrinol. 2010, 24, 1978–1987. [Google Scholar] [CrossRef] [PubMed]
- Lin, Q.; Gao, Z.; Alarcon, R.M.; Ye, J.; Yun, Z. A role of mir-27 in the regulation of adipogenesis. FEBS J. 2009, 276, 2348–2358. [Google Scholar] [CrossRef] [PubMed]
- Sun, T.; Fu, M.; Bookout, A.L.; Kliewer, S.A.; Mangelsdorf, D.J. Microrna let-7 regulates 3t3-l1 adipogenesis. Mol. Endocrinol. 2009, 23, 925–931. [Google Scholar] [CrossRef] [PubMed]
- Wang, Q.; Li, Y.C.; Wang, J.; Kong, J.; Qi, Y.; Quigg, R.J.; Li, X. Mir-17–92 cluster accelerates adipocyte differentiation by negatively regulating tumor-suppressor rb2/p130. Proc. Natl. Acad. Sci. USA 2008, 105, 2889–2894. [Google Scholar] [CrossRef] [PubMed]
- Xie, H.; Lim, B.; Lodish, H.F. Micrornas induced during adipogenesis that accelerate fat cell development are downregulated in obesity. Diabetes 2009, 58, 1050–1057. [Google Scholar] [CrossRef] [PubMed]
- Esau, C.; Kang, X.; Peralta, E.; Hanson, E.; Marcusson, E.G.; Ravichandran, L.V.; Sun, Y.; Koo, S.; Perera, R.J.; Jain, R.; et al. Microrna-143 regulates adipocyte differentiation. J. Biol. Chem. 2004, 279, 52361–52365. [Google Scholar] [CrossRef] [PubMed]
- Lee, E.K.; Lee, M.J.; Abdelmohsen, K.; Kim, W.; Kim, M.M.; Srikantan, S.; Martindale, J.L.; Hutchison, E.R.; Kim, H.H.; Marasa, B.S.; et al. Mir-130 suppresses adipogenesis by inhibiting peroxisome proliferator-activated receptor gamma expression. Mol. Cell. Biol. 2011, 31, 626–638. [Google Scholar] [CrossRef] [PubMed]
- Martinelli, R.; Nardelli, C.; Pilone, V.; Buonomo, T.; Liguori, R.; Castano, I.; Buono, P.; Masone, S.; Persico, G.; Forestieri, P.; et al. Mir-519d overexpression is associated with human obesity. Obesity 2010, 18, 2170–2176. [Google Scholar] [CrossRef] [PubMed]
- Hornstein, E.; Mansfield, J.H.; Yekta, S.; Hu, J.K.; Harfe, B.D.; McManus, M.T.; Baskerville, S.; Bartel, D.P.; Tabin, C.J. The microrna mir-196 acts upstream of hoxb8 and shh in limb development. Nature 2005, 438, 671–674. [Google Scholar] [CrossRef] [PubMed]
- Tripurani, S.K.; Lee, K.B.; Wee, G.; Smith, G.W.; Yao, J. Microrna-196a regulates bovine newborn ovary homeobox gene (nobox) expression during early embryogenesis. BMC Dev. Biol. 2011. [Google Scholar] [CrossRef] [PubMed]
- Sehm, T.; Sachse, C.; Frenzel, C.; Echeverri, K. Mir-196 is an essential early-stage regulator of tail regeneration, upstream of key spinal cord patterning events. Dev. Biol. 2009, 334, 468–480. [Google Scholar] [CrossRef] [PubMed]
- Pedersen, I.M.; Cheng, G.; Wieland, S.; Volinia, S.; Croce, C.M.; Chisari, F.V.; David, M. Interferon modulation of cellular micrornas as an antiviral mechanism. Nature 2007, 449, 919–922. [Google Scholar] [CrossRef] [PubMed]
- Sonkoly, E.; Stahle, M.; Pivarcsi, A. Micrornas and immunity: Novel players in the regulation of normal immune function and inflammation. Semin. Cancer Biol. 2008, 18, 131–140. [Google Scholar] [CrossRef] [PubMed]
- Schimanski, C.C.; Frerichs, K.; Rahman, F.; Berger, M.; Lang, H.; Galle, P.R.; Moehler, M.; Gockel, I. High mir-196a levels promote the oncogenic phenotype of colorectal cancer cells. World J. Gastroenterol. 2009, 15, 2089–2096. [Google Scholar] [CrossRef] [PubMed]
- Andl, T.; Murchison, E.P.; Liu, F.; Zhang, Y.; Yunta-Gonzalez, M.; Tobias, J.W.; Andl, C.D.; Seykora, J.T.; Hannon, G.J.; Millar, S.E. The mirna-processing enzyme dicer is essential for the morphogenesis and maintenance of hair follicles. Curr. Biol. 2006, 16, 1041–1049. [Google Scholar] [CrossRef] [PubMed]
- Kim, Y.J.; Bae, S.W.; Yu, S.S.; Bae, Y.C.; Jung, J.S. Mir-196a regulates proliferation and osteogenic differentiation in mesenchymal stem cells derived from human adipose tissue. J. Bone Miner. Res. 2009, 24, 816–825. [Google Scholar] [CrossRef] [PubMed]
- Li, G.; Li, Y.; Li, X.; Ning, X.; Li, M.; Yang, G. Microrna identity and abundance in developing swine adipose tissue as determined by solexa sequencing. J. Cell. Biochem. 2011, 112, 1318–1328. [Google Scholar] [CrossRef] [PubMed]
- Lewis, B.P.; Shih, I.H.; Jones-Rhoades, M.W.; Bartel, D.P.; Burge, C.B. Prediction of mammalian microrna targets. Cell 2003, 115, 787–798. [Google Scholar] [CrossRef]
- Krek, A.; Grun, D.; Poy, M.N.; Wolf, R.; Rosenberg, L.; Epstein, E.J.; MacMenamin, P.; da Piedade, I.; Gunsalus, K.C.; Stoffel, M.; et al. Combinatorial microrna target predictions. Nat. Genet. 2005, 37, 495–500. [Google Scholar] [CrossRef] [PubMed]
- Gene Ontology, C. Gene ontology consortium: Going forward. Nucleic Acids Res. 2015, 43, D1049–D1056. [Google Scholar] [CrossRef] [PubMed]
- Ashburner, M.; Ball, C.A.; Blake, J.A.; Botstein, D.; Butler, H.; Cherry, J.M.; Davis, A.P.; Dolinski, K.; Dwight, S.S.; Eppig, J.T.; et al. Gene ontology: Tool for the unification of biology. The gene ontology consortium. Nat. Genet. 2000, 25, 25–29. [Google Scholar] [CrossRef] [PubMed]
- Cohen, H.Y.; Miller, C.; Bitterman, K.J.; Wall, N.R.; Hekking, B.; Kessler, B.; Howitz, K.T.; Gorospe, M.; de Cabo, R.; Sinclair, D.A. Calorie restriction promotes mammalian cell survival by inducing the sirt1 deacetylase. Science 2004, 305, 390–392. [Google Scholar] [CrossRef] [PubMed]
- Li, Y.; Lu, R.H.; Luo, G.F.; Pang, W.J.; Yang, G.S. Effects of different cryoprotectants on the viability and biological characteristics of porcine preadipocyte. Cryobiology 2006, 53, 240–247. [Google Scholar] [CrossRef] [PubMed]
- Michishita, E.; Park, J.Y.; Burneskis, J.M.; Barrett, J.C.; Horikawa, I. Evolutionarily conserved and nonconserved cellular localizations and functions of human sirt proteins. Mol. Biol. Cell 2005, 16, 4623–4635. [Google Scholar] [CrossRef] [PubMed]
- Luo, J.; Deng, Z.L.; Luo, X.; Tang, N.; Song, W.X.; Chen, J.; Sharff, K.A.; Luu, H.H.; Haydon, R.C.; Kinzler, K.W.; et al. A protocol for rapid generation of recombinant adenoviruses using the adeasy system. Nat. Protoc. 2007, 2, 1236–1247. [Google Scholar] [CrossRef] [PubMed]
- Bai, L.; Pang, W.J.; Yang, Y.J.; Yang, G.S. Modulation of sirt1 by resveratrol and nicotinamide alters proliferation and differentiation of pig preadipocytes. Mol. Cell. Biochem. 2008, 307, 129–140. [Google Scholar] [CrossRef] [PubMed]
- Popovic, R.; Riesbeck, L.E.; Velu, C.S.; Chaubey, A.; Zhang, J.; Achille, N.J.; Erfurth, F.E.; Eaton, K.; Lu, J.; Grimes, H.L.; et al. Regulation of mir-196b by mll and its overexpression by mll fusions contributes to immortalization. Blood 2009, 113, 3314–3322. [Google Scholar] [CrossRef] [PubMed]
- Tanzer, A.; Amemiya, C.T.; Kim, C.B.; Stadler, P.F. Evolution of micrornas located within hox gene clusters. J. Exp. Zool. B Mol. Dev. Evol. 2005, 304, 75–85. [Google Scholar] [CrossRef] [PubMed]
- Chen, C.; Zhang, Y.; Zhang, L.; Weakley, S.M.; Yao, Q. Microrna-196: Critical roles and clinical applications in development and cancer. J. Cell. Mol. Med. 2011, 15, 14–23. [Google Scholar] [CrossRef] [PubMed]
- Kozomara, A.; Griffiths-Jones, S. Mirbase: Annotating high confidence micrornas using deep sequencing data. Nucleic Acids Res. 2014, 42, D68–D73. [Google Scholar] [CrossRef] [PubMed]
- Griffiths-Jones, S.; Grocock, R.J.; van Dongen, S.; Bateman, A.; Enright, A.J. Mirbase: Microrna sequences, targets and gene nomenclature. Nucleic Acids Res. 2006, 34, D140–D144. [Google Scholar] [CrossRef] [PubMed]
- Morrison, R.F.; Farmer, S.R. Hormonal signaling and transcriptional control of adipocyte differentiation. J. Nutr. 2000, 130, 3116S–3121S. [Google Scholar] [PubMed]
- Gregoire, F.M. Adipocyte differentiation: From fibroblast to endocrine cell. Exp. Biol. Med. 2001, 226, 997–1002. [Google Scholar]
- Feve, B. Adipogenesis: Cellular and molecular aspects. Best Pract. Res. Clin. Endocrinol. Metab. 2005, 19, 483–499. [Google Scholar] [CrossRef] [PubMed]
- MacDougald, O.A.; Mandrup, S. Adipogenesis: Forces that tip the scales. Trends Endocrinol. Metab. 2002, 13, 5–11. [Google Scholar] [CrossRef]
- Nicolas, F.E.; Lopez-Martinez, A.F. Micrornas in human diseases. Recent Pat. DNA Gene Seq. 2010, 4, 142–154. [Google Scholar] [CrossRef] [PubMed]
- Sayed, D.; Abdellatif, M. Micrornas in development and disease. Physiol. Rev. 2011, 91, 827–887. [Google Scholar] [CrossRef] [PubMed]
- Song, L.; Tuan, R.S. Micrornas and cell differentiation in mammalian development. Birth Defects Res. C Embryo Today 2006, 78, 140–149. [Google Scholar] [CrossRef] [PubMed]
- Sun, L.; Xie, H.; Mori, M.A.; Alexander, R.; Yuan, B.; Hattangadi, S.M.; Liu, Q.; Kahn, C.R.; Lodish, H.F. Mir193b-365 is essential for brown fat differentiation. Nat. Cell Biol. 2011, 13, 958–965. [Google Scholar] [CrossRef] [PubMed]
- Bellinger, D.A.; Merricks, E.P.; Nichols, T.C. Swine models of type 2 diabetes mellitus: Insulin resistance, glucose tolerance, and cardiovascular complications. ILAR J. 2006, 47, 243–258. [Google Scholar] [CrossRef] [PubMed]
- Larsen, M.O.; Rolin, B. Use of the gottingen minipig as a model of diabetes, with special focus on type 1 diabetes research. ILAR J. 2004, 45, 303–313. [Google Scholar] [CrossRef] [PubMed]
- Wernersson, R.; Schierup, M.H.; Jorgensen, F.G.; Gorodkin, J.; Panitz, F.; Staerfeldt, H.H.; Christensen, O.F.; Mailund, T.; Hornshoj, H.; Klein, A.; et al. Pigs in sequence space: A 0.66x coverage pig genome survey based on shotgun sequencing. BMC Genomics 2005. [Google Scholar] [CrossRef] [PubMed]
- Landgraf, P.; Rusu, M.; Sheridan, R.; Sewer, A.; Iovino, N.; Aravin, A.; Pfeffer, S.; Rice, A.; Kamphorst, A.O.; Landthaler, M.; et al. A mammalian microrna expression atlas based on small rna library sequencing. Cell 2007, 129, 1401–1414. [Google Scholar] [CrossRef] [PubMed]
- Mori, M.; Nakagami, H.; Rodriguez-Araujo, G.; Nimura, K.; Kaneda, Y. Essential role for mir-196a in brown adipogenesis of white fat progenitor cells. PLoS Biol. 2012, 10, e1001314. [Google Scholar] [CrossRef] [PubMed]
© 2016 by the authors; licensee MDPI, Basel, Switzerland. This article is an open access article distributed under the terms and conditions of the Creative Commons by Attribution (CC-BY) license (http://creativecommons.org/licenses/by/4.0/).
Share and Cite
Ning, X.; Liu, S.; Qiu, Y.; Li, G.; Li, Y.; Li, M.; Yang, G. Expression Profiles and Biological Roles of miR-196a in Swine. Genes 2016, 7, 5. https://doi.org/10.3390/genes7020005
Ning X, Liu S, Qiu Y, Li G, Li Y, Li M, Yang G. Expression Profiles and Biological Roles of miR-196a in Swine. Genes. 2016; 7(2):5. https://doi.org/10.3390/genes7020005
Chicago/Turabian StyleNing, Xiaomin, Shuai Liu, Yang Qiu, Guoxi Li, Yanjie Li, Meihang Li, and Gongshe Yang. 2016. "Expression Profiles and Biological Roles of miR-196a in Swine" Genes 7, no. 2: 5. https://doi.org/10.3390/genes7020005
APA StyleNing, X., Liu, S., Qiu, Y., Li, G., Li, Y., Li, M., & Yang, G. (2016). Expression Profiles and Biological Roles of miR-196a in Swine. Genes, 7(2), 5. https://doi.org/10.3390/genes7020005

