Genetic Diversity Analysis of 96 Gossypium hirsutum-Gossypium barbadense Introgression Lines and Early Maturing Northern China Cotton Lines Using a 40K Liquid-Phase Chip
Abstract
1. Introduction
2. Materials and Methods
2.1. Materials
2.2. Genotyping and SNP Analysis
2.3. SNP Variant Annotation
2.4. Genetic Relationship Analysis
2.5. Transcriptome Analysis
2.6. Download of Published Data
3. Results
3.1. SNP Distribution Characteristics of Sea Island-Upland Cotton Introgression and Upland Cotton Populations
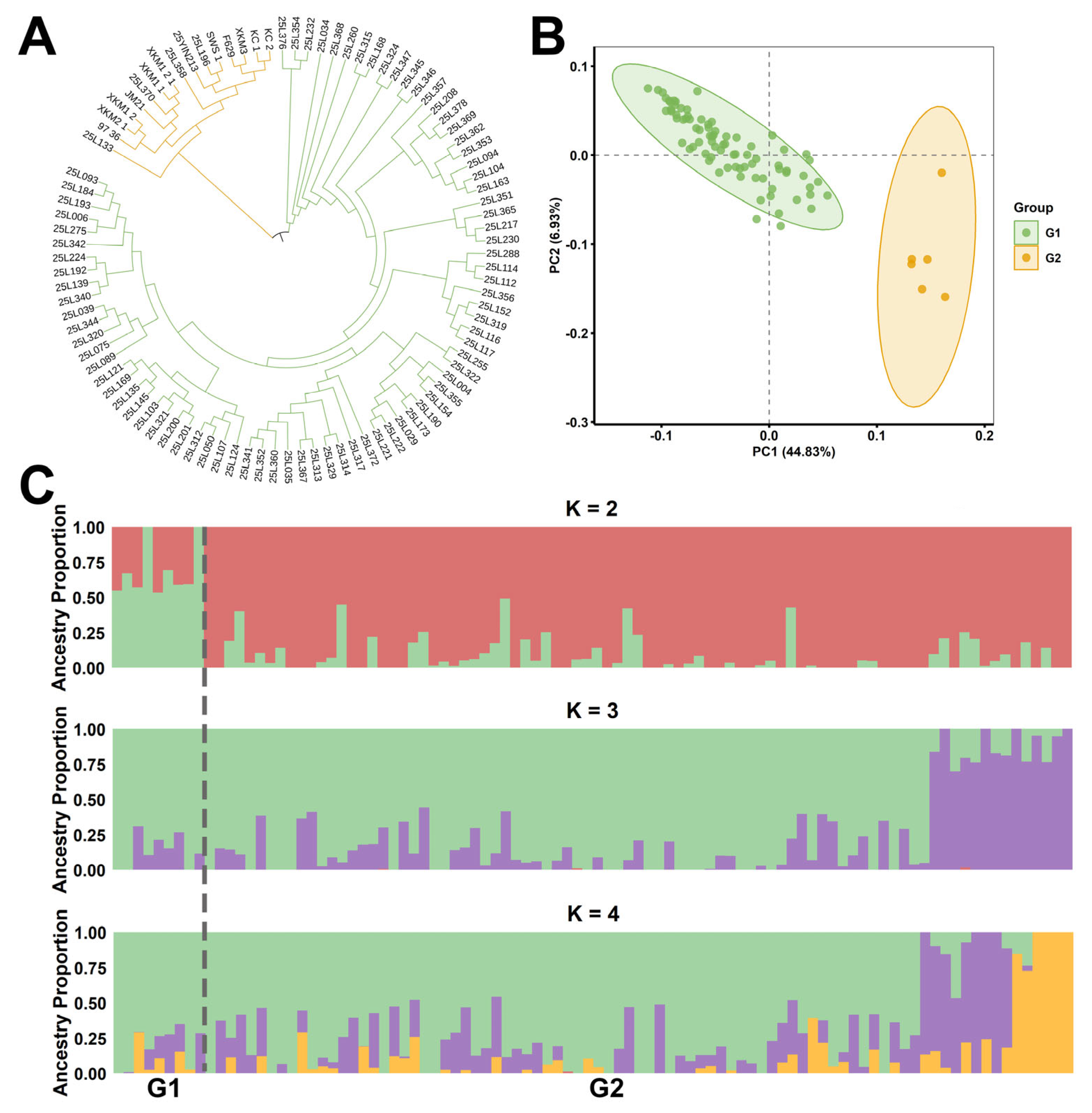
3.2. Genetic Diversity of ILs and Upland Cotton Lines
3.3. Genetic Basis for the Improvement of ILs and Early-Maturing Upland Cotton
4. Discussion
5. Conclusions
Supplementary Materials
Author Contributions
Funding
Institutional Review Board Statement
Informed Consent Statement
Data Availability Statement
Conflicts of Interest
References
- Wang, C.; Liu, J.; Xie, X.; Wang, J.; Ma, Q.; Chen, P.; Yang, D.; Ma, X.; Hao, F.; Su, J. GhAP1-D3 positively regulates flowering time and early maturity with no yield and fiber quality penalties in upland cotton. J. Integr. Plant Biol. 2023, 65, 985–1002. [Google Scholar] [CrossRef] [PubMed]
- Wang, C.; Yuan, W.; Liu, J.; Xie, X.; Ma, Q.; Ju, J.; Chen, D.; Wang, N.; Feng, K.; Su, J. Comprehensive Evaluation and Breeding Evolution of Early Maturing Upland Cotton Varieties in the Northwest Inland of China. Sci. Agric. Sin. 2023, 56, 1–16. [Google Scholar] [CrossRef]
- Han, B.; Zhang, W.; Wang, F.; Yue, P.; Liu, Z.; Yue, D.; Zhang, B.; Ma, Y.; Lin, Z.; Yu, Y. Dissecting the Superior Drivers for the Simultaneous Improvement of Fiber Quality and Yield Under Drought Stress Via Genome-Wide Artificial Introgressions of Gossypium barbadense into Gossypium hirsutum. Adv. Sci. 2024, 11, 2400445. [Google Scholar] [CrossRef] [PubMed]
- Grover, C.E.; Jareczek, J.J.; Swaminathan, S.; Lee, Y.; Howell, A.H.; Rani, H.; Arick, M.A.; Leach, A.G.; Miller, E.R.; Yang, P. A high-resolution model of gene expression during Gossypium hirsutum (cotton) fiber development. BMC Genom. 2025, 26, 221. [Google Scholar] [CrossRef]
- Tian, Z.; Zhang, Y.; Zhu, L.; Jiang, B.; Wang, H.; Gao, R.; Friml, J.; Xiao, G. Strigolactones act downstream of gibberellins to regulate fiber cell elongation and cell wall thickness in cotton (Gossypium hirsutum). Plant Cell 2022, 34, 4816–4839. [Google Scholar] [CrossRef]
- Guo, C.; Zhu, L.; Sun, H.; Han, Q.; Wang, S.; Zhu, J.; Zhang, Y.; Zhang, K.; Bai, Z.; Li, A. Evaluation of drought-tolerant varieties based on root system architecture in cotton (Gossypium hirsutum L.). BMC Plant Biol. 2024, 24, 127. [Google Scholar] [CrossRef]
- Chen, M.-Z.; Yang, Y.-L.; Wang, Y.-X.; Tian, J.-S.; Xu, S.-Z.; Liu, N.-N.; Dang, K.; Zhang, W.-F. Plant type characteristics and evolution of main economic characters in early maturing upland cotton cultivar replacement in Xinjiang. Sci. Agric. Sin. 2019, 52, 3279–3290. [Google Scholar] [CrossRef]
- Han, Z.; Hu, Y.; Tian, Q.; Cao, Y.; Si, A.; Si, Z.; Zang, Y.; Xu, C.; Shen, W.; Dai, F. Genomic signatures and candidate genes of lint yield and fibre quality improvement in Upland cotton in Xinjiang. Plant Biotechnol. J. 2020, 18, 2002–2014. [Google Scholar] [CrossRef]
- Mao, T.-y.; Kong, J.; Hu, S.-l.; Zhang, W.; Chen, J.-l.; Li, Y.-f.; Wan, S.-m.; Chen, G.-d. Morphological comparison of fiber development in different upland cotton varieties in southern Xinjiang. Xinjiang Agric. Sci. 2022, 59, 279–290. [Google Scholar] [CrossRef]
- Wang, Y.-J.; Zhang, H.; Zhang, B.; Chang, Y.-J.; Gao, W.-J.; Geng, S.-W.; Chen, Q.; Chen, Q.J. Genetic diversity analysis of 235 upland cotton materials phenotypic traits. Jiangsu J. Agric. Sci. 2023, 39, 636–644. [Google Scholar] [CrossRef]
- Tang, Z.; Xie, D.; Yu, Y.; Fang, W.; Lu, F. Evaluation of Inland Superior Cotton Resources and Their Application in Xinjiang Cotton Breeding. J. Henan Agric. Sci. 2024, 53, 37. [Google Scholar] [CrossRef]
- Zhao, Y.; Zhu, Y.; Feng, S.; Zhao, T.; Wang, L.; Zheng, Z.; Ai, N.; Guan, X. The impact of temperature on cotton yield and production in Xinjiang, China. npj Sustain. Agric. 2024, 2, 33. [Google Scholar] [CrossRef]
- Liu, X.; Zhao, B.; Zheng, H.-J.; Hu, Y.; Lu, G.; Yang, C.-Q.; Chen, J.-D.; Chen, J.-J.; Chen, D.-Y.; Zhang, L. Gossypium barbadense genome sequence provides insight into the evolution of extra-long staple fiber and specialized metabolites. Sci. Rep. 2015, 5, 14139. [Google Scholar] [CrossRef] [PubMed]
- Shi, X.; Wang, C.; Zhao, J.; Wang, K.; Chen, F.; Chu, Q. Increasing inconsistency between climate suitability and production of cotton (Gossypium hirsutum L.) in China. Ind. Crops Prod. 2021, 171, 113959. [Google Scholar] [CrossRef]
- Constable, G.; Bange, M. The yield potential of cotton (Gossypium hirsutum L.). Field Crops Res. 2015, 182, 98–106. [Google Scholar] [CrossRef]
- Wang, F.; Gong, Y.; Zhang, C.; Liu, G.; Wang, L.; Xu, Z.; Zhang, J. Genetic effects of introgression genomic components from Sea Island cotton (Gossypium barbadense L.) on fiber related traits in upland cotton (G. hirsutum L.). Euphytica 2011, 181, 41–53. [Google Scholar] [CrossRef]
- Berger, G.; Hague, S.S.; Smith, C.W.; Thaxton, P.; Jones, D.C. Development of sea island/upland (siup) germplasm with unique fiber properties. J. Cotton Sci. 2011, 15, 260–264. [Google Scholar]
- Ma, X.-M.; Li, B.-C.; Wang, X.; Zhao, S.-Q.; Liu, Y.-C.; Han, H.-Y.; Zhou, X.-F.; Dong, C.-G. Interaction effects of early-maturing upland cotton varieties and meteorological factors on cotton fiber quality. Xinjiang Agric. Sci. 2021, 58, 216–226. [Google Scholar]
- Jatoi, W.A.; Baloch, M.J.; Panhwar, A.Q.; Veesar, N.F.; Panhwar, S.A. Characterization and identification of early maturing upland cotton varieties. Sarhad J. Agric. 2012, 28, 53–56. [Google Scholar]
- Zhao, H.; Chen, Y.; Liu, J.; Wang, Z.; Li, F.; Ge, X. Recent advances and future perspectives in early-maturing cotton research. New Phytol. 2023, 237, 1100–1114. [Google Scholar] [CrossRef]
- Su, J.; Ma, Q.; Li, M.; Hao, F.; Wang, C. Multi-locus genome-wide association studies of fiber-quality related traits in Chinese early-maturity upland cotton. Front. Plant Sci. 2018, 9, 1169. [Google Scholar] [CrossRef] [PubMed]
- Wang, Z.; Zhang, Y.; Dai, S.; Lv, Y.; Li, T.; Pei, X.; Wang, X.; Cheng, G.; Zhang, X.; Liang, Y. Breeding and application of the early-maturing, high-quality, and high-yield cotton variety Zhongmian 113. Mol. Breed. 2025, 45, 100. [Google Scholar] [CrossRef] [PubMed]
- Malik, W.; Ashraf, J.; Iqbal, M.Z.; Ali Khan, A.; Qayyum, A.; Ali Abid, M.; Noor, E.; Qadir Ahmad, M.; Hasan Abbasi, G. Molecular markers and cotton genetic improvement: Current status and future prospects. Sci. World J. 2014, 2014, 607091. [Google Scholar] [CrossRef] [PubMed]
- Powell, W.; Morgante, M.; Andre, C.; Hanafey, M.; Vogel, J.; Tingey, S.; Rafalski, A. The comparison of RFLP, RAPD, AFLP and SSR (microsatellite) markers for germplasm analysis. Mol. Breed. 1996, 2, 225–238. [Google Scholar] [CrossRef]
- Majeed, S.; Rana, I.A.; Atif, R.M.; Ali, Z.; Hinze, L.; Azhar, M.T. Role of SNPs in determining QTLs for major traits in cotton. J. Cotton Res. 2019, 2, 5. [Google Scholar] [CrossRef]
- Cai, C.; Zhu, G.; Zhang, T.; Guo, W. High-density 80 K SNP array is a powerful tool for genotyping G. hirsutum accessions and genome analysis. BMC Genom. 2017, 18, 654. [Google Scholar] [CrossRef]
- Wu, J.; Zhu, Y.; Zhang, T. High-throughput genotyping and its role in accelerating cotton breeding. Cotton Genom. Genet. 2025, 16, 633–645. [Google Scholar] [CrossRef]
- Si, Z.; Jin, S.; Li, J.; Han, Z.; Li, Y.; Wu, X.; Ge, Y.; Fang, L.; Zhang, T.; Hu, Y. The design, validation, and utility of the “ZJU CottonSNP40K” liquid chip through genotyping by target sequencing. Ind. Crops Prod. 2022, 188, 115629. [Google Scholar] [CrossRef]
- Clarke, J.D. Cetyltrimethyl ammonium bromide (CTAB) DNA miniprep for plant DNA isolation. Cold Spring Harb. Protoc. 2009, 2009, pdb-prot5177. [Google Scholar] [CrossRef]
- Li, H. Aligning sequence reads, clone sequences and assembly contigs with BWA-MEM. arXiv 2013, arXiv:1303.3997. [Google Scholar] [CrossRef]
- Hu, Y.; Chen, J.; Fang, L.; Zhang, Z.; Ma, W.; Niu, Y.; Ju, L.; Deng, J.; Zhao, T.; Lian, J. Gossypium barbadense and Gossypium hirsutum genomes provide insights into the origin and evolution of allotetraploid cotton. Nat. Genet. 2019, 51, 739–748. [Google Scholar] [CrossRef]
- Wang, K.; Li, M.; Hakonarson, H. ANNOVAR: Functional annotation of genetic variants from high-throughput sequencing data. Nucleic Acids Res. 2010, 38, e164. [Google Scholar] [CrossRef] [PubMed]
- Price, M.N.; Dehal, P.S.; Arkin, A.P. FastTree: Computing large minimum evolution trees with profiles instead of a distance matrix. Mol. Biol. Evol. 2009, 26, 1641–1650. [Google Scholar] [CrossRef] [PubMed]
- Lawson, D.J.; Van Dorp, L.; Falush, D. A tutorial on how not to over-interpret STRUCTURE and ADMIXTURE bar plots. Nat. Commun. 2018, 9, 3258. [Google Scholar] [CrossRef] [PubMed]
- Yang, J.; Lee, S.H.; Goddard, M.E.; Visscher, P.M. GCTA: A tool for genome-wide complex trait analysis. Am. J. Hum. Genet. 2011, 88, 76–82. [Google Scholar] [CrossRef]
- Yang, Z.; Wang, J.; Huang, Y.; Wang, S.; Wei, L.; Liu, D.; Weng, Y.; Xiang, J.; Zhu, Q.; Yang, Z. CottonMD: A multi-omics database for cotton biological study. Nucleic Acids Res. 2023, 51, D1446–D1456. [Google Scholar] [CrossRef]
- Kim, D.; Paggi, J.M.; Park, C.; Bennett, C.; Salzberg, S.L. Graph-based genome alignment and genotyping with HISAT2 and HISAT-genotype. Nat. Biotechnol. 2019, 37, 907–915. [Google Scholar] [CrossRef]
- Pertea, M.; Pertea, G.M.; Antonescu, C.M.; Chang, T.-C.; Mendell, J.T.; Salzberg, S.L. StringTie enables improved reconstruction of a transcriptome from RNA-seq reads. Nat. Biotechnol. 2015, 33, 290–295. [Google Scholar] [CrossRef]
- Liang, Y.; Wang, J.; Zheng, J.; Gong, Z.; Li, Z.; Ai, X.; Li, X.; Chen, Q. Genome-wide comparative analysis of heat shock transcription factors provides novel insights for evolutionary history and expression characterization in cotton diploid and tetraploid genomes. Front. Genet. 2021, 12, 658847. [Google Scholar] [CrossRef]
- He, S.; Sun, G.; Huang, L.; Yang, D.; Dai, P.; Zhou, D.; Wu, Y.; Ma, X.; Du, X.; Wei, S.; et al. Genomic divergence in cotton germplasm related to maturity and heterosis. J. Integr. Plant Biol. 2019, 61, 929–942. [Google Scholar] [CrossRef]
- He, S.; Wang, P.; Zhang, Y.M.; Dai, P.; Nazir, M.F.; Jia, Y.; Peng, Z.; Pan, Z.; Sun, J.; Wang, L.; et al. Introgression Leads to Genomic Divergence and Responsible for Important Traits in Upland Cotton. Front. Plant Sci. 2020, 11, 929. [Google Scholar] [CrossRef]
- Liu, L.; Wang, Q.; Zhu, L.; Guo, H.; Cheng, H.; Su, X. Heat shock transcription factor GhHSFB2a is crucial for cotton resistance to Verticillium dahliae. Int. J. Mol. Sci. 2023, 24, 1845. [Google Scholar] [CrossRef]
- Tritschler, F.; Braun, J.E.; Motz, C.; Igreja, C.; Haas, G.; Truffault, V.; Izaurralde, E.; Weichenrieder, O. DCP1 forms asymmetric trimers to assemble into active mRNA decapping complexes in metazoa. Proc. Natl. Acad. Sci. USA 2009, 106, 21591–21596. [Google Scholar] [CrossRef]
- Steffens, A.; Jaegle, B.; Tresch, A.; Hülskamp, M.; Jakoby, M. Processing-body movement in Arabidopsis depends on an interaction between myosins and DECAPPING PROTEIN1. Plant Physiol. 2014, 164, 1879–1892. [Google Scholar] [CrossRef]
- Lu, L.; Zhang, J.; Zheng, X.; Xia, N.; Diao, Z.; Wang, X.; Chen, Z.; Tang, D.; Li, S. OsMPK12 positively regulates rice blast resistance via OsEDC4-mediated transcriptional regulation of immune-related genes. Plant Cell Environ. 2024, 47, 3712–3731. [Google Scholar] [CrossRef]
- Braun, J.E.; Truffault, V.; Boland, A.; Huntzinger, E.; Chang, C.-T.; Haas, G.; Weichenrieder, O.; Coles, M.; Izaurralde, E. A direct interaction between DCP1 and XRN1 couples mRNA decapping to 5′ exonucleolytic degradation. Nat. Struct. Mol. Biol. 2012, 19, 1324–1331. [Google Scholar] [CrossRef]
- Abramson, J.; Adler, J.; Dunger, J.; Evans, R.; Green, T.; Pritzel, A.; Ronneberger, O.; Willmore, L.; Ballard, A.J.; Bambrick, J. Accurate structure prediction of biomolecular interactions with AlphaFold 3. Nature 2024, 630, 493–500. [Google Scholar] [CrossRef]




| Chr | Length (bp) | SNP Number | Chr | Length (bp) | SNP Number |
|---|---|---|---|---|---|
| A01 | 118,174,371 | 2247 | D01 | 64,698,102 | 1579 |
| A02 | 108,272,889 | 1691 | D02 | 69,777,850 | 1368 |
| A03 | 111,586,618 | 1439 | D03 | 53,896,199 | 1061 |
| A04 | 87,703,368 | 1050 | D04 | 56,935,404 | 1051 |
| A05 | 110,845,161 | 2016 | D05 | 63,929,679 | 1267 |
| A06 | 126,488,190 | 2196 | D06 | 65,459,843 | 1479 |
| A07 | 96,598,283 | 1956 | D07 | 58,417,686 | 1104 |
| A08 | 125,056,055 | 2561 | D08 | 69,080,421 | 1450 |
| A09 | 83,216,487 | 1334 | D09 | 52,000,373 | 1146 |
| A10 | 115,096,118 | 1910 | D10 | 66,881,427 | 1463 |
| A11 | 121,376,521 | 2270 | D11 | 71,358,197 | 1297 |
| A12 | 107,588,319 | 1438 | D12 | 61,693,100 | 1219 |
| A13 | 110,367,549 | 2015 | D13 | 64,447,585 | 1237 |
Disclaimer/Publisher’s Note: The statements, opinions and data contained in all publications are solely those of the individual author(s) and contributor(s) and not of MDPI and/or the editor(s). MDPI and/or the editor(s) disclaim responsibility for any injury to people or property resulting from any ideas, methods, instructions or products referred to in the content. |
© 2026 by the authors. Licensee MDPI, Basel, Switzerland. This article is an open access article distributed under the terms and conditions of the Creative Commons Attribution (CC BY) license.
Share and Cite
Chen, P.; Yang, Y.; Fang, J.; Yu, H.; Dong, Y.; Zhao, Z.; Tian, Y.; Xie, Z.; Li, Y. Genetic Diversity Analysis of 96 Gossypium hirsutum-Gossypium barbadense Introgression Lines and Early Maturing Northern China Cotton Lines Using a 40K Liquid-Phase Chip. Genes 2026, 17, 388. https://doi.org/10.3390/genes17040388
Chen P, Yang Y, Fang J, Yu H, Dong Y, Zhao Z, Tian Y, Xie Z, Li Y. Genetic Diversity Analysis of 96 Gossypium hirsutum-Gossypium barbadense Introgression Lines and Early Maturing Northern China Cotton Lines Using a 40K Liquid-Phase Chip. Genes. 2026; 17(4):388. https://doi.org/10.3390/genes17040388
Chicago/Turabian StyleChen, Pengpeng, Yanlong Yang, Jiaxu Fang, Hang Yu, Yongmei Dong, Zengqiang Zhao, Yousheng Tian, Zongming Xie, and Youzhong Li. 2026. "Genetic Diversity Analysis of 96 Gossypium hirsutum-Gossypium barbadense Introgression Lines and Early Maturing Northern China Cotton Lines Using a 40K Liquid-Phase Chip" Genes 17, no. 4: 388. https://doi.org/10.3390/genes17040388
APA StyleChen, P., Yang, Y., Fang, J., Yu, H., Dong, Y., Zhao, Z., Tian, Y., Xie, Z., & Li, Y. (2026). Genetic Diversity Analysis of 96 Gossypium hirsutum-Gossypium barbadense Introgression Lines and Early Maturing Northern China Cotton Lines Using a 40K Liquid-Phase Chip. Genes, 17(4), 388. https://doi.org/10.3390/genes17040388

