Extensive Mitogenomic Remodeling Delineates the Family-Level Split in Velvet Worms
Abstract
1. Introduction
2. Materials and Methods
2.1. Sample Collection, DNA Extraction and Sequencing
2.2. Mitogenome Assembly and Annotation
2.3. Phylogenetic Analysis
2.4. Gene Rearrangement Analysis
2.5. Codon Usage Bias Analysis
2.6. Amino Acid Substitution Rate Analysis
3. Results
3.1. Features of the Newly Assembled Onychophoran Mitogenomes
3.2. Mitogenomes Resolve Onychophora as the Sister Group to Arthropoda
3.3. Mitochondrial Gene Rearrangements in Peripatidae and Peripatopsidae
3.4. Divergence in tRNA Content and Arrangement Between Peripatidae and Peripatopsidae
3.5. Onychophoran Mitogenomes Exhibit Derived and Lineage-Specific Shifts in Nucleotide Composition
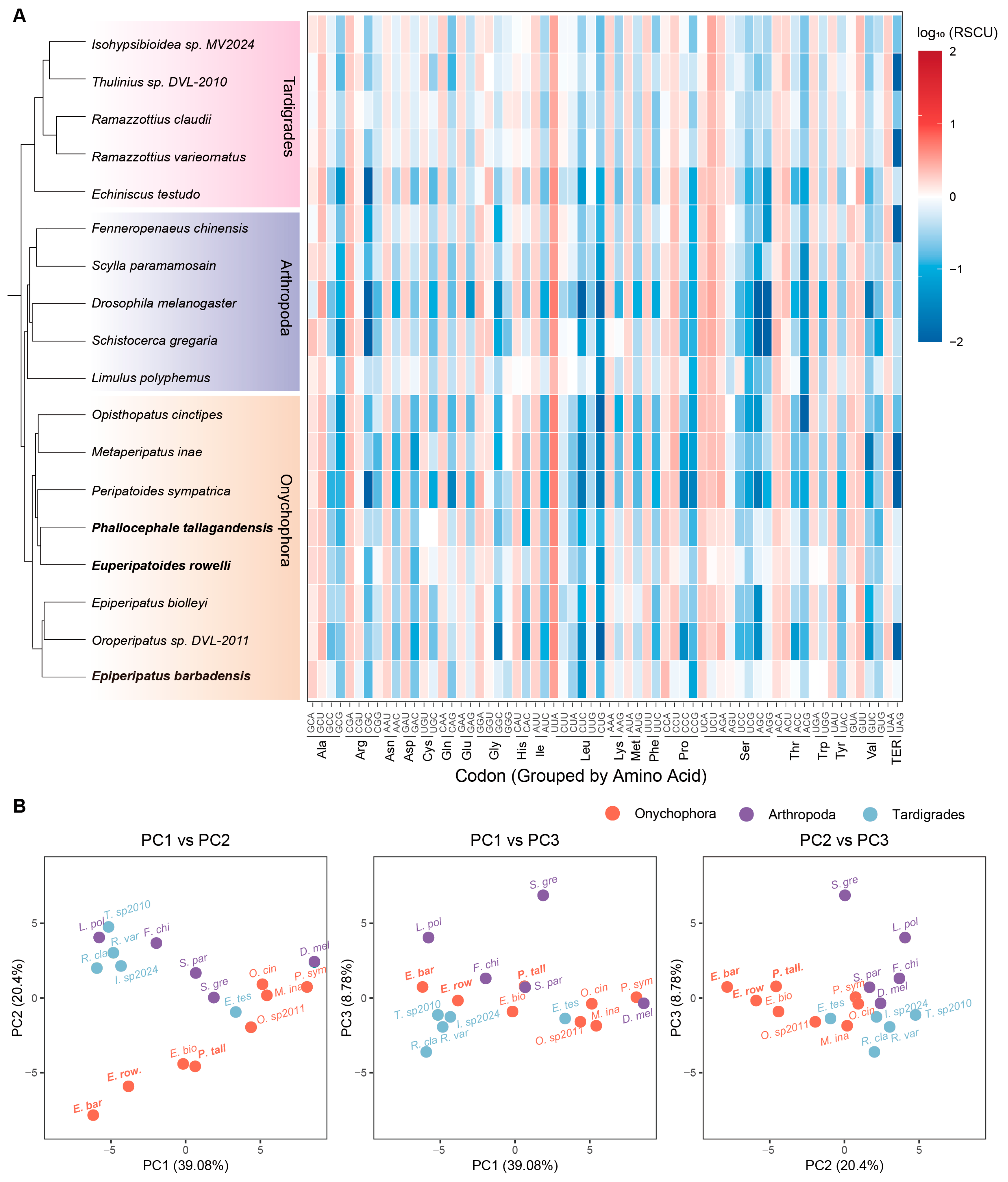
3.6. Conserved Mitochondrial Codon Usage Across Panarthropoda
3.7. Stringent Purifying Selection Constrains Onychophoran Mitogenomes
4. Discussion
Supplementary Materials
Author Contributions
Funding
Institutional Review Board Statement
Informed Consent Statement
Data Availability Statement
Acknowledgments
Conflicts of Interest
Abbreviations
| Mitogenomes | mitochondrial genomes |
| PCGs | protein-coding genes |
| rRNAs | ribosomal RNAs |
| tRNAs | transfer RNAs |
| CTAB | cetyl trimethylammonium bromide method |
| PFGE | pulsed field gel electrophoresis |
| CDS | coding sequences |
| RSCU | Relative Synonymous Codon Usage |
| ML | maximum likelihood |
| ATP6 | ATP synthase 6 |
| ATP8 | ATP synthase 8 |
| COX1 | Cytochrome c oxidase I |
| COX2 | Cytochrome c oxidase II |
| COX3 | Cytochrome c oxidase III |
| CYTB | Cytochrome b |
| ND1 | NADH dehydrogenase 1 |
| ND2 | NADH dehydrogenase 2 |
| ND3 | NADH dehydrogenase 3 |
| ND4 | NADH dehydrogenase 4 |
| ND4L | NADH dehydrogenase 4L |
| ND5 | NADH dehydrogenase 5 |
| ND6 | NADH dehydrogenase 6 |
References
- Wu, R.; Pisani, D.; Donoghue, P.C.J. The unbearable uncertainty of panarthropod relationships. Biol. Lett. 2023, 19, 20220497. [Google Scholar] [CrossRef]
- Campbell, L.I.; Rota-Stabelli, O.; Edgecombe, G.D.; Marchioro, T.; Longhorn, S.J.; Telford, M.J.; Philippe, H.; Rebecchi, L.; Peterson, K.J.; Pisani, D. MicroRNAs and phylogenomics resolve the relationships of Tardigrada and suggest that velvet worms are the sister group of Arthropoda. Proc. Natl. Acad. Sci. USA 2011, 108, 15920–15924. [Google Scholar] [CrossRef]
- Howard, R.J.; Hou, X.; Edgecombe, G.D.; Salge, T.; Shi, X.; Ma, X. A Tube-Dwelling Early Cambrian Lobopodian. Curr. Biol. 2020, 30, 1529–1536.e2. [Google Scholar] [CrossRef]
- Baker, C.M.; Buckman-Young, R.S.; Costa, C.S.; Giribet, G. Phylogenomic Analysis of Velvet Worms (Onychophora) Uncovers an Evolutionary Radiation in the Neotropics. Mol. Biol. Evol. 2021, 38, 5391–5404. [Google Scholar] [CrossRef] [PubMed]
- Oliveira, I.d.S.; Kumerics, A.; Jahn, H.; Müller, M.; Pfeiffer, F.; Mayer, G. Functional morphology of a lobopod: Case study of an onychophoran leg. R. Soc. Open Sci. 2019, 6, 191200. [Google Scholar] [CrossRef] [PubMed]
- Wei, Z.-F.; Ta, K.-W.; Zhang, N.-N.; Liu, S.-S.; Meng, L.; Liu, K.-Q.; Cai, C.-Y.; Peng, X.-T.; Shao, C.-W. Molecular phylogenetic relationships based on mitochondrial genomes of novel deep-sea corals (Octocorallia: Alcyonacea): Insights into slow evolution and adaptation to extreme deep-sea environments. Zool. Res. 2024, 45, 215–225. [Google Scholar] [CrossRef]
- Oliveira, I.d.S. An updated world checklist of velvet worms (Onychophora) with notes on nomenclature and status of names. ZooKeys 2023, 1184, 133–260. [Google Scholar] [CrossRef] [PubMed]
- Segovia, R.; Pett, W.; Trewick, S.; Lavrov, D.V. Extensive and Evolutionarily Persistent Mitochondrial tRNA Editing in Velvet Worms (Phylum Onychophora). Mol. Biol. Evol. 2011, 28, 2873–2881. [Google Scholar] [CrossRef]
- Braband, A.; Podsiadlowski, L.; Cameron, S.L.; Daniels, S.; Mayer, G. Extensive duplication events account for multiple control regions and pseudo-genes in the mitochondrial genome of the velvet worm Metaperipatus inae (Onychophora, Peripatopsidae). Mol. Phylogenetics Evol. 2010, 57, 293–300. [Google Scholar] [CrossRef]
- Podsiadlowski, L.; Braband, A.; Mayer, G. The Complete Mitochondrial Genome of the Onychophoran Epiperipatus biolleyi Reveals a Unique Transfer RNA Set and Provides Further Support for the Ecdysozoa Hypothesis. Mol. Biol. Evol. 2007, 25, 42–51. [Google Scholar] [CrossRef]
- Guo, Q.; Pan, Y.; Dai, W.; Guo, F.; Zeng, T.; Chen, W.; Mi, Y.; Zhang, Y.; Shi, S.; Jiang, W.; et al. A near-complete genome assembly of the bearded dragon Pogona vitticeps provides insights into the origin of Pogona sex chromosomes. GigaScience 2025, 14, giaf079. [Google Scholar] [CrossRef] [PubMed]
- Chen, Y.X.; Chen, Y.; Shi, C.; Huang, Z.; Zhang, Y.; Li, S.; Li, Y.; Ye, J.; Yu, C.; Li, Z.; et al. SOAPnuke: A MapReduce acceleration-supported software for integrated quality control and preprocessing of high-throughput sequencing data. Gigascience 2017, 7, gix120. [Google Scholar] [CrossRef]
- Jin, J.J.; Yu, W.-B.; Yang, J.-B.; Song, Y.; Depamphilis, C.W.; Yi, T.-S.; Li, D.-Z. GetOrganelle: A fast and versatile toolkit for accurate de novo assembly of organelle genomes. Genome Biol. 2020, 21, 241. [Google Scholar] [CrossRef] [PubMed]
- Mochales-Riaño, G.; Hirst, S.R.; Talavera, A.; Burriel-Carranza, B.; Pagone, V.; Estarellas, M.; Busschau, T.; Boissinot, S.; Hogan, M.P.; Tena-Garcés, J.; et al. Chromosome-level reference genome for the medically important Arabian horned viper (Cerastes gasperettii). GigaScience 2025, 14, giaf030. [Google Scholar] [CrossRef] [PubMed]
- Donath, A.; Jühling, F.; Al-Arab, M.; Bernhart, S.H.; Reinhardt, F.; Stadler, P.F.; Middendorf, M.; Bernt, M. Improved annotation of protein-coding genes boundaries in metazoan mitochondrial genomes. Nucleic Acids Res. 2019, 47, 10543–10552. [Google Scholar] [CrossRef]
- Chan, P.P.; Lin, B.Y.; Mak, A.J.; Lowe, T.M. tRNAscan-SE 2.0: Improved detection and functional classification of transfer RNA genes. Nucleic Acids Res. 2021, 49, 9077–9096. [Google Scholar] [CrossRef]
- Lorenz, R.; Hofacker, I.L.; Stadler, P.F. RNA folding with hard and soft constraints. Algorithms Mol. Biol. 2016, 11, 8. [Google Scholar] [CrossRef]
- Grant, J.R.; Enns, E.; Marinier, E.; Mandal, A.; Herman, E.K.; Chen, C.-Y.; Graham, M.; Van Domselaar, G.; Stothard, P. Proksee: In-depth characterization and visualization of bacterial genomes. Nucleic Acids Res. 2023, 51, W484–W492. [Google Scholar] [CrossRef]
- Rozewicki, J.; Li, S.; Amada, K.M.; Standley, D.M.; Katoh, K. MAFFT-DASH: Integrated protein sequence and structural alignment. Nucleic Acids Res. 2019, 47, W5–W10. [Google Scholar] [CrossRef]
- Nguyen, L.-T.; von Haeseler, A.; Minh, B.Q. Complex Models of Sequence Evolution Require Accurate Estimators as Exemplified with the Invariable Site Plus Gamma Model. Syst. Biol. 2018, 67, 552–558. [Google Scholar] [CrossRef]
- Kalyaanamoorthy, S.; Minh, B.Q.; Wong, T.K.F.; Von Haeseler, A.; Jermiin, L.S. ModelFinder: Fast model selection for accurate phylogenetic estimates. Nat. Methods 2017, 14, 587–589. [Google Scholar] [CrossRef]
- Letunic, I.; Bork, P. Interactive Tree of Life (iTOL) v6: Recent updates to the phylogenetic tree display and annotation tool. Nucleic Acids Res. 2024, 52, W78–W82. [Google Scholar] [CrossRef]
- Braband, A.; Cameron, S.L.; Podsiadlowski, L.; Daniels, S.R.; Mayer, G. The mitochondrial genome of the onychophoran Opisthopatus cinctipes (Peripatopsidae) reflects the ancestral mitochondrial gene arrangement of Panarthropoda and Ecdysozoa. Mol. Phylogenetics Evol. 2010, 57, 285–292. [Google Scholar] [CrossRef] [PubMed]
- Peden, J.F. Analysis of Codon Usage. Ph.D. Thesis, University of Nottingham, Nottingham, UK, 1999. [Google Scholar]
- Sharp, P.M.; Tuohy, T.M.; Mosurski, K.R. Codon usage in yeast: Cluster analysis clearly differentiates highly and lowly expressed genes. Nucleic Acids Res. 1986, 14, 5125–5143. [Google Scholar] [CrossRef] [PubMed]
- Jeffares, D.C.; Tomiczek, B.; Sojo, V.; Reis, M.D. A Beginners Guide to Estimating the Non-Synonymous to Synonymous Rate Ratio of All Protein-Coding Genes in a Genome, in Parasite Genomics Protocols, 2nd ed.; Peacock, C., Ed.; Humana Press: New York, NY, USA, 2015; pp. 65–90. [Google Scholar]
- Zardoya, R. Recent advances in understanding mitochondrial genome diversity. F1000Research 2020, 9, 270. [Google Scholar] [CrossRef] [PubMed]
- Wu, X.; Xu, M.; Yang, J.-R.; Lu, J. Genome-wide impact of codon usage bias on translation optimization in Drosophila melanogaster. Nat. Commun. 2024, 15, 8329. [Google Scholar] [CrossRef]
- Duchêne, S.; Archer, F.I.; Vilstrup, J.; Caballero, S.; Morin, P.A. Mitogenome Phylogenetics: The Impact of Using Single Regions and Partitioning Schemes on Topology, Substitution Rate and Divergence Time Estimation. PLoS ONE 2011, 6, e27138. [Google Scholar] [CrossRef]
- Hassanin, A.; Léger, N.; Deutsch, J. Evidence for multiple reversals of asymmetric mutational constraints during the evolution of the mitochondrial genome of Metazoa, and consequences for phylogenetic inferences. Syst. Biol. 2005, 54, 277–298. [Google Scholar] [CrossRef]
- Wei, S.-J.; Shi, M.; Chen, X.X.; Sharkey, M.J.; van Achterberg, C.; Ye, G.Y.; He, J.H. New Views on Strand Asymmetry in Insect Mitochondrial Genomes. PLoS ONE 2010, 5, e12708. [Google Scholar] [CrossRef]
- Ji, Y.; Li, H.; Yan, W.; Liao, C. Mitochondrial codon usage bias and novel phylogenetic insights: Implications for taxonomic reevaluation of seven Xylotini species (Diptera, Syrphidae, Eristalinae). BMC Genom. 2025, 26, 986. [Google Scholar] [CrossRef]
- Zou, H.; Chen, F.-L.; Li, W.-X.; Li, M.; Lei, H.-P.; Zhang, D.; Jakovlić, I.; Wang, G.-T. Inverted base composition skews and discontinuous mitochondrial genome architecture evolution in the Enoplea (Nematoda). BMC Genom. 2022, 23, 376. [Google Scholar] [CrossRef] [PubMed]
- Aria, C. The origin and early evolution of arthropods. Biol. Rev. 2022, 97, 1786–1809. [Google Scholar] [CrossRef]
- De Giorgi, C.; Martiradonna, A.; Pesole, G.; Saccone, C. Lineage-specific evolution of echinoderm mitochondrial ATP synthase subunit 8. J. Bioenerg. Biomembr. 1997, 29, 233–239. [Google Scholar] [CrossRef]
- Bleidorn, C.; Podsiadlowski, L.; Bartolomaeus, T. The complete mitochondrial genome of the orbiniid polychaete Orbinia latreillii (Annelida, Orbiniidae)—A novel gene order for Annelida and implications for annelid phylogeny. Gene 2006, 370, 96–103. [Google Scholar] [CrossRef] [PubMed]
- Rota-Stabelli, O.; Kayal, E.; Gleeson, D.; Daub, J.; Boore, J.L.; Telford, M.J.; Pisani, D.; Blaxter, M.; Lavrov, D.V. Ecdysozoan Mitogenomics: Evidence for a Common Origin of the Legged Invertebrates, the Panarthropoda. Genome Biol. Evol. 2010, 2, 425–440. [Google Scholar] [CrossRef] [PubMed]







| Species | Length (bp) | GC% | AT Skew | GC Skew | PCGs | tRNA | rRNA |
|---|---|---|---|---|---|---|---|
| Epiperipatus barbadensis | 14,871 | 22.00 | −0.06 | 0.15 | 13 | 14 | 2 |
| Euperipatoides rowelli | 14,386 | 22.79 | −0.03 | −0.01 | 13 | 18 | 2 |
| Phallocephale tallagandensis | 14,611 | 21.70 | 0.028 | 0.01 | 13 | 22 | 2 |
Disclaimer/Publisher’s Note: The statements, opinions and data contained in all publications are solely those of the individual author(s) and contributor(s) and not of MDPI and/or the editor(s). MDPI and/or the editor(s) disclaim responsibility for any injury to people or property resulting from any ideas, methods, instructions or products referred to in the content. |
© 2026 by the authors. Licensee MDPI, Basel, Switzerland. This article is an open access article distributed under the terms and conditions of the Creative Commons Attribution (CC BY) license.
Share and Cite
Mi, Y.; Guo, Q.; Zhang, P.; Pan, Y.; Jiang, W.; Dai, W.; Wang, Y.; Wang, S.; Li, Q. Extensive Mitogenomic Remodeling Delineates the Family-Level Split in Velvet Worms. Genes 2026, 17, 372. https://doi.org/10.3390/genes17040372
Mi Y, Guo Q, Zhang P, Pan Y, Jiang W, Dai W, Wang Y, Wang S, Li Q. Extensive Mitogenomic Remodeling Delineates the Family-Level Split in Velvet Worms. Genes. 2026; 17(4):372. https://doi.org/10.3390/genes17040372
Chicago/Turabian StyleMi, Yaping, Qunfei Guo, Pei Zhang, Youliang Pan, Wei Jiang, Wei Dai, Ying Wang, Shiwei Wang, and Qiye Li. 2026. "Extensive Mitogenomic Remodeling Delineates the Family-Level Split in Velvet Worms" Genes 17, no. 4: 372. https://doi.org/10.3390/genes17040372
APA StyleMi, Y., Guo, Q., Zhang, P., Pan, Y., Jiang, W., Dai, W., Wang, Y., Wang, S., & Li, Q. (2026). Extensive Mitogenomic Remodeling Delineates the Family-Level Split in Velvet Worms. Genes, 17(4), 372. https://doi.org/10.3390/genes17040372

